研究生新生入学时间及报到须知
- 格式:pdf
- 大小:60.90 KB
- 文档页数:2
内蒙古大学研究生新生入学须知祝贺你被录取为我校2012级研究生,来校报到之前,请注意下列事项:一、报到时间报到时间为2012年9月12、13日。
新生须按规定时间到所报考的具体学院办理报到手续;逾期两周无故未报到者,取消其入学资格。
二、报到时须携带的证件和材料1.研究生录取通知书;2.身份证;3.《2012年内蒙古大学研究生政治审查表》(从内蒙古大学研究生院网站下载);4.《内蒙古大学研究生新生婚育状况调查表》(从内蒙古大学研究生院网站下载);5.应届毕业生交验毕业证书、学位证书原件及复印件,并从高等教育学生信息网下载打印《学历证书电子注册备案表》(注意保证报到时本表的验证期在有效期内),详情请登录.cn/xlcx/bgys.jsp查询。
6.复试时未按要求完整提交材料的学生请在入学报到时补齐。
三、党组织关系、户籍关系、档案及工资关系的办理1.党组织关系:非本校生源的中共党员新生由党组织关系所在单位出具党员组织关系介绍信(介绍信抬头:中共内蒙古自治区高校工作委员会),报到时交所报考学院。
咨询电话:。
2.户籍关系:内蒙古自治区的学生入学时不再开具《内蒙古自治区大中专院校学生户籍证明》,所有新生(无论户籍在内蒙古自治区内还是在区外)自愿办理户口迁移证。
农业户口在办理户口迁移证的同时转为非农业户口,未办理户口迁移的学生性质不变。
新生办理户籍迁移手续时,须将下列要求转告原所在地户籍管理部门:(1)户口迁移证必须为微机打印,手写户口一律无效;(2)迁入地写:内蒙古大学。
户籍科咨询电话:。
3.档案及工资关系:非在职的研究生,须将密封后的档案及工资关系等材料通过机要寄送到所录取具体学院(具体邮寄地址见附件1,为确保准确接收,请在学生档案袋外侧注明该生所录取的内蒙古大学具体学院及专业);档案未转入我校的新生,学校不负责推荐就业。
录取为计划内非定向(代码11)而档案和工资关系未转入我校者,学校不发放普通奖学金。
咨询电话:、4992542。
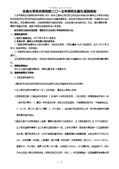
东南大学苏州研究院二○一五年研究生新生报到须知凡本年度被正式录取的软件学院(苏州)软件工程专业学位硕士研究生和东南大学-蒙纳士大学苏州联合研究生院双硕士学位研究生的培养地点均在苏州独墅湖高教区。
新生须于报到当天凭校园一卡通到苏州进行身份确认。
新生请按时报到,如因特殊原因不能按时报到,应在东南大学迎新网站(网址)提交请假申请,请假不得超过两周,逾期不报到注册者将取消入学资格。
新生报到注册的详细信息,请密切关注东南大学迎新网页的公告。
一、报到注册时间:1.软件工程研究生:2015年8月31日全天。
2.东南大学—蒙纳士大学双硕士学位研究生:1)雅思成绩符合蒙纳士大学注册要求、已被正式录取、不参加暑期ELBP班的新生,应于2015年8月31日全天报到,安排宿舍。
2)预录取的考生必须参加ELBP班培训且考核合格后方予以正式录取和报到注册(ELBP班的安排另行通知)。
正式录取新生报到注册时,须向苏州联合研究生院教务办提交办理蒙纳士大学入学注册手续所需申请材料。
二、报到注册地点:苏州工业园区独墅湖高教区学生公寓B区8号楼大厅。
三、报到时须带以下材料:1.《新生录取通知书》;2.复试时未交验过学历或学位证书的应届毕业生必须携带本科毕业证书原件;3.本人身份证原件和复印件1份(正反两面),请在右上角写上学号;4.近期免冠正面一寸黑白或彩色照片2张(其中一张研究生证用,一张交院系); 另请准备电子照片一张(电子照片要求:1、最近一年标准证件照,底色为红色或蓝色,不能模糊或有污点,不能留有白边;2、大小为:宽252×高312像素;3、JPG格式;),在东南大学迎新网页上传,用于参加南京市城镇居民基本医疗保险。
5.是否办理户口迁移根据本人自愿,需要办理迁移户口的新生交:①《录取通知书》②《户口迁移证》③《新生信息采集表》④二代身份证数码照片一张。
公安机关要求:数码照片要近期一寸正面免冠彩色头像。
着深色有领上衣,头发不能遮挡眉毛耳朵,常戴眼镜的应配戴眼镜,头部占照片尺寸的三分之二,白色背景,无边框。
西南大学二一四年研究生新生入学报到须知、研究生入学报到时间为年月日至月日。
请自备学习书籍、学习用具和日常生活用品。
、重庆市外的中共党员新生一律由所在县、市的党委组织部将组织关系介绍到中共重庆市委教育工委组干处,然后报到时将介绍信交学院(研究所、中心)党委,由学院(研究所、中心)派专人统一到校党委组织部办理组织关系转接。
本市的党员新生组织关系在党建信息平台()转接,不再接收纸质介绍信。
团员到校后将团员证交由所在学院团委办理组织关系转接。
矚慫润厲钐瘗睞枥庑赖賃軔。
、党、团组织关系及户口上印章要齐全,所填项目要准确。
姓名要与录取通知书上的姓名完全一致。
、重庆市外新生户口实行自愿迁移原则。
需办理户口迁移的,请于开学报到时统一将《户口迁移证》(迁移证逾期三个月内均有效)、本人身份证复印件,交保卫处办理接收手续。
请在迁移证背面注明本人学院、身高及联系电话。
重庆市内本科学校升研学生,请自带《常住人口登记表》(该表上须有电子照片)、身份证及录取通知书原件复印件到天生派出所办证厅当场办理(地址:西南大学一号门外左下方环城公路旁)。
户口迁移手续应在录取年度内办理,截止时间为当年月日,逾期不再转接。
户口迁入地址:重庆市北碚区天生派出所天生路号。
联系电话:(保卫处户口办)(天生派出所)聞創沟燴鐺險爱氇谴净祸測。
、报到时备近期脱帽正面半身一寸照片五张。
自备办理身份证手续费、入学体检复查费、教材费和住宿费。
、请按研究生入学报到时间安排持录取通知书、毕业证、身份证、准考证按时到学校各学院(所、中心)报到点办理入学报到手续,请不要提前或延后来校报到。
根据《西南大学学生管理规定(试行)》(西校[]号)因故不能按期入学报到者,应当以书面形式,并附相关有效证明向所录取的学院(所、中心)请假。
请假一般不超过个工作日,未请假或者请假逾期超过个工作日者,除因不可抗力等正当事由以外,视为放弃研究生入学资格。
入学三个月内学校按照国家规定对新生进行复查。
南京工业大学二〇一八级研究生入学报到须知(更新)一、报到时间:研究生新生报到日期为2018年9月9日全天,因故不能按时报到者,须按规定提前与报考学院研究生秘书老师联系,办理请假手续。
二、报到地点:各学院指定新生报到处详见《关于2018级研究生新生入学安排的通知》三、报到流程:详见《关于2018级研究生新生入学安排的通知》四、具体事项:1、报到所需材料:录取通知书、身份证、户口迁移手续(只针对需要迁户口的新生)和党团关系,应届本科毕业生须带毕业证书原件待查。
2、户口迁移:新生凭录取通知书到原户口所在地派出所办理户口迁移手续(详情见反面);3、劳动保险:部分入学前已工作的同学在报到前请咨询当地相关部门,办理好劳动保险等相关手续;4、党、团员关系:自行办理转党团关系并在报到后交各学院分党委(党总支):(1)外省(市)的党员:需持所在地的市、县组织部门或原所在高校组织部门开出的党员组织关系介绍信(台头写“中共江苏省委教育工委组织处”),接收单位:南京工业大学****学院;(2)江苏省内的党员:需持所在地的市、县组织部门或原所在高校组织部门开出的党员组织关系介绍信(台头写“中共南京工业大学党委组织部”),接收单位:****学院;(3)江苏省属机关和企事业的党员:需持江苏省委组织部开出的党员组织关系介绍信(台头写“中共南京工业大学党委组织部”),接收单位:****学院.团员凭团员证(团员证遗失的凭组织关系介绍信)转关系。
新生党员组织关系转接补充说明:一、确定转接信息。
从今年起,党员组织关系转接均需通过“全国党员管理信息系统"办理。
组织关系由江苏省内转移过来的,从系统进行网上转接,不再开具纸质组织关系介绍信;组织关系由江苏省外转移的,除在系统进行网上转出外,还需开具纸质组织关系介绍信,并落实回执。
其中,通过系统转入我校的接收党组织为“南京工业大学学院党委(党总支)”.省外转入我校的介绍信抬头为“江苏省委教育工委组织处”。
兰州大学研究生新生入学报道须知一、报到时间9月4日, 新生须在规定时间报道并办理相关手续, 确有特殊原因不能按时报道者, 须凭有关证明办理请假手续( 请假手续请直接与录取学院联系) , 无故两周不报道或病假, 事假超过一个月不报道者, 视为放弃入学资格。
二、报道地点兰州大学盘旋路校区体育馆。
报道当天, 学校在兰州火车站设有新生接待站, 迎接新生到校。
录取且未达到普通统考考生复试分数线的少数民族骨干计划硕士研究生, 第一年必须参加统一的基础理论强化培训。
录取专业为医学类的考生, 基础强化培训地点为江西中医学院, 录取专业为非医学类的考生, 基础强化培训地点为陕西师范大学。
培训报到时间、地点及注意事项将在我校网页上公布, 请有关考生于7月下旬上网查询或者直接到基础强化培训学校网页查询。
录取且达到普通统考考生复试分数线的少数民族骨干计划硕士生( 含推免生) , 第一年直接到我校报道入学, 不需参加统一的基础理论强化培训。
三、有效证件( 一) 兰州大学研究生录取通知书( 报道联)( 二) 二代居民身份证原件( 三) 学历证书或学位证书( 原件, 须与报考时填写的学历, 学位一致)1.博士新生提供学位证书( 硕博连读生除外)2.硕士新生提供毕业证书。
为节省报道手续办理时间, 校外应届本科毕业生请将考生编号、姓名、毕业证书编号( 学校编号, 18位) , 于8月20日前发到兰大研招办邮箱( )( 四) 录取且返校入学的少数骨干硕士研究生, 报到时还须持基础理论强化培训结业证书( 原件) 。
四、组织关系( 一) 党员组织关系在甘肃省外和部队的, 须经过县级以上党委组织部门转移至甘肃省委组织部。
即: 介绍信抬头填写为”甘肃省委组织部”, 去往单位填写为”兰州大学”。
( 二) 党员组织关系在甘肃省内且不在部队的, 须经县级以上党委组织部门直接转至兰州大学党委组织部。
即: 介绍信抬头填写为”兰州大学党委组织部”, 去往单位填写为”你处”。
【导语】⽆忧考从青岛科技⼤学研究⽣院获悉,青岛科技⼤学2021级博⼠研究⽣新⽣⼊学须知已公布,具体详情如下: ⼀、报到⽇期、地点和有关事项 1、报到⽇期:2021年9⽉4⽇ 2、报到地点:各学院报到点 3、新⽣⼊学,由学校组织对新⽣进⾏政治思想、⽂化和⾝体复查,复查不合格的取消⼊学资格。
4、如有特殊原因不能按时报到,须有正当理由和有关证明,并以书⾯形式向学校研招办申请办理请假⼿续,请假期限不得超过两周,逾期取消⼊学资格。
⼆、报到携带证件 录取通知书、毕业证书、学位证书、⾝份证。
三、转党、团组织关系(报到时上交) 1、中国共产党党员组织关系转接。
(1)省外新⽣党员:党员本⼈持其原所在党组织开出的《党员组织关系介绍信》到录取学院党组织办理转接⼿续。
介绍信抬头为“中共青岛市委组织部”,去处为“青岛科技⼤学”。
省外新⽣党员组织关系被接收后,介绍信回执联由学校党委组织部加盖印章,并由党员本⼈寄回原单位。
(2)省内新⽣党员:由县级以上党委组织部或⾼校党委组织部直接通过“灯塔—党建在线”组织关系转接系统发起线上转接申请,电⼦组织关系介绍信的“接收党组织”名称可根据所录取学院情况,按照《2021年青岛科技⼤学院级党组织规范名称统计表》填写。
省内新⽣党员组织关系被接收后,系统将⾃动⽣成电⼦介绍信回执,并发送回原单位。
2、中国共青团团员组织关系转接。
按照共青团中央有关“上共青团•智慧团建”系统的⼯作要求,通过“上共青团•智慧团建”系统办理线上转接。
转接时,在“转⼊组织”界⾯下拉菜单选择组织中,第⼀项选“团⼭东省委”,第⼆项选“青岛科技⼤学团委”,第三项根据⾃⼰录取情况选择相应的学院或校区,然后在弹出的列表中选择相应的团⽀部;新团⽀部尚未建⽴的,可转⼊学院团组织,同时请在“备注”栏备注录取专业、考⽣号。
团委咨询电话:88959028。
四、个⼈档案 1、新⽣请于9⽉30⽇之前,完成个⼈档案转递,逾期不再办理。
厦门大学生命科学学院级研究生新生报到指南请各位新生仔细阅读....《指南》,以便顺利注册,本指南由四联组成:“报到须知”、“重要信息”、“联系方式”、“新生生活指南”。
报到须知(第一联)第一部分:报到流程重要信息(第二联)1.报到时间:月日:~:。
2.开学第一周为入学教育周相关活动,请留意生科院注册点通知和级研究生群通知(文件名:级研究生迎新工作布置会)。
3.月日在生科院栋五楼报告厅举行学院开学典礼和开学周教育(所有硕博研究生新生必须参加,否则不予开启门禁)。
学校开学典礼定于月日上午点,地点:建南大礼堂,时间另行通知。
4.请进入厦门大学研究生院主页()学生系统填写学籍总表。
5.请大家特别注意:学生信息实行网络化管理,如选课、科研成果录入等(包括日常通知)由学生录入研究生院网站学生系统;学院的有关通知、培养方案、以及课程表(研究生院学生系统和级研究生群也可查询)、英语免修名单及有关选课注意事项等都贴于学院网站和级研究生群群文件内,请各位研究生务必从报到之日起养成上网查询、浏览信息的习惯。
本院关于研究生的通知均可在学院网站主页“研究生”栏()查阅;有关研究生教学、学位档案资料、有关表格请点击学院网站主页“下载中心”,再点“研究生专区”下载。
6.全校性研究生公共课将于新学期第二周即月日开始正式上课;学院的课程除了《代谢生物学》从第一周(月日)开始上,其余都从第二周(月日)开始上。
.请与导师联系上网选课,选课前请务必登录生命科学学院网站主页查阅“级研究生选课等通知”。
.月日可开始正式选课,选课需点击研究生院主页左边“本校教师和学生登录”,进入信息门户(),登陆用户名与密码请见页面上方的登陆说明。
进入系统后可以开始选课,可浏览选课指南后再选课。
第一轮选课:月日-月日(主要面向在学研究生),第二轮选课:月日-月日,第三轮选课:月日-月日,课程退课截止日期:月日。
.在校期间严禁下海游泳。
推荐网址:厦门大学主页:生命科学学院主页:厦门大学(鼓浪听涛):生命科学学院学生工作主页(学院团委):. 生活、学习上有任何问题或困难,请随时咨询院研究生会成员(联系方式见第三联),真诚为你服务。
XX理工大学202X级研究生新生入学报到须知(9月1日更新)一、报到时间、地点及交通(一)报到时间202X年X月X日-X日,每天8:30--17:30。
(二)报到地点X市X区X路X号,XX理工大学X校区体育馆X。
(三)到校交通为了确保202X级新生们能够顺利到达,学校联系XX市交通投资控股集团有限公司开通“一站式无缝接驳服务”的定制公交专线。
乘车购票方式及注意事项:XX站、XX北站返校定制公交:XX机场返校专线大巴:XX其他自行来校报到建议到校路线如下:1.XX站:可乘坐X路(开往X方向)到终点站X;自行打车约X元。
2.XX北站:乘坐X路到X站再转乘X路到终点站X;自行打车约X 元。
3.XX两江机场:可乘坐民航大巴至X下车后转乘X路至X路口下车,往X米即到;从X大厦打车至学校约X元。
(四)住宿9月X日前到校的新生,请自行安排住宿,未经批准不得提前进校。
二、线上信息填报新生须在学校“迎新报到系统”上如实填报其他相关信息,并在XX小程序中进行注册并按要求进行来校前7天健康打卡和上传相关信息才能顺利入校。
具体要求请查看:XX理工大学(XX校区)202X年秋季学期学生开学返校报到通知https://X(一)研究生迎新报到系统为方便新生报到,学校于202X年8月X日—8月X日期间开通《网上迎新报到系统》(网址:X),研究生迎新报到系统可实现录取信息、应缴费用查询、网上缴费、绿色通道申请、请假等功能。
新生可凭身份证号和姓名登录,登录后请新生根据系统要求依次查看和填写相关信息。
(二)XX微信小程序XX操作流程如下:扫描下方小程序码,或通过微信搜索XX小程序,进入XX小程序,第一次登录会自动跳转登录界面,根据页面提示操作即可。
三、报到流程(一)资格审查:收回录取通知书、准考证,核验二代居民身份证并提交身份证复印件。
应届毕业生还需核验本科毕业证及《教育部学历证书电子注册备案表》或《中国高等教育学历认证报告》(有效期至202X年10月31日),并提交与原件一致的复印件,请提前准备。
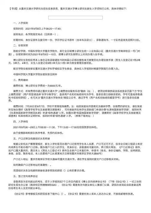
【导语】从重庆交通⼤学研究⽣招⽣信息获悉,重庆交通⼤学博⼠研究⽣新⽣⼊学须知已公布,具体详情如下: ⼀、⼊学报到 报到时间:2021年9⽉8⽇上午08:20~17:40; 报到地点:各学院指定地点(见附表⼀); 所需材料:⾝份证原件及复印件⼀份、学历学位证书原件(含本科及硕⼠)、录取通知书、⼀⼨彩⾊蓝底免冠照⽚3张。
⼆、住宿安排 除航空学院、中国科学院⼤学重庆学院外,其它全⽇制博⼠研究⽣统⼀⼊住知园⼩区(重庆交通⼤学南岸校区⼀号门对⾯)。
住宿安排时间为2021年9⽉8⽇~10⽇,请博⼠研究⽣按照以上时间办理⼊住⼿续。
博⼠研究⽣到校后凭本⼈⾝份证和录取通知书到知园⼩区相应楼栋单元宿管员处办理住宿⼿续(男⽣⼊住登记在1栋2单元、3单元、4单元,⼥⽣⼊住登记在9栋1单元及11栋1单元宿舍管理员值班室。
航空学院住宿安排在重庆交通⼤学科学城校区学⽣宿舍,具体在⼊学报到时根据学院指引办理⼊住。
中国科学院⼤学重庆学院住宿安排见附件 三、费⽤缴纳 缴费标准:博⼠研究⽣学费统⼀为9000元/年。
缴费⽅式:所有费⽤均通过重庆交通⼤学“上缴费综合服务系统”缴纳(址:),使⽤说明请参阅该系统登录页⾯下⽅“学⽣上缴费流程”(⽤户类型请选择“⾮学分制学⽣”,登录⽤户名和初始密码均为学号,登录后请⽴即修改密码,学号可查阅录取通知书或我校研招)。
也可关注“重庆交通⼤学财务处”微信公众号,通过学号(⽤户名和初始密码都是学号)进⾏登录完成缴费。
缴费时间:7⽉20⽇⾄9⽉7⽇,学校不受理现场缴费。
注:如因家庭经济困难⽆法缴纳学费、住宿费的研究⽣,请在家庭所在地办理好《⾼等学校学⽣及家庭情况调查表》,可向家庭所在地学⽣资助部门申请办理“⽣源地国家助学贷款”,报到时凭《⽣源地国家助学贷款回执单》申请“绿⾊通道”⼊学。
如需办理“校园地国家助学贷款”,请携带好《⾼等学校学⽣及家庭情况调查表》和其他相关证明材料,报到时申请“绿⾊通道”⼊学。
【导语】经历了艰难的奋战,⼏经考研初试复试战场,终于有⼀批研究⽣新⽣要迈⼊⾃⼰⼼仪的研究⽣院校了,研究⽣新⽣⼊学时间⼀般在什么时候?新⽣报到有哪些需要注意的问题?下⽂⽆忧考⼩编给⼤家整理了《研究⽣新⽣⼊学时间及报到须知》,仅供⼤家参考查阅! 研究⽣新⽣⼊学时间⼀般在什么时候? 研究⽣有专硕和学硕之分,对于这两者的新⽣报到时间也是不⼀样的。
学硕研究⽣⼀般的报到时间是在⼋⽉底九⽉初;专硕研究⽣新⽣报到时间⼀般在三⽉初。
各位研究⽣新⽣们可以⾃⾏到⾃⼰的学校官⽅站进⾏查询准确的报到⼊学时间,千万别错过开学时间! 研究⽣新⽣⼊学须知 ⼀、⾸先研究⽣新⽣们需要按照录取通知书上规定的时间按时到指定学校的指定地点进⾏报到并办理⼊学⼿续。
⼆、其次,研究⽣新⽣们的报到⽅式是要凭借录取通知书按规定时间领取银⾏卡,⼊学须知等相关⼊学材料;报到注册时要把录取通知书以及免冠照⽚交给相应部门;应届毕业⽣必须同时持本科毕业证及学位证原件进⾏资格审核。
三、研究⽣新⽣如有需要组织关系转移的要及时将相关材料交给学校党组织部门。
四、户⼝迁移问题也是研究⽣新⽣⼊学时要处理好的。
五、最后就是关于研究⽣新⽣⼊学缴纳学费的问题了,研究⽣新⽣们要根据⾃⼰专业的相关费⽤按时按数进⾏缴纳相应的费⽤。
研究⽣新⽣⼊学需要注意哪些问题? ⾸先,研究⽣新⽣⼊学要转变学习态度和学习⽅式,学会独⽴思考的能⼒和主动辨别的意识,要⾼标准严要求⾃⼰。
其次,研究⽣新⽣⼊学要树⽴明确的⽬标,⽆论任何⼈,没有⽬标就会迷茫,就会没有奋⽃的前进⽅向,就会松懈和懈怠。
因此对于新⼊学的研究⽣新⽣们也是要树⽴⼀个短期的⽬标的,然后为了这个⽬标去坚持去奋⽃。
最后,研究⽣新⽣对于⾃⼰要研究的领域要熟悉和掌握清晰,并不断拓展⾃⼰研究领域的相关内容,定期阅览⼀定量的期刊和书⽬。
⽤最快的时间熟悉并掌握⾃⼰研究领域的实验⽅法及技术,做到精益求精。
湖南大学研究生入学指南电子版打印每位新生收到的材料包括:①研究生录取通知书。
②中国银行卡(含用卡须知等)。
③湖南大学20XX级研究生新生入学报到须知。
录取通知书预计将于8月1日左右寄出,为使您顺利完成报到手续,现将入学注意事项通知如下,请仔细阅读:一、预报到新生收到录取通知书后,请登录“湖南大学迎新系统”(从20XX 年8月16日起开放),查看入学须知,确定住宿床位。
二、住宿申请(一)研究生住宿实行自愿申请制。
学校根据现有的宿舍资源,在一定范围内提供房源给新生选择。
根据学校整体房源情况,20XX级人文社科类研究生(教育科学研究院、马克思主义学院、公共管理学院、法学院、工商管理学院、外国语学院、新闻与传播学院、岳麓书院、中国语言文学学院)统一安排在财院校区望麓桥园区居住一年。
不接受下列新生的住宿申请:非全日制研究生;录取类别为定向就业的全日制研究生(少数民族高层次骨干人才计划的除外)。
(二)新生请于20XX年8月16日-20日登录“湖南大学迎新系统”确认是否住校。
具体操作流程和要求,详见“湖南大学迎新系统”或“湖南大学研究生院网站”的《关于20XX级研究生新生网上申请住宿的通知》。
三、报到(一)报到时间:20XX年9月12日-9月13日。
温馨告知:请在规定的报到时间内办理报到事宜,提前抵达学校的需自行安排住宿。
(二)新生报到地点将于开学前一周在迎新系统中公布,请新生及时查看,并按照公布的地点报到。
在疫情防控允许的情况下,学校会在长沙火车站、长沙火车南站、长沙黄花机场设有迎新志愿者引导,不提倡家长送行。
校园交通和乘车点等信息也可以在迎新系统中查询。
(三)新生到达报到地点后,凭身份证、研究生录取通知书和健康“绿码”报到。
录取通知书是新生报到的凭证,务必妥善保管,遗失不补。
(四)20XX级综合素质保送研究生、20XX级支教团硕士研究生,持身份证和当时发放的录取通知书来校报到。
(五)请新生在报到途中做好个人防护。
2020级研究生入学报到须知(发布日期:2020年8月17日)2020级研究生新同学们:大家好!再次祝贺大家圆梦清华!同学们来校报到前,请登录“清华大学新生电子身份激活系统(网址为https://)”激活电子身份,并认真查阅《清华大学2020级新生入学指南》。
今年因疫情防控需要,北京报到新生的特别说明如下,请大家提前做好准备,顺利来校报到。
深圳报到新生,以深研院通知为准。
一、报到时间1、8月24日,非全日制研究生新生报到;2、8月25日,全日制研究生新生报到。
请同学们按以上时间安排如期报到,如果因特殊情况无法按时报到的,请提前和院系联系,经批准后延期报到。
对于尚在境外的新生(含国际学生、港澳台学生),如因疫情、签证等原因不能按期来校报到的,请提前和院系联系,经批准后先在网上办理相关手续,开展在线学习。
具体办理流程另行告知。
二、报到需具备的疫情防控条件1、低风险地区的学生,持健康通行码“绿码”和7日内核酸检测阴性证明来校报到;2、中风险地区的学生,抵京后须集中或居家医学观察14天后,持健康通行码“绿码”及7日内核酸检测阴性证明来校报到,如在京没有住宿条件,也可入校后由学校安排集中健康观察住宿14天;3、高风险地区的学生,暂不来校报到,待本地区疫情风险等级降级后再来校报到;4、近期从境外返回的学生,严格落实境外返京人员管控措施,解除集中医学观察后,持7日内核酸检测阴性证明和健康通行码“绿码”来校报到;5、本人或共同居住的家庭成员为确诊病例、核酸检测阳性者、疑似病例、密切接触者,且正在治疗、集中医学观察或居家观察中的,暂不来校报到;6、本人或共同居住的家庭成员曾为确诊病例、核酸检测阳性者、疑似病例、密切接触者,且已经治愈、解除集中医学观察或居家观察的,须持7日内核酸检测阴性证明和健康通行码“绿码”来校报到;7、有发热、咳嗽、腹泻等症状且排除新冠病毒感染的学生,暂不来校报到,待治疗无症状,经学校批准后可来校报到。
燕山大学硕士研究生入学报到须知燕山大学2017年硕士研究生入学报到须知祝贺你考入燕山大学!为使你顺利入学报到,请仔细阅读以下事宜。
下面,店铺为大家提供燕山大学2017年硕士研究生入学报到须知,全文如下:一、入学报到1、报到时间及流程:◆9月3日:持本人居民身份证和录取通知书来校报到◆9月4日至6日:进行入学教育和专业介绍、举行开学典礼◆9月7日:正式上课2、报到地点:燕山大学东、西校区,校内具体报到地点请提前与学院辅导员联系确定。
3、因故不能按时报到者,须于8月28日至9月2日向辅导员办理请假手续,假期不得超过两周,超过两周仍未报到者将取消入学资格;截止9月5日晚24时,未准假且未报到者将取消入学资格。
如需办理走读,请于7月1日之前反馈给学院辅导员。
逾期未登记,视为在学生公寓住宿,须缴纳住宿费。
4、请新生收到录取通知书后加入所在学院新生QQ群,各学院辅导员联系方式如下:5、学校于9月3日8:00-19:00有专人专车在秦皇岛火车站迎新接站。
学校校园及周边停车区域有限,道路较窄,不能满足大量车辆停放需求,为保障校园秩序和学生交通安全,建议乘坐公共交通工具和学校接站车辆来校报到。
如选择乘坐公共交通工具,请参考以下路线到达燕山大学东校区:◆秦皇岛火车站:乘6路或34路公交车到燕山大学站下车,约需40分钟;乘坐出租车费用约25元;◆北戴河火车站:乘6路公交车到燕山大学站下车,约需30分钟;乘坐出租车费用约25元;◆山海关火车站:乘25路公交车到四道桥汽车站转乘6路、32路或34路公交车到燕山大学站下车,约需90分钟;乘坐出租车费用约65元;◆北戴河飞机场:乘坐出租车费用约170元,约需60分钟。
前往西校区的新生可在东校区燕大宾馆门前乘坐由东校区开往西校区的校内通勤车(约需10分钟,通勤费1元),在材料学院站、电气学院站或艺术学院站下车。
研究生新生入学时间及报到须知
经历了艰难的奋战,几经考研初试复试战场,终于有一批研究生新生要迈入自己心仪的研究生院校了,研究生新生入学时间一般在什幺时候?新生报到有哪些需要注意的问题?下文小编给大家整理了《研究生新生入学时间及报到须知》,仅供大家参考查阅!
研究生新生入学时间一般在什幺时候? 研究生有专硕和学硕之分,对于这两者的新生报到时间也是不一样的。
学硕研究生一般的报到时间是在八月底九月初;专硕研究生新生报到时间一般在三月初。
各位研究生新生们可以自行到自己的学校官方网站进行查询准确的报到入学时间,千万别错过开学时间!
研究生新生入学须知 一、首先研究生新生们需要按照录取通知书上规定的时间按时到指定学校的指定地点进行报到并办理入学手续。
二、其次,研究生新生们的报到方式是要凭借录取通知书按规定时间领取银行卡,入学须知等相关入学材料;报到注册时要把录取通知书以及免冠照片交给相应部门;应届毕业生必须同时持本科毕业证及学位证原件进行资格审核。
三、研究生新生如有需要组织关系转移的要及时将相关材料交给学校党组织部门。
四、户口迁移问题也是研究生新生入学时要处理好的。
五、最后就是关于研究生新生入学缴纳学费的问题了,研究生新生们要根据自己专业的相关费用按时按数进行缴纳相应的费用。
研究生新生入学需要注意哪些问题? 首先,研究生新生入学要转变学习态度和学习方式,学会独立思考的能力和主动辨别的意识,要高标准严要求自己。
其次,研究生新生入学要树立明确的目标,无论任何人,没有目标就。