表面分析技术
- 格式:ppt
- 大小:231.50 KB
- 文档页数:21
表面分析技术在材料研究中的应用在材料研究领域中,表面分析技术是不可缺少的一项工具。
它可以揭示材料的表面形貌、化学成分、结构等相关信息,对于研究材料的性质、品质、功能等方面都有很大的帮助。
本文将从材料表面的性质入手,探讨表面分析技术在材料研究中的应用。
一、材料表面的性质材料表面是材料与外界交互的界面,通常是它与大气、水或其他材料接触的地方。
由于表面的物理、化学和结构特性不同于体积内部,表面会对材料的性质产生重要影响。
例如,材料的表面能会影响它们的接触、润湿和涂覆性,而化学成分和结构则决定了其吸附、反应和催化性能等。
二、表面分析技术的种类为了研究材料表面的性质,我们需要使用一系列表面分析技术。
根据不同的目的和研究对象,表面分析技术可以分为多种类型。
以下是其中几种主要的表面分析技术:1. 扫描电镜(SEM)扫描电镜是一种利用电子束扫描样品表面以获取图像的技术。
SEM对样品表面形貌的分析具有很高的分辨率,能够观察到微米和亚微米级别的表面结构。
此外,SEM还可用于分析样品的化学成分,通过扫描样品表面,能够发射出与物质本身成分相关的特征X射线,在能谱仪器上通过分析这些X射线,可以得到样品表面化学成分信息。
2. X射线衍射(XRD)X射线衍射是一种利用X射线衍射来研究材料内部结构和晶体结构的技术。
在表面分析中,XRD通常用于分析样品的晶体结构和晶体质量。
由于X射线是高频电磁波,具有很高的穿透力,能够透过很薄的材料层,对于表面分析来说具有很好的应用前景。
通过观察衍射光谱和图案,可以揭示出样品的晶体结构、晶格常数、应力及颗粒尺寸等信息。
3. X射线光电子能谱(XPS)X射线光电子能谱是利用X射线照射样品,激发材料表面中的电子,从而获得材料表面的化学成分、价态、电子态等信息。
通过测量电子能谱和发射电子的数量和能量分布,可以分析材料的表面化学组成情况,得到物质内部、表面和界面的相关信息。
4. 表面等离子体共振(SPR)表面等离子体共振是一种用于表面分析的实时检测技术,可以检测材料表面的结构和化学成分。
表面分析技术表面分析技术是一项涉及材料和表面特性研究的重要技术手段。
通过对材料表面的分析和测试,可以了解材料的化学成分、结构形态以及物理性质等重要信息。
这些信息对于材料科学、化学工程以及各种工业领域的研究和应用具有重要的指导意义。
本文将介绍常见的表面分析技术及其应用,并探讨其在材料研究领域中的重要性。
一、X射线衍射(XRD)X射线衍射技术是一种分析晶体结构和晶体取向的重要手段。
通过照射材料表面的X射线,利用倒转的原理,可以得到材料中晶体的信息,如晶体晶胞参数、晶面取向和结晶度等。
X射线衍射技术广泛应用于金属材料、无机晶体、聚合物材料以及生物材料等领域的研究中。
二、扫描电子显微镜(SEM)扫描电子显微镜是一种通过扫描材料表面的电子束来获取表面形貌和成分信息的技术。
通过SEM技术可以观察到材料的微观形貌、表面粗糙度以及颗粒分布情况。
此外,SEM还可以结合能谱分析,获取材料的元素成分信息,对于材料表面的成分分析具有重要意义。
扫描电子显微镜的高分辨率、高灵敏度和高成像质量使其成为材料科学研究中不可或缺的工具。
三、原子力显微镜(AFM)原子力显微镜是一种通过探针在材料表面扫描获取高分辨率表面形貌和力学性质的技术。
与扫描电子显微镜类似,原子力显微镜可以获得纳米级别的表面形貌信息。
此外,通过原子力显微镜还可以研究材料的力学性质,如力曲线、硬度和弹性模量等。
原子力显微镜在纳米材料研究、表面重构以及生物医学领域的研究具有重要应用价值。
四、拉曼光谱(Raman)拉曼光谱是一种通过激光照射材料表面,并测量散射光强度的技术。
拉曼光谱的原理是根据材料分子振动产生的震动频率差异来获取材料的化学成分和物理性质信息。
通过拉曼光谱可以研究材料的晶体结构、官能团成分以及分子结构的变化等。
应用于纳米材料、生物医学和化学合成等领域的研究中。
五、表面增强拉曼光谱(SERS)表面增强拉曼光谱是一种通过将材料置于金属纳米颗粒表面,使得拉曼信号得到大幅增强的技术。
化学实验中的常见表面分析方法在化学实验中,为了研究和分析物质的性质和组成,常常需要进行表面分析。
表面分析是指通过对物质表面的性质和组分进行研究,以了解其物理和化学特性。
本文将介绍一些在化学实验中常见的表面分析方法。
1. X射线光电子能谱(XPS)X射线光电子能谱是一种常见的表面分析技术,它可以用来研究材料的元素组成、化学状态以及电子能级结构。
该方法通过利用高能X射线照射样品,并测量样品表面发射的光电子的能谱来分析。
通过分析光电子能谱,可以确定元素的种类、含量以及氧化态等信息。
2. 扫描电子显微镜(SEM)扫描电子显微镜是一种常用的表面形貌分析工具,它能够通过电子束在样品表面的扫描来观察和记录样品的形貌和微观结构。
SEM可以提供高分辨率的显微镜图像,帮助研究者观察样品的微观形貌和表面结构,从而了解样品的表面形貌特征。
3. 傅里叶红外光谱(FTIR)傅里叶红外光谱是一种用来研究物质分子振动和化学键结构的技术。
该方法通过使用红外辐射照射样品,测量样品在红外区域的吸收光谱来进行分析。
通过不同波数处的峰值和谱带,可以确定样品中的化学基团和化学键类型,从而了解分子的结构和组成。
4. 原子力显微镜(AFM)原子力显微镜是一种用来研究样品表面形貌和微观结构的高分辨率显微镜。
它通过在样品表面扫描探针,测量探针与样品之间的相互作用力来生成和记录样品表面的形貌和结构图像。
AFM的分辨率可以达到亚纳米级别,能够观察到样品表面的原子和分子级别的细节。
5. 表面增强拉曼光谱(SERS)表面增强拉曼光谱是一种用来研究分子振动和化学键信息的技术。
它利用金属纳米颗粒或表面纳米结构的电磁增强效应,使样品的拉曼散射信号被放大,从而提高了拉曼光谱的灵敏度。
SERS可以用于检测极低浓度的分子,并提供有关分子结构和组成的信息。
6. 电化学阻抗谱(EIS)电化学阻抗谱是一种研究电极和界面电化学特性的技术。
通过在电位或频率范围内测量电极上的电荷传递和电荷分布的变化,可以获得电化学阻抗谱图像。
表面分析技术讲义绪论一、表面与表面科学1. 表面与界面的定义2.表面科学的三个组成部分表面科学主要由表面物理、表面化学和表面分析技术三个方面所组成,是当前材料科学的前沿。
3.表面科学发展的三个阶段(1)1947年以后(点接触二极管于1946年发明),人们开始认识到半导体表面的重要性,研究了干燥空气、湿空气、含臭氧空气等对锗表面的影响。
此阶段证实了表面态的存在,但对它的来源仍不清楚。
(2)1957年前后,超高真空技术发展起来,已可以获得10-9Torr (1Torr=133.332 Pa)的真空度。
通过解理、离子轰击、场致蒸发等方法可以获得一个清洁表面。
人们注意力集中在清洁表面的原子排列,发现在表面原子存在重构或驰豫,并通过物理方法测量了表面的光、机、磁等特性,发现与体性质有明显的区别。
此阶段仍处于唯象阶段。
(3)1968年Harris发现Auger电子能谱(AES)可以用来确定表面原子的化学态和成分。
随后光电子能谱(XPS)、二次离子质谱(SIMS)等表面分析技术的相继出现,使人们可以了解表面几十个原子范围内和微区(1 m或更小)的成分和它们的化学态。
60年代末期以来,随着计算机技术、电子测量技术和超高真空技术的发展,表面科学也以极其迅猛的速度发展。
二、表面科学研究领域1.表面科学研究的领域表面科学研究表面和与表面有关的过程,包括宏观的和微观的。
近几十年来表面科学从原子水平来认识和说明表面原子的化学、几何排列、运动状态、电子态等性质及其与表面宏观性质的联系,推动了基础研究和新技术的发展。
表面科学是近代研究的重要领域,它有许多技术应用。
例如:①小于1 m的薄膜(半导体、绝缘体和金属膜等),具有复杂的图案和结构,要求高纯和精确掺杂。
②膜的内部和界面问题。
通过离子溅射逐层剥离变成表面问题,或在薄膜和界面形成过程中作为表面问题加以研究。
③器件小型化带来的表面问题。
④新型微波器件和集成光学器件中的超晶格技术的超晶格量子现象及表面问题。
检测检验的表面分析技术表面分析技术是一种对固体表面进行分析、检测、确定其化学成分、结构和形貌的方法。
随着科技的发展和产业的不断发展,表面分析技术逐渐得到了广泛的应用,成为解决工业生产过程中表面质量问题的重要手段之一。
在工业生产中,表面质量是非常重要的。
各种产品在生产流程中,都需要经过各种表面加工工艺,比如精加工、镀层处理、喷涂、硬化等等。
这些加工工艺的质量,直接影响着产品外观的美观度、功能性能的稳定性和产品寿命的长短。
因此,选择一种准确可靠的表面分析技术来确保产品表面质量,对于提高产品质量和市场竞争力至关重要。
其中,检测检验的表面分析技术成为重要的质量保障标准之一。
它利用各种化学、物理、光学等技术手段,对产品表面进行实时分析,以便及时发现产品表面缺陷、异物、污染物等问题,从而及时采取相应措施,保证产品的表面质量。
常见的表面分析技术有哪些呢?首先是电子显微镜技术。
电子显微镜技术以其高分辨率、高灵敏度和非常适合分析微小颗粒的优点,被广泛应用于表面分析领域。
它可以分析表面的形貌、微观结构,同时还可以准确定位污染物,进行表面成分分析等工作。
其次是X射线衍射技术。
X射线衍射技术被广泛应用于材料检测和分析领域。
由于不同材料具有不同的晶格结构,所以X射线通过物质后可以得到不同的衍射图谱,通过对衍射图谱的分析可以确定材料的成分、晶体结构等信息。
还有光学显微镜技术。
光学显微镜技术可以对样品进行光学图像的收集和分析,并生成具有高分辨率、高灵敏度的图像。
同时,还可以透过镜头对表面进行更为深入的观察和分析,以便更加准确地确定表面问题的位置和范围。
此外,还有拉曼光谱技术、原子力显微镜技术等等。
这些表面分析技术不仅具有广泛的应用领域,而且在实时性、准确性、可靠性等方面也有很大优势。
为什么检测检验的表面分析技术如此重要呢?首先,表面分析技术可以及时发现问题。
当出现产品表面问题的时候,通过表面分析技术的手段可以及时发现问题并找到问题的位置和范围,从而及时采取相应措施,避免问题扩大化。
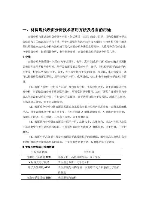
一、材料现代表面分析技术常用方法及各自的用途表面分析与测试是以获得固体表面(包括薄膜、涂层)成分、组织、结构及表面电子态等信息为目的的试验技术与方法。
基于电磁辐射和运动粒子束(或场)与物质相互作用的各种性质而建立起来的分析方法构成了现代表面分析方法的主要部分,大致可分为衍射分析、电子显微分析、扫描探针分析、电子能谱分析、光谱分析及粒子质谱分析等几类。
1 分类表面分析方法是用一个探束(光子或原子、电子、离子等)或探针(机械加电场)去探测样品表面并在两者相互作用时,从样品表面发射及散射电子、离子、中性粒子(原子或分子)与光子等,检测这些微粒(电子、离子、光子或中性粒子等)的能量、质荷比、束流强度等,就可以得到样品表面的形貌、原子结构(即排列)、化学组成、价态和电子态(即电子结构)等信息。
(1)表面“形貌”分析指“宏观”几何外形分析。
主要应用电子、离子显微镜进行观察分析,当显微镜的分辨率达到原子级时,可观察到原子排列,这时“形貌”分析和结构分析之间就没有明确的分界。
有扫描电子显微镜、离子诱导扫描电子显微镜、场离子显微镜、扫描隧道显微镜、原子力显微镜等。
(2)表面成分分析包括表面元素组成及元素在表面与沿纵向深度分布、表面元素的化学态。
用于表面成分分析的方法主要:有电子探针X射线显微分析、X射线光电子能谱、俄歇电子能谱、电子探针、二次离子质谱、离子散射谱等。
(3)表面结构分析研究表面晶体原子排列、晶体大小、晶体取向、结晶对称性以及原子在晶胞中位置等晶体结构信息。
主要采用的衍射方法有X射线衍射、电子衍射、中子衍射等。
(4)表面电子态分析主要是对表面原子或吸附粒子的吸附能、振动状态以及他们在表面的扩散运动等能量或势态的分析。
主要有紫外光电子谱、X射线光电子能谱等。
2 主要几种分析方法的用途分析方法名称主要用途透射电子显微镜TEM 形貌分析、晶格结构分析、成分分析X射线光电子能谱表面组分分析、化学态分析原子力显微镜AFM 表面形貌与结构分析、表面原子间力和表面力学性质的测定扫描电子显微镜SEM 表面形貌与结构二、扫描电子显微镜SEM工作原理、适用范围及特点1扫描电子显微镜SEM的基本原理:扫描电子显微镜的成像原理是利用聚焦的电子束在样品表面扫描时激发出来的各种物理信号调制成像。
xps分析原理
XPS (X-ray Photoelectron Spectroscopy) 是一种表面分析技术,通过测量材料表面的电子能谱来分析材料的组成和化学状态。
这种技术利用X射线照射样品表面,使样品表面的原子发生光电子发射现象。
XPS的原理是基于电子的波粒二象性和能量守恒定律。
当X 射线照射样品表面时,X射线会与样品表面的原子发生作用,使得原子的内层电子被激发出来。
这些被激发出的电子称为光电子。
光电子的能量与原子的电离能之间存在着特定的关系。
根据能量守恒定律,光电子的能量等于入射X射线的能量减去电子的束缚能。
通过测量光电子的能谱,即不同能量的光电子的强度分布,可以确定样品中不同元素的化学状态和含量。
XPS设备通常由X射线源、分析室和能量分辨器组成。
X射线源产生高能量的X射线,以激发样品表面的原子。
分析室内设置一个光学系统,将光电子引导入能量分辨器。
能量分辨器根据光电子的能量进行分辨和测量。
最终,根据光电子能谱的特征,可以得到样品表面组成的信息。
XPS技术广泛应用于材料科学、化学、表面物理等领域。
它可以分析材料表面化学组成、测量原子间的化学键合、检测元素的氧化态等。
同时,XPS还具备高分辨率、非破坏性等特点,可以对微小尺寸、薄膜等样品进行准确分析。
第六章表面分析技术表/界面在化学、物理学以及材料科学等领域的研究意义已经十分明确,所谓界面是指被研究体系中存在的某种特性随空间距离发生突变的区域,这种突变性包括密度、晶体结构以及化学组成等,表面是界面的一种特例,即界面的一侧为空间,也就是说表面是物质本体和空间之间的过渡区域,它在一般意义上包含了物体最外层的数层原子和一些外来的原子或分子,涉及从埃到几个纳米的空间范围。
固体表面的性质有其特殊性,因为在表面的一侧不存在原子,导致表面两侧不具有对称性,所以往往表面原子的排列结构和其本体不同,同样表面区的化学组成、电子结构和运动等也都和本体表现出显著的差异,从而导致表面的电荷分布不均,形成表面偶极层,这种表面偶极层对粒子在表面的运动、外来原子(分子)和表面的键合以及外来粒子和表面的电子互作用等都会产生重要的影响。
人们对表/界面研究产生浓厚兴趣的原因正是因为发现了物体的某些性质其实并非完全决定于其本体的性质,而是在很大程度上取决于表面的性质。
譬如当前作为材料研究热点的纳米材料,之所以具有巨大的诱惑力,就是因为在纳米尺度上表面所展现的性质占据了主要部分,可以获得较本体材料更为显著的性能,所以对表面开展研究是现代科学技术中一个十分重要的领域。
表面分析的基本原理都可以看作是由一次束(电子束、离子束、光子束等)辐照于固体样品使之产生二次束(电子、离子、X射线等),通过对含有样品信息的二次束的检测,实现对样品的分析。
由于样品本身的吸收作用,在样品深处产生的二次粒子不能射出固体表面,只有在表面或表面浅层的“表层”样品中产生的粒子才可能被检测到,因此这类分析方法都称为表面分析方法。
图6-1表明了表面分析的基本技术特征,在表面分析技术领域已经较为广泛采用的一次束的类型可由表6-1说明。
图6-1 表面分析示意图表6-1所列为常用一次束、二次束类型及可以获得的分析信号,目前最为常见的表面分析方法包括X光电子能谱法(X-Ray photoelectron spectroscopy,XPS, 或称Electron Spectroscopy for Chemical Analysis, ESCA)、紫外光电子能谱法(Ultraviolet photoelectron spectroscopy, UPS)、俄歇电子能谱法(Auger Electron spectroscopy, AES)、二次离子质谱法(Secondary Ion Mass spectrometry, SIMS)、离子散射光谱(Ion Scattering Spectrometry,ISS)、激光微探针质谱法(Laser Microprobe Mass spectrometry, LMMS)以及电子探针(Electron Microprobe, EM)等。
表面分析和形貌的分析技术研究表面分析和形貌的研究是材料科学和工程领域中非常重要的一部分。
因为大多数材料和器件的性能都与其表面形貌有关,所以理解和控制表面形貌是优化材料和器件性能的关键。
本文将介绍一些常见的表面分析和形貌的分析技术。
扫描电子显微镜(SEM)扫描电子显微镜是一种利用电子束扫描样品表面并探测其信号来得到高分辨率图像的仪器。
因为电子波长比光波长小很多,所以SEM具有很高的分辨率。
它可以用于分析材料表面的形貌、结构和成分,并且还可以用于纳米结构的表面分析和制造。
SEM有很广泛的应用,包括纳米科学、材料科学、生物学、地质学等领域。
原子力显微镜(AFM)原子力显微镜是一种高分辨率、非接触式测量技术。
它可以用于测量材料表面形貌、力学性质和电学性质等。
AFM的探针是末端有尖锐针头的压电陶瓷棒,利用针头和样品之间的非接触力调整针头的高度,以获取样品表面形貌信息。
AFM可以实现纳米级别的表面分析和形貌测量。
X射线光电子能谱分析(XPS)X射线光电子能谱分析是一种用于分析材料表面成分和化学状态的技术。
在X射线的激发下,材料表面发射出各个元素的光电子。
通过测量这些光电子的能量和强度,可以确定材料表面的成分和化学状态。
XPS可以分析元素化学状态和表面污染等问题,在工业、材料科学和环境科学等领域有广泛的应用。
拉曼光谱分析拉曼光谱分析是一种用于分析材料分子结构和化学键性质的非侵入式技术。
它通过激光束对样品进行激发,测量样品发射出的散射光的频率和强度来获取样品的信息。
从拉曼光谱中可以得到相对于样品中的原子振动的信息,以及材料分子结构、键强度和晶格振动态信息,广泛应用于材料科学、化学、生物学等领域。
扫描探针显微镜(SPM)扫描探针显微镜是一种高分辨率图像量测和表面形貌观察的技术。
它使用一个小探头在样品表面扫描取得表面信息。
SPM可以高精度地定量检测材料表面的物理性质(如电性、磁性等)和化学性质(如物质溶液中的化学反应及其机理细节等),并且还可以用来研究纳米尺度下的材料性质和反应动力学。
材料研究方法材料研究方法主要是指针对不同材料进行研究的具体操作方法和技术手段。
以下是常见的几种材料研究方法:1. 表面分析技术:表面分析技术可以用来研究材料表面的组成、结构和形貌等性质。
其中包括扫描电子显微镜(SEM)、透射电子显微镜(TEM)、原子力显微镜(AFM)等。
这些技术可以提供高分辨率的表面形貌图像,并且可以进行元素分析和晶体学表征等。
2. X射线衍射:X射线衍射是一种常用的材料研究方法,可以通过反射、散射和透射等现象来研究材料的晶体结构和晶体相。
X射线衍射可以确定材料的晶体结构、晶体定向、晶体缺陷等。
常用的X射线衍射仪器有粉末衍射仪、单晶衍射仪等。
3. 热分析技术:热分析技术可以用来研究材料的热性质和热行为。
常见的热分析技术包括差示扫描量热仪(DSC)、热重分析仪(TGA)和热膨胀仪(TMA)等。
通过测量材料的质量、热流和尺寸等参数的变化,可以得到材料的热性能和热稳定性等信息。
4. 光谱分析技术:光谱分析技术可以用来研究材料的光学性质和电子结构等。
常见的光谱分析技术包括紫外可见光谱(UV-Vis)、红外光谱(IR)和拉曼光谱等。
这些技术可以提供材料的吸收、发射和散射等光谱信息,从而研究材料的电子结构、能带结构和分子结构等。
5.力学性能测试:力学性能测试可以用来研究材料的力学性质和力学行为。
常见的力学性能测试方法有拉伸测试、硬度测试和冲击测试等。
通过测量材料在力的作用下的变形、应力和断裂等参数,可以得到材料的力学性能和力学行为等信息。
综上所述,材料研究方法包括表面分析技术、X射线衍射、热分析技术、光谱分析技术和力学性能测试等。
这些方法可以从不同角度和层面上研究材料的性质和行为,为材料设计和应用提供重要的实验数据和理论依据。
6、(20分)常用的表面分析技术有哪些?请选择两种说明分析技术的工作原理和应用范围。
答: 常用的表面分析技术有X 射线光电子能谱(XPS )、俄歇电子能谱(AES )、次级离子质谱(SIMS )和离子散射谱(ISS )等。
应用范围:(1)X 射线光电子能谱法工作原理:利用光电效应,基本方程为K B E hv E φ=--,式中,K E 为光电子动能,hv 为激发光能量,B E 是固体中电子结合能,φ为逸出功。
用X 射线去辐射样品,使原子或分子的内层电子或价电子受激发射出来。
被光子激发出来的电子称为光电子。
可以测量光电子的能量,以光电子的动能/束缚能为横坐标,相对强度(脉冲/s )为纵坐标可做出光电子能谱图。
从而获得试样有关信息。
应用范围:a 元素定性分析 各种元素都有它的特征的电子结合能,因此在能谱图中就出现特征谱线,可以根据这些谱线在能谱图中的位置来鉴定周期表中除 H 和 He 以外的所有元素。
通过对样品进行全扫描,在一次测定中就可以检出全部或大部分元素。
b 元素定量分折 X 射线光电子能谱定量分析的依据是光电子谱线的强度(光电子蜂的面积)反映了原于的含量或相对浓度。
在实际分析中,采用与标准样品相比较的方法来对元素进行定量分析,其分析精度达 1 %~ 2 %。
c 固体表面分析 固体表面是指最外层的 1 ~ 10 个原子层,其厚度大概是 (0.1~1) n nm 。
人们早已认识到在固体表面存在有一个与团体内部的组成和性质不同的相。
表面研究包括分析表面的元素组成和化学组成,原子价态,表面能态分布。
测定表面原子的电子云分布和能级结构等。
X 射线 光电子能谱是最常用的工具。
在表面吸附、催化、金属的氧化和腐蚀、半导体、电极钝化、薄膜材料等方面都有应用。
d 化合物结构签定 X 射线光电子能谱法对于内壳层电子结合能化学位移的精确测量,能提供化学键和电荷分布方面的信息。
(2)次级离子质谱(SIMS )工作原理:以离子轰击固体表面,再将从表面溅射出来的次级离子引入质量分析器,经过质量分离后从检测-记录系统得出被分析表面的元素或化合物的组分。