跨区域科技协同创新的影响因素分析
- 格式:doc
- 大小:15.95 KB
- 文档页数:6
区域协同背景下长三角科技创新协同发展战略思路研究刘亮【摘要】科技创新已逐渐越来越成为一个国家和地区发展的主要驱动力,而由于科技创新活动的复杂性和不确定性需要众多企业通过合作实现技术革新,从竞争走向竞合的跨区域协同创新正逐渐成为科技创新的新趋势.作为国内经济最发达、科技创新要素最集中、区域协同合作起步最早的地区之一的长三角地区,需要在当前"科技创新中心"建设的大背景下,加大科技创新合作和协同发展的力度.为此,本文在分析了长三角区域科技创新合作协同发展现状、形势和要求的基础上,深入研究了目前在科技创新合作和协同发展过程中存在的瓶颈和问题,并从总体思路、功能定位、保障机制和组织保障等四个方面提出了相应的战略和解决思路.【期刊名称】《上海经济》【年(卷),期】2017(000)004【总页数】7页(P75-81)【关键词】区域协同;科技创新;创新协同;科技创新中心;战略思路【作者】刘亮【作者单位】上海社会科学院应用经济研究所,上海 200020【正文语种】中文【中图分类】F204目前,科学技术正成为推动经济与社会发展的主导力量,科技与经济日趋融合已成为当前世界的主要趋势之一。
而我国也正面临着推进科技创新的重要历史机遇,“科技是国之利器,国家赖之以强,企业赖之以赢,人民生活赖之以好”,随着我国逐渐进入“三期叠加”的新常态,以科技创新作为“提高社会生产力、提升国际竞争力、增强综合国力、保障国家安全的战略支撑”。
由于科技创新活动的复杂性和不确定性需要众多企业通过合作实现技术革新,从竞争走向竞合,跨区域的协同创新正逐渐成为科技创新发展的新趋势,成为优化区域整体创新能力的基础。
作为国内经济最发达、科技创新要素最集中、区域协同合作起步最早的地区之一的长三角地区,需要在当前“科技创新中心”建设的大背景下,借助自身的科技创新集群优势、产业链整合优势和区域一体化发展先发优势,在国内的区域科技创新协同发展中率先突破,形成垂范。
区域科技协同创新的研究综述区域科技协同创新具有多方面的特点和优势。
它能够充分发挥各地区的资源优势和专业优势,实现资源的共享和优势互补,从而促进创新能力的提升。
区域科技协同创新可以打破地域界限,实现跨地区、跨行业和跨领域的合作创新,有效促进区域经济的协同发展。
区域科技协同创新有利于形成科技资源集聚效应,推动区域知识创新和产业升级。
区域科技协同创新有助于推动科技成果的转化和应用,促进经济社会的可持续发展。
区域科技协同创新的研究涉及多个学科领域,包括经济学、管理学、地理学、产业学、创新学等。
在国内外学术界和产业界,针对区域科技协同创新的研究取得了丰硕的成果。
本文将综述国内外相关研究成果,深入分析区域科技协同创新的现状、特点、影响因素以及未来的发展趋势,并探讨区域政府、企业和高校等参与主体在区域科技协同创新中的作用和责任。
一、区域科技协同创新的类型与特点区域科技协同创新主要包括企业间的协同创新、产学研合作创新、地方政府间的协同创新以及国际间的协同创新等多种类型。
企业间的协同创新是指在特定区域内的企业之间开展合作创新活动,主要包括跨企业的产业链合作、价值链合作和供应链合作。
产学研合作创新是指企业、高校和科研机构之间的合作创新活动,通过共享科研资源和技术成果,实现科技成果的转化和应用。
地方政府间的协同创新是指不同地区政府之间合作开展创新活动,共同推动区域经济和科技发展。
国际间的协同创新是指不同国家之间的科技合作,通过共享科技资源和技术成果,共同推动全球科技创新。
区域科技协同创新的特点主要包括资源共享、优势互补、创新驱动、风险共担等。
区域科技协同创新能够实现资源的共享,包括技术资源、人才资源、信息资源和资金资源等,实现资源的优势互补。
区域科技协同创新能够发挥创新驱动的作用,促进新技术、新产品和新业态的产生和应用。
区域科技协同创新能够实现风险共担,参与创新主体之间能够共同分担科技创新的成本和风险,提高科技创新的成功率和效率。
我国区域创新主体协同研究一、概述随着全球科技竞争的日益激烈,区域创新能力成为衡量一个国家综合竞争力的重要标志。
不同区域之间的经济发展水平、产业结构、科技资源等存在差异,这导致各区域在创新活动中的主体地位、功能定位及协同方式也存在显著差异。
研究我国区域创新主体的协同问题,对于提升国家整体创新能力、推动区域经济协调发展具有重要意义。
区域创新主体是指在一定地域范围内,参与创新活动的各类组织和个人,包括企业、高校、科研机构、政府以及中介机构等。
这些主体在创新活动中扮演着不同的角色,相互关联、相互影响,共同构成区域创新体系。
协同是指各创新主体之间通过资源共享、信息互通、合作创新等方式,实现创新资源的高效配置和创新能力的共同提升。
我国政府高度重视区域创新体系的建设和发展,出台了一系列政策措施,鼓励和支持各区域创新主体加强协同合作。
由于各区域创新主体的利益诉求、发展目标以及创新能力等方面的差异,导致协同合作面临诸多挑战和困难。
深入研究我国区域创新主体的协同机制、影响因素及优化路径,对于提升区域创新能力、推动经济转型升级具有十分重要的现实意义。
1. 背景介绍:阐述我国区域创新发展的重要性及面临的挑战。
在当前全球经济日益一体化的背景下,区域创新已成为推动国家经济持续健康发展的关键动力。
我国作为世界上最大的发展中国家,正处于经济结构转型和产业升级的关键时期,区域创新发展的重要性愈发凸显。
通过加强区域创新主体的协同合作,能够有效整合资源、优化创新环境,提高区域创新能力和竞争力,进而促进经济社会全面协调发展。
我国区域创新发展也面临着诸多挑战。
区域间发展不平衡、不充分的问题依然存在,一些地区在创新能力、创新资源等方面相对滞后,制约了整体创新水平的提升。
创新主体间的协同机制尚不完善,产学研用结合不够紧密,创新链条的衔接不够顺畅,影响了创新成果的转化和应用。
国际竞争日益激烈,我国区域创新体系还需进一步提高开放性和包容性,加强与国际先进创新资源的对接与合作。
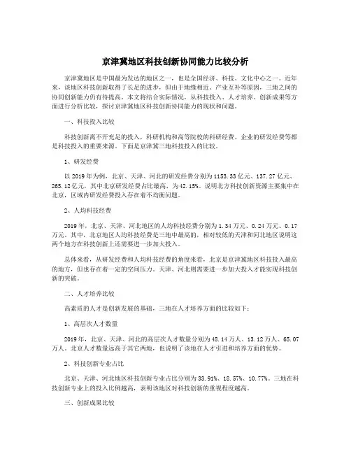
京津冀地区科技创新协同能力比较分析京津冀地区是中国最为发达的地区之一,也是全国经济、科技、文化中心之一。
近年来,该地区科技创新取得了长足的进步,但由于地缘相近、产业互补等原因,三地之间的协同创新能力仍有待提高。
本文将结合实际情况,从科技投入、人才培养、创新成果等方面进行分析比较,探讨京津冀地区科技创新协同能力的现状和问题。
一、科技投入比较科技创新离不开充足的投入,科研机构和高等院校的科研经费、企业的研发经费等都是科技投入的重要来源。
下面是京津冀三地科技投入的比较。
1、研发经费以2019年为例,北京、天津、河北的研发经费分别为1153.33亿元、137.27亿元、265.12亿元,其中北京研发经费占比最高,为42.15%。
说明北方科技创新资源主要集中在北京,区域内研发经费投入存在着不均衡问题。
2、人均科技经费2019年,北京、天津、河北地区的人均科技经费分别为1.34万元、0.24万元、0.17万元。
其中,北京地区人均科技经费是三地中最高的,相对较低的天津和河北地区说明这两个地方在科技创新上还需要进一步加大投入。
总体来看,从研发经费和人均科技经费的角度来看,北京是京津冀地区科技投入最高的地方,但也存在着一定的空间压力。
天津、河北则需要进一步加大投入才能实现科技创新的突破。
二、人才培养比较高素质的人才是创新发展的基础,三地在人才培养方面的比较如下:1、高层次人才数量2019年,北京、天津、河北的高层次人才数量分别为48.14万人、13.12万人、65.07万人。
北京人才数量远高于其它两地,也说明了该地在人才引进和培养方面的优势。
2、科技创新专业占比北京、天津、河北地区科技创新专业占比分别为33.91%、18.57%、10.77%。
三地在科技创新专业上的投入比例越高,表明该地区对科技创新的重视程度越高。
三、创新成果比较科技创新的重要体现就是新产品、新技术和新模式的出现。
下面分别从专利申请、科技奖励等方面分析京津冀地区的创新成果。
文章标题:我国跨区域产业协同发展的问题与建议导言在当今社会,我国经济的快速发展已经成为世界瞩目的焦点。
然而,就像一枚硬币的两面一样,这种繁荣也带来了一系列的问题和挑战。
其中,我国跨区域产业协同发展面临着诸多问题,需要我们共同思考并提出解决方案。
本文旨在深入探讨这些问题,并提出相应的建议,以期推动我国跨区域产业协同发展迈上新的台阶。
一、问题分析1.1. 区域发展不平衡随着我国经济的快速发展,不同地区之间的发展差距逐渐扩大,特别是在产业结构和技术水平方面。
一些发达地区的产业迅速升级,而一些欠发达地区的产业却面临着停滞不前的困境。
1.2. 产业互补性不足由于不同地区的资源禀赋和产业结构差异,产业之间的互补性不足,导致难以形成完整产业链条,影响了产业协同发展的效果。
1.3. 政策落实不到位尽管国家出台了许多政策措施来促进跨区域产业协同发展,但在实际落实中存在一些问题,政策效果有限,制约了产业协同发展的进程。
二、解决建议2.1. 加强区域间合作针对区域发展不平衡的问题,可以通过加强跨区域合作,实现资源的优势互补,共同推动产业协同发展。
可以建立跨区域产业合作联盟,促进资源、技术和市场的有机整合。
2.2. 推动产业链延伸为了解决产业互补性不足的问题,应该加大对产业链延伸的支持力度,促进不同地区产业的融合发展。
鼓励企业进行产业链的跨区域布局,实现产业链的完整连接和优化。
2.3. 加强政策执行力度为了落实政策,需要加强对跨区域产业协同发展的监督和评估。
政府部门可以建立相应的考核机制,对政策执行情况进行定期评估,及时发现问题并采取有效的措施加以解决。
总结通过本文的探讨,我们不难发现,我国跨区域产业协同发展面临着诸多问题,但同时也蕴藏着巨大的发展潜力。
只有深入分析问题,找准症结,并提出切实可行的建议,才能真正推动我国跨区域产业协同发展迈上新的台阶。
希望政府、企业和社会各界能够共同努力,为我国经济的可持续发展贡献力量。
产业园区跨区域协同发展可行性分析 (一)产业园区是以集聚经济为主要功能的组织形式,是现代化经济体系的重要组成部分,通过完善的基础设施、优势资源配置和政策支持等手段,依托区域及产业特色,实现高效、集约、绿色、智能化的经营管理。
在当下经济发展中,跨区域之间的协同发展迫在眉睫。
本文将从产业园区跨区域协同发展的可行性方面进行分析。
一、跨区域协同发展的必要性1、提升经济效益。
在项目引入、资源共享、产业升级等方面发挥相互协作的效果,形成以强强联手为基础的产业园区经济合作,从而增强产业的影响力和竞争力,提升各区域的经济效益。
2、提高资源利用率。
不同区域间的产业资源和技术优势互补,采用优势互补的方式整合产业链,会使得产品生产过程比单纯的工业化生产更高效。
3、增强政策支持。
跨区域产业园在整体规划中,可以得到地方政府和相关政策的明确和支持,优惠政策的奖惩作用能通过跨区域产业园更有效实施,从而丰富各区域优惠政策形式和内容,为全球经济贸易提供更多方便和保证。
二、跨区域协同发展的基础环境1、根据不同产业园区的特点、资源优势、技术发展和经济业务需求,进行横向和纵向的协同,建立跨区域合作。
资源优势和技术发展需要更加有效的利用,区域之间的合作也是未来发展的趋势。
2、建设跨区域产业互联网平台,实现跨区域数据互通。
组织地域丰富的产业链,市场、区域、企业、服务链等各方面的协调和衔接,这些跨地区合作=">网络化、硬件化支撑条件必不可少。
3、加强规划建设管理。
产业园区的建设规划、或者是建设给国家系统内工业园等政策都有一定的限制,而跨区域产业园的发展也必须在一定的规划体系下进行,加强规划建设管理可以更好地推动跨区域产业园的协同发展。
三、跨区域协同发展的实施路径1、建立产业联盟,以行业为合作单位,把企业、专家、研究机构、金融等领域内的优势资源整合起来,同时还需具有强大的执行力和实践能力。
2、实施订单式产业协同,建立企业与其他企业、科研机构之间相互联系、相互支持的合作模式,通过先进的生产技术、优质的产品质量和设计的标准化,推动企业跨区域合作的实现。
关于加强长三角科技创新产业创新跨区域协同的建议关于加强长三角科技创新产业创新跨区域协同的建议,可以从以下几个方面入手:1. 建立协同创新机制:推动长三角地区形成统一的科技创新政策体系,加强政策协调和联动,减少区域内的政策差异和摩擦。
同时,建立科技创新合作平台,促进信息共享、资源整合和优势互补。
2. 加强产业协作:引导长三角地区不同城市发挥各自的产业优势,形成产业分工合作格局。
鼓励企业跨区域合作,共同研发、生产和销售,提高产业整体竞争力。
3. 促进人才流动与共享:推动长三角地区人才政策协同,打破人才流动的行政区域限制,促进人才在不同城市间的合理流动和优化配置。
同时,加强人才培养和交流,提升区域人才整体素质。
4. 加强创新基础设施建设:加大对长三角地区科研机构、高校等创新基础设施的投入,提高区域创新能力。
同时,加强创新基础设施建设与运营的区域合作,实现资源共享和优势互补。
5. 推动科技成果转化:鼓励长三角地区高校、科研机构与企业开展产学研合作,推动科技成果的转化和应用。
加大对科技型中小企业的支持力度,为其提供更多的融资渠道和市场机会。
6. 优化营商环境:进一步简化行政审批流程,提高政府服务效率。
加强知识产权保护,为创新者和企业提供良好的法治环境。
同时,加大对违法违规行为的打击力度,维护市场秩序。
7. 发挥政府引导作用:政府应加大对长三角科技创新产业创新跨区域协同的支持力度,通过制定政策、投入资金和引导资源等方式,推动区域协同创新和产业升级。
同时,鼓励社会资本参与,形成多元化的投入机制。
8. 加强组织协调:建立长三角科技创新产业创新跨区域协同的组织协调机制,定期召开联席会议,共同研究和解决区域协同发展中的重大问题。
同时,加强信息沟通和数据共享,促进各城市之间的了解和合作。
9. 鼓励开放创新:积极参与全球科技创新和产业变革,引进国际先进技术和管理经验。
加强与国际创新城市的合作与交流,提升长三角地区的国际影响力和竞争力。
收稿日期:2023-08-20作者简介:孙良顺(1986-),男,江苏灌云人,东北农业大学公共管理与法学院副教授,研究方向:组织行为及区域发展。
基金项目:黑龙江省马克思主义理论研究和建设工程项目“黑龙江省推进高质量发展加强协同创新体系建设研究”(项目编号:2023HMSJ0017)。
第56卷 第6期郑州大学学报(哲学社会科学版) 2023年11月 Vol.56 No.6JOURNALOFZHENGZHOUUNIVERSITYNov.2023 区域协同创新体系建设的共性机制与差异分析———以国内十家高科技园区为例孙良顺(东北农业大学公共管理与法学院,黑龙江哈尔滨150030)摘 要:深化协同创新体系建设是保障科技成果转化效率的重要前提。
目前,我国很多地区在协同创新体系建设中存在创新主体缺乏、协同创新动力和能力不足等问题。
本文选取入选科技部“建设世界一流高科技园区”的十家试点园区为研究案例,采用扎根理论提炼出协同创新体系建设的实践经验,研究发现:(1)培育创新联合体是协同创新体系建设的基础,这需要增强创新主体的多样化和协同度。
(2)通过优化政务环境、要素环境、政策与法治环境以及服务环境等,可以提升创新主体协同创新的动力和能力。
(3)协同创新体系的建设还需要制定战略规划,通过规划产业布局以及建设开放式格局,夯实区域协同创新资源基础。
不同地区在协同创新体系建设上存在一定差异,各地区在进行协同创新体系建设时,应根据资源禀赋状况,在推动主体多样化、要素环境优化以及跨区域协同等方面采取差异化策略。
关键词:协同创新;共性机制;差异;高科技园区中图分类号:F127.9 文献标识码:A 文章编号:1001-8204(2023)06-0078-07 一、引言守正创新是突破发展瓶颈并增强国际竞争力的根本保证。
新时代面对错综复杂的国内外经济形势,以科技创新推动产业创新,特别是以颠覆性技术和前沿技术催生新产业、新模式、新动能,发展新质生产力,成为引领高质量发展的强大动力源。
我国跨区域产业协同发展的问题与建议我国跨区域产业协同发展的问题与建议【引言】产业协同是指各个产业之间相互依存、相互关联、相互促进的一种关系。
跨区域产业协同发展作为我国实现区域经济协调发展的重要手段之一,具有重要而深远的意义。
然而,在实践中我们也面临一些问题,如跨区域协同发展的不平衡、不充分,产业间协同发展的障碍等。
本文将从深度和广度两个维度出发,对我国跨区域产业协同发展的问题进行全面评估,并提出相关的解决建议。
【深度探讨】1. 不平衡区域发展问题在我国,跨区域产业协同发展的一个重要问题是区域发展的不平衡。
一些发达地区拥有较强的产业基础和优势,吸引了大量资源和资金,导致他们的产业水平不断提升,产业集聚效应日益凸显。
另一些欠发达地区由于缺乏有效的产业协同机制和投资,导致产业水平低下,难以实现跨区域协同发展。
这种不平衡的发展状况,不仅影响了全国经济整体的协调发展,也加大了区域间的经济差距。
2. 产业间协同发展障碍产业间协同发展是实现跨区域产业协同发展的基础和关键。
然而,在实践中我们也面临一些问题,如资源配置不均衡、技术创新不充分、信息不对称等。
由于资源配置不均衡,一些资源丰富的地区难以与周边地区实现有效的产业协同,导致资源浪费和效益降低。
另技术创新不充分也是产业协同发展的障碍之一。
一些地区由于缺乏核心技术和创新能力,无法与其他地区形成互补优势,限制了产业协同发展的潜力。
【广度探讨】1. 解决不平衡区域发展问题的建议为了解决跨区域产业协同发展中的不平衡问题,一方面我们应该加强对发达地区的调控,促进其产业之间的协同发展。
可以通过推动产业结构升级、鼓励企业合作等方法,提高发达地区的产业效益,同时加强对欠发达地区的扶持,推动其产业水平提升。
另我们还应该加强区域合作,促进发达地区与欠发达地区的产业协同发展。
可以通过建立跨区域产业合作联盟、共享产业资源等方式,促进区域间的产业互补和互利共赢。
2. 克服产业间协同发展障碍的建议为了促进产业间的协同发展,我们应该加强资源配置的均衡。
推动长三角科技创新共同体面临的困境及对策建议推动长三角科技创新共同体面临的困境及对策建议一、引言长三角地区一直以来都是中国科技创新的重要区域之一,拥有众多高校、科研机构和创新企业。
然而,推动长三角科技创新共同体也面临着诸多困境。
本文将从多个方面对长三角科技创新共同体面临的困境进行全面评估,并就其对策提出建议。
二、政策支持不足1. 缺乏协同发展政策政府对长三角地区科技创新共同体的政策支持并不够全面,缺乏协同发展的政策导向和激励措施。
对策建议:政府应出台更多协同发展的政策,促进长三角地区科技创新共同体成员之间的合作与共赢。
2. 跨区域科技创新政策不畅东部发达地区与中西部地区的差距导致了跨区域科技创新政策的不畅,影响了长三角科技创新共同体的发展。
对策建议:政府应加强区域协调,促进全国范围内科技创新政策的畅通,打破地域壁垒,为长三角科技创新共同体成员提供平等的政策支持。
三、科技人才流动性不足1. 人才流失严重长三角科技创新共同体中,人才流失问题严重,高层次人才在地区间流动性不足。
对策建议:加强人才交流,建立长三角地区科技创新人才共享机制,提高人才流动性。
2. 缺乏创新人才部分长三角地区的科技创新共同体缺乏高水平的创新人才,影响了科技创新的质量和速度。
对策建议:加大对创新人才的培养力度,吸引引进更多的高层次人才,以补充当前人才缺口。
四、科技成果转化率低1. 缺乏产学研结合长三角科技创新共同体中,产学研结合程度不足,科技成果转化率低。
对策建议:加强产学研合作,推动科研成果向产业界和市场转化,提高转化率。
2. 技术转移难度大长三角科技创新共同体成员开展技术转移时面临的难度较大,制约了科技成果的转化。
对策建议:创造良好的技术转移环境,加强知识产权保护,降低技术转移的法律风险,促进技术的自由流动。
五、个人观点与建议长三角地区作为中国科技创新的重要区域,应该加强合作,共享资源,形成更加合理的分工合作机制,共同应对科技创新中存在的困难和挑战。
科技助力区域协同发展近几年,我国提出了“区域协调发展”的战略,旨在促进各地经济社会协调发展。
随着科技的不断发展,科技已经成为区域协同发展的重要支撑。
本文将探讨科技如何助力区域协同发展,以及未来科技在为区域协同发展带来好处的同时也可能带来的挑战。
科技在区域协同发展中的作用在过去几十年里,世界各地实施的区域发展战略一直被科技所支撑。
随着科技的发展和日益广泛的应用,科技已经成为推动区域协同发展的关键因素。
具体来说,科技对区域协同发展的作用主要体现在以下几个方面:1.加速信息的传播:科技的发展使信息得以更快地传播。
通过互联网和各类数字化平台,区域间的信息交流变得更加高效和便捷,可以更好地促进区域间的交流和合作。
2.提高生产效率:科技的应用可以有效提高生产效率,包括机器人、自动化设备等智能制造设备,使企业的生产更为高效。
特别是在智能制造方面,通过信息技术等手段,我们可以构建出一套智能制造体系,让生产更为集中、规模更大,同时保证生产质量和效率。
3.支撑创新和发展:对于区域创新和发展来说,科技是核心驱动力。
高新技术研究、区域产业 clustering 等新型发展带来了更多机遇,加速了区域发展的步伐。
4.构建数字经济交流平台:科技可以为不同地区构建数字经济交流平台,并从中获得收益、推动产业转型。
这可以促进区域创新驱动发展,同时也能提高数字经济发展的质量和水平。
意义与价值区域协同发展是中国实现跨越式发展的必由之路。
在这个语境下,科技作为促进区域协同发展的核心,对于未来区域发展具有重要的意义。
1.推动区域经济转型科技的发展可以促进区域之间的经济转型。
科技的应用,可以让某些传统独立的产业,实现联盟、合作,进一步提高效率、优化产业结构,促进区域经济的健康发展。
可以通过协同来发挥区域的优势和特色,增强区域创新能力和整体竞争力,进而推动区域经济转型升级。
2.全面提高区域社会发展水平科技的发展不仅能够促进区域经济的发展,更能够全面提高区域的社会发展水平。
区域协同创新近年来,区域协同创新成为推动经济发展的重要力量。
在一个全球化、信息化的时代,区域之间的合作与创新已经成为推动经济增长、提高竞争力的重要手段。
本文将探讨区域协同创新的意义、特点以及推动因素,并分析区域协同创新对经济发展的影响。
一、区域协同创新的意义区域协同创新指的是在一定的地理范围内,不同领域的企业、高等院校、科研机构等各方合作,共同进行创新活动,形成集聚效应,推动经济发展。
区域协同创新的意义主要体现在以下几个方面:1. 提升经济创新能力:通过区域内各方的合作,可以汇集各方的智慧和资源,提升创新能力。
不同领域之间的交流与合作,可以促进新的技术和产业的交叉融合,从而创造出更具创新性的产品和服务。
2. 扩大市场规模:区域协同创新可以加强企业之间的合作关系,形成产业链、价值链的延伸,促进创新成果的转化和商业化。
由于区域内企业之间的相互合作,可以扩大市场规模,提高产品的市场竞争力。
3. 促进区域发展:区域协同创新的合作不仅能够带来经济效益,还能够促进区域内各方的协调发展。
合作过程中的技术和知识流动,可以促进区域内的人才培养和产业结构的优化,从而推动区域经济的可持续发展。
二、区域协同创新的特点1. 跨界合作:区域协同创新强调不同领域、不同行业之间的合作。
通过跨界合作,可以促进不同领域的创新要素的交流与融合,形成创新的动力。
2. 多元主体参与:区域协同创新涉及多个主体的参与,包括企业、高校、科研机构、政府等。
各方的知识和资源可以相互借鉴、互补,形成合力,推动创新。
3. 知识共享:在区域协同创新中,知识共享是一个重要环节。
各方通过交流、合作,将自身的知识与经验进行分享,从而促进创新。
三、推动区域协同创新的因素1. 创新环境的构建:区域协同创新需要有良好的创新环境作为支撑。
政府应当加大对科技创新的支持力度,推动创新要素在区域内的流动和转化,提供相应的政策和资金支持。
2. 加强合作平台建设:建立起有效的合作平台,促进企业、高校、科研机构之间的合作和交流。
我国跨区域产业协同发展的问题与建议我国跨区域产业协同发展是我国经济发展中的一个重要议题,也是我国探索区域发展新模式的需要。
然而,目前存在许多问题阻碍了跨区域产业协同发展的进程。
本文将从问题和建议两个方面提出相关参考内容,旨在推动我国跨区域产业协同发展的进程。
问题:1. 产业发展不平衡:我国跨区域产业协同发展面临着不同区域发展不平衡的问题。
一些地区由于传统产业基础较为薄弱,人力资源和资金等方面的不足,导致其在跨区域协同发展中处于劣势地位。
同时,一些发达地区拥有较强的产业优势,使得跨区域协同发展的合作往往被发达地区主导,缺乏均衡发展。
2. 产业链配套不完善:跨区域产业协同发展需要在产业链上实现资源优化配置和互补,但现实中存在着产业链配套不完善的问题。
例如,某地区的产业链上游发达,但下游却鲜有相关产业,造成资源浪费和利益损失。
这种不同层次、不同产业链环节之间的不协调,制约了跨区域产业协同发展的进程。
3. 缺乏政策支持和机制保障:跨区域产业协同发展需要政府的政策支持和制度机制的保障,但目前在这方面仍存在问题。
政策支持不够明确、制度机制缺乏完善等问题,限制了跨区域产业协同发展的进行。
建议:1. 加强协同合作:各地区应加强协同合作,共同规划和推进跨区域产业协同发展,避免出现劣势地区被边缘化的现象。
可以通过建立联合工作机制,定期召开协作会议,加强信息共享和资源对接,实现优势互补,提高协同发展水平。
2. 完善产业链配套:各地区应加强产业链配套建设,优化资源配置。
政府可以制定产业链发展规划,引导企业在不同地区建设和发展相关产业。
同时,鼓励企业间加强合作,实现资源优势互补,提高产业链的完整性和配套性。
3. 加大政策支持力度:政府应加大对跨区域产业协同发展的政策支持力度,明确支持政策措施。
可以通过减税降费、财政投入、土地使用等方式,鼓励跨区域协同发展。
同时,还应建立完善的制度机制和监管体系,保障协同发展的顺利实施。
4. 推动科技创新:跨区域产业协同发展需要依托科技创新,提高产业链的附加值和竞争力。
0引言新一轮的产业科技革命正在全球范围内兴起,产业协同创新不断突破地域和组织的界限,传统的创新模式被打破,创新流程和方式的新规则和新秩序正在建立。
随着工业化和信息化“两化融合”的深度结合,充满活力的平台产业协同创新体系孕育成形。
产业协同创新机制是促进江苏区域产业持续健康发展,提高其在国内外竞争力的关键路径。
江苏区域产业创新的主方向是协同创新,各级政府和各产业部门越来越重视协同创新对产业发展的推动作用。
本文依托工业互联网平台,分析江苏区域产业协同创新的制约因素和影响要素以及产业协同的创新机制,为带动产业加速转型、提高经营管理效率、促进产业模式创新、带动区域经济发展提供决策依据和有益参考。
1产业协同创新研究现状与存在的问题1.1产业协同创新研究文献综述(1)协同创新的内涵。
对于协同创新的内涵、协同创新的效果,HAKEN [1]指出要实现1+1>2的协同效果,产业内部之间应通过互动完成系统内部的有序状态。
GREER 等[2]提出区域产业协同创新的基础是企业之间相互关联的组合能力。
在SERRANO [3]研究的基础上,谢婕[4]对协同创新的内涵进行完善和深入研究,指出跨区域的整合和多主体是协同创新的主要特征,协同创新由互动维度和整合维度构成。
DAVIS 等[5]提出协同创新是协同的相关理论在创新区域的应用和延伸,其核心模式和组织关系是绩效提升和相关知识的增值。
(2)产业协同创新网络实证研究。
ROWLEY 等[6]研究网络结构和主体关联对不同产业的影响,重点分析不同联系度占主导地位的网络、产业和绩效之间的关系。
MEAGHER 等[7]对德国23个创新网络、600个网络成员进行实证调研。
CAPALDO [8]提出创新能力和网路强弱关联的新框架模型。
国内,邵云飞等[9]运用复杂网络仿真方法对产业协同创新网络的网络结构及企业不同的技术学习策略对技术学习绩效的影响进行分析。
周志刚等[10]研究企业创新网络中跨组织知识共享行为的演化博弈。
区域科创走廊的发展态势、协同模式与治理路径目录一、内容概括 (2)1.1 背景与意义 (2)1.2 研究目的与方法 (4)1.3 文献综述 (4)二、区域科创走廊的发展态势 (5)2.1 科创走廊的内涵与特征 (7)2.2 发展现状与趋势 (7)2.3 空间分布与格局演变 (8)2.4 科技创新对经济发展的影响 (9)三、区域科创走廊的协同模式 (11)3.1 协同创新的模式与类型 (12)3.2 合作机制与政策环境 (13)3.3 创新资源的高效配置与利用 (14)3.4 跨区域合作的挑战与对策 (15)四、区域科创走廊的治理路径 (16)4.1 治理体系与架构设计 (17)4.2 制度建设与运行机制 (19)4.3 公共服务与基础设施建设 (20)4.4 评价体系与监测评估 (21)五、案例分析 (22)5.1 上海张江国家自主创新示范区 (23)5.2 苏州工业园 (25)5.3 成都高新区 (25)5.4 杭州城西科创大走廊 (27)六、结论与展望 (28)6.1 主要研究结论 (30)6.2 政策建议与发展前景 (30)6.3 研究不足与展望 (32)一、内容概括随着全球科技创新的日益加速,区域科创走廊作为一种新型的创新空间组织形式,正逐渐成为推动区域经济发展的重要引擎。
本文旨在分析区域科创走廊的发展态势、协同模式与治理路径,以期为我国区域科创走廊的建设和发展提供有益的借鉴和启示。
本文将对区域科创走廊的发展态势进行梳理,包括国内外典型案例的比较分析,以及区域科创走廊在促进科技创新、产业升级、人才培养等方面的重要作用。
在此基础上,本文将探讨区域科创走廊的协同模式,包括政府主导、企业参与、高校合作等多种模式的特点和优势,以期为区域科创走廊的协同发展提供理论支持。
本文将从政策体系、组织管理、资源配置等方面探讨区域科创走廊的治理路径,以期为区域科创走廊的可持续发展提供制度保障。
1.1 背景与意义在当前全球经济竞争日趋激烈的背景下,区域科创走廊的发展态势、协同模式与治理路径研究显得尤为重要。
摘要:跨区域科技协同创新是区域间整合科技资源、带动区域科技及经济社会协调发展的重要模式及战略选择,深入分析其影响因素有助于更好地促进区域间科技合作与融合,并带动区域整体的发展。
跨区域科技协同创新的影响因素主要包括三个方面:绩效因素、内部因素和外部因素。
其中,绩效因素是协同创新的结果也是重要行为导向;内部因素是和主体行为相关的因素;外部因素指影响创新主体行为的资源、环境、链接等相关因素。
关键词:跨区域;科技协同创新;创新绩效;创新意愿和能力doi:10-13939/j-cnki-zgsc-2016-26-065一、引言跨区域科技协同创新,是指不同区域的科技创新主体(包括企业、高校、研究机构、政府、科技中介)跨越行政区划的限制,与其他创新主体协作开展科学研究、技术开发、技术应用和转化等科技创新活动,共同调动、整合区域间的科技资源,通过复杂的非线性相互作用而产生单独个体和单个区域无法实现的整体协同效应和创新绩效。
通过跨区域科技协同创新,能够促进区域间创新系统有效整合,带动各个区域的科技、经济、社会、环境等的全面可持续发展。
跨区域科技协同创新的实质是在一定的创新绩效导向下,创新主体具有一定的创新需求和创新能力的前提下,在外部环境、资源基础和链接条件等的共同作用下所开展的创新活动。
因此,可以说跨区域科技协同创新的影响因素主要是绩效因素、内部因素和外部因素。
其中,协同创新绩效是跨区域科技协同创新的结果,是跨区域科技协同创新的结果要素。
内部因素指和主体行为相关的因素,主要是创新主体的协同创新意愿和能力,内因直接影响跨区域科技协同创新绩效;外因主要指影响创新主体行为的相关因素,包括环境因素、链接因素和资源因素,外因通过主体行为间接影响跨区域科技协同创新绩效(见图1)。
二、影响跨区域科技协同创新的内部因素对于协同创新影响因素的研究形成一个普遍共识,即创新主体间的相互作用是协同创新的关键因素[1]。
因此,那些影响创新主体行为的内生性因素,便构成了影响跨区域科技协同创新的内因。
根据组织行为学理论,分析影响创新主体行为的因素,可以从主体的需求动机、行为能力两方面展开。
(一)创新主体协同创新的需求跨区域科技协同创新系统的各个创新主体在创新中协调合作的内源性动力是主体自身的需求。
只有创新系统内的行为主体对进行协同创新具有一定的需求,才有可能促成主体之间的合作,促进系统的协同创新的实现。
1.市场导向需求科技创新驱动经济增长的关键在于科技成果转化为现实生产力,市场是科技创新成果转化的载体,既能实现科技创新的价值,反过来也能激励进一步的技术创新行为。
跨区域科技协同创新的最基本的动机来源是关键客户的需求和市场的需求,这要求处于市场前沿的创新主体――企业及时对其做出反应。
同时,市场机制要求企业降低产品的成本、抵御市场波动的风险以及应对产品生命周期的负面作用。
因此,企业在市场需求导向下,需要通过跨区域的合作创新来实现自身的发展。
与此同时,高校和科研院所也间接地受市场需求的影响,通过协同创新适应市场需求的变化。
2.技术革新需求当今世界,科学与技术的融合日益明显,科学技术与社会的关系日渐紧密。
对科技研发的需求也逐步提高,演变为跨时空、跨领域的多元主体格局,只有这样才能更好地攻克科学技术难题,满足社会发展需要。
另一方面,在知识经济时代,技术多元化是满足市场需求多元化的必然趋势,单个创新主体难以凭借自身的资源和能力实现技术的多元化,必须利用外部的资源以降低研发成本、缩短研发周期、提高创新效率。
只有这样,创新主体才能在技术革新中谋求自身的位置。
跨区域科技协同创新是新时期创新主体应对技术革新的战略选择。
3.区域战略导向跨区域科技协同创新的根本目的在于不断满足客户日益增长的物质文化和生活需要[2],通过创新合作整合系统的资源,提升创新的效率,提高解决区域发展问题的能力,改善区域内人民的生活质量,加强区域经济整体实力,促进区域经济、社会和环境的协调发展以及可持续发展。
传统的发展方式已经远远不能够满足区域发展的需求,需要通过科技创新,通过跨区域的科技合作,形成应对区域发展问题、实现区域发展目标的新路径。
由此而言,区域发展导向,是宏观层面的跨区域科技协同创新的动力来源,也是影响创新主体行为,进而影响跨区域科技协同创新绩效的重要因素之一。
4.合作的主动性跨区域科技创新系统中创新主体的合作态度是决定其协同创新行为的重要影响因素。
而创新主体的合作态度主要表现在其合作的主动性上,即创新主体识别新的有价值的合作机会,并能够把握机会开展合作的能力。
这种能力能够帮助创新主体更为敏感地应对外界环境的变化,识别市场需求和获取资源的机会。
很多研究表明,合作的主动性是合作联盟成功的关键[3],也是创新主体取得创新绩效的正向促进因素[4]。
跨区域科技协同创新各方主体的合作主动性对合作能否达成以及合作的效果非常重要,合作主动性较高的各方主体往往能够较快找到彼此利益的契合点,探索出符合各方利益需求的可行的科技创新合作模式。
(二)创新主体协同创新的能力跨区域科技协同创新系统的各个主体在市场、技术及区域发展需求的激励下,产生了开展协同创新的内在需求。
接下来,能否有效地进行协作,进而实现协同创新目标,还取决于各主体的协同创新能力。
1.关系治理能力关系治理是指组织在维护和处理与合作伙伴间友好合作关系过程中形成一定的方式、方法、规则、惯例,并持续发挥作用的过程[5]。
创新主体的关系治理能力强,可以抵消信息不对称的负面影响,可以降低协同创新中的交易成本。
研究表明,良好的关系治理,不仅能够增加彼此的认同感,还能形成共同的价值观,对于凝聚网络体系、提升竞争力有一定的促进作用[6]。
由于系统和环境的高度复杂性,跨区域科技协同创新的各方主体的关系治理能力非常重要。
创新主体之间的合作能否达到预期的效果、获取各自的利益均取决于各方主体之间的精诚合作。
建立彼此信任之上的合作关系更有利于应对创新风险、促进协同创新的深度合作和开放共享,提升协同创新效率,信任关系的建立对于建立良好的合作关系非常必要。
2.利益分配与风险分担能力协同创新利益的分配机制的内涵,是在考虑各个利益相关者在协同创新中的地位和贡献的基础上,将协同创新取得利益进行分割和分配的方式和过程。
协同创新利益的分配合理与否依赖于一定的分配原则,由于跨区域科技协同创新的复杂性和动态性,需要通过各方主体平等协商确定相应的利益分配原则。
一般来讲,协同创新利益的分配应遵循地位平等原则、分配公平原则和协商互惠原则。
协同创新收益是利益分配的客体,根据可获得性和可量化程度将其分为有形收益和无形收益,有形收益是指参与者能够直接获得,并且具有很高的可量化性的收益。
有形收益是协同创新各主体追求的核心目标,但是对于整个协同创新系统而言,为了整个系统的可持续发展,很多无形收益的意义也很重要。
此外,创新主体在协同创新中分担的风险大小和承担风险的能力也是重要影响因素。
合作创新体系面临很多不确定性和风险,主要包括以政策风险、信用风险、市场风险为主的系统风险和以技术风险、管理风险、资金风险为主的非系统风险[7]。
建立合理的风险分担机制,使整个系统的创新风险相对可控是跨区域科技协同创新实现的条件。
协同创新中有关的各种风险因素以某种形式在参与者之间进行分配,就是风险分担。
跨区域科技协同创新中风险分担的目的是:减少风险发生概率,降低风险损失和风险管理成本;促进各方主体在协同创新过程中注意理性和谨慎行为;使各个创新参与者达到互惠互利、共赢的目标。
风险分担是在动态的风险管理基础上,将风险合理地配置到有承担能力且愿意承担风险的主体和子系统,并且增强整个跨区域科技系统运行的稳定性。
确定分担策略是风险分担的最后也是关键环节。
通常可以通过合同方式约定参与各方主体的风险义务,也可以通过非正式契约方式捆绑一些风险在一些创新环节。
风险分担的原则在于降低风险概率和风险损失、给创新主体分担的风险在其可控范围内、风险分担与利益分配相匹配。
3.承接能力当跨区域科技创新系统的各方主体主动进行协同创新,并建立起有效的关系治理机制和利益分配、风险分担机制之后,还需要考虑创新主体的承接能力。
这种承接能力是指,处于不同创新子系统以及不同创新链条环节的创新主体对于上游或系统外的知识、技术、产业等科技创新产品或要素的学习、接受与吸收能力。
主要体现在企业对高校和科研院所的创新知识和技术的承接能力,某一子系统对其他子系统输入的创新知识和技术以及相关产业的承接能力等。
对于创新主体而言,知识和技术的可获得性、自身的技术水平、技术基础设施等直接影响其学习和吸收能力,而创新子系统之间的技术“势差”和产业互补性也是影响其承接能力的因素。
三、影响跨区域科技协同创新的外部因素影响跨区域科技协同创新的外部因素有环境因素、链接因素和资源因素。
(一)环境因素以下从三个方面进行分析。
1.制度环境制度环境对于跨区域科技协同创新的开展可能起到激励或抑制的作用,制度、法律环境的健全和完善,为创新主体提供了有效的支持。
由于市场秩序的形成,为协同创新提供了有力保障。
不好的制度环境会抑制跨区域科技协同创新的意愿,甚至对创新主体跨区域科技协同创新的行为能力也会产生影响。
创新制度为创新主体的协同创新提供了制度基础,产生了激励效应,主要表现为影响协同创新各主体的资源配置,引导创新活动的方式和方向。
一方面,就协同创新系统而言,制度环境为协同创新要素的配置以及合作机制的运行、创新体系形成等提供合理保障;另一方面,就创新主体而言,各种创新主体对于开展协同创新的利益诉求有所不同,这些利益的满足需要一定的制度保障[8]。
2.文化环境协同创新是一个复杂的系统工程,需要将不同背景和利益追求的创新主体凝聚在一起形成合力,并构建一个普遍认同的文化价值观念体系。
文化价值决定了主体的行为,影响合作的效果。
可以说,文化基础是有效开展科技协同创新,形成统一的创新系统的必备条件。
文化的凝聚作用本身就是创新主体和要素的一种整合机制,可以提高协同创新的效率。
跨区域科技协同创新是不同区域间的合作创新,更需要文化环境的支撑,各方创新主体之间在价值观和文化上的认同感越强,就越容易形成互赢的心理预期,合作关系也越融洽和持久。
如果系统内形成了鼓励创新、推崇协作的文化氛围和价值观,则有利于激发创新主体的协同创新行为,提升协同创新绩效。
3.区域战略及经济发展状况区域经济发展状况是影响跨区域科技协同创新的一个重要因素,区域经济的综合竞争力是吸引科技要素聚集的一个核心因素。
如我国经济较为发达的地区,其技术和资金密集性也较高,经济的发展状况是区域吸引创新要素能力和参与要素配置与整合能力的直接反映,进而决定区域的创新能力。
由于不同子系统区域的经济发展水平既可能比较相近,也可能差距较大,将会影响跨区域科技协同创新的模式选择。