标准物质与标准样品的区别
- 格式:doc
- 大小:211.50 KB
- 文档页数:4
标准物质是什么标准物质是指具有一定纯度和稳定性,并且已经得到了精确测定其物质量的物质。
它们通常被用作实验室中的参考物质,用于校准仪器、验证分析方法、质量控制和科学研究等领域。
标准物质的选择和使用对于保证实验结果的准确性和可靠性具有重要意义。
首先,标准物质可以用于校准仪器。
在实验室中,各种仪器设备需要定期进行校准,以确保其测量结果的准确性。
标准物质作为已知纯度和稳定性的参考物质,可以被用来校准各种仪器,如天平、PH计、色谱仪等,从而保证这些仪器在测量时能够给出准确的结果。
其次,标准物质可以用于验证分析方法。
在科学研究和质量控制中,经常需要对样品进行定性和定量分析。
而这些分析方法的准确性和可靠性往往需要通过使用标准物质进行验证。
通过与标准物质进行比对,可以验证分析方法的准确性和灵敏度,确保分析结果的可靠性。
另外,标准物质还可以用于质量控制。
在生产过程中,特别是在制药、食品、化工等行业,产品的质量控制至关重要。
标准物质可以作为质量控制的参考,用来监测生产过程中的各个环节,确保产品的质量符合标准要求。
此外,标准物质还在科学研究中发挥着重要作用。
科学家们需要准确的数据来支撑他们的研究成果,而标准物质正是提供这些准确数据的重要来源。
通过使用标准物质,科学家们可以验证实验结果的准确性,从而确保他们的研究成果具有科学的可靠性。
总之,标准物质在实验室、工业生产和科学研究中都起着至关重要的作用。
它们的选择和使用需要慎重对待,以确保实验结果的准确性和可靠性。
同时,科研人员和生产者也需要不断努力,开发新的标准物质,以适应不断发展的科学和工业领域的需求。
标准物质的作用不可小觑,它们是保障实验结果准确性的重要保障。
光电光谱分析中的四类“标样1、标准样品(Standard Sample):光谱定量分析是一种相对分析方法,必须使用含量经过精确标定的样品来制作校准曲线(Calibration Curve)或工作曲线(Work Curve),以确定分析样品(Unknown Sample)的含量,这种含量经过精确标定的样品一直被光谱分析工作者称为“标准样品”,简称为“标样”(或“标钢”),其正规名称是“标准(参考)物质”(Conference Materials),又简称为“标物”。
光谱定量分析的标准样品都是成套的,用于金属样品光电光谱分析的标准样品一般是块状或棒状,其基本要求是:分析元素分布均匀,化学成份可靠;组织结构、尺寸、加工方法等要与分析样品基本一致,不能有偏析、裂纹、夹杂等缺陷,并经过均匀度检查符合要求;一套标准样品分析元素含量要有一定梯度,含量范围比要求分析的含量范围稍宽。
各国的“标准物质”的研制都是严格管理的,获得国家权威部门认可的标准物质一般是公开销售的。
标准物质的详细知识和行情可到“中国标准物质网”咨询。
为了同下面要讲的几类标样相区别,分析工作者常把建立校准曲线的标准样品常称为“校准标样”(Calibration Standards or Calibration Samples)或“工作曲线标样”。
2、标准化样品(Standardization Sample):用“持久曲线法”进行光谱定量分析,仪器参数漂移不可避免要引起工作曲线漂移,需要通过“标准化”(Standardization)来调整。
标准化样品就是标准化操作中所用的特殊样品,有的资料里又有“校正标样”(Setting-up Sampl es)、再校准标样(Recalibration Samples)等名称。
其基本要求是:组成和结构均匀稳定,目标元素的含量有特定要求,但不必有准确的标定值。
用于低端的标准化样品的光强值尽可能接近相应元素校准曲线的低端值,用于高端的标准化样品的光强值尽可能在相应元素校准曲线的中高端范围。
光电光谱分析中的四类“标样1、标准样品(Standard Sample):光谱定量分析是一种相对分析方法,必须使用含量经过精确标定的样品来制作校准曲线(Calibration Curve)或工作曲线(Work Curve),以确定分析样品(Unknown Sample)的含量,这种含量经过精确标定的样品一直被光谱分析工作者称为“标准样品”,简称为“标样”(或“标钢”),其正规名称是“标准(参考)物质”(Conference Materials),又简称为“标物”。
光谱定量分析的标准样品都是成套的,用于金属样品光电光谱分析的标准样品一般是块状或棒状,其基本要求是:分析元素分布均匀,化学成份可靠;组织结构、尺寸、加工方法等要与分析样品基本一致,不能有偏析、裂纹、夹杂等缺陷,并经过均匀度检查符合要求;一套标准样品分析元素含量要有一定梯度,含量范围比要求分析的含量范围稍宽。
各国的“标准物质”的研制都是严格管理的,获得国家权威部门认可的标准物质一般是公开销售的。
标准物质的详细知识和行情可到“中国标准物质网”咨询。
为了同下面要讲的几类标样相区别,分析工作者常把建立校准曲线的标准样品常称为“校准标样”(Calibration Standar ds or Calibration Samples)或“工作曲线标样”。
2、标准化样品(Standardization Sample):用“持久曲线法”进行光谱定量分析,仪器参数漂移不可避免要引起工作曲线漂移,需要通过“标准化”(Standa rdization)来调整。
标准化样品就是标准化操作中所用的特殊样品,有的资料里又有“校正标样”(Setting-up Samples)、再校准标样(Recalibration Samples)等名称。
其基本要求是:组成和结构均匀稳定,目标元素的含量有特定要求,但不必有准确的标定值。
用于低端的标准化样品的光强值尽可能接近相应元素校准曲线的低端值,用于高端的标准化样品的光强值尽可能在相应元素校准曲线的中高端范围。
标准物质标准物质(Reference Material 简写为 RM):具有一种或多种足够均匀和很好地确定了的特性值,用以校准设备、评价测量方法或给材料赋值的材料或物质。
有证标准物质(Certified Reference Material 简写为 CRM):附有证书的标准物质,其一种或多种特性值用建立了溯源性的程序确定,使之可溯源到准确复现的用于表示该特性值的计量单位,而且每个标准值都附有给定置信水平的不确定度。
标准物质是标准的一种形式。
它的作用是:鉴定和标定仪器的准确度、确定原材料和产品的质量、评价检测方法的水平、和外单位比较检测数据的准确度(比对试验)等用处。
一、标准物质应具有的基本特性:(1)标准物质的材质应是均匀的,这是最基本的特性之一。
它可以是纯的,也可以是混合物,可以是气体、液体、固体。
(2)标准物质具有复现、保存和传递量值的基本作用。
标准物质在有效期内,性能应是稳定的,它的特性量值应保持不变。
(3)标准物质必须具有量值的准确性,量值准确是它的又一基本特征。
(4)标准物质必须有证书。
它是介绍标准物质的技术文件,是向用户提供的质量保证书,是使用标准物质进行量值传递或量值追溯的凭据。
在证书中应提供如下基本信息:标准物质名称及标准编号;生产单位名称、地址;包装形式;制备方法;特性量值及其测量方法;标准值的不确定度;均匀性及稳定性说明;储存方法;使用中注意事项及必要的参考文献等。
特别要注意的是在标准物质证书和标签上应均有标记。
(5)标准物质必须有足够的产量和储备,能成批生产,用完后可按规定的精度重新制备,以满足测量工作的需要。
(6)标准物质的生产单位必须是由国家主管单位授权。
二、标准物质的分类:我国主要根据物质的类别和应用领域将其分为十三类,见表17:序号标准物质分类名称一级标准物质二级标准物质标准物质分类号标准物质分类号钢铁GBW01101~GBW01999 GBW(E)010001~GBW(E)019999 有色金属GBW02101~GBW02999 GBW(E)020001~GBW(E)029999 建筑材料GBW03101~GBW03999 GBW(E)030001~GBW(E)039999 核材料与方射性GBW04101~GBW04999 GBW(E)040001~GBW(E)049999 高分子材料GBW05101~GBW05999 GBW(E)050001~GBW(E)059999 化工产品GBW06101~GBW06999 GBW(E)060001~GBW(E)069999 地质GBW07101~GBW07999 GBW(E)070001~GBW(E)079999 环境GBW08101~GBW08999 GBW(E)080001~GBW(E)089999 临床化学与医药GBW09101~GBW09999 GBW(E)090001~GBW(E)099999 食品GBW10101~GBW10999 GBW(E)100001~GBW(E)109999三、标准物质的分级:我国将标准物质分为一级和二级,它们都符合“有证标准物质”的定义。
标准物质GBW、GBW(E)、BW、GSB的区别1 概述在国际上标准物质和标准样品英文名称均为“Reference Materials”,由ISO/REMCO组织负责这一工作。
在我国计量系统将“Reference Materials”叫为“标准物质”,而标准化系统叫为“标准样品”。
实际上二者有很多相同之处,同时也有一些微小差异(见表1)。
CAS号(CAS Registry Number或称CAS Number, CAS Rn, CAS #),又称CAS登录号,是某种物质(化合物、高分子材料、生物序列(Biological sequences)、混合物或合金)的唯一的数字识别号码。
美国化学会的下设组织化学文摘服务社(Chemical Abstracts Service, CAS)负责为每一种出现在文献中的物质分配一个CAS号,其目的是为了避免化学物质有多种名称的麻烦,使数据库的检索更为方便。
2 标准物质的分类与分级2.1 标准物质的分类根据中华人民共和国计量法的子法—标准物质管理办法(1987年7月10日国家计量局发布)中第二条之规定:用于统一量值的标准物质,包括化学成分标准物质、物理特性与物理化学特性测量标准物质和工程技术特性测量标准物质。
按其标准物质的属性和应用领域可分成十三大类,2.2 标准物质的分级我国将标准物质分为一级与二级,它们都符合“有证标准物质”的定义。
2.2.1 一级标准物质一级标准物质又称国家一级标准物质,是由国家权威机构审定的标准物质。
例如,美国国家标准局的SRM标准物质,英国的BAS标准物质,联邦德国的BAM标准物质,我国的GBW标准物质等。
一级标准物质一般用绝对测量法或其它准确可靠的方法确定物质的含量,准确定为本国最高水平。
我国国家技术监督局规定的国家一级标准物质应具备的基本条件为:①用绝对测量法或两种以上不同原理的准确可靠的测量方法进行定值,也可由多个实验室用准确可靠的方法协作定值;②定值的准确度应具有国内最高水平;③应具有国家统一编号的标准物质证书;④稳定时间应在1年以上;⑤均匀性应保证在定值的精度范围内;⑥具有规定的合格包装形式。
中国标准物质标准样品订购中国标准物质是指在国家标准化工作中,为了保证和提高标准的准确性、可靠性和可比性,由国家授权的机构,按照国家标准和国际标准,制备、保存、管理和发行的具有一定准确度和可追溯性的物质。
标准样品是国家标准物质的一种,是用于标准物质的验证、校准和检定的物质。
为了保证实验室的测试结果准确可靠,订购中国标准物质标准样品是非常重要的。
以下是中国标准物质标准样品订购的流程和注意事项:一、确定需求。
在订购中国标准物质标准样品之前,首先需要明确实验室的测试项目和需要使用的标准样品种类。
根据测试项目的要求,确定所需的标准样品的规格、型号和数量。
二、查询供应商。
在确定需求后,可以通过国家标准物质供应商的官方网站或者联系当地的标准物质供应商,查询所需的标准样品是否有现货供应,或者需要定制制备。
三、填写订购表格。
根据供应商提供的订购表格,填写相关信息,包括实验室名称、联系方式、标准样品的名称、规格、型号、数量等。
确保填写的信息准确无误。
四、确认订单。
将填写完整的订购表格发送给供应商,等待供应商确认订单。
在确认订单之前,可以与供应商沟通价格、交货时间、付款方式等细节。
五、付款。
确认订单后,按照供应商要求的付款方式进行付款。
在付款过程中,注意核对付款金额和付款账户信息,确保付款安全。
六、收货验货。
在供应商按时交付标准样品后,实验室负责人应当及时进行验收。
检查标准样品的包装是否完好,外观是否有损坏,数量是否与订单一致。
若发现问题,及时与供应商联系解决。
七、存储使用。
验收合格的标准样品应当妥善存放,避免受潮、受热、受光等影响。
在使用标准样品时,应按照国家标准和使用说明进行操作,确保测试结果的准确性和可靠性。
通过以上流程,实验室可以顺利订购到所需的中国标准物质标准样品,保证实验室测试结果的准确性和可靠性。
同时,也能够提高实验室的测试水平和技术能力,为国家标准化工作做出贡献。
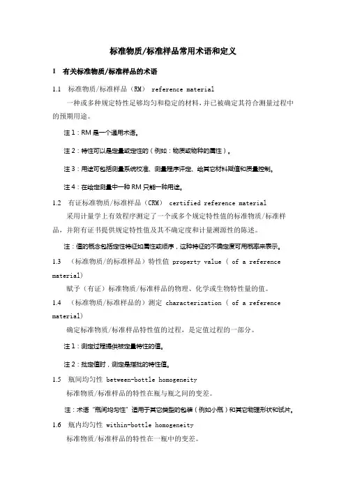
标准物质/标准样品常用术语和定义1 有关标准物质/标准样品的术语1.1 标准物质/标准样品(RM) reference material一种或多种规定特性足够均匀和稳定的材料,并已被确定其符合测量过程中的预期用途。
注1:RM是一个通用术语。
注2:特性可以是定量或定性的(例如:物质或物种的属性)。
注3:用途可包括测量系统校准、测量程序评定、给其它材料赋值和质量控制。
注4:在给定测量中一种RM只能一种用途。
1.2有证标准物质/标准样品(CRM) certified reference material采用计量学上有效程序测定了一个或多个规定特性值的标准物质/标准样品,并附有证书提供规定特性值及其不确定度和计量溯源性的陈述。
注:值的概念包括定性特征如属性或顺序,这种特征的不确定度可用概率来表示。
1.3(标准物质/的标准样品)特性值 property value ( of a reference material)赋予(有证)标准物质/标准样品的物理、化学或生物特性量的值。
1.4(标准物质/标准样品的)测定 characterization ( of a reference material)确定标准物质/标准样品特性值的过程,是定值过程的一部分。
注1:测定过程提供被定量特性的值。
注2:批定值时,测定是指批的特性值。
1.5瓶间均匀性 between-bottle homogeneity标准物质/标准样品的特性在瓶与瓶之间的变差。
注:术语“瓶间均匀性”适用于其它类型的包装(例如小瓶)和其它物理形状和试片。
1.6瓶内均匀性 within-bottle homogeneity标准物质/标准样品的特性在一瓶中的变差。
1.7短期稳定性 short-term stability在规定运输条件下标准物质/标准样品特性在运输过程中的稳定性。
1.8长期稳定性 long-term stability在CRM生产者规定贮存条件下标准物质/标准样品特性的稳定性。
标准品名词解释你一定要知道的1、标准物质/ 标准样品reference material (RM )具有一种或多种足够均匀且稳定规定特性的材料,已被确定其符合测量过程的预期用途。
注1 :RM是一个通用术语注2 :特性可以是定量的或定性的(例如:物质或物的属性)。
注3 :用途可包括测量系统的校准、测量程序的评估、给其他材料赋值和质量控制。
2、有证标准物质/ 标准样品certified reference material (CRM )采用计量学上有效程序对一种或多种规定特性进行定值的标准物质/标准样品,并附有标准物质/标准样品证书提供规定特性的值及其不确定度和计量溯源性的陈述。
注1 :值的概念包括名义特性或定性属性,如身份或序列,该特性的不确定度可用概率或置信水平表示。
3、产品说明书product information sheetCNAS-GL010:2018 包含使用RM而不是CRM的所有必要信息的文件。
4、标准物质/ 标准样品证书reference material certificate包含使用 CRM 的必要信息并证实对规定特性值采取了保证有效性和计量溯源性必要程序的文件。
5、标准物质/ 标准样品文件RM document包含使用标准物质/标准样品所有必要信息的文件。
注:标准物质/标准样品文件包含产品说明书和标准物质/标准样品证书。
6、标准物质/ 标准样品生产者reference material producer机构(组织或公司、公立或私营),对其所生产标准物质/标准样品的项目策划和管理、特性值及有关不确定度赋值和确定、特性值批准、标准物质/标准样品证书或其他文件发布负全部责任。
基准物质standard substance分析化学中用于直接配制标准溶液或标定滴定分析中操作溶液浓度的物质。
基准物质应符合五项要求:一是纯度应≥99.9%;二是组成与它的化学式完全相符;三是性质稳定,一般情况下不易失水、吸水或变质;四是参加反应时,应按反应式定量地进行,没有副反应;五是要有较大的摩尔质量。
基准物质是一种高纯度的,其组成与它的化学式高度一致的化学稳定的物质(例如一级品或纯度高于一级品的试剂)。
这种物质用来直接配制基本标准溶液,但在较多情况下,它常用来校准或标定某未知溶液的浓度。
standard chemicals用以直接配制标准溶液的物质,或用以标定容量分析中的标准溶液的物质。
又称标准物质。
标准溶液是一种已知准确浓度的溶液,可在容量分析中作滴定剂,也可在仪器分析中用以制作校正曲线的试样。
基准物质应该符合以下要求:①组成与它的化学式严格相符。
②纯度足够高。
③应该很稳定。
④参加反应时,按反应式定量地进行,不发生副反应。
⑤最好有较大的式量,在配制标准溶液时可以称取较多的量,以减少称量误差。
常用的基准物质有银、铜、锌、铝、铁等纯金属及氧化物、重铬酸钾、碳酸钾、氯化钠、邻苯二甲酸氢钾、草酸、硼砂等纯化合物。
20世纪50年代以后,不少人考虑到电量(库仑数)可以准确测量,建议用库仑作为一种实用的基准物质,代替一些纯的化学试剂。
[编辑本段]标准物质的起源自1906年美国标准局(NBS)正式制备和颁布了第一批铸铁、转炉钢等五种标准物质(当时称标准铁样)以来,标准物质的发展已经历了近100年的历史。
标准物质作为现代计量科学的一个重要分支和标准化技术的一个组成部分,经历了从简单到复杂、由不成熟到成熟、不断创新,不断开拓新的技术领域的漫长历程。
目前标准物质已在化学测量、生物测量、工程测量与物理测量领域显示出促进测量技术发展,保证测量结果的可靠性和有效性,保证国家之间、部门之间、商品交换或技术交流之间、生产过程控制的不同时间之间的分析结果的可比性和一致性方面发挥了巨大的作用,从而在国际贸易、环境保护、人民健康和安全等方面获得了巨大的经济效益和社会效益。
标准物质与标准样品的区别1概述在国标上标准物质和标准样品萊文名称均为“Reference Materials”,rh ISO/REMCO 组织负责这一工作。
在我国计量系统将“Reference Materials”叫为“标准 物质”,而标准化系统叫为“标准样品”。
实际上二者有很多相同之处,同吋也有一些 微小差异(见表1)。
2标准物质的分类与分级 2.1杯准物质的分类根裾屮平人民共和同计量法的子法一标准物质管理办法(1987年7月10日国家计 量局发布)中第二条之规定:用于统一量值的标准物质,包拈化学成分标准物质、物理 特性与物理化学特性测量标准物质和工程技术特性测量标准物质。
按其标准物质的屈性 和应用领域可分成十三大类,即: *钢铁成分分析标准物质;*存色金属及金属中气体成分分析标准物质; *建材成分分析标准物质;项目 管理 机构 代号定义制备 过程用途表1杨准物质乌标准祥品的区别国家:技术监督民标准司(全国标准样 品技术委fl 会负贵组织和宙査,由标准 司批准,国家技术监督舄发布〉 GSB 标准样品是具有足够均勿的一种或 多种化学的、物理的、生物学的、工程 技术的或®官的等性能特征,较过技术 鉴定,并附有有关性能数据证书的一批 样品有证标准样品是具有一种或多种性 能特征,纟2过技术鉴定附有说明上述性 能特性的证书,并经国家标准化管理机 构批准的标准样品标准样品制备,要经过制备物料、对 成品物料进行均匀性捡验,定值、稳定 性检验,包爱,审查,批准,发布等步 骤标准样品是为实施和制定标准的需 嬰而制定的,一般只在标推所涉及的范 围内使用;它是神实物标准(相对文孙 标准而言〉不能用作计重的传递 标准物质(RM ) 国家:技术监督民计重司(全国标准物质技术委员会组织和审査,由计輋司批准. 国家技术监督局发布) GBW 一级标准物质 GBW(E ) 二级标准物质标准物质是具有一种或多种足够灼匀 并已经很好地确定其特性室值的物质或 材料,用于校准仪器,评价测蚕方法或确 定物料的簠值有证标准物质是有i 正书的标准物质,其 待性重值是建立了计重溯源性的方法测 定的,确定的每个特性窒值均附有一定置 信水平的不踊定度.我国称为一级标准物 质标准物质完成过程与标准样品基本相 同,只是要求萵一些 标准物质是计S 标准,可以作计跫的传 递,用于校正仪器、评价測星方法,确定 物料的跫值;只要适亘可以代替标准样品 在制定、买庞标准中使用*核材料成分分析与放射性测景标准物质;*高分子材料特性测景标准物质;*化丄产品成分分析标准物质;*地质矿产成分分析杯•准物质;*环境化学分析标准物质;*临床化学分析与药品成分分析标准物质;*食品成分分析标准物质;*煤炭石汕成分分析和物理特性测量标准物质;*丄程技术特性测童标准物质;*物理特性与物理化争特件测景标准物质。
试验室标准物质有哪些引言在试验室中,使用标准物质是保证实验精确性和可重复性的关键。
试验室标准物质是根据国际标准或认可的分析方法制备的具有特定性质的物质。
本文将介绍试验室中常见的标准物质,并对其用途和特点进行简要说明。
1. 样品标准物质样品标准物质是试验室中最常见和重要的标准物质之一。
它们是已经确定了其特性和组成的物质,可以用作比较和验证分析数据的准确性。
常见的样品标准物质包括:•无机物标准物质:如纯净的无水硫酸铜、氯化钠等,用于校准溶液浓度。
•有机物标准物质:如苯酚、氯仿等,用于校准气质联用仪器的灵敏度和准确性。
2. 标准溶液与标准试剂标准溶液和标准试剂是试验室中常见的标准物质之一,用于准确测量分析物质的浓度和组分。
它们通常由纯净的化学品制备而成,能够提供已知浓度和已知组分的溶液。
常见的标准溶液与标准试剂包括:•酸碱标准溶液:如盐酸、硫酸等,用于校准PH计、电导率计等仪器。
•有机物标准溶液:如硝基苯、苯酚等,用于校准气相色谱仪、液相色谱仪等仪器。
•标准试剂:如硫酸亚铁、硫酸铜等,用于准确测量分析物质的浓度。
3. 标准样品标准样品,也称为校准样品,是试验室中为了校准仪器而制备的具有已知特性和成分的物质。
标准样品可用于校准仪器的响应、线性范围和准确性。
常见的标准样品包括:•金属标准样品:如锌、铜等,用于校准光谱仪器。
•有机物标准样品:如苯胺、萘等,用于校准质谱仪器。
4. 标准参照物质标准参照物质是试验室中用于标定和校准仪器的物质,其特点是具有已知的物理和化学性质,且在分析场合下具有良好的测量稳定性和可追踪性。
常见的标准参照物质包括:•标准光源:用于校准光度计、色度计等仪器。
•标准气体:如氮气、氧气等,用于校准气体分析仪器。
5. 标准过程标准过程是试验室中用于验证和评估分析方法准确性和可靠性的过程。
标准过程通常包括一系列的标准物质和操作步骤,用于验证实验室人员的实验技能和仪器的性能。
其目的是确保实验的可重复性和准确性。
标准物质GBW和标准样品GSB的区别从事检测行业的实验室人员经常都要用到标准物质GBW和标准样品GSB,但是很少人知道标准物质和标准样品有什么区别,今就对标准物质和标准样品的区别详细跟广大做检测和或校准的同行说一下,希望对那些对标准物质和标准样品不知道如何区分的人有帮助。
1、管理机构的区别标准物质GBW和标准样品GSB都是由国际技术监督局标准司批准,国家技术监督局发布,但是标准物质是由全国标准物质管理委员会组织和审查,而标准样品则由全国标准样品技术委员会组织和审查。
2、代号不同标准物质的代号是GBW,标准样品的代号则是GSB。
3、定义不同标准物质是具有一种或多种足够均匀并已经很好地确定其特征量值的物质或材料。
用于校准仪器、评价测量方法或确定物料的量值;标准样品是具有足够均匀的一种或多种化学的、物理的、生物学的、工程技术的或感官的等性能特征,经过技术鉴定,并附有有关性能数据证书的一批样品。
4、制备过程的区别标准样品制备要经过制备物料,对成品物料进行均匀性检验、定值,稳定性检验,包装,审查,批准,发布等步骤;标准物质的制备过程与标准样品基本相同,只是要求要高很多。
5、用途不同标准样品是为实施和制定标准的需要而制定,一般只在标准所涉及的范围使用,它在实物标准(相对文字标准而言)不能用作计量的传递;标准物质是计量标准,可以作计量的传递,用于校正仪器、评价测量方法、确定物料的量值,只要适宜可以代替标准样品在制定、实施标准中使用。
以上是标准物质和标准样品的五点区别,此外,标准物质分为一级标准物质GBW和二级标准物质GBW(E)。
在国外,标准物质和标准样品是没有区别的。
标准物质是作为量值的传递的工具和手段。
标准样品则是为了保证国家标准或行业标准的实施制定的国家实物标准。
如一些产品的技术性能指标,难以用文字叙述清楚,需要用实物作为文字标准的补充,例酒、颜料的外观、颜色色光等。
正确使用标准物质/标准样品魏霞【摘要】The differences and relations between the two forms of reference material in China were pointed out, and the differences between certified and noncertified reference material were also mentioned. In addition,how to tell the certified reference material from noncertified and how to use them and their certificates correctly were introduced. In the end of the paper,the author gave some advice on how to understand and use the reference material.%介绍了标准物质与标准样品、有证与非有证标准物质/标准样品的区别与联系,国内外有证标准物质/标准样品的判断依据,标准物质/标准样品及其证书的科学使用。
对正确理解和使用标准物质/标准样品提出了一些建议。
【期刊名称】《化学分析计量》【年(卷),期】2014(000)003【总页数】4页(P85-88)【关键词】标准物质;有证标准物质;非有证标准物质【作者】魏霞【作者单位】深圳市华测检测技术股份有限公司,广东深圳 518101【正文语种】中文【中图分类】O651标准物质/标准样品基于其高度均匀、长期稳定的特性,被广泛应用于物理、化学、生物与工程测量领域,为科研生产、技术创新和法律法规的贯彻提供了有效支持,在保证不同国家、地区和不同时期测量结果的一致性和可比性、产品质量管理、环境保护、消除贸易壁垒、保障人民生活等方面发挥了积极作用。
光电光谱分析中的四类“标样1、标准样品(Standard Sample):光谱定量分析是一种相对分析方法,必须使用含量经过精确标定的样品来制作校准曲线(Calibration Curve)或工作曲线(Work Curve),以确定分析样品(Unknown Sample)的含量,这种含量经过精确标定的样品一直被光谱分析工作者称为“标准样品”,简称为“标样”(或“标钢”),其正规名称是“标准(参考)物质”(Conference Materials),又简称为“标物”。
光谱定量分析的标准样品都是成套的,用于金属样品光电光谱分析的标准样品一般是块状或棒状,其基本要求是:分析元素分布均匀,化学成份可靠;组织结构、尺寸、加工方法等要与分析样品基本一致,不能有偏析、裂纹、夹杂等缺陷,并经过均匀度检查符合要求;一套标准样品分析元素含量要有一定梯度,含量范围比要求分析的含量范围稍宽。
各国的“标准物质”的研制都是严格管理的,获得国家权威部门认可的标准物质一般是公开销售的。
标准物质的详细知识和行情可到“中国标准物质网”咨询。
为了同下面要讲的几类标样相区别,分析工作者常把建立校准曲线的标准样品常称为“校准标样”(Calibration Standar ds or Calibration Samples)或“工作曲线标样”。
2、标准化样品(Standardization Sample):用“持久曲线法”进行光谱定量分析,仪器参数漂移不可避免要引起工作曲线漂移,需要通过“标准化”(Standa rdization)来调整。
标准化样品就是标准化操作中所用的特殊样品,有的资料里又有“校正标样”(Setting-up Samples)、再校准标样(Recalibration Samples)等名称。
其基本要求是:组成和结构均匀稳定,目标元素的含量有特定要求,但不必有准确的标定值。
用于低端的标准化样品的光强值尽可能接近相应元素校准曲线的低端值,用于高端的标准化样品的光强值尽可能在相应元素校准曲线的中高端范围。
1、标准样品(Standard Sample):光谱定量分析是一种相对分析方法,必须使用含量经过精确标定的样品来制作校准曲线(Calibration Curve)或工作曲线(Work Curve),以确定分析样品(Unknown Sample)的含量,这种含量经过精确标定的样品一直被光谱分析工作者称为“标准样品”,简称为“标样”(或“标钢”),其正规名称是“标准(参考)物质”(Conference Materials),又简称为“标物”。
光谱定量分析的标准样品都是成套的,用于金属样品光电光谱分析的标准样品一般是块状或棒状,其基本要求是:分析元素分布均匀,化学成份可靠;组织结构、尺寸、加工方法等要与分析样品基本一致,不能有偏析、裂纹、夹杂等缺陷,并经过均匀度检查符合要求;一套标准样品分析元素含量要有一定梯度,含量范围比要求分析的含量范围稍宽。
各国的“标准物质”的研制都是严格管理的,获得国家权威部门认可的标准物质一般是公开销售的。
标准物质的详细知识和行情可到“中国标准物质网”咨询。
为了同下面要讲的几类标样相区别,分析工作者常把建立校准曲线的标准样品常称为“校准标样”(Calibration Standards or Calibration Samples)或“工作曲线标样”。
2、标准化样品(Standardization Sample):用“持久曲线法”进行光谱定量分析,仪器参数漂移不可避免要引起工作曲线漂移,需要通过“标准化”(Standardization)来调整。
标准化样品就是标准化操作中所用的特殊样品,有的资料里又有“校正标样”(Setting-up Samples)、再校准标样(Recalibration Samples)等名称。
其基本要求是:组成和结构均匀稳定,目标元素的含量有特定要求,但不必有准确的标定值。
用于低端的标准化样品的光强值尽可能接近相应元素校准曲线的低端值,用于高端的标准化样品的光强值尽可能在相应元素校准曲线的中高端范围。
标准物质/标准样品 reference material :具有一种或多种规定特性、足够均匀且稳定的材料,已被确定其符合测量过程的预期用途。
(标准物质/标准样品的)期间核查intermediate check (of reference material):根据规定程序和日程,在标准物质/标准样品的有效期内,为了确定使用过程中RM是否保持原有状态而进行的操作。
注:期间核查的主要目的是确认其特性量值的稳定性,而不是特性量值的准确性。
期间核查:为保证RM量值的可靠性,实验室应对使用的RM进行期间核查。
实验室应以文件形式确定期间核查方式、周期、核查结果的判定等相关内容,并保存记录。
注:在大多数情况下,对RM特性量值的准确性进行核查是非常困难的,也是不现实的。
CRM 的期间核查1.未开封的CRM对未开封的CRM,管理员或使用者要核查该CRM是否在有效期内,以及是否按照该CRM证书上所规定储存条件和环境要求等正确保存。
若满足要求,则不需要再采用其它方式进行期间核查。
2.对已开封的CRM实验室要确保其在有效期内使用。
若该CRM在有效期内允许多次使用,要确保其使用及储存情况满足证书上规定的要求。
必要时根据其稳定特性、使用频率、储存条件变化、测量结果可信度等情况,按2.3中核查方式对其特性量值的稳定性进行核查。
2.1 非有证标准物质/标准样品的期间核查包括:从外部购入的某些纯物质、质控样品、实验室内部自行配制的标准溶液、标准气体等,需要定期选择2.3中核查方式对其特性量值的稳定性进行核查,并按2.5中的判定方法,判断核查结果是否合格。
2.2 期间核查特性量值的选择对于单一特性量值的RM,期间核查时选择该特性量值进行核查;对于具有多个特性量值的RM,可选择一个或若干个最具代表性或最不稳定、最关注的量值进行核查。
2.3 期间核查方式期间核查可以采取以下方式中的一种:a) 检测足够稳定的、不确定度与被核查对象相近的实验室质控样品;b) 与上一级或不确定度相近的同级CRM进行量值比对;c) 送有资质的检测/校准机构确认;d) 进行实验室间的量值比对;e) 测试近期参加能力验证且结果满意的样品;f) 采用质量控制图进行趋势检查等。
标准物质与标准样品的区别
1 概述
在国际上标准物质和标准样品英文名称均为“Reference Materials”,由ISO/REMCO组织负责这一工作。
在我国计量系统将“Reference Materials”叫为“标准物质”,而标准化系统叫为“标准样品”。
实际上二者有很多相同之处,同时也有一些微小差异(见表1)。
2 标准物质的分类与分级
2.1 标准物质的分类
根据中华人民共和国计量法的子法—标准物质管理办法(1987年7月10日国家计量局发布)中第二条之规定:用于统一量值的标准物质,包括化学成分标准物质、物理特性与物理化学特性测量标准物质和工程技术特性测量标准物质。
按其标准物质的属性和应用领域可分成十三大类,即:
* 钢铁成分分析标准物质;
* 有色金属及金属中气体成分分析标准物质;
* 建材成分分析标准物质;
* 核材料成分分析与放射性测量标准物质;
* 高分子材料特性测量标准物质;
* 化工产品成分分析标准物质;
* 地质矿产成分分析标准物质;
* 环境化学分析标准物质;
* 临床化学分析与药品成分分析标准物质;
* 食品成分分析标准物质;
* 煤炭石油成分分析和物理特性测量标准物质;
* 工程技术特性测量标准物质;
* 物理特性与物理化学特性测量标准物质。
2.2 标准物质的分级
我国将标准物质分为一级与二级,它们都符合“有证标准物质”的定义。
2.2.1 一级标准物质
一级标准物质是用绝对测量法或两种以上不同原理的准确可靠的方法定值,若只有一种定值方法可采取多个实验室合作定值。
它的不确定度具有国内最高水平,均匀性良好,在不确定度范围之内,并且稳定性在一年以上,具有符合标准物质技术规范要求的包装形式。
一级标准物质由国务院计量行政部门批准、颁布并授权生产,它的代号是以国家级标准物质的汉语拼音中“Guo”“Biao”“Wu”三个字的字头“GBW”表示。
2.2.2 二级标准物质
二级标准物质是用与一级标准物质进行比较测量的方法或一级标准物质的定值方法定值,其不确定度和均匀性未达到一级标准物质的水平,稳定性在半年以上,能满足一般测量的需要,包装形式符合标准物质技术规范的要求。
二级标准物质由国务院计量行政部门批准、颁布并授权生产,它的代号是以国家级标准物质的汉语拼音中“Guo”“Biao”“Wu”三个字的字头“GBW”加上二级的汉语拼音中“Er”字的字头“E”并以小括号括起来――GBW(E)。
2.3 标准物质的编号
2.3.1 一级标准物质
一级标准物质的编号是以标准物质代号“GBW”冠于编号前部,编号的前两位数是标准物质的大类号,第三位数是标准物质的小类号,第四、五位数是同一类标准物质的顺序号。
生产批号用英文小写字母表示,排于标准物质编号的最后一位,生产的第一批标准物质用a表示,第二批用b表示,批号顺序与英文字母顺序一致。
2.3.2 二级标准物质
二级标准物质的编号是以二级标准物质代号“GBW(E)”冠于编号前部,编号的前两位数是标准物质的大类号,第三、四、五、六位数为该大类标准物质的顺序号。
生产批号同一级标准物质生产批号,如GBW(E)110007a表示煤炭石油成分分析和物理特性测量标准物质类的第7顺序号,第一批生产的煤炭物理性质和化学成分分析标准物质。
2.4 标准物质的分类编号
标准物质的分类编号,见表2。
3 标准样品的分类与编号
标准样品的编号为GSB,分为10类如下,各类的编号与中国标准文献分类法的编号一致。
* 综合类标准样品GSB A
* 农林类标准样品 GSB B
* 矿业类标准样品GSB D
* 化工类标准样品GSB G
* 冶金类标准样品GSB H
* 仪器类标准样品GSB N
* 建材类标准样品GSB Q
* 纺织类标准样品GSB W
* 食品类标准样品GSB X
* 环保类标准样品GSB Z 或GSB 07。