北京市物业管理费收费标准
- 格式:doc
- 大小:37.00 KB
- 文档页数:4
北京物业费收费标准北京作为中国的首都,物业费的收费标准一直备受关注。
物业费是指由物业管理企业按照国家有关规定,依据物业服务合同的约定,向业主收取的费用。
物业费的收费标准对于业主来说是一个重要的问题,也是物业管理企业的一个重要管理内容。
下面将就北京物业费收费标准进行详细介绍。
首先,北京的物业费收费标准是根据不同小区的具体情况而定的。
一般来说,物业费包括基本物业服务费和公共维修资金两部分。
基本物业服务费是指物业管理企业为提供基本物业管理服务所收取的费用,包括保洁、绿化、保安、消防等服务内容。
而公共维修资金是指用于小区公共部位的维修、养护、更新等费用,一般按照建筑面积或套数进行收取。
其次,北京的物业费收费标准还受到政府相关部门的监管。
根据《北京市物业管理条例》,物业费的收费标准应当公开透明,不得擅自调整收费标准,不得强制捆绑销售物业服务。
物业管理企业应当向业主公示物业服务项目、收费标准、收费依据和收费方式,并且不得随意增加物业费用。
同时,物业管理企业还应当接受相关政府部门的监督,确保物业费的合理收取。
再次,北京的物业费收费标准还受到业主委员会的监督。
根据《北京市业主大会和业主委员会组织条例》,业主委员会有权对物业管理企业的物业费收费情况进行监督,包括对物业费的收费标准、收费依据、收费方式等进行审核。
业主委员会可以要求物业管理企业提供相关的收费凭证和报表,确保物业费的合理性和合法性。
最后,北京的物业费收费标准还需要物业管理企业和业主之间的协商和沟通。
物业管理企业应当定期向业主公示物业费的收费标准和收费依据,并接受业主的监督和检查。
业主也应当积极参与业主大会和业主委员会的组织,对物业费的收费标准提出自己的意见和建议,共同维护物业费的合理性和透明性。
总之,北京的物业费收费标准是一个复杂而又重要的问题,需要政府、物业管理企业和业主共同努力,才能保障物业费的合理收取和使用。
希望通过各方的共同努力,可以建立起一个公开、透明、合理的物业费收费标准体系,为北京的居民提供更好的物业管理服务。
北京市物业服务收费政府指导价收费标准一、住宅物业服务收费基准价标准:0.90元/建筑平方米.月
住宅物业服务收费基准价标准(续)
注:1、以上收费标准中,清洁卫生费0.05元/平方米.月,秩序维护费0.10元/平方米.月。
2、物业管理企业提供以下设施设备运行维护服务的,可以收取下列费用:
(1)安全防范设施设备日常运行维护费0.10元/建筑平方米.月。
(2)消防设施设备日常运行维护费 0.10元/建筑平方米.月。
3、物业管理企业可在住宅物业服务收费政府基准价标准基础上按服务内容、服务范围和服务标准向上浮动10%。
4、以上收费标准已含物业管理企业的利润、营业税及附加。
北京物业费标准
随着城市化进程的不断加速,物业管理已经成为城市生活中不可或缺的一部分。
物业管理服务的质量和费用直接影响着业主的生活质量和物业价值。
北京作为中国的首都,物业管理服务的标准和费用也备受关注。
北京物业费标准主要由两部分组成:物业服务费和公共维修资金。
物业服务费是指物业公司为业主提供的日常管理服务费用,包括保安、保洁、绿化、维修等费用。
公共维修资金是指物业公司为维护公共设施和设备所收取的费用,包括电梯、水电、燃气等设施的维修费用。
根据北京市住房和城乡建设委员会发布的《北京市物业服务收费标准》,北京市物业服务费标准为每平方米每月2.5元至4元不等。
具体收费标准根据物业管理服务的等级、区域、建筑类型、建筑年代等因素而定。
一般来说,高档小区的物业服务费会相对较高,而老旧小区的物业服务费则相对较低。
公共维修资金的收费标准也是根据不同小区的具体情况而定。
一般来说,公共维修资金的收费标准为每平方米每月0.5元至1元不等。
公共维修资金的收费标准主要包括电梯维修费、水电费、燃气费等。
需要注意的是,物业公司在收取物业费时必须遵守相关法律法规,
不能随意涨价或乱收费。
业主可以通过物业服务合同、收费明细等方式了解物业费的具体收费标准和项目,如有异议可以向物业公司或相关部门进行投诉和维权。
北京物业费标准是根据不同小区的具体情况而定,业主在选择物业公司时需要仔细了解物业服务的质量和费用,以确保自己的权益得到保障。
同时,物业公司也应该加强服务质量和管理水平,提高业主的满意度和物业价值。
北京市物业费收费标准是怎样的北京市的物业费收费是有着具体的标准的,⼀般的普通住宅是只要0.9元每平⽅,经济适⽤房就是0.5元每平⽅,除了这些收费以外还是有着别的收费的。
下⾯就让店铺⼩编为⼤家带来北京市物业费收费... 想要了解更多关于北京市物业费收费标准是怎样的的知识,跟着店铺⼩编⼀起看看吧。
⼀、北京市物业费收费标准是怎样的1、根据北京市物业服务管理办理的相关规定,北京市物业服务收费实⾏市场调节价和政府指导价。
如果⼩区物业费实⾏市场调节价,那么物业收费标准由业主和物业公司在物业合同中约定。
如果实⾏的政府指导价,物业费的收费标准由政府制定基准价格及浮动幅度。
2、⽐如说2004年北京市普通住宅物业基准收费标准为0.90元/平⽅/⽉;经济适⽤房基准收费标准为0.55元/平⽅/⽉。
其中普通住宅物业费包含了综合管理费0.32元/平⽅/⽉;共有部分及设施维护费为0.31元/平⽅/⽉;绿化养护费为0.07元/平⽅/⽉;清洁卫⽣费为0.08元/平⽅/⽉;秩序维护费为0.11元/平⽅/⽉等等。
3、根据政策规定,物业公司可以按⽉、按季、按年度收取物业费。
物业公司预收物业费时,不得⼀次性预收⼀年以上的物业费。
⼩区物业服务收费实⾏明码标价,物业公司需要将服务内容、服务标准、收费项⽬、收费标准应该在物业管理区域明显的位置进⾏公⽰。
如果物业公司受业主委托提供物业服务合同以外的服务项⽬,其收费标准由双⽅约定。
⼆、物业费组成部分物业服务成本或者物业服务⽀出构成⼀般包括以下部分:1、管理服务⼈员的⼯资、社会保险和按规定提取的福利费等;2、物业共⽤部位、共⽤设施设备的⽇常运⾏、维护费⽤;3、物业管理区域清洁卫⽣费⽤;4、物业管理区域绿化养护费⽤;5、物业管理区域秩序维护费⽤;6、办公费⽤;7、物业管理企业固定资产折旧;8、物业共⽤部位、共⽤设施设备及公众责任保险费⽤;9、经业主同意的其它费⽤。
物业共⽤部位、共⽤设施设备的⼤修、中修和更新、改造费⽤,应当通过专项维修资⾦予以列⽀,不得计⼊物业服务⽀出或者物业服务成本。
北京物业管理费收取标准北京作为我国的首都和经济中心,物业管理费的收取标准一直备受关注。
物业管理费是指由物业管理公司按照相关规定,对物业服务项目提供的服务进行收费。
那么,北京的物业管理费收取标准是如何规定的呢?首先,北京的物业管理费收取标准是由政府相关部门依据法律法规和市场实际情况进行制定的。
根据《北京市物业管理条例》的规定,物业管理费的收取标准应当合理、公平、公正,符合市场价格水平。
物业管理费的收取标准应当经过业主大会或者业主委员会审议通过,并报物业服务管理机构备案。
其次,北京的物业管理费收取标准是根据物业服务项目的具体内容来确定的。
一般来说,物业管理费包括基础物业服务费和增值服务费。
基础物业服务费主要包括日常清洁、绿化养护、保安服务、消防设施维护等基本服务项目,而增值服务费则包括停车位管理、家政服务、社区活动等增值服务项目。
根据不同小区的实际情况和服务水平,物业管理费的收取标准会有所不同。
再次,北京的物业管理费收取标准是根据小区的建筑面积和业主的住房情况来确定的。
一般来说,物业管理费是按照每平方米建筑面积来计算的,即每平方米收取一定的费用。
而对于不同类型的住房,如商品房、经济适用房、安居型住房等,物业管理费的收取标准也会有所不同。
此外,对于一些特殊的物业服务项目,如游泳池、健身房等,物业管理费的收取标准也会有所调整。
最后,北京的物业管理费收取标准是需要经过业主大会或者业主委员会审议通过的。
根据《北京市物业管理条例》的规定,物业管理费的收取标准应当由业主大会或者业主委员会审议通过,并报物业服务管理机构备案。
这样可以保障物业管理费的收取标准合理、公平、公正,符合业主的利益。
总之,北京的物业管理费收取标准是经过政府相关部门依据法律法规和市场实际情况制定的,根据物业服务项目的具体内容、小区的建筑面积和业主的住房情况来确定,需要经过业主大会或者业主委员会审议通过。
希望业主们能够对物业管理费的收取标准有更清晰的认识,以便更好地维护自己的权益。
北京市普通居住小区物业管理服务收费标准北京市作为中国的首都,物业管理行业一直备受关注。
普通居住小区的物业管理服务收费标准一直是人们关注的焦点之一。
不同小区的物业管理服务收费标准各有不同,而北京市政府也对物业费的收费标准有一定的规定。
一、物业管理服务项目北京市普通居住小区的物业管理服务项目主要包括但不限于以下几个方面:保洁、保安、绿化、维修、公共设施管理、水电维修等。
这些服务项目的实施对于居民的生活质量起着至关重要的作用。
二、收费标准的制定在北京市,普通居住小区的物业管理服务收费标准是由所在小区的物业公司或者社区委员会根据实际情况综合考虑制定的。
一般来说,收费标准会根据小区的建筑面积、物业管理服务项目、公共设施情况、居民收入水平等因素来确定。
三、收费标准的公示与调整北京市规定,物业管理服务收费标准应当公示于小区的显著位置,并向所有居民公示。
如果物业公司需要对收费标准进行调整,应提前通知所有居民,并按规定程序与居民进行沟通和协商。
四、维护居民权益作为居民,应当了解自己所在小区的物业管理服务收费标准,如有异议可以提出疑问和建议。
同时,要求物业公司必须按照规定提供相关服务,并保障服务质量。
五、加强监督管理政府部门应加强对物业公司的监督管理,确保物业管理服务收费标准的合理性和公正性,保障居民的合法权益。
同时,鼓励建立居民委员会等组织,监督物业公司的运营和管理,共同维护小区的和谐稳定。
结语北京市普通居住小区的物业管理服务收费标准是一个涉及居民切身利益的重要问题。
只有依法合理、透明公正地制定收费标准,加强监督管理,才能真正实现小区物业管理服务的良性发展,为居民提供更加优质的生活服务。
《北京市普通居住小区物业管理服务收费标准》 (1)北京市房改售房工作程序 (3)北京市商品房销售面积计算及公用建设面积分摊暂行规定 (4)关于进一步加强出租房屋税收征管工作的补充通知 (7)《北京市普通居住小区物业管理服务收费标准》北京市普通居住小区住房个人缴费标准收费项目收费标准服务内容服务标准备注装修房屋垃圾外运费 20元/自然间清运因室内装修而产生的建筑垃圾日产日清. 如住户自运,不收此项费用。
保洁费楼宇内公共部位及小区内道路环境的日常清洁保养。
道路每天一清扫,垃圾每天一清运,楼梯及扶手每天清扫、擦拭一次,院内道路、庭院绿地废弃杂物及时清理。
执行小区所在区县物价局、财政局制定的收费标准保安费 3—5元/户。
月维持小区公共秩序。
日常巡视。
积极与派出所配合,保护小区安全。
24小时昼夜巡逻值班.对小区内违法分子,与派出所配合进行处理巡逻时发现火警事故或隐患、治安事故、交通事故,要及时处理,并上报有关部门。
必须是封闭式小区,雇用专职人员。
各项费用统收服务费 1元/户.月代为收取水、电、气、房租、卫生费等项费用。
按月查表,记数准确. 绿化费 0。
55元/平方米。
年小区内树木、花草、绿地等日常养护和管理。
(1)植物配置基本合理,乔灌花草齐全,绿地较充分,基本无裸露土地。
(2)有多种树种,以落叶乔木为基干树种,有一定数量的耐荫灌木、耐荫宿根花卉、草坪衬托美化环境。
(3)花草、树木生长正常,修剪及时,无明显枯枝死杈及病虫害侵害现象。
树木缺株率在4%以下.花卉缺株在5%以下。
树木基本无钉拴、捆绑现象。
(绿地整洁,无杂物,无堆物堆料、搭棚、侵占等现象,设施基本完好,无明显人为损坏。
绿地率超过30%的小区,标准可上浮20%. 化粪池清淘费 0.30元/平方米.年定时清淘,保证正常使用。
车辆存车费(自行车、三轮车、两轮摩托车、三轮摩托车)看管自行车等车辆专用存车场所有专人看管。
执行所在区县物价局制定的收费标准。
机动车存车费 150-210元辆.月认真检查停车证。
北京小区物业费收取标准北京市的小区物业费收取标准是由政府相关部门依据法律法规和市场情况制定的,旨在保障小区业主的合法权益,维护小区的正常运转和居民的生活环境。
物业费的收取标准对于小区的管理和居民的生活都有着重要的影响,因此必须合理公平地制定和执行。
首先,北京市的小区物业费收取标准是根据小区的具体情况而定的。
一般来说,小区的物业费包括基础设施维护费、公共设施维护费、环境卫生费、安全防范费等,具体收费标准应当根据小区的建筑面积、地理位置、楼层高低、配套设施等因素进行综合考虑,以保证物业费的合理性和公平性。
其次,小区物业费的收取标准应当公开透明,并经过业主代表大会或者相关部门的审批通过后执行。
物业公司不得擅自调整物业费的收取标准,必须按照规定的程序和程序进行。
同时,物业公司应当定期向业主公布小区的财务收支情况和物业费的使用情况,接受业主的监督和检查。
另外,小区物业费的收取标准应当与服务质量挂钩,即物业公司应当提供与物业费相匹配的服务质量。
如果物业公司未能提供应有的服务,业主有权拒绝交纳物业费或者要求调整物业费的收取标准。
同时,物业公司也应当根据小区的实际情况,合理安排物业费的使用,保证小区的基础设施和公共设施的正常维护和管理。
最后,小区物业费的收取标准应当依法纳税,物业公司应当依法履行纳税义务,不得逃避税收。
同时,政府相关部门应当加强对小区物业费的监管,确保物业费的合理收取和使用,维护业主的合法权益。
总的来说,北京市的小区物业费收取标准是一个综合性的制度,需要政府、物业公司和业主共同遵守和执行。
只有通过合理公平地制定和执行物业费收取标准,才能保障小区的正常运转,维护居民的合法权益,促进社区的和谐发展。
北京物业费收费标准北京市物业费的收费标准是根据国家相关法律法规和政府文件规定的,主要根据物业管理范围内的服务内容和服务质量来确定。
物业费的收费标准一般包括基本收费和个性化收费两部分。
首先,基本收费是指物业管理服务公司对于小区内公共区域的日常维护、保洁、绿化、安全等基础服务所收取的费用。
这部分费用一般是按照每平方米建筑面积来计算,具体收费标准由物业管理公司和业主委员会协商确定,并报相关部门备案。
基本收费的项目包括但不限于保安费、保洁费、绿化费、水电费等。
其次,个性化收费是指根据业主的实际需求和使用情况而定制的服务项目所收取的费用。
例如,停车位管理费、垃圾清运费、电梯维护费等。
这部分费用一般是按照实际使用情况来计费,具体收费标准也需要经过业主委员会的协商确定。
物业费的收费标准应当合理公平,不得存在任何歧视性收费。
同时,物业管理公司在制定收费标准时应当充分考虑到服务内容和服务质量,确保收费合理,不得存在乱收费、乱摊派等情况。
业主委员会有权对物业费的收费标准进行监督和管理,确保物业费的使用和管理符合相关法律法规的规定。
在确定物业费收费标准时,物业管理公司应当充分征求业主的意见,听取业主的建议,并在制定和调整收费标准时向业主进行公示和说明。
同时,物业管理公司应当严格按照相关规定对物业费的使用进行公开透明,确保物业费的使用符合相关法律法规的规定,不得存在挪用、滥用等情况。
总之,北京市物业费的收费标准是根据相关法律法规和政府文件规定的,主要根据物业管理范围内的服务内容和服务质量来确定。
物业费的收费标准一般包括基本收费和个性化收费两部分,应当合理公平,不得存在任何歧视性收费。
物业管理公司应当充分征求业主的意见,听取业主的建议,并严格按照相关规定对物业费的使用进行公开透明,确保物业费的使用符合相关法律法规的规定。
北京市写字楼物业费标准北京市作为我国的政治、文化和经济中心,拥有大量的写字楼群。
写字楼作为商务办公场所,物业费的标准一直备受关注。
本文将对北京市写字楼物业费标准进行详细介绍,希望能够为广大写字楼租赁者提供一些参考和帮助。
首先,北京市写字楼物业费标准的制定是根据当地的市场行情和政策法规来确定的。
一般来说,物业费包括基础物业管理费和公共能耗费两部分。
基础物业管理费是指物业公司为保障写字楼日常运营所需的管理服务费用,包括保安、保洁、绿化、设备维护等方面的费用。
而公共能耗费则是指写字楼公共区域的水、电、气等能耗费用,一般是按照实际使用量进行结算。
其次,北京市写字楼物业费标准的具体数额会因不同的写字楼而有所不同。
一般来说,高档写字楼的物业费会相对较高,因为其物业管理服务和公共设施的品质和规模都较为优越。
而一些老旧的写字楼,由于设施老化和管理水平的差异,物业费则可能相对较低。
此外,不同地段的写字楼,由于土地成本和周边配套设施的差异,物业费也会有所不同。
再次,北京市写字楼物业费标准的支付方式一般有两种,一种是按照固定金额进行缴纳,另一种是按照实际使用面积进行缴纳。
按固定金额进行缴纳的方式适用于一些小型写字楼,而按照实际使用面积进行缴纳的方式则适用于大型写字楼。
此外,一些写字楼还会根据租户的不同需求,提供定制化的物业管理服务,租户可以根据自身的需求选择适合的服务内容和支付方式。
最后,北京市写字楼物业费标准的调整一般会受到政府政策、市场行情和写字楼管理公司的影响。
政府出台的相关政策和法规会对物业费的调整产生一定的影响,市场行情的变化也会对物业费产生一定的压力,而写字楼管理公司的服务水平和成本控制也是影响物业费标准的重要因素。
总的来说,北京市写字楼物业费标准是一个综合考量各种因素后确定的数字,租户在选择写字楼时,除了关注物业费的数额外,还需要综合考虑物业管理服务质量、公共设施配套等因素,以便为自己选择到一个合适的写字楼办公空间。
北京物业费收费标准北京作为中国的首都,物业费的收费标准一直备受关注。
物业费是指由物业管理公司或者小区物业管理委员会按照相关规定,向业主收取的用于维护和管理小区公共设施、环境卫生等费用。
物业费的收费标准直接关系到业主的利益,因此合理的收费标准对于维护小区的正常运营和居民的利益保障至关重要。
首先,北京物业费的收费标准主要包括以下几个方面,基本收费、公共设施维护费、环境卫生费、安全保障费等。
基本收费是指小区的基本管理费用,包括物业管理人员工资、水电费用等;公共设施维护费是指小区公共设施的维护和修缮费用,如电梯维护费、绿化维护费等;环境卫生费是指小区环境卫生的清洁费用,包括垃圾清运费、保洁人员工资等;安全保障费是指小区安全设施的维护和管理费用,如门禁系统维护费、保安人员工资等。
其次,北京物业费的收费标准还受到地区、小区规模、服务内容等多方面因素的影响。
一般来说,物业费的收费标准会根据小区的地理位置、建筑年限、楼盘类型等因素进行调整。
比如,位于城市中心地段的高档小区,其物业费的收费标准可能会相对较高,因为该地段的物业管理成本相对较高;而位于郊区或者老旧小区的物业费收费标准可能会相对较低。
同时,小区的规模大小也会对物业费的收费标准产生影响,一般来说,规模较大的小区,由于公共设施的数量和面积较大,其物业费的收费标准会相对较高。
此外,物业费的收费标准还会受到物业管理公司提供的服务内容和质量的影响,服务内容越丰富、质量越高的物业公司,其收费标准可能会相对较高。
最后,北京物业费的收费标准应当合理透明,保障业主的知情权和监督权。
物业管理公司应当依法公示物业费的收费标准,并且在收费过程中应当向业主提供明细清单,让业主了解物业费的具体用途和收费标准。
同时,物业管理公司应当接受业主监督,对于业主提出的合理质疑和建议,应当及时作出回应和解释。
只有在合理透明的基础上,物业费的收费标准才能得到业主的认可和支持,才能够更好地维护小区的正常运营和居民的利益。
北京市物业费收费标准有哪些?物业费是物业管理公司为小区的业主进行服务而收取的相关费用。
那么,北京市物业费收费标准有哪些?北京市物业费收费标准对于物业服务的哪些方面作了相关的规定?小区物业公司的服务标准是什么?京市物价局、北京市房屋土地管理局关于印发《北京市普通居住小区物业管理服务收费暂行办法》的通知京价(房)字(1997)第196号1997年6月25日颁布各区县物价局、房地局,各物业管理公司:根据《国家计委、建设部关于印发〈城市住宅小区物业管理服务收费暂行办法〉的通知》(计价费〔1996〕266号)和《北京市居住小区物业管理办法》(北京市人民**令1995年第21号),结合《北京市居住小区(普通)委托管理收费标准(试行)》(京价(房)字〔1996〕第157号)试行一年来的情况,现将《北京市普通居住小区物业管理服务收费暂行办法》印发给你们,请遵照执行。
▲北京市普通居住小区物业管理服务收费暂行办法第一条根据《国家计委、建设部关于印发〈城市住宅小区物业管理服务收费暂行办法〉的通知》(计价费〔1996〕266号)和《北京市居住小区物业管理办法》(北京市人民**令1995年第21号),特制定本暂行办法。
第二条本暂行办法适用于北京市行政区域内经工商行政管理机关登记注册、市房屋土地管理局资质审查合同的物业管理单位对普通居住小区提供社会化、专业化服务的收费管理。
物业管理服务收费是指物业管理单位在接受物业产权人、使用人委托,对其居住小区内的房屋建筑及其设备、公用设施、绿化、卫生、交通、治安和环境容貌等项目开展的日常维护、修缮、整治服务及提供其它与居民生活相关的服务所收取的费用。
第三条市、区县物价局是本市居住小区物业管理服务收费的主管机关,负责本行政区域内的居住小区物业管理服务收费的管理和监督。
第四条北京市普通居住小区物业管理服务收费标准由市物价局会同市房屋土地管理局制定;并将根据物业管理费用的变化适时进行调整。
各物业管理单位应按规定的标准执行。
北京物业费收取标准北京作为我国的首都,物业管理费的收取标准一直备受关注。
物业费是指由物业服务企业按照政府有关规定和业主大会决议,按照物业服务合同的约定,向业主收取的费用,用于支付物业管理服务费用和维修资金。
北京市的物业费收取标准是怎样的呢?下面将从不同层面进行分析。
首先,北京市的物业费收取标准是由政府相关部门进行制定和管理的。
根据《北京市物业管理条例》规定,物业费的收取标准应当合理公平,不得损害业主的合法权益。
物业费的收取标准应当经由业主大会审议通过,并报属地房地产管理部门备案。
这一规定保障了业主的权益,也确保了物业费的合理性和公平性。
其次,北京市的物业费收取标准与物业管理服务内容有关。
根据《北京市物业管理条例》规定,物业管理服务内容包括但不限于,小区公共区域的清洁、绿化、照明、维修等服务;小区安全设施的维护、维修等服务;小区环境卫生的管理等服务。
物业费的收取标准应当与物业管理服务内容相匹配,既要保证物业管理服务的质量,又要避免收取过高的费用给业主带来负担。
再次,北京市的物业费收取标准还与小区的物业管理水平有关。
不同小区的物业管理水平不同,因此物业费的收取标准也会有所差异。
一般来说,物业管理水平较高的小区,其物业费收取标准可能会相对较高,因为其提供的服务质量更高;而物业管理水平较低的小区,其物业费收取标准可能会相对较低,但也要保证基本的物业管理服务。
最后,北京市的物业费收取标准还受到市场经济的影响。
随着市场经济的发展,物业管理服务也逐渐向市场化方向发展。
因此,物业费的收取标准也受到市场供求关系的影响。
一方面,物业管理服务市场的竞争会促使物业服务企业提高服务质量,降低物业费收取标准;另一方面,物业管理服务市场的需求量也会影响物业费的收取标准。
综上所述,北京市的物业费收取标准是受到多方面因素影响的。
政府的管理、物业管理服务内容、小区的物业管理水平以及市场经济的影响都会对物业费收取标准产生影响。
因此,在制定和调整物业费收取标准时,需要综合考虑各种因素,确保物业费的收取标准合理公平,既能保障业主的权益,又能促进物业管理服务的提升。
北京物业费标准北京作为我国的首都,是一个经济发达、人口密集的大都市。
在这样一个城市中,物业管理是一个非常重要的环节,而物业费作为维持物业管理运转的资金来源,其标准也备受关注。
下面将就北京的物业费标准进行详细介绍。
首先,北京的物业费标准是根据物业管理的服务内容和物业所在小区的不同而有所差异的。
一般来说,物业费包括基础物业服务费和公共维修资金两部分。
基础物业服务费包括保洁费、绿化费、保安费、水电费等,而公共维修资金则用于小区公共设施的维护和修缮。
这些费用是根据小区的具体情况和服务内容来确定的,因此在不同的小区,物业费标准可能会有所不同。
其次,北京的物业费标准还受到政府相关政策的影响。
近年来,随着北京市政府对物业管理的规范化要求越来越高,物业公司在提供服务的同时也需要承担更多的责任和义务。
因此,一些新出台的政策可能会对物业费标准产生一定的影响,例如对物业服务内容的要求、对物业公司的管理标准等,都可能会导致物业费的调整。
此外,北京的物业费标准还受到市场供求关系的影响。
随着北京房地产市场的发展,小区的建设和管理水平也在不断提高,对物业服务的需求也越来越高。
而物业公司在提供服务的同时也需要投入更多的人力、物力和财力,这也会对物业费标准产生一定的影响。
总的来说,北京的物业费标准是一个受多方面因素影响的复杂问题。
在确定物业费标准时,需要考虑到物业管理的实际情况、政府政策的要求以及市场供求关系等因素。
只有综合考虑这些因素,才能制定出合理、公平的物业费标准,从而保障物业管理的正常运转,确保业主的合法权益。
综上所述,北京的物业费标准是一个与物业管理、政府政策、市场供求等多方面因素相关的复杂问题。
只有全面考虑这些因素,才能制定出合理的物业费标准,从而实现物业管理的良性发展和业主利益的最大化。
希望相关部门和物业公司能够共同努力,为北京的物业管理事业做出更大的贡献。
北京物业费标准北京作为中国的首都和经济中心,物业费作为居民日常生活中的重要支出,一直备受关注。
物业费是指由物业管理公司按照政府相关规定和业主大会决议,依据物业管理服务内容和标准,对业主收取的费用。
物业费的标准既受到政府政策的影响,也受到市场供求关系的影响,因此在北京各个区域的物业费标准也存在一定的差异。
首先,北京市物业费的收费标准一般是按照建筑面积来计算的。
根据《北京市住宅小区物业服务收费管理办法》,北京市的物业费一般是按照每平方米每月的标准来收取的。
不同的小区、不同的地段和不同的物业公司,其收费标准也会有所不同。
一般来说,高档小区的物业费标准会相对较高,而一些老旧小区的物业费标准则会相对较低。
其次,北京市物业费的收费项目一般包括物业管理费、水费、电费、燃气费等。
其中,物业管理费是最基本的收费项目,主要用于小区的日常管理、保洁、绿化、保安等方面的支出。
而水费、电费、燃气费等则是根据实际使用情况进行收费的,一般是按照实际使用量来计费的。
再次,北京市物业费的调整一般需要经过业主大会的决议。
根据《北京市物业管理条例》,物业费的调整必须经过业主大会的讨论和决定,物业公司不能擅自调整物业费的标准。
因此,业主在物业费的调整方面拥有一定的话语权,可以通过业主大会来表达自己的意见和建议。
最后,北京市物业费的管理和使用需要加强监督和公开透明。
物业管理公司作为物业费的收取方,应当加强自身的管理和规范,确保物业费的使用合理、公开透明,同时接受业主的监督。
业主也应当积极参与物业费的管理和监督,对物业费的使用情况有所了解,确保物业费的合理使用。
综上所述,北京市物业费标准是按照建筑面积来计算的,收费项目包括物业管理费、水费、电费、燃气费等,调整需要经过业主大会的决定,管理和使用需要加强监督和公开透明。
希望通过相关部门和业主的共同努力,能够建立起合理、公正、透明的物业费收费标准,为广大业主提供更好的物业管理服务。
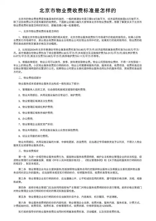
北京市物业管理费收费标准
序号项目收费标准收费依据备注
1 保洁费 3元/户.月京价(房)字[1997]196号
2 生活垃圾清运费 2.5元/户.月京价(收)字[1999]253号
3 保安费 5元/户.月京价(房)字[1997]196号
合计 126元/户.年
4 绿化费 0.055元/平米.月京价(房)字[1997]196号
5 化粪池清掏费 0.025元/平米.月京价(房)字[1997]196号
6 普通住宅管理费 0.292元/平米.月京价(房)字[1997]196号
7 普通住宅小修费 0.152元/平米.月京价(房)字[1997]196号不含户内部分
8 小区公共设施维修费 0.083元/平米.月京价(房)字[1997]196号
9 电梯运行维护费 1.347元/平米.月京价(房)字[1996]274号
10 高压水泵运维费 0.063元/平米.月京价(房)字[1996]274号
11 电梯代验费 0.023元/平米.月京发(改)字[2003]1992号
小计 2.04元/平米.月
12 营业税 0.107元/平米.月京地税营[1997]386号费用*5%
13 教育费附加 0.003元/平米.月教育附加暂行规定 86年4月28日发布(营业税*3%)
14 城市建设维护事业费 0.007元/平米.月城市建设维护事业费暂行规定国发(1986)19号(营业税*10%)
合计 2.157元/平米.月
一、根据《北京市物业服务收费管理办法(试行)》第二十四条规定,上述收费表中的京价(房)字[1997]196号、京价(房)字[1996]第274号已经废止,请物业的人提出符合国家法规的依据出来。
二、以下疑问以物业能对上述收费依据提出合理的解释情况下提出
1、保洁费
根据京国土房管物〔2003〕127号的规定如下:
维护和保持服务范围内的清洁卫生,包括:
(1)有健全的保洁制度,清洁卫生实行责任制,有明确的分工和责任范围;
(2)设定垃圾集纳地点,并每日将服务范围内的垃圾归集到垃圾楼、站,对垃圾(专用)楼、站、箱、道、桶及垃圾进行管理;
(3)每日对保洁服务范围内的区域进行一次清扫,做到服务范围内无废弃杂物;
(4)对楼梯间、门厅,电梯间、走廊等的门、窗、楼梯扶手、栏杆、墙壁等,进行一周一次清扫;
(5)按政府有关规定向服务范围内喷洒、投放灭鼠药、消毒剂、除虫剂;
(6)在雨、雪天气应及时对区内主路、干路积水、积雪进行清扫。
根据上述要求,个人感觉你们的服务不合格!
2、保安费
根据京价(房)字(1997)第196号的规定如下:
收费标准:3—5元/户• 月
服务内容:维持小区公共秩序,日常巡视。
服务标准:
(1)积极与派出所配合,保护小区安全。
(2)24小时昼夜巡逻值班。
(3)对小区可疑人员进行查问。
(4)对小区内违法分子,与派出所配合进行处理。
(5)巡逻时发现火警事故或隐患、治安事故、交通事故,要及时处理,并上报有关部门。
备注:必须是封闭式小区,雇用专职人员。
除了看到进口有人发条、出口有人收条外,其他不清楚,请物业公布你们的保安制度和人员配备等
3、绿化费
根据京价(房)字(1997)第196号的规定如下:
收费标准:0.55元/平方米• 年
服务内容:小区内树木、花草、绿地等的日常养护和管理。
服务标准:
(1)植物配置基本合理,乔灌花草齐全,绿地较充分,基本无裸露土地。
(2)有多种树种,以落叶乔木为基本树种,有一定数量的耐荫灌木、耐荫宿根花卉、草坪衬托美化环境。
(3)花草、树木生长正常,修剪及时,无明显枯枝死杈及病虫害侵害现象。
树木缺株率在4%以下。
花卉缺株在5%以下。
树木基本无钉拴、捆绑现象。
(4)绿地整洁,无杂物,无堆物堆料、搭棚、侵占等现象,设施基本完好,无明显人为损坏。
备注:绿化率超过30%的小区,标准可上浮20%。
根据这个计算,应该是0.0458元/平米/月,看来你们是上浮了,那请公布小区红线面积、绿化面积数值和图
4、普通住宅管理费
根据京价(房)字(1997)第196号的规定如下:
收费标准:
(1)一般住宅为2.40元/平方米• 年
(2)乙类住宅为2.82元/平方米• 年
(3)甲类住宅为3.50元/平方米• 年
服务内容:
(1)组织接管房屋及设备。
(2)办理进住手续和房屋更名、换房手续。
(3)计算房租。
(4)建立房屋管理帐册、档案。
(5)组织房屋安全检查,制定房屋修缮计划。
(6)处理违约,办理房屋撤管手续。
(7)建立物业管理委员会制,定期召开代表大会。
(8)组织物业管理的其它费用。
服务标准:
(1)组织房屋设备接管验收工作,保质、按期完成接管验收工作。
(2)健全完善房屋管理的各种基础资料,台帐报表、图册等符合要求,完整准确。
(3)组织好小区房屋设备的日常管理及维修保养工作,并及时做好回访工作,回访率每月不低于15%。
这个我不懂,我们难道是甲类住宅?如果按一般住宅的话,这项应该是0.2元/平米.月
5、电梯运行维护费
6、高压水泵运维费
这2项最迷糊,请物业提供:电梯型号,楼单元面积,水泵数量等。
根据物业提供的依据京价(房)字[1996]274号,还有京房地修字【1998】第799号的服务规定如下:
住宅电梯服务标准
1.设服务标志牌、服务公约、司机守则、乘梯须知、意见簿。
候梯厅须悬挂"电梯运行服务标志牌"。
牌上应标明:运行时间,维修保养时间,值班室地点,管理单位名称,监督电话。
2.保证运行时间。
住宅电梯均实行24小时运行制。
每天6:00 - 24:00时连续运行不间断,24:00 - 6:00时有司机值班,住户特殊用梯随叫随到。
3.保证文明服务。
司机须做到挂牌上岗,礼貌待客,用语文明,着装整洁。
按时交接班,认真填写运行记录。
4.维修保养及时。
坚持每周对电梯进行一次保养。
5.轿厢清洁。
轿厢内不得有油污、垃圾,不得张贴与运行服务无关的广告,候梯厅清洁卫生,不许堆放杂物,有足够的照明。
高压供水运行服务标准
l、有防疫部门核发的"供水卫生许可证"(张贴于醒目处)。
2.保持供水设施周围的环境整洁,每周检查一次。
3.水箱水池要加盖加锁,并每年清洗消毒一次。
4.保证供水安全,每年进行一次水质化验。
化验单妥善保管以备随时检查。
5.供水管理与操作人员应按规定进行健康检查,并取得健康合格证。
6.保证供水不间断,零修接到报修后按时限要求赶到现场处理,大修时要有"安民告示",并采取临时供水措施。
7.消防泵每年试泵一次,保证泵能转、水能上。