Java静态初始化,实例初始化以及构造方法
- 格式:doc
- 大小:42.50 KB
- 文档页数:4
java数组初始化方法Java是一种面向对象的编程语言,广泛应用于各个领域。
在Java 中,数组是一种常用的数据结构,用于存储一组相同类型的数据。
数组的初始化是指在创建数组时,为数组元素赋予初始值的过程。
本文将介绍Java中数组的初始化方法。
1. 静态初始化:静态初始化是指在创建数组的同时为数组元素赋予初始值。
可以使用大括号{}来初始化数组,大括号中的值按照数组元素的顺序依次赋值。
例如:```int[] numbers = {1, 2, 3, 4, 5};```这样就创建了一个包含5个整数的数组,初始值分别为1、2、3、4、5。
2. 动态初始化:动态初始化是指在创建数组后,使用循环或逐个赋值的方式为数组元素赋予初始值。
例如:```int[] numbers = new int[5];for (int i = 0; i < numbers.length; i++) {numbers[i] = i + 1;}```这样就创建了一个包含5个整数的数组,初始值分别为1、2、3、4、5。
3. 默认初始化:在Java中,如果没有对数组进行显式初始化,那么数组的元素将会被自动初始化为默认值。
对于整数类型的数组,默认值为0;对于浮点数类型的数组,默认值为0.0;对于布尔类型的数组,默认值为false;对于引用类型的数组,默认值为null。
例如:```int[] numbers = new int[5];System.out.println(numbers[0]); // 输出0```4. 匿名数组初始化:在某些情况下,我们可以直接在方法参数或返回值中使用匿名数组初始化。
例如:```public static void printArray(int[] array) {for (int i = 0; i < array.length; i++) {System.out.println(array[i]);}}printArray(new int[]{1, 2, 3, 4, 5});```这样就创建了一个匿名数组,并将其作为参数传递给printArray方法。
Java初始化方法一、概述在Java编程中,初始化方法是一个重要的概念。
其作用是用于在创建对象时对对象进行初始化操作,为对象的属性赋予初始值。
通过初始化方法,我们可以确保对象在创建之后具有预期的状态,以便于后续的使用。
本文将详细讨论Java的初始化方法,包括对象初始化和类初始化两个方面的内容。
二、对象初始化Java中的对象初始化是指在创建对象时执行的一系列操作,用于为对象的属性赋予初始值。
对象初始化可以通过构造方法、实例初始化块和实例变量初始化三种方式实现。
2.1 构造方法初始化构造方法是Java类中的一种特殊方法,用于创建对象并进行初始化。
在构造方法中,我们可以为对象的属性赋予特定的初值。
构造方法会在对象创建时自动调用,并且可以有多个重载的构造方法。
构造方法的定义格式如下:public ClassName(Parameters) {// 初始化代码}其中,ClassName是类名,Parameters是构造方法的参数列表。
在构造方法中,我们可以通过参数列表接收外部传入的值,然后进行相关的初始化操作。
2.2 实例初始化块初始化实例初始化块是一个在类中用来初始化实例变量的代码块,它在每次创建对象时都会执行。
与构造方法不同的是,实例初始化块没有参数列表,且无法直接访问外部传入的值。
实例初始化块的作用是为实例变量赋初始值,或执行其他需要在对象创建时进行的操作。
实例初始化块的定义格式如下:{// 初始化代码}在一个类中可以定义多个实例初始化块,它们按照定义的顺序依次执行。
2.3 实例变量初始化实例变量初始化是指直接为类的实例变量赋初始值。
在Java中,实例变量可以在定义时直接进行初始化赋值,也可以在构造方法中进行赋值操作。
实例变量的初始化示例:public class Example {private int num = 10; // 直接初始化private String name;public Example(String name) { = name; // 构造方法初始化}}三、类初始化类初始化是指在加载类时执行的一系列操作。
java代码块的执行顺序Java代码块的执行顺序是指在Java程序中,代码块按照何种顺序执行的问题。
Java中的代码块有三种,即静态代码块、实例代码块和构造代码块,它们的执行顺序如下:1. 静态代码块:在类加载时执行,只执行一次,用于初始化静态变量以及其它需要在类加载时完成的操作。
它的执行顺序与它们在源文件中出现的次序相同。
2. 实例代码块:在创建对象时执行,每创建一个新的对象就会执行一次,用于初始化实例变量以及其它需要在对象创建时完成的操作。
它的执行顺序与它们在构造函数中出现的次序相同。
3. 构造代码块:在构造函数执行之前执行,用于初始化实例变量和共性的代码部分,每次创建对象时都会执行。
下面是一个小例子来演示Java代码块的执行顺序:```javapublic class BlockOrderDemo {static {System.out.println("静态代码块1"); }{System.out.println("实例代码块1"); }public BlockOrderDemo() {System.out.println("构造函数");}static {System.out.println("静态代码块2"); }{System.out.println("实例代码块2"); }public static void main(String[] args) { new BlockOrderDemo();new BlockOrderDemo();}}```运行结果如下:```静态代码块1静态代码块2实例代码块1构造函数实例代码块2实例代码块1构造函数实例代码块2```从这个例子可以看出,Java代码块的执行顺序是按照它们在源文件中出现的顺序执行的。
具体来说,静态代码块会在类加载时执行,且只会执行一次;实例代码块会在对象创建时执行,每创建一个新的对象就会执行一次;构造代码块会在构造函数执行之前执行,每次创建对象时都会执行。
类初始化实现方法类初始化实现方法在Java编程中,有多种方法可以实现类的初始化。
本文将详细介绍各种方法及其用法。
默认构造方法默认构造方法是类中没有参数的构造方法,当没有自定义构造方法时,编译器会为类自动生成一个默认构造方法。
这种初始化方法适用于不需要传递参数的情况。
带参数的构造方法带参数的构造方法允许在创建类的实例时传递参数进行初始化。
通过在构造方法中接收参数并将其赋值给实例变量,可以实现更灵活的初始化。
静态代码块静态代码块是在类初始化时执行的一段代码块。
通过在类中使用static关键字定义并编写静态代码块,可以在类加载时进行一些初始化操作。
静态代码块在类加载期间只执行一次,适用于需要在类加载时执行一些静态初始化的情况。
实例代码块实例代码块是在创建类的实例时执行的一段代码块。
通过在类中使用一对花括号{}定义并编写实例代码块,可以在每次创建实例时执行一些特定的初始化操作。
实例代码块在每个实例创建时都会执行一次,适用于需要在每个实例初始化时执行一些操作的场景。
静态成员变量初始化静态成员变量初始化可以在声明时或静态代码块中完成。
在类加载期间,静态成员变量初始化只执行一次,适用于需要在类加载时初始化静态成员变量的情况。
实例成员变量初始化实例成员变量初始化可以在声明时或实例代码块中完成。
在每次创建实例时,实例成员变量初始化都会执行一次,适用于需要在每个实例初始化时初始化实例成员变量的场景。
构造方法调用在使用构造方法初始化对象时,可以通过调用其他构造方法实现初始化的重用。
使用this()关键字可以在一个构造方法中调用同一类的其他构造方法。
这种方式适用于某个构造方法需要调用其他构造方法来完成初始化的情况。
初始化块执行顺序在一个类中,如果存在静态代码块、实例代码块和构造方法,它们的执行顺序如下:1.静态代码块按照它们在类中出现的顺序依次执行。
2.实例代码块按照它们在类中出现的顺序依次执行,每次创建实例都会执行一次。
Java中static静态变量的初始化完全解析静态变量初始化顺序1.简单规则⾸先先看⼀段最普遍的JAVA代码:123 4 5 6 7 8 9 10 11 12 13 14 15 16 17 18 19 20 21public class Test{public static Test1 t = new Test1(); public static int a = 0;public static int b;public static void main(String[] arg) {System.out.println(Test.a);System.out.println(Test.b);}}class Test1{public Test1(){Test.a++;Test.b++;}}这⾥先猜下控制台输出结果是什么?OK, 或许你已经猜到下⾯了结果了,那么你还是熟悉Java的。
复制代码代码如下:0 1如果你不明⽩是为什么会输出上⾯的结果,那么我来告诉你。
Java静态变量初始化遵循以下规则:静态变量会按照声明的顺序先依次声明并设置为该类型的默认值,但不赋值为初始化的值。
声明完毕后,再按声明的顺序依次设置为初始化的值,如果没有初始化的值就跳过。
看了这个就会明⽩,原来Test.a的值变化了三次。
声明时设置为0>>Test1::Test1⾥设置为1>>Test.a初始化为02.复杂规则明⽩了这个,请再看下⾯的代码。
1234567 8 9 10 11 12 13public class A{public static int b = B.a;public static A plus =new A("A");public static final int finalInt = (int)(Math.random()*100); public static B p = new B("A");public static final String finalStr = "finalStr";14 15 16 17 18 19 20 21 22 23 24 25 26 27 28 29 30 31 32 33 34 35 36 37 38 39 40 41 42 43 44 45 46 47 48 49 50 51 52 53 54 55 56 public static final Integer finalInteger = new Integer(10); public static int a = 1;public static B c = null;public A(String from){System.out.println("----------- begin A::A ----------------");System.out.println("A::A, from="+from);System.out.println("A::A, A.b="+A.b);System.out.println("A::A, A.finalInt="+A.finalInt);System.out.println("A::A, B.a="+B.a);System.out.println("A::A, B.plus="+B.plus);System.out.println("----------- end A::A ----------------");}public static void main(String[] arg){System.out.println("main, A.b="+A.b);System.out.println("main, B.t="+B.t);System.out.println("main, C.a="+C.a);}}class B{public static int t = A.a;public static A plus = new A("B");public static int a = 1;public B(String from){System.out.println("----------- begin B::B ----------------");System.out.println("B::B, from="+from);System.out.println("B::B, B.a="+B.a);System.out.println("B::B, A.a="+A.a);System.out.println("B::B, A.p="+A.p);System.out.println("B::B, A.plus="+A.plus);System.out.println("B::B, A.finalInt="+A.finalInt);System.out.println("B::B, A.finalInteger="+A.finalInteger); System.out.println("B::B, A.finalStr="+A.finalStr);System.out.println("----------- end B::B ----------------");}}class C{public static final A a = new A("C");}这个你还能猜到输出结果吗? 我是在⼀边测试⼀边写的,所以我没猜出来.哈哈控制台输出结果为:1234 5 6 7 8 9 10 11 12 13 14 15----------- begin A::A ----------------A::A, from=BA::A, A.b=0A::A, A.finalInt=0A::A, B.a=0A::A, B.plus=null----------- end A::A --------------------------- begin A::A ----------------A::A, from=AA::A, A.b=1A::A, A.finalInt=0A::A, B.a=1A::A, B.plus=A@a90653----------- end A::A ----------------16 17 18 19 20 21 22 23 24 25 26 27 28 29 30 31 32 33 34----------- begin B::B ----------------B::B, from=AB::B, B.a=1B::B, A.a=0B::B, A.p=nullB::B, A.plus=A@1fb8ee3 B::B, A.finalInt=61B::B, A.finalInteger=null B::B, A.finalStr=finalStr----------- end B::B ----------------main, A.b=1main, B.t=0----------- begin A::A ----------------A::A, from=CA::A, A.b=1A::A, A.finalInt=61A::A, B.a=1A::A, B.plus=A@a90653----------- end A::A ----------------main, C.a=A@61de33这个结果你没猜到吧,哈哈.要⼀句⼀句的讲解程序执⾏结果,还是要很到的篇幅的.这⾥就直接写出Java静态变量初始化遵循的规则了。
关于静态块、静态属性、构造块、构造⽅法的执⾏顺序总结:1、类加载时,执⾏静态代码块和初始化静态变量。
执⾏顺序跟代码顺序⼀致。
2、类实例化时,初始化变量、执⾏代码块、执⾏构造。
其中初始化变量和代码块的顺序跟代码顺序⼀致。
执⾏构造是在最后。
3、实例化⼦类时,会先调⽤⽗类的构造⽅法。
调⽤构造⽅法之前,会先执⾏该类的代码块。
4、类只会加载⼀次。
5、静态变量或静态⽅法中如果调⽤构造,可以把构造当做⼀个普通⽅法来看。
但会先执⾏⼀遍代码块。
下⾯是在⽹上找到的⽐较典型的例⼦,以此来说明例⼀:class A {static {System.out.println("A的静态块");}private static String staticStr = getStaticStr();private String str = getStr();{System.out.println("A的实例块");}public A() {System.out.println("A的构造⽅法");}private static String getStaticStr() {System.out.println("A的静态属性初始化");return null;}private String getStr() {System.out.println("A的实例属性初始化");return null;}public static void main(String[] args) {new B();new B();}}class B extends A{private static String staticStr = getStaticStr();static {System.out.println("B的静态块");}{System.out.println("B的实例块");}public B() {System.out.println("B的构造⽅法");} private String str = getStr();private static String getStaticStr() {System.out.println("B的静态属性初始化");return null;}private String getStr() {System.out.println("B的实例属性初始化");return null;}}该段代码的执⾏结果为:A的静态块A的静态属性初始化B的静态属性初始化B的静态块A的实例属性初始化A的实例块A的构造⽅法B的实例块B的实例属性初始化B的构造⽅法A的实例属性初始化A的实例块A的构造⽅法B的实例块B的实例属性初始化B的构造⽅法由此可见,实例化⼦类的时候,若此类未被加载过,⾸先加载是⽗类的类对象,然后加载⼦类的类对象,接着实例化⽗类,最后实例化⼦类,若此类被加载过,不再加载⽗类和⼦类的类对象。
java初始化方法Java是一种面向对象的编程语言,它的初始化方法是程序中非常重要的一部分。
在Java中,对象的初始化可以通过构造函数、静态块和实例块来完成。
下面将详细介绍这三种初始化方法。
一、构造函数构造函数是用于创建对象并初始化对象的特殊方法。
在Java中,每个类都有一个或多个构造函数,用于创建该类的对象。
当一个新对象被创建时,它会自动调用该类的构造函数来完成初始化工作。
1.1 构造函数的特点- 构造函数与类名相同;- 构造函数没有返回值类型;- 构造函数可以有参数或者没有参数;- 如果没有定义任何构造函数,则系统会自动提供一个无参构造函数。
1.2 构造函数示例下面是一个简单的Person类示例:```public class Person {private String name;private int age;public Person(String name, int age) { = name;this.age = age;}public String getName() {return name;}public void setName(String name) { = name;}public int getAge() {return age;}public void setAge(int age) {this.age = age;}}```在上述代码中,我们定义了一个Person类,并为其提供了一个有参数的构造函数。
该构造函数接收两个参数:name和age,并将它们分别赋值给类中的成员变量name和age。
在使用该构造函数创建对象时,需要传递两个参数。
```Person person = new Person("Tom", 18);```二、静态块静态块是在类加载时执行的一段代码块,用于初始化静态成员变量或执行一些特殊的操作。
当Java虚拟机加载一个类时,会先执行该类中的静态块,然后才会执行其他代码。
java类的加载顺序(⾯试题)
初始化:
1. 静态属性:static 开头定义的属性
2. 静态⽅法块: static {} 圈起来的⽅法块
3. 普通属性:未带static定义的属性
4. 普通⽅法块: {} 圈起来的⽅法块
5. 构造函数:类名相同的⽅法
6. ⽅法:普通⽅法
实例化:按照上⾯的顺序,但是不重新加载静态修饰的属性以及⽅法了,因为第⼀次初始化的时候,已经被加载过了,可以直接调⽤。
直接运⾏2,3,4,5,6
普通类:
静态变量
静态代码块
普通变量
普通代码块
构造函数
继承的⼦类:
⽗类静态变量
⽗类静态代码块
⼦类静态变量
⼦类静态代码块
⽗类普通变量
⽗类普通代码块
⽗类构造函数
⼦类普通变量
⼦类普通代码块
⼦类构造函数
抽象的实现⼦类: 接⼝ - 抽线类 - 实现类
接⼝静态变量
抽象类静态变量
抽象类静态代码块
实现类静态变量
实习类静态代码块
抽象类普通变量
抽象类普通代码块
抽象类构造函数
实现类普通变量
实现类普通代码块
实现类构造函数
接⼝注意:
声明的变量都是静态变量并且是final的,所以⼦类⽆法修改,并且是固定值不会因为实例⽽变化
接⼝中能有静态⽅法,不能有普通⽅法,普通⽅法需要⽤defalut添加默认实现
接⼝中的变量必须实例化
接⼝中没有静态代码块、普通变量、普通代码块、构造函数。
java变量初始化顺序第⼀次实例化⼀个类时,初始化优先顺序为:1、⽗类中的静态成员变量和静态代码块初始化2、本类中的静态成员变量和静态代码块初始化3、⽗类中的实例成员初始化4、⽗类中的构造⽅法5、本类中的实例成员初始化6、本类中的构造⽅法成员变量和⽰例变量初始化的区别: 成员变量:每次新建对象的时候都会初始化; 实例变量:只在第⼀次调⽤(包括实例化或通过类访问)的时候⼀次性初始化全部的静态变量 实例变量⽰例:class Tag {Tag(int marker) {System.out.println("Tag(" + marker + ")");}}class Card {Tag t1 = new Tag(1); // Before constructorCard() { // Indicate we're in the constructor:System.out.println("Card()");t3 = new Tag(33); // Re-initialize t3}Tag t2 = new Tag(2); // After constructorvoid f() {System.out.println("f()");}Tag t3 = new Tag(3); // At end}public class OrderOfInitialization {public static void main(String[] args) {Card t = new Card();t.f(); // Shows that construction is done}}运⾏结果: Tag(1) Tag(2) Tag(3) Card() Tag(33) f()静态变量⽰例:public class Bowl {Bowl(int marker) {System.out.println("Bowl(" + marker + ")");}void f(int marker) {System.out.println("f(" + marker + ")");}}public class Table {static Bowl b1 = new Bowl(1);Table() {System.out.println("Table()");b2.f(1);}void f2(int marker) {System.out.println("f2(" + marker + ")");}static Bowl b2 = new Bowl(2);}public class Cupboard {Bowl b3 = new Bowl(3);//注意实例变量与静态变量共存的时候,即使静态变量靠后,也先初始化static Bowl b4 = new Bowl(4);Cupboard() {System.out.println("Cupboard()");b4.f(2);}void f3(int marker) {System.out.println("f3(" + marker + ")");}static Bowl b5 = new Bowl(5);}public class Test {public static void main(String[] args) throws Exception { System.out.println("Creating new Cupboard() in main");new Cupboard();System.out.println("Creating new Cupboard() in main");new Cupboard();t2.f2(1);t3.f3(1);}static Table t2 = new Table();static Cupboard t3 = new Cupboard();}运⾏结果:Bowl(1)Bowl(2)Table()f(1)Bowl(4)Bowl(5)Bowl(3)Cupboard()f(2)Creating new Cupboard() in mainBowl(3)Cupboard()f(2)Creating new Cupboard() in mainBowl(3)Cupboard()f(2)f2(1)f3(1)。
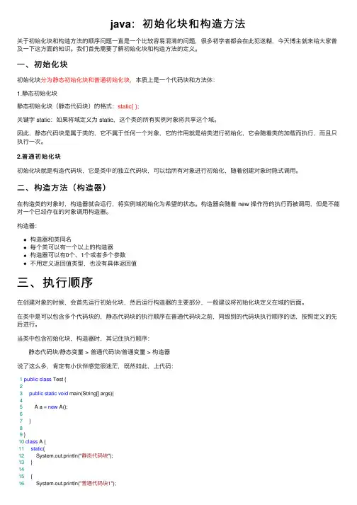
java:初始化块和构造⽅法关于初始化块和构造⽅法的顺序问题⼀直是⼀个⽐较容易混淆的问题,很多初学者都会在此犯迷糊,今天博主就来给⼤家普及⼀下这⽅⾯的知识。
我们⾸先需要了解初始化块和构造⽅法的定义。
⼀、初始化块初始化块分为静态初始化块和普通初始化块,本质上是⼀个代码块和⽅法体:1.静态初始化块静态初始化块(静态代码块)的格式:static{ };关键字 static:如果将域定义为 static,这个类的所有实例对象将共享这个域。
因此,静态代码块是属于类的,它不属于任何⼀个对象,它的作⽤就是给类进⾏初始化,它会随着类的加载⽽执⾏,⽽且只执⾏⼀次。
2.普通初始化块初始化块就是构造代码块,它是类中的独⽴代码块,可以给所有对象进⾏初始化,随着创建对象时隐式调⽤。
⼆、构造⽅法(构造器)在构造类的对象时,构造器就会运⾏,将实例域初始化为希望的状态。
构造器会随着 new 操作符的执⾏⽽被调⽤,但是不能对⼀个已经存在的对象调⽤构造器。
构造器:构造器和类同名每个类可以有⼀个以上的构造器构造器可以有0个、1个或者多个参数不⽤定义返回值类型,也没有具体返回值三、执⾏顺序在创建对象的时候,会⾸先运⾏初始化块,然后运⾏构造器的主要部分,⼀般建议将初始化块定义在域的后⾯。
在类中是可以包含多个代码块的,静态代码块的执⾏顺序在普通代码块之前,同级别的代码块执⾏顺序的话,按照定义的先后进⾏。
当类中包含初始化块,构造器时,其记住执⾏顺序:静态代码块/静态变量 > 普通代码块/普通变量 > 构造器说了这么多,肯定有⼩伙伴感觉很迷茫,既然如此,上代码:1public class Test {23public static void main(String[] args){45 A a = new A();67 }89 }10class A {11static{12 System.out.println("静态代码块");13 }1415 {16 System.out.println("普通代码块1");17 }18 {19 System.out.println("普通代码块2");20 }21public A(){22 System.out.println("构造器");23 }2425 }打印结果:接下来,我们改变代码块顺序,再试⼀次:1public class Test {23public static void main(String[] args){45 A a = new A();67 }89 }10class A {11 {12 System.out.println("普通代码块2");13 }14public A(){15 System.out.println("构造器");16 }17 {18 System.out.println("普通代码块1");19 }202122static{23 System.out.println("静态代码块");24 }2526 }27打印结果:通过上述代码,我们可以很轻松的得出初始化块和构造器的执⾏顺序,聪明的⼩伙伴们,相信你们应该学会了吧。
Java中构造⽅法、实例⽅法、类⽅法的区别1. 构造⽅法构造⽅法负责对象的初始化⼯作,为实例变量赋予合适的初始值。
必须满⾜以下的语法规则:⽅法名与类名相同;不要返回类型(例如return、void等);不能被static、final、native、abstract和synchronized修饰,不能被⼦类继承。
例如以下例⼦:1.1. 默认构造⽅法默认构造⽅法时没有参数的构造⽅法,分为a.隐含的默认构造⽅法:public ClassName(){}b.程序显⽰定义默认构造⽅法:public Employee(){this("⽆名⽒");}可以调⽤ClassName类的默认构造⽅法来创建对象,没有默认构造⽅法则不合法,例如:1.2. 重载构造⽅法通过new创建⼀个对象后,在不同的条件下,对象可能会有不同的初始化⾏为,可以通过重载构造⽅法来表达对象的初始化⾏为。
具体参考this关键字的⽤法。
1.3. ⼦类调⽤⽗类的构造⽅法⽗类的构造⽅法不能被⼦类调⽤,可以通过super语句调⽤⽗类的构造⽅法。
例如:⽤super调⽤⽗类的构造⽅法必须遵守以下规则:1. ⼦类的构造⽅法中不能直接通过⽗类的⽅法名调⽤⽗类的构造⽅法,使⽤super语句;2. 加⼊在⼦类的构造⽅法中有super语句,它必须作为构造⽅法的第⼀条语句(同this语句);1.4. 构造⽅法的作⽤域当前类的其他构造⽅法通过this语句调⽤;当前类的⼦类的构造⽅法通过super语句调⽤;在程序中通过new语句调⽤。
1.5. 构造⽅法的private访问级别构造⽅法为private级别时,意味着只能在当前类中访问它:当前类的其他构造⽅法中可以通过this语句调⽤,此外还可以在当前类的成员⽅法中使⽤new调⽤。
以下场合中,可以把类的所有构造⽅法声明为private:这个类中仅仅包含⼀些供其他程序调⽤的静态⽅法,没有任何实例⽅法。
禁⽌这个类被继承。
javastatic重新初始化javastatic初始化解决方案当我们使用Java静态变量(Static Variable)时,有时候会遇到需要重新初始化静态变量的情况。
这可能是因为我们在程序的生命周期中需要重置静态变量的值,或者是在多线程环境下需要确保静态变量的初始值是正确的。
在Java中,静态变量是属于类的,而不是属于实例。
它们在类加载的时候被初始化,并且在整个程序的执行过程中都存在。
因此,重新初始化静态变量需要考虑以下几个因素:1. 类加载和初始化顺序:在重新初始化静态变量之前,我们需要了解类的加载和初始化的顺序。
在Java中,类的加载分为加载、连接和初始化三个阶段。
静态变量的初始化发生在初始化阶段,而初始化发生在连接之后。
因此,我们需要确保重新初始化静态变量的代码在初始化阶段之后执行。
2. 加锁机制:如果在多线程环境下使用静态变量,并且需要重新初始化静态变量,我们需要考虑到线程安全的问题。
可以使用锁机制(如synchronized关键字)来确保在多线程环境下只有一个线程能够执行重新初始化静态变量的代码。
下面是一个重新初始化静态变量的示例解决方案:```javapublic class MyClass//静态变量private static int staticVariable;//初始化静态变量的方法public static void initStaticVariabl//添加线程安全的锁机制synchronized (MyClass.class)//重新初始化静态变量staticVariable = 0;}}//在其他地方调用重新初始化静态变量的方法MyClass.initStaticVariable(;```在上面的示例中,我们使用了synchronized关键字来确保只有一个线程能够对静态变量进行重新初始化操作。
这样可以避免多个线程同时修改静态变量的值,导致出现数据竞争的情况。
需要注意的是,如果在多线程环境下频繁地重新初始化静态变量,可能会影响程序的性能。
java 初始化类写法在Java中,类的初始化可以通过构造方法、静态初始化块(static block)以及实例初始化块(instance block)来完成。
以下是这些初始化的写法:1. 构造方法:构造方法用于创建类的实例,并在实例化对象时执行。
构造方法的声明如下:```javapublic class MyClass {// 构造方法public MyClass() {// 构造方法的初始化代码}// 其他类成员和方法}```当你创建类的实例时,构造方法会被调用,可以在构造方法中进行类的初始化工作。
2. 静态初始化块:静态初始化块在类加载时执行,且仅执行一次。
它通常用于对静态成员进行初始化操作。
```javapublic class MyClass {// 静态初始化块static {// 静态初始化块的初始化代码}// 其他类成员和方法}```静态初始化块使用关键字`static`,在类加载时执行。
3. 实例初始化块:实例初始化块在每次创建对象时执行。
它在构造方法执行前执行,可以用于在每次创建对象时执行一些初始化操作。
```javapublic class MyClass {// 实例初始化块{// 实例初始化块的初始化代码}// 构造方法public MyClass() {// 构造方法的初始化代码}// 其他类成员和方法}```实例初始化块使用一对花括号`{}`,在对象创建时会执行。
这些初始化方式可以根据需要进行组合使用。
通常来说,构造方法是最主要的初始化途径,而静态初始化块和实例初始化块可以在需要时提供额外的初始化逻辑。
java数组实例化的方式Java中,数组是一种可以存储多个相同类型数据项的数据结构。
实例化数组是指创建数组对象的过程,可以通过多种方式实现。
本文将一步一步回答以中括号内的内容为主题的问题,探讨Java中数组实例化的几种方式。
一、何为数组实例化?在Java中,实例化是指创建对象的过程,而数组实例化是创建数组对象的过程。
在实例化数组时,需要指定数组的类型和长度。
数组被实例化后,就可以通过下标访问和操作数组中的元素。
二、数组实例化的方式有哪些?Java数组实例化的方式有以下几种:1. 静态初始化2. 动态初始化3. 匿名数组初始化接下来,我们将对这三种方式依次进行详细介绍。
三、静态初始化静态初始化是在创建数组对象的同时,为数组元素赋予初始值。
可以通过在大括号内指定元素的值来进行静态初始化。
静态初始化的语法如下:java数据类型[] 数组名= {元素1, 元素2, ...};其中,数据类型是数组中元素的类型,数组名是数组对象的引用变量,元素1、元素2等表示要赋予给数组元素的值,用逗号分隔。
例如,下面的代码演示了如何使用静态初始化实例化数组:javaint[] numbers = {1, 2, 3, 4, 5};这样,数组numbers将被实例化为一个包含5个元素的整型数组,并且每个元素的值分别为1、2、3、4和5。
静态初始化的优点是简洁和直观,适用于已知元素初始值的场景。
四、动态初始化动态初始化是在创建数组对象后,按照默认值给数组元素赋初始值。
可以通过指定数组的长度来进行动态初始化。
动态初始化的语法如下:java数据类型[] 数组名= new 数据类型[长度];其中,数据类型是数组中元素的类型,数组名是数组对象的引用变量,长度表示数组的长度,即数组中元素的个数。
例如,下面的代码演示了如何使用动态初始化实例化数组:javaint[] numbers = new int[5];这样,数组numbers将被实例化为一个包含5个元素的整型数组,初始值为0。
Java数组静态初始化
package cn.itcast.day05.demo01;
/*
动态初始化(指定长度):在创建数组的时候,直接指定数组当中的数据元素个数。
静态初始化(指定内容):在创建数组的时候,不直接指定数据个数多少,⽽是直接将具体的数据内容进⾏指定。
静态初始化基本格式:
数据类型[] 数组名称 = new 数据类型[] { 元素1, 元素2, ... };
注意事项:
虽然静态初始化没有直接告诉长度,但是根据⼤括号⾥⾯的元素具体内容,也可以⾃动推算出来长度。
*/
public class Demo02Array {
public static void main(String[] args) {
// 直接创建⼀个数组,⾥⾯装的全都是int数字,具体为:5、15、25
int[] arrayA = new int[] { 5, 15, 25, 40 };
// 创建⼀个数组,⽤来装字符串:"Hello"、"World"、"Java"
String[] arrayB = new String[] { "Hello", "World", "Java" };
}
}。
java初始化对象的方法宝子,咱来唠唠Java初始化对象的方法哈。
一、使用构造方法初始化。
在Java里,构造方法可是个很重要的东西呢。
就像是给对象办个出生证一样 。
当你创建一个类的时候,如果你不写构造方法,Java会给你默认一个无参的构造方法。
比如说你有个类叫`Person`,像这样:class Person {private String name;private int age;}那你就可以用默认的无参构造方法来创建对象啦,像`Person person = new Person();`。
不过呢,如果你想在创建对象的时候就给对象的属性赋上值,那你就得自己写构造方法啦。
比如:class Person {private String name;private int age;public Person(String name, int age) { = name;this.age = age;}}这时候你创建对象就得像`Person person = new Person("小明", 18);`这样,是不是很方便呢?这样就把对象的`name`和`age`属性在创建的时候就初始化好啦。
二、使用初始化块初始化。
还有一种初始化对象的方法是初始化块哦。
初始化块就像是对象在出生前的一个小准备室 。
它在构造方法之前执行。
看这个例子:class Person {private String name;private int age;{name = "默认名字";age = 0;}public Person() {}}这里的初始化块就给`name`和`age`赋了默认值。
当你创建`Person`对象的时候,就算你用无参构造方法,对象的属性也有初始值啦。
不过要注意哦,初始化块可没有参数,它就是一股脑地给属性赋初始值。
三、使用静态初始化块(针对静态成员初始化)如果是类的静态成员呢,就可以用静态初始化块来初始化啦。
java对象初始化的三种方法
在Java中,对象初始化是创建一个类实例的过程。
对象初始化是一个非常重要的概念,因为它决定了对象的状态和方法可用性。
下面介绍Java中对象初始化的三种方法。
1. 默认初始化
默认初始化是在创建一个对象时自动进行的。
在默认初始化的过程中,Java会对对象的所有成员变量进行赋值,如果是基本数据类型则会赋值为0,如果是引用类型则会赋值为null。
默认初始化只会在对象创建时进行一次。
2. 构造方法初始化
构造方法初始化是在创建一个对象时手动调用的。
构造方法是一个特殊的方法,它的名称与类名相同,没有返回值类型,并且在使用new关键字创建对象时自动调用。
在构造方法中,可以对对象的成员变量进行初始化,也可以进行一些其他的操作,比如打印日志、调用其他方法等。
可以定义多个构造方法,Java会根据参数列表自动判断调用哪个构造方法。
3. 静态初始化块
静态初始化块是在类加载时自动进行的。
静态初始化块是一个代码块,它使用static关键字标记,并且没有任何参数。
在静态初始化块中,可以对静态变量进行初始化,也可以进行一些其他的操作。
静态初始化块只会在类加载时进行一次。
总结
以上就是Java中对象初始化的三种方法:默认初始化、构造方法初始化和静态初始化块。
这些方法不是互斥的,可以结合使用以满足具体的需求。
在实际开发中,需要根据实际情况选择适合的初始化方法。
Java静态初始化,实例初始化以及构造方法
首先有三个概念需要了解:
一.静态初始化:是指执行静态初始化块里面的内容。
二.实例初始化:是指执行实例初始化块里面的内容。
三.构造方法:一个名称跟类的名称一样的方法,特殊在于不带返回值。
对于这三个概念,给出以下程序,方便理解:
Java代码
我仅从代码执行的角度来探讨Java加载类、创建对象的过程,并没有深入到JVM的机制中去,因此不保证JVM是
这样的一个过程,但我认为如果仅想对Java的代码执行过程有个了解,我下面的分析就足够了。
1.一个对象第一次被创建时,先要加载该对象所属的类,即对应的.class文件,当然如果类已经加载,再次创建该类的对象时,就不再需要重新加载类了。
而一个类加载的时候,有三个部分需要加载:
a:一个是静态变量,
b:再然后是静态方法,
c:然后是静态初始化块。
2.然后开始创建该类的实例了,当然如果静态方法跟静态初始化对象中有对象的创建时,就继续加载该对象的类,当然已经加载了该对象的类的话就不需要再次加载了。
那么对象实例的创建过程是什么呢?
a:首先是成员变量的引入,
b:然后是实例初始化块,
c:之后才是构造方法,
构造方法执行完成之后才算把这个对象给创建出来了。
在这个过程中,真正可以编写执行代码的地方有三个,
a:静态初始化、
b:实例初始化
c:以及构造方法。
从以上的分析中我们可以看到,这三个代码块的执行顺序是
先类的静态初始化,
再实例初始化,
最后执行构造方法。
也就是说,静态初始化是属于类加载的过程,所以它只执行一次,而实例初始化是每个对象创建时都会执行一次,而构造方法跟实例初始化其实也差不多,不过它在实例初始化之后执行,而且构造方法可以重载多个,执行哪个构造方法是根据你的选择来的。
实例初始化据 Thinking in Java上说,对于匿名内部类的初始化来说是必须的。
不过我还没看到那边,先了解一下,类的基本执行过程,做个总结,欢迎批评指正。
Java静态初始化,实例初始化以及构造方法复习~
首先有三个概念需要了解:
一.静态初始化:是指执行静态初始化块里面的内容。
二.实例初始化:是指执行实例初始化块里面的内容。
三.构造方法:一个名称跟类的名称一样的方法,特殊在于不带返回值。
对于这三个概念,给出以下程序,方便理解:
Java代码
1.class Book{
2.public static int booksum=0;//静态变量
3.
4.static{//这是静态初始化块
5.print();
6.System.out.println("this is static block");
7.}
8.
9.{//实例初始化块
10.System.out.println(booksum);
11.}
12.
13.public Book(){//构造方法
14.System.out.println("this is Book's constructor~");
15.booksum+=1;
16.}
17.
18.public static void print(){//静态方法
19.System.out.println("this is static method~");
20.}
21.}
我仅从代码执行的角度来探讨Java加载类、创建对象的过程,并没有深入到JVM的机制中去,因此不保证JVM是这样的一个过程,但我认为如果仅想对Java的代码执行过程有个了解,我下面的分析就足够了。
1.一个对象第一次被创建时,先要加载该对象所属的类,即对应的.class文件,当然如果类已经加载,再次创建该类的对象时,就不再需要重新加载类了。
而一个类加载的时候,有三个部分需要加载,一个是静态变量,再然后是静态方法,然后是静态初始化块。
2.然后开始创建该类的实例了,当然如果静态方法跟静态初始化对象中有对象的创建时,就继续加载该对象的类,当然已经加载了该对象的类的话就不需要再次加载了。
那么对象实例的创建过程是什么呢?首先是成员变量的引入,然后是实例初始化块,之后才是构造方法,构造方法执行完成之后才算把这个对象给创建出来了。
在这个过程中,真正可以编写执行代码的地方有三个,静态初始化、实例初始化以及构造方法。
从以上的分析中我们可以看到,这三个代码块的执行顺序是先类的静态初始化,再实例初始化,最后执行构造方法。
也就是说,静态初始化是属于类加载的过程,所以它只执行一次,而实例初始化是每个对象创建时都会执行一次,而构造方法跟实例初始化其实也差不多,不过它在实例初始化之后执行,而且构造方法可以重载多个,执行哪个构造方法是根据你的选择来的。
实例初始化据Thinking in Java上说,对于匿名内部类的初始化来说是必须的。
不过我还没看到那边,先了解一下,类的基本执行过程,做个总结,欢迎批评指正。