二氧化碳临界状态观测及PVT关系工程热力学实验指导书
- 格式:doc
- 大小:306.00 KB
- 文档页数:11
二氧化碳P、V、T关系的测定一、实验目的及要求1.目的(1)学习在准平衡状态下,测定气体三个基本状态参数关系的方法。
的临界参数。
(2)观察在临界状态附近汽液两相互变的现象,测定CO2(3)掌握活塞式压力计及恒温器等仪器仪表的使用方法。
2.要求(1)牢固树立热力学平衡态的概念,通过实验掌握系统的划分,明确热力学三个基本状态参数的含义和特性以及它们和平衡态之间的关系。
(2) 能描述临界现象,懂得临界参数的含义。
(3) 充分理解准静态过程、准静功、简单热力系、状态方程和状态参数坐标图。
二、实验原理在准平衡状态下,气体的绝对压力p、比容v和绝对温度T之间存在某种确定的函数关系,即状态方程F p v T=(,,)0理想气体的状态方程具有最简单的形式:=pv RT实际气体的状态方程比较复杂,目前尚不能将各种气体的状态方程用一个统一的形式表示出来,虽然已经有了许多在某种条件下能较好反映p、v、T之间关系的实际气体的状态方程。
因此,具体测定某种气体的p、v、T关系,并将实测结果描绘在平面的坐标图上形成状态图,乃是一种重要而有效的研究气体工质热力性质的方法。
因为在平面的状态图上只能表达两个参数之间的函数关系,所以具体测定时有必要保持某一个状态参数为定值,本实验就是在保持绝对温度T不变的条件下进行的。
三、实验设备本实验装置所测定的气体介质是二氧化碳。
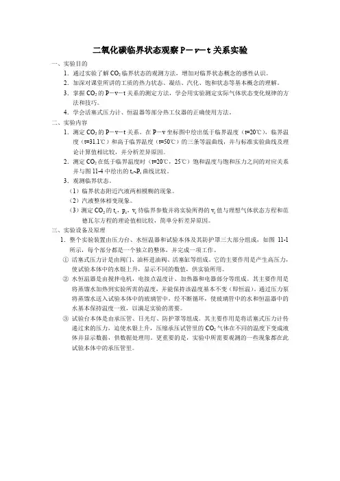
整套装置由试验台本体、测温仪表、活塞式压力计和恒温器四大部分所组成,其系统示意图见图一图一试验台系统图试验台本体的结构如图二所示。
图二试验台本体1—高压容器 2—玻璃杯 3——压力油 4——水银 5—填料压盖空间 10——温度计6—密封填料 7—恒温水套 8—承压玻璃 9—CO2它的工作情况可简述而下:由活塞式压力计送来的压力油首先进入高压容器,然后通过高压容器和玻璃杯之间的空隙,使玻璃杯中水银表面上的压力加大,迫使水银进入预先灌有CO2气体受到压缩。
如果忽略中间环节的各种压力气体的承压玻璃管,使其中的CO2损失,可以认为CO气体所受到的压力即活塞式压力计所输出的压力油的压力,2气体的其数值可在活塞式压力计台架上的压力表中读出。
二氧化碳临界状态观察P―v―t关系实验一、实验目的1.通过实验了解CO2临界状态的观测方法,增加对临界状态概念的感性认识。
2.加深对课堂所讲的工质的热力状态、凝结、汽化、饱和状态等基本概念的理解。
3.掌握CO2的P―v―t关系的测定方法,学会用实验测定实际气体状态变化规律的方法和技巧。
4.学会活塞式压力计、恒温器等部分热工仪器的正确使用方法。
二、实验内容1.测定CO2的P―v―t关系。
在P―v坐标图中绘出低于临界温度(t=20℃),临界温度(t=31.1℃)和高于临界温度(t=50℃)的三条等温曲线,并与标准实验曲线及理论计算值相比较,并分析差异原因。
2.测定CO2在低于临界温度时(t=20℃,25℃)饱和温度与饱和压力之间的对应关系并与图11-4中绘出的t s~P s曲线比较。
3.观测临界状态。
(1)临界状态附近汽液两相模糊的现象。
(2)汽液整体相变现象。
(3)测定CO2的t c,p c,v c待临界参数并将实验所得的v c值与理想气体状态方程和范德瓦尔方程的理论值相比较,简单分析差异原因。
三、实验设备及原理1.整个实验装置由压力台、水恒温器和试验本体及其防护罩三大部分组成,如图11-1所示,每个部分都是一个独立的整体,并完成一项工作。
①活塞式压力计是由阀门、油杯进油阀、活塞缸等组成。
它的主要作用是产生高压力,使试验本体中的水银上升,显示不同的数值,供实验所用。
②水恒温器是由搅拌电机,电接点温度计、加热器和电器部分等组成。
其主要作用是将蒸馏水加热到实验所需的温度,并能保持该温度基本不变(即恒温)。
通过压力泵将蒸馏水送入试验本体中的玻璃管中,经不断循环,使玻璃管中的水和恒温器中的水基本保持温度一致,以满足实验的需要。
③试验台本体是由承压管、日光灯、防护罩等组成。
其主要作用是将活塞式压力计传递过来的压力,迫使水银上升,压缩承压试管里的CO2气体在不同的温度下变成液体并显示数据,供数据处理用。
更重要的是,实验中所需要观测的一些现象都在此试验本体中的承压管里。
程热力学氧化碳临界状态观测及 P-V-T 关系一、实验目的了解CO 2临界状态的观测方法,增加对临界状态概念的感性认识。
增加对课堂所讲的工质热力状态、凝结、汽化、饱和状态等基本概念的理解。
掌握CO 2的p-v-t 关系的测定方法,学会用实验测定实际气体状态变化规律的方法 学会活塞式压力计,恒温器等热工仪器的正确使用方法。
二、实验内容1、 测定CO 的p-v-t 关系。
在P-V 坐标系中绘出低于临界温度(t=20 C)、临界温度 (t=31.1 C)和高于临界温度(t=50 C)的三条等温曲线,并与标准实验曲线及理论计算值 相比较,并分析其差异原因。
2、 测定CQ 在低于临界温度(t=20 C 、27C )时饱和温度和饱和压力之间的对应关系, 并与图四中的t s -p s曲线比较。
3、 观测临界状态(1) 临界状态附近气液两相模糊的现象。
(2) 气液整体相变现象。
(3)测定CQ 的p c 、V c 、t c 等临界参数,并将实验所得的V c 值与理想气体状态方程和范 德瓦尔方程的理论值相比教,简述其差异原因。
三、实验设备及原理整个实验装置由压力台、恒温器和实验台本体及其防护罩等三大部分组成(如图一所 示)。
1、 2、 3、 和技巧。
4、图一 试验台系统图蛍渥水H -------------------------------- *CU J空间承压玻璃4”十一EzzE力油高压容器图二试验台本体试验台本体如图二所示。
其中1—高压容器;2 —玻璃杯;3 —压力机;4—水银;5—密封填料;6—填料压盖;7 —恒温水套;8—承压玻璃杯;9—CQ空间;10—温度计。
、对简单可压缩热力系统,当工质处于平衡状态时,其状态参数P、V、t之间有:F( p,v,t)=0 或t=f(p,v) (1)本实验就是根据式(1),采用定温方法来测定CQ的p-v-t关系,从而找出CQ的p-v-t关系。
实验中,由压力台送来的压力由压力油进入高压容器和玻璃杯上半部,迫使水银进入预先装了CQ气体的承压玻璃管,CQ被压缩,其压力和容器通过压力台上的活塞杆的进、退来调节。
二氧化碳临界状态观测及p-v-t关系测定一.实验目的1.测定二氧化碳的P-V-T关系,观察临界现象,测定其临界参数(P_C、V_C、T_C);2.测定二氧化碳在不同压力下饱和蒸汽和饱和液体的比容;3.测定二氧化碳饱和温度和饱和压力的对应关系。
二.技术参数1.高压容器用45号钢一次性加工成型,表面采用镀铬处理,内部装有玻璃容器;2.白色透明有机玻璃保护罩,35cm×35cm×70.5cm;3.照明日光灯:节能灯管,功率:15W色调RR;4.压力校验仪:配有压力表、油杯、检验压力范围0-60MPa,基本误差:实际测量值的±0.05%,可设定最高压力,比容:0.001~0.012m^3⁄kg;5.精密压力表:型号DAYOUU-150,表盘同时显示MPa测量范围0-16MPa和kgf/cm²测量范围0-160kgf/cm²基本误差±0.4%;6.恒温水箱:白色12mm厚PP板制作而成,外形尺寸:33cm×22cm ×32cm,内设两根1000W的加热棒和铜-康铜的热电偶,温度显示分辨率0.1℃,恒温水箱可调节控温,控温精度±1℃;7.温度传感器:铜-康铜的热电偶,测温范围-40~133℃,Ⅰ级精度,数显温度表温度显示分辨率0.1℃;8.制冷系统:实验台配备压缩机制冷系统,可提供0-50℃实验所需水温,制冷机组可快速降温,降温温度可以自行设定低于环境的实时温度。
制冷系统配备1HP制冷压缩机,环保氟利昂/R134a,制冷剂压力表、高低压断路器、毛细管、制冷系统铜管、钛合金蒸发器盘管、风冷冷凝器;9.循环水泵:供恒温水循环用,交流220V、流量:600L/H 扬程7M,电机功率28.8W;10.温控仪:输出规格采用4~20mA;11.刻度管最小分度值:1mm;12.装置外形尺寸:1180×630×1590mm。
实验十二氧化碳临界状态观测及p-v-T关系实验一,实验目的1.了解CO2临界状态的观测方法,增强对临界状态的感性认识.2.加深对课堂所讲的工质的热力状态,凝结,汽化,饱和状态等基本概念的理解.3.掌握CO2的p-v-T的关系的测定方法,学会用实验测量气体状态及状态变化规律的方法和技巧.4.学会活塞式压力计,恒温器等部分热工仪器的正确使用方法.二,实验内容1.测定CO2的p-v-T关系.在p-v坐标图中绘出低于临界温度(t=20℃),临界温度(t=℃)和高于临界温度(t=50℃)的三条等温曲线,并与标准实验曲线及理论计算值相比较,分析差异原因.2.测定CO2在低于临界温度时(t=20℃和t=25℃)饱和温度与饱和压力之间的对应关系,并与图中绘出的ts - ps曲线比较.3.观测临界状态(1)临界乳光.(2)临界状态附近汽液两相模糊的现象.(3)汽液整体相变现象.(4)测定CO2的临界参数tc,pc,vc,并将实验所得的vc 值与理想气体状态方程和范德瓦尔方程的理论值相比较,简述其差异原因.三,实验设备及原理1.整个实验装置由压力台,恒温器和实验台本体及其防护罩三大部分组成,如图10-1所示.图10-1 CO2实验台系统图2.实验台本体如图10-2所示,其中1—高压容器;2—玻璃杯;3—压力油;4—水银;5—密封填料;6—填料压盖;7—恒温水套;8—承压玻璃管;9—CO2空间;10—温度计.3.对简单可压缩热力系统,当工质处于平衡状态时,其状态参数p,v,T有:F(p, v, T)=0或 t=f(p, v) (10-1)本实验就是根据式(10-1),采用定温方法来测定CO2的p-v关系,从而找出CO2的p-v-T关系.4.实验中由压力台送来的压力油进入高压容器和玻璃杯上半部,迫使水银进入预先装了CO2气体的承压玻璃管.CO2被压缩,其压力和容积通过压台上的活塞杆的进,退来调节,温度由恒温器供给的水套里的水温来调节.5.实验工质二氧化碳的压力由装在压力台上的压力表读出(如果提高精度可由加在活塞转盘上的平衡砝码读出,并考虑水银柱高度的修正).温度由插在恒温水套中的温度计读出.比体积首先由承压玻璃管内二氧化碳柱的高度来度量,然后再根据承压玻璃管内径均匀,截面积不变等条件换算得出.四,实验步骤1.按图装好实验设备,并开启实验台本体上的日光灯.2.使用恒温器调定温度(1)将蒸镏水注入恒温器内,注至离盖3-5cm为止,检查并接通电路,开动电动泵,使水循环对流.(2)旋转电接点温度计顶端的帽形磁铁调动凸轮示标,使凸标上端面与所要确定的温度一致,要将帽形磁铁用横向螺钉锁紧,以防转动.(3)视水温情况,开关加热器,当水温未达到要调定的温度时,恒温器指标灯是亮的,当指标灯时亮时暗闪动时,说明温度已达到所需恒温.(4)观察玻璃水套上两支温度计,若其读数相同且与恒温器上的温度计及电接点温度计标定的温度一致时(或基本一致)则可(近似)认为承压玻璃管内CO2的温度处于所标定的温度.(5)当需要改变试验温度时,重复(2)-(4)即可.3. 加压前的准备:因为压力台的油缸容量比主容器容量小,需要多次从油杯里抽油,再向主容器充油,才能在压力表上显示压力读数.压力台抽油,充油的操作过程非常重要,若操作失误,不但加不上压力还会损坏实验设备,所以务必认真掌握其步骤如下:(1)关闭压力表及进入本体油路的两个阀门,开启压力台上油杯的进油阀.图10-2 实验台本体(2)摇退压力台上的活塞螺杆,直至螺杆全部退出,这时压力台油缸中抽满了油.(3)先关闭油杯前期门,然后开启压力表和进入本体油路的两阀门.(4)摇进活塞螺杆,经本体充油,如此交复,直至压力表上有压力读数为止.(5)再次检查油杯阀门是否关好,压力表及本体油路阀门是否开启,即可进行实验.4.做实验的原始记录及注意事项(1)设备数据记录:仪器:仪表的名称,型号,规格,量程,精度.(2)常规数据记录:室温,大气压,实验环境情况等.(3)测定承压玻璃管内CO2的质面比常数K值.由于充进承压管内的CO2质量不便测量,而玻璃管内径或截面积A又不易测准,因而实验中是采用间接办法来确定CO2的比体积,认为CO2比体积v与其高度是一种线性关系,具体如下:a)已知CO2溶液在20℃,10MPa时的比体积v(20℃,10MPa)=kgb)如前操作,实测本CO2在20℃,10MPa时的CO2液柱高度 h(m)(注意玻璃水套上刻度的标记方法).c)由a)可知:∵v(20℃, 10 MPa)mhA= = kgm/∴)/(3mkgKhAm==故任意温度,压力下CO2的比体积为)/(/3kgmKhAmhv==式中: 0hhh =h —任意温度,压力下的水银柱高度h0 —承压玻璃管内径顶端刻度(4)实验中应注意以下几点:a)做各条定温线时,实验压力p≤10MPa实验温度t≤50 (℃).b)一般,取h时压力间隔可取但在接近饱的状态时和临界状态时,压力间隔应取为 MPa.c)在实验中读取水银柱液面高度的读数时要注意使视线与水银柱半圆型液面的中部相齐.5.测定低于临界温度t=20℃时的定温线(1)将恒温器调到t=20℃并保持恒温.(2)压力记录从开始,当玻璃管内水银升起来后,应缓慢地摇进活塞螺杆,保证定温条件,否则来不及平衡,读数不准.(3)按照适当的压力间隔取h值直至压力p=10MPa.(4)注意加压后,CO2的变化,特别是注意饱和压力与饱和温度的对应关系,液化,汽化等现象,要将测得的实验数据观察到的现象一并填入表1.(5)测定t=25℃,t=27℃下饱和温度与饱和压力的对应关系.6.测定临界等温线和临界参数,临界现象观察(1)仿照5的方法测出临界等温线,并在该曲线的零点处找出临界压力pc和临界比体积vc,将数据填入表1.(2)临界现象观察a)临界乳光现象保持临界温度不变,摇进活塞杆使压力升至附近处,然后突然摇退活塞杆(注意勿使实验台本体晃动)降压,在此瞬间玻璃管内将出现圆锥状的乳白色的闪光现象,这就是临界乳光现象,这是由于CO2分子受重力场作用沿高度分布不均和光的散射所造成的,可以反复几次,来观察这一现象.b)整体相变现象由于在临界点时,汽化潜热为零,饱的汽线和饱和液线合于一点,所以此时汽液的相互转变不是象临界温度以下时那样表现为一个渐变的过程,而是当压力稍有变化,汽,液即以突变的形式相互转化.c)汽,液两相模糊不清现象处于临界点时CO2是气态还是液态的如果说它是气体,那么这个气体是接近于液态的气态;如果说它是液体,那么这个液体又是接近气态的液体.下面就用实验来证明这个结论.因为这时是处于临界温度下,如果按等温线过程进行来使CO2压缩或膨胀,那么管内是什么也看不到的.现在我们按绝热过程来进行.首先在压力等于附近,突然降压,CO2状态点由等温线沿绝热线降到液区,管内CO2出现了明显的液面,这就说明,如果这时管内的CO2是气体的话,那么这种气体离液区很接近,可以说是接近液态的气体;当我们在膨胀之后,突然压缩CO2时,这个液面又立即消失了,这就告诉我们这时CO2液体离气区也是非常近的,可以说是接近气态的液体,即此时的CO2既接近气态又接近液态,处于临界点附近.可以这样说:临界状态下饱和汽,液分不清.这就是临界点附近饱和汽液模糊不清的现象.7.测定高于临界温度t=50℃时的等温线,要将数据填入表1.表1 CO2等温实验原始记录t=20℃ t=℃(临界) t=50℃p(MPa) hKhv=现象 p(MPa) hKhv=现象p(MPa) hKhv=现象5…10做出各条等温线所需时间分钟分钟分钟五,绘制等温曲线并比较1.按表1的数据,仿照图10-3在p-v 图上绘出三条等温线.2.将实验测得的等温线与图10-3所示的标准等温线比较;并分析之间的差异及原因.3.将实验测得的饱和温度与饱和压力的对应值与图10-4绘出的ts-ps曲线相比较.4.将实验测定的临界比体积vc与理论计算值一并填入表2并分析其间的差异及原因.图10-3表2 临界比体积vc[m3/kg]标准值实验值cccpRTv=cccpRTv83=图10-4 CO2饱和温度与饱和压力关系曲线六,实验报告1.简述实验原理及过程.2.各种数据的原始记录.3.实验结果整理后的图表.4.分析比较等温曲线的实验值与标准值之间的差异及原因,分析比较临界比体积的实验值与标准值及理论计算之间的差异及原因.5.实验收获及改进意见.。
二氧化碳临界状态观测及pvt关系实验报告一、实验目的二氧化碳的临界状态观测以及PVT(压力-体积-温度)关系实验。
二、实验原理1. 临界状态:当物质处于一定温度下,经过逐渐升高的压力,最终达到一定值时,物质的液态和气态将无法区分,这个状态被称为临界状态。
2. PVT关系:在一定温度下,物质的体积随着压力的增加而减小。
当压力达到一定值时,物质会发生相变。
通过测量不同压力下物质的体积和温度来得出PVT关系。
三、实验步骤1. 实验前准备:清洁装置并检查设备是否正常。
2. 将二氧化碳加热至50℃并保持恒温。
3. 逐渐提高二氧化碳的压力,直到观察到液态和气态无法区分。
4. 记录此时的温度和压力,并计算出二氧化碳的临界密度。
5. 测量不同压力下二氧化碳在50℃时的体积,并记录数据。
6. 根据测量数据绘制PVT图。
四、实验结果与分析1. 二氧化碳的临界状态观测:在实验中,当二氧化碳的压力逐渐升高时,我们观察到液态和气态无法区分,此时记录下的温度为31.1℃,压力为7.38MPa。
通过计算,得出二氧化碳的临界密度为0.469g/cm^3。
2. PVT关系实验:根据测量数据绘制PVT图后,我们发现在50℃下,随着压力的增加,二氧化碳的体积逐渐减小。
当压力达到7.38MPa时,二氧化碳发生相变。
在相变前后,体积和压力之间存在明显的非线性关系。
五、实验结论与思考1. 二氧化碳在31.1℃下的临界状态为7.38MPa和0.469g/cm^3。
2. 在50℃下测量得到的PVT关系表明,在一定温度下,物质的体积随着压力增加而减小,并且存在相变点。
3. 实验中可能存在误差来源包括仪器精度、环境条件等因素。
在以后的实验中需要注意这些误差来源并尽可能减小其影响。
4. 通过本次实验,我们深入了解了二氧化碳的临界状态和PVT关系,这对于我们研究物质的性质和应用具有重要意义。
二氧化碳临界状态观测及p-v-t关系实验指导书动力教研室编华北电力大学1997年4月二氧化碳临界状态观测及P—v—t关系实验一、实验目的1.了解CO2临界状态的观测方法。
增加对临界状态概念的感性认识。
2.加深对课堂所讲的工质的热力状态。
凝结、汽化、饱和状态等基本概念的理解。
3.掌握CO2的P—v—t关系的测定方法,学会用实验测定实际气体状态变化规律的方法和技巧。
4.学会活塞式压力计、恒温器等部分热工仪器的正确使用方法。
二、实验内容1.测定CO2的P—v—t关系。
在P—v一标图中绘出低于临界温度(t =20℃)、临界温度(t =31.1℃)和高于临界温度(t =40℃)的三条等温曲线,并与标准实验曲线及理论计算值相比较,并分析其原因。
2.观测临界状态(1) 临界状态附近汽液两相糊的现象。
(2) 汽液整体相变现象。
三、实验设备及原理1.整个实验装置由压力台,恒温器和实验本体及其防护罩三大部分组成,如图一所示。
2.实验台本体如图二所示,其中:l——高压容器,2——玻璃杯;3——压力油:4——水银,5——密封填料:6——填料压盖,7——恒温水套,8——承压玻璃管,9——CO2空间,10——温度计。
3.对简单可压缩热力系统,当工质处于平衡状态时,其状态参数P、v、t之间有;F(P,v,t) = 0或t =f (P,v) (1)本实验就是根据式(1),采用定温方法来测定CO2的P—v—t之间的关系,从而找出CO2的P—v—t关系。
4. 实验中压力台送来的压力油进入高压容器和玻璃杯上半部,迫使水银进入预先装了CO2气体的承压玻璃管,CO2被压缩,其压力和容积通过压力台上的活塞杆的进退来调节,温度由恒温器供给的水套里的水温来调节。
5. 实验工质CO2的压力由装在压力台上的压力表读出。
温度由插在恒温水套中的温度计读出。
四、实验步骤1.按图一装好实验设备,并开启实验台本体上的日光灯。
2.使用恒温器调定温度。
(1) 将蒸馏水注入恒温器内,注至离盖30一50mm为止。
五、实验步骤1、按图一装好实验设备,并开启实验本体上的日光灯。
2、恒温器准备及温度调节:(1)、把水注入恒温器内,注至离盖30~50mm。
检查并接通电路,开动电动泵,使水循环对流。
(2)、在温度控制器AL808E的控制面板上通过上下键设定好实验用的温度。
(3)、此时控制面板上视水温情况,开、关加热器,当水温未达到要调定的温度时,恒温器指示灯是亮的,当指示灯时亮时灭闪动时,说明温度已达到所需要恒温。
(4)、观察玻璃水套上的温度计,若其读数与恒温器上的温度计及电接点温度计标定的温度一致时(或基本一致),则可(近似)认为承压玻璃管内的CO2的温度处于所标定的温度。
(5)、当所需要改变实验温度时,重复(2)~(4)即可。
3、加压前的准备:因为压力台的油缸容量比容器容量小,需要多次从油杯里抽油,再向主容器充油,才能在压力表显示压力读数。
压力台抽油、充油的操作过程非常重要,若操作失误,不但加不上压力,还会损坏试验设备。
所以,务必认真掌握,其步骤如下:(1)关压力表及其进入本体油路的两个阀门,开启压力台上油杯的进油阀。
(2)摇退压力台上的活塞螺杆,直至螺杆全部退出。
这时,压力台油缸中抽满了油。
(3)先关闭油杯阀门,然后开启压力表和进入本体油路的两个阀门。
(4)摇进活塞螺杆,使本体充油。
如此交复,直至压力表上有压力读数为止。
特别应注意以下情况,如螺杆已推进到极限位置,而压力尚未达到所需值,必须再一次抽油加压,此时要严格按以下程序操作,先关油路控制阀;再开油杯进油阀,使压力表压力降至0;关压力表控阀,倒退螺杆抽油至极限位置;然后关油杯进油阀,开压力表控制阀,推进螺杆逐渐加压直到刚才所建立的油压时才能开油路控制阀(在此以前油路控制阀决不能开!),进一步加压。
(5)再次检查油杯阀门是否关好,压力表及本体油路阀门是否开启。
若均已调定后,即可进行实验。
4、作好实验的原始记录: (1)设备数据记录:仪器、仪表名称、型号、规格、量程、精度。
教学实验 2004二氧化碳临界状态观测及P-V-T关系测定实验指导书哈尔滨市鸿润教学试验设备厂电话:0二氧化碳临界状态观测及p-v-t关系测定实验指导书一、实验目的1、了解CO2临界状态的观测方法,增加对临界状态概念的感性认识。
2、增加对课堂所讲的工质热力状态、凝结、汽化、饱和状态等基本概念的理解。
3、掌握CO2的p-v-t关系的测定方法,学会用实验测定实际气体状态变化规律的方法和技巧。
4、学会活塞式压力计,恒温器等热工仪器的正确使用方法。
二.实验原理在准平衡状态下,气体的绝对压力P、比容V和绝对温度T之间存在某种确定关系,即状态方程(,,)0F P V T理想气体的状态方程具有最简单的形式:PV=RT实际气体的状态方程比较复杂,目前尚不能将各种气体的状态方程用一个统一的形式表示出来,虽然已经有了许多在某种条件下能较好反映P、V、T之间关系的实际气体的状态方程。
因此,具体测定某种气体的P、V、T关系,并将实测结果表示在坐标图上形成状态图,乃是一种重要而有效的研究气体工质热力性质的方法。
在平面的状态图上只能表达两个参数之间的函数关系,故具体测定时有必要保持某一个状态参数为定值,本实验就是在保持绝对温度T不变的条件下进行的。
三、实验内容1、测定CO2的p-v-t关系。
在p-v坐标系中绘出低于临界温度(t=20℃)、临界温度(t=31.1℃)和高于临界温度(t=50℃)的三条等温曲线,并与标准实验曲线及理论计算值相比较,并分析其差异原因。
2、测定CO2在低于临界温度(t=20℃、27℃)饱和温度和饱和压力之间的对应关系,并与图四中的ts -ps曲线比较。
3、观测临界状态(1)临界状态附近气液两相模糊的现象。
(2)气液整体相变现象。
(3)测定CO2的pc、vc、tc等临界参数,并将实验所得的vc值与理想气体状态方程和范德瓦尔方程的理论值相比教,简述其差异原因。
四、实验设备整个实验装置由压力台、恒温器和实验台本体及其防护罩等三大部分组成(如图一所示)。
专业:姓名:实验报告学号:日期:地址:课程名称: 化工专业实验指导老师:成绩: ________________实验名称: CO 2 临界状态观察及 PVT 关系测试实验种类:热力学实验同组学生姓名:一、实验目的和要求 二、实验内容和原理 三、主要仪器设施四、操作方法和实验步骤 五、实验数据记录和办理六、实验结果与剖析七、议论、心得一、实验目的1.认识 CO 2临界状态的观察方法,增添对临界状态观点的感性认识;2.掌握 CO 2的 P-V-T 关系的测定方法。
学会用实验测定实质气体状态变化规律的方法和技巧; 3.加深对流体的凝固、汽化、饱和状态等热力学基本观点的理解; 4.掌握相关仪器的正确使用方法。
二、实验原理对简单可压缩热力系统,当工质处于均衡状态时,其状态参数P 、V 、 T 之间有:f(P 、 V 、 T)=0 或 T=f(P 、 V)( 1)本实验就是依据( 1),采纳定温方法来测定 CO 的 P-V 之间的关系,进而找出CO 的 P-V-T 的关系。
22装实验中由压力台送来的压力油进入高压容器和玻璃杯上半部迫使水银进入早先装了2CO 气体的承压玻璃管, CO 2 被压缩。
压力经过压力台上的活塞杆的进、退来调理;温度由供应水夹套的超级恒温水浴调理 订 控制。
线实验中工质二氧化碳的压力由装在压力台上的压力表读出, 温度由插在恒温水套中的温度计读出,比容第一由承压玻璃管内 2CO 柱的高度来胸怀, 尔后再依据承压玻璃管内径平均, 截面积不变等条件换算得。
承压玻璃罐内 CO 的质量面积比常数 k 值的丈量方法:2因为充进承压玻璃管内的CO 质量不便丈量,而玻璃管内径或面积(A )又不易测准,因此实验中是采2用间接手法来确立 CO 的比容。
以为 CO 的比容 V 与其高度是一种线性关系,详细以下:22a)已知 CO 液体在 20℃, 100atm 时的比容 V (20 C,100atm)3/ kg2b) 实测本试验台 CO 2在 20℃, 100atm 时的 CO 2 液柱高度h* ( m )。
工程热力学二氧化碳临界状态观测及P-V-T关系一、实验目的1、了解CO2临界状态的观测方法,增加对临界状态概念的感性认识。
2、增加对课堂所讲的工质热力状态、凝结、汽化、饱和状态等基本概念的理解。
3、掌握CO2的p-v-t关系的测定方法,学会用实验测定实际气体状态变化规律的方法和技巧。
4、学会活塞式压力计,恒温器等热工仪器的正确使用方法。
二、实验内容1、测定CO2的p-v-t关系。
在p-v坐标系中绘出低于临界温度(t=20℃)、临界温度(t=31.1℃)和高于临界温度(t=50℃)的三条等温曲线,并与标准实验曲线及理论计算值相比较,并分析其差异原因。
2、测定CO2在低于临界温度(t=20℃、27℃)时饱和温度和饱和压力之间的对应关系,并与图四中的t s-p s曲线比较。
3、观测临界状态(1)临界状态附近气液两相模糊的现象。
(2)气液整体相变现象。
(3)测定CO2的p c、v c、t c等临界参数,并将实验所得的v c值与理想气体状态方程和范德瓦尔方程的理论值相比教,简述其差异原因。
三、实验设备及原理整个实验装置由压力台、恒温器和实验台本体及其防护罩等三大部分组成(如图一所示)。
图一试验台系统图图二试验台本体试验台本体如图二所示。
其中1—高压容器;2—玻璃杯;3—压力机;4—水银;5—密封填料;6—填料压盖;7—恒温水套;8—承压玻璃杯;9—CO2空间;10—温度计。
、对简单可压缩热力系统,当工质处于平衡状态时,其状态参数p、v、t之间有:F(p,v,t)=0或t=f(p,v) (1)本实验就是根据式(1),采用定温方法来测定CO2的p-v-t关系,从而找出CO2的p-v-t关系。
实验中,由压力台送来的压力由压力油进入高压容器和玻璃杯上半部,迫使水银进入预先装了CO2气体的承压玻璃管,CO2被压缩,其压力和容器通过压力台上的活塞杆的进、退来调节。
温度由恒温器供给的水套里的水温来调节。
实验工质二氧化碳的压力,由装在压力台上的压力表读出(如要提高精度,可由加在活塞转盘上的平衡砝码读出,并考虑水银柱高度的修正)。
温度由插在恒温水套中的温度计读出。
比容首先由承压玻璃管内二氧化碳柱的高度来测量,而后再根据承压玻璃管内径均匀、截面不变等条件来换算得出。
四、实验步骤1、按图一装好实验设备,并开启实验本体上的日光灯。
2、恒温器准备及温度调节:(1)、入恒温器内,注至离盖30~50mm。
检查并接通电路,开动电动泵,使水循环对流。
(2)、旋转电接点温度计顶端的帽形磁铁,调动凸轮示标,使凸轮上端面与锁要调定的温度一致,再将帽形磁铁用横向螺钉锁紧,以防转动。
(3)、视水温情况,开、关加热器,当水温未达到要调定的温度时,恒温器指示灯是亮的,当指示灯时亮时灭闪动时,说明温度已达到所需要恒温。
(4)、观察玻璃水套上的温度计,若其读数与恒温器上的温度计及电接点温度计标定的温度一致时(或基本一致),则可(近似)认为承压玻璃管内的CO 2的温度处于所标定的温度。
(5)、当所需要改变实验温度时,重复(2)~(4)即可。
3、加压前的准备:因为压力台的油缸容量比容器容量小,需要多次从油杯里抽油,再向主容器充油,才能在压力表显示压力读数。
压力台抽油、充油的操作过程非常重要,若操作失误,不但加不上压力,还会损坏试验设备。
所以,务必认真掌握,其步骤如下:(1)关压力表及其进入本体油路的两个阀门,开启压力台上油杯的进油阀。
(2)摇退压力台上的活塞螺杆,直至螺杆全部退出。
这时,压力台油缸中抽满了油。
(3)先关闭油杯阀门,然后开启压力表和进入本体油路的两个阀门。
(4)摇进活塞螺杆,使本体充油。
如此交复,直至压力表上有压力读数为止。
(5)再次检查油杯阀门是否关好,压力表及本体油路阀门是否开启。
若均已调定后,即可进行实验。
4、作好实验的原始记录: (1)设备数据记录:仪器、仪表名称、型号、规格、量程、精度。
(2)常规数据记录:室温、大气压、实验环境情况等。
(3)测定承压玻璃管内CO 2质量不便测量,而玻璃管内径或截面积(A )又不易测准,因而实验中采用间接办法来确定CO 2的比容,认为CO 2的比容V 与其高度是一种线性关系。
具体方法如下:a )已知CO 2液体20℃,9.8MPa 时的比容V (20℃,9.8Mpa )=0.00117m 3/㎏。
b )实际测定实验台在20℃,9.8Mpa 时的CO 2液柱高度Δh 0(m )。
(注意玻璃管水套上刻度的标记方法)c )∵V (20℃,9.8Mpa )=kg m mAh /00117.030=∆ ∴)/(00117.020m kg K h A m =∆= 其中:K ——即为玻璃管内CO 2的质面比常数。
所以,任意温度、压力下CO 2的比容为:K hA m h V ∆=∆=/ (m 3/kg )式中,Δh=h-h 0h ——任意温度、压力下水银柱高度。
h 0——承压玻璃管内径顶端刻度。
5、测定低于临界温度t=20℃时的定温线。
(1)将恒温器调定在t=20℃,并保持恒温。
(2)压力从4.41Mpa开始,当玻璃管内水银柱升起来后,应足够缓慢地摇进活塞螺杆,以保证定温条件。
否则,将来不及平衡,使读数不准。
(3)按照适当的压力间隔取h值,直至压力p=9.8MPa。
(4)注意加压后CO2的变化,特别是注意饱和压力和饱和温度之间的对应关系以及液化、汽化等现象。
要将测得的实验数据及观察到的现象一并填入表1。
(5)测定t=20℃、27℃时其饱和温度和饱和压力的对应关系。
6、测定临界参数,并观察临界现象。
(1)按上述方法和步骤测出临界等温线,并在该曲线的拐点处找出临界压力p c和临界比容v c,并将数据填入表1。
(2)观察临界现象。
a)整体相变现象由于在临界点时,汽化潜热等于零,饱和汽线和饱和液线合于一点,所以这时汽液的相互转变不是象临界温度以下时那样逐渐积累,需要一定的时间,表现为渐变过程,而这时当压力稍在变化时,汽、液是以突变的形式相互转化。
b)汽、液两相模糊不清的现象处于临界点的CO2具有共同参数(p,v,t),因而不能区别此时CO2是气态还是液态。
如果说它是气体,那么,这个气体是接近液态的气体;如果说它是液体,那么,这个液体又是接近气态的液体。
下面就来用实验证明这个结论。
因为这时处于临界温度下,如果按等温线过程进行,使CO2压缩或膨胀,那么,管内是什么也看不到的。
现在,我们按绝热过程来进行。
首先在压力等于7.64Mpa附近,突然降压CO2状态点由等温线沿绝热线降到液区,管内CO2出现明显的液面。
这就是说,如果这时管内的CO2是气体的话,那么,这种气体离液区很接近,可以说是接近液态的气体;当我们在膨胀之后,突然压缩CO2时,这个液面又立即消失了。
这就告诉我们,这时CO2液体离气区也是非常接近的,可以说是接近气态的液体。
既然,此时的CO2既接近气态,又接近液态,所以能处于临界点附近。
可以这样说:临界状态究竟如何,就是饱和汽、液分不清。
这就是临界点附近,饱和汽、液模糊不清的现象。
7、测定高于临界温度t=50℃时的定温线。
将数据填入原始记录表1。
五、实验报告要求1、按表1的数据,如图三在p-v坐标系中画出三条等温线。
2、将实验测得得等温线与图三所示的标准等温线比较,并分析它们之间的差异及原因。
3、将实验测得的饱和温度与压力的对应值与图四给出的t s-p s曲线相比较。
4、将实验测定的临界比容V c与理论计算值一并填入表1,并分析它们之间的差异及其原因。
3cCO2等温实验原始记录表图三标准曲线图四 CO2饱和温度和压力关系曲线气体定压比热测定实验气体定压比热的测定是工程热力学的基本实验之一。
实验中涉及温度、压力、热量(电功)、流量等基本量的测量;计算中用到比热及混合气体(混空气)方面的知识。
本实验的目的是增加热物性研究方面的感性认识,促使理论联系实际,以利于培养同学分析问题和解决问题的能力。
一、实验目的和要求1. 了解气体比热测定装置的基本原理和构思。
2. 熟悉本实验中的测温、测压、测热、测流量的方法。
3. 掌握由基本数据计算出比热值和求得比热公式的方法。
4. 分析本实验产生误差的原因及减小误差的可能途径。
二、实验装置和原理装置由风机、流量计、比热仪主体、电功率调节及测量系统等四部分组成(如图一所示)。
图一实验装置比热仪主体如图二所示。
实验时,被测空气(也可以时其它空气)由风机经流量计送入比热仪主体,经加热、均流、旋流、混流后流出。
在此过程中,分别测定:空气在流量计出口处的干、湿球温度(t0,t w);气体经比热仪主体的进出口温度(t1,t2);气体的体积流量(V);电热器的输入功率(W);以及实验时相应的大气压(B)和流量计出口处的表压(Δh)。
有了这些数据,并查用相应的物性参数,即可计算出被测气体的定压比热(C pm)。
气体的流量由节流阀控制,气体出口温度由输入电热器的功率来调节。
本比热仪可测300℃以下的定压比热。
图二 比热仪主体三、实验步骤和数据处理1. 接通电源及测量仪表,选择所需的出口温度计插入混流网的凹槽中。
2. 摘下流量计上的温度计,开动风机,调节节流阀,使流量保持在额定值附近。
测出流量计出口空气的干球温度(t 0)和湿球温度(t w )。
3. 将温度计插回流量计,调节流量,使它保持在额定值附近。
逐渐提高电热器功率,使出口温度升高至预计温度[可以根据下式预先估计所需电功率:τtW ∆≈12式中:W 为电热器输入电功率(瓦); Δt 为进出口温度差(℃);τ为每流过10升空气所需的时间(秒)。
]4. 待出口温度稳定后(出口温度在10分钟之内无变化或有微小起伏,即可视为稳定),读出下列数据,每10升空气通过流量计所需时间(τ,秒);比热仪进口温度——即流量计的出口温度(t 1,℃)和出口温度(t 2℃);当时相应的大气压力(B ,毫米汞柱)和流量计出口处的表压(Δh ,毫米汞柱);电热器的输入功率(W ,瓦)。
5. 根据流量计出口空气的干球温度和湿球温度,从湿空气的干湿图查出含湿量(d,克/公斤干空气),并根据下式计算出水蒸气的容积成分:622/1622/d d r w +=6. 根据电热器消耗的电功率,可算出电热器单位时间放出的热量: 3101868.4⨯=W Q 千卡/秒7. 干空气流量(质理流量)为:)15.273()6.13/)(1(106447.4)15.273(27.291000/1056.735/10)6.13/)(1(03040+∆+-⨯=+⨯⨯∆+-== -t h B r t h B r T R VP G w w g g g ττ 公斤/秒8. 水蒸气流量为:)15.273()6.13/(108889.2)15.273(06.471000/1056.735/10)6.13/(03040+∆+⨯=+⨯⨯∆+== -t h B r t h B r T R V P G w w w w w ττ公斤/秒9. 水蒸气吸收的热量:)](00005835.0)((4404.0[)0001167.01101.0(21221221t t t t G dt t G Q t t w w w -+-=+= ⎰千卡/秒10. 干空气的定压比热为:)()(1212021t t G Q Q t t G Q C g wg g t tm --=-=千卡/(公斤·℃) 11. 计算举例某一稳定工况的实测参数如下:t 0=8℃; t w =7.5℃; B=748.0毫米汞贡柱 t 1=8℃; t 2=240.3℃; τ=69.96 秒/10升; Δh=16 毫米汞柱; W=41.84千瓦 查干湿图得 d=6.3克/公斤干空气(ψ=94%)010027.0622/3.61622/3.6=+=w r33109938.9101868.484.41-⨯=⨯=Q 千卡/秒 631014.175)15.2738(96.69)6.13/16748)(010027.01(106447.4--⨯=++-⨯= g G 公斤/秒63101033.1)15.2738(96.69)6.13/16748(010027.0108889.2--⨯=++⨯⨯= w G 公斤/秒326101166.0)83.240(00005835.0)83.240(4404.0[101033.1--⨯=-+-⨯=w Q 千卡/秒2428.0)83.240(1014.175101166.0109938.9633021=-⨯⨯-⨯=---t t mC 千卡/(公斤·℃) 12. 比热随温度的变化关系假定在0—300℃之间,空气的真实定压比热与温度之间近似地有线性关系,则由t 1到t 2的平均比热为:2)(121202121t t b a t t dt bt a C t t t t m++=-+=⎰因此,若以212t t +为横坐标,210t t m C 为纵坐标(如图三),则可根据不同的温度范围内的平均比热确定截距a 和斜率b ,从而得出比热随温度变化的计算式。