(完整word版)地质剖面图的绘制方法
- 格式:doc
- 大小:49.51 KB
- 文档页数:3
(完整word版)地质剖⾯图的绘制⽅法地质剖⾯图的绘制⽅法:地质剖⾯图(map of geological cross section)是按⼀定⽐例尺,表⽰地质剖⾯上的地质现象及其相互关系的图件。
地质剖⾯图与地质图相配合,可以获得地质构造的⽴体概念。
垂直岩层⾛向的地质剖⾯图称地质横剖⾯图;平⾏岩层⾛向的剖⾯图,称地质纵剖⾯图;按⽔平⽅向编制的剖⾯图,称⽔平地质断⾯图。
按地质剖⾯所表⽰的内容,可分为地层剖⾯图、第四纪地质剖⾯图、构造剖⾯图等;按资料来源和精确程度,⼜分为实测、随⼿、图切剖⾯图等。
⼀、绘制地层剖⾯⽰意图1、地层剖⾯⽰意图内容地层剖⾯⽰意图是表⽰地层在野外暴露的实际情况的概略性图件。
⽤于路线地质⼯作之中。
它是在勾绘出地形轮廓的剖⾯上进⼀步反映出某⼀或某些地层的产状、分层、岩性、化⽯产出部位、地层厚度以及接触关系等地层的特征。
地层剖⾯⽰意图的地形剖⾯和地层分层的厚度是⽬估的⽽⾮实际测量,这是它与地层实测剖⾯图的主要区别。
2 、绘图步骤(1)确定剖⾯⽅向,⼀般均要求与地层⾛向线垂直。
(2)选定⽐例尺,使绘出的剖⾯图不致过长或过短,同时⼜能满⾜表⽰各分层的需要。
如实际剖⾯长,地层分层内容多⽽复杂时,剖⾯图要长⼀些,相反则短⼀些。
⼀般地,⼀张图尽量控制在记录簿的长度以内,对于绘图和阅读都是⽐较⽅便的。
如果实际剖⾯长度是30m ,其分层厚度是数⽶以上时,则可⽤l:200或1:300的⽐例尺作图。
(3)按选取的剖⾯⽅向和⽐例尺勾绘地形轮廓,地形的⾼低起伏要符合实际情况。
(4)将地层及其分层的界线按该地层的真倾⾓数值⽤直线画在地形剖⾯相应点之下⽅,这时,从图上就可量出各地层及其分层的真厚度,注意检查图上反映出的厚度与⽬估的实际厚度是否⼀致,如不⼀致,须找出绘图中的问题所在,加以修正。
(5)⽤各种通⽤的花纹和代号表⽰各地层及分层的岩性、接触关系和时代,并标记出化⽯产出部位、地层产状。
(6)标出图名、图例、⽐例尺、⽅向及剖⾯图上地物的名称。
如何绘画地形剖面图
一、绘制地形剖面图
水平比例尺:1:200000垂直比例尺:1:50000
步骤:
(1)在等高线地形图上选择剖面线(图中AB线)。
(2)确定剖面的水平比例尺和垂直比例尺。
剖面图的水平比例尺一般与原始比例尺相同,垂直比例尺通常比水平比例尺大几倍。
(3)把剖面线与等高线的各交点之间的水平距离,按水平比例尺转绘在水平坐标上,得到各对应点的纵垂线。
在图上绘制“水平线段”要与剖面线等长,以保持原图的水平比例尺不变。
(4)在纵坐标上画出各对应点的海拔水平线,确定与各对应点垂直线的交点。
(5)根据等高线地形图的地表形态,将最终确定的交点用曲线连接起来,并在图中做必要的标注(如比例尺、高程),图中即为沿剖面线的地形剖面图。
地形剖面图的绘制渭源县职业技术学校胡占东地形剖面图是在等高线地形图的基础上绘制而成的,它表示沿地表某一方向垂直切开的剖面图形,用以表示地形高低起伏的形势。
通过它,可以更直观的看到某条剖面线上高低起伏的形态和坡度陡缓,广泛地运用于地面工程设计与施工和区域自然地理研究中。
一、水平剖面线上剖面图的绘制方法(直接向下垂直投影法)如图1,沿水平剖面线AB作一幅地形剖面图,绘制方法如下:1.确定剖面图的水平比例尺和垂直比例尺。
通常地形剖面图的水平比例尺与地形图比例尺一致,而垂直比例尺则需要在水平比例尺的基础上扩大,一般要扩大到水平比例尺的5~20倍。
注意:垂直比例尺的确定有三看:即一看等高距,二看相对高度(即剖面线上相对高度的极大值或最大值),三看倍数关系(即相对高度是等高距的多少倍)。
根据题意,所作剖面图的水平比例尺可定为1∶50000。
由于原地形图的等高距为50m,剖面线AB上的最大海拔接近350m,最小的海拔高度接近50m,高差最大接近300m,因此用图上1cm代表垂直高度50m时,下面将要绘制的剖面图坐标系的纵坐标的高度就成了6cm。
在这个高度上绘制的剖面图大小适中,并能很好的反应地面高低起伏的趋势,所以可将垂直比例尺定为1:5000,相当于水平比例尺(1∶50000)的10倍。
2.绘制剖面坐标系。
首先,在剖面线AB的正下方适当的位置作水平基线ab作为横坐标,比例尺与AB相同(既1∶50000),即ab与AB等长。
其次,过a、b两点各做一条垂线(长6cm)作为纵坐标。
第三,确定纵坐标的刻度及对应海拔。
根据前面的计算可知,纵坐标上应以1cm为单位作出7个刻度(包括坐标原点),每个刻度所对应的海拔如图所示。
最后,用线段连接左右纵坐标等高的刻度(它们都是水平基线的平行线)3.向下垂直投影A、B点及剖面线与等高线的交点。
用垂直投影的方法从等高线图上A、B点及剖面线与等高线的交点向下引垂线,引到剖面坐标系中相应高度并用圆点标注。
地质剖面图及地层柱状图的测制方法地质剖面图及地层柱状图的测制在地质工作中,常需测制地质剖面图及地层柱状图,以编制其它地质图件或为有关地质工作提供依据。
一、实测地质剖面图的工作方法实测地质剖面图的剖面线的选择,要看测制剖面的目的而定。
如实测地质剖面的目的是为了研究地层剖面,则可按地层剖面线选择的原则进行选择。
当中途遇有地形、地物或其它因素干扰时,可以改变剖面线方向,也可以进行平移,或在旁侧加测辅助剖面(平移和加测辅助剖面时要注意地层的衔接关系,切误人为的歪曲地层真实厚度)。
如果实测地质剖面是为了编制勘探线剖面图,那就必须按勘探线位置进行测量,剖面线要保持直线,中途不能改变方向,也不能平移。
总之,根据实际需要来加以具体确定。
剖面线位置选好后,应沿剖面线进行详细踏勘,以了解和确定地层、岩层、岩体的划分、岩层层序、地层接触关系、岩性组合规律及变化情况;找寻化石,确定地层的时代;初步选定标准层和地层划分单位;了解沿线地质情况和工作条件等。
在踏勘过程中,对主要地质界线及标准层、标本、样品的采集地点,均应设立明显标记。
实测地质剖面的方法有半仪器法和仪器法两种。
(一)半仪器法实测地质剖面用罗盘、皮尺或测绳、花杆或竹竿及手持水准仪等简单仪器,实测地质剖面的方法,称为半仪器法。
通常这项工作是由一个工作小组进行,其分工如下。
1)测手一般设前后测手各一人。
主要任务是用皮尺或测绳丈量导线长度,用罗盘测量导线方位角(剖面前进方向),用罗盘或手持水准仪测量测量导线坡度角。
要保证测好地质剖面,测手工作应注意以下几个问题:(1)前测手的站位一定要在地形转折点或地质界线点上,这样既有利于丈量,又方便绘图。
(2)为便于分层读数,后测手应持皮尺或测绳的零点一端。
(3)前后测手均应测量导线方位角以互相校正,二者读数应相差180°,报数时要报导线前进方向的读数。
(4)前后测手均应测量导线坡度角以互相校正,双方需看花杆或竹竿上相同高度的地方(事前应做好明显标记),二者读数的绝对值应相等。
地质剖面的绘制方法一、实测地质剖面(1)为了研究区域地层和对比,必须实测地层,得到岩性,化石,接触关系,厚度等的资料,从而编制地层柱状图,若有几个实测地层资料,则可编制综合地层柱状图,代表一定面积。
这种地层柱状图用来了解区域的地质构造发育史及对比区域发育史是一种重要的手段,它的基础是在野外测制自然剖面。
自然剖面的位置应选择露头好,掩盖少、地层产状较陡,地质构造简单,化石、标志层出露清楚的地段,最好没有断层及大侵入体。
测量剖面的测线方向尽量选择与地层走向方向垂直。
(2)测理地层的一般方法是从老到新进行。
将皮尺在选定的剖面线方向上,沿地面拉直,即为导线,起止点之间的即为导线段。
每个剖面线的导线段都编号,由0-1、1-2……。
起止点之间的长度(L),同时用地质罗盘测出导线方位(以导线前进方位为准),导线坡角(B),以仰角为+,俯角为-,沿导线测出,定量的地层产状要素,要注明测点在导线段上多少米处。
在测量每一导线过程中,要作注明米数的地层方面的记录,并勾出导线段上的地形基本特征,供绘制实测剖面图时参考。
导线方位与岩层倾向方位的夹角由锐角表示为γ。
将所测数据填在地层实测剖面登记表内。
野外分层主要以岩性为依据,分层的详细程度根据情况和要求而定,遇到岩性厚度很大的地层,应在其中寻找标志层。
由于地层实测时的各种情况,因而计算地层真厚度(h)法也并不完全一样,其基本公式为:h=L(sinαcosβcosγ±cosαsinβ二、信手地质剖面信手剖面图是在进行地质路线观测的同时,随手在野薄上画出的地质剖面图此图主要要求所经过的剖面线上实际的地形起伏状况及地形起伏线下的岩层、岩体、构造、矿产等内容。
具体做法:(1)选择剖面线的方向、位置、比例尺:剖面线的方向应当垂直岩层的走向,位置应尽量选在露头良好的地方,比例尺以把剖面图主要内容比较清楚地表现出来为原则。
(2)按比例尺将地形线画在野薄的方格页上:地形长度用步测或目估,地形坡度用罗盘仪测量。
剖面图的编制
1,确定图幅大小、剖面方向并进行基本图面设计:根据地形地质图上剖面线的长度,确定图幅大小;图纸上方为图名,下方为图例、责任图签。
2,绘制水平标高线
一般先按剖面长度和略大于勘查深度的标高及图面设计要求等,在水平标高线的两端著名标高数。
3、确定剖面基线
剖面基线是剖面穿过的坐标经线和纬线。
一般根据剖面的长短,选择一条及以上的剖面基线并标注其坐标值。
4、绘制地形线、地物及井田边界线:
在地形地质图上图切。
在切绘地形线时,应根据地形起伏和地形坡度的变化情况,考虑足够的取点密度,保证地形线的精度。
5、投绘勘察工程
按剖面地或止点,将所有通过该剖面的各种勘察工程均投绘到剖面图上。
6、填绘各种地质界线:
根据地表天然露头、探槽、井探、钻孔等所揭露的地层产状及分界线、、构造线、不不整合线、含(隔)水层、滑面或堆积体与沟床的分界、崩塌体边界等进行标注。
7、剖面连线
从单孔构造资料及地表露头情况出发,联系邻近剖面及区内地质规律,作出正确判断后,将地质界线按自然形态圆滑连接,即完成地质剖面图的基本绘制工作。
8、剖面检校与整饰
剖面图连好后,应将所有原始资料数据进行校对,对有碍剖面清晰、整洁的不必要线条(如水平标高线)等擦拭掉。
一、一般地质剖面图的编制方法和步骤“三定二画”原则。
即:定剖线、定比例、定基点、画垂线、画曲线。
1、选择剖面位置①、先进行地形、地层、岩石、构造和其它地质特征分析。
②、剖面线应尽量垂直于图区内地层走向和区域构造线方位,并切过尽量多的地层、岩石和构造单元。
③、将所选择的剖面位置标绘在地质图上。
2、绘制地形剖面沿所选择的剖面线选择能够控制和表示其地形变化特点的地形高程点,并按地质图的比例尺大小把它们投影到以某一高程为基准线的剖面上,然后将各点依次连接并园滑连接线即得到地形剖面线。
①、在等高线地形图上,根据题意要求,过两点作一直线②、在等高线地形图下方平行图中直线,建一坐标系,横坐标与图中直线等长,根据等高距确定纵坐标,并标出坐标值③、过纵坐标各海拔高度上的点分别作平行于横坐标的平行线④、找出直线与等高线相交的点⑤、过等高线地形图各相交点分别作垂线,并根据其各自的海拔高度确定各点在坐标系中的对应位置⑥、用平滑的曲线将坐标系中的各点连接起来3、投地质界线点方法与“绘制地形剖面”相同,将与剖面线相交的所有地质界线点都投影到相应的地形剖面线上,覆盖层下的地质界线按其沿走向延伸与剖面线之交点进行投影。
4、标绘地质界面根据地质图上各地质界线与剖面线交点附近的界面产状及其相互关系标绘出地形剖面图上相应的各地质界面。
5、整饰按下列地质剖面图饰要求进行图面整饰:①、剖面图比例尺与地质图的比例尺应一致,两端标出地形等高标高。
②、注明剖面方位、主要地形地貌控制点。
③、图例及剖面图中相应内容的修整。
④、剖面图放置:左北右南、左东右西,左北西右南东、左南西右北东。
⑤、剖面图图名一般放置在中间正上方或正下方。
二、地质构造剖面图的编制方法与步骤地质构造剖面图的编制方法和步骤与一般地质剖面图的编制方法和步骤一样。
这里重点强调几点:1、先绘制晚期构造后绘制早期构造2、先绘制断层构造后绘制褶皱构造3、断层的标绘根据地质图上断层产状及其两盘被错移的地质标志体(层)判断断层的性质,并正确标绘于剖面图上。
第九章实测地质剖面第一节实测剖面的目的及剖面位置的选择在某一地段内,沿一定方位实际测量和编制地质剖面图是一项重要的基础地质研究工作,也是对工作区内地层时代、层序、岩性特征、厚度、古生物演化特征、含矿层位和接触关系等进行综合研究的手段。
在实测剖面工作中,凡是剖面线所经过的所有地质现象都要进行观察描述;各种地质数据和资料都要进行测量和收集;所涉及的地质问题都要详细进行研究。
包括沿剖面线的地形变化;各时代地层的岩性特征及厚度;古生物化石层位及所含化石的种属特点;地层的接触关系;系统采集岩石标本及化石标本,采集各种分析样品待室内进行分析研究;有时要有专门人员进行地球物理及放射性测量等项工作。
在此基础上,进行该区地质发展史的研究,以恢复古地理、古气候的特征,推断地壳运动的时期及特点,通过不同地质剖面的对比,研究同一时期不同地区的地质环境的变化等等。
因此许多专门性的研究工作也都要通过实测一定数量的地质剖面来完成。
在地质测量工作中,通过实测剖面系统掌握测区内上述资料的基础上,详细而准确地划分地层,确定填图单位,明确分层标志,为顺利开展地质测量作好基础工作。
在踏勘测区的基础上,选择几条典型的剖面进行实测和研究,是地质测量工作的重要内容。
为了使实测剖面顺利而有效地进行,选择好剖面线的位置是很重要的。
选择剖面线有以下几点要求:1.剖面线要通过区内所有地层,也就是说,在剖面线最短的情况下,通过的地层越全越好。
剖面线应尽可能垂直于岩层走向。
有时一条剖面不能包括所有地层,这时可分几个剖面进行测量,然后综合成一个连续剖面。
所测每一时代地层最好要有顶面和底面,选择发育好、厚度最大的地段。
以解决地层问题为目的的剖面,最好选择结构比较简单,尽可能不受断层、褶皱及岩体干扰的剖面。
如果以解决构造问题为主,所选剖面应反映测区的主要构造特征,剖面线要垂直主要的褶皱轴线和断层走向。
2.剖面线经过地段露头要好,尽可能选择连续山脊或沟谷。
避开障碍物,减少平移。
地质剖面图的绘制方法:地质剖面图(map of geolog icalcrosssectio n)是按一定比例尺,表示地质剖面上的地质现象及其相互关系的图件。
地质剖面图与地质图相配合,可以获得地质构造的立体概念。
垂直岩层走向的地质剖面图称地质横剖面图;平行岩层走向的剖面图,称地质纵剖面图;按水平方向编制的剖面图,称水平地质断面图。
按地质剖面所表示的内容,可分为地层剖面图、第四纪地质剖面图、构造剖面图等;按资料来源和精确程度,又分为实测、随手、图切剖面图等。
一、绘制地层剖面示意图1、地层剖面示意图内容地层剖面示意图是表示地层在野外暴露的实际情况的概略性图件。
用于路线地质工作之中。
它是在勾绘出地形轮廓的剖面上进一步反映出某一或某些地层的产状、分层、岩性、化石产出部位、地层厚度以及接触关系等地层的特征。
地层剖面示意图的地形剖面和地层分层的厚度是目估的而非实际测量,这是它与地层实测剖面图的主要区别。
2 、绘图步骤(1)确定剖面方向,一般均要求与地层走向线垂直。
(2)选定比例尺,使绘出的剖面图不致过长或过短,同时又能满足表示各分层的需要。
如实际剖面长,地层分层内容多而复杂时,剖面图要长一些,相反则短一些。
一般地,一张图尽量控制在记录簿的长度以内,对于绘图和阅读都是比较方便的。
如果实际剖面长度是30m ,其分层厚度是数米以上时,则可用l:200或1:300的比例尺作图。
(3)按选取的剖面方向和比例尺勾绘地形轮廓,地形的高低起伏要符合实际情况。
(4)将地层及其分层的界线按该地层的真倾角数值用直线画在地形剖面相应点之下方,这时,从图上就可量出各地层及其分层的真厚度,注意检查图上反映出的厚度与目估的实际厚度是否一致,如不一致,须找出绘图中的问题所在,加以修正。
地质剖面图的绘制方法:地质剖面图(map of geological cross section)是按一定比例尺,表示地质剖面上的地质现象及其相互关系的图件。
地质剖面图与地质图相配合,可以获得地质构造的立体概念。
垂直岩层走向的地质剖面图称地质横剖面图;平行岩层走向的剖面图,称地质纵剖面图;按水平方向编制的剖面图,称水平地质断面图。
按地质剖面所表示的内容,可分为地层剖面图、第四纪地质剖面图、构造剖面图等;按资料来源和精确程度,又分为实测、随手、图切剖面图等。
一、绘制地层剖面示意图1、地层剖面示意图内容地层剖面示意图是表示地层在野外暴露的实际情况的概略性图件。
用于路线地质工作之中。
它是在勾绘出地形轮廓的剖面上进一步反映出某一或某些地层的产状、分层、岩性、化石产出部位、地层厚度以及接触关系等地层的特征。
地层剖面示意图的地形剖面和地层分层的厚度是目估的而非实际测量,这是它与地层实测剖面图的主要区别。
2 、绘图步骤(1)确定剖面方向,一般均要求与地层走向线垂直。
(2)选定比例尺,使绘出的剖面图不致过长或过短,同时又能满足表示各分层的需要。
如实际剖面长,地层分层内容多而复杂时,剖面图要长一些,相反则短一些。
一般地,一张图尽量控制在记录簿的长度以内,对于绘图和阅读都是比较方便的。
如果实际剖面长度是 30m ,其分层厚度是数米以上时,则可用l:200或1:300的比例尺作图。
(3)按选取的剖面方向和比例尺勾绘地形轮廓,地形的高低起伏要符合实际情况。
(4)将地层及其分层的界线按该地层的真倾角数值用直线画在地形剖面相应点之下方,这时,从图上就可量出各地层及其分层的真厚度,注意检查图上反映出的厚度与目估的实际厚度是否一致,如不一致,须找出绘图中的问题所在,加以修正。
(5)用各种通用的花纹和代号表示各地层及分层的岩性、接触关系和时代,并标记出化石产出部位、地层产状。
(6)标出图名、图例、比例尺、方向及剖面图上地物的名称。
地质剖面图的绘制方法:
地质剖面图(map of geological cross section)是按一定比例尺,表示地质剖面上的地质现象及其相互关系的图件。
地质剖面图与地质图相配合,可以获得地质构造的立体概念。
垂直岩层走向的地质剖面图称地质横剖面图;平行岩层走向的剖面图,称地质纵剖面图;按水平方向编制的剖面图,称水平地质断面图。
按地质剖面所表示的内容,可分为地层剖面图、第四纪地质剖面图、构造剖面图等;按资料来源和精确程度,又分为实测、随手、图切剖面图等。
一、绘制地层剖面示意图
1、地层剖面示意图内容
地层剖面示意图是表示地层在野外暴露的实际情况的概略性图件。
用于路线地质工作之中。
它是在勾绘出地形轮廓的剖面上进一步反映出某一或某些地层的产状、分层、岩性、化石产出部位、地层厚度以及接触关系等地层的特征。
地层剖面示意图的地形剖面和地层分层的厚度是目估的而非实际测量,这是它与地层实测剖面图的主要区别。
2 、绘图步骤
(1)确定剖面方向,一般均要求与地层走向线垂直。
(2)选定比例尺,使绘出的剖面图不致过长或过短,同时又能满足表示各分层的需要。
如实际剖面长,地层分层内容多而复杂时,剖面图要长一些,相反则短一些。
一般地,一张图尽量控制在记录簿的长度以内,对于绘图和阅读都是比较方便的。
如果实际剖面长度是30m ,其分层厚度是数米以上时,则可用l:200或1:300的比例尺作图。
(3)按选取的剖面方向和比例尺勾绘地形轮廓,地形的高低起伏要符合实际情况。
(4)将地层及其分层的界线按该地层的真倾角数值用直线画在地形剖面相应点之下方,这时,从图上就可量出各地层及其分层的真厚度,注意检查图上反映出的厚度与目估的实际厚度是否一致,如不一致,须找出绘图中的问题所在,加以修正。
(5)用各种通用的花纹和代号表示各地层及分层的岩性、接触关系和时代,并标记出化石产出部位、地层产状。
(6)标出图名、图例、比例尺、方向及剖面图上地物的名称。
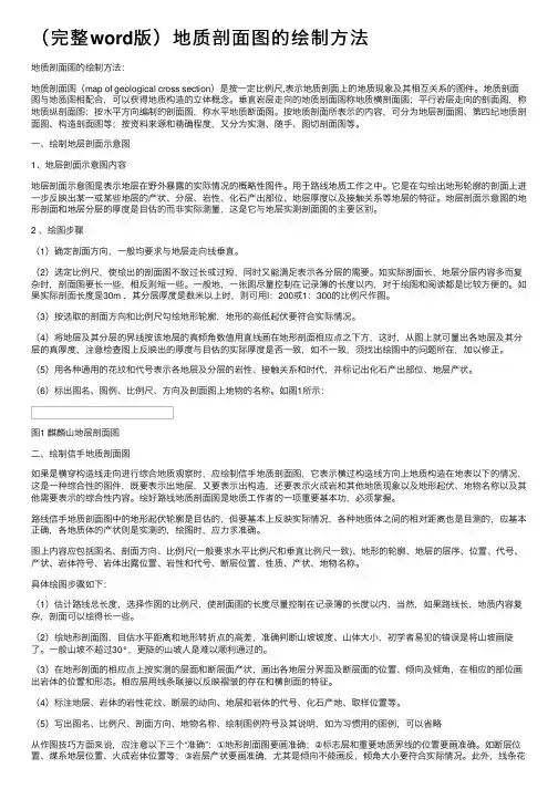
如图1所示:
图1 麒麟山地层剖面图
二、绘制信手地质剖面图
如果是横穿构造线走向进行综合地质观察时,应绘制信手地质剖面图,它表示横过构造线方向上地质构造在地表以下的情况,这是一种综合性的图件,既要表示出地层,又要表示出构造,还要表示火成岩和其他地质现象以及地形起伏、地物名称以及其他需要表示的综合性内容。
绘好路线地质剖面图是地质工作者的一项重要基本功,必须掌握。
路线信手地质剖面图中的地形起伏轮廓是目估的,但要基本上反映实际情况,各种地质体之间的相对距离也是目测的,应基本正确,各地质体的产状则是实测的,绘图时,应力求准确。
图上内容应包括图名、剖面方向、比例尺(一般要求水平比例尺和垂直比例尺一致)、地形的轮廓、地层的层序、位置、代号、产状、岩体符号、岩体出露位置、岩性和代号、断层位置、性质、产状、地物名称。
具体绘图步骤如下:
(1)估计路线总长度,选择作图的比例尺,使剖面图的长度尽量控制在记录簿的长度以内,当然,如果路线长,地质内容复杂,剖面可以绘得长一些。
(2)绘地形剖面图,目估水平距离和地形转折点的高差,准确判断山坡坡度、山体大小,初学者易犯的错误是将山坡画陡了。
一般山坡不超过30°,更陡的山坡人是难以顺利通过的。
(3)在地形剖面的相应点上按实测的层面和断层面产状,画出各地层分界面及断层面的位置、倾向及倾角,在相应的部位画出岩体的位置和形态。
相应层用线条联接以反映褶皱的存在和横剖面的特征。
(4)标注地层、岩体的岩性花纹、断层的动向、地层和岩体的代号、化石产地、取样位置等。
(5)写出图名、比例尺、剖面方向、地物名称、绘制图例符号及其说明,如为习惯用的图例,可以省略
从作图技巧方面来说,应注意以下三个“准确”:①地形剖面图要画准确;②标志层和重要地质界线的位置要画准确。
如断层位置、煤系地层位置、火成岩体位置等;③岩层产状要画准确,尤其是倾向不能画反,倾角大小要符合实际情况。
此外,线条花纹要细致、均匀、美观,字体要工整,各项注记的布局要合理。
如图2所示:
图2 信手剖面图。