网上订餐管理信息系统
- 格式:doc
- 大小:5.61 MB
- 文档页数:24
网上订餐管理系统设计摘要时代在进步,科技在发展,当今时代网络已经成了我们生活中一个不可或缺的部分。
网络的发展也给我们带来了无限的商机与便利,有人可以足不出户就赚钱,有人可以足不出户就买到想买的东西、订票等等。
在餐饮业,网络也同样能够发挥它巨大的作用—网上订餐管理系统。
网上订餐管理系统旨在通过网站的形式实现想要订餐的用户的订餐过程。
本课题基于Web2.0,使用2.0实现B/S模式的订餐系统。
用户通过访问餐馆的网站就能够看到该餐馆的菜肴种类、价格等信息,从而做出订餐的决定,然后使用唯一的账号登陆,通过一定的支付方式来付款,仅需几分钟就完成了一次订餐。
而餐馆也能够及时地看到用户在自己餐馆网站上下的订单,从容准备,及时送达用户指定的就餐地点。
相比一般的电话订餐方式,网上订餐不仅给用户节省了大量电话询问时间和电话费,也为餐馆提供了收款保障,餐馆可以选择网上银行或是充值系统等的预先付款方式,也可以选择货到付款的方式。
在信息的准确性方面,网上订餐也比电话订餐高出一等,网上订餐则是由用户自己填写,不太容易造成错误。
目录1. 引言 (1)1.1项目背景 (1)1.2国内外现状 (1)1.3项目意义 (2)2. 相关技术介绍 (3)2.1 Web 2.0技术 (3)2.2 技术 (5)2.3 AJAX技术 (6)2.4 SQL Server 2005技术 (8)3. 系统功能分析与概要设计 (10)3.1 功能分析 (10)3.2 界面设计 (14)3.3 数据库设计 (15)4. 系统详细设计与编码实现 (18)4.1 管理员模块 (18)4.2 会员模块 (23)4.3 公共模块 (27)5. 系统测试 (28)5.1 测试计划制定 (28)5.2 测试用例设计与执行 (28)5.3 测试报告 (30)6. 总结.............................................................................................. 错误!未定义书签。
食堂网上订餐点餐管理系统—说明书食堂网上订餐点餐管理系统—说明书
1、引言
- 介绍食堂网上订餐点餐管理系统的作用和目标- 提供背景信息和系统的重要性
2、系统概述
- 描述系统的整体结构和功能
- 系统的主要模块和子系统
3、系统需求
- 列出系统的功能需求和非功能需求
- 包括用户需求和系统约束
4、系统设计
4.1 数据库设计
- 描述系统中涉及的数据库表格和字段
- 列出每个表格的主要功能和关系
4.2 用户界面设计
- 展示系统的用户界面和交互流程
- 提供界面设计的原则和指导方针
4.3 功能模块设计
- 分析系统的每个功能模块的实现细节
- 列出每个模块的输入和输出,以及核心算法或流程5、系统实施
5.1 环境要求
- 列出系统运行所需的硬件和软件环境
- 提供环境配置的步骤和注意事项
5.2 安装和部署
- 详细描述系统的安装和部署过程
- 包括安装步骤和配置文件的调整
5.3 测试和验证
- 说明系统测试的方法和策略
- 提供测试计划和测试用例
6、系统维护和支持
- 描述系统的维护和支持策略
- 提供故障排除和紧急修复的指导原则7、附件
- 列出本文档所涉及的附件及其内容- 提供附件的路径或
8、法律名词及注释
- 本文涉及的法律名词和相关注释
- 解释法律名词的含义和适用范围。
基于Web的网上订餐管理信息系统研究与设计设计毕业设计(论文)(2012 届本科)题目:基于Web的网上订餐管理信息系统研究与设计学院:信息学院专业:信息管理与信息系统班级:姓名:学号:指导教师:2012年5月目录1 需求分析 (5)1.1 引言 (5)1.1.1 背景 (5)1.1.2 定义 (6)1.2 需求规定 (7)1.2.1 对功能的规定 (7)1.2.2操作模块设计 (8)1.2.3 对性能的规定 (9)1.2.4 界面要求 (10)1.2.5 故障处理要求 (10)1.3 运行环境规定 (11)1.3.1 软件环境 (11)1.3.2 硬件环境 (11)2 可行性研究 (12)2.1 编写目的 (12)2.2 可行性研究的前提 (12)2.2.1 要求 (12)2.2.2 目标 (13)2.3 可行性研究 (14)2.4 评价尺度 (15)2.5 改进之处 (15)2.6 可行性分析结论 (15)3 结构化系统分析 (16)3.1系统概述 (16)3.1.1 新系统目标 (18)3.2 系统分析 (21)3.2.1 业务流程图 (21)3.2.2 数据流图 (25)3.3 数据字典 (31)3.3.1 数据项 (32)3.3.2 数据流 (33)3.3.3 数据存储文件 (34)3.3.4 数据加工 (35)4 概要设计 (38)4.1 系统总体布局方案的确定 (38)4.1.1 集中式 (38)4.1.2 联机处理 (39)4.2 软件系统总体结构设计 (39)4.2.1 子系统划分 (41)4.2.2 模块结构设计 (41)4.3 数据库设计 (42)4.3.1 概念设计 (43)4.3.2 逻辑设计 (45)4.3.3 物理设计 (47)4.3.4 数据库表设计 (48)4.4 信息系统安全规划设计 (51)5 详细设计 (53)5.1 编码设计 (53)5. 2人机界面设计 (54)5.2.1 输出设计的主要内容 (59)5.2.2 输入设计的主要内容 (60)6 结论:实施原则与步骤 (62)谢辞 (63)参考文献: (63)基于Web的网上订餐管理信息系统研究与设计摘要:在现代社会中,人们的生活节奏快,足不出户便可以享受到便捷的服务受到越来越多的关注。
基于JSP的网上订餐管理系统摘要随着互联网的发展和普及,网上订餐也越来越普遍,设计开发一种更高效更方便的网上订餐系统已经显得十分必要了,将来网上订餐服务有望发展成一种非常受欢迎的订餐方式,将成为餐饮业销售的新模式和新的增长点。
本课题的任务是开发一套基于web的订餐系统,旨在通过网站的形式实现顾客的订餐过程。
本系统使用Java语言开发,采用SH框架,利用JSP技术结合MySQL数据库来实现的B/S结构。
系统是根据顾客和管理员两种不同用户的使用范围进行功能划分和设计,实现了订餐系统的基本功能。
顾客通过访问订餐系统的前台页面,注册成为会员,浏览餐饮,搜索餐饮,发表留言,订购餐饮等。
餐馆经营者以管理员的身份登录系统后台,管理会员,订单,餐饮,公告等。
本设计与现有的其他案例比较,具有界面直观,操作简便等优点,方便订餐者和餐饮管理着进行使用。
关键词网上订餐;JSP;MVC;B/SOnline meal orderingmanagement systembased on JSPAbstractWith the development and popularization of Internet, online meal ordering is more and more popular, the development of a more efficient and more convenient online meal ordering system has become very necessary, the future online meal ordering service is expected to develop into a very popular meal mode, will become a new mode of catering sales and new point of growth.The task of this project is to develop a set of ordering system based on Web, to achieve customer ordering process through the website form. This system is developed by Java language, using SH framework, B/S structure with MySQL database using JSP technology. The system is according to the customer and manager of two different user scope of functions and design, to achieve the basic functions of the ordering system. The customer through the access reservation system front page, registered as a member, browse search catering, catering, published message, ordering food etc.. Restaurant operators to log in to the system administrator backstage, member management, order, catering, announcements.Compared with other current cases of this design, has the advantages of simple operation, intuitive interface, easy ordering, and catering management for use.Key words Online Ordering; JSP; MVC; B/S目录摘要 (i)Abstract (ii)1 绪论 (1)1.1 订餐系统的研究背景 (1)1.2 订餐系统的研究目的及意义 (1)1.3 相关技术简介 (2)1.3.1 JSP技术 (2)1.3.2 MVC开发模式 (3)1.3.3 SH框架技术 (4)1.3.4 Hibernate框架 (5)1.4 MySQL数据库 (5)2 订餐系统分析 (7)2.1 系统可行性分析 (7)2.2 需求分析 (8)2.2.1 系统功能需求 (8)2.2.2 系统性能需求 (8)2.2.3 系统重要用例分析 (9)2.2.4 业务流程分析 (10)2.2.5 数据流分析 (11)3 订餐系统总体设计 (13)3.1 系统设计原则 (13)3.2 系统结构设计 (13)3.3 功能模块设计 (13)3.3.1 前台显示的功能模块设计 (14)3.3.2 后台管理的功能模块设计 (15)3.4 数据库设计 (15)3.4.1 数据库表设计 (16)3.4.2 数据库概念模型设计(E-R图) (16)3.4.3 数据库逻辑结构设计 (17)4 订餐系统编码与实现 (22)4.1 系统的分层设计与实现 (22)4.1.1 表现层(UI) (22)4.1.2 业务逻辑层(BLL) (23)4.1.3 数据库访问层(DAL) (24)4.2 前台显示模块的实现 (25)4.2.1 会员注册模块的实现 (25)4.2.2 搜索餐饮模块的实现 (26)4.2.3 订餐功能模块的实现 (26)4.2.4 留言评价模块的实现 (29)4.3 后台管理模块的实现 (30)4.3.1 公告管理模块的实现 (30)4.3.2 餐饮管理模块的实现 (31)4.3.3 管理员管理模块的实现 (32)4.3.4 订单管理模块的实现 (34)4.3.5 会员管理模块的实现 (35)5 订餐系统测试与运行 (37)5.1 测试的定义 (37)5.2 测试的原则 (37)5.3 测试的目的 (37)5.4 系统运行环境要求 (38)5.5 系统测试基本要求 (38)5.5.1 界面测试 (38)5.5.2 功能测试 (38)5.5.3 性能测试 (38)5.6 系统测试用例 (38)5.7 系统测试结果 (39)结论 (40)参考文献 (41)致谢 (42)外文原文 (43)中文翻译 (49)1 绪论1.1 订餐系统的研究背景餐饮业是一个古老的行业,随着我国经济的快速发展,人民生活水平的不断提高,我国的餐饮业必将有巨大的发展。
网上订餐管理系统的设计与实现摘要随着传统的购物方式正在向网络化发展,出现了“网购”这种越来越受欢迎的新型消费方式。
为了提高餐饮业务水平和效率,实现比电话订购更有效的送餐业务,网上订餐系统因运而生。
通过对订餐流程和业务进行全面考察分析,结合目前最先进的软件开发技术,实现了订餐的网络化管理。
目前,网上订餐业务还处于形成期,成长空间还很大。
论文中详细地对网上订餐系统进行了需求分析和总体设计,系统采用Java语言作为网站的开发语言,数据库为MySQL5.0,所需图片处理工具为ACDSee5.0;即通过采用JSP+JDBC+MySQL技术来实现了系统的设计,并最终以MyEclipse6.5为开发环境实现了整个系统。
本网站是能为客户提供浏览餐品介绍、点菜订餐、用户留言、用户注册与登录等服务。
本系统的前台主要分前台登录和前台界面两部分,前台界面包括网站首页、订餐流程、餐品展示、网上订餐、信息发布、会员中心和后台登录等模块;后台界面主要包括餐品管理、订单管理、信息管理、用户管理,员工管理,商家管理,留言管理,销量管理,连锁店,仓库材料管理等模块。
本系统适合在中小型餐饮企业中推广使用,它能够优化餐饮业务流程,实现企业价值最大化,同时又使成本最低化,并最终提高自身在餐饮业中的竞争优势。
关键词:二手书,课件资源,JSP,JDBC目录第一章开发背景----------------------------------------------------------------------------------------11.1目的和意义---------------------------------------------------------------------------------------------11.2开发设计思想------------------------------------------------------------------------------------------11.3开发目标------------------------------------------------------------------------------------------------1第二章开发工具和环境简介-------------------------------------------------------------------=------22.1JavaServerPage简介---------------------------------------------------------------------------------22.2SQL简介---------------------------------------------------------------------------------------------22.3JDBC驱动程序简介----------------------------------------------------------------------------------42.4JavaBeans简介---------------------------------------------------------------------------------------52.5JA V A简介---------------------------------------------------------------------------------------------52.6电子商务简介---------------------------------------------------------------------------------------8第三章网络便民服务管理系统功能分析------------------------------------------------------------93.1系统功能分析---------------------------------------------------------------------------------------93.2可行性研究------------------------------------------------------------------------------------------103.3需求分析-------------------------------------------------------------------------------------------123.4系统总体结构图----------------------------------------------------------------------------------133.5数据字典---------------------------------------------------------------------------------------------173.6需求分析复审---------------------------------------------------------------------------------------18第四章网络便民服务管理系统总体设计------------------------------------------------------------184.1.系统功能设计目标-----------------------------------------------------------------------------------184.2.网络订餐系统功能模块划分-----------------------------------------------------------------------194.3网上购物的体系结构-------------------------------------------------------------------------------20第五章数据库设计----------------------------------------------------------------------------------------215.1数据库系统概述------------------------------------------------------------------------------------215.2数据库表设计---------------------------------------------------------------------------------------21第六章程序设计------------------------------------------------------------------------------------------246.1程序说明---------------------------------------------------------------------------------------------246.2具体模块划分---------------------------------------------------------------------------------------25第七章软件安装与调试------------------------------------------------------------------------------297.1软件的安装与配置---------------------------------------------------------------------------------297.2软件调试---------------------------------------------------------------------------------------------307.3软件测试---------------------------------------------------------------------------------------------30第八章结束语------------------------------------------------------------------------------------------31第九章附录---------------------------------------------------------------------------------------------329.1致谢---------------------------------------------------------------------------------------------------329.2参考文献---------------------------------------------------------------------------------------------32第一章开发背景1.1开发背景本系统的设计目的是为了满足消费者只要通过互联网就可以足不出户的订购自己喜欢的菜品,改变传统商业交易,在互联网上进行交易,实现网上购买菜品。
网上订餐管理系统一、引言网上订餐管理系统是一个基于互联网的应用程序,旨在方便用户在线预订和支付外卖。
本文档将详细介绍该系统的功能模块、技术架构以及使用方法。
二、需求分析1. 用户需求:a) 注册与登录:用户可以通过注册账号并登录来使用系统。
b) 浏览菜单:用户可以浏览各个餐厅提供的菜品信息。
c) 下订单:用户可选择心仪的食物,并下达相应订单。
d) 支付方式:支持多种支付方式,如支付、等。
2. 商家需求:a)商户入驻申请: 饭店需要提交相关资料进行审核后才能开通线上点餐服务;b)发布商品信息: 提供给顾客查看购买, 包括图片展示, 商品价格;c)接收新订单推送: 当有顾客成功下单时会自动发送到商家端设备中;三、设计与实现1. 技术选型:a)前端技术栈采用5+CSS3+JavaScript;b)后台主要采用Java语言编写;数据库存储则选择MySQL 作为数据存储工具。
2. 功能模块划分:a)用户模块:包括注册、登录、个人信息管理等功能;b)菜单模块:展示各餐厅的菜品信息,支持搜索和分类浏览;c)订单模块:顾客可以选择商品并下单,商家可接收到新订单推送,并进行处理;3. 系统架构设计:a) 前端采用MVC(Model-View-Controller)框架实现前后台分离。
b) 后台使用Spring Boot作为基础框架搭建系统。
四、操作指南1. 用户注册与登录a) 打开网页或APP,在首页“注册”按钮进入账号创建页面。
b) 输入必要的个人资料并提交申请。
若填写正确且符合规定,则会成功创建账户。
c) 使用已有账号直接在首页输入用户名和密码完成登录。
2. 浏览菜单在主界面上方导航栏中找到"餐厅列表"选项, 单击即可查看所有提供外卖服务的店铺;注: 具体如何点餐及支付,请参考相关帮助文档或联系客服咨询.五、附件- [数据库表结构]()六、法律名词及注释- 隐藏条款(Hidden Clause): 在合同中存在但未被明确表达的条款,可能对一方造成不利影响。
美团外卖管理信息系统一、系统背景介绍随着互联网技术的快速发展,网络早已经成为现代人日常生活中不可或缺的部分,网上订餐由于其独有的便捷性和直观性,更能够轻而易举地被现代人认同和接受。
互联网上诞生出这种便捷的订餐形式,也是电子商务应用的全新体现;从另一个侧面来看,网上订餐还起到了帮助推进电子商务的普及和应用进程的作用,网上订餐的形式,同时也在帮助加速电子商务应用的步伐。
随着时代发展的日益加快,我们身边每天都在发生日新月异的变化。
不论在哪个行业里,用户几个大的根本需求永远不会变,比如说像省钱、懒。
省钱”这个需求美团团购已经做到,现在该轮到“懒”这个需求。
外卖一个就足够满足“懒”的需求——吃饭不出门。
二、系统的组织结构和业务流程的分析1.系统的组织结构分析对美团外卖系统进行分析把美团外卖网上订餐管理信息系统分成几个模块,即信息管理模块、信息发布模块、意见反馈模块、食品管理模块、订单管理模块和送餐管理模块以及细分模块。
2.系统的业务流程分析(1)以下的是销售管理系统业务流程图的符号说明: 表格、报表制作 业务功能描述 信息传递过程三、系统的数据流程分析:(1)以下的是销售管理系统业务流程图的符号说明:(2)下图是数据流程图和数据字典:1,数据流数据流名称:客户信息说明:公司客户资料数据流来源:人工输入数据流去向:数据库、各种报表打印数据流组成:{客户编号,名称,联系人姓名,送餐地址,联系电话,备注}数据流名:商品信息;说明:菜品简介,图片信息数据流来源:人工输入数据流去向:数据库、各种报表打印数据流组成:{店家信息,菜品名称,菜品介绍及图片,销售价}2.处理逻辑处理逻辑编号:P2处理逻辑名称:录入店家、购买商信息输入的数据流:新客户信息客户记录处理逻辑描述:在原有记录的基础上,进行录入输出数据流:客户信息 F1 客户信息表处理逻辑编号:P3处理逻辑名称:信息查询输入的数据流:客户信息处理逻辑描述:在原有记录的基础上,进行查询,看是否有查漏补缺的地方输出数据流:客户信息 P4 添加、修改客户信息处理逻辑编号:P4处理逻辑名称:添加、修改客户信息输入的数据流:新客户信息客户记录处理逻辑描述:在原有记录的基础上,进行查询,看是否有查漏补缺的地方输出数据流:客户信息 F1客户信息表处理逻辑编号:P5处理逻辑名称:录入餐品相关信息输入的数据流:新菜品推荐,菜单处理逻辑描述:在原有记录的基础上,进行新商品信息的录入输出数据流:餐品信息 F2 餐品信息表处理逻辑编号:P6处理逻辑名称:餐品预订输入的数据流:购买者的订餐明细处理逻辑描述:购买者下订单,记录订单信息及送餐地址输出数据流:F3 订餐表处理逻辑编号:P7处理逻辑名称:联系店家送餐输入的数据流:订餐信息处理逻辑描述:把客户下单订餐情况告知店家,让店家准备送餐输出数据流:F3 订餐表处理逻辑编号:P8处理逻辑名称:查看反馈信息输入的数据流:客户反馈信息处理逻辑描述:查看客户的反馈信息,对问题进行整理,告知店家进行改善输出数据流:F4 客户反馈表3.数据存储数据存储编号:F1数据存储名称:客户信息表输入数据流:新客户信息+修改删除后的原信息数据存储组成:客户编号,名称,联系人姓名,联系地址,联系电话,备注关键字:客户编号数据存储编号:F2数据存储名称:餐品信息表输入数据流:新餐品信息+修改删除后的原信息数据存储组成:菜品的介绍及图片关键字:菜品介绍数据存储编号:F3数据存储名称:订餐表输入数据流:客户下的订单情况输出数据流:订单明细数据存储组成:菜品名称,订购数量,送餐地址关键字:菜品名称数据存储编号:F4数据存储名称:客户反馈表输入数据流:客户反馈信息输出数据流:客户反馈信息数据存储组成:客户对订餐、送餐、餐品一系列服务的满意程度及建议关键字:反馈信息四、系统运行界面1、用户注册界面当用户第一次登录美团外卖,并单击订购按钮图标时,会自动跳入注册页面,在注册页面,用户需要填写订餐人姓名、送餐地址、详细地址、送餐联系电话。
.校园订餐系统运营方案计划1、建立为成信院及其周围学校学生与教职工人员提供网络订餐服务网站。
2、为因学习或者工作耽误就餐时间的师生提供便捷的“门到门”服务。
3、本网站也提供学生生日,聚餐等活动的预订服务。
4、整合校内“门到门”服务经营者,加强与他们的合作,提供稳定的定单,做到互助共赢。
5、宣传校内及校外商家的特色菜品。
能更好的扩大商家对校园的影响力建立成信外卖网的可行性分析外卖网的竞争优势(1) 网上订餐,具有方便、高效、快捷的特点,而且与传统的快餐店经营模式相比网上订餐可以节省餐馆的坐位占用,加速餐馆顾客周转,增加餐馆的营业额,提高经济收益。
对于在网上订餐的顾客来说,可以为其节省更多的时间和精力,以便投入到学习和工作中。
(2) 网络订餐可充通过色采、图片、说明、设置动画加强了产品了宣传,大大达到了餐饮业的“色型”要求。
(3)网络订餐实现产品管理方便,起到立竿见影的效果,不用因为更改菜色而重新印刷。
只要在后台鼠标轻轻一点,全线即将更新。
(4)由于采用 B/S 模式,订餐者无须安装第三方软件,能上网就能订餐,甚至可以利用手机上网订餐,使操作更加简便,订餐信息更加准确。
避免口头传递信息的错误,优化服务。
(5)不会占线。
用餐时间,生意好点的餐厅是很难打通的。
一些顾客被迫作出其他选择,网上订餐则不存在这个问题。
(6)信息准确丰富。
客户可以在网上查看菜谱、浏览菜的照片、观看菜的介绍以及价格,下单时还可以写上自己的特殊要求,口味等;订餐传递的地址、品种等信息有时会误记,导致来回奔波。
网上订餐由顾客进行文字输入或者选择,准确性大大提高。
(7)不易遗忘。
顾客时常会找不到菜单、记不得,但容易记得网址。
(8)早做准备。
及时得到定单让厨房有足够时间准备事务。
(9)任意时间下单。
每天 24 小时、每周七天,没有没人接的烦恼。
(10)提高餐馆的形象:网上订餐带来的方便会在顾客中形成比较好的口碑,网络饿应用也会提高不少餐馆的形象,从而吸引更多的顾客。
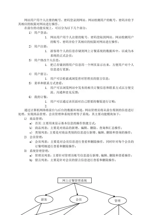
网站用户用个人注册的帐号,密码登录到网站。
网站检测用户的帐号,密码并给予其相应的权限对网站进行操作。
在前台的功能实现上,可以分为以下几个部分:1)用户登录:1.网站用户用个人注册的账号,密码登陆到网站。
网站检测用户的账号、密码并给于其相应的权限对网站进行操作;2)用户注册:1.游客将个人的信息存储到网上订餐系统的数据库中,以成为本系统的正式会员;3)用户修改个人信息:1.把已存储到得用户信息用一个网页显示出来,方便用户对个人信息进行更新;4)用户留言:1.用户可以检索或浏览曾对管理员的留言信息;5)菜单和联系方式查看:1.用户可以浏览网站中发布的相关订餐信息和联系方式以方便交流、沟通和意见反馈;6)我的订餐:1.用户可以通过该页面对自己想要的餐饭进行订购;2.通过计算机网络将前台与后台的数据库相连,网站管理员将从前台得到的信息进行处理,实现商品管理、会员管理和系统管理等子系统;其主要功能模块如下:1)商品管理:a)首页:主要用来显示基本信息的操作快捷方式;b)商品列表:主要是对商品的新增、编辑、删除、查询和汇总操作;c)类别列表:主要是对商品类别的信息进行新增、编辑、删除和查询的操作;2)会员管理:a)会员列表:主要是对会员信息进行查看和删除操作,同时针对每个会员的订餐明细进行查看和删除操作;3)系统管理管理:a)管理员列表:主要针对管理员账号信息进行新增、编辑、删除和查看操作;b)留言列表:主要是针对会员的留言信息进行查看和删除操作;1-1 系统整体模块图图1-2 会员登录和管理员登陆图1-3系统首页图1-4会员注册页面图1-5菜单中心管理模块图1-6信息中心管理模块图1-7我的订单图1-8个人信息图1-9修改密码图1-10我要留言图1-11首页图1-12商品列表图1-13类别列表图1-14会员列表图1-15管理员列表图1-16留言列表。
万达影城网上订票系统规划分析报告班级:会计1102班成员:姚进林乔乔张旭巧马梦娇刘雅卓一,“肯德基网上订餐管理系统”的规划近年来,随着Internet的迅速崛起,互联网已日益成为提供信息的最佳渠道并逐步进入传统的流通领域,传统的餐饮业在当前计算机网络信息化面前同样面临着一个新的挑战。
民众的餐饮习惯也在渐渐的朝着“订餐到户,随时,自由的用餐”的方向发展。
尤其是广大在校大学生,信息的获取手段越来越多的依靠网络环境,国内的网络订餐业务虽然还处在逐步摸索、逐步发展的阶段,但已经呈现出良好的发展势头和应用前景。
网络订餐在“实地消费、电话订餐”的基础上依靠网络极大地丰富了餐饮行业的服务手段,增加了利润的来源空间。
充分利用互联网的“时效性强、客户端普及”的特点。
同时,人们对餐饮的要求也越来越高,不仅要求色香味俱全,而且对于就餐的时间和方式也有了更高的要求,许多顾客由于工作繁忙无法抽出时间来享受美餐,或者是很多的年轻的白领们在城市奋斗目前还是单身一个人生活,一个人也不太喜欢自己做饭,更倾向于在外吃快餐,但同时又不想到餐馆里面吃,他们更喜欢在办公室里面吹着空调享受美餐,这样就产生了快捷订餐的要求,最快的方式莫过于利用计算机网络,将餐饮业和计算机网络结合起来,就形成了网上订餐系统。
这不仅可以提高餐饮业的服务质量,扩大知名度,也是为最终用户提供方便快捷的食品服务。
1.项目背景➢肯德基是美国的快餐,从1987年11月肯德基率先进入中国市场,成为了中国市场上的中高端产品,让中国认识了一种别样的快餐,正是所谓的让洋式快餐中国化,在到广为流传成为中国市场上一种时尚的认可。
慢慢的人们习惯它的味道,肯德基的情调。
喜欢产品名称,喜欢它的布局,甚至在那里吃饭,聊天,聚会,谈恋爱。
➢.肯德基,第一步快速抢占市场,让肯德基拥有了一定的知名度。
肯德基最主要的产品特点是:它的做法符合中国人的饮食口味,肯德基针对不同国家不同地区以保证产品能够适应市场需求,对于海外盛行的牛肉来说,鸡肉更符合中国人都饮食习惯,肯德基把鸡肉换一种做法既然人们延续了原有的饮食传统,又让人们接受了外来新潮,鸡翅,鸡肉汉堡等一些品种都受人们的喜爱。
美团外卖手机订餐管理信息系统姓名学号姓名1 学号姓名2 学号姓名3学号一、系统背景介绍随着互联网技术的快速发展,网络早已经成为现代人日常生活中不可或缺的部分,网上订餐由于其独有的便捷性和直观性,更能够轻而易举地被现代人认同和接受。
互联网上诞生出这种便捷的订餐形式,也是电子商务应用的全新体现;从另一个侧面来看,网上订餐还起到了帮助推进电子商务的普及和应用进程的作用,网上订餐的形式,同时也在帮助加速电子商务应用的步伐。
随着时代发展的日益加快,我们身边每天都在发生日新月异的变化。
不论在哪个行业里,用户几个大的根本需求永远不会变,比如说像省钱、懒。
省钱”这个需求美团团购已经做到,现在该轮到“懒”这个需求。
外卖一个就足够满足“懒”的需求——吃饭不出门。
二、系统的组织结构和业务流程的分析1.系统的组织结构分析对美团外卖系统进行分析把美团外卖网上订餐管理信息系统分成几个模块,即信息管理模块、信息发布模块、意见反馈模块、食品管理模块、订单管理模块和送餐管理模块以及细分模块。
2.系统的业务流程分析(1)以下的是销售管理系统业务流程图的符号说明: 表格、报表制作业务功能描述信息传递过程三、系统的数据流程分析:(1)以下的是销售管理系统业务流程图的符号说明:(2)下图是数据流程图和数据字典:-1,数据流数据流名称:客户信息说明:公司客户资料数据流来源:人工输入数据流去向:数据库、各种报表打印数据流组成:{客户编号,名称,联系人姓名,送餐地址,联系电话,备注}数据流名:商品信息;说明:菜品简介,图片信息数据流来源:人工输入数据流去向:数据库、各种报表打印数据流组成:{店家信息,菜品名称,菜品介绍及图片,销售价}2.处理逻辑处理逻辑编号:P2处理逻辑名称:录入店家、购买商信息输入的数据流:新客户信息客户记录处理逻辑描述:在原有记录的基础上,进行录入输出数据流:客户信息F1 客户信息表处理逻辑编号:P3处理逻辑名称:信息查询输入的数据流:客户信息处理逻辑描述:在原有记录的基础上,进行查询,看是否有查漏补缺的地方输出数据流:客户信息P4 添加、修改客户信息处理逻辑编号:P4处理逻辑名称:添加、修改客户信息输入的数据流:新客户信息客户记录处理逻辑描述:在原有记录的基础上,进行查询,看是否有查漏补缺的地方输出数据流:客户信息F1客户信息表处理逻辑编号:P5处理逻辑名称:录入餐品相关信息输入的数据流:新菜品推荐,菜单处理逻辑描述:在原有记录的基础上,进行新商品信息的录入输出数据流:餐品信息F2 餐品信息表处理逻辑编号:P6处理逻辑名称:餐品预订输入的数据流:购买者的订餐明细处理逻辑描述:购买者下订单,记录订单信息及送餐地址输出数据流:F3 订餐表处理逻辑编号:P7处理逻辑名称:联系店家送餐输入的数据流:订餐信息处理逻辑描述:把客户下单订餐情况告知店家,让店家准备送餐输出数据流:F3 订餐表处理逻辑编号:P8处理逻辑名称:查看反馈信息输入的数据流:客户反馈信息处理逻辑描述:查看客户的反馈信息,对问题进行整理,告知店家进行改善输出数据流:F4 客户反馈表3.数据存储数据存储编号:F1数据存储名称:客户信息表输入数据流:新客户信息+修改删除后的原信息数据存储组成:客户编号,名称,联系人姓名,联系地址,联系电话,备注关键字:客户编号数据存储编号:F2数据存储名称:餐品信息表输入数据流:新餐品信息+修改删除后的原信息数据存储组成:菜品的介绍及图片关键字:菜品介绍数据存储编号:F3数据存储名称:订餐表输入数据流:客户下的订单情况输出数据流:订单明细数据存储组成:菜品名称,订购数量,送餐地址关键字:菜品名称数据存储编号:F4数据存储名称:客户反馈表输入数据流:客户反馈信息输出数据流:客户反馈信息数据存储组成:客户对订餐、送餐、餐品一系列服务的满意程度及建议关键字:反馈信息四、系统运行界面1、用户注册界面当用户第一次登录美团外卖,并单击订购按钮图标时,会自动跳入注册页面,在注册页面,用户需要填写订餐人姓名、送餐地址、详细地址、送餐联系电话。
食堂点餐管理系统说明书日期: 2014-12一.引言1.1文档概述本文档主要描述了“食堂点餐管理系统”的功能及使用,业务实现流程,安装运行环境等方面。
此系统可以根据客户实际环境需求做相应的调整修改!二.总体概述2.1系统建设目标食堂点餐管理系统基于B/S结构,更加适合单位、厂区食堂对职工饭菜需求量的管理,打破了现有繁琐的电话订餐,手动记录,对饭菜需求量不确定,导致最后过多或过少的现状,食堂点餐系统以简便、易用为设计思想,以所见即所得为设计指导,以内部局域网络为传媒,真正实现了食堂管理人员对用餐人数、用餐量较准确的的统计,提高单位食堂的管理水平。
2.2系统功能概述食堂点餐管理系统主要分为前台点餐页面、后台管理两部分,点餐页面没有访问权限,访客按地址可以随时访问;后台管理系统需要授权用户登录操作,后台管理权限分为:超级管理员、食堂管理员两个角色,超级管理员拥有所有的权限,食堂管理员只能操作规定范围内的功能模块。
下面主要介绍食堂点餐系统的各模块的功能描述、说明,以及软件的部分截图(截图仅供参考,请以实际为准):2.2.1 前台点餐页面前台页面主要包括三部分:1、点餐预订2、投票调查3、点餐时间段查看1、点餐预订点餐时间段内以图片列表的形式显示当前食堂提供的饭菜,用户可以点选自己想要的并输入数量,选择用餐地点,提交完成。
界面非常直观、易操作;在点餐期间可以随意的修改自己的点餐信息(菜品,数量,用餐地点)。
一旦点餐时间结束,用户也就无法看到菜品列表和自己的点餐信息。
2、投票调查系统设置了投票功能,主要是针对食堂方面的意见,例如:食堂饭菜质量、环境卫生、服务态度……,投票项可以由管理员设置,对应的分值有:满意、基本满意、不满意,投票时选择“不满意”必须填写原因才可以提交,用户投票后可以查看投票结果,一个用户一天内只允许投票一次,禁止刷票。
3、点餐时间段查看主要是给用户查看各个用餐点的点餐时间段,让用户及时了解食堂调整的点餐时间信息,以免耽误点餐。
万达影城网上订票系统规划分析报告班级:会计1102班成员:姚进林乔乔张旭巧马梦娇刘雅卓一,“肯德基网上订餐管理系统”的规划近年来,随着Internet的迅速崛起,互联网已日益成为提供信息的最佳渠道并逐步进入传统的流通领域,传统的餐饮业在当前计算机网络信息化面前同样面临着一个新的挑战。
民众的餐饮习惯也在渐渐的朝着“订餐到户,随时,自由的用餐”的方向发展。
尤其是广大在校大学生,信息的获取手段越来越多的依靠网络环境,国内的网络订餐业务虽然还处在逐步摸索、逐步发展的阶段,但已经呈现出良好的发展势头和应用前景。
网络订餐在“实地消费、电话订餐”的基础上依靠网络极大地丰富了餐饮行业的服务手段,增加了利润的来源空间。
充分利用互联网的“时效性强、客户端普及”的特点。
同时,人们对餐饮的要求也越来越高,不仅要求色香味俱全,而且对于就餐的时间和方式也有了更高的要求,许多顾客由于工作繁忙无法抽出时间来享受美餐,或者是很多的年轻的白领们在城市奋斗目前还是单身一个人生活,一个人也不太喜欢自己做饭,更倾向于在外吃快餐,但同时又不想到餐馆里面吃,他们更喜欢在办公室里面吹着空调享受美餐,这样就产生了快捷订餐的要求,最快的方式莫过于利用计算机网络,将餐饮业和计算机网络结合起来,就形成了网上订餐系统。
这不仅可以提高餐饮业的服务质量,扩大知名度,也是为最终用户提供方便快捷的食品服务。
1.项目背景➢肯德基是美国的快餐,从1987年11月肯德基率先进入中国市场,成为了中国市场上的中高端产品,让中国认识了一种别样的快餐,正是所谓的让洋式快餐中国化,在到广为流传成为中国市场上一种时尚的认可。
慢慢的人们习惯它的味道,肯德基的情调。
喜欢产品名称,喜欢它的布局,甚至在那里吃饭,聊天,聚会,谈恋爱。
➢.肯德基,第一步快速抢占市场,让肯德基拥有了一定的知名度。
肯德基最主要的产品特点是:它的做法符合中国人的饮食口味,肯德基针对不同国家不同地区以保证产品能够适应市场需求,对于海外盛行的牛肉来说,鸡肉更符合中国人都饮食习惯,肯德基把鸡肉换一种做法既然人们延续了原有的饮食传统,又让人们接受了外来新潮,鸡翅,鸡肉汉堡等一些品种都受人们的喜爱。
➢肯德基的目标客户:肯德基以家庭成员为主要目标消费者。
推广的重点是较容易接受外来文化、新鲜事物的青年人,一切食品、服务环境都是有针对性而设计的。
这是因为青年人比较喜欢西式快餐轻快的就餐气氛,并希望以此影响其他年龄层家庭成员的光临。
另外,肯德基也在儿童顾客上花费大量的精力,店内专门辟有儿童就餐区,作为儿童庆祝生日的区域,布置了迎合儿童喜好的多彩装饰,节假日有玩具作为礼品,一方面希望培养小孩子从小吃快餐的习惯,另一方面也希望通过小孩子的带动,能吸引整个家庭成员都到店中接受温馨服务。
2.系统功能要求肯德基网上订餐主要依托实体店的存在才能完成网上订餐功能,这个网站主要针对那些在公司上班,没时间去吃饭,或一些宅男宅女,平时在店里排队为了吃上一顿饭要排队排很久,现在有了网上订餐这个网站,让人们在网站上选择想要吃的食物,又节省了时间,还可以足不出户,就可以吃到美味可口的东西。
肯德基网上订餐的最主要功能有:菜单的介绍,我要订购,新品广告区,优惠券下载,优惠活动区。
软件功能:此系统主要是针对顾客开放的网上订餐系统。
前台功能图主要包括客户进入网站后进行的相应操作。
首先,客户需要注册会员登录,如果不注册会员则不能进行订餐的下一步操作。
其次,会员注册成功后,以会员身份登录网站,则可以进行会员信息修改,订单信息查询修改,网上订餐以及网站留言等功能。
用户注册信息修改用户订餐注册用户功能模块定单查询、删除及修改附加功能顾客订餐主要流程如下:1.顾客登录网上订餐系统进行菜单的浏览或者注册为会员。
2.会员可以对自己的个人信息进行更改,以会员形式登陆的顾客享受订餐服务。
3.如果顾客觉得菜单应该有所改变则可对已选的菜单进行选择、更改、删除等功能。
4.当顾客确定订餐完毕后,顾客可以将其提交至我们的餐厅后台系统,并生成订单。
5.顾客可以对系统或者餐厅有意见或者建议的留言给我们,我们会及时满意的回复。
顾客网上订餐功能分析:根据对顾客网上订餐系统业务流程的分析,课已看出顾客点菜主要涉及到一些数据库的逻辑和程序应用逻辑。
具体的功能归纳如下:1.顾客登录网上订餐系统进行菜单浏览、2.顾客注册为会员。
3.会员对自己的个人信息进行更改,比如送餐地址和联系电话。
以及账户密码。
4.顾客对已选的菜单进行更改选择的数量或者取消选择。
当顾客确定订餐完毕后,顾客将其提交只服务器后台点餐系统,并生成订单后台功能图主要介绍系统管理员登录网站后台进行的相应操作。
首先,管理者需登录后台网站。
其次,登录成功后,可进行系统用户管理、菜品类别设置、网站新闻发布、菜品信息管理等。
管理员、后台管理流程如下:1.管理员登录后台点餐系统。
2.管理员可以管理会员信息。
3.后台将顾客点餐提交到后厨显示。
4.后厨根据顾客订餐菜单进行做菜。
5.每完成一个菜就更改其状态为已做。
6.所有订餐菜完成后根据会员提交送餐地址进行确认并送餐。
管理员后台管理系统功能分析:1.管理员在后台登录后,可以创建新的管理员。
2.管理员可以对餐厅网上订餐系统上的菜单进行添加、删除和修改,比如更改菜单的图片,价格,菜单的描述,更换新品,添加新菜等。
3.管理员对菜单进行管理,确定订单的生成。
4.管理员根据不同的属性来查询订单,比如生成日期或者编号等。
5.管理员根据不同的时间段统计处营业额,成本,同时还能统计出每道菜的销售量、任何时间段的销售情况以及每一个顾客的消费情况。
3.系统实现环境在windows环境支持下,本系统用JSP语言来编写网络订餐系统,数据库用MYSQL 来连接系统,通过编写JavaBeans来进行后台业务逻辑控制,即JSP +JavaBeans + MYSQL 三层模式完成整个设计工作。
本系统全部基于Internet网络,以JSP语言对网站进行开发,注重用户与网站的交互性。
因此在这样的背景下,针对当前Internet网络发展趋势来计网络订餐系统就成为了当今应用软件的首选体系结构。
(1)管理端的实现管理员登陆管理员登录主要为管理员登录后台提供平台,只有具有合法的管理员用户名和密码的用户才能登录后台,进行管理,一般用户不能进入后台。
其运行界面如图所示。
系统管理员后台登录界面系统功能总体布局当管理员用户通过输入正确的用户名和密码进入后台后,进入后台后,管理员便可通过相关链接进行相应的管理了,其中主页面为商品浏览界面,对其还可以进行添加,修改和删除操作。
呈现的系统管理主界面如图所示。
网上订餐后台管理系统●商品类别管理模块的实现为了对商品更好的管理和搜索,在添加商品时,应将商品放入不同的类别中,其添加页面如图所示菜单管理界面图●员工管理模块的实现员工管理可以完成的功能包括:添加新员工,员工名单查询,删除员工信息,以及列出员工的基本信息包括员工号、员工姓名、性别、年龄、电话等。
员工管理运行界面如图所示员工管理运行界面图●销售订单查询模块的实现为了让餐厅工作人员能够比较方便的掌握订单情况,本系统可提供订单详情。
如图销售订单查询运行界面图(2)客户端模块的实现●首页未登陆界面、用户首次进入肯德基网上订餐,会进入未登录页面,该页面有菜品分类以及各分类下的菜品及菜品图片、价格。
如图用户注册页面当用户第一次登录肯德基网上订餐,并单击订购按钮图标时,会自动跳入注册页面,在注册页面,用户需要填写订餐人姓名、送餐地址、详细地址、送餐联系电话以及送餐时间。
如图用户注册页面界面图●购物车页面用户填写完相应信息,确认后点击下一步,就会跳入购物页面,在该页面,用户选择自己想要购买的餐品,点击订购图标,该餐品会相应的加入该网页右上方的购物车栏.如图购物车页面界面图●购物清单页面用户确认所要购买的餐品时,点击查看购物清单,会转入购物清单页面,在该页面用表格的形式向用户列出了用户在购物车页面选定的餐品,用户可以再该界面自定义选定所购餐品的数量。
如图购物清单页面界面图最后详单页面用户确认购买信息无误时,点击确认购买,就会跳入最后详单页面,在该页面,向用户列出了接收人姓名,送餐地址,联系电话以及总金额,所选菜品及份数,单价。
用户可以再该界面核实自己所订购的餐品,送餐信息以及自己所选购餐品的总金额。
如图最后详单页面界面图4.可行性分析可行性研究阶段的主要任务是在系统初步调查的基础上,对新系统是否能够实现和值得实现等问题做出判断,避免在花费了大量的人力和物力之后才发现系统不能实现或新系统投入使用后没有任何实际意义而引起的浪费,对新系统可行性的分析,要求用最小的代价在尽量短的时间内确定系统是否可行。
1)技术可行性分析网上订票系统的开发是一项复杂的系统工程。
为了保证系统开发成功,必须采用工程化的系统开发方法,并研究出一些符合工程化标准的开发方法。
这些方法旨在指导开发者进行工程化的系统开发,从而加快系统开发的速度,保证质量以及降低开发成本。
工程化的系统开发方法确实在开发实践中取得了一定的效果。
此次开发使用JSP作为开发语言来编写网络订餐系统,数据库用MYSQL 来连接系统,通过编写JavaBeans来进行后台业务逻辑控制,即JSP +JavaBeans + MYSQL 三层模式完成整个设计工作。
2)运行可行性分析:随着计算机知识的普及和推广,越来越多的人掌握了计算机的基本使用方法和技能。
随着Internet的发展,用户对于网络、WINDOWS等环境下的软件使用比较熟悉,对于新鲜事物,用户表现出极大的兴趣和热情。
3)经济可行性分析:网上订票系统给人们带来了方便,成为一种全新的商务模式。
因此,不用出门就可以在家购物的新时尚已经到来,构建一个网上订票系统在经济上是完全可行的。
就本系统而言,随着电脑的普及,为学生在网络上进行购物提供有利的条件。
而一个网上订票系统可以为学生提供软件条件,这样学生便可以足不出户的买菜品了。
商家可以从中获得利润,两全其美。
4)社会可行性分析:写字楼中层白领、普通员工:写字楼上下电梯麻烦、夏天室外温度过高等各项因素,一般订餐意愿较高,对菜式、餐馆的多样性选择较高,并且一般懒得整理路上派发的订餐传单,一般会选择固定快餐预订。
订餐模式能较好的满足写字楼员工周一到周五午餐订餐的需要,部分满足晚上加班订餐需要,并容易形成偏好。
一般学生都选择饭堂用餐,总订餐比例不高,但部分学生沉迷游戏或其他事情,更倾向乐意使用网上订餐服务,省下电话订餐的电话费等。
呆家懒人/单身汉:一个人在家懒得煮饭,乐意接受订餐服务。
通过以上的分析,开发网络订餐系统是完全可行的。
一、“肯德基网上订餐管理系统”的分析1.现系统物理模型1)组织结构图2)功能体系图2.现系统逻辑模型----数据流程图1)一层图2)二层图①用户管理数据存储条目输入输出设计1.输入设计用户注册页面当用户第一次登录肯德基网上订餐,并单击订购按钮图标时,会自动跳入注册页面,在注册页面,用户需要填写订餐人姓名、送餐地址、详细地址、送餐联系电话以及送餐时间。