7_结构化需求分析方法
- 格式:pdf
- 大小:553.75 KB
- 文档页数:77
结构化分析(SA)方法结构化开发方法(Structured Developing Method)是现有的软件开发方法中最成熟,应用最广泛的方法,主要特点是快速、自然和方便。
结构化开发方法由结构化分析方法(SA法)、结构化设计方法(SD 法)及结构化程序设计方法(SP 法)构成的。
结构化分析(Structured Analysis,简称SA 法)方法是面向数据流的需求分析方法,是70 年代末由Yourdon,Constaintine 及DeMarco 等人提出和发展,并得到广泛的应用。
它适合于分析大型的数据处理系统,特别是企事业管理系统。
SA 法也是一种建模的活动,主要是根据软件内部的数据传递、变换关系,自顶向下逐层分解,描绘出满足功能要求的软件模型。
1 SA 法概述1.SA 法的基本思想结构化分析(Structured Analysis,简称SA 法)是面向数据流的需求分析方法,是70年代由Yourdon,Constaintine 及DeMarco 等人提出和发展,并得到广泛的应用。
结构化分析方法的基本思想是“分解”和“抽象”.分解:是指对于一个复杂的系统,为了将复杂性降低到可以掌握的程度,可以把大问题分解成若干小问题,然后分别解决.图4 是自顶向下逐层分解的示意图.顶层抽象地描述了整个系统,底层具体地画出了系统的每一个细节,而中间层是从抽象到具体的逐层过渡。
抽象:分解可以分层进行,即先考虑问题最本质的属性,暂把细节略去,以后再逐层添加细节,直至涉及到最详细的内容,这种用最本质的属性表示一个自系统的方法就是“抽象”。
2。
SA 法的步骤⑴建立当前系统的“具体模型”;系统的“具体模型”就是现实环境的忠实写照,即将当前系统用DFD 图描述出来.这样的表达与当前系统完全对应,因此用户容易理解。
⑵抽象出当前系统的逻辑模型;分析系统的“具体模型”,抽象出其本质的因素,排除次要因素,获得用DFD 图描述的当前系统的“逻辑模型”。
结构化分析(SA)方法结构化开发方法(Structured Developing Method)就是现有的软件开发方法中最成熟,应用最广泛的方法,主要特点就是快速、自然与方便。
结构化开发方法由结构化分析方法(SA法)、结构化设计方法(SD 法)及结构化程序设计方法(SP 法)构成的。
结构化分析(Structured Analysis,简称SA 法)方法就是面向数据流的需求分析方法,就是70 年代末由Yourdon,Constaintine 及DeMarco 等人提出与发展,并得到广泛的应用。
它适合于分析大型的数据处理系统,特别就是企事业管理系统。
SA 法也就是一种建模的活动,主要就是根据软件内部的数据传递、变换关系,自顶向下逐层分解,描绘出满足功能要求的软件模型。
1 SA 法概述1、SA 法的基本思想结构化分析(Structured Analysis,简称SA 法)就是面向数据流的需求分析方法,就是70年代由Yourdon,Constaintine 及DeMarco 等人提出与发展,并得到广泛的应用。
结构化分析方法的基本思想就是“分解”与“抽象”。
分解:就是指对于一个复杂的系统,为了将复杂性降低到可以掌握的程度,可以把大问题分解成若干小问题,然后分别解决。
图4 就是自顶向下逐层分解的示意图。
顶层抽象地描述了整个系统,底层具体地画出了系统的每一个细节,而中间层就是从抽象到具体的逐层过渡。
抽象:分解可以分层进行,即先考虑问题最本质的属性,暂把细节略去,以后再逐层添加细节,直至涉及到最详细的内容,这种用最本质的属性表示一个自系统的方法就就是“抽象”。
2、SA 法的步骤⑴建立当前系统的“具体模型”;系统的“具体模型”就就是现实环境的忠实写照,即将当前系统用DFD 图描述出来。
这样的表达与当前系统完全对应,因此用户容易理解。
⑵抽象出当前系统的逻辑模型;分析系统的“具体模型”,抽象出其本质的因素,排除次要因素,获得用DFD 图描述的当前系统的“逻辑模型”。
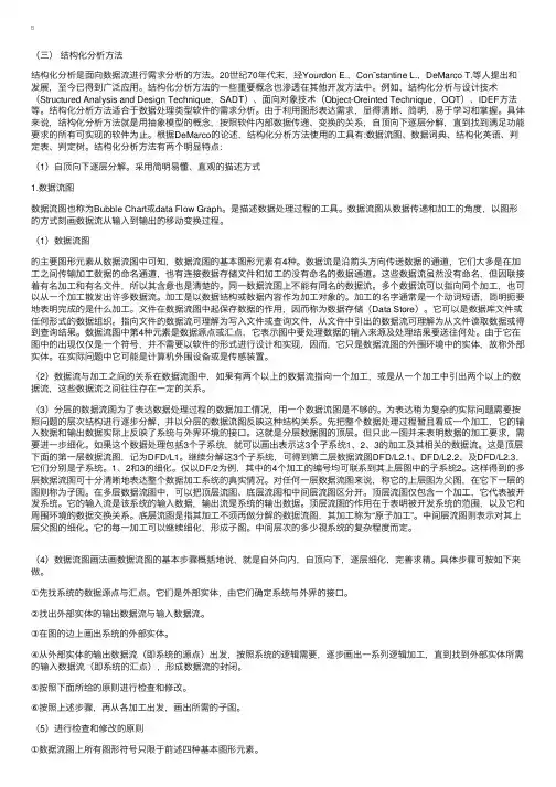
(三)结构化分析⽅法结构化分析是⾯向数据流进⾏需求分析的⽅法。
20世纪70年代末,经Yourdon E.,Con¯stantine L.,DeMarco T.等⼈提出和发展,⾄今已得到⼴泛应⽤。
结构化分析⽅法的⼀些重要概念也渗透在其他开发⽅法中。
例如,结构化分析与设计技术(Structured Analysis and Design Technique,SADT)、⾯向对象技术(Object-Oreinted Technique,OOT)、IDEF⽅法等。
结构化分析⽅法适合于数据处理类型软件的需求分析。
由于利⽤图形表达需求,显得清晰、简明,易于学习和掌握。
具体来说,结构化分析⽅法就是⽤抽象模型的概念,按照软件内部数据传递、变换的关系,⾃顶向下逐层分解,直到找到满⾜功能要求的所有可实现的软件为⽌。
根据DeMarco的论述,结构化分析⽅法使⽤的⼯具有:数据流图、数据词典、结构化英语、判定表、判定树。
结构化分析⽅法有两个明显特点:(1)⾃顶向下逐层分解。
采⽤简明易懂、直观的描述⽅式1.数据流图数据流图也称为Bubble Chart或data Flow Graph。
是描述数据处理过程的⼯具。
数据流图从数据传递和加⼯的⾓度,以图形的⽅式刻画数据流从输⼊到输出的移动变换过程。
(1)数据流图的主要图形元素从数据流图中可知,数据流图的基本图形元素有4种。
数据流是沿箭头⽅向传送数据的通道,它们⼤多是在加⼯之间传输加⼯数据的命名通道,也有连接数据存储⽂件和加⼯的没有命名的数据通道。
这些数据流虽然没有命名,但因联接着有名加⼯和有名⽂件,所以其含意也是清楚的。
同⼀数据流图上不能有同名的数据流。
多个数据流可以指向同个加⼯,也可以从⼀个加⼯散发出许多数据流。
加⼯是以数据结构或数据内容作为加⼯对象的。
加⼯的名字通常是⼀个动词短语,简明扼要地表明完成的是什么加⼯。
⽂件在数据流图中起保存数据的作⽤,因⽽称为数据存储(Data Store)。
IT项目需求分析与管理之结构化分析方法(一)作者:雪影发表于2012 年 5 月 5 日分类:软件架构|暂无评论1、概述结构化开发方法是现有的软件开发方法中最成熟,应用最广泛的方法,主要特点是快速、自然和方便。
结构化开发方法包含三部分:•结构化分析方法(SA法):结构化分析方法是面向数据流进行需求分析的方法,适合于数据处理类型软件的需求分析。
•结构化设计方法(SD 法)•结构化程序设计方法(SP 法)SA 法建模就是用抽象模型的概念,按照软件内部数据传递、变换的关系,自顶向下逐层分解,直到找到满足功能要求的所有可实现的软件模型为止。
结构化分析方法是传统软件工程中公认的技术成熟和使用广泛的需求分析方法。
它主要借助于分层数据流图和数据字典等图形及半形式化的工具表达系统的需求。
结构化分析方法结构化分析方法(Structured Analysis,简称SA 法)是面向数据流的需求分析方法,是70 年代末由Yourdon, Constaintine 及DeMarco 等人提出和发展,并得到广泛的应用。
它适合于分析大型的数据处理系统,特别是企事业管理系统。
主要应用技术和工具:数据流图(DFD);数据字典(DD);加工说明(PESPEC);实体关系图(E-R);状态变迁图(STD)等SA法的基本思想结构化分析的基本思想:“分解”和“抽象”分解:把系统的复杂性降低到可以掌握的程度,把大问题分解成若干小问题,然后分别解决。
抽象:即先考虑问题最本质的属性,暂把细节略去,以后再逐层添加细节,直至涉及到最详细的内容。
自顶向下逐层分解,顶层抽象地描述了整个系统,底层具体地画出了系统的每一个细节,而中间层是从抽象到具体的逐层过渡。
SA 法的步骤1⑴建立当前系统的“物理模型”;系统的“物理模型”就是现实环境的忠实写照,即将当前系统用DFD 图描述出来。
这样的表达与当前系统完全对应,因此用户容易理解。
SA 法的步骤2⑵抽象出当前系统的逻辑模型;分析系统的“物理模型”,抽象出其本质的因素,排除次要因素,获得用DFD 图描述的当前系统的“逻辑模型”。
一、填空1.需求分析阶段产生的最重要的文档是〔需求分析说明书〕。
2.需求分析的主要任务是(要答复“软件必须做什么?”)。
3.为解决一个复杂的问题,往往采取的策略是〔分解〕。
4.SA方法中使用半形式化的描述方式表达需求,采用的主要描述工具是〔数据流图和数据字典〕。
5.数据流图中有四种符号元素,他们是〔数据流,加工,数据存储,实体〕。
6.数据字典中有四类条目,分别是〔加工说明,数据流条目,数据存储条目,数据项条目〕。
7.在画分层数据流图时,父图与子图的输入输出要〔守恒〕。
8.需求分析阶段,分析人员要确定对问题的综合需求,其中最主要的是〔功能需求〕。
9.结构化分析的基本思想是采用〔自顶向下,逐步求精〕的方法,能有效的控制系统开发的复杂性。
10.当数据流图中的某个加工的一组动作存在着多个条件复杂组合的判断时,其加工逻辑使用〔判定表或判定树〕。
11.科学工程计算需要大量的标准库函数,以便处理复杂的数值计算,可供选择的语言有:(FORTRAN语言)、PASCAL语言、C语言和PL/1语言。
12.详细设计的任务是确定每个模块的内部特性,即模块的算法、(使用的数据)。
13.在JSP方法中解决结构冲突的具体方法是(中间数据结构或中间文件)。
14.汇编语言是面向(机器) 的,可以完成高级语言无法完成的特殊功能,如与外部设备之间的一些接口工作。
15.系统流程图是描述物理模型的传统工具,用图形符号表示系统中各个元素表达了系统中各种元素之间的(信息流动)情况。
16.数据流图中的箭头表示( 数据流)。
17.系统流程图是描述物理模型的传统工具,用图形符号表示系统中各个元素表达了系统中各种元素之间的(信息流动)情况。
18.数据项是指〔不可再分解的〕数据单元。
19.结构化分析方法的分析策略是〔自顶向下逐步求精〕。
20.Jackson方法是一种面向〔数据结构〕的设计方法。
21.软件质量保证应在( 需求分析)阶段开始。
22.在结构化分析中,用于描述加工逻辑的主要工具有三种,即:结构化语言、判定表、〔判定树〕30.结构化语言是介于自然语言和〔形式语言〕之间的一种半形式语言。
结构化分析(SA)方法结构化开发方法(Structured Developing Method)是现有的软件开发方法中最成熟,应用最广泛的方法,主要特点是快速、自然和方便。
结构化开发方法由结构化分析方法(SA法)、结构化设计方法(SD 法)及结构化程序设计方法(SP 法)构成的。
结构化分析(Structured Analysis,简称SA 法)方法是面向数据流的需求分析方法,是70 年代末由Yourdon,Constaintine 及DeMarco 等人提出和发展,并得到广泛的应用。
它适合于分析大型的数据处理系统,特别是企事业管理系统。
SA 法也是一种建模的活动,主要是根据软件内部的数据传递、变换关系,自顶向下逐层分解,描绘出满足功能要求的软件模型。
1 SA 法概述1.SA 法的基本思想结构化分析(Structured Analysis,简称SA 法)是面向数据流的需求分析方法,是70年代由Yourdon,Constaintine 及DeMarco 等人提出和发展,并得到广泛的应用。
结构化分析方法的基本思想是“分解”和“抽象”。
分解:是指对于一个复杂的系统,为了将复杂性降低到可以掌握的程度,可以把大问题分解成若干小问题,然后分别解决。
图4 是自顶向下逐层分解的示意图。
顶层抽象地描述了整个系统,底层具体地画出了系统的每一个细节,而中间层是从抽象到具体的逐层过渡。
抽象:分解可以分层进行,即先考虑问题最本质的属性,暂把细节略去,以后再逐层添加细节,直至涉及到最详细的内容,这种用最本质的属性表示一个自系统的方法就是“抽象”。
2.SA 法的步骤⑴建立当前系统的“具体模型”;系统的“具体模型”就是现实环境的忠实写照,即将当前系统用DFD 图描述出来。
这样的表达与当前系统完全对应,因此用户容易理解。
⑵抽象出当前系统的逻辑模型;分析系统的“具体模型”,抽象出其本质的因素,排除次要因素,获得用DFD 图描述的当前系统的“逻辑模型”。
2。
2需求分析需求分析是通过开发人员的分析概括,抽象为完整的需求定义,再形成一系列文档的过程。
2.2.1需求分析的目的与意义需求分析是一个非常重要的过程,它完成的好坏直接影响后续软件开发的质量。
有效的需求分析通常都具有一定的难度.需求分析不仅仅是属于软件开发生命周期早期的一项工作,而且还应该贯穿于整个生命周期中,它应该随着项目的深入而不断地变化。
此外,为了方便后续的评审和测试等工作,需求的描述应该尽量做到:具体、详细、可以测量和可以实现,并且基于时间。
2。
2.2需求分析的步骤2-3所示。
需求涉及的方面:在功能方面,需求包括系统要做什么,相对于原系统目标系统需要进行哪些修改,目标用户有哪些,以及不同用户需要通过系统完成何种操作等。
在性能方面,需求包括用户对于系统执行速度、响应时间、吞吐量和并发度等指标的要求。
在运行环境方面,需求包括目标系统对于网络设置、硬件设备、温度和湿度等周围环境的要求,以及对操作系统、数据库和浏览器等软件配置的要求。
在界面方面,需求涉及数据的输入/输出格式的限制及方式、数据的存储介质和显示器的分辨率要求等问题。
1。
获取需求,识别问题开发人员从功能、性能、界面和运行环境等多个方面识别目标系统要解决哪些问题,要满足哪些限制条件,这个过程就是对需求的获取。
开发人员通过调查研究,要理解当前系统的工作模型和用户对新系统的设想与要求.遗漏需求是最难修订的需求错误。
获取需求是需求分析的基础.为了能有效地获取需求,开发人员应该采取科学的需求获取方法。
在实践中,获取需求的方法有很多种,比如,问卷调查、访谈、实地操作、建立原型和研究资料等。
问卷调查法是采用调查问卷的形式来进行需求分析的一种方法。
通过对用户填写的调查问卷进行汇总、统计和分析,开发人员便可以得到一些有用的信息。
采用这种方法时,调查问卷的设计很重要。
一般在设计调查问卷时,要合理地控制开放式问题和封闭式问题的比例.开放式问题的回答不受限制,自由灵活,能够激发用户的思维,使他们能尽可能地阐述自己的真实想法.但是,对开放式问题进行汇总和分析的工作会比较复杂。
结构化分析(SA)方法结构化开发方法(Structured Developing Method)是现有的软件开发方法中最成熟,应用最广泛的方法,主要特点是快速、自然和方便。
结构化开发方法由结构化分析方法(SA法)、结构化设计方法(SD 法)及结构化程序设计方法(SP 法)构成的。
结构化分析(Structured Analysis,简称SA 法)方法是面向数据流的需求分析方法,是70 年代末由Yourdon,Constaintine 及DeMarco 等人提出和发展,并得到广泛的应用。
它适合于分析大型的数据处理系统,特别是企事业管理系统。
SA 法也是一种建模的活动,主要是根据软件部的数据传递、变换关系,自顶向下逐层分解,描绘出满足功能要求的软件模型。
1 SA 法概述1.SA 法的基本思想结构化分析(Structured Analysis,简称SA 法)是面向数据流的需求分析方法,是70年代由Yourdon,Constaintine 及DeMarco 等人提出和发展,并得到广泛的应用。
结构化分析方法的基本思想是“分解”和“抽象”。
分解:是指对于一个复杂的系统,为了将复杂性降低到可以掌握的程度,可以把大问题分解成若干小问题,然后分别解决。
图4 是自顶向下逐层分解的示意图。
顶层抽象地描述了整个系统,底层具体地画出了系统的每一个细节,而中间层是从抽象到具体的逐层过渡。
抽象:分解可以分层进行,即先考虑问题最本质的属性,暂把细节略去,以后再逐层添加细节,直至涉及到最详细的容,这种用最本质的属性表示一个自系统的方法就是“抽象”。
2.SA 法的步骤⑴建立当前系统的“具体模型”;系统的“具体模型”就是现实环境的忠实写照,即将当前系统用DFD 图描述出来。
这样的表达与当前系统完全对应,因此用户容易理解。
⑵抽象出当前系统的逻辑模型;分析系统的“具体模型”,抽象出其本质的因素,排除次要因素,获得用DFD 图描述的当前系统的“逻辑模型”。
2.2需求分析需求分析是通过开发人员的分析概括,抽象为完整的需求定义,再形成一系列文档的过程。
2.2.1需求分析的目的与意义需求分析是一个非常重要的过程,它完成的好坏直接影响后续软件开发的质量。
有效的需求分析通常都具有一定的难度。
需求分析不仅仅是属于软件开发生命周期早期的一项工作,而且还应该贯穿于整个生命周期中,它应该随着项目的深入而不断地变化。
此外,为了方便后续的评审和测试等工作,需求的描述应该尽量做到:具体、详细、可以测量和可以实现,并且基于时间。
2.2.2需求分析的步骤2-3所示。
图2-3需求分析的步骤需求涉及的方面:在功能方面,需求包括系统要做什么,相对于原系统目标系统需要进行哪些修改,目标用户有哪些,以及不同用户需要通过系统完成何种操作等。
在性能方面,需求包括用户对于系统执行速度、响应时间、吞吐量和并发度等指标的要求。
在运行环境方面,需求包括目标系统对于网络设置、硬件设备、温度和湿度等周围环境的要求,以及对操作系统、数据库和浏览器等软件配置的要求。
在界面方面,需求涉及数据的输入/输出格式的限制及方式、数据的存储介质和显示器的分辨率要求等问题。
1. 获取需求,识别问题开发人员从功能、性能、界面和运行环境等多个方面识别目标系统要解决哪些问题,要满足哪些限制条件,这个过程就是对需求的获取。
开发人员通过调查研究,要理解当前系统的工作模型和用户对新系统的设想与要求。
遗漏需求是最难修订的需求错误。
获取需求是需求分析的基础。
为了能有效地获取需求,开发人员应该采取科学的需求获取方法。
在实践中,获取需求的方法有很多种,比如,问卷调查、访谈、实地操作、建立原型和研究资料等。
问卷调查法是采用调查问卷的形式来进行需求分析的一种方法。
通过对用户填写的调查问卷进行汇总、统计和分析,开发人员便可以得到一些有用的信息。
采用这种方法时,调查问卷的设计很重要。
一般在设计调查问卷时,要合理地控制开放式问题和封闭式问题的比例。