利息资本化处理
- 格式:docx
- 大小:18.41 KB
- 文档页数:7
利息资本化实施方案在企业财务管理中,利息资本化是指将企业借款所支付的利息费用资本化到相关资产的成本中,以增加资产的成本和价值。
利息资本化实施方案是企业进行财务决策的重要内容,下面将就利息资本化的实施方案进行详细介绍。
首先,企业应当明确利息资本化的目的和意义。
利息资本化的目的在于提高相关资产的成本和价值,从而提高企业的资产负债表的财务指标。
通过资本化利息费用,可以增加相关资产的账面价值,提高企业的资产负债表的总资产和净资产,从而提高企业的财务杠杆比率,增强企业的偿债能力和盈利能力。
其次,企业应当明确利息资本化的适用范围和条件。
利息资本化适用于企业在取得资产时,为了取得资产而发生的借款支出。
在资产取得前,企业应当明确资产的建造或购置期间。
只有在资产建造或购置期间,企业支付的利息费用才能够资本化到相关资产的成本中。
此外,企业应当明确资产取得的实际成本,包括直接与资产取得有关的费用和间接与资产取得有关的费用。
再次,企业应当遵循利息资本化的会计处理方法。
在资产建造或购置期间,企业支付的利息费用应当资本化到相关资产的成本中。
资本化的利息费用应当计入相关资产的账面价值,从而增加相关资产的成本和价值。
资本化的利息费用应当分期摊销,计入企业的损益表,从而影响企业的财务成本和盈利能力。
最后,企业应当建立健全的内部控制制度,加强利息资本化的监督和管理。
企业应当建立利息资本化的内部控制制度,规范利息资本化的实施程序和流程,加强对利息资本化的监督和管理,确保利息资本化的合规和规范。
企业应当加强内部审计,对利息资本化的实施进行审计监督,及时发现和纠正利息资本化中的问题和风险。
综上所述,利息资本化实施方案是企业进行财务决策的重要内容。
企业应当明确利息资本化的目的和意义,明确利息资本化的适用范围和条件,遵循利息资本化的会计处理方法,建立健全的内部控制制度,加强利息资本化的监督和管理。
只有这样,企业才能够正确、规范、合规地实施利息资本化,提高企业的资产负债表的财务指标,增强企业的偿债能力和盈利能力。
利息资本化会计处理
借款费用资本化的条件有三个:1、是资产支出已经发生。
这一条件是指企业购置或建造符合资本化条件的资产的支出已经发生,包括支付现金、转移非现金资产和承担带息债务形式所发生的支出。
2、是借款费用已经发生。
这一条件是指企业已经发生了因购建或者生产符合资本化条件的资产而专门借入款项的借款费用,或者所占用的一般借款的借款费用。
3、是为使资产达到预定可使用或者可销售状态所必要的构建或者生产活动已经开始。
主要是指符合资本化条件的资产的实体建造或者生产工作已经开始,如主体设备的安装、厂房的实际开工建造等。
企业只有在同时满足了上述三个条件的情况下,有关借款费用才可以开始资本化,只要其中一个条件没有满足,借款费用就不能开始资本化。
参考内容:在借款费用资本化期间内,为购建或者生产符合资本化条件的资产占用了一般借款的,一般借款应予资本化的利息金额应当按照下列公式计算:一般借款利息费用资本化金额=累计资产支出超过专门借款部分的资产支出加权平均数×所占用一般借款的资本化率。
所占用一般借款的资本化
率=所占用一般借款加权平均利率=所占用一般借款当期实际发生的利息之和÷所占用一般借款本金加权平均数所占用一般借款本金加权平均数=Σ(所占用每笔一般借款本金×每笔一般借款在当期所占用的天数/当期天数)参考资料来源:百度百科-借款费用资本化。
资本化利息会计处理实践与总结1. 资本化利息的定义与背景资本化利息是指公司为了筹集资金从事资本性支出而借入贷款时,依照一定的会计原则将相关利息费用资本化,分摊到相应的资产项目上。
这种会计处理方式在企业的投资决策和财务分析中具有重要的作用。
2. 资本化利息的会计准则与要求根据国际财务报告准则(IFRS)和中国企业会计准则,资本化利息需要满足以下条件:(1) 资金用于资本性支出,即与获得、生产或建造资产有关的支出;(2) 借入资金的成本(利息)是可以明确计量的;(3) 资产的建造期必须超过一段相对较长的时间,通常是12个月以上。
3. 资本化利息的会计处理实践在进行资本化利息的会计处理时,需要按照以下步骤进行:(1) 首先确定资本化利息的适用范围,即确定资本性支出项目,并确认相关利息费用可以明确计量;(2) 计算资本化利息的金额,通常可以采用实际成本法或利率法进行计算;(3) 将资本化利息记录为资本工作进展项目的一部分,并依据资产的建造期分摊到相应期间。
4. 资本化利息的优势与劣势资本化利息的会计处理方式具有以下优势:(1) 公司可以更准确地反映资本性支出的成本,并将其分摊到相关期间,从而提高财务报告的准确性;(2) 资本化利息可以有利于改善公司的财务指标,如资产周转率和净利润率。
然而,资本化利息也存在一些劣势:(1) 资本化利息可能导致资产的账面价值超过实际价值,从而对财务分析带来误导;(2) 资本化利息可能会增加公司的财务负担,在一定程度上影响公司的偿债能力。
5. 资本化利息的总结与建议综合考虑资本化利息的优势与劣势,可以得出以下结论:(1) 对于规模较大、资产建造期较长的企业,采用资本化利息的会计处理方式可以更准确地反映资本性支出的成本;(2) 企业应严格按照会计准则的要求,合理界定资本化利息的适用范围,并进行准确计量和分摊;(3) 在财务报告中,企业应对资本化利息进行充分披露,向股东和投资者提供准确的财务信息。
利息资本化的会计分录
利息资本化是指将借款利息计入资本开支的一种会计处理方式。
利息资本化的会计分录如下:
1. 当借款资金到位时,先将借款计入借款科目(通常是长期借款或短期借款)。
借:借款 xxx
贷:银行存款 xxx
2. 将借款利息计入固定资产或在建工程等相关项目的资本开支中。
借:固定资产(或在建工程) xxx
贷:借款利息 xxx
3. 按照借款利息的摊销期限,将借款利息摊销到相关项目的成本中。
借:借款利息摊销 xxx
贷:累计摊销借款利息 xxx
4. 在每个会计期末,对借款利息进行核算,将该期间内的已发生利息计入本期利润。
借:利息费用 xxx
贷:借款利息摊销 xxx
以上是利息资本化的一般会计分录,具体的会计处理方式可能会根据不同的会计准则和公司政策而有所不同。
因此,在实际操作时,需要根据具体情况进行相应的会计处理。
会计操作技能教案资本化利息的会计处理与计算方法会计操作技能教案:资本化利息的会计处理与计算方法引言:在会计领域,资本化利息是指在资产建设或购建过程中所发生的利息支出,需要按照一定的规则纳入资本支出,即以资产的形式计入企业的账面价值。
本文将介绍资本化利息的会计处理方法以及计算步骤,帮助读者更好地理解和应用该知识。
1. 资本化利息的会计处理方法资本化利息的会计处理方法主要包括两种:直接法和间接法。
1.1 直接法直接法是指将实际发生的利息支出直接计入资本支出的会计处理方法。
具体步骤如下:(1)将企业所需使用的资金借入;(2)将借入的资金转入现金账户;(3)将现金账户中所借入的资金转入资本账户;(4)将利息支出计入资本账户。
1.2 间接法间接法是指将实际发生的利息支出以费用的形式计入损益表,然后再将该费用资本化的会计处理方法。
具体步骤如下:(1)将企业所需使用的资金借入;(2)将借入的资金转入现金账户;(3)将现金账户中所借入的资金转入利息支出账户;(4)将利息支出账户中的金额转入损益表;(5)将损益表中的利息支出金额转入资本账户。
2. 计算资本化利息的方法资本化利息的计算方法主要根据企业所借入的资金金额以及借入的期限进行计算。
具体步骤如下:2.1 计算借款期限根据企业借款的起始日期和终止日期计算借款的期限。
期限以天、月或年为单位,根据实际情况进行确定。
2.2 计算资本化利息根据借款期限和借款金额计算资本化利息的具体金额。
一般情况下,计算公式如下:资本化利息 = 借款期限 ×借款金额 ×年利率3. 实例演示为了更好地理解资本化利息的会计处理与计算方法,以下给出一个实际案例:假设某企业从银行贷款10万元,借款期限为1年,年利率为5%。
按照直接法的会计处理方法和计算步骤,可得到以下结果:(1)借款金额:10万元;(2)借款期限:1年;(3)年利率:5%;(4)资本化利息 = 1 × 10万元 × 5% = 5000元。
会计操作技能教案资本化利息的会计处理与计算在企业的资产负债表上,我们常常能看到一项名为"资本化利息"的项目。
那么,什么是资本化利息?它又是如何进行会计处理和计算的呢?本文将详细介绍这一问题。
一、资本化利息的定义和背景知识资本化利息是指企业在建造或取得固定资产时,为支付建造或取得资产所发生的借款利息,将其计入该资产成本中的一种会计处理方式。
这种处理方法能够更加准确地反映资本支出的真实成本,并且遵循了会计的一般原则。
在日常会计操作中,我们需要关注两个重要概念:资本化和利息。
资本化即将支出转化为资本资产。
利息则是因借款而产生的利息费用。
二、资本化利息的会计处理方法那么,在具体的会计操作中,资本化利息又是如何进行处理的呢?1. 资本化利息的金额计算资本化利息的金额 = 借款金额 ×资本化利息的利率 ×资本化利息的期限。
2. 资本化利息的会计分录对于资本化利息的会计分录,我们需要区分两种情况进行处理。
- 当利息支付作为建设期利息支出时,会计分录如下:建设工程在建工程(固定资产)借 xxx应付利息贷 xxx- 当利息支付作为资产成本进行资本化时,会计分录如下:在建工程(固定资产)借 xxx应付利息贷 xxx通过以上的会计分录,我们可以将利息支出合理地计入相应的固定资产成本中,从而保证资产负债表的准确性。
三、资本化利息的案例分析为了更好地理解和应用资本化利息的会计处理方法,我们来看一个实际的案例。
假设某企业在建造一座新工厂,为此借款100万元,借款利率为5%,借款期限为1年。
该企业需要计算并资本化利息。
根据资本化利息的计算公式,我们可以先计算出资本化利息的金额:资本化利息的金额 = 100万元 × 5% × 1年 = 5万元。
接下来,我们可以根据资本化利息的会计处理方法进行会计分录的记录:在建工程(固定资产)借 5万元应付利息贷 5万元通过以上的会计处理,该企业成功将利息支出进行了资本化,准确地计入了新工厂的成本中。
利息资本化的实际操作与效果评估一、引言资本化是一种会计处理手段,通过将支出项目转化为资产形式,延长其计入成本的时间,以此来增加企业资产负债表上的资产金额。
而利息资本化是指将企业贷款所产生的利息支出进行资本化处理。
本文将就利息资本化的实际操作过程和效果进行评估。
二、利息资本化的实际操作流程1.确定资本化项目企业决定是否利息资本化的第一步是确定资本化项目。
通常情况下,只有与资本化项目直接相关的利息支出才能够进行资本化处理。
例如,购买土地、建筑物或者设备所产生的借款利息可以资本化,而用于购买库存或者支付日常营运支出的借款利息则不能资本化。
2.计算资本化利息在确定资本化项目后,企业需要计算资本化利息的金额。
这可以通过以下公式进行计算:资本化利息=实际支付的利息支出-(利息收入+其他相关利息费用)。
根据该公式计算出的金额即为资本化利息的数额。
3.资本化计入固定资产资本化利息应该作为相关固定资产的组成部分,计入该固定资产的成本。
企业可以通过将资本化利息直接加入固定资产的原值中,或者通过在资产账户中建立一个额外的资本化利息账户来记录。
4.跟踪和披露企业应该定期跟踪和披露利息资本化项目,以确保其准确性和合规性。
这意味着企业需要保留与资本化项目相关的文档和记录,并在财务报告中明确披露这些项目。
三、利息资本化的效果评估1.资产负债表影响利息资本化可以通过增加固定资产的金额来提高资产负债表上的资产总额。
这有助于提升企业的财务稳定性和信用评级,并为企业提供更大的财务灵活性。
2.利润表影响利息资本化将利息支出转化为固定资产成本的一部分,在当期利润表上不再计入利息费用。
这有助于提高企业的净利润和净利润率。
3.现金流量表影响利息资本化可以通过减少当期现金流出来改善企业的现金流量表。
由于资本化利息不再计入当期利润表,企业的经营活动产生的现金流量净额将相应增加。
4.财务分析与评估利息资本化对企业的财务分析和评估也有重要的影响。
资本化利息的数额越大,固定资产的成本越高,因此,企业的财务比率(如资本回报率、产权比率等)也将相应变化。
1.概述关于资本化率需要说明⼀下:分⼦中的利息⽀出指的是所有在这个期间内存在的⼀般借款在这个期间产⽣的所有的利息⽀出,这个⽀出是和在建⼯程没有任何关系的,也就是不仅包括被在建⼯程实际占⽤的借款,也是包括没有被占⽤的借款。
分母中的加权平均⽀出指的是在这个期间内所有存款实际存在的时间,所谓的加权⽀出指的是借款在某个期间内实际存在的时间除以整个期间的时间。
⽐如有三笔⼀般借款,利率都是10%⼀笔借款是在1⽉初借⼊1000万,⼆⽉初借⼊2000万,三⽉初借⼊了3000万。
对于⼀年来说,第⼀笔借款加权平均⽀出=1000×12/12,对于第⼆笔借款来说,实际存在的时间是11个⽉,那么加权平均⽀出=2000×11/12,对于第三笔⽀出来说实际存在的时间是10个⽉,那么加权平均⽀出=3000×10/12,所以当年的资本化率=(1000×10%+2000×11/12+3000×10/12)/(1000+2000×11/12+3000×10/12)。
2.处理概述 ⼀般借款难点还是在资本化率的计算和加权平均资本⽀出的计算上,资本化率的计算上⾯已经做了介绍。
加权平均资本⽀出其实就是计算在⼀年中或者是⼀个资本化期间中各个⽀出的款项实际存在的时间。
⽐如⼀个资本化期间为⼀个季度三个⽉,那么第⼀笔款项是期初就⽀出了,那么权数就是3/3;如果该笔款项是第⼆个⽉⽀出的,那么权数就是2/3;如果该笔款项是在第三个⽉初⽀出的,那么权数就是1/3,这⾥需要注意的是权数要和利率的期间要对应,年或者季度要⼀致。
3.资本化会计处理 例题2:正保公司07年借⼊两笔⼀般借款⽤于在建⼯程建设,第⼀笔1⽉初借⼊,⾦额1200万,利率10%,期限两年;第⼆笔3⽉初借⼊,⾦额1500万,利率12%,期限⼀年;⼯程从07年2⽉正式开始,⽀出800万;7到9⽉⾮正常中断,10⽉开⼯⽀出1000万。
工程施工以前的利息资本化在工程施工过程中,资金的筹集、使用和管理是至关重要的。
利息资本化作为一种财务处理方法,对于企业合理安排资金使用、优化财务结构具有重要意义。
本文主要探讨工程施工以前的利息资本化问题。
一、利息资本化的概念及意义利息资本化,是指企业在借款过程中发生的利息支出,按照一定比例计入固定资产成本的一种财务处理方法。
利息资本化有利于企业合理分配成本,降低税负,提高资金使用效率。
在工程施工中,利息资本化可以帮助企业更好地管理资金,为项目顺利实施提供有力保障。
二、工程施工以前利息资本化的适用范围1. 固定资产投资项目:企业在进行固定资产投资时,为筹集资金而发生的利息支出,可以根据实际情况进行利息资本化。
2. 工程招投标阶段:企业在工程招投标过程中,为支付投标保证金、履约保证金等而发生的利息支出,可以纳入工程成本进行资本化。
3. 工程筹备阶段:企业在工程筹备阶段,为办理各种手续、支付前期费用等而发生的利息支出,可以根据实际情况进行利息资本化。
4. 工程采购阶段:企业在工程采购过程中,为支付采购保证金、质保金等而发生的利息支出,可以纳入工程成本进行资本化。
三、工程施工以前利息资本化的计算方法1. 专门借款利息资本化:企业为特定工程项目专门借入的资金,其利息支出可以根据实际情况进行资本化。
计算公式为:利息资本化金额 = 专门借款当期利息支出 - 投资收益。
2. 一般借款利息资本化:企业为非特定工程项目借入的资金,其利息支出可以根据实际情况进行资本化。
计算公式为:利息资本化金额 = 一般借款当期利息支出× 资本化率。
四、工程施工以前利息资本化的注意事项1. 合理确定借款用途:企业应确保借款资金用于工程施工相关事项,避免利息资本化不当。
2. 合规办理手续:企业在进行利息资本化时,应严格遵守国家相关法律法规,确保手续合规。
3. 及时调整财务政策:企业应根据项目进展情况,及时调整财务政策,确保利息资本化的合理性。
资本化利息会计处理方法在企业的资金运作中,除了直接借款融资外,也常常利用现有的资产作为抵押向金融机构申请贷款。
在这种情况下,企业除了需要偿还所借到的贷款本金外,还需要支付利息。
为了更好地反映贷款的实质成本,企业需要将这些利息支出以某种方式计入其会计报表。
资本化利息是一种会计处理方法,本文章将介绍这种方法的基本概念和操作步骤。
一、资本化利息的基本概念资本化利息是指将贷款利息计入为资本化项目一部分,以增加资产的金额,并将利息以资产的一种形式列入资产负债表中。
通过资本化利息,企业可以履行会计准则要求将利息作为资本资产进行确认,同时降低当期财务费用的支出,从而影响企业的财务报表。
二、资本化利息的操作步骤资本化利息的处理步骤通常包括以下几个环节:1. 确定资本化利息的适用条件:企业需要根据会计准则和法规规定确定何种情况下可以采用资本化利息的方式。
常见的条件包括资产建造过程中存在长期利率贷款、资本项目的资金实际借入、资金支出用于资本支出等。
2. 计算资本化利息的金额:企业需要按照一定的方法和公式计算出所需资本化利息的金额。
通常,利息的计算基准包括资本化工程的净开支金额、资本化的时间段等。
3. 资本化利息的确认:在满足资本化利息适用条件的前提下,企业将计算出的资本化利息金额确认为资产,并将其列入资产负债表中。
通常,在资产负债表中,资本化利息的金额以某种方式与相关的资本项目相关联。
4. 利息的摊销:资本化利息属于长期资本项目,根据会计准则的要求,企业需要在一定的期限内对其进行摊销。
摊销的方式和时间段需要遵循会计准则和相关规定。
三、资本化利息的优缺点资本化利息会计处理方法有其一定的优点,但也存在一些局限性。
优点:1. 反映真实成本:资本化利息将贷款的利息费用计入资产负债表,并进行摊销。
这样可以更好地反映贷款的实质成本,避免将所有利息作为当期费用直接计入损益表。
2. 提高财务报表的可比性:通过将利息支出以资产的形式列入报表,利息支出的方式和时间较为统一,从而提高财务报表的可比性和分析性。
资本化利息的会计处理与会计准则要求在企业运营中,资金的运作和利用是极为重要的。
为了解决资金短缺问题,企业可能会通过借贷资金的方式来满足资金需求。
然而,借贷所产生的利息费用应该如何在企业的会计处理中反映出来,是一个需要注意的问题。
一、资本化利息的概念及原则资本化利息是指企业在资产建设期间,将借贷资金所支付的利息转化为符合会计准则要求的资本利息费用。
这样做的目的在于将借贷所支付的利息费用在一段时期内分摊到相应的固定资产或可资本化的项目中,使其成为固定资产的一部分。
在资本化利息的处理中,需要遵守以下原则:1. 可资本化项目的确定:只有符合特定条件的资产建设项目才能进行资本化利息处理。
一般来说,可资本化项目必须具备以下条件:能够产生未来经济利益,有明确的建设期限,并且实际支出的资金达到了一定的金额。
2. 利息资本化的时间范围:利息资本化的时间范围一般是从资产开始建设或购买的日期开始,到资产建设或购买结束的日期之间的时间段。
在此期间内所支付的借贷利息将会作为资本利息费用进行资本化处理。
3. 资本化利息的计算方法:资本化利息的计算方法根据不同的会计准则和政府监管机构的规定,可能会有所不同。
通常情况下,根据利息资本化的原则,可采取简单利息法或等效利息法进行计算。
二、会计准则对于资本化利息的要求根据国际财务报告准则(IFRS)和中国会计准则的规定,企业在进行资本化利息的会计处理时,需遵循以下要求:1. 明确的准则依据:企业应明确资本化利息的会计处理依据,并在财务报表中进行明示。
2. 合理的利率确定:资本化利息的计算方法中应确定合理的利率,将借贷利息与相关项目的成本进行合理相对比。
3. 明确的资产分类:企业应将资产细分为可资本化项目与不可资本化项目,并对可资本化项目明确资本化利息的处理方法。
4. 明确资本化时间范围:企业应准确确定资本化时间范围,并在报表中明确说明资本化时间的起始和结束日期。
5. 披露与解释:企业在财务报表中应对资本化利息进行适当的披露,并对于相关会计政策和计算方法进行解释。
一般借款利息费用资本化会计处理注意事项【会计实务经验之谈】一、注意借款费用开始资本化、暂停、停止的时间开始资本化时点必须同时满足以下三个条件:资产支出已经发生;借款费用已经发生;为使资产达到预定可使用或可销售状态所必要的购建或生产活动已经开始,上述一个条件不满足,借款费用就不能开始资本化。
暂停资本化的时间,会计准则规定,符合资本化条件的资产在购建或者生产过程中,发生非正常中断、且中断时间连续超过3个月的,应当暂停借款费用的资本化。
购建或生产符合资本化条件的资产达到预定可使用或可销售状态时,借款费用应当停止资本化。
注:上述规定是利息费用予以资本化计算的前提。
二、注意准确理解核算中的几个概念(一)累计资产支出超过专门借款部分。
它是指企业在建造或生产符合资本化条件资产的过程中所占用的借款总额(包括专门借款和一般借款)扣除专门借款以外的部分,该规定界定了一般借款利息费用资本化的范围。
(二)资产支出加权平均数。
它是计算的核心,也是计算的难点,因为每笔一般借款被占用的时间往往会不一致,故需要对在不同时点被占用的一般借款按时间加权平均,计算中,可以天数、月份、季度、年作为计算累计支出加权平均数的权数,只是在计算过程中,资产累计支出加权平均数与资本化率的口径要一致。
即:累计支出加权平均数=∑[每笔资产支出金额×(每笔资产支出实际占用天数/会计期间涵盖天数)]。
(三)所占用一般借款的资本化率。
如果只借入一笔借款,该资本化率即为该笔借款的利率;如果借入了一笔以上的借款,则该资本化率就需计算加权平均利率。
所占用一般借款的资本化率=所占用一般借款加权平均利率=所占用一般借款当期实际发生的利息之和÷所占用一般借款本金加权平均数。
所占用一般借款本金加权平均数=∑[所占用每笔一般借款本金×(每笔一般借款在当期所占用的天数/当期天数)].通过上述分析,要准确地计算出一般借款利息费用资本化金额关键是要准确地计算累计资产支出的加权平均数和资本化率。
1.概念专门借款的资本化利息的处理,如果是涉及到多笔专门借款的,不需要计算资本化率。
因为专门借款的利息资本化处理表明:不管专门借款是否被占用,利息支出都是应该资本化处理的,那么即使是借入了多笔专门借款的,仍然是遵循了这样的一个原则。
所以从这个角度上说,资本化率的计算公式是仅仅针对于一般借款而言的。
因为一般借款强调一个实际占用的概念,那么只有被占用的一般借款支出部分的利息支出才能够资本化。
所以如果涉及了多笔一般借款的,就应该是计算资本化率。
这个资本化率实质上就是加权的利息率。
2.处理概述专门借款的处理需要下面几点:专门借款发生的利息费用在资本化期间是都可以资本化的;不管专门借款有没有被占用,以及占用多少,利息费用都可以资本化;可以扣除的利息收入部分必须是在资本化期间内闲置资金的利息收入;注意利息支出资本化和利息收入扣除的期间的一致。
专门借款利息费用资本化的处理是最简单的处理,只需要注意什么时候开始资本化,注意资本化期间的利息支出和利息收入就可以了;即使有一笔专门借款一直闲置也不影响资本化。
3.资本化会计处理例题1、正保公司07年初借入两笔专门借款用于在建工程建设,第一笔借款1200万,利率10%,期限两年;第二笔借款1500万,利率12%,期限一年;工程从07年2月正式开始,支出800万;7到9月非正常中断,10月开工支出1000万。
已知闲置资金的投资收益为0.5%每月。
解析:本题中资本化期间为2月一6月和10月一12月两个期间共8个月的时间。
专门借款利息支出=(1200X10% + 1500X12%)X8/12 = 200专门借款资本化期间利息收益=(1200 + 1500 — 800) X0.5%X5+(1200 + 1500 — 800 — 1000)X0.5%X3 = 61,因此专门借款资本化利息支出=200 — 61 = 139和在建工程有关的会计分录,这里仅计算和在建工程有关的利息支出和收益:借:在建工程 139银行存款61贷:应付利息2004.经典例题正保公司于2008年1月1日从银行借入专门借款1000万元用于工程建设,年利率8%,利息按年支付。
利息支出资本化和费用化的确定
利息支出资本化和费用化的确定是会计核算中的一个重要问题,通常根据资产的性质和用途来决定。
一般而言,如果利息支出与资产的取得、建造或生产有直接关联,可以将利息支出资本化。
资本化的利息支出将计入资产成本,随着资产的使用或消耗而摊销。
具体情况如下:
取得固定资产:当企业购买或建造固定资产时,如果支付了利息,则应将利息支出资本化。
这是因为固定资产是长期使用和受益的,利息支出应该作为资产成本,与资产一起摊销。
生产自用资产:当企业生产自用资产时,如设备、机器等,支付了利息,则应将利息支出资本化。
这是因为自用资产在生产期间对企业产生经济利益,利息支出应该作为资产成本,与资产一起摊销。
相反,如果利息支出与日常经营活动有关,则应将其费用化,这种情况下利息支出不属于资产成本,而是企业当期发生的费用,应当直接计入当期损益。
例如,借款用于支付日常运营费用的利息支出就应该被费用化。
总之,企业在确定利息支出资本化和费用化时,应该根据资产的性质、用途、生产周期等因素进行合理判断,以便合理地反映企业的财务状况和经营活动情况。
同时,企业应遵循相关的会计准则和法规,严格按照规定进行核算处理。
第1篇一、概念工程施工利息资本化是指企业在购建固定资产过程中,为筹集建设资金而发生的借款利息支出,在满足一定条件下,将其计入固定资产成本的一种会计处理方法。
这种处理方法可以使企业在固定资产购建过程中,更加真实、准确地反映企业的财务状况和经营成果。
二、条件1. 资产支出已经发生:企业在购建固定资产过程中,已发生相应的现金支出、非现金资产转移或承担带息债务。
2. 借款费用已经发生:企业为购建固定资产而专门借入款项的借款费用,或者占用一般借款的借款费用。
3. 为使资产达到预定可使用或可销售状态所必要的购建或生产活动已经开始:符合资本化条件的资产的实体建造或生产工作已经开始。
三、范围1. 专门借款:为购建固定资产而专门借入的款项,如银行贷款、发行债券等。
2. 一般借款:占用一般借款的借款费用,如银行贷款、发行债券等。
3. 借款利息支出:包括利息支出、复利支出、加息支出等。
四、注意事项1. 严格遵守会计准则:企业在进行工程施工利息资本化时,应严格遵守国家相关会计准则,确保会计处理方法的准确性。
2. 确保资本化条件:在确定工程施工利息支出是否可以资本化时,应确保满足上述三个条件。
3. 适时调整:在工程施工过程中,如遇特殊情况导致资本化条件发生变化,应及时调整利息支出资本化金额。
4. 合理分配:对于多个项目同时进行的情况,应合理分配利息支出资本化金额,确保各项目成本的真实性。
5. 监督与检查:企业内部审计部门应定期对工程施工利息资本化进行监督与检查,确保会计处理方法的合规性。
总之,工程施工利息资本化是企业会计处理中的重要环节,正确运用该处理方法,有助于提高企业财务状况和经营成果的准确性。
企业在实际操作过程中,应严格遵守相关法律法规,确保会计处理的合规性。
第2篇一、工程施工利息资本化的条件1. 资产支出已经发生:在工程施工过程中,企业已经支付了现金、转移非现金资产或承担带息债务,以购建符合资本化条件的资产。
2. 借款费用已经发生:企业为购建符合资本化条件的资产而专门借入款项,或者占用了一般借款的借款费用。
利息资本化方法利息资本化方法是一种将利息收入转化为资本的方法。
在金融领域中,利息是指借贷双方约定的一定期限内,借款人向贷款人支付的一种报酬。
利息资本化方法则是通过将利息收入重新投资,使其产生更多的收益,从而实现资本增值的过程。
利息资本化方法的核心思想是将利息收入作为一种资本,通过投资运作实现资本的增值。
具体来说,利息资本化方法可以通过以下几种途径实现:1.复利投资:复利是指将利息收入再次投资,使其产生更多的收益。
在利息资本化中,复利投资是一种常用的方法。
通过将已获得的利息收入重新投资,可以使资本不断增值,从而实现长期的财富积累。
2.股票投资:股票市场是利息资本化的一个重要途径。
投资者可以将利息收入用于购买股票,通过股票的价值增长实现资本的增值。
股票市场具有较高的风险和收益,因此投资者需要根据自身的风险承受能力和投资目标进行选择。
3.债券投资:债券市场是一种相对较为稳定的投资渠道。
债券是一种固定收益的投资工具,投资者可以通过购买债券获得利息收入。
利息收入可以作为资本进行再投资,从而实现资本的增值。
4.房地产投资:房地产市场是一种具有较低风险和稳定收益的投资渠道。
投资者可以将利息收入用于购买房地产,通过房地产的升值和租金收入实现资本的增值。
利息资本化方法的实施需要投资者具备一定的金融知识和投资能力。
首先,投资者需要了解不同投资渠道的特点和风险收益特征,选择适合自己的投资方向。
其次,投资者需要制定合理的投资计划和风险控制策略,确保资本的安全和收益的最大化。
最后,投资者需要密切关注市场变化,及时调整投资组合,以适应市场的波动和变化。
利息资本化方法的应用范围广泛,不仅适用于个人投资者,也适用于企业和机构投资者。
无论是个人投资还是企业投资,利息资本化方法都可以帮助投资者实现资本的增值和财富的积累。
利息资本化方法是一种将利息收入转化为资本的方法。
通过复利投资、股票投资、债券投资和房地产投资等途径,投资者可以实现资本的增值和财富的积累。
利息资本化通俗解释
利息资本化是一个经济术语,它描述了将利息所产生的收入再投资以获取更多
利息收入的过程。
这个概念在个人理财和企业财务中都很重要。
通俗来说,利息资本化可以看作是“让钱生钱”的一种方式。
当我们将存款放入
银行时,银行会以一定的利率给予我们利息。
利息资本化就是把这些利息再投入到银行或其他投资渠道,以便使资金增长。
通过利息资本化,我们可以获得多次利息,并积累更多的财富。
对于个人来说,利息资本化可以帮助我们实现财富增长的目标。
例如,当我们
存入一笔钱作为定期存款时,存款期限结束后,我们可以选择将获得的利息再次存入定期存款账户,这样可以获得更多利息收入。
随着时间的推移,利息资本化可以使我们的初始存款增加很多倍。
对于企业来说,利息资本化是一种有效的财务策略。
企业可以将盈余资金投资
于股票、债券、基金等金融工具,以获得更多的利息收入。
通过利用利息资本化,企业可以增加资金流动性,拓展业务,并实现经营的长期可持续发展。
尽管利息资本化可以帮助我们增加财富,但也需要注意风险。
投资本身存在风险,投资决策需要慎重考虑。
此外,利息率的波动也会影响利息资本化的效果。
总之,利息资本化是一种通过再投资利息来实现财富增长的方式。
无论是个人
还是企业,在理财和财务决策中,都应该充分了解并正确运用利息资本化的原则。
通过合理的投资,我们可以让资金更好地增值,实现经济目标。
2007年1月1日实施的新会计准则,《企业会计准则第17号——借款费用》中的专门借款利息资本化金额的计算方法与旧准则有较大的差别,这对企业有何影响,现作以下对比分析。
一、专门借款利息资本化金额的确定新准则规定,在资本化期间内,每一会计期间资本化金额,属于为购建或生产符合资本化条件的资产而专门借款的,应当以专门借款发生当期实际的利息费用,减去将尚未动用的借款资金存入银行取得的利息收入或进行暂时性投资取得的投资收益后的金额确定。
旧准则规定,仅指购建固定资产而专门借入的款项予以资本化。
借款利息资本化金额与在固定资产购建过程中所发生的资产支出相挂钩。
每期利息资本化金额=至当期末止购置或建造固定资产的累计支出加权平均数×资本化率(资本化率是借款利率或加权平均利率)。
例1:甲公司为购建厂房于2005年12月底向银行借入专门借款600万元,期限3年,借款年利率5%.2006年1月1日新厂房动工,工程预计为1年。
1月1日资产支出300万元,4月1日支出200万,8月1日支出100万元。
专门借款借入后暂未支出的部分作为活期存款存入银行,年利率为1%.计算2006年利息资本化金额。
新准则下当期专门借款利息资本化金额=专门借款当期实际发生的利息费用-尚未动用的借款资金存入银行取得的利息收入或进行暂时性投资取得的投资收益。
则该公司2006年专门借款当期实际发生的利息费用=600×5%=30(万元);专门借款借入后暂未支出的部分作为活期存款存入银行而产生了利息收入,2006年1月1日支出300万后,另300万在1至3月中产生的利息收入为0.75万元(300×1%×3/12);在支出200万元后,100万元在4至7月产生的利息收入为0.33万元(100×1%×4/12)。
因此,2006年专门借款资本化利息=30-0.75-0.33=28.92(万元)。
账务处理为:借:在建工程28.92万元,银行存款1.08万元(O.75+0.33);贷:长期借款30万元。
旧准则下每期利息资本化金额=至当期末止购置或建造固定资产的累计支出加权平均数×资本化率累计支出加权平均数=∑[资产支出金额×每笔资产支出实际占用天数(月)/会计期间涵盖的天数(月)]=300×12/12+200×9/12+100×5/12=491.67;2006年专门借款资本化利息=491.67×5%=24.58(万元),计入损益的借款费用为600×5%-24.58=5.42(万元)。
账务处理为:借:在建工程24.58万元财务费用5.42万元贷:长期借款30万元。
由此可看出,新准则对专门借款利息资本化的金额为28.92万元,比旧准则24.58万元高出4.34万元,这使实行新准则对企业长期资产增加4.34万元,当期利润增加 5.42万元,而且新准则的计算方法要简便得多。
二、一般借款利息资本化金额的确定新准则扩大了可予以资本化的借款范围,包括了专门借款和一般借款;而旧准则仅为专门借款。
新准则规定,为购建或者生产符合资本化条件的资产而占用了一般借款的,企业应当根据累计资产支出超过专门借款部分的资产支出加权平均数乘以所占用一般借款的资本化率,计算确定一般借款应予资本化的利息金额。
其计算方法与旧准则专门借款利息资本化的计算相同。
例2:乙公司为建造一幢办公楼于2006年2月1日向银行专门借款1200万元,借款期限为3年,年利率为6%,工期预计为1年。
因该公司未办好有关手续,在动工之前将借款用于短期投资,取得投资收益15万元。
该公司于2006年4月1日正式动工,为购建该办公楼发生如下支出:4月1日支出500万元,5月20日支出500万元,7月5日支出200万元,10月1日支出300万元。
专门借款借入后暂未支出的部分作为活期存款存入银行,年利率为1%.累计支出超过专门借款的部分为一般借款,一般借款包括:9月30日向A银行借入款项100万元,年利率为5%,期限为1年;向B银行借入200万元,期限2年,年利率为6%.(一)乙公司借入的款项从2月至3月两个月之间所承担的利息不符合资本化条件,应计入当期损益财务费用。
该应付利息为1200×6%×2/12=12(万元),账务处理为:借:财务费用12万元;贷:长期借款12万元。
不论新旧准则,账务处理都一样,没有影响。
(二)至于从4月到12月,利息资本化金额新旧准则处理是不相同的。
1.新准则下(1)专门借款利息资本化金额。
当期专门借款利息资本化金额=专门借款当期实际发生的利息费用-尚未动用的借款资金存入银行取得的利息收入或进行暂时性投资取得的投资收益。
专门借款当期实际发生的利息费用=1200×6%×9/12=54(万元);进行暂时性投资取得的投资收益为15万元;尚未动用的借款资金存入银行取得的利息收入:4月1日支出500万元后,其余700万元从4月1日至5月20日共50天产生利息收入;5月20日支出500万元后,余200万元在5月20日至7月5日共45天产生利息收入,则专门借款存入银行取得的利息收入=700×1%×50/360+200×1%×45/360=1.22(万元)。
因此,当期专门借款利息资本化金额=专门借款当期实际发生的利息费用-尚未动用的借款资金存入银行取得的利息收入或进行暂时性投资取得的投资收益=54-15-1.22=37.78(万元)。
(2)一般借款利息资本化金额。
依题意,10月1日支出的300万元超出了专门借款1200万元,属于一般借款。
新准则规定,企业应当根据累计资产支出超过专门借款部分的资产支出加权平均数乘以所占用一般借款的资本化率,计算确定一般借款应予资本化的利息金额。
①累计支出加权平均数=∑[资产支出金额×每笔资产支出实际占用天数(月)/会计期间涵盖的天数(月)=300×3/12=75(万元)。
②因有两笔一般借款,则资本化率为加权平均利率。
加权平均利率=当期所占用一般借款实际发生的利息之和/一般借款本金加权平均数×100%一般借款当期实际发生的利息之和=100×5%×3/12+200×6%×3/12=4.25(万元);一般借款本金加权平均数=∑(每笔专门借款本金×每笔专门借款实际占用的天数(月数)/会计期间涵盖的天数(月数)=100×3/12+200×3/12=75(万元)。
则加权平均利率=4.25/75×100%=5.67%.因此,一般借款利息资本化金额=累计支出加权平均数×资本化率=75×5.67%=4.25(万元)。
一般借款利息资本化金额的确定是新准则的新增内容,由上可看出其计算方法比专门借款利息资本化的处理复杂,应特别注意。
(3)新准则资本化利息账务处理。
借:在建工程42.03万元(37.78+4.25)银行存款16.22万元(15+1.22);贷:长期借款57万元(1200×6%×9/12+200×6%×3/12)预提费用1.25万元(100×5%×3/12)。
2.旧准则下旧准则规定,只有固定资产专门借款才能资本化,占用的一般借款不能资本化。
专门借款利息资本化金额=至当期末止购置或建造固定资产的累计支出加权平均数×资本化率。
(1)计算专门借款累计支出加权平均数。
4月1日支出的500万元实际占用天数为270天(4月1日至12月30日,注:每月按30日计算),5月20日支出的500万元实际占用天数为220天(5月20日至12月30日),7月5日支出的200万元实际占用天数为175天(7月5日至12月30日),10月1日支出的300万元不属于专门借款,不能资本化。
则专门借款累计支出加权平均数=∑[资产支出金额×每笔资产支出实际占用天数/会计期间涵盖的天数]=500×270/360+500×220/360+200×175/360=777.77(万元)。
(2)资本化率即为专门借款利率6%.因此,专门借款利息资本化金额=至当期末止购置或建造固定资产的累计支出加权平均数×资本化率=777.77×6%=46.67(万元),不能资本化的借款费用计入当期损益。
(3)旧准则利息资本化账务处理。
借:在建工程46.67万元,财务费用7.33万元(差额);贷:长期借款54万元(1200×6%×9/12)。
从该题可看出:在含有一般借款的情况下,新准则利息资本化金额42.03万元包括了固定资产专门借款资本化金额37.78万元和一般借款资本化金额4.25万元,旧准则利息资本化金额只是固定资产专门借款资本化金额46.67万元,一般借款的借款费用不能资本化;新准则下一般借款利息资本化与旧准则专门借款利息资本化计算方法一致,都采用“累计支出加权平均数×资本化率”公式计算,难度较大;一般来说新准则资本化金额要比旧准则资本化金额大(该题投资收益15万元扣减后使新准则资本化金额比旧准则资本化金额小,这是特殊情况),使企业长期资产增加;另外旧准则把不能资本化的金额计入财务费用,而新准则取消了这一做法,使企业利润增加。
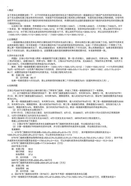
经典例题正保公司2007年初为建造办公楼向银行借入了两笔专门借款,并借入了两笔一般借款和发行了一笔债券。
(1)关于借款和发行债券的资料如下:第一笔专门借款金额为1000万,年利率为5%,期限为一年,借入时间为07年1月1日;第二笔专门借款金额为2000万,年利率为8%,期限是两年,借入时间为07年4月1日;假设专门借款闲置资金月收益率为0.3%。
第一笔一般借款金额为1000万,年利率为10%,期限是两年,借入时间为07年4月1日;第二笔一般借款借款金额为2000万,年利率为12%,期限是两年,借入时间为07年6月1日;第三笔一般借款为债券,债券面值为1000万,实际发行收入为1000万,票面利率为14%,期限为两年,发行时间为07年6月1日。
假设一般借款闲置资金的月收益率0.5%。
(2)关于工程资金支出情况如下:07年1月1日,工程正式动工建设,当天支出款项500万;6月1日,支出800万;9月1日到11月31日因为非正常原因停工,12月1日恢复动工当天发生支出1000万;该项工程08年1月1日又发生支出1000万;4月1日发生支出1500万;08年6月30日工程全面完工。
(1)计算07年专门借款利息资本化金额和08年专门借款利息资本化金额,作出相应的会计分录。