2019年山东省潍坊市中考地理试卷(附答案与解析)
- 格式:docx
- 大小:893.65 KB
- 文档页数:8
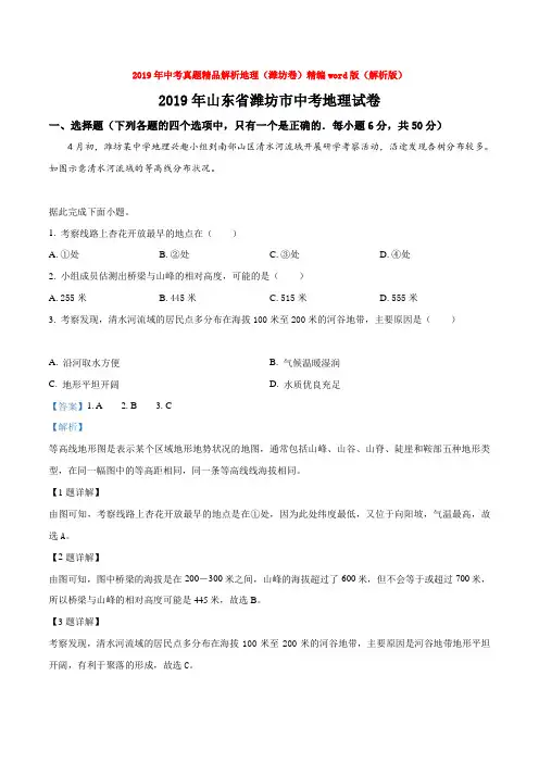
2019年中考真题精品解析地理(潍坊卷)精编word版(解析版)2019年山东省潍坊市中考地理试卷一、选择题(下列各题的四个选项中,只有一个是正确的.每小题6分,共50分)4月初,潍坊某中学地理兴趣小组到南部山区清水河流域开展研学考察活动,沿途发现杏树分布较多。
如图示意清水河流域的等高线分布状况。
据此完成下面小题。
1. 考察线路上杏花开放最早的地点在()A. ①处B. ②处C. ③处D. ④处2. 小组成员估测出桥梁与山峰的相对高度,可能的是()A. 255米B. 445米C. 515米D. 555米3. 考察发现,清水河流域的居民点多分布在海拔100米至200米的河谷地带,主要原因是()A. 沿河取水方便B. 气候温暖湿润C. 地形平坦开阔D. 水质优良充足【答案】1. A 2. B 3. C【解析】等高线地形图是表示某个区域地形地势状况的地图,通常包括山峰、山谷、山脊、陡崖和鞍部五种地形类型,在同一幅图中的等高距相同,同一条等高线线海拔相同。
【1题详解】由图可知,考察线路上杏花开放最早的地点是在①处,因为此处纬度最低,又位于向阳坡,气温最高,故选A。
【2题详解】由图可知,图中桥梁的海拔是在200-300米之间,山峰的海拔超过了600米,但不会等于或超过700米,所以桥梁与山峰的相对高度可能是445米,故选B。
【3题详解】考察发现,清水河流域的居民点多分布在海拔100米至200米的河谷地带,主要原因是河谷地带地形平坦开阔,有利于聚落的形成,故选C。
APEC峰会于2013年10月5日-8日在印尼巴厘岛举行,4. 峰会期间,太阳直射点的位置和移动方向分别是()A. 南半球向北移动B. 南半球向南移动C. 北半球向南移动D. 北半球向北移动5. 峰会期间,图中城市昼最长的是()A. 布宜诺斯艾利斯B. 布兰卡港C. 别德马D. 乌斯怀亚6. 峰会期间,布宜诺斯艾利斯的气候特点是()A. 寒冷干燥B. 温暖湿润C. 炎热干燥D. 低温少雨【答案】4. B 5. D 6. B【解析】地球在自转的同时还在不断地绕着太阳公转,方向都是自西向东,周期是一年,因为地球在公转时,地轴始终与平面保持66.5°的夹角,所以太阳直射的地方不同,导致各地出现不一样的季节和不一样的昼夜长短,就产生了季节变化和五带的划分。
2019年中考地理真题试题一、单选题(本大题共25小题,共50.0分)1.图1是张先生在某观察站于当地时间6月15日12时开始至次日12时,每隔两小时拍摄的不同时刻的太阳高度变化照片(此影像为多次曝光而成)。
图2示意地球公转,读图回答1~3题。
6月15日-16日,该观察站的昼夜长短状况是()A. 昼夜等长B. 极昼C. 昼变短,夜变长D. 昼短夜长【答案】B【解析】解:读图可得,6月15日-16日,该观察站太阳终日不落,是极昼现象,该站位于北半球,此时地球运行在春分日与夏至日之间,该观察站昼渐长,夜渐短,故B正确。
故选:B。
当太阳光直射在南回归线上时,这一天称为冬至日,为12月22日,北半球昼短夜长,北极圈以内地区有极夜现象;当太阳光直射在北回归线上时,这一天称为夏至日,为6月22日,北半球昼长夜短,北极圈以内地区有极昼现象;当太阳光第一次直射在赤道上时,这一天称为春分日,为3月21日,全球昼夜平分;第二次直射在赤道上时为秋分日,为9月23日,全球昼夜平分。
本题考查昼夜长短与季节的关系,读图解答即可。
2.图1是张先生在某观察站于当地时间6月15日12时开始至次日12时,每隔两小时拍摄的不同时刻的太阳高度变化照片(此影像为多次曝光而成)。
图2示意地球公转,读图回答1~3题。
照片拍摄期间,地球处于图2中公转轨道的()A. ①点附近B. ②点附近C. ③点附近D. ④点附近精品【答案】A【解析】解:6月15日地球运行在春分日与夏至日之间,此时最接近①点即夏至日,太阳直射点位于赤道附近。
故选:A。
地球的公转方向是自西向东的,当太阳光直射在南回归线上时,这一天称为冬至日,为12月22日,北半球昼短夜长,北极圈以内地区有极夜现象;当太阳光直射在北回归线上时,这一天称为夏至日,为6月22日,北半球昼长夜短,北极圈以内地区有极昼现象;当太阳光第一次直射在赤道上时,这一天称为春分日,为3月21日,全球昼夜平分;第二次直射在赤道上时为秋分日,为9月23日,全球昼夜平分。
2019年山东省潍坊市中考地理试卷一、单选题(本大题共25小题,共50.0分)1.4月初,潍坊某中学地理兴趣小组到南部山区清水河流域开展研学考察活动,沿途发现杏树分布较多。
如图示意清水河流域的等高线分布状况。
据此完成1-3题。
考察线路上杏花开放最早的地点在()A. ①处B. ②处C. ③处D. ④处2.4月初,潍坊某中学地理兴趣小组到南部山区清水河流域开展研学考察活动,沿途发现杏树分布较多。
如图示意清水河流域的等高线分布状况。
据此完成1-3题。
小组成员估测出桥梁与山峰的相对高度,可能的是()A. 255米B. 445米C. 515米D. 555米3.4月初,潍坊某中学地理兴趣小组到南部山区清水河流域开展研学考察活动,沿途发现杏树分布较多。
如图示意清水河流域的等高线分布状况。
据此完成1-3题。
考察发现,清水河流域的居民点多分布在海拔100米至200米的河谷地带,主要原因是()A. 沿河取水方便B. 气候温暖湿润C. 地形平坦开阔D. 水质优良充足4.2018年11月30日至12月1日,G20峰会在阿根廷首都布宜诺斯艾利斯举行。
如图示意阿根廷及周边区域。
据此完成4~6题。
峰会期间,太阳直射点的位置和移动方向分别是()A. 南半球向北移动B. 南半球向南移动C. 北半球向南移动D. 北半球向北移动5.2018年11月30日至12月1日,G20峰会在阿根廷首都布宜诺斯艾利斯举行。
如图示意阿根廷及周边区域。
据此完成4~6题。
峰会期间,图中城市昼最长的是()A. 布宜诺斯艾利斯B. 布兰卡港C. 别德马D. 乌斯怀亚6.2018年11月30日至12月1日,G20峰会在阿根廷首都布宜诺斯艾利斯举行。
如图示意阿根廷及周边区域。
据此完成4~6题。
峰会期间,布宜诺斯艾利斯的气候特点是()A. 寒冷干燥B. 温暖湿润C. 炎热干燥D. 低温少雨7.进入21世纪以来,全球进入地壳运动活跃期。
2000-2010年间,苏门答腊岛近海共发生8次里氏7级以上的大地震。
山东省潍坊市2019-2020学年中考地理教学质量调研试卷一、选择题(本题包括25个小题,每小题2分,共50分.在每个小题给出的四个选项中,只有一项是符合题目要求的。
)1.我国石油资源主要分布的地区不包括A.东北地区B.华北地区C.西北地区D.东南地区【答案】D【解析】【分析】【详解】根据所学的知识可知,我国的石油资源主要分布在东北、华北和西北地区;故答案选D。
【点睛】该题主要考查的是中国石油资源的分布,要求学生熟练掌握。
2.关于东北地区的人口和民族,不正确的是()A.人口分布不均匀B.平原地区多,山区少C.东部多,西部少D.满族是人数最多的少数民族【答案】C【解析】【分析】【详解】我国东北地区人口分布不均匀,主要集中分布在中部和南部平原地区,山区人口相对稀疏;东北地区是中国少数民族的主要分布区之一,其中满族是该地区人数最多的少数民族,故本题选C。
3.图为地球示意图, 据图完成下面小题1.下列关于地球形状的描述,正确的是A.天圆地方B.地球是一个两极稍扁、赤道略鼓的不规则球体C.地球是正圆形的D.天如斗笠,地如覆盘2.地球的平均半径是A.6371千米B.5.1万千米C.4万千米D.6378千米【答案】1.B2.A【解析】【分析】1.关于地球形状的描述,经过现代科技的精确测量,地球是一个两极稍扁、赤道略鼓的不规则球体,“天圆地方”、“地球是正圆形”和“天如斗笠,地如覆盘”是古代人们在落后的条件下对地球形状的认识,故选B。
2.经过测量,地球是一个两极稍扁、赤道略鼓的不规则球体,地球的赤道半径是6378千米,极半径是6356千米,平均半径是6371千米,故选A。
【点睛】本题考查地球大小的知识点,要求识记。
4.交通运输被称为发展经济的“先行官”。
读交通运输方式图,完成下面小题。
1.目前泰州最主要的交通运输方式是()A.①B.②C.③D.④2.美国的一位华裔急需移植骨髓,中国的一位自愿者捐献了与她相配的骨髓,骨髓必须在48小时之内送到美国,你认为应该选择的运输方式是()A.①B.②C.③D.④【答案】1.B2.C【解析】【分析】一般来说,贵重、急需的货物远距离运送,采用航空运输;大宗、笨重的货物,远距离运输,一般采用铁路或水运;容易变质的鲜货、活物,一般采用公路运输;石油一般采用水运或管道运输;天然气一般采用管道运输。
山东省潍坊市2019-2020学年中考地理第三次调研试卷一、选择题(本题包括25个小题,每小题2分,共50分.在每个小题给出的四个选项中,只有一项是符合题目要求的。
)1.据下表,下列说法正确的是()A.北半球陆地面积大于海洋面积B.南半球陆地面积大于海洋面积C.任意两个面积相等的半球,海洋面积都大于陆地面积D.任意两个面积相等的半球,陆地面积都大于海洋面积【答案】C【解析】【分析】【详解】北半球陆地面积小于海洋面积,A选项错误。
南半球陆地面积小于海洋面积,B选项错误。
任意两个面积相等的半球,海洋面积都大于陆地面积,C选项正确,D选项错误。
故选C。
2.下列符号所示的天气状况中,适合召开学校运动会的是()A.B.C.D.【答案】A【解析】【分析】在天气预报图上,我们可以看到一些符合,这些符号是用来表示天气状况的,它们都有特定的含义.【详解】A表示的是晴天的天气符号,天气晴朗适合召开运动会,选项正确;B表示冰雹,不适合召开运动会,选项错误;C表示的是雷雨的天气符号,不适合召开运动会,选项错误;D表示的是大雾的天气符号,不适合召开运动会,选项错误.故选A.【点睛】本题主要考查常用的天气符号.该知识点是重点内容,识记住各天气符号的含义.3.东亚地区最先迎来黎明曙光的国家是()A.朝鲜B.韩国C.中国D.日本【答案】D【解析】【分析】地球绕着地轴不停地旋转叫地球自转,地球自转的方向和地球公转方向相同都为自西向东,地球自转产生的地理现象是昼夜交替和时间差异。
【详解】东亚包括中国、日本、韩国、朝鲜和蒙古五个国家,由于地球自西向东自转,东边的地点比西边的地点时间早,以上四国,最靠东的是日本,所以日本最先迎来黎明曙光。
故选:D。
【点睛】本题主要考查东亚的国家和昼夜交替,理解解答即可。
4.读“从亚洲到欧洲传统民居的墙壁厚度变化示意图”,导致这种变化的主要因素是()A.降水B.气温C.纬度差异D.地形【答案】B【解析】【分析】【详解】读图可知,亚洲分布最广的气候类型是温带大陆性气候,气候特点是冬冷夏热,气温年较差较大,欧洲西部主要的气候类型是温带海洋性气候,气候特点是冬无严寒,夏无酷暑,从亚洲内陆到欧洲西部冬季气温逐渐升高,由于受气温因素的影响,从亚洲内陆到欧洲传统民居的墙壁厚度应越来越薄,故答案选B。
…○…………装…………○……学校:___________姓名:___________班级:___…○…………装…………○……绝密★启用前山东省潍坊市2019年中考地理试题试卷副标题xxx注意事项:1.答题前填写好自己的姓名、班级、考号等信息 2.请将答案正确填写在答题卡上第I 卷(选择题)请点击修改第I 卷的文字说明 一、选择题4月初,潍坊某中学地理兴趣小组到南部山区清水河流域开展研学考察活动,沿途发现杏树分布较多。
如图示意清水河流域的等高线分布状况。
据此完成下面小题。
1.考察线路上杏花开放最早的地点在( ) A .①处B .②处C .③处D .④处2.小组成员估测出桥梁与山峰的相对高度,可能的是( ) A .255米B .445米C .515米D .555米3.考察发现,清水河流域的居民点多分布在海拔100米至200米的河谷地带,主要原因是( )试卷第2页,总17页…外…………○……※※请※…内…………○……A .沿河取水方便 B .气候温暖湿润 C .地形平坦开阔 D .水质优良充足【答案】 1.A 2.B 3.C 【解析】 【分析】等高线地形图是表示某个区域地形地势状况的地图,通常包括山峰、山谷、山脊、陡崖和鞍部五种地形类型,在同一幅图中的等高距相同,同一条等高线的海拔相同。
1.由图可知,考察线路上杏花开放最早的地点是在①处,因为此处纬度最低,又位于向阳坡,气温最高,故选A 。
2.由图可知,图中桥梁的海拔是在200-300米之间,山峰的海拔超过了600米,但不会等于或超过700米,所以桥梁与山峰的相对高度可能是445米,故选B 。
3.考察发现,清水河流域的居民点多分布在海拔100米至200米的河谷地带,主要原因是河谷地带地形平坦开阔,有利于聚落的形成,故选C 。
APEC 峰会于2013年10月5日-8日在印尼巴厘岛举行, 4.峰会期间,太阳直射点的位置和移动方向分别是( ) A .南半球 向北移动 B .南半球 向南移动 C .北半球 向南移动D .北半球 向北移动5.峰会期间,图中城市昼最长的是( )A .布宜诺斯艾利斯B .布兰卡港C .别德马D .乌斯怀亚6.峰会期间,布宜诺斯艾利斯的气候特点是( ) A .寒冷干燥B .温暖湿润C .炎热干燥D .低温少雨……○…………装……学校:___________姓名:_……○…………装…… 【答案】 4.B 5.D 6.B 【解析】 【分析】地球在自转的同时还在不断地绕着太阳公转,方向都是自西向东,周期是一年,因为地球在公转时,地轴始终与平面保持66.5°的夹角,所以太阳直射的地方不同,导致各地出现不一样的季节和不一样的昼夜长短,就产生了季节变化和五带的划分。
2019版地理精品资料
2019.4
山东省潍坊市中考
地理试题
注意事项:
1.本试卷分第Ⅰ卷(选择题)和第Ⅱ卷(非选择题)两部分。
答题前,考生务必将自己的姓名、考生号填
写在答题卡上。
2. 回答第Ⅰ卷时,选出每小题的答案后,用铅笔把答题卡上对应题目的答案标号涂黑,如需改动,用橡皮
擦干净后,再选涂其他答案标号。
写在试卷上无效。
3. 回答第Ⅱ卷时,将答案填写在答题卡上,写在试卷上无效。
4. 考试结束,将本试卷和答题卡一并交回。
第Ⅰ卷
本卷共25小题。
每小题2分,共50分。
在每个小题给出的四个选项中,只有一项是符合题目要求的。
图1是张先生在某观察站于当地时间6月15日12时开始至次日12时,每隔两小时拍摄的不同时刻的
太阳高度变化照片(此影像为多次曝光而成)。
图2示意地球公转,读图回答1-3题。
1. 6月15日-16日,该观察站的昼夜长短状况是
A. 昼夜等长
B. 极昼
C. 昼变短,夜变长
D. 昼短夜长
2. 照片拍摄期间,地球处于图2中公转轨道的
A. ①点附近
B. ②点附近
C. ③点附近
D. ④点附近
3. 该观察站可能位于
A. 日本
B. 挪威
C. 南极洲
D. 巴西
《动物世界》栏目中经常看到非洲热带草原上的动物,每年周期性大规模迁徙的壮观景象。
图4示意。
2019年山东省潍坊市中考地理试题编者按:查字典地理网小编为大家收集发布了初二地理试题:2019年山东省潍坊市中考地理试题,希望对大家有所帮助。
2019年山东省潍坊市中考地理试题地理试题一、选择题(下列各题的四个选项中,只有一个是正确的。
每小题2分,共50分)龙卷风是一种灾害性天气。
小强同学根据天气预报将龙卷风始发地M 及运动方向在经纬网地图(图1)中作了标注。
据此回答l~2题。
1.M地的经纬度位置是A.29N,112EB.29N,112WC.29S,112ED.29S,112W2.龙卷风移动的方向是A.自北向南B.自西南向东北C.自南向北D.自东北向西南读某城市热岛效应示意图(图2),回答34题。
3.关于热岛效应的影响,正确的是A.减小了污染范围B.提高市区的温度C.改善了郊区的空气质量D.降低市区污染程度4.可以减弱热岛效应的措施是A.在市区建设高层建筑B.在郊区兴建商业中心c.在市区增加绿地面积D.在郊区建设工业园读澳大利亚人口分布图(图3),回答56题。
55.澳大利亚的人口和城市主要分布在A.西部沿海地区B.东南部沿海地区C.中部地区D.南部地区6.决定澳大利亚人口分布的主要因素是A.纬度因素B.海陆位置C.气候因素D.矿产分布西亚地区宗教复杂,物产丰富,是世界上主要的石油输出地区,读图4,回答79题。
7.西亚居民的人种和信仰的宗教分别是A.黄种人、基督教B.白种人、伊斯兰教C.黑种人、犹太教D.混血种人、佛教8.图4内①②③④国家中,不是石油输出国的是A.①B.②C.③D.④9.关于该地区特产和国家组合正确的是A.紫羊羔皮⑤国B.安卡拉羊毛②国C.羊毛地毯④国D.椰枣③国巴西是南美洲面积最大、人口最多、经济最发达的国家,属于新兴经济体金砖五国之一,读图5,回答10一11题。
10.关于图中①②③④表示的地理事物,正确的叙述是A.①河是世界上流程最长的河流B.②城市是巴西最大的城市C.③水电站是目前世界上最大的水电站D.④高原地区属于热带雨林气候11.关于巴西经济和人口的叙述,正确的是A.已形成较完整的工业体系B.世界上最大的可可生产国和出口国C.亚马孙平原地势低平,人口稠密D.人种复杂,城市人口比重低世界各地气候类型多样,自然景观和各地民居差异也很大,根据所学知识,回答1213题。
山东省潍坊市2019年中考地理试题参考答案1.A2.B3.C【解析】等高线地形图是表示某个区域地形地势状况的地图,通常包括山峰、山谷、山脊、陡崖和鞍部五种地形类型,在同一幅图中的等高距相同,同一条等高线的海拔相同。
1.由图可知,考察线路上杏花开放最早的地点是在①处,因为此处纬度最低,又位于向阳坡,气温最高,故选A。
2.由图可知,图中桥梁的海拔是在200-300米之间,山峰的海拔超过了600米,但不会等于或超过700米,所以桥梁与山峰的相对高度可能是445米,故选B。
3.考察发现,清水河流域的居民点多分布在海拔100米至200米的河谷地带,主要原因是河谷地带地形平坦开阔,有利于聚落的形成,故选C。
4.B5.D6.B【解析】地球在自转的同时还在不断地绕着太阳公转,方向都是自西向东,周期是一年,因为地球在公转时,地轴始终与平面保持66.5°的夹角,所以太阳直射的地方不同,导致各地出现不一样的季节和不一样的昼夜长短,就产生了季节变化和五带的划分。
4.峰会期间是10月3日至8日,太阳直射点的位置是位于南半球,并且正在向南回归线移动,北半球各地昼短夜长,故选B。
5.由上题可知,峰会期间是10月3日至8日,太阳直射点的位置是位于南半球,并且正在向南回归线移动,此时南半球纬度越高的地区白昼时间越长,故选D。
6.由上题可知,峰会期间是10月3日至8日,太阳直射点的位置是位于南半球,南半球各地昼长夜短,进入了春季,阿根廷的布宜诺斯艾利斯气候特点是温暖湿润,故选B。
7.C8.C9.B【解析】7.由图可知,苏门答腊岛地形以山地、丘陵为主;山脉呈西北-东南走向;地势由西南向东北倾斜;地势是西南高、东北低,故选C。
8.苏门答腊岛沿海山脉上火山广布,是因为该地位于印度洋板块与亚欧板块的挤压碰撞处,地壳活动频繁,多火山、地震灾害,故选C。
9.由图中苏门答腊岛山脉的走向呈西北-东南可知,印度洋板块边界的大致延伸方向是西北-东南,故选B。
2019年山东省潍坊市中考地理试卷(含答案与解析)绝密★启用前山东省潍坊市2019年初中学业水平考试地理注意事项:1.本试题分第Ⅰ卷和第Ⅱ卷两部分,第Ⅰ卷4页,为选择题。
共50分。
第Ⅱ卷4页,为非选择题,共50分。
全卷满分100分,考试时间60分钟。
2.答卷前务必将试题密封线内及答题卡上面的项目填涂清楚。
所有答案都必须涂、写在答题卡相应位置,答在本试卷上一律无效。
第Ⅰ卷选择题(共50分)一、选择题(下列各题的四个选项中,只有一个是正确的。
每小题6分,共50分)4月初,潍坊某中学地理兴趣小组到南部山区清水河流域开展研学考察活动,沿途发现杏树分布较多。
图1示意清水河流域的等高线分布状况。
据此完成1~3题。
1.考察线路上杏花开放最早的地点在( )A.①处B.②处C.③处D.④处2.小组成员估测出桥梁与山峰的相对高度,可能的是( ) A.255米B.445米C.515米D.555米3.考察发现,清水河流域的居民点多分布在海拔100米至200是( )A.沿河取水方便B.气候温暖湿润C.地形平坦开阔D.水质优良充足2018年11月30日至12月1日,G20峰会在阿根廷首都布宜诺斯艾利斯举行。
图2示意阿根廷及周边区城。
据此完成4~6题。
4.峰会期间,太阳直射点的位置和移动方向分别是( )A.南半球向北移动B.南半球向南移动C.北半球向南移动D.北半球向北移动5.峰会期间,图中城市昼最长的是( )A.布宜诺斯艾利斯B.布兰卡港C.别德马D.乌斯怀亚6.峰会期间,布宜诺斯艾利斯的气候特点是 ( )A.寒冷干燥B.温暖湿润C.炎热干燥D.低温少雨进入21世纪以来,全球进入地壳运动活跃期。
2000-2010年间,苏门答腊岛近海共发生8次里氏7级以上的大地震。
表1为2000-2010年苏门答腊岛近海发生的大地震统计,图3示意苏门答腊岛及周边海域。
据此完成7~9题。
表1 2000-2010年苏门答腊岛近海发生的大地震7.苏门答腊岛的地形、地势特点是( )A.地形以高原为主B.山脉呈南北向延伸C.地势由西南向东北倾斜D.地势中部高四周低8.苏门答腊岛沿海山脉上火山广布,其成因是( )A.位于太平洋板块和印度洋板块的张裂地带B.位于太平洋板块边缘,地壳活跃C.位于印度洋板块和亚欧板块的碰撞地带-------------在--------------------此--------------------卷--------------------上--------------------答--------------------题--------------------无--------------------效------------毕业学校_____________ 姓名_____________ 准考证号_____________ ____________________________________________________D.位于亚欧板块内部,地壳活跃9.推测图示区域内印度洋板块边界的大致延伸方向是( )A.东北-西南B.西北-东南C.东西D.南北日本国土面积狭小,资源短缺,主要发展加工贸易经济。
潍坊市中考地理试题(附答案)2019年潍坊市中考地理试题(附答案)编者按:查字典地理网小编为大家收集了2019年潍坊市中考地理试题(附答案),供大家参考,希望对大家有所帮助!2019年潍坊市中考地理试题(附答案)第1卷选择题(共50分)一、选择题(下列各题的四个选项中,只有一个是正确的。
每小题2分,共50分)第三十届奥运会开幕式将于当地时间2019年7月27日20时12分在英国伦敦举行。
伦敦格林尼治天文台旧址铜制本初子午线地面标志,吸引着世界各地的游客。
读图回答l2题。
1.关于本初子午线的叙述,正确的是A.东、西半球的分界线B.表示O经线C.地球上最长的纬线D.南、北半球的分界线2.从广州乘游轮出发到英国观看奥运会,依次经过的海峡是A.马六甲海峡、霍尔木兹海峡、英吉利海峡B.霍尔木兹海峡、土耳其海峡、直布罗陀海峡C.马六甲海峡、曼德海峡、直布罗陀海峡D.英吉利海峡、土耳其海峡、直布罗陀海峡国际组织是国家之间相互联系的纽带和桥梁。
读下列重要国际组织会徽标志,回答34题。
3.规模最大、最有影响力的全球性国际组织联合国的会徽是A.甲B.乙C.丙D.丁4.会徽表示的国际组织与其总部所在地连线,正确的是A.甲一英国伦敦B.乙一美国纽约C.丙一中国北京D.丁一瑞士洛桑天气变化与生产、生活关系密切。
读某日美国本土天气预报图,完成56题。
5.美国南部地区的天气为A.中雨B.冰雹C.雾天D.阴雨天气6.该日,下列城市的天气对出行最有利的是A.芝加哥B.洛杉矶C.休斯敦D.纽约南极大陆是一个冰雪世界。
读南极地区图,完成78题。
7.关于南极地区的叙述,正确的是A.世界上最干燥的大陆B.全年都有极昼、极夜和极光现象C.居住着黄色人种的因纽特人D.企鹅和白熊都是该大洲特有的动物8.下列气候资料图中,与南极洲相符合的是经常读图和上网浏览世界各国民俗风情,能够学到很多的地理知识。
读俄罗斯地形图,完成910题。
9.有关俄罗斯的地形叙述,正确的是A.俄罗斯地势低平,以平原为主B.叶尼塞河是其重要的地形区分界线C.西伯利亚地区的地势北高南低D.乌拉尔山脉东西方向延伸10.有关俄罗斯社会经济特征的叙述,正确的是A.轻、重工业都比较发达B.人口集中在亚洲部分c.莫斯科只是该国政治中心D.农业不发达南亚地区位于喜马拉雅山脉以南,是世界古文明的发源地之一。
山东省潍坊市2019-2020学年中考地理第一次调研试卷一、选择题(本题包括25个小题,每小题2分,共50分.在每个小题给出的四个选项中,只有一项是符合题目要求的。
)1.关于我国地理环境的叙述,正确的是A.南方地区旅游资源丰富,旅游业发达B.青藏地区是我国四大牧区中草场自然条件最好的C.南方地区地形单一,平原面积广大D.云贵高原地形平坦广阔,是我国主要牧区之一【答案】A【解析】【分析】【详解】我们根据地理位置、自然环境和人文地理特点可以把我国划分为北方地区、南方地区、西北地区和青藏地区四大地理区域。
南方地区地形复杂,山地丘陵面积广,旅游资源丰富,旅游业发达;北方地区的内蒙古牧区是我国四大牧区中草场自然条件最好的;云贵高原喀斯特地貌广布,地表崎岖,不是我国牧区,故本题选A。
【点睛】本题主要考查东半球其他的国家和地区澳大利亚。
2.被誉为“地球的伤疤”的是_____()A.东非大裂谷B.红海C.喜马拉雅山脉D.乞力马扎罗山【答案】A【解析】【分析】【详解】东非大裂谷是世界上最长的裂谷带,该裂谷带被人们形象的称为“地球最大的伤疤”。
故选A。
3.读图,完成下面小题。
1.与 400mm 年等降水量线大致相同的是A.南方地区与北方地区的分界线B.半湿润与半干旱地区的分界线C.亚热带和暖温带的分界线D.丰水带和多水带的分界线2.对甲、乙、丙、丁四地地理特征的描述,正确的是A.甲地植被属常绿阔叶林B.乙地处于湿润地区C.丙地夏季高温多雨D.丁地河流流量较小【答案】1.B2.C【解析】【分析】综合地理位置、自然地理、人文地理的特点,可以把我国划分为四大地理区域,即北方地区、南方地区、西北地区和青藏地区。
其中,秦岭、淮河一线是北方地区和南方地区的分界线。
大兴安岭-阴山-贺兰山为北方地区和西北地区的分界线。
我国青藏地区和西北地区,北方地区,南方地区的分界线,大致以第一级阶梯和第二级阶梯的分界线。
我国的北方地区和南方地区,在地形、气候、河流流量和植被类型等方面均有明显差异;受自然环境的影响,北方地区和南方地区的人们,在生产方式、生活习惯、文化传统等方面也有很大差异。
地理试卷 第1页(共16页) 地理试卷 第2页(共10页)绝密★启用前山东省潍坊市2019年初中学业水平考试地 理注意事项:1.本试题分第Ⅰ卷和第Ⅱ卷两部分,第Ⅰ卷4页,为选择题。
共50分。
第Ⅱ卷4页,为非选择题,共50分。
全卷满分100分,考试时间60分钟。
2.答卷前务必将试题密封线内及答题卡上面的项目填涂清楚。
所有答案都必须涂、写在答题卡相应位置,答在本试卷上一律无效。
第Ⅰ卷 选择题(共50分)一、选择题(下列各题的四个选项中,只有一个是正确的。
每小题6分,共50分)4月初,潍坊某中学地理兴趣小组到南部山区清水河流域开展研学考察活动,沿途发现杏树分布较多。
图1示意清水河流域的等高线分布状况。
据此完成1~3题。
1.考察线路上杏花开放最早的地点在( )A.①处B.②处C.③处D.④处2.小组成员估测出桥梁与山峰的相对高度,可能的是( ) A.255米B.445米C.515米D.555米3.考察发现,清水河流域的居民点多分布在海拔100米至200米的河谷地带,主要原因是( )A.沿河取水方便B.气候温暖湿润C.地形平坦开阔D.水质优良充足2018年11月30日至12月1日,G20峰会在阿根廷首都布宜诺斯艾利斯举行。
图2示意阿根廷及周边区城。
据此完成4~6题。
4.峰会期间,太阳直射点的位置和移动方向分别是( )A.南半球向北移动B.南半球向南移动C.北半球向南移动D.北半球向北移动5.峰会期间,图中城市昼最长的是( )A.布宜诺斯艾利斯B.布兰卡港C.别德马D.乌斯怀亚6.峰会期间,布宜诺斯艾利斯的气候特点是 ( )A.寒冷干燥B.温暖湿润C.炎热干燥D.低温少雨进入21世纪以来,全球进入地壳运动活跃期。
2000-2010年间,苏门答腊岛近海共发生8次里氏7级以上的大地震。
表1为2000-2010年苏门答腊岛近海发生的大地震统计,图3示意苏门答腊岛及周边海域。
据此完成7~9题。
表1 2000-2010年苏门答腊岛近海发生的大地震7.苏门答腊岛的地形、地势特点是( )A.地形以高原为主B.山脉呈南北向延伸C.地势由西南向东北倾斜D.地势中部高四周低8.苏门答腊岛沿海山脉上火山广布,其成因是( )A.位于太平洋板块和印度洋板块的张裂地带B.位于太平洋板块边缘,地壳活跃-------------在--------------------此--------------------卷--------------------上--------------------答--------------------题--------------------无--------------------效------------毕业学校_____________ 姓名_____________ 准考证号_____________ ____________________________________________________图1图2图3C.位于印度洋板块和亚欧板块的碰撞地带D.位于亚欧板块内部,地壳活跃9.推测图示区域内印度洋板块边界的大致延伸方向是( )A.东北-西南B.西北-东南C.东西D.南北日本国土面积狭小,资源短缺,主要发展加工贸易经济。
北海道渔场是世界著名的大渔场,神户是日本最大的钢铁工业中心。
图4示意日本主要岛屿。
据此完成10~12题。
10.北海道渔场成为世界著名渔场的原因是( )①位于大陆架上,海域面积宽广②附近有寒暖流交汇,饵料充足③水温较高,适合各种鱼类生存④靠近河口,从陆地带来大量营养物质A.①②B.②③C.①③D.③④11.神户钢铁企业临港布局的主要目的是( )A.利用港区的廉价劳动力B.利于海运和高铁“新干线”的衔接C.接近国内主要消费市场D.方便原料燃料的进口与产品的出口12.近些年来日本传统的加工贸易型工业不断向海外转移,具体表现为( )A.纺织工业向原料丰富的越南等地迁移B.汽车工业向劳动力廉价的美国迁移C.家电制造工业向市场广阔的中国迁移D.造船工业向劳动力丰富的东南亚迁移欧洲西部的沿海和内陆气候差异较大。
图5示意欧洲西部同经纬度地带5个城市冬季和夏季气温状况。
据此完成13~14题。
13.欧洲西部气温年较差自西向东变化的特点及影响因素分别是( )A.变小地形起伏B.变小人类活动C.变大纬度位置D.变大海陆位置14.城市甲所在国家粮食产量较少,主要原因是( )A.夏季光热不足B.灌溉水源短缺C.平原面积狭小D.农业科技落后根据我国人口增长状况和年龄结构的变化,国家将出台延迟退休年龄政策。
图6示意我国2012-2017年人口增量变化。
据此完成15~16题。
15.我国2012-2017年人口增量变化的特征是( )A.总人口数量增长过快B.少年儿童人口数量逐年减少C.老年人口数量变化不大D.劳动人口数量呈减少的趋势16.实行延迟退休年龄政策,有利于( )A.减缓人口老龄化B.C.缓解就业压力D.推进养老产业发展扎龙国家级自然保护区位于黑龙江省嫩江流域,属中温带季风气候区,嫩江每年有春汛和夏汛两个汛期。
湿地内湖泊星罗棋布,河道纵横,水质清澈,苇草丛生,沼泽湿地生态保持良好,被誉为禽鸟的“天然乐园”。
图7示意黑龙江省局部地区河流、湿地的分布。
据此完成17~18题。
17.嫩江春汛的形成是由于春季( )A.流域内降雨较多B.地下水丰富,补给河流C.湖泊水大量流入河流D.气温回升,大量冰雪融化18.扎龙湿地今后发展的方向是( )A.开垦湿地,扩大粮食种植B.平整土地,开发房地产C.加强保护,适度发展生态旅游D.保留湿地,大力发展水产养殖目前,我国网络购物和网络购买服务等消费增长很快,已成为世界上电子商务交易图4图5图6图7地理试卷第3页(共16页)地理试卷第4页(共16页)地理试卷 第5页(共16页)地理试卷 第6页(共10页)量最大的国家。
据此完成19~20题。
19.上海的一位顾客从江苏阳澄湖网购十公斤大闸蟹,快递公司选用的最佳运输方式是( )A.公路运输B.铁路运输C.海洋运输D.航空运输 20.网购的快速发展,主要得益于( )①国家政策支持 ②物流业发展 ③生物工程技术进步 ④电子商务普及 A.①②③B.②③④C.①②④D.①③④河西走廊位于丝绸之路经济带上,文物古迹众多,也是我国目前最大的玉米制种基地。
近年来,该地制种业结构不断变化,蔬菜、瓜果、花卉等制种规模迅速扩大。
图8示意甘肃省地形与降水分布。
据此完成21~23题。
21.甘肃天水的小明,暑假乘汽车到敦煌旅行,看到沿途植被景观变化很大,其主要影响因素是 ( ) A.降水量 B.热量 C.地形类型D.光照强度22. ) A.靠近高速公路,交通便捷 B.地形平坦,利于耕种 C.海拔高气温低,病虫害少D.雨热同期,利于作物生长23.河西走廊制种业结构发生变化的主要原因是( )A.节水技术改进B.机械化水平提高C.土壤肥力下降D.市场需求改变2017年雄安新区正式成立,新区定位是疏解北京非首都功能的集中承载地,通过聚集科研院所和发展高新产业,建成中国的“硅谷”。
2019年4月26日,第二届“一带一路”国际合作高峰论坛在北京盛大开幕。
图9示意雄安新区位置。
据此完成下面24~25题。
24.由北京迁往雄安新区的单位或机构,可能是 ( )A.中央电视台B.人工智能研发公司C.某国大使馆D.中国铁路总公司25.“一带一路”国际合作高峰论坛在北京盛大开幕,体现了北京是我国的 ( )A.政治中心B.经济中心C.文化中心D.对外交流中心第Ⅱ卷 非选择题(共50分)二、综合题(本大题包括5个小题,共50分)26.阅读图文材料,完成下列要求。
(10分)俄罗斯幅员辽阔,自然资源丰富,人口约1.5亿,4/5的人口和城市及大部分工业区分布在欧洲,西伯利亚大铁路横贯亚欧大陆。
俄罗斯近十几年来积极发展消费品工业,能源、冶金、机械、化工、航天等工业部门一直占据突出地位,农牧业并重,是世界上经济独立性较强的国家。
图10示意俄罗斯的矿产、交通、工业区和城市的分布。
(1)甲河流是________,该河流中下游地区地形平坦,但不适合发展农业,试分析其自然原因。
(3分)(2)说明西伯利亚大铁路沿东西方向分布在俄罗斯南部的主要益处。
(3分)(3)分析俄罗斯经济独立性较强的原因。
(4分)图8图9图10-------------在--------------------此--------------------卷--------------------上--------------------答--------------------题--------------------无--------------------效------------毕业学校_____________ 姓名_____________ 准考证号_____________ ____________________________________________________27.阅读图文材料,完成下列要求。
(10分)距今几千万年以前,澳大利亚大陆就已经与世界其他大陆分离,一些古老的生物,如袋鼠、鸭嘴兽等得以保存至今,被称作“世界活化石博物馆”。
澳大利亚的农牧业实行规模化、商品化生产,被称作“骑在羊背上的国家”。
图11示意澳大利亚草原沙漠和城市分布及A城市的气候资料。
(1)说明澳大利亚被称为“世界活化石博物馆”的原因。
(2分)(2)简述有利于澳大利亚畜牧业发展的自然条件。
(3分)(3)A城市是澳大利亚最大的港口和工业中心________,该城市及周边地区人口稠密,试分析其原因。
(5分)28.阅读图文材料,完成下列要求。
(10分)我国陆地面积大于美国。
美国的耕地总面积约为1.71亿公顷,我国仅有1.22亿公顷。
美国人均耕地面积约为我国的6.22倍。
图12示意我国土地资源的分布。
(1)土地利用类型①和③的北部界线大致与________mm年等降水量线一致,此线以东畜牧业的类型是________,试说出其发展的有利条件。
(4分)(2)土地利用类型②为________,该土地利用类型在我国西北地区分布较少。
试说明其原因。
(3分)(3)我国耕地面积少于美国,人均耕地比美国更少。
试分析其原因。
(3分)29.阅读图文材料,完成下列要求。
(10分)陕西渭南苹果生长于黄土高原南部。
夏季,当地果农会利用自然生长的杂草覆盖果树间的土壤。
当地的苹果具有“色泽艳丽、角质层厚、果肉香脆、酸甜适度、耐贮运”等品质特征,畅销俄罗斯首都莫斯科。
连接重庆和德国杜伊斯堡的“渝新欧”国际铁路大通道全长11 179公里,运行时间16天,运费比航空节省,运时比海运缩短,运力更大,成为“新丝绸之路”,也使重庆成为国内产品抢滩欧洲市场的桥头堡。