2013年重庆高考俄语试题及答案
- 格式:pdf
- 大小:3.70 MB
- 文档页数:12
俄语高考试题及答案随着全球化的不断发展,学习外语的重要性日益凸显。
在中国,俄语作为一门重要的外语,备受关注。
为了满足各个地区的教学需求,每年通过高考来测试学生对俄语的掌握情况。
本文将介绍一些俄语高考试题,并配以详细的答案解析,帮助学生更好地应对考试。
第一部分:听力理解(共20题,每题1分,满分20分)以下是一些常见的听力理解题目,帮助学生提升对俄语口语的理解能力。
题目一:听力材料:А: Привет! Как дела?Б: Здравствуй! У меня все хорошо, а ты как?А: Тоже все хорошо. Что нового?Б: Ничего особенного. Просто занимаюсь учебой.Вопрос: Что делает Б?参考答案:Б занимается учебой。
解析:通过听力材料,我们可以得知А和Б在交流问候,然后А询问了Б正在做什么。
Б回答说他正在学习(учиться),所以正确答案是Б занимается учебой。
题目二:听力材料:А: Простите, я потерялся.Где находится музей?Б: Музей? Он находится прямо здесь. Вы уже рядом с ним.Вопрос: Как А себя чувствует?参考答案:А потерялся。
解析:从对话中我们可以得知,А表示自己迷路了,找不到目的地。
因此,А应该是感到困惑、迷茫,所以正确答案是А потерялся。
第二部分:阅读理解(共40题,每题1分,满分40分)以下是一些常见的阅读理解题目,帮助学生提升对俄语阅读和理解能力。
题目一:Прочитайте текст и выберите правильный ответ.Здравствуйте! Меня зовут Аня и я изучаю русский язык. Вот ужедва года я учусь в школе с преподавателем Александрой. Она оченьтерпеливая и заботливая, всегда помогает мне разобраться в трудныхмоментах. Кроме того, она проводит дополнительные занятия для тех,кто хочет улучшить свои знания. Я очень благодарна Александре исчастлива, что учу русский язык.Вопрос: Какое мнение у Ани о преподавателе?参考答案:Аня положительно отзывается о преподавателе.解析:通过阅读材料,我们可以看出Аня对Александру的评价是非常积极的,认为她很有耐心和关怀,总是帮助她解决困难,还会提供额外的辅导课程。
济宁市2023年高考模拟考试俄语试题参考答案及评分标准第一部分阅读理解(共15小题;每小题3分,满分45分)1-5 D C B A C6-10 D C B B A 11-15 C B A D A第二部分俄语知识运用第一节单项选择(共20个小题;每小题1.5分,满分30分)16-20 A C D C D 21-25 A B D D A 26-30 B A B C C31-35 B B A C D第二节构型填空(共10小题;每小题1.5分,共15分)36.вам37.большую38.берегу39.ней40.начали41.двадцатого42.бань43.открываются44.лучше45.холодном第三部分写作作文示例:КакстатьздоровымЧастоговорят,чтоздоровьюнетцеты.Здоровьеиграетважнуюрольвжизни.Безздоровьямынеможемхорошоучиться,работатьижить.КакстатьздоровымЯдумаю,чтобыстатьздоровым,намнадопостояннозаниматьсяспортом.Крометогоещёнадорановставатьиложитьсяспать,сохранятьхорошеенастроение.Сшестилетязанимаюсьспортом.Вбытуякаждоеутробегаюнаплощади,делаюзарядку.Послеуроковмыиграемвфутболиливбадмитонсдрузьями.Триразавнеделюхожувбассейн.Теперьябодрыйиредкоболею.Ребята,старайтесьбольшезаниматьсяспортомистатьздоровыми.评分标准:一㊁构型填空评分标准:书写潦草,难以辨认,不得分㊂二㊁写作评分标准1.评分方法:首先根据考生所写短文的内容和语言水平初步确定其所属档次,然后按照该档次的标准并结合评分说明确定或调整档次,最后给分㊂2.档次标准:第五档(25~30分):写出 写作要点 的全部内容,语言准确流畅,表达形式丰富㊂第四档(19~24分):写出 写作要点 的全部内容,意思基本连贯,表达比较准确㊂第三档(13~18分):写出 写作要点 的大部分内容,意思尚连贯,表达基本清楚㊂第二档(7~12分):写出 写作要点 的少部分内容,意思连贯性差,表达不够清楚㊂第一档(0~6分):写出 写作要点 的很少部分内容,意思不连贯,表达不清楚㊂3.评分说明:(1)影响交际的每个用词错误,语法错误扣1分;不影响交际的每个用词错误㊁语法错误扣0.5分㊂(2)格式㊁拼写㊁大小写㊁标点符号等每两处错误扣一分,扣分总和一般不超过2分㊂(3)优等作文最高分数不得高于27分,只写作文题目给1分㊂(4)短文词数不符合要求的,酌情扣分㊂。
绝密★启用前2013年普通高等学校招生全国统一考试(重庆卷)文科综合能力测试文科综合能力测试试题卷分为思想政治、历史、地理三个部分。
满分300分。
考试时间150分钟。
注意事项:1. 答卷前,务必将自己的姓名、准考证号填写在答题卡规定的位置上。
2. 答选择题时,必须使用2B 铅笔把答题卡上对应题目的答案标号涂黑。
如需改动,用橡皮擦干净后,再选涂其它答案标号。
3. 答综合题时,必须使用0.5毫米黑色签字笔,将答案书写在答题卡规定的位置上。
4. 所有题目必须在答题卡上作答,在试卷上答题无效。
5. 考试结束后,将试题卷和答题卡一并交回。
思想政治(共100分)一、选择题(本大题共12小题,每小题4分,共48分。
在每题给出的四个选项中,只有一项是最符合题目要求的)1. 有消费者说,我只喜欢购买明星代言的产品;有企业认为,通过广告遍撒鱼饵,有“鱼”上钩,企业就赚钱了。
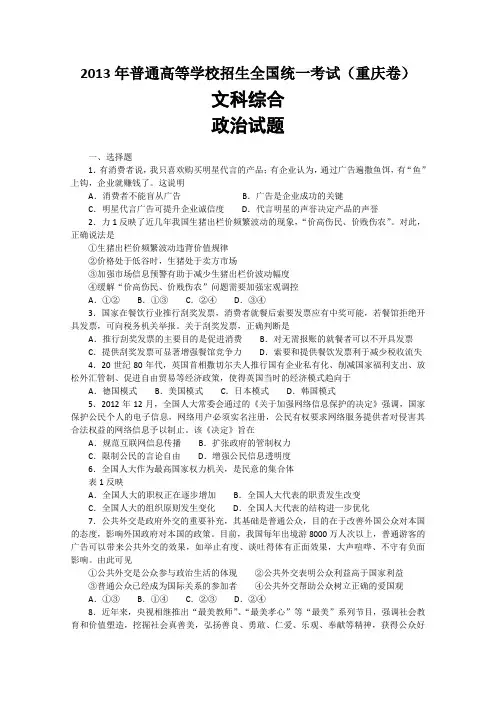
这说明( )A. 消费者不能盲从广告B. 广告是企业成功的关键C. 明星代言可提升企业诚信度D. 代言明星的声誉决定产品的声誉2. 图1反映了近几年我国生猪出栏价频繁波动的现象,“价高伤民、价贱伤农”。
对此,正确说法是( )①生猪出栏价频繁波动违背价值规律 ②价格处于低谷时,生猪处于卖方市场③加强市场信息预警有助于减小生猪出栏价波动幅度 ④缓解“价高伤民、价贱伤农”问题需要加强宏观调控 A. ①②B. ①③C. ②④D. ③④3. 国家在餐饮行业推行刮奖发票,消费者就餐后索要发票就有中奖可能,若餐馆拒绝开具发票,可向税务机关举报。
关于刮奖发票,正确判断是( )A. 推行刮奖发票的主要目的是促进消费B. 对无需报账的就餐者可以不开具发票C. 提供刮奖发票可显著增强餐馆竞争力D. 索要和提供餐饮发票利于减少税收流失4. 20世纪80年代,英国首相撒切尔夫人推行国有企业私有化、削减国家福利支出、放松外汇管制、促进自由贸易等经济政策,使得英国当时的经济模式趋向于 ( )A. 德国模式 B. 美国模式 C. 日本模式D. 韩国模式5. 2012年12月,全国人大常委会通过的《关于加强网络信息保护的决定》强调,国家保护公民个人的电子信息,网络用户必须实名注册,公民有权要求网络服务提供者对侵害其合法权益的网络信息予以制止。
俄语知识测试题及答案一、选择题(每题2分,共10分)1. 俄语中“我爱你”怎么说?A. Я люблю тебяB. Я люблю васC. Я люблю тебяD. Я люблю вас答案:A2. 下列哪个词是“书”的意思?A. книгаB. столC. столикD. столб答案:A3. “红色”在俄语中怎么说?A. красныйB. синийC. желтыйD. зеленый答案:A4. 俄语中“你好”的正确说法是?A. ПриветB. ЗдравствуйтеC. Доброе утроD. Добрый день答案:B5. 下列哪个选项是俄语中“谢谢”的正确表达?A. спасибоB. пожалуйстаC. извинитеD. привет答案:A二、填空题(每题2分,共10分)1. 请在空白处填入正确的俄语单词。
- 这是______。
- Это дом.答案:дом2. 请在空白处填入正确的俄语单词。
- ______是白色的。
- Это белое.答案:Это3. 请在空白处填入正确的俄语单词。
- 你叫什么名字?- Как тебя ______?答案:зовут4. 请在空白处填入正确的俄语单词。
- 你多大了?- Сколько ______ тебе лет?答案:тебе5. 请在空白处填入正确的俄语单词。
- 这个苹果是______的。
- Этот яблоко вкусное.答案:вкусное三、翻译题(每题5分,共20分)1. 请将下列句子从俄语翻译成中文。
- Я изучаю русский язык.答案:我在学习俄语。
2. 请将下列句子从俄语翻译成中文。
- Мы любим смотреть фильмы.答案:我们喜欢看电影。
3. 请将下列句子从俄语翻译成中文。
- Она учится в университете.答案:她在大学学习。
2013年普通高等学校招生全国统一考试(重庆卷)文科综合政治试题一、选择题1.有消费者说,我只喜欢购买明星代言的产品;有企业认为,通过广告遍撒鱼饵,有“鱼”上钩,企业就赚钱了。
这说明A.消费者不能盲从广告B.广告是企业成功的关键C.明星代言广告可提升企业诚信度D.代言明星的声誉决定产品的声誉2.力1反映了近几年我国生猪出栏价频繁波动的现象,“价高伤民、价贱伤农”。
对此,正确说法是①生猪出栏价频繁波动违背价值规律②价格处于低谷时,生猪处于卖方市场③加强市场信息预警有助于减少生猪出栏价波动幅度④缓解“价高伤民、价贱伤农”问题需要加强宏观调控A.①②B.①③C.②④D.③④3.国家在餐饮行业推行刮奖发票,消费者就餐后索要发票应有中奖可能,若餐馆拒绝开具发票,可向税务机关举报。
关于刮奖发票,正确判断是A.推行刮奖发票的主要目的是促进消费B.对无需报账的就餐者可以不开具发票C.提供刮奖发票可显著增强餐馆竞争力D.索要和提供餐饮发票利于减少税收流失4.20世纪80年代,英国首相撒切尔夫人推行国有企业私有化、削减国家福利支出、放松外汇管制、促进自由贸易等经济政策,使得英国当时的经济模式趋向于A.德国模式B.美国模式C.日本模式D.韩国模式5.2012年12月,全国人大常委会通过的《关于加强网络信息保护的决定》强调,国家保护公民个人的电子信息,网络用户必须实名注册,公民有权要求网络服务提供者对侵害其合法权益的网络信息予以制止。
该《决定》旨在A.规范互联网信息传播B.扩张政府的管制权力C.限制公民的言论自由D.增强公民信息透明度6.全国人大作为最高国家权力机关,是民意的集合体表1反映A.全国人大的职权正在逐步增加B.全国人大代表的职责发生改变C.全国人大的组织原则发生变化D.全国人大代表的结构进一步优化7.公共外交是政府外交的重要补充,其基础是普通公众,目的在于改善外国公众对本国的态度,影响外国政府对本国的政策。
绝密★启封并使用完毕前2013年普通高等学校招生全国统一考试语文注意事项:1. 本试卷分第Ⅰ卷(阅读题)和第Ⅱ卷(表达题)两部分。
第Ⅰ卷1至8页,第Ⅱ卷9至10页。
2. 答题前,考生务必将自己的姓名、准考证号填写在本试题相应的位置。
3. 全部答案在答题卡上完成,答在本试题上无效。
4. 考试结束,将本试题和答题卡一并交回。
第Ⅰ卷阅读题甲必考题一、现代文阅读(9分,每小题3分)阅读下面的文字,完成1~3题老子其人其书的时代,自司马迁《史记》以来只有异说,清代学者崇尚考据,对此议论纷纷,如汪中作《老子考异》,力主老子为战国时人,益启争端。
钱穆先生说:“老子伪迹不彰,真相大白,则先秦诸子学术思想之系统条贯始终不明,其源流派别终无可言.”大家都期待这个问题有新的解决线索.过去对于古书真伪及年代的讨论,只能以材料证明纸上材料,没有其它的衡量标准,因而难有定论。
用来印证《老子》的古书,大多收到辨伪家的怀疑,年代确不可移的,恐怕要数到《林非子》。
《吕氏春秋》和《淮南子》,但这几木书戍书太晚,没有多少作用.近年战国秦汉简帛侠籍大黄出上,为学术界提供了许多前所未见的地下材料,这使我们有可能重新考虑《老子》的时代问题。
1973牛长沙马王堆三亏汉基出土的串书,内有《老子》两种版本,甲本字体比较早,不避汉高祖讳,应抄写于高祖即帝位前,乙本避高祖讳,可以抄写于文帝初。
这两本《老子》抄写年代都晚,无益于《老子》著作年代的推定,但乙本前面有《黄帝书》四篇,系。
黄”、“老”合抄之本,则从根本上改变了学术界对早期道家的认识。
郭沐若先生曾指出,道家都是以“发明黄老道德意”为其指归,故也可称之为黄老学派.《老子》和《黄帝书》是道家的经典,在汉初被妙写在《老子》前面的《黄帝书》显然在当时公众心目中已据有崇高位置,不会是刚刚撰就的作品。
同时,《黄帝书》与《申子》、《慎子》、《韩非子》等有许多共通文句,而申不害、慎到、韩非二人均曾学黄老之术,这些共通之处可认作对《皇帝书》的引用阐发。
2013年普通高等学校招生全国统一考试(重庆卷)一(本大题共4小题,每小题3分,共12分)1.下列词语中,字形和加点字的读音全都正确的一项是A.有报负贸然从事剑出鞘qiào 如法炮制páoB.充其量身材魁梧独角戏jué人才济济jǐC.有文采初日瞳瞳舞翩跹xiān 古刹钟声chàD. 消防拴幡然醒悟踮脚尖diǎn 春风拂面fǘ【解析】C(A有报负——有抱负。
B独角戏 dújiǎoxì,也作“独脚戏”。
最初指只有一个角色的戏,但后来衍变为多人,比喻一个人做一般不是一个人能做的工作,亦称“滑稽戏”。
D消防拴——消防栓)2.下列词句中,加点词语使用不正确的一项是(B)A. 终于有充足的时间做早就计划做的事情了,却东摸摸西触触,有意无意的延宕,如果在一个人的生活中反复出现这种情形,我们就有理由为他担忧了。
B.就是这种敢为人先、喜欢挑战的精神,一直支持着她坚持不懈,不断创新,才让我们看到了她如此惊艳的技艺。
C.这种全方位的恶性竞争,只可能产生彻底的赢家和输家。
而那些赢家也可能因为谙熟各种潜规则而变成蝇营狗苟的功利主义者。
D.他的创作风格似乎很难言说,清丽、典雅、豪放、幽默都不足以概括。
在当今文坛上,他的创作可谓独树一帜。
【解析】B(A延宕:拖延;B惊艳:看到了非常美丽的事物而惊奇、内心受到震动;用“惊艳”来陈述“她”,使用对象不恰当,因为只能是她的技艺让旁人惊艳,可改为:才让我们看到了她如此令人惊艳的技艺。
C蝇营狗苟:比喻为了追逐名利,不择手段,像苍蝇一样飞来飞去,像狗一样的不识羞耻。
D独树一帜:比喻与众不同,自成一家。
)3.下列句子中,没有语病的一项是A.不管是普及的程度还是比赛的数量和质量,同一些欧美国家相比,中国的盲人足球运动都还相去甚远B.在此次重庆市青少年科技创新大赛中,同学们常围在一起相互鼓励并认真总结得失,赢得的远远不只是比赛的胜负C. 生态环境关系到每个人的生存,对于生态环境的破坏,只有减少环境污染,践行低碳环保的生活方式,才能逐渐得到改善D.闪闪发光的银块,如果加工成极其细小、只有十分之几微米的银粉时,会变成黑色的,这是为什么呢?【解析】A(B赢得——胜负,搭配不当,改为:赢得——胜利;C缺成分,可将“对于生态环境的破坏”改为“遭到破坏的生态环境”并放在“才能”之前;D重复,“极其细小”与“只有十分之几微米”删一个,将“银粉”后面的“时”删掉。
2013年普通高等学校招生全国统一考试(重庆卷)1.【解析】C(A有报负——有抱负。
B独角戏dújiǎoxì,也作“独脚戏”。
最初指只有一个角色的戏,但后来衍变为多人,比喻一个人做一般不是一个人能做的工作,亦称“滑稽戏”。
D消防拴——消防栓)2. B(A延宕:拖延;B惊艳:看到了非常美丽的事物而惊奇、内心受到震动;用“惊艳”来陈述“她”,使用对象不恰当,因为只能是她的技艺让旁人惊艳,可改为:才让我们看到了她如此令人惊艳的技艺。
C蝇营狗苟:比喻为了追逐名利,不择手段,像苍蝇一样飞来飞去,像狗一样的不识羞耻。
D独树一帜:比喻与众不同,自成一家。
)3.A(B赢得——胜负,搭配不当,改为:赢得——胜利;C缺成分,可将“对于生态环境的破坏”改为“遭到破坏的生态环境”并放在“才能”之前;D重复,“极其细小”与“只有十分之几微米”删一个,将“银粉”后面的“时”删掉。
)4.D(可用排除法,第一二处可排除C,不能用书名号,因为“鹦鹉螺号”只是对“潜水船”的注释说明,也可用引号表特殊称谓;第三处可排除AB,因为“深蓝的国度”与“史诗般的海洋”是“赞美”的并列宾语,只能用顿号。
第四处不能用句号,可排除AC,因为后两个“是它……”的句子,是分项列举说明为什么“奇妙”,所以用冒号;第五处两个“是它……”的句子,是并列复句,中间需用分号标明层次;第六处后文是注释“明星”二字,并非分项列举,所以用破折号。
)5. D(此项是国人对国外节日的态度,并不能说明中国传统节日式徽。
)6.C(A项在第一段,是“专家们认为”,联系第二段,作者不太赞同,认为并非真正原因,并提出了自己认为的真正原因。
B项在第二段“很多专家”,作者也是不赞同的,认为只是表面原因。
D项说明的是“节日式微的内容”,并非说明原因。
C项要在第二段仔细阅读后,抓住“真正的原因是文化在‘异化’和‘物化’”一句来理解,关键词是“文化”二字,C项前一句是在解释“异化”,后一句是在解释“物化”。
2013年普通高等学校招生全国统一考试(重庆卷)理科综合能力测试试卷生物部分(共90分)一.选择题(本大题共6小题,每小题6分,共36分。
在每小题给出的四个选项中,只有一项符合题目要求)1.下列有关细胞质组成的叙述,正确的是A.在人体活细胞中氢原子的数目最多B.DNA和RNA分子的碱基组成相同C.多糖在细胞中不与其他分子相结合D.蛋白质区别于脂质的特有元素是氮2.题2图是单克隆抗体制备流程的简明示意图。
下列有关叙述,正确的是A.①是从已免疫的小鼠脾脏中获得的效应T淋巴细胞B.②中使用胰蛋白酶有利于杂交瘤细胞的形成C.③同时具有脾脏细胞和鼠骨髓瘤细胞的特性D.④是经筛选培养获得的能分泌特异性抗体的细胞群3.下列与实验相关的叙述,错误的是A.马铃薯块茎捣碎后的提取液可检测出蛋白质B.光学显微镜可用于观察植物细胞的质壁分离现象C.检测酵母菌培养过程中是否产生CO2可判断其呼吸方式D.在95%乙醇中加入无水Na2CO3后可提高色素的溶解度4.少数人注射青霉素后出现胸闷、气急和呼吸困难等过敏(超敏)反应症状,严重者发生休克。
以下有关叙述,正确的是A.青霉素过敏反应的主要原因是机体免疫防御功能低下B.青霉素引起的病理性免疫反应,具有特异性和记忆性C.机体初次接触青霉素后,活化的浆细胞分泌淋巴因子D.已免疫的机体再次接触青霉素后会发生自身免疫反应5.某兴趣小组拟用组织培养繁殖一种名贵花卉,其技术路线为“取材→消毒→愈伤组织培养→出芽→生根→移栽”。
下列有关叙述,错误的是A.消毒的原则是既杀死材料表面的微生物,又减少消毒剂对细胞的伤害B.在愈伤组织培养中加入细胞融合的诱导剂,可获得染色体加倍的细胞C.出芽是细胞再分化的的结果,受基因选择性表达的调控D.生根时,培养基通常应含α-萘乙酸等生长素类调节剂6.题6图是水生植物黑藻在光照等环境因素影响下光合速率变化的示意图。
下列有关叙述,正确的是A.t1—t2,叶绿体类囊体膜上的色素吸收光能增加,基质中水光解加快,O2释放增多B.t2—t3,暗反应(碳反应)限制光合作用。
2013年普通高等学校招生全国统一考试(重庆卷)语文试题卷详解一(本大题共4小题,每小题3分,共12分)1.下列词语中,字形和加点字的读音全都正确的一项是A.有报负贸然从事剑出鞘qiào 如法炮制páoB.充其量身材魁梧独角戏jué人才济济jǐC.有文采初日曈曈舞翩跹. xiān 古刹钟声chàD. 消防拴幡然醒悟踮脚尖 diǎn 春风拂面 fǘ【答案】C【解析】考查字形和字音。
A.报-抱;B.jué-jiǎo;D.拴-栓。
(曈曈(táng):日出时光亮的样子。
)2.下列词句中,加点词语使用不正确的一项是A. 终于有充足的时间做早就计划做的事情了,却东摸摸西触触,有意无意的延宕.如果在一个人的生活中反复出现这种情形,我们就有理由为他担忧了。
B.就是这种敢为人先、喜欢挑战的精神,一直支持着她坚持不懈,不断创新,才让我们看到了她如此惊艳的技艺。
C.这种全方位的恶性竞争,只可能产生彻底的赢家和输家。
而那些赢家也可能因为谙熟各种潜规则而变成蝇营狗苟的功利主义者。
D.他的创作风格似乎很难言说,清丽、典雅、豪放、幽默都不足以概括。
在当今文坛上,他的创作可谓独树一帜。
【答案】B【解析】考查词语的运用。
惊艳:看到了非常美丽的事物而惊奇、内心受到震动。
是动词,不是“惊人的艳丽”,也不是使动用法的“使艳惊”,而是“因艳而惊”。
(A.延宕:拖延,犹豫不决,拿不定主意;C.蝇营狗苟:比喻为了追逐名利,不择手段,像苍蝇一样飞来飞去,像狗一样的不识羞耻;D.独树一帜:独树一帜,谓单独树立一面旗帜。
比喻与众不同,自成一家。
)3.下列句子中,没有语病的一项是A.不管是普及的程度还是比赛的数量和质量,同一些欧美国家相比,中国的盲人足球运动都还相去甚远。
B.在此次重庆市青少年科技创新大赛中,同学们常围在一起相互鼓励并认真总结得失,赢得的远远不只是比赛的胜负。
C. 生态环境关系到每个人的生存。
2013年普通高等学校招生全国统一考试(重庆卷)语文试题卷详解一(本大题共4小题,每小题3分,共12分)1.下列词语中,字形和加点字的读音全都正确的一项是A.有报负贸然从事剑出鞘qiào 如法炮制páoB.充其量身材魁梧独角戏jué人才济济jǐC.有文采初日曈曈舞翩跹xiān 古刹钟声chàD. 消防拴幡然醒悟踮脚尖diǎn 春风拂面fǘ【答案】C【解析】考查字形和字音。
A.报-抱;B.jué-jiǎo;D.拴-栓。
(曈曈(táng):日出时光亮的样子。
)2.下列词句中,加点词语使用不正确的一项是A. 终于有充足的时间做早就计划做的事情了,却东摸摸西触触,有意无意的延宕,如果在一个人的生活中反复出现这种情形,我们就有理由为他担忧了。
B.就是这种敢为人先、喜欢挑战的精神,一直支持着她坚持不懈,不断创新,才让我们看到了她如此惊艳的技艺。
C.这种全方位的恶性竞争,只可能产生彻底的赢家和输家。
而那些赢家也可能因为谙熟各种潜规则而变成蝇营狗苟的功利主义者。
D.他的创作风格似乎很难言说,清丽、典雅、豪放、幽默都不足以概括。
在当今文坛上,他的创作可谓独树一帜。
【答案】B【解析】考查词语的运用。
惊艳:看到了非常美丽的事物而惊奇、内心受到震动。
是动词,不是“惊人的艳丽”,也不是使动用法的“使艳惊”,而是“因艳而惊”。
(A.延宕:拖延,犹豫不决,拿不定主意;C.蝇营狗苟:比喻为了追逐名利,不择手段,像苍蝇一样飞来飞去,像狗一样的不识羞耻;D.独树一帜:独树一帜,谓单独树立一面旗帜。
比喻与众不同,自成一家。
)3.下列句子中,没有语病的一项是A.不管是普及的程度还是比赛的数量和质量,同一些欧美国家相比,中国的盲人足球运动都还相去甚远。
B.在此次重庆市青少年科技创新大赛中,同学们常围在一起相互鼓励并认真总结得失,赢得的远远不只是比赛的胜负。
C. 生态环境关系到每个人的生存。
2013年普通高等学校招生全国统一考试(重庆卷)英语试题卷一、听力(共三节.满分30分)第一节(共5小题;每小越1.5分,满分7.5分)请听下面5段对话。
每段对话后有一个小题.从题中所给的A、B、C三个选项中选出最佳选项。
听完每段对话后,你都有10秒钟的时间来回答有关小题和阅读下一小题。
每段对话仅读一遍。
例:How much is the shirt?A.£19.15.B.£9.15.C. £9.18.答案是B。
1. How many sisters does the woman have?A. One.B. Two.C. Three.2. What is woman going to do tonight?A. Meet the man.B. Go out for dinner.C. Prepare for a meeting.3. Who has a dictionary?A. The man.B. Lucy.C. Tina.4. What are the two speakers most probably?A. Students.B. Workers.C. Teachers.5. What are the two speakers talking about?A. A language.B. An interest.C. A class.第二节(共12小题;每小题1.5分,满分18分)请听下面4段对话或独白。
每段对话或独白后有几个小题,从题中所给的A,B,C三个选项中选出最佳选项。
听每段对话或独白前.你将有时间阅读各小题,每小题5秒钟;听完后,各小题将给出5秒钟的作答时间.每段对话或独白读两遍。
请听第6段材料,回答第6至8题。
6. Which city is the woman going to?A. Chicago.B. Boston.C. New York.7. How much will the woman pay for her ticket?A. $30.B. $50.C. $60.8. Where does the conversation most probably take place?A. At an airport.B. At a bus stop.C. At a railway station.请听第7段材料,回答第9至11题。
2013年普通高等学校招生全国统一考试(重庆卷)一(本大题共4小题,每小题3分,共12分)1.下列词语中,字形和加点字的读音全都正确的一项是A.有报负贸然从事剑出鞘qiào 如法炮制páoB.充其量身材魁梧独角戏jué人才济济jǐC.有文采初日瞳瞳舞翩跹xiān 古刹钟声chàD. 消防拴幡然醒悟踮脚尖diǎn 春风拂面fǘ【解析】C(A有报负——有抱负。
B独角戏dújiǎoxì,也作“独脚戏”。
最初指只有一个角色的戏,但后来衍变为多人,比喻一个人做一般不是一个人能做的工作,亦称“滑稽戏”。
D消防拴——消防栓)2.下列词句中,加点词语使用不正确的一项是(B)A. 终于有充足的时间做早就计划做的事情了,却东摸摸西触触,有意无意的延宕,如果在一个人的生活中反复出现这种情形,我们就有理由为他担忧了。
B.就是这种敢为人先、喜欢挑战的精神,一直支持着她坚持不懈,不断创新,才让我们看到了她如此惊艳的技艺。
C.这种全方位的恶性竞争,只可能产生彻底的赢家和输家。
而那些赢家也可能因为谙熟各种潜规则而变成蝇营狗苟的功利主义者。
D.他的创作风格似乎很难言说,清丽、典雅、豪放、幽默都不足以概括。
在当今文坛上,他的创作可谓独树一帜。
【解析】B(A延宕:拖延;B惊艳:看到了非常美丽的事物而惊奇、内心受到震动;用“惊艳”来陈述“她”,使用对象不恰当,因为只能是她的技艺让旁人惊艳,可改为:才让我们看到了她如此令人惊艳的技艺。
C蝇营狗苟:比喻为了追逐名利,不择手段,像苍蝇一样飞来飞去,像狗一样的不识羞耻。
D独树一帜:比喻与众不同,自成一家。
)3.下列句子中,没有语病的一项是A.不管是普及的程度还是比赛的数量和质量,同一些欧美国家相比,中国的盲人足球运动都还相去甚远B.在此次重庆市青少年科技创新大赛中,同学们常围在一起相互鼓励并认真总结得失,赢得的远远不只是比赛的胜负C. 生态环境关系到每个人的生存,对于生态环境的破坏,只有减少环境污染,践行低碳环保的生活方式,才能逐渐得到改善D.闪闪发光的银块,如果加工成极其细小、只有十分之几微米的银粉时,会变成黑色的,这是为什么呢?【解析】A(B赢得——胜负,搭配不当,改为:赢得——胜利;C缺成分,可将“对于生态环境的破坏”改为“遭到破坏的生态环境”并放在“才能”之前;D重复,“极其细小”与“只有十分之几微米”删一个,将“银粉”后面的“时”删掉。
2013年普通高等学校招生全国统一考试俄语试题卷俄语试题卷共11页。
满分150分。
考试时间120分钟。
注意事项:答题前,务必将自己的姓名、准考证号填写在答题卡规定的位置上。
答选择题时,必须使用2B铅笔将答题卡上对应题目的答案标号涂黑。
如需改动,用橡皮擦擦干净后,再选涂其它答案标号。
答非选择题时,必须使用0.5毫米黑色签字笔,将答案书写在答题卡规定的位置上。
所有题目必须在答题卡上作答,在试题卷上答题无效。
考试结束后,将试题卷和答题卡一并交回。
第一部分听力(共两节,满分30分)做题时,先将答案标在试卷上。
录音内容结束后,你将有两分钟的时间将试卷上的答案转写到答题卡上。
第一节(共5小题;每小题1.5分,满分7.5分)听下面5段对话。
每段对话后有一个小题,从题中所给的[А]、[В]、[C]三个选项中选出最佳选项。
听完每段对话后,你都有10秒钟的时间来回答有关小题并阅读下一小题。
每段对话读一遍。
1. Кудаидѐт Ира?[A]. В аптеку. [В]. Напочту. [C]. В магазин.2. Чтослучилось с часами молодого человека?[A]. Часы остались дома. [В].Часыотстают. [C].Часы стоят3. Гденаходится библиотека?[A]. Напротив этого здания.[B]. Рядом с этим зданием.[C]. В этом здании.4. Какуюмузыку больше любит девушка?[А].Лѐгкую. [В].Народную. [C] .Современную.5. Любитли Андрей теннис?[A]. Да, и он хорошо играет.[B]. Да,но он плохо играет.[C]. Нет,он не любит.第二节(共15小题;每小题1.5分,满分22.5分)听下面5段对话或独白。
2013年普通高等学校招生全国统一考试第二部分阅读理解(共15小题;每小题3分,满分45分)阅读下列短文,从每题所给的四个选项([А]、[В]、[С]和[D])中,选出最佳选项。
АТак получилось,что всѐ человечество делится (划分)на две группы: первой группе людей всегда везѐт (走运),второй —всегда не везѐт.Представитель первой группы —человек, у которого всѐ всегда получается. Он может стать лауреатом международного соревнования или президентом, он может выиграть лучшую машину, он может легко попасть на любой концерт, куда нормальный человек купить билеты не может.Представители второй группы видят такие вещи только во сне. В жизни им приходится тихо завидовать успеху первой группы.Гриша являлся типичным представителем второй группы. Он мечтал о славе. Он закрывал глаза и представлял себе аплодисменты... Он мечтал о подвиге (功勋),Совершить подвиг, чтобы люди хвалили его, говорили о нѐм. Но, к сожалению, ничего интересного в его жизни не происходило до того дня, как он поехал на свидание к любимой девушке.Ехал он в троллейбусе с букетом цветов и представлял себе будущее свидание. Вдруг он заметил, что около дома, мимо которого шѐл троллейбус, собралось много людей, стоят пожарные (消防的)машины, бегают пожарники (消防队员). Троллейбус остановился. Гриша побежал к дому. Он увидел водосточную трубу (排水管),бросил цветы и начал подниматься по трубе. Люди внизу что-то кричали, давали смелому парню советы. Быстро он поднялся до третьего этажа и через окно попал в квартиру. По квартире бегали какие-то люди. Из-за огня почти ничего не было видно. Он услышал крики. Ждать было нельзя. Надо было просто спасать! Ион сорвал штору (拽下窗帘)с окна, завернул (裹起来) в неѐ того, кто кричал,поднял на плечи и понѐс к балкону. С балкона он начал спускаться вниз по пожарной лестнице. Он крепко держал человека в шторе—Не волнуйтесь, всѐ будет хорошо,—повторял Гриша. —Я успел спасти вас,успею спасти и других.—Пусти (放开)меня! —закричал вдруг человек в шторе.—Не волнуйтесь, всѐ будет хорошо.Наконец Гриша оказался на земле и положил человека на землю. Все смотрели на него, и он чувствовал себя героем.В этот момент человек пришѐл в себя и сорвал штору с себя.Гриша посмотрел на него и закрыл глаза: перед ним сидел сердитый и злой пожарник.21. Почему Гришу считают представителем второй группы людей?[A].Ему иногда везѐт в жизни,[B].Счастье всегда рядом с ним.[C].Везде и всюду завидуют его большим успехам.[D].Он мечтает о многом, но у него ничего не получается.22.Куда едет Гриша на троллейбусе?[A].На международные соревнования.[B].На свидание с любимой девушкой.[C].На встречу с начальником.[D].На встречу с товарищами.23.Где Гриша нашѐл человека, который кричал во время пожара?[A].В комнате, на третьем этаже.[B].О шло дома с водосточной трубой.[C].На улице, где собралось много народу,[D].На балконе, куца он поднялся по лестнице.24.Как он спасал человека?[A].Он помог ему встать, и они спустились вниз.[B].Он поднял его на плечи и спустился по трубе.[C].Он завернул его в штору и спустился по пожарной лестнице.[D].Он положил его на плечи пожарника, и они спустились вместе.25.Почему тот, кого спас Гриша, рассердился на него?[A].Он был ранен из-за Гриши.[B].Гриша положил его на землю.[C].Из-за Гриши он не мог делать своѐ дело.[D].Из-за Гриши его не положили в больницу.—План такой, —говорит мой младший брат Димка. —Сначала мы с ребятами едем на Балтийское море. Отдохнѐм там немного, а потом пойдѐм пешком по берегу в Ленинград. По дороге поработаем в каком-нибудь рыболовецком хозяйстве (捕鱼业)’ Там можно заработать (挣钱)много денег. А потом дальше…И к августу будем в Ленинграде.—Отличный у вас план, —говорю я, —обо всѐм подумали. Кончаются деньги,появляется рыболовецкое хозяйство. Там вы ловите«золотую» рыбу. Прекрасный план.—Не нравится? Можем не говорить о планах.—Слушай, Димка, когда ты был маленьким, я защищал тебя,а сейчас мне этого не хочется. О матери ты вспомнил? Что с ней будет, когда ты исчезнешь?—Поэтому я тебе всѐ рассказываю. Успокой еѐ. Если ты настоящий мужчина и если ты мне друг, ты не расскажешь ей, где мы.—Она всѐ равно будет искать тебя.—Витя, пойми, я уже всѐ решил. Нельзя мужчине отступать (退却).—Мужчина! Убегать из дому можно в двенадцать-тринадцать лет, а в семнадцатьнельзя. Покажи свой характер в другом деле. Попробуй всѐ-таки поступить в институт.—Да не хочу я этого! Думаешь, твоя жизнь идеальная (理想的)?Виктор, еѐ придумали мама и папа. Отличный ученик,студент,аспирант,доктор…дальше кто там? Ведь ты ни разу в жизнине принял по-настоящему серьѐзного решения (决定),ни разу не пошѐл на риск (冒险). Мы ещѐ неродились, а уже за нас решили о нашем будущем. Лучше быть неудачливым (不走运的),чем всю жизнь быть мальчиком, который выполняет чужие решения.Я слушал и не мог поверить,что это говорит мой младший брат. Тут,оказывается, целая жизненная философия. Я сильно взволновался от слов Димки, и я молчу. Я не чувствую уже превосходства (优势)старшего брата. Я вдруг даже завидую ему,юноше с такими идеями в голове.26.Зачем Димка решил поговорить с братом о своѐм плане?[A].Чтобы брат поехал с ними.[B].Чтобы брат успокоил маму.[C].Чтобы узнать мнение брата.[D].Чтобы брат дал какой-нибудь совет.27.Сколько лет младшему брату?[A].12 лет.[B].13 лет.[C].16 лет.[D].17 лет.28.Что должен был делать Димка, по мнению брата?[A].Поступать в институт.[B].Выполнить свой план.[C].Не отступать перед трудностями.[D].Не рассказывать родителям о своѐм плане.29.Почему Димка не хотел жить так, как старший брат?[A].Он любил путешествовать.[B].Он хотел идти своей дорогой.[C].Он не хотел жить с родителями.[D].Он хотел заработать больше брата.30.От чего взволновался старший брат после разговора с Димкой?[A].Димка интересуется только деньгами.[B].У Димки своя жизненная философия.[C].Димка обманул своего брата.[D].Димка решил пойти на риск.СОтцом русской космонавтики считают учѐного Константина Циолковского. Жизнь его была удивительная.Константин Циолковский родился в Рязани в семье лесничего (林务员). Ещѐ до школы он полюбил читать. Когда Константину было 9 лет, из-за серьѐзной болезни он потерял слух. И поэтому он не мог дальше учиться в школе,и его учителями на всю жизнь стали книга. С самого детства Константин не только много читал, но и любил делать всякие игрушки.Отец увидел, что Константин увлѐкся техникой. Он послал его в Москву учиться, дал ему письмо к своему знакомому. Письмо Константин потерял в дороге, поэтому знакомого не нашѐл. Но к отцу он не вернулся,а остался в Москве, снял себе комнату и стал ходить в библиотеку. Там он читал учебники по физике,химии и математике. В училище (专科学校)Константин так и непоступил, но решил учиться самостоятельно. Жить было трудно. Отец присылал сыну мало денег, поэтому Константин жил буквально на хлебе и воде,а по городу ходил пешком. Почти на все деньги Циолковский покупал учебники и приборы. За три года он изучил почти полную программу университета.Через три года отец заболел и не смог больше посылать деньги. Константин вернулся к отцу, который тогда жил в Вятке, сдал экзамены на учителя и уехал работать в Боровск. Там он написал свои первые научные работы, которыми заинтересовались учѐные Москвы и Санкт-Петербурга. Затем Циолковский переехал (迁居)в Калугу, где сделал свои основные открытия. Он стал членом Русского физико-химического общества, познакомился с Менделеевым и Жуковским —«дедушкой русской авиации». И у него сразувозникла идея создать летательный (飞行的)аппарат.На чердаке своего дома он сам построил первую модель космической ракеты. Затем он разработал (深入研究)полную конструкцию (结构)ракеты и сделал ряд других открытий. Его разработки (研究成果)помогли строительству первых советских спутников и ракет. Многие идеи Циолковского используют в космонавтике во всѐм мире до сих пор.31.Почему Константин не мог дальше учиться в школе?[A].Он потерял слух из-за болезни.[B].Он хотел делать игрушки дома.[C].Он хотел заниматься своим делом.[D].Он решил учиться самостоятельно.32.Как Константин продолжал учиться после 9 лет?[A].Знакомый отца много помогал ему в учѐбе.[B].Его отец занимался с ним физикой.[C].Он занимался самостоятельно.[D].Он упорно учился в училище.33.Что успел сделать Константин за три года вМоскве?[A].Он успел изучить почти полную программу университета.[B].Он нашѐл знакомого отца и научился многому у него.[C].Он снял комнату и поступил учиться в училище.[D].Он стал учеником Менделеева и Жуковского.34.В каком городе Циолковский стал работать учителем?[A].В Боровске.[B].В Москве.[C].В Рязани.[D].В Вятке.35.Почему Циолковского называют «отцом русской космонавтики»?[A].Он долго руководил Русским физико-химическим обществом.[B].Он занимался подготовкой первого советского космонавта.[C].Он является одним из крупных специалистовпо авиации.[D].Он создал основу русской космонавтики.第三部分俄语知识运用(共两节,满分45分)第一节单项填空(共20小题;每小题1.5分,满分30分)从[А]、[В]、[C]、[D]四个选项中,选出可以填入空白处的最佳选项。