最新2017年为止杭州市历年中考分数线
- 格式:doc
- 大小:72.00 KB
- 文档页数:1
2017年杭州市各高中录取分数线2017年杭州市各高中录取分数线导读:据统计,今年杭州市区第一批招生录取学校(省级重点、特色示范普通高中)将录取7800人,现各校录取结果已揭晓,具体内容请看如下信息。
想了解更多相关信息请持续关注我们应届毕业生培训网!杭州中考成绩及相关事宜于6月24日发布。
具体如下:1.考试情况。
今年中考报名人数9291人,实考人数9242,全科缺考人数49人。
2.成绩分布。
中考满分600分(含体育满分30分),分段分布如下:570分及以上18人、560分及以上73人,550分及以上257人、540分及以上555人,530分及以上887人,520分及以上1224人,510分及以上1559人,500分及以上1906人,480分及以上2530人,460分以及上3056人,440分及以上3602人,420分及以上4125人,400分及以上4636,177分及以下462人。
提示:以上为初步结果,如考生对自己的中考成绩有疑问,可向所在初中学校(或教育辅导站)提出查分申请,由学校统一经内部交流上报教育局,查分申请截止时间为6月24日下午17时,逾期不再受理,核查结果25日下午17:00后可登入中招系统查询核查结果与名次。
3.招生计划。
普通高中学校除第一批保送生提前招生录取外,剩余计划如下:今年,面向余杭的招生学校与去年相同,分别为杭二中滨江校区、杭高钱江校区、学军紫金港校区、杭四中下沙校区、长河高中、杭十四中康桥校区等6所学校,各面向余杭招收16人,共计96人。
第一批次志愿填报时间为:6月27日上午8:006月28日中午12:00。
2016杭州市区高中录取分数线杭二中滨江校区:535学军中学西溪校区:533杭高贡院校区:526杭十四中凤起校区:525 杭四中下沙校区:519萧山中学:516浙大附中玉泉校区:514 富阳中学:509余杭高级中学:507长河高级中学:507杭师大附中:504学军中学紫金港校区:503 杭高钱江校区:499杭十四中康桥校区:494 浙大附中丁兰校区:491 源清中学:484余杭第二高级中学:484 杭七中:480萧山五中:480西湖高级中学:477富阳二中:472杭州绿城育华学校:469 杭二中东河校区:468 杭四中吴山校区:466杭九中:462杭二东河传媒艺术特色班:461夏衍中学:458杭十一中:456长征中学:453注:各时间节点7月2日8点到18点,未被录取的445分(含)以上的考生,可于7月2日8:00-18:00登录杭州市区各类高中招生信息管理系统(是唯一网址)补报志愿,2日18:00该系统关闭。
【2018-2019】201X年杭州中考分数线-推荐word版本文部分内容来自网络整理,本司不为其真实性负责,如有异议或侵权请及时联系,本司将立即删除!== 本文为word格式,下载后可方便编辑和修改! ==201X年杭州中考分数线篇一:201X年杭州中考各学校录取分数线篇二:201X年杭州中考分数线201X杭州中考各科平均分如下:语文:95 数学:88 科学:135 英语:95 201X杭州中考各科平均分如下:语文:95 数学:95 科学:140 英语:90 201X杭州中考各科平均分如下:语文:92 数学:95 科学:138 英语:90201X年杭州中考各科平均分语文:90 数学:90 科学:140 英语:95篇三:杭州市历年中考分数线最新201X(打印版)本资料由文轩教育提供多人。
参加中考文化课考试的报名人数为11974人,比去年参加中考的人数减少了近1000人。
市教育局相关人士解释说,中考人数少了,一方面是因为提前自主招生中五年一贯制、“3+2”的招生人数比去年增加了500多人,另一方面是今年初中毕业生的总人数比去年略有减少,再加上现在的升学渠道比较多,有部分学生选择去外地或出国读书。
今年分数线有所下降分数线一揭晓,记者就跟往年数据进行了对比发现,今年大部分第一批录取学校的分数线,都有不同程度下降。
拿前三所来说,杭二中(滨江校区)比去年降了2分,学军中学比去年降了2分,杭高比去年降了4分。
对此,市教育局相关人士解释说,这是由于今年的数学和科学的难度略有上升。
今年中考有点难,这是不少考生走出考场的第一感觉。
不过记者查看了近四本资料由文轩教育提供。
2017年浙江杭州中考满分调整为600分导读:6月17日至18日,杭城迎来一年一度的,较往年相比,今年杭州的中考政策有较大变化,部分学科满分分值及计分方式进行了调整,部分也比往年多了30分。
具体内容请看如下信息,想了解更多相关信息请持续关注我们应届毕业生网!今年浙江杭州共有1.5万名学生参考中考,人数与去年基本持平。
据杭州市教育局发布,今年杭城毕业生总人数为2.5万多人。
这些学生中,有3000多人作为保送生直接升学,还有近7000人被中职学校提前录取。
今年中考政策变化较大满分调整为600分这两年,随着杭州教育一体化的不断推进,杭州市区第一批招生学校数量不断增加。
前年,第一批招生学校增加了8个;去年,第一批招生学校(校区)数量又增加了3个,即学军中学紫金港校区,富阳区面向市区招生的富阳中学、富阳二中。
今年杭州市区第一批招生学校数量没有增加,仍为32个招生单位。
今年中考政策与去年比,发生了不小的变化。
根据杭州市教育局相关文件规定,从今年起市区初中毕业升学考试部分学科满分分值及计分方式将进行调整。
科学的满分分值由180分调整为160分;思想品德·历史与社会学科的计分,由卷面得分不计入总分,调整为按卷面得分的50%计入总分。
今年,中考满分分值将由现在的570分,调整为600分(含体育中考)。
杭州市教育局一位工作人员说,调整科学分值,是考虑到科学与语、数、外等主课的课时配比,科学分值相对偏高,调整后趋于合理;而把思想品德·历史与社会学科按卷面得分的50%计入总分,也是为了适应改革的需要。
到了高中,除语、数、外,还要进行“七选三”选课,其中也包括历史、政治这样的课程。
把思想品德·历史与社会计入总分,学生势必会对该学科更重视,同时也可以提高其人文素养。
延伸阅读>>>2017年杭州市中考注意事项1.考生应在考前明确考点学校的具体地点和赴考的最佳交通路线及方式等。
建议考生于6月16日下午15:00后踏看考点学校。
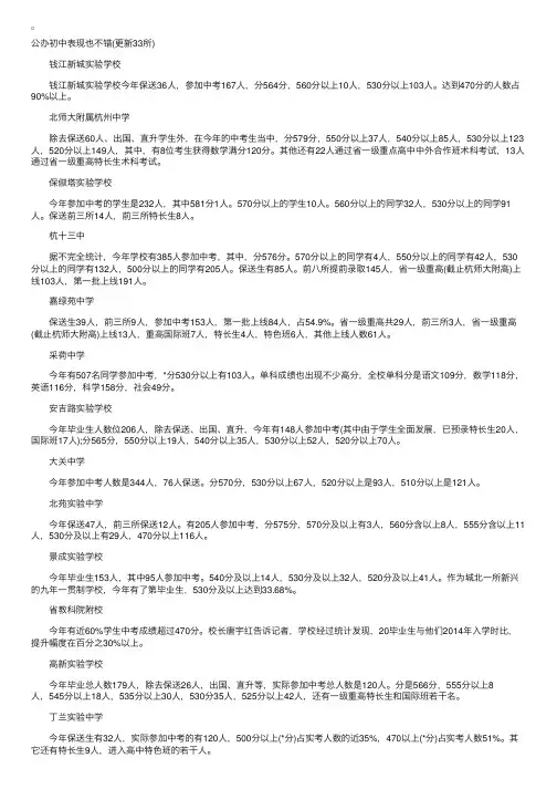
公办初中表现也不错(更新33所) 钱江新城实验学校 钱江新城实验学校今年保送36⼈,参加中考167⼈,分564分,560分以上10⼈,530分以上103⼈。
达到470分的⼈数占90%以上。
北师⼤附属杭州中学 除去保送60⼈、出国、直升学⽣外,在今年的中考⽣当中,分579分,550分以上37⼈,540分以上85⼈,530分以上123⼈,520分以上149⼈,其中,有8位考⽣获得数学满分120分。
其他还有22⼈通过省⼀级重点⾼中中外合作班术科考试,13⼈通过省⼀级重⾼特长⽣术科考试。
保俶塔实验学校 今年参加中考的学⽣是232⼈,其中581分1⼈。
570分以上的学⽣10⼈。
560分以上的同学32⼈,530分以上的同学91⼈。
保送前三所14⼈,前三所特长⽣8⼈。
杭⼗三中 据不完全统计,今年学校有385⼈参加中考,其中,分576分。
570分以上的同学有4⼈,550分以上的同学有42⼈,530分以上的同学有132⼈,500分以上的同学有205⼈。
保送⽣有85⼈。
前⼋所提前录取145⼈,省⼀级重⾼(截⽌杭师⼤附⾼)上线103⼈,第⼀批上线191⼈。
嘉绿苑中学 保送⽣39⼈,前三所9⼈,参加中考153⼈,第⼀批上线84⼈,占54.9%。
省⼀级重⾼共29⼈,前三所3⼈,省⼀级重⾼(截⽌杭师⼤附⾼)上线13⼈,重⾼国际班7⼈,特长⽣4⼈,特⾊班6⼈,其他上线⼈数61⼈。
采荷中学 今年有507名同学参加中考,*分530分以上有103⼈。
单科成绩也出现不少⾼分,全校单科分是语⽂109分,数学118分,英语116分,科学158分,社会49分。
安吉路实验学校 今年毕业⽣⼈数位206⼈,除去保送、出国、直升,今年有148⼈参加中考(其中由于学⽣全⾯发展,已预录特长⽣20⼈,国际班17⼈);分565分,550分以上19⼈,540分以上35⼈,530分以上52⼈,520分以上70⼈。
⼤关中学 今年参加中考⼈数是344⼈,76⼈保送。
杭州市各优质高中历年录取分数线:
2011-9-15
杭二512,学军506,杭高
498,十四中494,杭州第四
中学(下沙校区)本次现场
招生最低录取分数线为488
分,浙江大学附属中学本次
现场招生最低录取分数线为
483分,杭州市长河高级中学
本次现场招生最低录取分数
线为478分,杭州师范大学附
属中学本次现场招生最低录
取分数线为477分,杭州第
十四中学(康桥校区)本次现
场招生最低录取分数线为
463分杭州西湖高级中学本
次现场招生最低录取分数线
为462 分,杭州第七中学本
次现场招生最低录取分数线
为460分,杭州市源清中学
本次现场招生最低录取分数
线为457 分,杭州第四中学
(吴山校区)本次现场招生
最低录取分数线为449分,杭
州第二中学(东河校区) 本次
现场招生最低录取分数线为
442分,杭州第十一中学本
次现场招生最低录取分数线为438 分,杭州第九中学本次现场招生最低录取分数线为435分,杭州绿城育华学校本次现场招生最低录取分数线为435 分,。
中考杭州中考历年分数线HEN system office room 【HEN16H-HENS2AHENS8Q8-HENH1688】语文闭卷120分钟120分按卷面得分数学闭卷 100分钟 120分按卷面得分英语闭卷(含听力) 100分钟 120分按卷面得分科学闭卷 120分钟 180分按卷面得分思想品德、历史与社会开卷 90分钟 100分不计入总分,成绩按合格不合格评定体育三类共12项,可自主选择、多次反复参加测试 30分每类一项最高得分之和满分总计570分2008年中考前八所录取分数线历年的分数线:2001年杭州中考分数线1杭二中 4612学军中学446 3杭高 4414杭十四中 5浙大附中436 6杭四中 430 7杭师院附属中学428 8长河高级中学4109杭七中 406 10杭十一中402 10二中分校40212杭九中 398 12西湖高中398 12杭十中 398 12长征中学39812源清中学398 12长河高中择校班398 18杭十一中择校班39819杭九中择校班390 19长征中学390 19 西湖高中390 19杭十中择校班390 19杭七中美术班3902002年杭州中考分数线1杭二中480分 2杭高470分 3学军中学467分4杭十四中458分 5浙大附中449分 5杭师院附属中学447分 6 杭四中446分7长河高级中学431分8杭七中425分 9杭十一中418分 10二中分校412分11杭九中407分 12 西湖高中406分 12长征中学406分 12杭十中406分12十一中择校班406分12长河高中择校班406分 17杭七中美术班为380分2003年杭州中考分数线1杭二中:480 2学军中学:475 3杭高:4724杭十四中464 5浙大附中459 6杭师院附属三墩中学452 7杭四中4488长河高级中学435 9杭七中431 10杭十一中425 11二中分校41812杭九中411 13西湖高中:408 13长河高中择校班:408 15长征中学40715杭九中择校生班40717杭十中405 17杭十一中择校生班405 17十中择校班405 17长征中学择校班40517西湖高中择校生班405 23杭七中美术班:第一志愿385;第二志愿400 22 源清中学:3982004年杭州中考分数线1杭二中 4882学军中学 476 3杭高 4754杭十四中 463 5浙大附中 459 6杭四中 458 7杭师院附属三墩中学454 8长河高级中学438 9杭七中 434 10杭十一中 42811杭二中分校 41812杭四中分校 417 13杭九中 413 14西湖高级中学 41215杭十一中择校班 40916源清中学 406 16杭十中 406 16长征中学 406 16长河择校班 40616杭九中择校班 40616西湖高中择校班40616长征中学择校班 406 16杭十中择校班 40623杭七中美术班 3802005年杭州中考分数线1杭二中 484 2学军中学 481 3杭高 4774十四中 467 5浙大附中 457 6杭四中 455 7杭师院附高 4528长河高级中学 449 9杭七中 436 10杭十一中 427 11西湖高级中学418 12杭九中 414 13长征中学 406 13长河高中择校生 406 15杭十中 40515杭二中分校 405 15杭四中分校 405 15源清中学 405 15绿城育华 40515杭九中择校生 405 15杭十一中择校生 405 15杭十中择校生40515西湖高中择校生40515长征中学择校生 405 26杭七中美术班 39127杭七中美术班择校 3712006年杭州中考分数线1杭二中516 2学军中学 504 3杭高 5044杭十四中497 5浙大附中491 6杭四中489 7杭师院附高4848长河高级中学483 9杭七中472 10杭十一中464 11西湖高级中学46012杭九中454 13杭四中分校444 14长征中学441 14长河高中择校生 44114长征中学择校生班44117杭十中438 17杭十中择校生43819西湖高中择校生班43620杭二中分校436 20源清中学436 20绿城育华学校 436 20杭九中择校生 436 20杭十一中择校生436 20 夏衍中学436分26杭七中美术班436 26杭七中美术择校班436杭州第二中学 503杭州学军中学 496杭州高级中学 494杭州第十四中学 484杭州第四中学 481浙江大学附属中学 479杭州长河高级中学普通班 479杭师大附属中学 475杭州第七中学 460杭州西湖高级中学 458杭州长河高级中学择校班 456杭州西湖高中择校生班 453杭州第十一中学 452杭州第九中学普通班 448杭州第四中学分校 446杭州第十中学普通班 443杭州源清中学 443杭州绿城育华学校 443杭州长征中学普通班 443普通中专五年制和“3+2”高职班最低录取控制分数线为300分,三年制普通中专(高职院校中专部)的最低录取控制分数线为200分;市区技工学校不划统一的最低录取控制分数线,由各招生学校根据本校招生计划和考生志愿,择优录取。
2017年杭州第二中学中考录取分数线:564
杭州第二中学中考录取分数线
杭州第二中学2017中考录取分数线为:杭州第二中学(滨江校区),564
杭州第二中学简介
浙江省杭州第二中学(Hangzhou No.2 High School of Zhejiang Province)是一所由杭州市教育局主管的公立全日制普通高级中学,1978年被定为浙江省重点中学,1980年被列为浙江省首批办好的18所重点中学之一,1995年9月被认定为浙江省一级重点中学,2014年被评为首批浙江省一级普通高中特色示范学校。
2018年杭州中考:各类高中招生政策主要变化
2018年杭州市区(上城区、下城区、江干区、拱墅区、西湖区、滨江区、经济技术开发区、西湖风景名胜区、大江东产业集聚区,下同)各类高中(含普通高中、职业高中、中专、技工学校,下同)招生与2017年相比,总体保持稳定。
主要在以下方面有变化:
(一)临安区与主城区从今年起实施优质普通高中双向定额招生。
(二)中专的招生录取由原来的传统志愿投档录取调整为“平行志愿”投档录取。
具体志愿填报和录取办法由市教育考试院另发。
(三)由杭州学军中学领办的位于未来科技城的杭州学军中学海创园学校今年投入使用,面向主城区和余杭区招生。
同时,优质示范普通高中学校名额分配招生比例从2021年中考(即2018级初一学生)开始提高到60%。
学校2016年2015年2014年2013年2012年2011年优高一级重点杭州第二中学535 529 514 516 513 512 杭州学军中学533 525 508 510 509 506 杭州高级中学526 521 501 505 505 498 杭州第十四中学(凤起) 525 518 479 501 497 494 杭州第四中学(下沙)519 514 491 494 495 488 萧山中学516 505 ————浙江大学附属中学514 510 482 488 483 483 富阳中学509 505 ————杭州市长河高级中学507 508 481 486 485 478 余杭高级中学507 504 ————杭师大附属高级中学504 503 477 483 483 477优高学军中学(紫金港)503 —————杭州高级中学(钱江)499 499 ————杭十四中分校(康桥)494 498 473 478 478 —浙大附中(丁兰校区)491 489 ————杭州市源清中学484 490 463 469 465 457 余杭第二高级中学484 474 ————杭州第七中学480 481 433 452 441 460 萧山第五高级中学480 483 ————杭州西湖高级中学477 482 452 458 451 462 杭州绿城育华学校469 476 ————杭二中分校(东河)468 478 441 455 455 442 杭四中分校(吴山)466 480 450 457 458 449 杭州第九中学462 470 433 441 442 435 杭二分传媒艺术特色班461 466 437 440 434 —杭州市夏衍中学458 464 428 438 439 435 杭州第十一中学456 466 429 441 442 438 杭州市长征中学453 464 428 438 439 435 杭七中美术特色班452 463 424 436 435 421普高杭州艮山中学445 454 —412 411 —萧山第九中学445 454 —423 ——职高职高3+2分数线330 330职高最低分数线330 330 —350 360 365。
杭州市历年中考分数线(包括体育30分)
学校2017年2016年2015年2014年2013年2012年
优高一级重点
杭州第二中学564 535 529 514 516 513 杭州学军中学560 533 525 508 510 509 杭州高级中学555 526 521 501 505 505 杭州第十四中学(凤起) 552 525 518 479 501 497 杭州第四中学(下沙)549 519 514 491 494 495 萧山中学546 516 505 ———浙江大学附属中学543 514 510 482 488 483 富阳中学540 509 505 ———杭州市长河高级中学537 507 508 481 486 485 余杭高级中学542 507 504 ———杭师大附属高级中学536 504 503 477 483 483
优高
学军中学(紫金港)535 503 ————杭州高级中学(钱江)527 499 499 ———杭十四中分校(康桥)525 494 498 473 478 478 浙大附中(丁兰校区)520 491 489 ———杭州市源清中学520 484 490 463 469 465 余杭第二高级中学508 484 474 ———杭州第七中学510 480 481 433 452 441 萧山第五高级中学504 480 483 ———杭州西湖高级中学510 477 482 452 458 451 杭州绿城育华学校501 469 476 ———杭二中分校(东河)505 468 478 441 455 455 杭四中分校(吴山)502 466 480 450 457 458 杭州第九中学495 462 470 433 441 442 杭二分传媒艺术特色班485 461 466 437 440 434 杭州市夏衍中学494 458 464 428 438 439 杭州第十一中学490 456 466 429 441 442 杭州市长征中学484 453 464 428 438 439 杭七中美术特色班483 452 463 424 436 435
普高杭州艮山中学478 445 454 —412 411 萧山第九中学478 445 454 —423 —
职高职高3+2分数线360 330 330
职高最低分数线360 330 330 —350 360。