【病句】抓住语言标志,迅速识别病句(30个句子等你“现场诊断”)
- 格式:docx
- 大小:21.95 KB
- 文档页数:4
运用语言标志巧识高考病句(通用3篇)运用语言标志巧识高考病句篇1病句运用语言标志巧识高考病句综观今年15套高考病句辨识题中的43个病句,考纲规定的六类病句都有涉及。
利用各类病句承载其语病关键处和结点的语言标志,能快速识别病句。
笔者精选了其中的20个病句,把快速识别病句的方法归纳为“九看”。
一看并列短语:其语言标志是连词“和、或”及顿号等,它使句子复杂化,导致语序不当,搭配不当、不合逻辑、残缺或多余等语病。
①这家乒乓球馆设施齐全,可为乒乓球爱好者提供不同档次的球台、球拍、球衣、球鞋等乒乓器材。
(江西卷)②这项基金,是对公益林管理者发生的管理、抚育、保护和营造等支出给予一定补助的专项资金。
(安徽卷)③对调整工资、发放奖金、提高职工的福利待遇等问题,文章从理论上和政策上作了详细的规定和深刻的说明,具有很强的指导意义和可操作法。
(湖北卷)④提高早餐质量十分重要,早餐营养应提供占人体每天所需总量三分之二的维生素和矿物质,因而我们对待早餐一定不要马虎(四川卷)⑤获取信息的能力,成为学生自主学习的前提和基础,也是决定和衡量学生学习能力和水平高低的重要标志。
(天津卷)【简析】①②分别是以顿号为语言标志的逻辑错误和残缺,“球衣、球鞋”不属于“乒乓器材”,②应为“对……支出的费用”;③~⑤分别是以“和”为语言标志的语序不当、歧义和搭配不当,③将“深刻的说明”放在“详细的规定”前,④将“总量三分之二”与“维生素和矿物质”换位,⑤删掉“衡量”二看否定词:其语言标志是否定词“不”、“否则”、“杜绝”等,否定副词的连用及其与反问、有否定意义的动词、形容词连用,易造成逻辑错误或赘余。
⑥艾滋病有性传播、血液传播、母婴传播等三大传播途径,我们需要采取紧急行动制止它的传播,否则不采取紧急行动,将会迅速蔓延,给人类健康带来巨大的威胁。
(湖北卷)【简析】⑥“是否”是“如果不这样”的意思,与下文重复,删掉“不采取紧急行动”三看数量短语:其语言标志是“百八十”、“将近”等表数量或范围的词,表数量减少误用倍数和数量短语与表数量、范围的副词、代词连用,易造成搭配不当、前后矛盾或赘余等。
高考语文病句修改技巧:抓住这些标志一眼认出病句高考语文病句修改技巧:抓住这些标志一眼认出病句高考语文病句修改技巧:抓住这些标志一眼认出病句? 辨析病句也可以做到“一目了然”。
“一目”即是很快看到某些病句的标志,抓住了这些标志,了解了容易出错的类型,病句也就“了然”了。
应对策略:1、明确六种语病类型(语序不当、搭配不当、成分残缺或赘余、结构混乱、表意不明、不合逻辑)的典型特征;2、先从搭配是否得当、成分是否残缺入手思考--利用压缩句子主干的方法快速找出语病。
3. 每种病句类型记熟一个例子。
一、抓三个“字”1、抓“和”(包括顿号及其他表并列关系的词语)2、抓“是”(也是、就是、总是等判断词)3、抓“的”("的”字在一些病句考题中常常多用或少用)二、抓六个“词”1、抓关联词2、抓否定词3、抓两面词4、抓代词5、抓介词6、抓副词一、抓“并列短语”1、抓顿号、逗号顿号用于句子内部并列短语之间。
病句往往是属种概念的并列,或者分类标准不一,出现类似语文“交集”的情况。
例1、最近一段时间,各种媒体、报纸、电视、广播、互联网大量的报道了黑龙江、陕西、山西、湖南等煤矿瓦斯爆炸伤人的事件。
(概念大小,不能并列)例2、去年冬天,村里办起了农业技术短训班,许多青年、妇女、老人报名参加学习。
(概念交叉,不能并列)例3、今年春节期间,这个市的210辆消防车、3000多名消防官兵,放弃休假,始终坚守在各自执勤的岗位上。
(并列短语不能一起与谓语搭配)例4、对于自己的路,他们在探索着,他们在判断着,他们在寻找着,他们在思考着。
(句子排列顺序不恰当)2、抓“和”字“和”作为连词,组成并列短语后,往往出现前后不能照应的情况。
例1、听了动员报告后,同学们都订出了本学期学习的计划和决心。
(订出了“决心”搭配不当)还须指出“和.跟.同.与.等都有连词和介词两种用法,往往造成句子的歧义例2、他背着总经理和副总经理偷偷的把这笔钱分别存入两家银行。
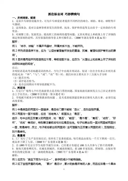
抓住标志词巧妙辨病句一、并列词语、短语1.这家乒乓球馆设施齐全,可为乒乓球爱好者提供不同档次的球台、球拍、球衣、球鞋等乒乓器材。
2.这项基金,是对公益林管理者发生的管理、抚育、保护和营造等支出给予一定补助的专项资金。
3.对调整工资、发放奖金、提高职工的福利待遇等问题,文章从理论上和政策上作了详细的规定和深刻的说明,具有很强的指导意义和可操作法。
(2006年湖北卷第4题A项)解析:例1 “球衣、球鞋”不属乒乓器材,种属关系不当,不能并列。
例2并列词语语序不当,应为“公益林管理者所发生的营造、抚育、管理和保护等支出的费用”。
例3显然是两组并列短语照应不周,导致搭配不当,应改为“从理论上和政策上作了深刻的说明和详细的规定”。
启示:并列短语是高考语病题设误的热点。
当句子中出现并列词语、短语(往往含有表示并列关系的连词,如“和”、“与”、“或”、“而”等)时,我们应该主要从以下三方面入手分析(1)能否并列;(2)语序是否恰当;(3)是否会因照应不周导致搭配不当。
二、两面词1.天安门广场等七个红色旅游景点是否收门票的问题,国家旅游局新闻发言人已在记者招待会上予以否认。
(2006年全国卷一第3题C项)2.学校抓不抓青少年理想教育的问题,是关系到祖国建设事业后继有人的大事,必须引起高度重视。
解析:例1中是典型的两面对一面错误,是否收门票不能被“否认”,否则自相矛盾。
例2两面与一面不搭配,应在“后继有人”前面加上“是否”。
启示:句中出现正反意义的两面词,如“是否”、“能否”、“是不是”、“高低”、“成败”、“好坏”、“优劣”等词时,特别要注意前后句对应是否恰当。
句子如果出现一面对两面或两面对一面,就是病句;反之,句子前后都出现两面词(含可理解为正反意义两面的词),互相照应,则不是病句。
三、数量词1.工厂实行了生产责任制以后,效率有了显著的提高,每月废品由原先一千只下降到一百只,废品率下降了九倍。
(2006年广东卷第4题B项)2.自1993年北京大学生电影节诞生以来,已经累计有超过100万人次参与了影片的观摩。
病句快速特征分辨法一、搭配不当:1、五一路乒乓球馆是经体育局和民政局批准的专门推广乒乓球运动的团体。
〔05年某某卷〕2、生物入侵就是指那些本来不属于某一生态系统,但通过某种方式被引入到这一生态系统,然后定居、扩散、暴发危害的物种。
〔05年某某卷〕二、语序不当:1、某某起义纪念馆里陈列着好多种当年周恩来使用过的东西。
〔当年周恩来使用过的好多种东西〕2、经考古专家20多年的整理、研究和发掘,被学术界评定为我国20世纪百项考古大发现之一的某某秦安大地湾遗址考古获得一系列重大成果。
〔“整理、研究和发掘〞这个并列短语语序不当,应改为“发掘、整理和研究〞。
〕三、歧义:1、这次外出比赛,我一家说服老师和你一起去,这样你就不会太紧X了,可以发挥得更好。
〔05某某卷〕(“说服老师和你一起去〞中的“和〞字,既可作连词,那么“说服〞的宾语那么是“老师和你〞,也可作介词,那么“说服〞的宾语就只是“老师〞,这是“一词多性〞造成的歧义。
)2、她因不堪忍受雇主的歧视和侮辱,便投诉《人间指南》编辑部,要求编辑部帮她伸X正义,编辑部对此十分重视。
〔05年某某卷〕(“投诉〞雇主还是投诉编辑部,宾语指代不明。
)四、主语残缺:因为使用了不恰当的介词,导致主语残缺。
这类句子滥用的介词常有“在、当、从、对于、为了〞等。
1、通过大家的热烈讨论,使我明确了学习的目的。
2、看了“崇尚科学,批判邪教〞的展览,使我有了很多感想。
五、缺宾语:有些句子宾语部分较长,在后面就往往忽视了与前面成分的呼应,从而导致宾语残缺。
这种现象是近几年来高考试题中常见的,应该引起我们的注意。
1、随着社会的不断进步,科技知识的价值日益显现,人类已进入知识产权的归属和利益的分成,并已开始向科技工作者身上倾斜。
2、针对国际原油价格步步攀升,美国、印度等国家纷纷建立或增加了石油储备,我国也必须尽快建立国家的石油战略储备体系。
六、多对一,一对多时的搭配不当:1、近日新区法院审结了这起案件,违约经营的小X被判令赔偿原告好路缘商贸公司经济损失和诉讼费三千多元。
运用语言标志巧识高考病句1病句运用语言标志巧识高考病句综观今年15套高考病句辨识题中的43个病句,考纲规定的六类病句都有涉及。
利用各类病句承载其语病关键处和结点的语言标志,能快速识别病句。
笔者精选了其中的20个病句,把快速识别病句的方法归纳为“九看”。
一看并列短语:其语言标志是连词“和、或”及顿号等,它使句子复杂化,导致语序不当,搭配不当、不合逻辑、残缺或多余等语病。
①这家乒乓球馆设施齐全,可为乒乓球爱好者提供不同档次的球台、球拍、球衣、球鞋等乒乓器材。
(江西卷)②这项基金,是对公益林管理者发生的管理、抚育、保护和营造等支出给予一定补助的专项资金。
(安徽卷)③对调整工资、发放奖金、提高职工的福利待遇等问题,文章从理论上和政策上作了详细的规定和深刻的说明,具有很强的指导意义和可操作法。
(湖北卷)④提高早餐质量十分重要,早餐营养应提供占人体每天所需总量三分之二的维生素和矿物质,因而我们对待早餐一定不要马虎(四川卷)⑤获取信息的能力,成为学生自主学习的前提和基础,也是决定和衡量学生学习能力和水平高低的重要标志。
(天津卷)【简析】①②分别是以顿号为语言标志的逻辑错误和残缺,“球衣、球鞋”不属于“乒乓器材”,②应为“对……支出的费用”;③~⑤分别是以“和”为语言标志的语序不当、歧义和搭配不当,③将“深刻的说明”放在“详细的规定”前,④将“总量三分之二”与“维生素和矿物质”换位,⑤删掉“衡量”二看否定词:其语言标志是否定词“不”、“否则”、“杜绝”等,否定副词的连用及其与反问、有否定意义的动词、形容词连用,易造成逻辑错误或赘余。
⑥艾滋病有性传播、血液传播、母婴传播等三大传播途径,我们需要采取紧急行动制止它的传播,否则不采取紧急行动,将会迅速蔓延,给人类健康带来巨大的威胁。
(湖北卷)【简析】⑥“是否”是“如果不这样”的意思,与下文重复,删掉“不采取紧急行动”三看数量短语:其语言标志是“百八十”、“将近”等表数量或范围的词,表数量减少误用倍数和数量短语与表数量、范围的副词、代词连用,易造成搭配不当、前后矛盾或赘余等。
判断病句的方法和技巧
1. 哎呀,你可以看看句子是不是通顺呀!比如“我吃饭了,去散步”,这就很通顺,没啥问题。
但要是“饭吃我了,散步去”,那不是怪怪的嘛,这肯定就是病句啦!
2. 嘿,注意词语搭配对不对呀!“高兴地唱歌”,这就很合理;要是说“高兴地吃饭”,好像就有点别扭啦,这可能就是病句哟!就好像穿衣服,搭配好了才好看,句子也是一样呢!
3. 哇塞,看看句子成分是不是完整呢!像“他跑步”,主谓都有,完整得很。
要是“跑步”,这就缺了谁在跑呀,这就是病句呀,就像人缺胳膊少腿一样不完整嘛!
4. 哎哟喂,想想逻辑对不对呀!“我今天吃了饭,明天就饿了”,这也太不合理了吧,刚吃完饭咋明天就饿了呢,这肯定是病句呀!
5. 呀,注意有没有歧义呀!比如“他走了一个小时”,到底是他离开一小时了,还是他走路走了一个小时呀,这让人糊涂的不就是病句嘛!
6. 嘿哟,看看是不是符合语言习惯呀!“打扫卫生”,大家都这么说,没问题;但要是“卫生打扫”,咋听咋别扭,这可能就是病句喽!
7. 哇,重复的毛病也要留意呀!“他大概差不多有 10 斤重”,这“大概”和“差不多”重复了呀,多啰嗦,肯定有问题呀,这可别放过是病句哦!
8. 哈哈,别忘了,一些特殊句式也不能错呀!像双重否定,“我不能不说他好”,就是表示肯定;要是弄成“我不不能说他不好”,这可就乱套啦,就是病句啦!
我的观点结论就是,判断病句其实不难呀,只要多用心,按照这些方法和技巧,就能找出病句来啦!。
抓住语言标志,迅速识别病句(30个句子等你“现场诊断”)2017-03抓住语言标志,迅速识别病句1.语言标志知多少在辨析语病实践中,抓住句中标志性词语,可以快速巧妙地辨析语病。
(1)看否定词①否定词单用表否定,双重否定表肯定,还要注意多重否定。
②关注句中具有否定意味的动词、形容词,如“防止、阻止、避免、杜绝、切忌、难免、否则、忘”等,这类词本身就起否定作用。
③反问句相当于一重否定,不能误用。
④“无时无刻”不是“每时每刻”,要用双重否定“无时无刻不”才表示肯定。
(2)看两面词句中如果出现“能否、是否、有无、成败、优劣、好坏、强弱、多少、胜负、上下”等两面词,我们就要仔细辨析该句是否存在一面与两面搭配不当的语病。
特例分析:储蓄所吸收储蓄额的高低对国家流动资金的增长有重要的作用,因而动员城乡居民参加储蓄是积累资金的重要手段。
(此句表意明确,储蓄额不论高低,对资金的积累都会产生推动作用。
)(3)看并列短语当并列短语出现在句中时,我们要注意辨析:①并列概念是否有属种或交叉关系;②并列短语与句子相关成分的搭配是否妥当,辨析时不能顾此失彼;③并列成分之间的排序是否恰当;④句子表意是否明确。
(4)看关联词有些复句的病点往往出现在关联词上。
对于有关联词的句子,我们可以从以下三个方面着手:①关联词搭配是否妥当,与分句关系是否匹配,尤其是容易混淆的几组关联词。
“不是……而是……”表并列,“不是……就是……”表选择,“不但……而且……”表顺向递进,“不但……反而……”表逆向递进,“尽管……可是……”表转折,“不管……都……”表条件,“只要……就……”表充分条件,“只有……才……”表必要条件。
②关联词在句中的位置是否妥当。
复句中,如果前后分句的主语一致,那么关联词就放在主语之后;反之,关联词则放在主语之前。
③辨析分句的句序是否符合逻辑。
(5)看数量短语辨析带有数量短语的句子,要注意以下情况:①“累计、至少、最多、超过、平均”等这一类词语,它们后面搭配的应是确数,而不能用约数;②“降低、减少、缩小”等不能与倍数连用,而往往与分数或百分数搭配,如“减少了三分之二”;③“增加(减少)了”“增加(减少)到”,前者是净数,后者要包括底数;④约数不能与表示不确定的词语(“约……左右”“近……左右”“超过……以上”)连用,以免造成赘余或前后矛盾;⑤看数量短语作定语是否有歧义。
(6)看介词①在一个句子中,当介词或介词短语在句首时,我们就应该仔细分析这个句子的主、谓、宾等成分,辨析主语是否被介宾短语淹没。
如果没有主语,那就属于介词结构在句首导致无主语的错误类型。
这种类型的病句往往通过去掉句首介词来达到改正的目的。
②句中有“对”“对于”或“关于”等介词,要注意辨析是否混用或是否主客颠倒。
(7)看指代性词语在代词的运用上,很容易出现语病。
“这、此、他、自己”等指代性词语,往往会造成表意不明的语病。
(8)看副词、判断词①注意句中一些表范围的词语(尤其是带有绝对意义的词,如“全、都、凡是、所有、从来、历来”等),注意句中一些表程度的词语(如“十分、非常、很、过分”等),要查看表意是否自相矛盾或重复。
②发现用“是”表判断的句子,看主宾搭配是否恰当或成分是否残缺2.练一练请根据标志性词语快速判断下列句子的正误(注:凡是有语病的句子,后面都带有解析)。
①我国大力推进外交理论实践创新,继去年提出构建中美新型大国关系和亲诚惠容周边外交理念之后,今年又相继推出新的理念。
( )②如果治疗及时,脑积水的治疗效果会很好,一旦延误治疗,错失了最佳治疗时机,不仅可能危及生命,甚至会导致孩子脑瘫。
( )解析句中有关联词“不仅……甚至”,考虑递进关系复句语序不当。
应将“不仅可能危及生命,甚至会导致孩子脑瘫”改为“不仅会导致孩子脑瘫,甚至可能危及生命”。
③为群众排忧解难,切忌不能停留在口头上,要有实际行动,让老百姓看得见、感受得到。
从小事做起,比如了解群众需求,尽量方便群众。
( ) 解析有否定词“切忌”“不”,考虑是否否定不当。
“切忌”与“不能”保留一个即可。
④近年来,我省快递服务业发展迅猛,今年前三季度,业务量达9.6亿件以上,业务收入135.3亿元,继续呈快速增长态势。
( )解析句中有数词,考虑数词使用是否恰当。
“达”与“以上”矛盾。
⑤英国可能将推出一项新规定,能否允许胚胎的基因来自父母以外的第三人,以避免将母亲携带的致命基因性疾病遗传给孩子。
( )解析“能否”两面词与后面搭配不当。
⑥大型话剧《保卫理想》是一部给人以深刻警示和心灵震撼的优秀文艺作品,也是我们党风廉政建设的生动教材和重要措施。
( )解析“是”字句中,主语“《保卫理想》”与宾语“措施”搭配不当。
⑦由于20世纪社会现实的极端冷酷荒诞,使现代西方人丧失了对未来的最后信念,他们开始凝视自己的内心深处。
( )解析句首有介词“由于”,使主语残缺。
⑧不管是否情愿,生活总在催促我们迈步向前,人们整装、跋涉、启程、落脚,停在哪里,哪里就会燃起灶火,而无论脚步走多远,只有家乡的味道熟悉而顽固。
( )解析句中并列短语“整装、跋涉、启程、落脚”语序不当,应把“启程”与“跋涉”的位置调换一下。
⑨实施名牌战略,精心打造世界知名品牌,是加入WTO之后,面对机遇和挑战并存的形势,我国各大企业相继制定的。
( )解析此句是一个复杂的单句,提取主干,发现“是”是判断词,全句缺少宾语。
⑩因为这是金秋游园的最后一天,公园里很安静,所以游人很少。
( ) 解析此句因果关系倒置,应改为“因为这是金秋游园的最后一天,游人很少,所以公园里很安静”。
⑪育珠的河蚌在地播养殖前,一定要在水层中垂吊十至十五天以上。
( ) 解析句中“十至十五天”与“以上”矛盾,删去“以上”。
⑫南北朝时期,由于北方民族的大融合、工商业经济的发展,为隋统一全国创造了条件。
( )解析句中,介词结构“由于北方民族的大融合、工商业经济的发展”位于句首,使句子缺少主语。
⑬投资环境的好坏、服务质量的优劣、政府公务人员素质的高低,都是地区经济又好又快发展的重要保证。
( )解析此句前后分句两面与一面不搭配。
⑭我们的报刊、杂志、电视和一切出版物,更有责任做出表率,杜绝用字不规范现象,增强使用语言文字的规范意识。
( )解析句中种属概念并列,不合逻辑。
“出版物”包含“报刊、杂志”。
⑮美国政府表示仍然支持强势美元,但这到底只是嘴上说说还是采取果断措施,经济学家对此的看法是否定的。
( )解析句中“此”指代不清,是指上文“嘴上说说”还是“采取果断措施”不明确。
⑯一些重点中学不但开设了多媒体教学实验,而且有的普通中学也开始了这方面的探索。
( )解析关联词在句中位置不当,“不但”应置于句首,因为前后分句主语不同。
⑰工厂实行了生产负责制,效率有了显著的提高,每月的废品由原先的一千只下降到一百只,废品率下降了九倍。
( )解析“下降”不能用倍数表示。
⑱探月、黑洞和微博这类概念对尚属幼稚的小朋友是陌生的。
( )解析主客颠倒。
⑲要在西部大开发的战略规划中抓住机会,迅速发展,关键是能否加速培养一批各行各业的人才。
( )解析一面与两面不搭配。
⑳在新时期,每个党员都要带头学政治,讲正气,树新风,不断提高和改进自己的思想水平和工作作风。
( )解析动宾搭配不当,应改为“提高自己的思想水平,改进工作作风”。
忠王李秀成临刑前是不是很英勇呢?从一些记载上看,不是这样的。
( ) 解析“这样”指代不明。
近几年,常有报纸对明星大肆吹捧,过分的溢美之词,助长了某些明星的骄傲情绪。
( )解析“溢美”本身的意思就是“过分夸赞”,再加上“过分”就造成了语意的重复。
无论党员干部和普通群众,毫无例外,都必须遵守国家法律法规。
( ) 解析关联词误用。
“无论……都……”是无条件关联词,“无论”后面不能跟并列短语,只能跟选择性连词“还是”“或”组成的短语,“党员干部和普通群众”应改为“党员干部还是普通群众”。
公司由于改进生产技术,产量大幅度提高,由原来每班只能生产10件增加到每班可以生产50件,产量增加了5倍。
( )解析“增加了”是净增数,应将“5倍”改为“4倍”。
关于这种侵害消费者权益的霸王条款,中消协将分别给予点评,及时曝光。
( )解析介词误用,把“关于”改为“对于”。
在经贸方面,不管中美关系将因中国入世而变得更加密切,但同时也应看到,中美之间的贸易摩擦和纠纷不但不会减少,很可能还会增多。
( ) 解析句中的“不管”应换成“尽管”以和后面的“但”相搭配。
“尽管”略等于“虽然”,表达的是转折关系,后面用“但”或“但是”来照应;“不管”略等于“无论”,表达的是条件关系,后面一般用“都”一类的表示全范围的词语来照应。
晓航背着老师和同学偷偷地溜出去玩。
( )解析有歧义。
“和”可以是连词,也可以是介词,造成句子表意不明。
剧组全体人员经过八十多天的苦战,一部情节新、演员新、技术新的十六集电视连续剧《西游记》终于与观众见面了。
( )解析语序不当。
“经过”这个介词把自己的主语“剧组全体人员”遗漏在了自己的“势力范围”之外,二者应颠倒一下位置。