智能照明控制系统(KNX)讲解
- 格式:doc
- 大小:461.50 KB
- 文档页数:16
KNX/EIB智能建筑控制系统方案一、电气KNX/EIB智能建筑控制系统介绍随着人们对建筑品味的日益提高,人们在希望降低能源消耗的同时,对建筑物电气安装的灵活性、舒适性与功能性也提出了越来越高的要求,它有力的推进了建筑系统工程的发展。
建筑系统工程的基础是建筑安装技术的一体化,打破行业的界线,将智能化的家庭技术与楼宇技术的全部功能包揽于一身。
传统的电气安装技术已难以满足现代化建筑的需要,所谓智能化的建筑成为当今先进建筑的必然。
早在20世纪80年代中期,各家公司就已不谋而合的酝酿着将总线技术应用于电气安装技术与楼宇技术,人们已经发现各个厂家专用系统的进入市场,给市场的相互广泛渗透设置了屏障。
在此背景下,发源于欧洲的KNX/EIB(European Installation Bus,欧洲安装总线)智能安装系统应运而生。
KNX/EIB是将目前计算机控制技术领域最新的现场总线技术应用于传统的电气安装领域的新技术,它使来自各行各业各工种的各个单独的产品和系统联合成为一个相互联通的系统,有效地实现了对照明、调光、百叶窗、场景控制、用电负荷控制、安保、供热系统等的智能控制,达到安全、节能、人性化的效果,并能在今后的使用中方便地根据用户的需求进行变更,成为真正灵活智能的电气安装系统。
它的优势是传统电气安装所无法比拟的。
1. KNX/EIB 面向未来的电气安装系统现代的建筑离开电是无法想象的。
无论是传统的照明和插座,还是现代化的通讯、安保等技术,都离不开电的供应。
KNX/EIB技术本身是在传统电气安装技术基础上引入现场总线概念而发展起来的,它对传统电气安装技术而言是一次突破性的革命,是当今建筑技术领域非常优秀的技术标准。
KNX/EIB总线系统适用于工业建筑、楼宇建筑和住宅建筑。
工程设计简单和使用过程中的灵活性与经济性,已经使KNX/EIB获得了日益广泛的应用,它克服了传统安装技术的诸如控制电缆的数量的不断增多、工程设计耗时费力、火灾负担高以及维修与故障查找的能见性差等许多缺点,综合了过去必须使用许多单个系统才能完成的建筑功能,它具有现场总线技术的核心优点如系统结构简单,设计、安装和维护方便,全分散控制等,解决了建筑中由于涉及工种和功能过多而导致系统过于独立和操作复杂的问题,电力线可直接通向用电设备,传感器可方便的用总线电线来连接,相同的界面、相同的按钮、跨行业的一体化控制,应用领域空前扩展。
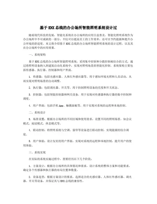
基于KNX总线的办公场所智能照明系统设计过随着现代科技的发展,智能化系统在办公场所的应用日益普及。
智能化照明系统作为办公场所中不可或缺的一部分,不仅可以提高员工的工作效率,还可以节约能源和提升办公环境的舒适度。
本文将介绍基于KNX总线的办公场所智能照明系统的设计过程,以及其在办公场所中的应用效果。
一、系统架构基于KNX总线的办公场所智能照明系统,采用集中控制和分散控制相结合的方式,通过将照明设备纳入到建筑自动化系统中,实现对照明场景的智能化控制。
系统架构主要包括传感器、执行器、控制器和用户界面。
1. 传感器:包括光感应器、人体红外感应器等,用于感知环境光照和人员活动,从而实现对照明场景的自动调整。
2. 执行器:包括调光器、开关等,用于控制照明设备的亮度和开关状态。
3. 控制器:包括智能控制器和网关设备,用于实现对传感器和执行器的集中控制和调度。
4. 用户界面:包括手机App、触摸面板等,用于实现对系统的远程和本地控制。
二、系统设计3. 场景设置:根据办公场所的不同区域和使用需求,设置不同的照明场景,如会议模式、阅读模式、休息模式等。
4. 联动控制:将照明系统与空调、窗帘等设备进行联动控制,实现能源的综合调度。
5. 用户体验:设计友好的用户界面,实现对系统的远程和本地控制,提升用户的使用体验。
三、系统实现在实际的系统实施过程中,需要经历以下几个阶段:1. 方案设计:根据办公场所的具体情况和需求,设计系统的整体方案和功能要求,确定各个传感器和执行器的布局位置和数量。
2. 设备选型:根据方案设计的要求,选择适合的光感应器、人体红外感应器、调光器、开关等设备,并保证其与KNX总线的兼容性。
3. 系统集成:按照设计方案,安装和接线各个传感器、执行器和控制器,并进行系统的编程和调试。
5. 系统运维:对系统进行定期的检查和维护,保证系统的稳定和可靠运行。
四、应用效果基于KNX总线的办公场所智能照明系统的实施,将带来以下几个显著的应用效果:1. 节能减排:通过智能调光和自动控制,实现对照明设备的节能控制,降低能耗和减少二氧化碳排放。
施耐德电气ECS 智能控制系统项目设计方案目录1 智能照明控制系统 (2)1.1系统概述 (2)1.2需求分析 (2)1.3设计原则 (2)1.4设计要点 (3)1.5系统设计 (4)1.5.1KNX 总线拓朴结构 (4)1.5.2系统结构 (5)1.5.3系统功能 (6)1.6方案设计 (6)1.6.1剧院大厅 (6)1.6.2展示区域 (7)1.6.3剧院观众席 (7)1.6.4公共区域 (8)1.6.5后台休息区 (9)1.6.6泛光照明 (9)1.6.7地下车库照明 (9)1.7与第三方接口 (10)1.8主要设备参数 (10)1.8.1监控管理软件 (10)1.8.22、4、8、12 路16A 开关控制器 (11)1.8.3窗帘控制模块 (12)1.8.4触摸屏 (12)1.8.5存在感应器带耦合器光感红外 (12)1.8.6 4 路通用输入/ 输出接口 (13)1.8.7带LCD 温控智能控制面板 (13)1.8.8智能面板带耦合器 (14)1.9 施耐德电气介绍(仅供参考) (14)1.9.1施耐德电气集团简介 (14)1.9.2施耐德电气ISC ECS (16)施耐德电气ECS 智能控制系统项目设计方案1 智能照明控制系统1.1系统概述珠海歌剧院设计一套智能灯光控制系统,采用Schneider KNX全数字分布式控制系统,对区域内各类照明等电气设备进行自动化和集中控制管理,实现能源监测,不仅可有效管理楼宇的电气设备,提供灵活多变的使用功能和效果,还可以维护并延长灯具及电气设备的使用寿命,达到安全、节能、人性化、智能化的效果,并能在今后的使用中方便地根据用户的需求进行扩展。
1.2需求分析根据歌剧院设计规划和使用要求,配置智能照明控制系统的功能分析如下:1.3设计原则根据现行国家规范和项目技术文件的要求,我们在对珠海歌剧院项目KNX 智能照明控制系统的设计中遵循以下的原则:先进性:采用代表当今世界先进技术水平的成熟稳定的系统设备,并建立一个可扩展的平台,充分保护前期工程投资和后续扩展,使系统具有先进性。
KNX 智能照明控制系统的工作原理可以概括为以下几个方面:
1. 数据传输原理:
KNX系统采用总线式拓扑结构,所有设备通过双绞线或电力线互相连接,形成一个通信网络。
数据通过总线以电报的形式传输,每个设备都有一个唯一的地址,可以互相识别和通信。
2. 控制原理:
KNX系统采用分散式控制模式,每个设备都具有自己的微处理器和控制逻辑。
设备之间通过总线通信,互相交换信息。
当一个设备收到控制指令时,它会根据自己的控制逻辑进行处理,并执行相应的动作。
3. 场景控制原理:
KNX系统支持场景控制功能。
一个场景包含了灯光、窗帘、空调等设备的状态信息。
当用户触发某个场景时,系统会自动将各个设备调节到相应的预设状态。
4. 时间控制原理:
KNX系统支持时间控制功能。
用户可以通过编程,设定设备在特定时间段内执行特定的动作。
例如,可以设定在早上7点钟自动打开卧室的灯光,在晚上10点钟自动关闭客厅的灯光。
5. 远程控制原理:
KNX系统支持远程控制功能。
用户可以通过手机、平板电脑或电脑等设备,通过互联网访问KNX系统,对家中的设备进行远程控制和管理。
6. 互操作性原理:
KNX系统具有良好的互操作性。
它支持多种协议,例如KNX、DALI、BACnet、Modbus等。
这意味着KNX系统可以与其他智能设备和系统集成,实现互联互通。
总体而言,KNX 智能照明控制系统采用总线式拓扑结构、分散式控制模式、场景控制、时间控制、远程控制和互操作性等技术,实现了智能化的照明控制。
KNX灯控施耐德电气智能照明系统方案KNX(Konnex)是一种基于开放标准的智能家居控制系统,被广泛应用于照明、空调、安全监测等领域。
而施耐德电气是一家全球领先的电气设备和智能解决方案供应商,其主要业务涵盖了电力管理、自动化管理、低压产品以及安防系统等。
结合KNX和施耐德电气的优势,可以实现更灵活、高效、智能的照明控制系统方案。
首先,KNX灯控系统可以实现智能化的照明控制。
通过连接KNX设备和灯具,可以实现灯光的远程控制和定时控制。
用户可以通过智能手机、平板电脑等设备,随时随地控制灯光的开关、亮度和色温等参数。
同时,可以根据预设的时间表,实现自动化的灯光控制,根据天亮天黑的时间自动开关灯光,节省能源的同时提高生活的便利性。
其次,KNX灯控系统可以实现照明场景的定制。
用户可以通过KNX系统,预设不同的照明场景,根据不同的需要,一键切换不同的场景。
例如,用户可以预设一键切换到"会议模式",将所有灯光调暗,提供舒适的会议环境;或者切换到"观影模式",将灯光调至最低亮度,为观影提供更好的观影体验。
通过灵活的场景定制,可以满足用户不同的需求,提升使用体验。
第三,KNX灯控系统可以实现照明设备的联动控制。
通过KNX系统,可以将照明设备与其他智能设备进行联动控制,实现智能化的家居管理。
例如,用户可以设置当人们进入房间时,灯光自动打开;当人们离开房间时,灯光自动关闭,从而实现节能的效果。
此外,还可以将照明设备与窗帘、音乐设备等进行联动控制,实现更加智能的家居体验。
最后,施耐德电气作为一家全球领先的电气设备和智能解决方案供应商,其产品具有高质量和可靠性。
施耐德电气提供了各种灯控产品,包括开关、调光器、传感器等,可以满足不同用户的需求。
同时,施耐德电气还提供了完善的售后服务,保障用户的使用体验。
综上所述,KNX灯控施耐德电气智能照明系统方案可以实现智能化、灵活化、定制化的照明控制。
基于KNX总线的办公场所智能照明系统设计过随着科技的发展和人们对生活质量的不断追求,智能化办公场所已经成为现代企业发展的趋势。
照明系统作为办公场所重要的基础设施之一,其智能化设计不仅可以提高办公场所的舒适度和效率,还可以节约能源并降低运营成本。
本文将基于KNX总线技术,介绍一种智能化办公场所照明系统的设计方案。
一、KNX总线技术简介KNX是一种开放的标准,采用总线型拓扑结构,用于建筑自动化和控制领域。
它可以整合不同厂家的设备和系统,实现统一的控制和管理。
KNX总线技术具有高度的灵活性和可扩展性,能够满足各种建筑环境的需求。
在智能化办公场所照明系统设计中,KNX总线技术可以实现灯光控制、节能调度、场景设置等功能,为办公场所提供高效、舒适的照明环境。
二、办公场所智能照明系统的设计要求1. 舒适性:照明系统应能够根据办公场所的实际使用需求,提供舒适、均匀的光照环境,避免眩光和闪烁,保障员工视觉健康。
2. 节能性:照明系统应具备自动调光、定时开关等能力,根据实际光照强度和使用需求进行灯光控制,实现节能和环保的目标。
3. 灵活性:照明系统应具有可调节色温、场景设置、远程控制等功能,能够适应不同办公场所的需求,并方便管理和维护。
4. 可靠性:照明系统应具备高可靠性和稳定性,能够长时间稳定运行,并具有故障自动检测和报警功能。
三、设计方案1. 系统架构设计智能化办公场所照明系统的架构包括传感器、控制器、执行器和人机交互界面等组成部分。
在KNX总线技术下,这些部件将通过总线进行连接和通信,实现统一的集中控制和管理。
传感器可实时感知环境的光照强度和人员活动情况,控制器通过KNX总线接收传感器信号,并根据预设策略或人工输入信号,控制执行器实现灯光的调节、开关和场景设置。
人机交互界面可以通过触摸屏或移动设备实现远程控制和监控。
2. 灯光控制策略设计在智能化办公场所照明系统中,灯光控制策略是关键的设计要素。
根据办公场所的不同区域和使用需求,可以制定不同的灯光控制策略,如办公区域采用自适应调光策略,会议室采用场景设置策略,走廊和储藏室采用定时开关策略等。
KNX系统的概念"KNX系统"概念起源于二十世纪90年代,现已成为国际标准ISO/IEC14543-3,并于2007年正式成为中国HBES国标GB/Z20965-2007。
该系统通过一条总线将所有的元器件连接起来,每个元器件均可独立工作,同时又可通过中控电脑进行集中监视和控制。
通过电脑编程的各元件既可独立完成诸如开关、控制、监视等工作,又可根据要求进行不同组合,从而实现不增加元件数量而功能却可灵活改变的效果。
施耐德电气KNX系统就是此类产品中的佼佼者。
KNX原理示意图KNX系统的优点:(1)集成控制。
可对灯光、遮阳、空调、地暖等进行集成式控制。
(2)舒适。
创造了安全,健康,宜人的生活及工作环境。
(3)节能。
现代化住宅应在满足使用者对环境要求的前提下,尽量利用自然光及人员活动来调节室照明环境和温度环境,最大限度减少能量消耗。
(4)灵活。
能满足多种用户对不同环境功能的要求。
KNX/EIB系统是开放式,大跨度框架结构,允许用户迅速而方便地改变建筑物的使用功能或重新规划建筑平面。
(5)经济。
自动化提供了实现节能运行与管理的必要条件,同时可大量减少管理与维护人员,降低管理费用,提高劳动效率,并提高管理水平。
(6)安全。
可与消防系统进行联动,当消防报警时,可将正常照明回路强行切断,应急回路强行点亮,从而降低火灾的风险,提高建筑的安全性。
系统元件160mA电源供应器MTN684016电源电压:AC320V,50-60Hz输出电压:DC29V±1V输出电流:最大160mA,防短路模块宽度:5模数=约90mm可为一条最多可带32个总线设备的线路提供总线电压置扼流器,用于隔离总线的供电带开关,用于中断电压并复位连接在线路上的总线设备640mA 电源供应器MTN684064 电源电压:AC320V,50-60Hz输出电压:DC29V±1V输出电流:最大640mA,防短路模块宽度:7模数=约126mm可为一条最多可带64个总线设备的线路提供总线电压置扼流器,用于隔离总线的供电带开关,用于中断电压并复位连接在线路上的总线设备640mA电源供应器(可接应急电源模块) MTN683890电源电压:AC320V,50-60Hz输出电压:DC29V±1V输出电流:最大640mA,防短路模块宽度:7模数=约126mm可为一条最多可带64个总线设备的线路提供总线电压置扼流器,可以隔离电源带开关,用于中断电压并复位连接在线路上的总线设备可连接应急电源REG,以便为总线电压提供缓冲应急电源模块(可接蓄电池) MTN683901电源电压:AC110-230V,50-60Hz输出电压:DC30V±2V输出电流:不带电池,带电网电源:最大300mA;带电池,不带电网电源:最大640mA短路电流<1.5A 充电电流:最大1A设备宽度:4模数=大约72mm用来缓冲总线电压如果出现故障,可将一个电压为DC12V的外部铅酸蓄电池连接到REG电源以便实现缓冲功能电源电压:DC12-30V(在DC24V 40mA),AC12-24V模块宽度:2模数=约36mm可作为快速干线在不同支线之间通过局域网(IP)转发报文控制信号也可用作编程接口,将PC与KNX总线连接起来能够双向转发报文控制信号,最多可对150个控制信号报文进行缓冲处理支线耦合器MTN680204模块宽度:2模数=约36mm可用于支线和区域的逻辑连接和电流隔离逻辑模块676029电流消耗:正常运行情况下约40mA,编程运行情况下约100mA模块宽度:3模数=约54mm置实时定时器按照设定时间标准完成控制操作可以用一个功能元件库根据实际需求制定出通用的应用程序逻辑模块编程软件615014可用功能模块工具软件来编制功能模块REG的应用程序对PC的要求:需有一个空闲的串行接口KNX逻辑模块MTN676090模块宽度:2.5模数=约45mm在KNX系统中,逻辑模块作为逻辑与控制设备带有10个逻辑,10个过滤、定时,8个转换与12个多路(复用)模式带有3个自由编程按钮与3个LED指示灯接口/网关控制面板8键智能面板带耦合器带红外MTN627919(纯白)/MTN627914(烟灰)/MTN627960(银灰)置总线耦合器本面板带有运行指示灯、状态指示灯、标签和8个操作按键每个按键的功能都可以使用一个IR远程控制器来触发防护顶盖为热塑材料,磨光功能:开关、转换、调光、百叶帘、脉冲发送出1、2、4或8为控制信号、2字节控制信号脉冲、8为推移式调节器、场景调用、场景存储、防乱按(防误操作)功能4键多功能面板带LCD温控MTN623244(奶白)/MTN623219(纯白)/MTN623214(烟灰)/MTN623260(银灰)本面板带有运行指示灯、状态指示灯、标签和4个操作按键带有室温控制单元和显示器防护顶盖为热塑材料,磨光多功能按键功能:开关、转换、调光、百叶帘、脉冲发送出1、2、4或8为控制信号、2字节控制信号脉冲、8为推移式调节器、场景调用、场景存储、联锁功能、带有同步化的定时控制、报警功能、周期读取外部温度值、风扇风机控制功能:开关、转换、调光、百叶帘、脉冲发送出1-、2-、4-或8-为控制信号、2字节控制信号脉冲、8位线性调节器、场景恢复、场景存储、乱防按(防误操作)6键智能面板带耦合器MTN628219(纯白)/MTN628260(银灰)/MTN628246(不锈钢,金属)自带总线耦合器本面板带有6个操作键的按键、操作显示器、6个蓝色状态显示器以及一个标签栏功能:开关、转换、调光、百叶帘、脉冲发送出1-、2-、4-或8-为控制信号、2字节控制信号脉冲、8位线性调节器、场景恢复、场景存储、乱防按(防误操作)8键智能面板带耦合器MTN628319(纯白)/MTN628360(银灰)/MTN628346(不锈钢,金属)自带总线耦合器本面板带有8个操作键的按键、操作显示器、8个蓝色状态显示器以及一个标签栏功能:开关、转换、调光、百叶帘、脉冲发送出1-、2-、4-或8-为控制信号、2字节控制信号脉冲、8位线性调节器、场景恢复、场景存储、乱防按(防误操作)8键智能面板带耦合器带红外MTN628419(纯白)/MTN628460(银灰)/MTN628446(不锈钢,金属)自带总线耦合器本面板带有8个操作键的按键、操作显示器、8个蓝色状态显示器以及一个标签栏每个键的功能都可以使用一个IR远程控制器来触发功能:开关、转换、调光、百叶帘、脉冲发送出1-、2-、4-或8-为控制信号、2字节控制信号脉冲、8位线性调节器、场景恢复、场景存储、乱防按(防误操作)4键智能面板带LCD温控MTN628719(纯白)/MTN628760(银灰)/MTN628746(不锈钢,金属)带有4个操作键的便捷操作单元、操作显示器、4个可以单独触发的蓝色状态显示器以及一个标签栏带有室温控制单元和显示器每个键的功能都可以使用一个IR远程控制器来触发功能:开关、转换、调光、百叶帘、脉冲发送出1-、2-、4-或8-为控制信号、2字节控制信号脉冲、8位线性调节器、场景恢复、场景存储、乱防按(防误操作)、具有同步化的定时控制、报警功能、周期读取外部温度值、风扇风机控制带有8个操作键的便捷操作单元、操作显示器、8个可以单独触发的蓝色状态显示器以及一个标签栏 带有室温控制单元和显示器每个键的功能都可以使用一个IR 远程控制器来触发功能:开关、转换、调光、百叶帘、脉冲发送出1-、2-、4-或8-为控制信号、2字节控制信号脉冲、8位线性调节器、场景恢复、场景存储、乱防按(防误操作)、具有同步化的定时控制、报警功能、周期读取外部温度值、风扇风机控制输入模块2路通用输入/输出接口 MTN670802(纯白)每个输入/输出通道:触点电压:< 3V(SELV)触点电流:< 0.5mA输出电流:最大2mA尺寸:约40*30.5*12.5mm(长*宽*高)导线最大长度:30cm 未屏蔽,最多可延长至7.5米(扭绞、未屏蔽导线)在部产生信号电压,用于连接两个常规控制面板或无源触电,并可连接两个低电流LED 指示灯导线长度:最大50m将4个常规控制面板或无源接点连接到KNX部产生一个与总线电隔离的信号电压SELV带总线耦合器2装置宽度:2.5模数=约45mm8路干接点输入模块MTN644592(浅灰)触点电压:最大10V,脉冲控制触点电流:最大约2mA,脉冲形式导线长度:最大50m将8个常规控制面板或无源接点连接到KNX部产生一个与总线电隔离的信号电压SELV带总线连接器和插接螺旋端子装置宽度:4模数=约70mm4路24V信号输入模块MTN644892(浅灰)输入电压:AC/DC 24V输入电流:DC 15mA(30V) AC 6mA(27V)O信号:≤5VI信号:≥11V导线长度:100m装置宽度:2.5模数=约45mm用于将4台带有AC/DC 24输出端的常规设备连接到KNX 带总线耦合器28路24V信号输入模块MTN644792(浅灰)输入电压:AC/DC 24V输入电流:DC 15mA AC 6mA导线长度:100m装置宽度:4模数=约72mm用于将8台带有AC/DC 24输出端的常规设备连接到KNX 带总线耦合器2输入电压:AC 230V,50-60Hz输入电流:AC 12mAO信号:≤40VI信号:≥160V导线长度:100m装置宽度:2.5模数=约45mm用于将4台带有AC 230V输出端的常规设备连接到KNX带总线耦合器28路230V信号输入模块MTN644692(浅灰)输入电压:AC 230V,50-60Hz输入电流:AC 12mA导线长度:100m装置宽度:4模数=约72mm用于将8台带有AC 230V输出端的常规设备连接到KNX带总线耦合器2传感器M系列180度移动感应器带耦合器(墙装) MTN632619(纯白)/MTN632660(银灰)探测围:8m(安装高度为1.1m)探测角度:180度光线感应器:5至2000 Lux之无级感应室移动感应器设计系列180度移动感应器带耦合器(墙装) MTN631819(纯白)/MTN631860(银灰)探测围:8m(安装高度为1.1m)探测角度:180度光线感应器:5至2000 Lux之无级感应室移动感应器检测区域:180度层数:6区域数:46探测围:8m(左右),12m(前方)时间:可以以1秒到8分钟的步长调整,或通过软件设置光传感器:5至2000 Lux之无级感应安装高度:2.2m或1.1m(围的一半)传感器:2个温度测量围:-25度至+55度亮度测量围:1至2000 Lux尺寸:110*72*54mm适合室外安装置总线耦合器用于感应光照度,温度红外遥控器MTN570222(黑色)10信道红外遥控器用于控制所有遥控感应面板、带红外线接收器的百叶帘控制面板、电池:两个微型/小号电池围:最大为20mCONNECT通用遥控器MTN506923(银灰)作为无线射频遥控器和红外遥控器,支持CONNECT无线系统KNX/EIB红外设备最多同时控制5个红外AV设备无线射频围:开放空间100m,室30米红外接收围:最大15米气象站模块MTN682991(浅灰)气象站探测并处理模拟感应器信号最多可以连接4个可自由组合的模拟感应器和组合式天气感应器最多可连接4个可自由组合的模拟感应器辅助电压:AC24V功率:最大4VA输出端:DC24V,100mA装置宽度:4模数=72mm组合式气象传感器MTN663692(黑色)包括一个风速感应器、降水感应器、晨昏光感应器和3个亮度感应器(东、南、西) 置DCF77接收器(带可转动45度的天线)和供暖系统适合安装在户外,可墙上或电杆上辅助电压:AC24V电流消耗:最大600mA风速:1..40m/s亮度:0..110千Lux晨昏光:0..250Lux温度围:-40度..+60度尺寸:130*200mmKNX小型气象站MTN663990(白色)记录、分析并传送天气数据至总线具备一个风速传感器、降水感应器、温度感应器和照度归纳英气适合安装在户外,可墙上或电杆上带总线耦合器电压:AC230V电流消耗:最大10mA带总线电压功率消耗:10W 带加热亮度:0..110千Lux探测围:150度温度围:-20度..+55度尺寸:280*260*135mm处理风速信号并将其转换为一个0-10V的模拟输出电压适合户外安装电压:DC 24V(18-32V DC)电流消耗:12mA输出:0-10V负载:最大60m/s测量围:0.7..40m/s微光传感器(0-10V) 663594(浅灰)用于采集和分析处理亮度通过一个光电二极管测量亮度,并将其转换为0-10V线性模拟输出信号适合户外安装测量围:0至255Lux电压:DC 24V(15-30V DC)电流消耗:5mA输出:0-10V,耐短路尺寸:58*35*64mm温度传感器(0-10V) 663596(浅灰)用于测量温度,并将其转换为0-10V线性模拟输出信号适合户外安装测量围:-30度至+70度电压:DC 24V(15-30V DC)电流消耗:3mA输出:0-10V,耐短路尺寸:58*35*64mm定时器通过通常开触点独立开关4个负载带置总线耦合器与螺丝接线端额定电压:AC 230V,50-60Hz额定电流:10A额定功率:AC 230V,最大2300VA 白炽灯:AC 230V,最大2300W卤素灯:AC 230V,最大1700W荧光灯:AC 230V,最大1800W电容负载:AC 230V,最大16A装置宽度:2.5模数=约45mm4路16A开关控制模块MTN647593(浅灰)通过通常开触点独立开关4个负载带置总线耦合器与螺丝接线端额定电压:AC 230V,50-60Hz额定电流:16A白炽灯:AC 230V,最大3600W卤素灯:AC 230V,最大2500W荧光灯:AC 230V,最大2500VA电容负载:AC 230V,最大16A装置宽度:4模数=约72mm8路6A开关控制模块MTN646808(浅灰)通过通常开触点可对8路负载进行相互独立的开关操作带置总线耦合器2与螺纹端口或插装式螺纹端口额定电压:AC 230V,50-60Hz额定电流:6A白炽灯:AC 230V,最大1380W卤素灯:AC 230V,最大1380W荧光灯:AC 230V,最大1000W电容负载:AC 230V,6A装置宽度:4模数=约72mm白炽灯:AC 230V,最大3600W卤素灯:AC 230V,最大2500W荧光灯:AC 230V,最大2500VA电容负载:AC 230V,最大16A装置宽度:12模数=约216mm2路16A开关控制模块带电流检测MTN647395(浅灰)通过通常开触点独立开关2个负载带手动开关,置总线耦合器额定电压:AC 230V,50-60Hz额定电流:16A白炽灯:AC 230V,最大3600W卤素灯:AC 230V,最大2500W荧光灯:AC 230V,最大2500VA电容负载:AC 230V,最大16A马达负载:AC 230V,最大1000W检测围:0.1A 至16A频率:50/60Hz装置宽度:2.5模数=约45mm额定电流:16A白炽灯:AC 230V,最大3600W卤素灯:AC 230V,最大2500W荧光灯:AC 230V,最大2500VA 带并联补偿电容负载:AC 230V,最大16A马达负载:AC 230V,最大1000W检测围:0.1A 至16A频率:50/60Hz装置宽度:8模数=约144mm12路16A开关控制模块带电流检测MTN647895(浅灰)通过通常开触点独立开关12个负载带手动开关,置总线耦合器额定电压:AC 230V,50-60Hz额定电流:16A白炽灯:AC 230V,最大3600W卤素灯:AC 230V,最大2500W荧光灯:AC 230V,最大2500VA 带并联补偿电容负载:AC 230V,最大16A马达负载:AC 230V,最大1000W检测围:0.1A 至16A频率:50/60Hz装置宽度:12模数=约216mm12路16A开关控制模块带电流检测MTN648495(浅灰)通过通常开触点独立开关12个负载带手动开关,置总线耦合器额定电压:AC 230V,50-60Hz额定电流:16A白炽灯:AC 230V,最大3600W卤素灯:AC 230V,最大2500W荧光灯:AC 230V,最大2500VA 带并联补偿电容负载:AC 230V,最大16A马达负载:AC 230V,最大1000W检测围:0.1A 至16A频率:50/60Hz装置宽度:12模数=约216mm通过通常开触点独立控制8个百叶窗/卷帘驱动器或者开关最多16个负载可通过安检操作来人工操作所有百叶窗/开关输出,带有置总线连接器额定电压:AC 110-240V,50-60Hz外部辅助电压:AC 230V,50-60Hz,最大2VA每个百叶窗输出:额定电流:10A电机负载:AC 230V,最大1000W每个开关输出:额定电流:10A白炽灯:AC 230V,最大2000W卤素灯:AC 230V,最大1700W荧光灯:AC 230V,最大1800VA,带并联补偿荣性负载:AC 230V装置宽度:8模数=约144mm12路百叶窗或24路10A开关控制模块MTN649912(浅灰)通过通常开触点独立控制12个百叶窗/卷帘驱动器或者开关最多24个负载可通过安检操作来人工操作所有百叶窗/开关输出,带有置总线连接器额定电压:AC 230V,50-60Hz外部辅助电压:AC 110-240V,50-60Hz,最大2VA每个百叶窗输出:额定电流:10A电机负载:AC 230V,最大1000W每个开关输出:额定电流:10A白炽灯:AC 230V,最大2000W卤素灯:AC 230V,最大1700W荧光灯:AC 230V,最大1800VA,带并联补偿荣性负载:AC 230V装置宽度:8模数=约144mm4路24VDC百叶窗控制模块MTN648704(浅灰)通过常开触点独立控制最多4个百叶窗/卷帘驱动器所有百叶窗输出端均可用按键进行手动操作,带有置总线连接器每个百叶窗输出:额定电压:DC 24V±10%额定电流:6A负载类型:24V直流驱动器装置宽度:4模数=约72mm4路230V卷帘控制模块MTN649704(浅灰)用于对4台卷帘驱动装置进行相互独立的控制所有卷帘输出端均可用按键进行手动操作,带有置总线连接器每个卷帘输出:额定电压:AC 230V,50-60Hz额定电流:10A电机负载:AC 230V,最大1000W装置宽度:4模数=约72mm4路230V百叶窗控制模块MTN649804(浅灰)用于对4台百叶窗驱动装置进行相互独立的控制所有百叶窗输出端均可用按键进行手动操作,带有置总线连接器每个百叶窗输出:额定电压:AC 230V,50-60Hz额定电流:10A电机负载:AC 230V,最大1000W装置宽度:4模数=约72mm装置宽度:8模数=约144mm调光执行器/控制单元单路500W通用调光模块MTN649350(浅灰)借助可调光的绕线式或电子式变压器对白炽灯、高压卤素灯和低压卤素灯进行开关/调光操作能够自动识别连接的负载,不能连接感性负载与容性负载的组合带有置总线耦合器额定电压:AC 220-230V,50-60Hz额定功率/信道:最大500W/VA最低负载(阻性)20W最低负载(阻性-感性-容性) 50VA输入端(辅控操作):AC 230V,50-60Hz(与调光信道处于同一相位)装置宽度:4模数=约72mm单路1000W通用调光模块MTN649310(浅灰)借助可调光的绕线式或电子式变压器对白炽灯、高压卤素灯和低压卤素灯进行开关/调光操作能够自动识别连接的负载,不能连接感性负载与容性负载的组合带有置总线耦合器额定电压:AC 220-230V,50-60Hz额定功率/信道:最大1000W/VA最低负载(阻性)20W最低负载(阻性-感性-容性) 50VA输入端(辅控操作):AC 230V,50-60Hz(与调光信道处于同一相位)装置宽度:4模数=约72mm4路150W通用调光模块MTN649315(浅灰)借助可调光的绕线式或电子式变压器对白炽灯、高压卤素灯和低压卤素灯进行开关/调光操作能够自动识别连接的负载,不能连接感性负载与容性负载的组合带有置总线耦合器额定电压:AC 220-230V,50-60Hz额定功率/信道:最大150W/VA最低负载(阻性)20W最低负载(阻性-感性-容性) 50VA输入端(辅控操作):AC 230V,50-60Hz(与调光信道处于同一相位)装置宽度:6模数=约105mm单路日光灯调光模块(0-10V) MTN647091(浅灰)用来把带有0-10V接口的设备连接到KNX带有置的总线连接器以及螺接端子(230V)或插接螺旋端子(0-10V) 230V开关输出可以使用一个人工开关来操作开关触点:用来开关电子镇流器/变压器开关电压:AC 230V开关电流:16A开关容量:AC 230V,3600W容性负载:AC 230V,3600W卤素灯:AC 230V,2500W荧光灯:AC 230V,最大5000W,无补偿AC 230V,最大2500W,带有并联补偿0-10V接口:用来调节电子镇流器/变压器电压围:DC 0-10V装置宽度:2.5模数=约45mmAC 230V,最大2500W,带有并联补偿0-10V接口:用来调节电子镇流器/变压器电压围:DC 0-10V装置宽度:4模数=约72mm单路DALI网关MTN680191(浅灰)DALI网关将KNX与数字EVG(需装配DALI接口)相连可以对16组至多64个EVGA进行开关和调光操作,并可控制16个灯光场景带有两个输入端,用于连接入控制面板等设备开关触点:用来开关电子镇流器/变压器供电电压:AC 110-240V,50-60Hz输入端:2,被动模式DC 9-36V 或AC 9-24V输出端:DALI D+,D负荷DALI规DC 16-18V,150mA,防短路连接导线:1.5-2.5mm装置宽度:6模数=约108mm触摸屏及温控面板10寸触摸屏MTN683090(银白色,有光泽)用来显示和控制建筑的当前状态和功能带有局域网以及一个RS232和USB接口安装的操作系统是Windows CE显示器尺寸:10.4寸分辨率800*600像素,SVGA显示器类型:TFT,电阻式触摸显示器电网电压:DC 24V功耗:< 20WRAM:128MB边框尺寸:224.7*277.5*12mm(高*宽*厚)开口:157.4*210.2mm(高*宽)10寸触摸屏纯玻璃边框MTN489960(水晶色)用于10寸触摸板的装饰边框尺寸:228.6*281.4*13.5mm(高*宽*厚)。
办公楼KNX灯控方案现代办公楼的照明系统管理对于提高工作效率、节能环保具有重要意义。
传统的手动控制照明系统已经无法满足多样化的办公需求,因此,办公楼采用智能化的KNX灯控方案已成为一种趋势。
KNX是一种开放的、全球标准的自动化系统,它整合了建筑环境中的照明、空调、安防等设备,通过统一的通信协议实现设备之间的互联互通。
在办公楼中,KNX灯控方案可以实现以下几个功能:1.自动化控制:通过设置不同的场景,系统可以根据人员的实际需求自动开启、关闭灯光,调整亮度和色温。
例如,在会议室中,可以通过系统自动调整灯光亮度和色温,以适应不同的会议需求。
2.节能管理:KNX灯控方案可以根据灯光感应器和红外线传感器等设备,实现对空间的精准感知。
当没有人员在办公室时,系统会自动关闭灯光,节约能源。
此外,还可以通过时间表设定来自动调整灯光的亮度,以节约能源。
3.集中监控:通过KNX灯控方案,可以实现对办公楼中所有灯光设备的集中监控。
操作人员可以通过智能手机、平板电脑等终端设备远程监控和控制灯光设备。
4.安全管理:KNX灯控方案还可以与安防系统集成,通过联动控制,实现办公楼内、外的综合安全管理。
例如,当发生火灾等紧急情况时,系统可以根据安防系统的信号,自动开启疏散通道的灯光。
针对办公楼的KNX灯控方案的实施,需要经过以下几个步骤:1.系统设计:首先,需要对办公楼的灯光设备进行调查和分析,了解灯光设备的类型、数量和布局等信息。
然后,根据办公楼的实际需求,设计灯光控制方案,包括灯光的分区、场景设置和联动控制等。
2.设备选型:根据灯光控制方案,选择合适的KNX灯光设备。
需要考虑设备的功能、性能,以及与其他设备的兼容性等因素。
3.系统搭建:根据设计方案,将KNX灯光设备和其他设备进行连接和配置,建立起整个系统。
4.调试和测试:完成系统搭建后,需要对系统进行调试和测试,确保各项功能正常运行。
5.系统运维:KNX灯控系统需要进行定期的维护和巡检,以确保系统的稳定性和可靠性。
WinControl System软件说明书一、功能简述WinControl System监控软件可对KNX总线中的开关执行器、调光执行器等设备回路工作状态进行监控,具有监控回路灯光、自定义场景、定时及逻辑运算等功能;可根据需要,灵活、方便地设定控制区域及操作管理权限。
WinControl System监控软件功能齐全、性能强大、界面人性化,稳定可靠,维护使用方便。
(1)具有模拟图像编辑功能;(2)具有实时监控各现场设备上报的真实反馈状态;(3)具有管理人员等级权限设定功能;(4)具有显示现场开关灯的实景照片;(5)具有电子地图功能,在CAD平面图上应能显示各配电箱内模块的工作状态等信息;(6)实时监控:可将照明系统的状况用图形模拟显示在监视器上,操作者可在屏幕上观察到灯具的实际开关状态,并可通过鼠标点击灯具图形来控制各个回路;(7)场景控制:在软件菜单上可设置多种场景模式,使用时只需点击相应的模式,系统自动执行。
场景模式根据需要可增减和修改;(8)时间控制:根据季节、作息时间、照度变化编制好时间控制程序,回路自动按程序开关;(9)系统安全:监控软件内设置安全密码,对不同的操作人员的权限进行限制,根据用户要求不同权限的操作人员进行不同的操作;二、操作步骤1、在ETS工程文件中导出OPC文件(如图1.1.1所示),导出后有.esf和.phd两个文件,其中.esf文件是组地址文件,.phd文件是物理地址文件。
图1.1.12、新建文档,弹出如图2.1.1窗口,初始用户和密码都是:admin。
图2.1.13、现场资源配置1)配置现场组地址库(1)下拉菜单栏中的“现场资源管理”,点击“现场组地址库”,弹出如下图3.1.1所示窗口;图3.1.1(2)点击导入,选择.esf文件,即可导入组地址(如图3.1.2所示)21图3.1.2(3)双击组地址描述可更改对应的组地址的描述。
(4)把相应的组地址拖选到相应的组地址类型进行分类。
KNX系统的概念"KNX系统"概念起源于二十世纪90年代,现已成为国际标准ISO/IEC14543-3,并于2007年正式成为中国HBES国标GB/Z20965-2007。
该系统通过一条总线将所有的元器件连接起来,每个元器件均可独立工作,同时又可通过中控电脑进行集中监视和控制。
通过电脑编程的各元件既可独立完成诸如开关、控制、监视等工作,又可根据要求进行不同组合,从而实现不增加元件数量而功能却可灵活改变的效果。
施耐德电气KNX系统就是此类产品中的佼佼者。
KNX原理示意图KNX系统的优点:(1)集成控制。
可对灯光、遮阳、空调、地暖等进行集成式控制。
(2)舒适。
创造了安全,健康,宜人的生活及工作环境。
(3)节能。
现代化住宅应在满足使用者对环境要求的前提下,尽量利用自然光及人员活动来调节室内照明环境和温度环境,最大限度减少能量消耗。
(4)灵活。
能满足多种用户对不同环境功能的要求。
KNX/EIB系统是开放式,大跨度框架结构,允许用户迅速而方便地改变建筑物的使用功能或重新规划建筑平面。
(5)经济。
自动化提供了实现节能运行与管理的必要条件,同时可大量减少管理与维护人员,降低管理费用,提高劳动效率,并提高管理水平。
(6)安全。
可与消防系统进行联动,当消防报警时,可将正常照明回路强行切断,应急回路强行点亮,从而降低火灾的风险,提高建筑的安全性。
系统元件160mA电源供应器 MTN684016电源电压:AC320V,50-60Hz输出电压:DC29V±1V输出电流:最大160mA,防短路模块宽度:5模数=约90mm可为一条最多可带32个总线设备的线路提供总线电压内置扼流器,用于隔离总线的供电带开关,用于中断电压并复位连接在线路上的总线设备640mA电源供应器 MTN684064电源电压:AC320V,50-60Hz输出电压:DC29V±1V输出电流:最大640mA,防短路模块宽度:7模数=约126mm可为一条最多可带64个总线设备的线路提供总线电压内置扼流器,用于隔离总线的供电带开关,用于中断电压并复位连接在线路上的总线设备640mA电源供应器(可接应急电源模块) MTN683890电源电压:AC320V,50-60Hz输出电压:DC29V±1V输出电流:最大640mA,防短路模块宽度:7模数=约126mm可为一条最多可带64个总线设备的线路提供总线电压内置扼流器,可以隔离电源带开关,用于中断电压并复位连接在线路上的总线设备可连接应急电源REG,以便为总线电压提供缓冲应急电源模块(可接蓄电池) MTN683901电源电压:AC110-230V,50-60Hz输出电压:DC30V±2V输出电流:不带电池,带电网电源:最大300mA;带电池,不带电网电源:最大640mA短路电流<1.5A 充电电流:最大1A设备宽度:4模数=大约72mm用来缓冲总线电压如果出现故障,可将一个电压为DC12V的外部铅酸蓄电池连接到REG电源以便实现缓冲功能电源电压:DC12-30V(在DC24V 40mA),AC12-24V模块宽度:2模数=约36mm可作为快速干线在不同支线之间通过局域网(IP)转发报文控制信号也可用作编程接口,将PC与KNX总线连接起来能够双向转发报文控制信号,最多可对150个控制信号报文进行缓冲处理支线耦合器 MTN680204模块宽度:2模数=约36mm可用于支线和区域的逻辑连接和电流隔离逻辑模块 676029电流消耗:正常运行情况下约40mA,编程运行情况下约100mA模块宽度:3模数=约54mm内置实时定时器按照设定时间标准完成控制操作可以用一个功能元件库根据实际需求制定出通用的应用程序逻辑模块编程软件 615014可用功能模块工具软件来编制功能模块REG的应用程序对PC的要求:需有一个空闲的串行接口KNX逻辑模块 MTN676090模块宽度:2.5模数=约45mm在KNX系统中,逻辑模块作为逻辑与控制设备带有10个逻辑,10个过滤、定时,8个转换与12个多路(复用)模式带有3个自由编程按钮与3个LED指示灯电话网关 MTN680790供电电源:DC 12-24V功耗:90mA/24V(开路),790mA at 24V(最大负荷)开关输出:6个,100mA/12V/24V报警输出:1个,100mA/12V/24V信号输入:6个,干接点电话:模拟,CTR21,线长3米RS 232:线长3米模块宽度:8模数=约144mm电话网关用于连接电话和KNX系统或传统的输入/输出最多可控制或显示20个KNX设备控制面板M系列2键智能面板带耦合器 MTN627519(纯白)/MTN627514(烟灰)/MTN627560(银灰)内置总线耦合器本面板带有运行指示灯、状态指示灯、标签和2个操作按键防护顶盖为热塑材料,磨光功能:开关、转换、调光、百叶帘、脉冲发送出1、2、4或8为控制信号、2字节控制信号脉冲、8为推移式调节器、场景调用、场景存储、联锁功能4键智能面板带耦合器 MTN627619(纯白)/MTN627614(烟灰)/MTN627660(银灰)内置总线耦合器本面板带有运行指示灯、状态指示灯、标签和4个操作按键防护顶盖为热塑材料,磨光功能:开关、转换、调光、百叶帘、脉冲发送出1、2、4或8为控制信号、2字节控制信号脉冲、8为推移式调节器、场景调用、场景存储、联锁功能8键智能面板带耦合器带红外 MTN627919(纯白)/MTN627914(烟灰)/MTN627960(银灰)内置总线耦合器本面板带有运行指示灯、状态指示灯、标签和8个操作按键每个按键的功能都可以使用一个IR远程控制器来触发防护顶盖为热塑材料,磨光功能:开关、转换、调光、百叶帘、脉冲发送出1、2、4或8为控制信号、2字节控制信号脉冲、8为推移式调节器、场景调用、场景存储、防乱按(防误操作)功能4键多功能面板带LCD温控 MTN623244(奶白)/MTN623219(纯白)/MTN623214(烟灰)/MTN623260(银灰)本面板带有运行指示灯、状态指示灯、标签和4个操作按键带有室温控制单元和显示器防护顶盖为热塑材料,磨光多功能按键功能:开关、转换、调光、百叶帘、脉冲发送出1、2、4或8为控制信号、2字节控制信号脉冲、8为推移式调节器、场景调用、场景存储、联锁功能、带有同步化的定时控制、报警功能、周期读取外部温度值、风扇风机控制8键多功能面板带LCD温控 MTN633614(烟灰)/MTN633610(银灰)本面板带有运行指示灯、状态指示灯、标签和8个操作按键带有室温调控器和显示器带内置压电蜂鸣器,用于显示报警状态和红外线接收器每个按键的所有功能都可以通过远距离红外线遥控器进行操作防护顶盖为热塑材料,磨光多功能按键功能:开关、转换、调光、百叶帘、脉冲发送出1、2、4或8为控制信号、2字节控制信号脉冲、8为推移式调节器、场景调用、场景存储、联锁功能、带有同步化的定时控制、报警功能、周期读取外部温度值、风扇风机控制单联翘板KNX连接单元 MTN625199控制面板模块,不带面板。
目录1智能照明控制系统 (2)1.1系统概述 (2)1.2需求分析 (2)1.3设计原则 (2)1.4设计要点 (3)1.5系统设计 (4)1.5.1KNX总线拓朴结构 (4)1.5.2系统结构 (5)1.5.3系统功能 (6)1.6方案设计 (6)1.6.1剧院大厅 (6)1.6.2展示区域 (7)1.6.3剧院观众席 (7)1.6.4公共区域 (8)1.6.5后台休息区 (9)1.6.6泛光照明 (9)1.6.7地下车库照明 (9)1.7与第三方接口 (10)1.8主要设备参数 (10)1.8.1监控管理软件 (10)1.8.22、4、8、12路16A开关控制器 (11)1.8.3窗帘控制模块 (12)1.8.4触摸屏 (12)1.8.5存在感应器带耦合器光感红外 (12)1.8.64路通用输入/输出接口 (13)1.8.7带LCD温控智能控制面板 (13)1.8.8智能面板带耦合器 (14)1.9施耐德电气介绍(仅供参考) (14)1.9.1施耐德电气集团简介 (14)1.9.2施耐德电气ISC ECS (16)1智能照明控制系统1.1系统概述珠海歌剧院设计一套智能灯光控制系统,采用Schneider KNX全数字分布式控制系统,对区域内各类照明等电气设备进行自动化和集中控制管理,实现能源监测,不仅可有效管理楼宇的电气设备,提供灵活多变的使用功能和效果,还可以维护并延长灯具及电气设备的使用寿命,达到安全、节能、人性化、智能化的效果,并能在今后的使用中方便地根据用户的需求进行扩展。
1.2需求分析根据歌剧院设计规划和使用要求,配置智能照明控制系统的功能分析如下:1.3设计原则根据现行国家规范和项目技术文件的要求,我们在对珠海歌剧院项目KNX 智能照明控制系统的设计中遵循以下的原则:先进性:采用代表当今世界先进技术水平的成熟稳定的系统设备,并建立一个可扩展的平台,充分保护前期工程投资和后续扩展,使系统具有先进性。
实用及方便性:系统可容纳不同控制管理的需要。
突出体现项目建设“以人为中心”的思想,给客人以舒适,给管理者以方便。
绿色节能性:系统的设计重点、管理重心和维护优化应围绕节能而展开。
通过能源分析、软件编程实现各种节能手段,采用优质管理达到节能效果。
满足LEED认证要求。
安全性、可靠性:采用分布式总线控制,安全性高,系统将任务分配给系统中每个现场处理器,免除因系统内某个设备的损坏而影响整个系统的运行。
模块化及扩展性:系统采用模块化设计,总体规划,分步实施;具有良好的兼容性和可扩充性,既可采用RS232/485接口、OPC等标准方式将的不同厂商的设备通过各种通讯方式集成,也可以通过OPC等标准方式向更高级的上位管理系统(如BMS)提供数据,集成管理。
合理性及经济性:系统能最大限度的降低设备的运行成本;满足客户需求,力求系统在初次投入和整个运行生命周期内获得最佳的性能价格比。
1.4设计要点1)采用全数字分布式智能控制系统,并符合国际通用的EIB/KNX标准,模块化结构,分散式布置。
每个控制器都带有CPU,当系统出现故障的情况下仍可以独立完成各种控制功能;2)模块中带有内置电流检测功能,可分别检测每个回路的电流,当负载电流超出或低于门限值后报警,并具备能耗计算,开灯计时、计次,门限闪烁功能;3)可采用多种网络拓扑结构。
如总线型、星型、树型,系统具有强大的兼容性,系统内元件通用性强;4)总线元件及现场控制面板运行电压为24VDC;5)智能控制器采用便于安装维护的导轨式安装方式,体积小巧并可安装于强弱电箱内;6)各类传感器、控制面板等可直接接于控制层总线上。
智能面板具有多种造型、多种材质、多种颜色供选择,以便与装饰的风格相匹配;7)系统具备照度、时间、动态检测、场景控制功能,满足亮度控制、组合控制等多种控制需求;8)系统控制设备采用了软启动和软关断技术,避免了灯丝的热冲击,使灯具寿命进一步得到延长。
1.5系统设计1.5.1K NX总线拓朴结构支线是KNX系统的最小单元,每条线最多可接64个EIB设备,每条线总线长度不超过1000米,电源到设备距离不超过350米。
当总线元件超过64个或需要选择不同的结构时,则最多可以有15条支线通过线路耦合器组合成一条主线,所述结构称为域。
总线可以按照主干线的方式扩展,总线上可以连接多达15个域,整个系统可以连接14400个KNX设备,满足XXXX项目日后系统扩展的需要。
1.5.2系统结构本方案采用Schneider KNX系统进行设计,采用全分散分布式总线结构,并符合国际通用的EIB标准和LEED认证要求,系统强大的扩展性,为系统的扩建提供良好的解决方案,系统主要输入单元、输出单元、系统单元和传输网络构成:1)输入单元:智能面板和各种感应器、红外遥控器、电话网关等;2)输出单元:智能开关/调光控制器、I/O控制器、时钟控制器;3)系统单元:KNX/USB模块、支线耦合器、系统电源、系统管理软件等;4)传输网络:KNX控制线缆、IP网络等。
所有设备均内置微处理器和存储单元,并通过KNX总线(可采用总线型、星型和树形)连接成网络。
智能控制系统所有单元器件可以记忆对其设定的参数。
每个元件在控制网络中均有唯一的地址码以供识别,可以单独对每个元件进行编程。
所有对智能设备的控制设定被分散存储在各个元件中,KNX智能控制系统结构图如下:通过输入单元(智能面板、红外遥控器)控制各设备工作状态。
输入单元通过群组地址和输出组件建立对应联系。
当有输入时,输入单元将其转变为指令信号在KNX上广播,所有的输出单元(开关控制器、窗帘控制器等)接收并做出判断,控制相应输出。
根据项目功能规划和建筑布局,系统配置6条支线分区,详细配置参考系统点表,每条支线通过支线耦合器串联并通过KNX/IP网关接入计算机网络系统与中心控制室电脑联网,系统可以通过OPC SERVER方式与BMS系统集成管理。
1.5.3系统功能1) 实现设备的全自动运行;2) 实现系统的智能化管理;3) 维持设备正常的工作状况;4) 实现设备的节能,降低营运成本;5) 维持建筑物内部舒适的照度、温度环境;6) 延长电气设备的使用寿命以及提高安全性;7) 实现设备故障的实时报警和必要的保护措施;8) 运行数据、报警数据、操作数据的存储和归档。
1.6方案设计1.6.1剧院大厅作为高档剧院的大厅应该最大限度地为顾客提供一个舒适、优雅、端庄的环境。
其灯具的选用和灯光布置不只是为了大厅照明的需要,更应考虑照明的气氛及照明与建筑装潢的协调,使大厅实现真正的智能管理。
整个大厅的智能控制由系统自动管理,系统根据大厅运行时间和内外部环境亮度、温度对比自动调整灯光效果、自动控制空调系统、窗帘系统等,实现无人化操作。
大厅接待区安装智能控制面板,根据接待区域各种功能特点和不同的时间段,可预设多种灯光场景模式;同时,工作人员也在中控电脑上可进行手动编程,能方便地选择或修改灯光场景和控制模式;根据不同的用户设置不同的操作权限,比如:设置几组基本灯光场景,不需要密码就可以实现开关,其它的场景需要密码才可以操作;灯光场景的修改编辑,需要工程师或高级管理员的密码才可以操作。
系统充分利用由玻璃幕墙浸入的自然光,实现日照自动补偿。
当天气阴沉或夜幕降临,大厅的吊灯及主照明将逐渐开启;当室外阳光明媚,系统将自动关闭一些回路灯光。
使室内保持要求的亮度,节电可达到50%以上。
大厅设计了亮度传感器,室内外各些设置一些,通过室内外环境亮度对比,达到自动灯光开启的目。
通过安装在建筑四个侧面的光线感应自动控制户外遮阳,可以在夏天光照强烈时有效减少辐射热,防止室内温度过高,节省空调能耗。
✓灯组的开启(包括筒灯调光、日光灯带等)✓亮度恒定控制,根据室外的亮度自动调节室内的灯光亮度值,提供舒适、节能、方便的室内环境。
✓场景控制,不同的时间场合,营造不同的灯光氛围。
还可以配合时间控制,实现白天、夜晚以及深夜的灯光效果,节假日的气氛烘托等。
✓遮阳控制系统,根据光照强烈时有效减少辐射热,防止室内温度过高。
✓集中可视控制。
在前台可以通过可视软件、触摸屏等设备对大厅的灯光、空调、窗帘、遮阳等设备实现集中管理和控制。
1.6.2展示区域展示区域常采用日光灯和节能灯,通过系统控制灯光和窗帘,始终保持合适的展示区灯光环境,可分别预多种灯光场景,也可由工作人员进行手动编程,能方便地选择或修改灯光场景。
可通过现场智能控制面板,根据办公区域功能划分设定多种场景和灯光开关。
✓展区的灯光控制,有恒光控制器自动开启日光灯的灯组,对展示域进行恒光控制。
✓电动窗帘的升降操作,有日光探测器对窗帘自动控制。
✓展示区域的各种场景设置,例如欢迎模式、研讨模式、演讲模式、投影模式、离场模式等等。
该功能主要用于结合照明、电器控制、窗帘控制为一体,实现一键操作。
1.6.3剧院观众席剧院内KNX智能控制系统包括:1)照明控制系统2) 窗帘控制系统。
观众席区域常采用筒灯和节能灯,通过系统控制灯光和窗帘,始终保持合适的照明灯光环境,可分别预多种灯光场景,也可由工作人员进行手动编程,能方便地选择或修改灯光场景。
可设置4键、8键面板,根据观众席域功能划分设定多种场景和灯光开关。
✓室内的灯光控制,有恒光控制器自动调节筒灯组的开启状态,对观众席域进行恒光控制。
✓电动窗帘的升降操作,有日光探测器对窗帘自动控制。
✓空调控制系统温度调节。
✓观众席的各种场景设置,例如进、出场模式、中场休息模式、演出模式等等。
该功能主要用于结合照明、电器控制、窗帘控制为一体,实现一键操作。
✓尽可能的减少室内控制面板的数量,可以将以上提及的所有功能在同一个面板上进行操作控制。
1.6.4公共区域公共区域的智能控制主要考虑到时间控制、亮度感应控制、温度控制、集中平台控制等。
时间控制主要分工作日灯光的分时控制,和节假日灯光的分时控制,同时结合亮度感应控制。
当人进出较多的时段,打开公共全部回路的灯光,方便人们进出,当人进出较少时段,打开部分回路的灯光,此区域照明控制集中在相关的管理室,由工作人员根据具体情况控制相应的照明。
操作既可由现场就地控制,也可由中央监控计算机控制,还可设置时间控制。
✓过道、楼梯、卫生间、休息室、等配置了红外动态传感器,实现人来灯亮,人走灯灭的效果。
✓电梯厅和走廊灯光控制:当户外照度低于要求值时,亮度感应器自动开启电梯厅走廊过道灯等;当夜幕深沉,时间控制器将自动关闭部分灯光,只保留部分灯光以达到最大的节能效果。
随着外部光线的渐亮,亮度感应器关闭所有的照明。
✓内光外透灯光控制:该控制主要是时间控制,根据季节、工作日、节假日等设置建筑内光外透的效果控制,又可以通过集中控制平台集中控制。
1.6.5后台休息区后台休息区,作为演员们最重要的休息场所,舒适的灯光能起不到不错的效果,不同类型的灯具,配备不同的灯光模式,让人心情舒畅,智能控制可以根据不同的休息群体而变幻相应的灯光效果,以营造出不同的照明环境,使休息区气氛和谐、温暖、舒适,提效率。