基于协作传输的智能电网数据通信系统设计_崔正杰1_2_刘南杰1_2_倪振华3_赵
- 格式:pdf
- 大小:401.11 KB
- 文档页数:6
2024年国家电网招聘之通信类考试题库单选题(共45题)1、“一带一路”的宏伟构想,从历史深处走来,融通古今、连接中外,_____ 和平、发展、合作、共赢的时代潮流,_________丝绸之路沿途各国发展繁荣的梦想, ___________古老丝绸之路崭新的时代内涵,奖合沿线国家的共同需求,为沿线国家优势互补、开放发展开启了新的机遇之窗。
A.追溯实现植入B.顺应承就赋子C.遵循明晰提出D.适应承接蕴蓄【答案】 B2、()是指一个信道由连续的周期性时隙构成,不同信号被分配到不同的时隙里。
A.频分多址B.时分多址C.空分多址D.码分多址【答案】 B3、用户接口功能是将特定的()要求与核心功能和管理功能相适配。
A.UPFB.UNIC.TFD.SNI【答案】 B4、以下不属于数字仿真技术为智能电网调度提供的功能的是_______。
()A.电力系统数学模型辨识和校核B.实时在线安全分析、评估及预警C.从运行和规划的观点对电网进行分析,并为运行人员推荐方案D.基于超实时仿真的安全分析,为电网自愈控制提供基础分析计算和支撑手段【答案】 A5、由若干交换机按照一定拓扑结构通过通信线路组合在一起实现众多终端互通是()。
A.计算机网B.通信网C.广播电视网D.电话【答案】 B6、卫星通信系统常用的多址方式有频分多址、时分多址、空分多址和码分多址,各种多址方式都有各自特征,()利用波束在空间的指向差异区分不同的地球站。
A.频分多址方式B.时分多址方式C.空分多址方式D.码分多址方式【答案】 C7、目前的短波国际广播使用的是下列哪种传输方式?()A.散射传播B.空间传播C.地面传播D.电离层传播【答案】 D8、分析均质粘性土坡稳定性时,稳定安全系数K按下列哪个公式计算?A.K=抗滑力/滑动力B.K=抗滑力矩/滑动力矩C.K=滑动力/抗滑力D.K=滑动力矩/抗滑力矩【答案】 B9、TUP和ISUP应配置于()。
A.独立型HSTPB.独立型STPC.网管中心D.市话终端局【答案】 D10、下列说法正确的是()。
第51卷第17期电力系统保护与控制Vol.51 No.17 2023年9月1日Power System Protection and Control Sept. 1, 2023 DOI: 10.19783/ki.pspc.230142基于PSASP的电网智能仿真工具设计与实现李 锋1,王 莹1,周良松2,姚占东2(1.国家电网有限公司华中分部,湖北 武汉 430077;2.华中科技大学电气与电子工程学院,湖北 武汉 430074)摘要:现有通用电力系统仿真软件自动化和智能化程度不高的问题极大影响了安全稳定分析工作的效率。
为此,从工程技术人员的实际需求出发,基于电力系统分析综合程序(power system analysis software package, PSASP)设计并开发了电网智能仿真计算工具。
该工具通过从数据解析与处理、计算功能优化、结果分析自动化3个方面对现有软件进行了优化,提升工作效率。
引入达梦数据库系统,实现海量数据的存储、计算、查询和共享。
开发了厂站接线图自动绘制功能,可自动实现元件连接关系的可视化展示。
开发了运行方式数据自动生成功能,可形成对应海量运行场景的潮流作业数据。
开发了静态安全自动分析功能,可进行N - 1开断的自动计算和结果的智能分析与展示。
最后,以华中电网安全稳定分析为例,验证了智能仿真工具的实用效果。
关键词:仿真工具;安全稳定分析;数据交互;接线图绘制;自动计算Design and implementation of a power grid intelligent simulation tool based on PSASPLI Feng1, WANG Ying1, ZHOU Liangsong2, YAO Zhandong2(1. Central China Branch, State Grid Corporation of China, Wuhan 430077, China; 2. School of Electrical and ElectronicEngineering, Huazhong University of Science and Technology, Wuhan 430074, China)Abstract: The low degree of automation and intelligence of existing general power system simulation software has greatly affected the efficiency of security and stability analysis. An intelligent simulation tool for a power gird based on PSASP is designed and developed according to the actual needs of engineers and technicians. The simulation software is optimized to improve work efficiency from three aspects: data analysis and processing, optimization of calculation function and automation of result analysis. The Dameng database system is introduced to realize the storage, calculation, query and sharing of massive data. The function of power station wiring diagram auto-graphing is developed to automatically achieve visual display of the connection relationship of elements. The function of operating mode data automatic generation is developed to form power flow data for mass operational modes. The function of automatic static safety analysis can automatically realize calculation of 1N- disconnection and the intelligent analysis and display of results. Finally, taking security and stability analysis of the Central China power grid as an example, the practical effect of power grid intelligent simulation tool is illustrated.This work is supported by Youth Fund of National Natural Science Foundation of China (No. 51707074).Key words: simulation tool; security and stability analysis; data exchange; wiring diagram graphing; automatic calculation0 引言仿真分析是认知大电网安全稳定特性、制定运行控制措施的主要手段,因此仿真计算及分析工作的准确性和及时性对于保障大电网安全稳定运行和基金项目:国家自然科学基金青年基金项目资助(51707074);国家电网有限公司科技项目资助(SGHZ0000JZJS2200228) 电力可靠供应愈显重要[1]。
110kV变电站综合自动化通信系统发表时间:2018-10-14T10:24:30.750Z 来源:《电力设备》2018年第19期作者: 1刘庚源 2于善杰[导读] 摘要:随着我国经济的快速发展,电网负荷不断增加,变电站不断扩大,电网结构日趋复杂,电网实时信息暴涨,电网的可靠运行要求越来越高,变电站综合自动化系统的发展成为必然趋势。 (南瑞集团(国网电力科学研究院)有限公司江苏南京 211000) 摘要:随着我国经济的快速发展,电网负荷不断增加,变电站不断扩大,电网结构日趋复杂,电网实时信息暴涨,电网的可靠运行要求越来越高,变电站综合自动化系统的发展成为必然趋势。计算机及通信技术的迅猛发展,信息采集、处理和远传技术的逐渐成熟,为变电站自动化的发展奠定了技术基础。变电站综合自动化系统是集保护、测量、控制、远传等功能为一体,采用微机和网络技术,并充分利用数字通信的优势来实现数据共享的一种变电站自动化系统,而通信系统在变电站自动化系统中又占有非常重要的地位。因此,需加强110kV变电站综合自动化通信系统研究。关键词:110kV变电站;综合自动化;通信系统引言随着变电站自动化技术的不断发展,变电站自动化系统的信息采集、处理、传输都对站内通信配置提出了更高的要求。要想真正提高其可靠性,则需要实现资源的优化配置,并不断提升变电站的整体运行水平,满足基本的运行要求。基于此,本文主要对110kV变电站综合自动化通信系统进行了简要的分析,希望可以为相关工作人员提供一定的参考。 1通信设备1.1交换机交换机是110kV常规变电站网络通信中重要的设备之一,具有网络互联、安全控制和冗余策略等功能。交换机作为网络连接的主要设备,工作于OSI参考模型的第二层,即数据链路层。它具有物理编址、网络拓扑结构、错误校验、Vlan划分、链路汇聚和防火墙等功能。目前110kV常规变电站综合自动化系统中,常用的交换机有DLink的DES1016R+和DES1024R+,宝讯科技的BX-5024和BX-5016等。1.2通信规约转换器(保护管理机)现阶段,110kV常规变电站综合自动化系统中,存在多种厂商设备,而每个厂商运用的通信规约不统一、不完全兼容,非常不利于综合自动化系统内不同设备之间的信息交互和互操作性实现。通信规约转换器的开发和运用,成功解决了通信过程中的规约兼容问题,促进了综合自动化的发展。1.3远动装置为了加强对变电站的管控和提高变电站的安全性,调度主站希望构成变电站的各部分集中统一指挥、协调工作。为此,调度主站要随时了解系统各部分在生产过程中的实际情况,并在此基础上提出对生产过程进行指挥的策略。以上过程既要满足实时性好要求,又要保证可靠性高,必须借助远动技术实现调度管理。厂站远动装置对下实现对变电站设备信息的采集、处理和上层下达命令的执行;对上通过远动技术,调度主站工作人员在主站可通过厂站远动装置实时上传的遥测和通信数据,监视变电站运行设备的实时运行状况,并通过对厂站远动装置下发遥控和遥调命令,实现对变电站运行设备的控制。2变电站监控与调度通信系统的配置 2.1变电站电气主接线及远动信息根据世纪中心负荷容量及供电要求,该110kV变电站电气主接线的设计为如下形式:110kV电源进线3回,每路进线通过线路变压器组接线方式,由一台63MV A三相双圈有载调压电力变压器将110kV电压降至10kV。10kV侧为单母线6分段接线形式,每台变压器带两段母线,每段母线引出线6回,出线总数共36回。10kV侧接有4800kVar并联电力电容器6组,950kV A接地变压器3台,850kV A消弧线圈3组。2.2监控与调度通信系统的配置2.2.1通信服务器配置通信服务器是一种多通信接口、多通信规约的专用系统。本工程中配置一台16接口通信服务器,一个接口接电量采集装置,其余连接智能直流屏,图像监控系统,智能空调、风机,直流接地检测装置,消弧线圈自动调谐装置,防火防盗系统等智能辅助设备。多余接口作为预留备用。其中智能辅助设备由于设备厂家不同,其接口均为RS-485串口通信,此时通过通信服务器将其转换成以太网,将其他厂家的智能设备信息接入变电站自动化系统中,满足变电站无人值守要求。2.2.2全站时间同步系统配置为了保证变电站系统时钟的统一,站内配置一套公用的时钟同步系统,主时钟双重化配置,另配置扩展装置实现站内所有设备的软、硬对时。支持北斗系统和GPS系统单向标准授时信号,优先采用北斗系统,时钟同步精度满足站内所有设备的对时精度要求。时间同步系统对时范围包括监控系统站控层设备、保护装置、测控装置及站内其他智能设备等。2.2.3电能计量装置配置专用计量点设置在变电站110kV进线侧。110kV进线专用计量电能表安装在专用计量柜内。计量CT、PT精度为0.2S级,电能表选用0.2S复合分时电能表。主变10kV侧电度表采用电子式三相四线多功能电能表,有功电度测量精度0.5S级、无功电度测量精度2.0级。10kV出线电度表采用电子式三相三线多功能电能表,有功电度测量精度0.5S级、无功电度测量精度2.0级。2.2.4110kV变电站综合自动化结构110KV变电站综合自动化系统采用分层分布式网络结构。以太网连接,以TCP/IP协议与站内继电保护和其他智能装置通信,通信规约统一采用DL/T860(IEC61850),此协议将IEC61850标准用于TCP/IP网络。本变电站自动化系统设计中微机总控、公用测控装置、主变保护、测控及自动化装置等采用集中组柜;10kV出线、电容器、PT并列、分段、备自投等保护测控装置采用分散式布置在10kV高压开关柜仪表箱上。110kV变电站综合自动化系统结构见下图。变电站监控与调度通信系统的配置将变电站的相关设备信息进行联网,实现变电系统通信网络化,使变电站运行具有可靠、开放、实时、安全的巨大优势。。
Telecom Power Technology设计应用技术云计算在智能变电站通信网络中的应用研究巩洪峰(国网山东省电力公司超高压公司,山东随着科学技术的不断发展,智能变电站顺势而生,已成为能源行业的重要发展方向。
智能变电站主要是利用自动化、数字化技术提升变电站安全性、运行效率以及可靠性,属于能源行业智能化发展的必然选择。
云计算是智能变电站的一项核心技术,其能够进行数据的存储与处理,为数据分析提供支持。
基于此,介绍了智能变电站与云计算技术,阐述智能变电站数据通信网络性能要求,提出智能变电站通信网络中云计算的应用,以供参考。
智能变电站;云计算;通信网络Research on the Application of Cloud Computing in Intelligent SubstationCommunication NetworkGONG HongfengState Grid Shandong Electric Extrahigh Voltage Company, Jinan development of science and technology, important development direction of the energy industry. Intelligent substation is mainly the use of automation, digital 站控层间隔层过程层站控层网络过程层网络三层两网智能变电站图1 智能变电站结构过程层对于该层级而言,其属于智能变电站的重要基础,主要作用是采集变电站各项数据,如电流、电压等电网运行数据以及色谱、压力、温度等电网状态数据,为智能电网提供数据支持。
该层级还具有数据执行功能,主要是基于采集的数据,在间隔层形成相应计算数据,如电网故障类型、电网稳定计算、电网状态等,结合系统实际需要,开展断路器等操作。
技术水平较高的智能变电站,能够实现数据的全面共享,可充分发挥出各项数据的实际作用与价值,数据采集更加高 2023年10月10日第40卷第19期23 Telecom Power TechnologyOct. 10, 2023, Vol.40 No.19巩洪峰:云计算在智能变电站通信网络中的应用研究效、快捷。
电力系统与智能电网的交互式运行调度技术研究随着社会的不断发展和科技的快速进步,电力系统正在面临着越来越多的挑战和需求。
为了满足能源供应的可持续性和高效性,智能电网作为一种新兴的能源系统架构被广泛研究和应用。
智能电网以其高度自动化、高效能、低碳化等特点,成为了电力系统的未来发展方向。
然而,将电力系统与智能电网无缝衔接并实现交互式运行调度技术仍然是一个具有挑战性的课题。
交互式运行调度技术是指电力系统与智能电网之间的双向能量流动和信息交互。
在之前的电力系统中,能量流动是单向的,从发电厂输送给用户,而智能电网则支持双向能量流动,用户也可以将自家产生的电力反馈到电网中。
为了实现这种双向能量流动,不仅需要对电力系统进行改造,还需要研究和开发相应的交互式运行调度技术。
首先,交互式运行调度技术需要实现电力系统与智能电网之间的双向能量流动。
传统的电力系统是基于供需平衡来运行的,即供应端根据用户的需求进行调度。
而智能电网可以根据用户的发电情况进行调度,用户可以根据自己的需求和发电能力灵活决定是否将电力反馈到电网中。
为了实现双向能量流动,需要设计和开发适应智能电网的双向电力传输设备,以及相应的调度算法。
其次,交互式运行调度技术需要实现电力系统与智能电网之间的信息交互。
智能电网需要实时获取用户的电力需求和发电情况,以便根据实际情况进行调度。
同时,电力系统也需要及时获得智能电网的反馈信息,以实现对电网状态的监控和调整。
为了实现信息交互,需要建立起电力系统与智能电网之间的数据传输通道,并设计相应的通信协议和数据处理算法。
此外,交互式运行调度技术还需要解决电力系统与智能电网之间的互操作性问题。
电力系统和智能电网使用的设备和技术可能存在差异,需要通过标准化和统一接口来实现互操作。
只有实现了互操作性,电力系统和智能电网才能有机地结合在一起,实现更高效、更可靠的能源供应。
为了解决以上问题,许多学者和研究机构已经开展了相关的研究。
其中,一些关键技术包括:智能电网的能量管理和调度技术、基于大数据和人工智能的预测和决策技术、基于区块链的能源交易和数据共享技术等。
Telecom Power Technology设计应用技术基于人工智能的电力系统网络入侵检测与应对机制刘嘉琪(国网张家港市供电公司,江苏张家港为了保障电力系统的安全稳定运行,提出一种基于人工智能的电力系统网络入侵检测与应对机制,利用人工智能技术提高电力系统网络入侵检测的准确性和效率,及时发现和应对网络入侵事件,保障电力系统的安全稳基于人工智能的电力系统网络入侵检测与应对机制具有较高的准确性和效率。
以上。
此外,该机制还能及时响应入侵事件,有效隔离攻击源并修复漏洞,保障电力系统的安全稳定运行,为后续的电力系统运维提供重要的技术参考。
人工智能;电力系统;网络入侵检测;应对机制Network Intrusion Detection and Coping Mechanism of Power System Based onArtificial IntelligenceLIU Jiaqi(State Grid Zhangjiagang City Power Supply Company, ZhangjiagangAbstract: In order to ensure the safe and stable operation of power system, a network intrusion detection and 2024年2月10日第41卷第3期23 Telecom Power TechnologyFeb. 10, 2024, Vol.41 No.3刘嘉琪:基于人工智能的电力系统网络入侵检测与应对机制全事件等数据,并对这些数据进行预处理,包括数据清洗、去噪、特征提取等,以便后续的分析和识别[2]。
2.2 基于机器学习的入侵检测利用机器学习技术建立入侵检测模型,通过对历史数据的分析和学习,识别出各种入侵行为的模式和规律。
在给定输入特征向量X 的情况下,输出结果为Y 的概率为()()()()P X Y P Y P Y X P X =(1)式中:P (Y )表示输入特征X 的先验概率;P (Y )表示输出结果Y 的先验概率。
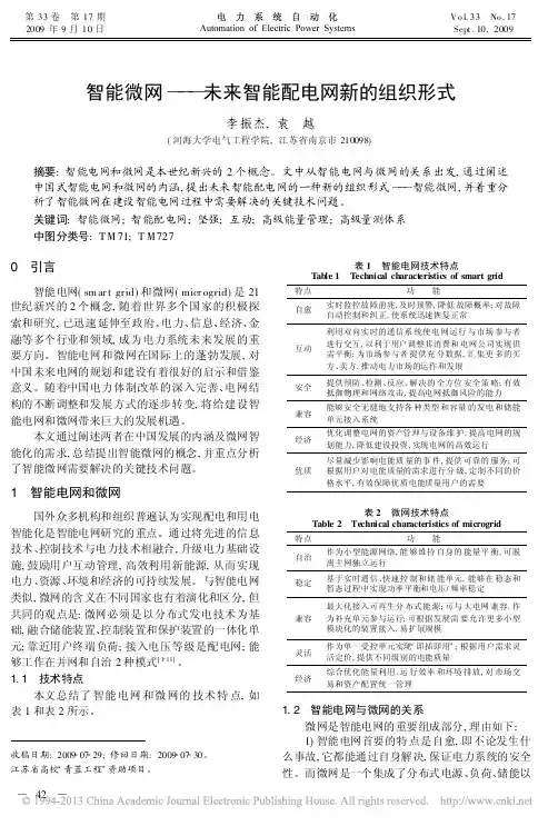
智能微网 未来智能配电网新的组织形式李振杰,袁 越(河海大学电气工程学院,江苏省南京市210098)摘要:智能电网和微网是本世纪新兴的2个概念。
文中从智能电网与微网的关系出发,通过阐述中国式智能电网和微网的内涵,提出未来智能配电网的一种新的组织形式 智能微网,并着重分析了智能微网在建设智能电网过程中需要解决的关键技术问题。
关键词:智能微网;智能配电网;坚强;互动;高级能量管理;高级量测体系中图分类号:TM 71;T M727收稿日期:2009 07 29;修回日期:2009 07 30。
江苏省高校 青蓝工程!资助项目。
0 引言智能电网(sm ar t grid)和微网(micr ogrid)是21世纪新兴的2个概念,随着世界多个国家的积极探索和研究,已迅速延伸至政府、电力、信息、经济、金融等多个行业和领域,成为电力系统未来发展的重要方向。
智能电网和微网在国际上的蓬勃发展,对中国未来电网的规划和建设有着很好的启示和借鉴意义。
随着中国电力体制改革的深入完善、电网结构的不断调整和发展方式的逐步转变,将给建设智能电网和微网带来巨大的发展机遇。
本文通过阐述两者在中国发展的内涵及微网智能化的需求,总结提出智能微网的概念,并重点分析了智能微网需要解决的关键技术问题。
1 智能电网和微网国外众多机构和组织普遍认为实现配电和用电智能化是智能电网研究的重点。
通过将先进的信息技术、控制技术与电力技术相融合,升级电力基础设施,鼓励用户互动管理,高效利用新能源,从而实现电力、资源、环境和经济的可持续发展。
与智能电网类似,微网的含义在不同国家也有着演化和区分,但共同的观点是:微网必须是以分布式发电技术为基础,融合储能装置、控制装置和保护装置的一体化单元;靠近用户终端负荷;接入电压等级是配电网;能够工作在并网和自治2种模式[1 11]。
1.1 技术特点本文总结了智能电网和微网的技术特点,如表1和表2所示。
表1 智能电网技术特点Table 1 Technical characteristics of smart grid特点功 能自愈实时监控故障前兆,及时预警,降低故障概率;对故障自动控制和纠正,使系统迅速恢复正常互动利用双向实时的通信系统使电网运行与市场参与者进行交互,以利于用户调整其消费和电网公司实现供需平衡;为市场参与者提供充分数据,汇集更多的买方、卖方,推动电力市场的运作和发展安全提供预防、检测、反应、解决的全方位安全策略;有效抵御物理和网络攻击,提高电网抵御风险的能力兼容能够安全无缝地支持各种类型和容量的发电和储能单元接入系统经济优化调整电网的资产管理与设备维护,提高电网的规划能力,降低建设投资,实现电网的高效运行优质尽量减少影响电能质量的事件,提供可靠的服务;可根据用户对电能质量的需求进行分级,定制不同的价格水平,有效保障优质电能质量用户的需要表2 微网技术特点Table 2 Technical characteristics of microgrid特点功 能自治作为小型能源网络,能够维持自身的能量平衡,可脱离主网独立运行稳定基于实时通信、快速控制和储能单元,能够在稳态和暂态过程中实现功率平衡和电压/频率稳定兼容最大化接入可再生分布式能源;可与大电网兼容,作为补充单元参与运行;可根据发展需要允许更多小型模块化的装置接入,易扩展规模灵活作为单一受控单元实现 即插即用!;根据用户需求灵活定价,提供不同级别的电能质量经济综合优化能量利用、运行效率和环境排放,对市场交易和资产配置统一管理1.2 智能电网与微网的关系微网是智能电网的重要组成部分,理由如下:1)智能电网首要的特点是自愈,即不论发生什么事故,它都能通过自身解决,保证电力系统的安全性。
基于智能电网的配电自动化建设刘振发表时间:2018-08-02T15:02:21.950Z 来源:《电力设备》2018年第10期作者:刘振1 林媛1 孔令超1 刘垣彤1 林飞2[导读] 摘要:伴随着我国社会的不断发展,国家经济水平的快速提高,对电力的需求越来越多,无论是工业生产还是我国的日常生活统统离不开电力,可以说各行各业离开电力供应的无法运营的,伴随着对电力的需求量越来越多,在科学技术的带动下,信息网络技术在电力系统中的应用越来越广泛,基于智能电网配电自动化建设在电力信息网络中发挥了重要的作用,因此广大电力企业就基于智能电网的配电自动化建设重视。
(1.国网辽宁省电力有限公司抚顺供电公司;2.国网辽宁省电力有限公司盘锦供电公司)摘要:伴随着我国社会的不断发展,国家经济水平的快速提高,对电力的需求越来越多,无论是工业生产还是我国的日常生活统统离不开电力,可以说各行各业离开电力供应的无法运营的,伴随着对电力的需求量越来越多,在科学技术的带动下,信息网络技术在电力系统中的应用越来越广泛,基于智能电网配电自动化建设在电力信息网络中发挥了重要的作用,因此广大电力企业就基于智能电网的配电自动化建设重视。
本文首先就基于智能电网的配电自动化建设展开了细致的阐述,首先分析了智能电网配电自动化系统的概述以及发展现状其次分析了基于智能电网的配电自动化建设研究。
关键词:电力企业;智能电网;自动化;建设引言随着信息技术的快速发展,也促进了电力企业信息网络的长足发展,并且信息网络在电力企业的具体的运营中占据着至关重要的作用,但是随着信息网络在电力企业的应用,智能化电网发展的越来越成熟,在配电自动化建设过程中发挥着举足轻重的作用,基于智能电网配电自动化的建设,能够在很大程度上降低输配电成本,这与人们的生活是息息相关的,能够为广大国民带来实实在在的实惠,还能够在根本上推动我国电力行业的快速发展。
因此,基于智能电网的配电自动化建设的研究有着非常重大的现实意义。
2024年 1月 Jan 2024Digital Technology &Application 第42卷 第1期Vol.42 No.1数字技术与应用82中图分类号:TP18 文献标识码:A 文章编号:1007-9416(2024)01-0082-03DOI:10.19695/12-1369.2024.01.26大数据时代人工智能在计算机网络技术中的应用国网新疆乌鲁木齐供电公司 斯马依力江·木萨汗 姜杰 李晴 付申杰 王志伟社会经济的快速发展促使了信息化时代到来,在信息化的时代背景下,人工智能技术在各行各业得到了广泛应用,促使社会向着多元化的方向发展。
人工智能技术存在于计算机网络技术的范围内,在当前的社会中,将人工智能与计算机网络技术高效结合,有利于在大数据时代充分发挥出两项技术的应用优势,各个行业跟随大数据时代的发展趋势,实现了创新性发展,在很大程度上推进了互联网行业的进步,使得我国经济发展更为稳定。
在市场激烈的竞争环境中,各个行业为了获得核心竞争力需要依托于信息化技术,而在现实中将人工智能技术应用于计算机网络当中,有利于企业对从前的系统进行优化,使得数据信息发挥其最大效益,从而更好地服务于大众。
在当前的社会环境中,计算机网络技术已经是人们日常生活当中不可或缺的重要组成部分,而在大数据时代,根据社会与大众的需要,不同类型的新型技术被研发并且广泛应用,提升了计算机网络技术的应用性能,其中人工智能技术也提高了计算机网络技术的信息处理能力。
1 人工智能概述在当前社会环境中,人工智能技术不断发展,相关研究人员为了促使人工智能技术稳定顺利的运作,就需要创设良好的网络环境,促进信息资源的传输,做好信息数据的处理工作。
相关人员需要对计算机网络技术进行科学合理的应用,对大量的数据信息进行高效的分析处理,对于信息数据的处理工作来说,可以通过人工智能技术,促使系统信息的传输效率得到最大化的提升。
基于协作传输的智能电网数据通信系统设计崔正杰;刘南杰;倪振华;赵海涛【期刊名称】《计算机技术与发展》【年(卷),期】2015(25)7【摘要】随着物联网技术的发展,智能电网被引入到下一代电网建设中,而现有的电力通信网络建设滞后于电网对数据采集与传输的新要求。
针对这种情况,为满足科学、合理的发电、输电和配电的调度,设计了一种用于电网数据采集、传输与处理的通信系统。
首先提出了包括家域网、邻域网和广域网的网络结构;然后构建数据协作传输的网络模型,设立中继站执行中继传输来防止数据的拥塞和丢包;最后根据成本最小化原则得出中继站的最佳传输策略。
分析结果表明,该系统能够实现在智能电网中获取准确、及时的用电数据,达到科学调度电网资源的目的。
%With the development of IOT technology,the smart grid is introduced into the next generation of electric power network con-struction. But the requirement of data acquisition and transmission is difficult to be satisfied in the existing communication network in the grid. To meet the scientific and rational scheduling of powergeneration,transmission and distribution,a communication system used for data transmission in smart grid is designed in view of the demand for reliable data acquisition and transmission. A network structure inclu-ding home area network,neighborhood area network and wide area network are proposed in the system. Relay stations are deployed to perform relay transmission to prevent the congestion and loss of the packet. Theoptimum transmission strategy of relay station is obtained according tothe cost minimization principle. Analysis results show that electricity data can be acquired accurately and timely in the smart grid by using this system. The goal of achieving the best scheduling of grid resources is reached.【总页数】5页(P91-95)【作者】崔正杰;刘南杰;倪振华;赵海涛【作者单位】南京邮电大学通信与信息工程学院,江苏南京 210003; 南京邮电大学网络基因工程研究所,江苏南京 210003;南京邮电大学通信与信息工程学院,江苏南京 210003; 南京邮电大学网络基因工程研究所,江苏南京 210003;国网上海市电力公司信息通信公司,上海200122;南京邮电大学通信与信息工程学院,江苏南京 210003; 南京邮电大学网络基因工程研究所,江苏南京 210003【正文语种】中文【中图分类】tP399【相关文献】1.一种基于CAN总线的电机测试数据通信系统设计 [J], 赵锦园;王婷婷;马钧华2.基于MSP430F449单片机的数据通信与显示系统设计 [J], 李瑶;王保帅3.基于IMS和IP数据通信承载网的可视化指挥调度通信系统设计 [J], 黄雲淞4.基于RS-485的无人值守能源平台数据通信子系统设计 [J], 刘一鸣;张侃健;葛健;方仕雄5.基于SoC FPGA的FPGA to HPS数据通信系统设计 [J], 刘春雅因版权原因,仅展示原文概要,查看原文内容请购买。
智能电网中的工程技术应用发布时间:2023-02-15T08:49:23.973Z 来源:《当代电力文化》2022年19期作者:孙静宇李林泽阎树超王志群[导读] 近年来,我国的电网工程建设有了很大进展孙静宇李林泽阎树超王志群内蒙古工业大学 010010 内蒙古自治区摘要:近年来,我国的电网工程建设有了很大进展,智能电网建设越来越多。
电力在人们的日常生活中,是无法取代的,没有电,人类的文明就不能更进一步。
这就给社会的供电提出了更高的要求,文章就智能电网中工程技术的应用进行研究,以供参考。
关键词:智能电网;工程配电;输电技术引言随着人类社会的发展,能源的需求也在不断增加。
要解决我国目前能源供应不足、防止能源危机等问题,必须加强对智能电网的建设。
随着计算机智能化信息处理技术应用的日益发展普及,也随着电力工程的发展,智能电网的相关内容也在不断整合,与其他相关技术融合在一起,不断优化和改进智能电网的工作流程和运行方式。
1智能电网的特点(1)从环保的角度出发,与我国当前的生态经济要求一致,能够对电网资源进行二次加工,减少工业生产带来的生态影响。
(2)我国是自然灾害高发国,不同的自然灾害会对电网系统带来一定的影响,甚至会造成电网运行故障,造成大面积的停电事故。
智能电网建设中,只要保证架构的牢固性,就能减少自然灾害对电网的影响,保证电网运行的效率。
(3)电网建设需要多种资源的支持,实现资源优化能够提高电网的运行效率,所以在智能电网构建中,要从资源分布入手,建设合理的电网结构,提高电网运行的效率。
(4)从交互性特点来看,智能电网比较重视用户与电网的交流互动,需要根据实际的需求对电网缺陷进行优化,以此确保智能电网实现高效运行。
(5)从自动化特点分析,智能电网在运行中能够自动控制系统能够控制系统获取电网运行信号,随后向控制系统的设备发送自动化命令,实现自动控制的效果。
能够根据数据信息进行整合,通过分析电网运行状态,及时发现电网故障,开启自我排除功能,完成电网的正常运行,以此提高智能电网的运行效率。