物化实验报告_恒温槽的装配和性能测试
- 格式:doc
- 大小:367.00 KB
- 文档页数:9
实验一:恒温槽的装配与性能测试一、实验目的1.了解恒温槽的构造及恒温原理,掌握恒温操作技术。
2.绘制恒温槽的灵敏度曲线,学会分析恒温槽的性能。
3.掌握贝克曼温度计的使用方法。
二、实验原理许多物理化学量都与温度有关,要准确测量其数值,必须在恒温下进行。
实验室最常用的是用恒温槽来控制温度维持恒温,它是以某种液体为介质的恒温装置,依靠温度控制器来自动调节其热平衡。
图1-1 恒温槽装置图1-浴槽;2-电热丝;3-搅拌器;4-温度计;5-接触温度计;6-温度控制器恒温槽一般是由浴槽、搅拌器、加热器、接触温度计、温度控制器和温度计等部分组成,现分别介绍如下:(如图所示)实验开始时,先将搅拌器3启动,将接触温度计5调至所需恒温温度(例如25℃),若此时浴槽1内的水温低于25℃,则接触温度计5的两条引出线断路,则温度控制器6发出指令对加热器2通电加热,使浴槽1内的水温升高,当浴槽1内的水温达到25℃时,接触温度计5的两条引线导通,则温度控制器6发出指令对加热器2停止加热。
以后当浴槽1内的水因对外散热使温度低于25℃时,则接触温度计5的两条引线再次断路,则加热器2重新工作。
这样周而复始就可使介质的温度在一定范围内保持恒定。
图1-3 温度控制器的电路图T-电源变压器;D1、D2、D3、D4-2AP3晶体二级管;J-121型灵敏继电器;C1、C1-滤波电容;L1-工作指示氖炮;L2-电源指示灯炮。
由于这种温度控制装置属于“通”“断”类型,当加热器接通后传热使介质温度上升并传递质温度上升并传递给接触温度计,使它的水银柱上升。
由于传质、传热都需要一定时间,因此,会出现温度传递的滞后现象。
即当接触温度计的水银触及钨丝时,实际上电热器附近的水温已超过了指定温度,因此,恒温槽温度必高于指定温度。
同理,降温时也会出现滞后现象。
由此可知,恒温槽控制的温度有一个波动范围,而不是控制在某一固定不变的温度,并且恒温槽内各处的温度也会因搅拌效果的优劣而不同。
恒温槽的装配和性能测试1 引言1.1实验目的[1]1、了解恒温槽的构造及恒温原理,初步掌握其装配和调试的基本技术2、分析恒温槽性能,找出合理的最佳布局。
3、掌握热敏电阻温度计等的基本测量原理和使用方法。
1.2 实验原理本实验讨论的恒温水浴是一种常用的控温装置。
当水温低于设定值时,线路接通,加热器工作,使水槽温度上升;当水槽温度升高到设定值时,线路段开,加热器停止加热。
如此反复进行,从而使恒温槽维持在所需恒定的温度。
[1]实验时恒温槽由浴槽、温度计、加热器、搅拌器等组成。
浴槽内含有液体介质(水)。
内有一套测温的热敏电阻温度计连接已设定好目标温度可控电路通断的温控仪,并与加热器串联,从而实现根据温度变化控制加热器是否加热。
1/10℃温度计与热敏电阻温度计紧连在一起亦置于水槽中,用以测量温度,热敏电阻温度计与无纸记录仪、计算机相连,测量值由计算机处理出图。
电加热器还与调压器连接,可以控制加热器的加热电压。
恒温效果是由一系列元件的动作来获得的,因此存在着滞后现象。
因此装配时除对上述各元件的灵敏度有一定要求外,还应根据各元件在恒温槽中的作用选择合理的摆放位置,合理的布局才能达到理想的恒温效果。
灵敏度是恒温槽恒温效果好坏的一个重要标志,一般以制定温度下T T 停始、分别表示开始加热和停止加热时槽内水的温度(相对值),以()12T T T =-停始为纵坐标,实践t 为横坐标,画出灵敏度曲线如图:图1:几种形状的灵敏度曲线若最高温度为T 高,最低温度为T 低,测得恒温槽的灵敏度为:E 2T T T -=±低高2 实验操作2.1 实验药品、仪器型号及测试装置示意图恒温槽一套:玻璃钢、D-8410多功能型电动搅拌器,数显惠斯通电桥清华大学化学系,群力接触调压器北京调压器厂,1/10℃温度计,热敏电阻温度计,电加热器放大镜,温控仪,无纸记录仪2.2 实验条件温度:17.0 ℃湿度:56.2%压强:101.28 kPa2.3 实验操作步骤及方法要点1、恒温槽的装配按实验原理中所述连接线路。
恒温槽的装配与性能的测定【摘要】本实验通过测定恒温槽恒在不同条件下(不同加热电压)温度随时间的波动情况,分析影响恒温槽灵敏度的因素,并在实验过程中初步掌握恒温槽的装配及恒温原理。
【Abstract】In this experiment, we choose different conditions (difference in heat voltage) to examine the fluctuate of the temperature of the thermostat , in order to analyzed the factors taking effect on the sensitivity of the thermostat and grasp its theory and the method to operate this equipment.【关键词】恒温槽加热电压灵敏度【Keywords】thermostat heat voltage sensitivity【前言】在许多物理化学实验中,待测数据如折射率、粘度、电导、蒸汽压等都与温度有关,这些实验都要在恒温条件下进行,通常用恒温槽设备来控制温度,目前恒温槽主要靠恒温控制器控制电加热器工作,温度都是相对的稳定,多少总有一定的波动。
所以在实验过程中,恒温槽的灵敏度很重要,测量恒温槽的灵敏度对分析实验结果,以及对恒温槽的改进都有着重要的意义。
本实验就是通过电磁继电器控恒温槽灵敏度的测量,并进行讨论,来研究恒温槽的改进。
【实验过程】一、实验原理恒温槽通过电子及电器对加热器自动调节,当恒温槽因热量向外扩散等原因使体系温度低于设定值时,继电器控制加热器工作,到体系再次达到设定值时,又自动停止加热。
加热过程中通过搅拌器使热量均匀。
恒温控制器在控温的同时,精确地反映了被控温部位的温度值。
图1-1即是一恒温装置。
它由浴槽、加热器、搅拌器、温度计、感温元件、恒温控制器等组成。
恒温槽的装配和性能测试一、实验目的1.了解恒温槽的构造及恒温原理, 初步掌握其装配和调试的基本技术。
2.绘制恒温槽灵敏度曲线。
3.掌握水银接点温度计, 继电器的基本测量原理和使用方法。
4.掌握乌氏粘度计的构造和使用方法。
二、恒温槽的构造及恒温原理1.恒温槽的构造A.槽体: B.加热器及冷却器C.温度调节器D.电子继电器E.搅拌器2.实验原理示意图三、乌氏粘度计的构造及测量原理1.乌氏粘度计的构造2.粘度计测量原理测定粘度时通常测定一定体积的液体流经一定长度垂直的毛细管所需的时间, 根据泊塞耳公式计算其粘度:但通过此方法直接测定液体的绝对粘度较难, 所以可通过测量未知液体与标准液体(水)的相对粘度, 通过下式进行计算:、五、实验步骤(一)恒温槽操作步骤1.插上电子继电器电源, 打开电子继电器开关。
2.插上电动搅拌机电源, 调节合适的搅拌速度。
3.插上数字贝克曼温度计电源, 打开开关。
检查实际温度是否低于所所控制温度。
4.旋转下降调节帽, 直到电子继电器的红灯刚好亮。
插上加热器电源, 缓慢旋转调节帽, 使钨丝高度上升, 直到电子继电器的红灯刚好灭, 加热器开始加热。
5、当电子继电器的红灯亮, 重复调节并反复进行, 直到实际温度在设定温度的一定范围内波动。
6、记录温度随时间的变化值, 绘制恒温槽灵敏度曲线。
(二)、粘度计操作步骤1.将粘度计垂直夹在恒温槽内, 将纯水自A管注入粘度计内, 恒温5分钟左右, 夹紧C管上连结的乳胶管, 同时在连接B管制乳胶管上接洗耳球慢慢抽气, 待液体升至G球的1/2左右时停止。
打开C管乳胶管上夹子使毛细管内液体同D球分开, 用秒表测定液面在a, b两线间移动所需时间。
2.重复测定3次, 每次误差不超过0.2~0.3秒, 取平均值。
3、洗净烘干后, 用同样的方法测定10%NaCl溶液的粘度。
4、实验完毕后, 按开机相反的顺序关闭电源, 整理实验台。
六、实验数据处理1.记录反应温度、大气压等常规物理量, 不得用铅笔记录, 不得用小纸片预先记录。
物理化学实验报告实验名称:学号:系、班级:姓名:同组姓名:指导老师:实验日期:实验1 恒温槽装配和性能测试一、目的要求了解恒温槽的构造及恒温原理,初步掌握其装配和调试的基本技术绘制恒温槽的灵敏度曲线(温度——时间曲线),学会分析恒温槽的性能掌握热电阻和热电偶温度计的使用及接触温度计的调节及使用方法二、基本原理物质的物理化学性质,如粘度、密度、蒸气压、表面张力、折光率等都随温度而改变,要测定这些性质必须在恒温条件下进行。
一些物理化学常数如平衡常数、化学反应速率常数等也与温度有关,这些常数的测定也需恒温,因此,掌握恒温技术非常必要。
恒温控制可分为两类,一类是利用物质的相变点温度来获得恒温,但温度的选择受到很大限制;另外一类是利用电子调节系统进行温度控制,此方法控温范围宽、可以任意调节设定温度。
恒温槽是实验工作中常用的一种以液体为介质的恒温装置,根据温度控制范围,恒温槽是由浴槽、电接点温度计、继电器、加热器、搅拌器和温度计组成,具体装置示意图见图。
继电器必须和电接点温度计、加热器配套使用。
电接点温度计是一支可以导电的特殊温度计,又称为接触温度计。
它有两个电极,一个固定与底部的水银球相连,另一个可调电极D是金属丝,由上部伸入毛细管内。
顶端有一磁铁,可以旋转螺旋丝杆,用以调节金属丝的高低位置,从而调节设定温度。
当温度升高时,毛细管中水银柱上升与一金属丝接触,两电极导通,使继电器线圈中电流断开,加热器停止加热;当温度降低时,水银柱与金属丝断开,继电器线圈通过电流,使加热器线路接通,温度又回升。
如此,不断反复,使恒温槽控制在一个微小的温度区间波动,被测体系的温度也就限制在一个相应的微小区间内,从而达到恒温的目的。
恒温槽的温度控制装置属于“通”“断”类型,当加热器接通后,恒温介质温度上升,热量的传递使水银温度计中的水银柱上升。
但热量的传递需要时间,因此常出现温度传递的滞后,往往是加热器附近介质的温度超过设定温度,所以恒温槽的温度超过设定温度。
恒温槽得装配与性能测试张鹏翔2013012030 材33实验日期:2015年5月14日提交报告日期:2015年5月20日1 引言1、1实验目得1.了解恒温槽得原理,初步掌握其装配与调试得基本技术。
2.分析恒温槽得性能,找出合理得最佳布局。
3.掌握水银接点温度计、热敏电阻温度计、继电器、自动平衡记录仪得基本测量原理与使用方法。
1、2 实验原理许多物理化学实验都需要在恒温条件下进行。
欲控制被研究体系得某一温度,通常采取两种方法:一就是利用物质相变时温度得恒定性来实现,叫介质浴。
如:液氮(195、9℃)、冰-水(0℃)、沸点水(100℃)、干冰-丙酮(78。
5℃)、沸点萘(218℃)等等。
相变点介质浴得最大优点就是装置简单、温度恒定。
缺点就是对温度得选择有一定限制,无法任意调节。
另一种就是利用电子调节系统,对加热或制冷器得工作状态进行自动调节,使被控对象处于设定得温度之下。
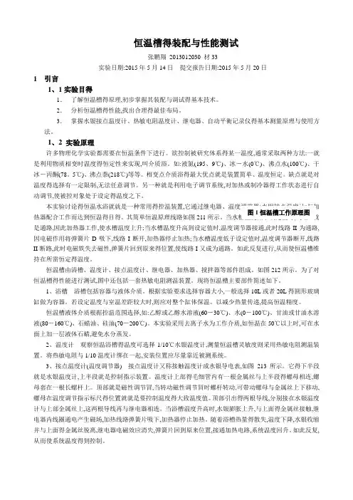
本实验讨论得恒温水浴就就是一种常用得控温装置,它通过继电器、温度调节器(水银接点温度计)与加图1恒温槽工作原理图热器配合工作而达到恒温得目得。
其简单恒温原理线路如图211所示。
当水槽温度低于设定值时,线路I就是通路,因此加热器工作,使水槽温度上升;当水槽温度升高到设定值时,温度调节器接通,此时线路II为通路,因电磁作用将弹簧片D吸下,线路I断开,加热器停止加热;当水槽温度低于设定值时,温度调节器断开,线路II断路,此时电磁铁失去磁性,弹簧片回到原来得位置,使线路I又成为通路。
如此反复进行,从而使恒温槽维持在所需恒定得温度。
恒温槽由浴槽、温度计、接点温度计、继电器、加热器、搅拌器等部件组成。
如图212所示。
为了对恒温槽得性能进行测试,图中还包括一套热敏电阻测温装置。
现将恒温槽主要部件简述如下。
1、浴槽浴槽包括容器与液体介质。
根据实验要求选择容器大小,一般选择10L或者20L得圆形玻璃缸做为容器。
若设定温度与室温差距较大时,则应对整个缸体保温。
一.恒温槽装配和性能测试操作步骤1.在初次使用前,应先将恒温器电源插头用万用表作一次安全检查,用测量电阻之一挡,量插头上相,中,地,相互之间是否有短路或绝缘不良现象。
2.按规定加入蒸馏水(水位离盖板约30-43毫米)将电源插头接通电源,开启控制箱上的电源开关及电动泵开关,使槽内的水循环对流。
3.调节恒温水浴至设定温度。
假定室温为20℃,欲设定实验温度为25℃,其调节方法如下:先旋开水银接触温度计上端螺旋调节帽的锁定螺丝,再旋动磁性螺旋调节帽,使温度指示螺母位于大约低于欲设定实验温度2~3℃处(如23℃),开启加热器开关加热(为节约加热时间,最好灌入较所需恒温温度约低数度的热水),如水温与设定温度相差较大,可先用大功率加热(仪器面板上加热器开关位于“通”位置),当水温接近设定温度时,改用小功率加热(仪器面板上加热器开关位于“加热”位置)。
注视温度计的读数,当达到23℃左右时,再次旋动磁性螺旋调节帽,使触点与水银柱处于刚刚接通与断开状态(恒温指示灯时明时灭)。
此时要缓慢加热,直到温度达25℃为止,然后旋紧锁定螺丝。
4.如需要用低于环境室温时可用恒温器上之冷凝管致冷,可外加和恒温器相同之电动水泵一只将冷水用橡胶皮管从冷凝筒进入嘴引入至冷凝管内致冷,同时在橡皮管上加管子夹一只,以控制冷水的流量,用冷水导入致冷一般只能达到20-15℃之间并须将电加热开关关断。
5.恒温器加热最好选用蒸馏水,切勿使用井水,河水,泉水等硬水,尚用自来水必须在每次使用后将该器内外进行清洗,防止筒壁积聚水垢而影响恒温灵敏度。
6.本实验用数字式贝克曼温度计测量温度,每隔30秒记一次数值,共记1小时,120个数据。
影响恒温槽灵敏度的因素很多,大体有:1.恒温介质流动性好,传热性能好,控温灵敏度就高;2.加热器功率要适宜,热容量要小,控温灵敏度就高;3.搅拌器搅拌速度要足够大,才能保证恒温槽内温度均匀;4.继电器电磁吸引电键,后者发生机械作用的时间愈短,断电时线圈中的铁芯剩磁愈小,控温灵敏度就高;5.电接点温度计热容小,对温度的变化敏感,则灵敏度高;6.环境温度与设定温度的差值越小,控温效果越好。
实验一恒温槽的装配及性能测试一、实验目的1.了解恒温水浴的构造及其工作原理,学会恒温水浴的装配技术。
2.测绘恒温水浴的灵敏度曲线。
二、基本原理恒温控制可分为两类,一类是利用物质的相变点温度来获得恒温,但温度的选择受到很大限制;另外一类是利用电子调节系统进行温度控制,此方法控温范围宽、可以任意调节设定温度。
恒温槽是实验工作中常用的一种以液体为介质的恒温装置,根据温度控制范围,可用以下液体介质:-60度~30度用乙醇或乙醇水溶液;0度~90度用水;80度~160度用甘油或甘油水溶液;70度~300度用液体石蜡、汽缸润滑油、硅油。
恒温槽是由浴槽、电接点温度计、继电器、加热器、搅拌器和温度计组成,。
继电器必须和电接点温度计、加热器配套使用。
电接点温度计是一支可以导电的特殊温度计,又称为导电表。
当温度升高时,毛细管中水银柱上升与一金属丝接触,两电极导通,使继电器线圈中电流断开,加热器停止加热;当温度降低时,水银柱与金属丝断开,继电器线圈通过电流,使加热器线路接通,温度又回升。
如此,不断反复,使恒温槽控制在一个微小的温度区间波动,被测体系的温度也就限制在一个相应的微小区间内,从而达到恒温的目的。
恒温槽的温度控制装置属于“通”“断”类型,当加热器接通后,恒温介质温度上升,热量的传递使水银温度计中的水银柱上升。
但热量的传递需要时间,因此常出现温度传递的滞后,往往是加热器附近介质的温度超过设定温度,所以恒温槽的温度超过设定温度。
同理,降温时也会出现滞后现象。
由此可知,恒温槽控制的温度有一个波动范围,并不是控制在某一固定不变的温度。
控温效果可以用灵敏度Δt表示:式中,t1为恒温过程中水浴的最高温度,t2为恒温过程中水浴的最低温度。
三、仪器试剂SYP型玻璃恒温水浴:1套(包括加热器和搅拌器)继电器(SWQP数字控温仪,SWQ智能数字恒温控制器)四、实验步骤1.接好线路,经过教师检查无误,接通电源---将SWQP数字控温仪或SWQ智能数字恒温控制器,设定温度为40℃,数字贝克曼温度计“基温选择”为40℃,使加热器加热;使搅拌器搅拌;2.作灵敏度曲线:读取恒温过程中的最高温度和最低温度各20次。
物化实验报告-恒温槽的装配和性能测试.doc
一、实验目的
本次实验主要目的是对恒温槽进行装配以及性能检测,以满足用户设备的基本要求。
二、实验原理
恒温槽的装配和性能测试是一项复杂的实验操作,它的原理是利用热交换器、温控器和阀门等零部件,将外界指定的恒定温度维持在设定温度范围内。
恒温槽是以调节热力学恒定>T1和恒定<T2,确定温度范围,使测试项目在一定实验环境内满足特定温度要求的装置。
其中,热交换器的作用是将外界空气的温度换热给恒温槽控温腔,使控温腔内的温度能够保持在指定的范围之内。
三、实验设备
恒温槽的装配与性能测试需要使用的设备有:恒温槽、电子温度计、红外测温仪、温度控制器、电加热器、压力表等。
四、实验步骤
1、恒温槽安装:首先将恒温槽及其配件组装好,然后将恒温槽放置于安装位置上,并将电源线连接到电源上,确保恒温槽的安全使用。
2、温度设定:确定实验所需的温度,然后将温度控制器或电子温度计设置好,以达到指定的温度。
3、性能测试:测量恒温槽室内的温度,并与设定值进行比较,查看恒温槽室内的温度漂移是否超过设定范围,如果温度漂移大于设定范围,说明恒温槽性能不符合要求,需要重新调节温度控制器或更换设备。
五、实验结果
本次实验中,恒温槽的恒定温度范围被设定在常温(20~25℃),恒温槽的室温测试结果显示:室内温度在22.5℃到24.3℃之间,证明本次实验装配组件配置正确,恒温槽性能可以满足用户要求。
本次实验验证了恒温槽的装配正确性,并将恒温槽的恒定温度维持在设定的温度范围内,从而满足用户的要求。
该装配实验可供参考,作为更多恒温槽实验使用的行之有效的范本。
实验一恒温槽的装配与性能测定一、实验目的与要求:1、了解恒温槽的构造及恒温原理,初步掌握其装配和调试的基本技术。
2、绘制恒温槽灵敏度曲线(温度—时间曲线),学会分析恒温槽的性能。
3、掌握贝克曼温度计和温控仪的调试与使用方法。
二、预习要求:1、明确恒温槽的控温原理,恒温槽的主要部件及作用。
2、了解本实验恒温槽的电路连接方式。
3、了解贝克曼温度计的调节和使用方法。
三、实验原理:在许多物理化学实验中,因为待测的数据如折射率、粘度、电导、蒸汽压、电动势、化学反应的速度常数、电离平衡常数等都与温度有关。
因此,这些实验都必须在恒温的条件下进行,这就需要各种恒温的设备。
通常用恒温槽来控制温度,维持恒温。
一般恒温槽的温度都相对的稳定,多少总有一定的波动,大约在±0.1℃,如果稍加改进也可达到0.01℃,要使恒温设备维持在高于室温的某一温度,就必须不断补充一定的热量,使因为散热等原因引起的热损失得到补偿。
恒温槽之所以能够恒温,主要是依靠恒温控制器来控制恒温槽的热平衡。
当恒温槽的热量因为对外散失而使其温度降低时,恒温控制器就驱使恒温槽中的电加热器工作,待加热到所需要的温度时,它又会使其停止加热,使恒温槽温度保持恒定。
恒温槽的装置是多种多样的。
它主要包括下面的几个部件:1敏感元件,也称感温元件;2 控制元件;3 加热元件。
感温元件将温度转化为电信号而输送给控制元件,然后由控制元件发出指令让电加热元件加热或停止加热。
图1-1。
图1-1即是一恒温装置。
它由浴槽、加热器、搅拌器、温度计、感温元件、恒温控制器等组成,现分别介绍如下:1、浴槽:通常用的是10dm3的圆柱形玻璃容器。
槽内一般放蒸馏水,如恒温的温度超过了100℃可采用液体石腊和甘油。
温度控制的范围不同,水浴槽中介质也不同,一般来说:-60℃~30℃时用乙醇或乙醇水溶液。
0℃~90℃时用水。
80℃~160℃时用甘油或甘油水溶液。
70℃~200℃时用液体石蜡、硅油等。
恒温槽的装配和性能测试张鹏翔30 材33实验日期:2015年5月14日提交报告日期:2015年5月20日1 引言1.1实验目的1.了解恒温槽的原理,初步掌握其装配和调试的基本技术。
2.分析恒温槽的性能,找出合理的最佳布局。
3.掌握水银接点温度计、热敏电阻温度计、继电器、自动平衡记录仪的基本测量原理和使用方法。
1.2 实验原理许多物理化学实验都需要在恒温条件下进行。
欲控制被研究体系的某一温度,通常采取两种方法:一是利用物质相变时温度的恒定性来实现,叫介质浴。
如:液氮(-195.9℃)、冰-水(0℃)、沸点水(100℃)、干冰-丙酮(-78。
5℃)、沸点萘(218℃)等等。
相变点介质浴的最大优点是装置简单、温度恒定。
缺点是对温度的选择有一定限制,无法任意调节。
另一种是利用电子调节系统,对加热或制冷器的工作状态进行自动调节,图1恒温槽工作原理图使被控对象处于设定的温度之下。
本实验讨论的恒温水浴就是一种常用的控温装置,它通过继电器、温度调节器(水银接点温度计)和加热器配合工作而达到恒温的目的。
其简单恒温原理线路如图2-1-1所示。
当水槽温度低于设定值时,线路I是通路,因此加热器工作,使水槽温度上升;当水槽温度升高到设定值时,温度调节器接通,此时线路II为通路,因电磁作用将弹簧片D吸下,线路I断开,加热器停止加热;当水槽温度低于设定值时,温度调节器断开,线路II断路,此时电磁铁失去磁性,弹簧片回到原来的位置,使线路I又成为通路。
如此反复进行,从而使恒温槽维持在所需恒定的温度。
恒温槽由浴槽、温度计、接点温度计、继电器、加热器、搅拌器等部件组成。
如图2-1-2所示。
为了对恒温槽的性能进行测试,图中还包括一套热敏电阻测温装置。
现将恒温槽主要部件简述如下。
1.浴槽浴槽包括容器和液体介质。
根据实验要求选择容器大小,一般选择10L或者20L的圆形玻璃缸做为容器。
若设定温度与室温差距较大时,则应对整个缸体保温。
以减少热量传递,提高恒温精度。
恒温槽的装配与性能测定化学物理系PB09206060 彭星星摘要:恒温槽是物化实验中常用的维持温度恒定的仪器。
本实验旨在通过改变恒温槽的种类,功率,冷凝水等因素,绘制不同的温度波动曲线,从而对恒温槽的性能进行研究和评估。
关键词:恒温槽灵敏度Abstract:This experiment is designed to throw light upon some of the major factors in determining the performance as well as sensitivity of thermostatic chambers. More data are collected by comparing the HK-2A thermostatic bath with a thermometer-controlled thermostatic chamber. 一、实验简介由于在许多物理化学实验中,待测的数据与温度有关,因此,这些实验要求必须在恒温的条件下进行,这就需要各种恒温的设备。
通常用恒温槽来控制温度,维持恒温。
一般恒温槽的温度都相对的稳定,多少总有一定的波动,大约在±0.1℃,如果稍加改进也可达到0.01℃,要使恒温设备维持在高于室温的某一温度,就必须不断补充一定的热量,使由于散热等原因引起的热损失得到补偿。
恒温槽的装置是多种多样的。
它主要包括下面的几个部件:1敏感元件,也称感温元件;2 控制元件;3 加热元件。
感温元件将温度转化为电信号而输送给控制元件,然后由控制元件发出指令让电加热元件加热或停止加热。
图1即是一恒温装置。
它由浴槽、加热器、搅拌器、温度计、感温元件、恒温控制器等组成。
图1 恒温槽装置图1-浴槽; 2-加热器; 3-搅拌器; 4-温度计; 5-感温元件(热敏电阻探头) 6-恒温控制器; 7-温度计。
恒温槽灵敏度的测定是在指定温度下观察温度的波动情况。
五、实验过程(包括步骤、装置图、注意事项)①实验步骤1. 恒温槽的装配在玻璃缸中加入蒸馏水至容积的2/3处,按图1-1将各部件装置好,接好线路。
2. 恒温槽的调试调节温度控制仪,使指针稍低于30℃,经教师允许后,接通电源,开动搅拌器,调节转速适当。
随即进行加热,开始时可将加热电压调到200 V左右,注意观察最小分度为0.1℃的温度计汞面,待槽温达到29℃时,将加热电压调至100 V左右,微调控温仪指针,如指示绿灯自动灭掉时,水银温度计.....读数刚好为30℃,则表示恒温槽处于30℃恒温状态。
温度指示控制仪的指示值存在误差,指针调节在30℃,可能实际恒定的温度是32℃或者27℃等等,所以开始调节时指针对应的温度应低于所恒定的温度,而是否恒温到30℃应以水银温度计的读数为准。
再次调节加热电压,使加热时间与停止加热时间近似相等(即绿灯亮的时间和红灯亮的时间几乎相等)。
然后从贝克曼温度计(用温差档)读出开始加热和停止加热时水的温度θ始、θ停,各记录2次。
3. 恒温槽灵敏度的测定待恒温槽在30℃下恒温5 min后,用秒表计时,每隔2 min从贝克曼温度计(温差档)上读一次水的温度θ,测定60 min。
将恒温槽温度调至35℃,再相同步骤测定35℃下恒温槽的灵敏度。
实验完毕,切断电源,将温度控制仪传感器及贝克曼温度计传感器从水浴中拿出并擦干,温度控制仪传感器还需套上塑料帽,以防损坏。
②注意事项(1)恒温槽的真实温度用插在水浴中的最小刻度为0.1℃的水银温度计测量和读取。
(2)测定θ始、θ停可以穿插在测定灵敏度曲线数据中进行,以节省时间。
(3)若用数显贝克曼温度计读取水浴的相对温度,应用“温差”档。
(4)相对温度数据准确读至小数点后3位。
(5)温度控制仪在达到恒温后的开始一段时间,所恒定的温度可能稍有变化,这时应重新调节温度控制仪。
但开始记录温度随时间变化的数据后,就不应再调节温控仪。
六、数据处理(包括数据的列表、整理计算、作图、结果讨论。
恒温槽的装配和性能测试张鹏翔30 材33实验日期:2015年5月14日提交报告日期:2015年5月20日1 引言实验目的1.了解恒温槽的原理,初步掌握其装配和调试的基本技术。
2.分析恒温槽的性能,找出合理的最佳布局。
3.掌握水银接点温度计、热敏电阻温度计、继电器、自动平衡记录仪的基本测量原理和使用方法。
实验原理许多物理化学实验都需要在恒温条件下进行。
欲控制被研究体系的某一温度,通常采取两种方法:一是利用物质相变时温度的恒定性来实现,叫介质浴。
如:液氮(℃)、冰-水(0℃)、沸点水(100℃)、干冰-丙酮(-78。
5℃)、沸点萘(218℃)等等。
相变点介质浴的最大优点是装置简单、温度恒定。
缺点是对温度的选择有一定限制,无法任意调节。
另一种是利用电子调节系统,对加热或制冷器的工作状态进行自动调节,使被控图1恒温槽工作原理图对象处于设定的温度之下。
本实验讨论的恒温水浴就是一种常用的控温装置,它通过继电器、温度调节器(水银接点温度计)和加热器配合工作而达到恒温的目的。
其简单恒温原理线路如图2-1-1所示。
当水槽温度低于设定值时,线路I是通路,因此加热器工作,使水槽温度上升;当水槽温度升高到设定值时,温度调节器接通,此时线路II为通路,因电磁作用将弹簧片D吸下,线路I断开,加热器停止加热;当水槽温度低于设定值时,温度调节器断开,线路II断路,此时电磁铁失去磁性,弹簧片回到原来的位置,使线路I又成为通路。
如此反复进行,从而使恒温槽维持在所需恒定的温度。
恒温槽由浴槽、温度计、接点温度计、继电器、加热器、搅拌器等部件组成。
如图2-1-2所示。
为了对恒温槽的性能进行测试,图中还包括一套热敏电阻测温装置。
现将恒温槽主要部件简述如下。
1.浴槽浴槽包括容器和液体介质。
根据实验要求选择容器大小,一般选择10L或者20L的圆形玻璃缸做为容器。
若设定温度与室温差距较大时,则应对整个缸体保温。
以减少热量传递,提高恒温精度。
恒温槽液体介质根据控温范围选择,如:乙醇或乙醇水溶液(-60-30℃)、水(0-100℃)、甘油或甘油水溶液(80-160℃)、石蜡油、硅油(70-200℃)。
本实验采用去离子水为工作介质,如恒温在50℃以上时,可在水面上加一层液体石蜡,避免水分蒸发。
2.温度计观察恒温浴槽的温度可选择1/10℃水银温度计,测量恒温槽灵敏度则采用热敏电阻测温装置。
将热敏电阻与1/10温度计绑在一起,安装位置应尽量靠近被测系统。
3.接点温度计(温度调节器)接点温度计又称接触温度计或水银导电表,如图2-1-3所示。
它的下半段是水银温度计,上半段是控制指示装置。
温度计上部的毛细管内有一根金属丝和上半段的螺母相连,螺母套在一根长螺杆上。
顶部是磁性调节冒,当转动磁性调节冒时螺杆转动,可带动螺母和金属丝上下移动,螺母在温度调节指示标尺的位置就是要控制温度的大致温度值。
顶部引出的两根导线,分别接在水银温度计和上部金属丝上,这两根导线再与继电器相连。
当浴槽温度升高时,水银膨胀上升,与上面的金属丝接触,继电器内线圈通电产生磁场,加热线路弹簧片吸下,加热器停止加热。
随着浴槽热量的散失,温度下降,水银收缩并与上面的金属丝脱离,继电器电磁效应消失,弹簧片回到原来位置,接通加热电路,系统温度回升。
如此反复,从而使系统温度得到控制。
需要注意的是,温度调节指示标尺的刻度一般不是很准确,恒温槽温度的设定和测量需要1/10℃温度计来完成。
接点温度计是恒温槽重要部件,其灵敏度对控温精度起关键作用4.继电器继电器与加热器和接点温度计和加热器相连,组成温度控制系统。
实验室常用的继电器有晶体管继电器和电子管继电器。
典型的晶体管继电器电路如图2-1-4所示,它是利用晶体管工作在截止区以及饱和区呈现的开关特性制成的。
其工作过程是:当接点温度计T r断开时时,E c通过R k给锗三极管BG的基极注入正向电流I b,使BG饱和导通,继电器J的触点K闭合,接通加热电源。
当温度升高至设定温度,接点温度计T r接通,BG的基极和发射极被短路,使BG截至,触点K断开,加热停止。
当继电器J线圈中的电流突然变小时,会感生出一个较高的反电动势,二极管D的作用是将它短路,避免晶体管被击穿。
必须注意的是,晶体管继电器不能在高温下工作,因此不能用于烘箱等高温场合。
5.加热器常用的是电加热器。
加热器的选择原则是热容量小、导热性能好、功率适当。
加热器功率的大小是根据恒温槽的大小和所需控制温度的高低来选择的。
通常我们都在加热器前加一个和加热器功率相适应的调压器,这样加热功率可根据需要自由调节。
6.搅拌器搅拌器的选择与工作介质的粘度有关,如:水、乙醇类粘度较小的工作介质选择功率40W左右的搅拌器。
若工作介质粘度或搅拌棒的叶片较大时,应选择功率大一些的搅拌器。
7.热敏电阻测温装置用来对恒温槽的性能进行测试,测温原理见附录温度的测量与控制。
综上所述,恒温效果是通过一系列元件的动作来获得的。
因此不可避免地存在着滞后现象,如温度传递、感温元件、继电器、加热器等的滞后。
因此,装配时除对上述各元件的灵敏度有一定要求外,还应根据各元件在恒温槽中作用,选择合理的摆放位置,合理的布局才能达到理想的恒温效果。
灵敏度是恒温槽恒温好坏的一个重要标志。
一般在指定温度下,以T始、T停分别表示开始加热和停止加热时槽内水的温度(相对值),以1/2()T T T=-始停为纵坐标,时间t为横坐标,记录仪自动画出灵敏度曲线如图2-1-5。
若最高温度为T高,最低温度为T低,测得恒温槽的灵敏度图3水银接触温度计示意图图4晶体管继电器工作原理示意图为2ET TT-=±低高通过对上述曲线分析可以看出图中(a)表示灵敏度较高;(b)表示灵敏度较低;(c)表示加热功率偏大。
如果加热器功率偏小,则达不到设定的温度值。
2 实验操作实验药品、仪器型号及测试装置示意图1.仪器和药品恒温槽1套:玻璃缸、电动搅拌器D8401-ZH、1/10℃温度计、电加热器、电接点温度计、继电调压器、热敏电阻温度计、电阻箱、电桥盒、记录仪各一个。
2.测试装置示意图(如下图6所示)图6 恒温槽实验装置示意图注意,此图中的水银接点温度计已经由电接点温度计替代。
2.2实验条件表1 实验条件记录室温(℃)大气压(kPa)相对湿度(%)2053实验操作步骤及方法要点1.恒温槽的装配根据所给元件和仪器,按图2-1-2安装恒温槽,接好线路。
注意装置和实验指导书上有所不同。
搅拌器由搅拌器电源控制,电源接插座。
电加热器要接在调压器提供的插头上,而调压器要图5几种形状的灵敏度曲线接在控温盒的插头上。
电接点温度计已经连接到控温盒上了,由此形成控温闭路,控温盒直接接插座。
控温盒兼有温度计和继电器的作用。
1/10水银温度计和热敏电阻温度计已经固定在一起,热敏电阻温度计连接电桥,电桥连接记录仪,记录仪要接插座,并连接电脑。
打开电脑中的记录程序。
注意,记录程序每时每刻都在记录,无法停下,但可以从记录的数据中进行截取。
2.恒温槽的调试玻璃缸中加入去离子水,约总容积的9/10。
打开搅拌器(中速搅拌,4档)、控温盒。
控温盒已经设置好控制温度为30℃,无需再调节。
开始可将加热电压调到200V左右,待接近设定温度时,适当降低加热电压。
观察控温盒的示数(示数显示为控温温度计的读数),是否在30℃附近。
观察1/10温度计,示数也应在30℃附近。
此时调节电桥,使电桥示数在0附近(尽量减小误差,而且便于观察)。
3.温度波动曲线的测定电桥的读数实时显示在记录仪上,同时在电脑屏幕上绘出曲线。
该读数反映了热敏电阻温度计处的温度。
由于电阻与温度成正线性关系,而电阻的相对高低又可以用电桥读数来反映,因此记录电桥示数就相当于记录温度,而且精度要高。
开始记录数据。
待数个循环波形稳定后,停止记录。
这取决于波形稳定的时间长短和波形本身的周期。
4.布局对恒温槽灵敏度的影响改变各元件间的相互位置,包括水平位置和垂直位置,重复测定温度波动曲线,找出一个合理的最佳布局。
5.影响温度波动曲线的因素选定某个布局,分别改变加热电压(加热功率)和搅拌速度,测定温度波动曲线与未改变条件的温度波动曲线比较。
6.测定热敏电阻温度计的仪器常数(℃/mV)停止加热,不停止搅拌,让装置自然降温冷却。
一面观察控温盒上的温度示数,一面观察电脑上的电桥示数。
在温度下降℃前后,分别记录电桥示数,求出仪器常数。
7.实验结束保存数据,收拾实验仪器。
3 结果与讨论原始实验数据及数据的处理、计算1)热敏电阻温度计仪器常数测量结果测定热敏电阻温度计的仪器常数的数据见下表2。
表2 热敏电阻仪器常数测定数据记录起始温度(℃)终止温度(℃)温度变化(℃)电桥变化(mV)仪器常数(℃/mV)得到仪器常数是℃/mV2)恒温槽元件最佳布局的实验结果实验中恒温槽的设定温度为30℃;实验中对6种不同的恒温槽布局进行了灵敏度曲线的测定。
图案按照约定绘制。
元件旁的数字代表估计的深度位置(单位:cm)。
实验结果如下表所示:表3 恒温槽布局图及对应的灵敏度曲线和实验条件序号布局图灵敏度曲线周期T(s)灵敏度T E(℃)A185±B230±C262±D170±E 94±F124±注:(a)布局图中各符号的含义如下代表搅拌器,代表水流方向,代表加热器,代表水银接点温度计,代表热敏电阻温度计。
(b)温度波动范围为取平均值后得到的结果(c)根据计算所得的灵敏度判断,布局E的灵敏度数值最小,为最佳布局,布局F次之。
3)电压和搅拌速度对恒温槽灵敏度影响测定的实验结果实验中在保持布局F的情况下,分别对电压和搅拌速度进行了改变,测定电压和搅拌速度对恒温槽灵敏度的影响。
实验结果如下表所示(符号含义同前):表4 恒温槽布局图及对应的灵敏度曲线、相关数据序号布局图灵敏度曲线周期(s)灵敏度T E(℃)加热电压(V)搅拌速度G106±1006档H 98±804档讨论分析1)合理的最佳布局根据如上所示的结果,在本次实验中我们得到的最佳布局为布局E,而布局F次之(见上一页表3)。
在加热电压为100V,搅拌速度4档的情况下,最佳布局的灵敏度为:T E = ±℃在加热电压为80V,搅拌速度4档的情况下,最佳布局的灵敏度为:T E= ±℃2)水槽内热流分析搅拌器的作用是让水槽内的水整体上沿一个方向流动。
但是,从水里的颗粒物可以观察到各处水流速并不均匀。
但是,靠近搅拌器的水流动较快,热量能够迅速分散均匀;远离搅拌器的水流动较慢,可以明显见到,加热器产生的热流在流动较慢的水中不能够很快扩散均匀。
再者,水槽中的水流有许多紊乱的区域,流速也绝不是与同搅拌器的距离成简单的函数关系。
本实验装置中,加热器贴近水面(平均深度5cm),而且位置无法调整。