(推荐)青霉素过敏性休克及处理、注意事项
- 格式:doc
- 大小:17.00 KB
- 文档页数:2
临床表现(一)过敏性休克过敏性休克是最严重的一种Ⅰ型超敏反应性疾病,主要由用药或注射异种血清引起。
1. 药物过敏性休克以青霉素引起者最为常见。
青霉素本身无免疫原性,但其降解产物青霉噻唑和青霉烯酸可与人体内的蛋白质结合获得免疫原性,进而刺激机体产生 IgE ,使之致敏。
当机体再次接触青霉噻唑或青霉烯酸后,可诱发过敏反应,严重者导致过敏性休克,甚至死亡。
青霉素在弱碱性溶液中容易降解,因而使用时应新鲜配制。
值得注意的是,有些人初次注射青霉素也可能发生过敏性休克,这可能是曾吸入过青霉菌孢子或使用过被青霉素污染的注射器等医疗器械,机体已处于致敏状态之故。
(初次注射也可发生过敏,有些患者以前可能使用过青霉素污染的注射器,或皮肤黏膜接触过青霉素或其降解产物,吸入过青霉菌孢子等)其他药物如普鲁卡因、链霉素、有机碘等,偶尔也可引起过敏性休克。
2. 血清过敏性休克血清过敏性休克又称血清过敏症或再次血清病。
常发生于既往曾用过动物免疫血清,机体已处于致敏状态,后来再次接受同种动物免疫血清的个体。
临床上使用破伤风抗毒素或白喉抗毒素进行治疗或紧急预防时,可出现此种反应。
(二)呼吸道过敏反应多因吸入植物花粉、尘螨、真菌孢子等变应原引起,常见疾病有过敏性鼻炎和过敏性哮喘。
过敏性哮喘可表现有早期相反应和晚期相反应两种类型。
(三)消化道过敏反应少数人在食入鱼、虾、蛋、乳、蟹、贝等食物后可发生恶心、呕吐、腹痛和腹泻等症状为主的过敏性胃肠炎。
严重者可出现过敏性休克。
(四)皮肤过敏反应可因药物、食物、花粉、肠道寄生虫及寒冷刺激等引起,主要表现为荨麻疹、湿疹和血管神经性水肿。
讨论题:病人注射青霉素发生休克是什么原因?试述发生机理。
患者对青霉素过敏:初次青霉素进入机体,分解成青霉噻唑和青霉烯酸,这两部分作为半抗原与机体的细胞或蛋白结合构成完全抗原,刺激机体产生IgE,IgE结合肥大细胞、嗜碱性粒细胞表面,处于致敏状态,当青霉素再次进入处于致敏状态的机体。
青霉素过敏性休克抢救措施1. 引言青霉素是一种常用的抗生素,但某些人可能对其产生过敏反应,甚至出现过敏性休克。
青霉素过敏性休克是一种严重的过敏反应,需要及时的抢救措施。
本文将介绍青霉素过敏性休克抢救的相关措施。
2. 青霉素过敏性休克的定义和症状青霉素过敏性休克是指患者在接触青霉素后出现严重过敏反应并导致休克症状的一种疾病。
其典型症状包括:•皮肤潮红、荨麻疹、水肿等过敏反应症状•血压下降、心率增快•短暂意识丧失•呼吸急促等如果患者出现上述症状,应立即考虑可能是青霉素过敏性休克,并采取相应的抢救措施。
3. 青霉素过敏性休克抢救措施3.1 立即停止青霉素在怀疑患者出现青霉素过敏性休克时,首先要立即停止任何青霉素的应用,以避免进一步加重患者症状。
3.2 保持呼吸道通畅维持患者的呼吸道通畅是抢救的重要一环。
如果患者出现呼吸困难,可采取以下措施:•给予氧气供氧支持•治疗支气管痉挛,如使用β2受体激动剂•高度怀疑喉头水肿时应考虑气管插管或其他气道管理方式3.3 支持循环功能青霉素过敏性休克会导致血压下降和心脏功能不全。
为保持血液循环的稳定,可采取以下措施:•导入大量液体,以维持血压•使用血管活性药物,如去甲肾上腺素、多巴胺等3.4 使用抗过敏药物针对过敏反应的症状,可以使用抗过敏药物来缓解患者的症状。
常用的抗过敏药物包括:•抗组胺药物,如氯苯那敏、扑尔敏等•类固醇激素,如地塞米松等3.5 考虑血浆置换对于严重的青霉素过敏性休克病例,血浆置换是一种有效的治疗方法。
血浆置换可以清除体内过敏原和过敏介质,从而减轻患者的过敏反应。
3.6 住院观察和治疗青霉素过敏性休克是一种严重的过敏反应,需要患者住院观察和治疗。
医务人员应密切监测患者的生命体征和症状变化,及时进行治疗调整。
4. 总结青霉素过敏性休克是一种严重的过敏反应,需要及时的抢救措施。
在遇到这种情况时,应立即停止青霉素的使用,并采取措施维持呼吸道通畅、支持循环功能,使用抗过敏药物以及考虑血浆置换等治疗方法。
青霉素过敏性休克的抢救与护理中原卫生院刘倩青霉素在临床应用比较广泛,其最常见的不良反应是过敏反应,其中过敏性休克最为严重,发生率约5~10/10万,其反应迅速,强烈,如抢救不及时,患者极易死亡。
现将2例青霉素过敏性休克患者抢救与体会概述如下。
病例1:1 临床资料患者,女,38岁,因急性胆囊炎入院,既往无药物过敏史。
青霉素皮试阴性,予青霉素800万u 加入250ml 生理盐水中静脉滴注,10s后患者即诉手足麻木,随之出现呼吸困难,面色苍白,脉搏不能扪及,神志丧失。
立即更换液体及输液管,皮下注射0.1%盐酸肾上腺素1ml,给氧,静推地塞米松10mg,肌注非那根25mg,另建通道滴注多巴胺,上心电监护仪。
病情无好转,10min后再次皮下注射肾上腺素1ml,静推可拉明、洛贝林兴奋呼吸中枢,同时行气管插管保持呼吸道通畅,保留导尿观察小便。
40min后患者苏醒,血压、脉搏、呼吸恢复正常,脱离危险。
2 体会2.1 注意观察,及时发现患者皮试阴性但仍有发生过敏反应的可能。
因此,在用药期间应加强观察,注意患者的主诉,如麻木、瘙痒、呼吸困难等,以及早发现过敏反应,做出相应的处理。
尤其是过敏性休克,其发生迅猛,该病例几秒钟即发生,更应分秒必争,以挽救患者的生命。
2.2 抢救准确、迅速一旦发生过敏性休克,应争分夺秒进行抢救,首先行皮下注射盐酸肾上腺素,不要因测血压、叫医生而耽误抢救时机,可在抢救同时叫患者家属或其他人员通知医生。
并迅速另建静脉通道,及时准确地给予抢救用药,保持呼吸道通畅,给氧,必要时气管插管或气管切开。
2.3 严密监测,做好记录密切观察神志及生命体征变化,留置尿管观察尿量,以判断休克是否好转,一般患者面色转红润,尿量>30ml/h即标志休克有所纠正。
同时做好记录,不断评价治疗与护理的效果,为进一步处置提供依据。
2.4 做好预防和健康教育应用青霉素前,一定要做皮试,结果阴性方可使用,且皮试前应询问患者有无青霉素及其他药物过敏史,有青霉素过敏史者禁做皮试,有其他药物过敏史者慎做皮试,并加强观察。
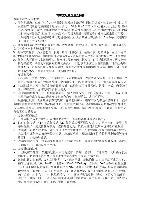
青霉素过敏反应及防治青霉素过敏反应类型:1、即刻型反应、过敏性休克;为青霉素过敏反应中最严重,同时又是较为常见的一种反应,可以发生在使用青霉素的整个过程中,多见于20岁到40岁的成年人,老人及儿童少见,婴儿罕见,女性多于男性.青霉素的各类剂型和给药途径都可以引起引发过敏性休克.反应的发生和药物剂量无关.过敏性休克的发生一般极为迅速,甚至在注射时针头还未拔出而发生,少数病例于数小时后或在连续用药过程中出现,大多数发生在注射后15分钟内.其临床表现一般可分为四组症状:A.呼吸道阻塞症状:表现为胸闷气短、喉头堵塞、呼吸困难、窒息、紫绀等,由喉头水肿、支气管痉挛水肿和肺水肿所引起。
B.循环衰竭症状:为面色苍白、畏寒、冷汗、四肢发冷、烦躁不安、脉搏细弱、血压下降等。
C.中枢神经系统症状:可能由脑部缺氧所引起,表现为意识丧失、昏迷抽搐、大小便失禁等。
D.部分病人可伴有皮肤过敏反应,如瘙痒、寻麻疹或其他皮疹,也可以出现腹痛、恶心呕吐、腹泻等症状,严重的可能在短暂时间内死亡,个别患者因脑组织缺氧变性,可产生失语、半身不遂、帕金森氏病等神经后遗症。
青霉素过敏性休克的病死率较前已明显下降。
青霉素过敏性休克的原因主要与其中所含的杂质有关。
2、延缓型反应A、包括皮疹、皮痒、发热。
三者可同时出现或单独存在,以皮疹较为常见,且形态多样,严重的皮疹如大疱表皮松解萎缩性皮炎和剥脱性皮炎,可能致命。
氨苄引起的皮疹比较多见。
B、接触性皮炎,发生在经常和青霉素接触,或局部应用青霉素时,其发生率低。
病变为湿疹、寻麻疹等。
也可发展为剥脱性皮炎。
C、表皮癣菌群症样反应:应用青霉素后,病人的腹股沟、手趾或趾间、手掌、足跖,可能出现汗疱样或类似表皮癣菌症疹红癍和疱疹,临床罕见,其机理不详。
3、血清病型反应:大多数发展在初次应用青霉素的病人,临床表现为普通血清病相似,但严重的可发生血管性水肿,引起脑水肿时,可发生严重后果,有时因咽管阻塞引起暂时性耳聋。
青霉素休克的抢救措施一、什么是青霉素休克?青霉素休克,也称为过敏性休克,是一种严重的过敏反应,通常由青霉素等抗生素引起。
青霉素休克是一种过敏原介导的休克,其特点是迅速发生、迅速进展和病情严重。
如果不及时处理,青霉素休克可能会导致严重的并发症甚至死亡。
因此,掌握青霉素休克的抢救措施非常重要。
二、青霉素休克的临床表现青霉素休克通常在用药后立即发生,临床上呈多系统受损的表现,包括:1.血管系统:低血压、休克;2.呼吸系统:呼吸急促、气促、窒息;3.消化系统:恶心、呕吐、腹痛、腹泻;4.皮肤:荨麻疹、水肿。
此外,休克发生时,病人可出现心脏骤停、意识丧失等严重症状。
三、青霉素休克的抢救措施1. 停用青霉素在怀疑患者出现青霉素休克时,首先需要立即停用青霉素及其他相关药物。
注意,如果患者同时还有其他疾病需要使用抗生素治疗,应尽快选择其他种类的抗生素。
2. 维持循环稳定青霉素休克病人往往出现血压下降和循环衰竭,因此保持循环稳定是抢救的关键。
a. 填充血容量根据患者的具体情况,可选择静脉补液或输血来扩充血容量。
一般推荐使用晶体液进行快速输液,如生理盐水或酸性液体。
b. 血管活性药物如果血压下降无法改善,可以考虑使用血管活性药物,如去甲肾上腺素、多巴胺等。
3. 使用抗过敏药物为了控制和缓解过敏反应,应及时给予抗过敏药物。
a. 抗组胺药物抗组胺药物可有效抑制组胺的释放和作用,减轻过敏反应。
常用的抗组胺药物有氯雷他定、赛庚啶等。
b. 肾上腺皮质激素肾上腺皮质激素具有强力的抗过敏作用,可有效地抑制炎症反应。
常用的肾上腺皮质激素包括地塞米松、甲泼尼龙等。
4. 监测与支持病情在抢救过程中,需要密切监测病情,包括心率、血压、呼吸等生命体征,以及血氧饱和度、动脉血气分析等。
必要时,可进行有创性治疗,如气管插管、机械通气等。
5. 密切观察并处理并发症青霉素休克的抢救过程中,需要注意观察并处理可能出现的并发症,如心律失常、感染等。
6. 寻找合适的替代治疗方案对于出现青霉素休克的患者,如果需要继续使用抗生素治疗,应尽快与其他科室合作,选择适当的替代治疗方案。
青霉素过敏处理方法过敏性休克的急救措施 1.就地抢救立即停药,使病人平卧,注意保暖,针刺人中。
2.首选肾上腺素立即皮下注射0.1%盐酸肾上腺素0.5~1ml ,病儿酌减,如症状不缓解,可每隔半小时皮下或静脉注射0.5ml,直至脱离险期,此药是抢救过敏性休克的首选药物,它具有收缩血管、增加外周阻力、兴奋心肌、增加心输量及松弛支气管平滑肌的作用。
3.纠正缺氧改善呼吸给予氧气吸入,当呼吸受抑制时,应立即进行口对口呼吸,并肌肉注射尼可刹米或洛贝林等呼吸兴奋剂。
喉头水肿影响呼吸时,应立即准备气管插管或配合施行气管切开术。
4.抗过敏抗休克根据医嘱立即给地塞米松5-10mg静脉注射或用氢化可的松200mg加5%或10%葡萄糖液500 ml静脉滴注,根据病情给予升压药物,如多巴胺、间羟胺等。
病人心跳骤停,立即行胸外心脏挤压。
5.纠正酸中毒和抗组织胺类药物,按医嘱应用。
6.密切观察,详细记录密切观察病人体温、脉搏、呼吸、血压、尿量及其他临床变化。
对病情动态做好护理记录。
病人未脱离危险期,不宜搬动.
青霉素过敏反应的主要临床表现有药疹、药物热和过敏性休克等,可见速发反应和迟缓反应两种形式。
(1)速发反应:在做皮试或注射后数秒钟和数分钟即出现全身过敏反应,有时呈闪电式发生。
表现有胸闷、心悸、口舌发麻、气短、呼吸困难、紫绀、面色苍白、出冷汗、四肢厥冷、脉弱、血压急剧下降。
继则神志丧失,大小便失禁、昏迷后抽搐。
(2)迟缓反应:注射后数小时或3天后才出现红疹等。
偶有于用药后数日突然发生过敏性休克者。
青霉素过敏处理方法1. 什么是青霉素过敏?青霉素过敏是指对青霉素类药物产生过敏反应。
青霉素是一类广泛使用的抗生素,用于治疗多种感染疾病。
然而,部分人群对青霉素类药物可能产生过敏反应,包括轻微的皮肤瘙痒和严重的过敏性休克。
2. 青霉素过敏的症状青霉素过敏的症状可以包括但不限于以下几种:•皮肤瘙痒和红斑•皮肤过敏性疹子•喉咙肿胀和疼痛•咳嗽、气喘和呼吸困难•腹泻、呕吐和恶心•疲倦和头晕3. 如何处理青霉素过敏?3.1 立即停用青霉素类药物一旦发现自己出现了青霉素过敏的症状,立即停用任何青霉素类药物。
通常情况下,过敏反应会在停用药物后迅速减轻。
3.2 寻求医疗帮助如果症状严重或出现严重过敏反应(如呼吸困难或过敏性休克),应立即寻求医疗帮助。
及时就医可以提供专业的处理和紧急救治措施。
3.3 使用抗过敏药物医生可能会推荐使用抗过敏药物,如抗组胺药物或皮质类固醇。
这些药物可以减轻症状并帮助控制过敏反应。
3.4 进行过敏测试进行过敏测试可以确定是否真正对青霉素过敏。
常见的过敏测试方法包括皮肤划痕试验和血清特异性IgE抗体检测。
根据过敏测试结果,医生可以确定是否需要避免使用青霉素类药物。
3.5 记录过敏信息对于已经确认过敏的患者,建议记录过敏信息并告知医生、药剂师和其他医疗保健专业人员。
这样可以避免将青霉素类药物作为治疗选择,并确保在需要时使用替代药物。
4. 如何预防青霉素过敏?虽然青霉素过敏无法完全预防,但可以采取以下措施减少过敏的风险:•在使用青霉素类药物之前,告知医生自己是否对青霉素过敏或曾经有过过敏反应。
•定期进行过敏测试,以了解自己的过敏情况。
•尽量避免不必要的青霉素类药物使用,只在医生指导下使用。
•在使用其他新药物之前,询问医生是否有可能与青霉素产生交叉过敏反应。
5. 结论青霉素过敏是一种常见的药物过敏反应,对患者的健康和治疗产生一定的影响。
发现青霉素过敏反应时,应立即停用药物,并及时寻求医疗帮助。
青霉素过敏性休克的抢救及护理本组14例,男4例,女10例;年龄最大58岁,最小11岁;11例曾有使用青霉素史,且无不良反应,3例为初次使用。
3例发生于皮试时,4例在肌肉注射期间,6例在注射后15min,1例发生于静滴后10min。
主要临床表现,首先出现胸闷、心慌、恶心呕吐、皮肤瘙痒、荨麻疹,继而出现呼吸困难、面色苍白、嘴唇发绀、大汗、四肢冰冷、烦躁不安、意识模糊、血压迅速下降,其中5例下降至零,9例收缩压下降至75—45mmHg,舒张压下降至45—30mmHg,经积极抢救,2—6小时血压逐渐恢复正常。
2 典型病例患者女,17岁,因化脓性扁桃体炎来门诊就诊,需注射青霉素。
皮试后约10min患者出现恶心呕吐、感心慌不适,立即平卧,测血压68—34mmHg,即皮下注射肾上腺素1mg。
15min 后症状未缓解,又皮下注射肾上腺素1mg,但症状继续加重,呕吐加剧,伴有腹痛,呼吸困难,紫绀。
即给氧,静推50%葡萄糖注射液40ml加地塞米松20mg。
经以上处理症状仍无缓解,血压迅速下降至零,出现烦躁不安,皮肤湿冷,脉弱,处于休克状态。
又静脉注射肾上腺素1mg,肌注非那根25mg,并迅速开放两条静脉通道,给予阿拉明40mg,地塞米松20mg加入5%葡萄糖注射液内静滴。
经积极抢救,对症处理,血压迅速恢复正常。
3 护理体会3.1严格遵守操作规程,密切观察反应。
用药前首先询问过敏史。
为了便于对照观察,皮试结果应由执行皮试者观察。
如门诊病人,注射后留观30min,注意观察皮试后的反应,对患者出现的任何不适都应提高警惕,严密观察生命体征的变化,并做好紧急抢救的一切准备。
静脉滴注青霉素者,经皮试无反应后,应先缓慢静滴20min,无不良反应后加快滴速。
3.2及时抢救。
青霉素过敏性休克患者,病情发展迅速,特别是对青霉素超敏反应者,来势迅猛,能否及时、有效而正确地抢救,关系到病人的生命,要做到分秒必争。
护理人员要头脑冷静,忙而不乱,立即皮下注射肾上腺素0.5ml,然后迅速将病人安置在抢救室内,给予有效的氧气吸入,并通知医生。
青霉素过敏休克急救措施简介青霉素是一种广泛应用于临床的抗生素,但是部分人群对青霉素过敏。
在过敏反应严重的情况下,患者可能会出现过敏休克。
过敏休克是一种严重的过敏反应,可能会导致患者生命危险。
因此,正确的急救措施对于挽救患者的生命至关重要。
青霉素过敏休克的症状青霉素过敏休克是一种急性过敏反应,常见的症状包括: - 皮肤瘙痒、荨麻疹 - 呼吸困难、哮喘 - 喉咙紧闭感 - 脸部、嘴唇、舌头肿胀 - 血压下降、心率加快 - 恶心、呕吐 - 严重情况下可能导致神经系统功能障碍、抽搐青霉素过敏休克急救措施在面对了青霉素过敏休克的患者时,必须立即采取紧急的急救措施。
以下是应急处理的步骤:1. 停止使用青霉素首要的步骤是停止患者使用青霉素或类似的药物。
这样可以阻止进一步的过敏反应,并减少休克的危险。
2. 保持患者空气道通畅过敏休克可能导致患者呼吸困难甚至窒息。
因此,确保患者的空气道通畅至关重要。
如果患者出现呼吸困难,应立即解开紧身的衣物,并将患者从仰卧位转为侧卧位,以避免舌头下坠阻塞气道。
3. 呼叫紧急医疗服务青霉素过敏休克是一种严重的过敏反应,必须立即呼叫紧急医疗服务。
医疗专业人员具备处理紧急情况的知识和技能,可以快速采取适当的措施。
4. 维持循环功能过敏休克可能导致血压下降和循环功能衰竭。
为了维持患者的血液循环,可以采取以下措施: - 将患者平躺,抬高下肢,以促进血液回流。
- 给予静脉输液,以增加血液容量。
- 使用血管活性药物,如肾上腺素、多巴胺等,以提高血压。
5. 给予抗过敏药物抗过敏药物可以帮助减轻过敏反应的症状。
在过敏休克的急救过程中,可以给予以下抗过敏药物: - 抗组胺药物,如苯海拉明、氯雷他定等,可以减轻皮肤瘙痒和荨麻疹。
- 肾上腺素可以缓解呼吸困难和血压下降。
6. 进行心肺复苏在极端情况下,患者可能会出现心跳停止。
在这种情况下,立即进行心肺复苏,包括心脏按压和人工呼吸。
心肺复苏有助于维持血液和氧气的供应,以防止脑部和其他器官的损害。
一、预案背景青霉素作为一种广泛应用于临床的抗生素,在治疗多种感染性疾病中发挥着重要作用。
然而,由于个体差异,部分患者在使用青霉素后可能会发生过敏性休克,这是一种严重的药物不良反应,若抢救不及时,可能导致患者死亡。
为提高我院护理人员在青霉素过敏性休克抢救中的应急处理能力,确保患者生命安全,特制定本预案。
二、预案目标1. 确保青霉素过敏性休克患者得到及时、有效的抢救和护理。
2. 提高护理人员对青霉素过敏性休克的识别、评估和处置能力。
3. 规范抢救流程,缩短抢救时间,降低患者死亡率。
三、预案内容1. 早期识别(1)护士在为患者使用青霉素前,应详细询问患者过敏史,并告知患者青霉素可能引起的不良反应。
(2)护士在注射过程中,密切观察患者反应,一旦发现患者出现呼吸困难、面色苍白、出冷汗、血压下降等症状,应立即停止注射,并报告医生。
2. 急救措施(1)立即停药:患者一旦发生过敏性休克,应立即停止青霉素的注射。
(2)平卧:将患者置于平卧位,头部抬高15-30度,保持呼吸道通畅。
(3)吸氧:给予患者吸氧,必要时进行面罩吸氧或气管插管。
(4)肾上腺素注射:立即皮下注射0.1%盐酸肾上腺素0.5-1ml,必要时重复注射。
(5)静脉给药:根据医嘱给予地塞米松、氢化可的松等抗过敏药物。
(6)纠正循环衰竭:给予升压药物,如多巴胺、间羟胺等,必要时进行心脏按压。
(7)纠正酸中毒:给予碳酸氢钠等药物,纠正酸中毒。
(8)密切观察:密切观察患者生命体征,包括心率、呼吸、血压、脉搏、血氧饱和度等,做好记录。
3. 护理措施(1)保暖:给予患者保暖措施,如加盖被子、使用热水袋等。
(2)呼吸道护理:保持呼吸道通畅,防止呕吐物阻塞呼吸道,必要时进行气管插管或气管切开。
(3)心理护理:安慰患者,缓解患者紧张、焦虑情绪。
(4)健康教育:向患者及家属讲解青霉素过敏性休克的预防和急救知识。
四、预案实施与培训1. 定期组织护理人员学习青霉素过敏性休克的急救知识,提高护理人员应对能力。
青霉素过敏性休克及处理、注意事项一、发生机制:青霉素过敏性休克属Ⅰ型变态反映,发生率为5~10/万,特点是反应迅速、强烈、消退亦快。
目前对其发生机制的解释是:青霉素本身不具有抗原性,其降解产物青霉噻唑酸和青霉烯酸为半抗原,进入机体后与蛋白质或多肽分子结合而发挥完全抗原的作用,有些个体在此作用下能产生相当的量IgE类抗体。
IgE能与肥大细胞核和嗜碱性粒细胞结合。
当再次接触相同的变应原时,变应原与上述细胞表面的IgE特异性地结合,所形成的变应原——IgE复合物能激活肥大细胞和嗜碱性粒细胞,使之脱离颗粒。
从排出的颗粒中及从细胞内释放出的一系列生物活性介质,如组胺、激肽、白三烯等,引起毛细血管扩张,血管壁通透性增加、平滑肌收缩和腺样体分泌增多。
临床上可表现为荨麻疹、哮喘、喉头水肿;严重时可引起窒息、血压下降或过敏性休克。
至于初次注射青霉素引起的过敏性休克,则很可能与患者在以往生活中,通过其他方式解除过于青霉素有关的变应原成分有关。
临床表现:青霉素过敏性休克多在注射后5~20分钟内,甚至可在数秒内发生即可发生于皮内试验过程中,也可发生于肌内注射或静脉注射时(皮内试验结果阴性);还有极少数患者发生于连续用药过程中。
其临床表现主要包括如下几个方面:(1)呼吸道阻塞症状:由于喉头水肿、支气管痉挛、肺水肿引起胸闷、气促、哮喘与呼吸困难,伴濒死感。
(2)循环衰竭症状:由于周围血管扩张导致有效循环量不足,而表现为面色苍白,出冷汗、发绀,脉搏细弱,血压下降。
(3)中枢神经系统症状:因脑组织缺氧,可表现为面部及四肢麻木,意识丧失,抽搐或大小便失禁。
(4)其他过敏反应表现:可有荨麻疹,恶心,呕吐,腹痛及腹泻等。
注意事项1、青霉素过敏实验前详细询问患者的用药史、药物过敏史及家族过敏史。
2、凡初次用药、停药3天后再用,以及在应用中更换青霉素批号时,均须按常规做过敏试验。
3、皮肤试验液必须现用现配,浓度与剂量必须准确。
4、严密观察患者首次注射后须观察30分钟,注意局部和全身反应,倾听患者主诉,并做好急救准备工作。
过敏性休克抢救应急预案患者出现过敏性休克的应立即就地抢救。
1.立即停用青霉素,立即清除口鼻内的分泌物,平卧、吸氧,保持呼吸道畅通,对严重的喉头水肿应气管切开术,对气管痉挛的应气管插管和辅助呼吸;2.立即肌肉注射0.1%肾上腺素0.5-1.0ml,小儿0.02-0.025ml/kg/次。
严重病例还可以用50%GS 加肌肉注射的1/2量作静脉注射。
密切观察患者意识,生命体征,尿量,测量呼吸,血压脉博1次/15-30分钟。
肾上腺素是抢救的重要药物,这个方案也是救治过敏性休克的主要环节。
高血压.冠心病.心动过速者,肾上腺素剂量宜偏小;3.心脏骤停的可用呼吸兴奋剂(如可拉明,樟脑),还可用0.1%肾上腺素1.0m】作心内注射(不过要在万不得已的情况下);4.反之,若休克持续不见好转,乃属严重病例,应及早静注地米10-20mg或加5%葡萄糖100 毫升ivgtt,或可的松200-400mg+5%GNS500ml.ivgtt。
也可酌情选用一批药效较持久,副作用较小抗休克药物如去甲肾上腺素1-4mg、阿拉明(间羟胺20-40mg+5%GS250ml.ivgtt)等;5.同时给予血管活性药物,并及时补充血容量,首剂补液(低分子右旋糖酐)500ml可快速滴入,成人首日补液量一般可达4000ml。
无低分子右旋糖酐用5%GNS ;6.加用抗组胺药物如扑尔敏10mg或异丙嗪25mg肌注;7.10%葡萄糖酸钙20毫升,静脉缓注;8.氨茶碱0.25克加50%糖40毫升静脉缓注;9.对症治疗,如吸氧,抗休克,强心,防抽搐等。
10.防止并发症:肺水肿,脑水肿,心脏骤停或代谢性酸中毒,升压药剂量根据血压高低来调节。
预防1.详细询问病人的用药史、过敏史和家族过敏史。
2.凡首次用药,停药3天后再用者,以及更换药物批号,均须按常规做过敏试验。
3.皮肤试验注入必须新鲜配制,皮试液浓度与注射剂量要准确;溶媒、注射器及针头应固定使用。
4.青霉素过敏试验或注射前均应做好急救的准备工作(备好盐酸肾上腺素和注射器等)。
青霉素过敏性休克的急救措施
青霉素过敏性休克是由于青霉素等抗生素引发的过敏反应导致血管扩张和血压
降低,甚至可能危及生命。
以下是青霉素过敏性休克的急救措施。
步骤一:紧急处理
1.避免惊吓,使患者保持平静状态。
2.将患者转移到安静的地方,防止过度兴奋引起心脏负荷增加。
3.松紧衣扣,保证通气和输液畅通,维持呼吸道通畅。
4.立即停止使用青霉素、头孢菌素等引起过敏的抗生素。
步骤二:控制病情
1.确认患者突发青霉素过敏性休克后的症状,如皮肤过敏、呼吸急促、
面色苍白、出冷汗、浮肿等。
2.给予高浓度氧气,增加呼吸道氧供,缓解急性呼吸窘迫。
3.立即使用快速成活曲张素、肾上腺素、去甲肾上腺素等血管升压药物,
以维持血压稳定。
步骤三:加强治疗
1.在医生指导下,进行病情评估,选择合适的抗过敏药物,如:氢化可
的松、地塞米松等应用适当量,以达到缓解症状和保护血管内皮细胞的作用。
2.如出现严重过敏反应,需要立即采用抗休克目标治疗,包括加强补液、
输注血浆、白蛋白、红细胞、血小板、凝血因子等。
青霉素过敏性休克是一种较为常见和危险的急性变化,由于治疗前深入了解患
者过去是否有过青霉素过敏历史是必要的。
如果已经发生了过敏反应,则立即采取上述措施进行急救处理,及时消除症状是保障患者安全的重要途径。
•青霉素过敏性休克的基本知识•抢救流程及方案•抢救中的护理及注意事项目•抢救成功案例分享及经验总结录定义病因定义及病因临床表现诊断临床表现及诊断病情评估及分级010*******5. 做好患者的心理护理和生活护理,加强营养支持,提高机体免疫力。
4. 若患者出现休克症状,应积极纠正休克状态,给予扩容、升压等治疗。
3. 根据病情需要,给予其他相应的治疗措施,如解痉平喘、抗感染等。
1. 立即给予氧气吸入,以改善缺2. 迅速建立静脉通道,遵医嘱给予抗过敏药物,如糖皮质激素、抗组胺药等。
治疗方案常用药物及使用方法01020304 1. 糖皮质激素 2. 抗组胺药 3. 平喘药 4. 抗感染药物发现青霉素过敏后,应立即停药,并立即停药建立静脉通道,以便及时给予药物治静脉输液让患者平卧,头偏向一侧,以保持呼吸道通畅,防止呕吐物阻塞呼吸道。
保持呼吸道通畅吸氧密切观察患者的心电变化,发现异常及时处理。
心电监测0201030405护理措施保持冷静给予安慰注意沟通030201心理护理询问过敏史避免空腹用药用药前准备注意观察注意事项及预防措施病例一患者为中年女性,因扁桃体炎注射青霉素后出现过敏性休克,表现为呼吸困难、皮肤瘙痒、口唇肿胀等症状。
经及时应用肾上腺素、糖皮质激素等治疗,以及积极的补液、吸氧等措施,患者成功获救。
病例二患者为青年男性,因上呼吸道感染注射青霉素后出现过敏性休克,伴有意识障碍、心跳骤停等症状。
医护人员及时进行心肺复苏、应用抗过敏药物等抢救措施,患者恢复意识,病情稳定。
成功案例分享过敏性休克是青霉素类药物严重的过敏反应,应高度重视,一旦出现过敏症状,应立即停药并给予抗过敏药物治疗。
在注射青霉素前,应详细询问患者的过敏史,如有过敏反应,应尽量避免使用青霉素类药物。
对于曾有青霉素过敏史的患者,再次使用青霉素时应谨慎,并做好急救准备。
对于过敏性休克患者,应给予及时的抗过敏药物治疗,如肾上腺素、糖皮质激素等,同时根据病情给予吸氧、补液等对症治疗。
青霉素过敏的抢救流程
青霉素过敏是指在使用青霉素类药物后出现的过敏反应,包括
皮肤瘙痒、荨麻疹、呼吸困难、甚至休克等严重症状。
一旦出现青
霉素过敏,需要立即进行抢救。
下面将介绍青霉素过敏的抢救流程。
首先,当患者出现青霉素过敏反应时,应立即停止使用青霉素
类药物,并将患者转移到安静、通风良好的地方。
如果患者出现呼
吸困难、喉咙水肿等严重症状,应立即呼叫急救人员,并进行急救
处理。
其次,对于轻度过敏反应,如皮肤瘙痒、荨麻疹等,可以口服
抗组胺药物,如氯雷他定等,以减轻过敏症状。
同时,可以给患者
饮用大量清水,促使药物尽快排出体外。
接着,对于中度过敏反应,如呼吸困难、心慌、血压下降等症状,需要立即给予肾上腺素注射。
肾上腺素能够迅速扩张气道和血管,缓解呼吸困难和休克症状。
同时,应密切监测患者的生命体征,确保患者的呼吸和心跳稳定。
最后,对于严重过敏反应,如休克、意识丧失等症状,需要立
即进行心肺复苏和其他急救措施。
同时,应尽快将患者送往医院进行进一步的治疗和观察,以防止病情恶化。
总之,对于青霉素过敏的抢救流程,关键是要迅速识别过敏反应的严重程度,并采取相应的抢救措施。
在抢救过程中,要保持冷静,采取果断的行动,以确保患者得到及时有效的救治。
希望通过本文的介绍,能够让更多的人了解青霉素过敏的抢救流程,提高过敏抢救的效率和成功率。
青霉素过敏性休克及处理、注意事项
一、发生机制:青霉素过敏性休克属Ⅰ型变态反映,发生率为5~10/万,特点是反应迅速、强烈、消退亦快。
目前对其发生机制的解释是:青霉素本身不具有抗原性,其降解产物青霉噻唑酸和青霉烯酸为半抗原,进入机体后与蛋白质或多肽分子结合而发挥完全抗原的作用,有些个体在此作用下能产生相当的量IgE类抗体。
IgE能与肥大细胞核和嗜碱性粒细胞结合。
当再次接触相同的变应原时,变应原与上述细胞表面的IgE特异性地结合,所形成的变应原——IgE复合物能激活肥大细胞和嗜碱性粒细胞,使之脱离颗粒。
从排出的颗粒中及从细胞内释放出的一系列生物活性介质,如组胺、激肽、白三烯等,引起毛细血管扩张,血管壁通透性增加、平滑肌收缩和腺样体分泌增多。
临床上可表现为荨麻疹、哮喘、喉头水肿;严重时可引起窒息、血压下降或过敏性休克。
至于初次注射青霉素引起的过敏性休克,则很可能与患者在以往生活中,通过其他方式解除过于青霉素有关的变应原成分有关。
临床表现:青霉素过敏性休克多在注射后5~20分钟内,甚至可在数秒内发生即可发生于皮内试验过程中,也可发生于肌内注射或静脉注射时(皮内试验结果阴性);还有极少数患者发生于连续用药过程中。
其临床表现主要包括如下几个方面:
(1)呼吸道阻塞症状:由于喉头水肿、支气管痉挛、肺水肿引起胸闷、气促、哮喘与呼吸困难,伴濒死感。
(2)循环衰竭症状:由于周围血管扩张导致有效循环量不足,而表现为面色苍白,出冷汗、发绀,脉搏细弱,血压下降。
(3)中枢神经系统症状:因脑组织缺氧,可表现为面部及四肢麻木,意识丧失,抽搐或大小便失禁。
(4)其他过敏反应表现:可有荨麻疹,恶心,呕吐,腹痛及腹泻等。
注意事项
1、青霉素过敏实验前详细询问患者的用药史、药物过敏史及家族过敏史。
2、凡初次用药、停药3天后再用,以及在应用中更换青霉素批号时,均须按常规做过
敏试验。
3、皮肤试验液必须现用现配,浓度与剂量必须准确。
4、严密观察患者首次注射后须观察30分钟,注意局部和全身反应,倾听患者主诉,
并做好急救准备工作。
5、皮试结果阳性者不可使用青霉素,并在体温单、病历、医嘱单、床头卡醒目注明,
注射薄上注销,同时将结果告知患者及其家属。
6、如对皮试结果有怀疑,应在对侧前臂皮内注射生理盐水0.1ml,以作对照,确认青
霉素皮试结果为阴性方可用药。
使用青霉素治疗过程中要继续严密观察反应。
一、处理措施
(1)立即停药,就地抢救,使病人平卧,注意保暖,同时报告医生。
(2)首选盐酸肾上腺素注射。
按医嘱立即皮下注射0.1%盐酸肾上腺素,成人剂量为0.5~1ml,患儿酌减。
如症状不缓解,可每隔30分钟皮下或静脉注射0.5ml,直至脱离危险期。
此药可收缩血管、增加外周阻力、兴奋心肌、增加心排出量、松弛支气管平滑肌,是抢救过敏性休克的首选药物。
(3)立即给予氧气吸入,以纠正缺氧,改善呼吸;如呼吸受抑制,应立即进行人工呼吸,按医嘱应用呼吸兴奋剂,可肌内注射尼可刹米或洛贝林等;如出现喉头水肿影响呼吸,应立即配合医生准备气管插管或施行气管切开术。
(4)根据医嘱给药
1)给予地塞米松5~10mg静脉注射,或用氢化可的松200mg加入5%或10%葡萄糖液500ml静脉滴注,此药为抗过敏药物,可迅速缓解症状;
2)根据病情给予升压药物,如多巴胺、间羟胺等;
3)给予纠正酸中毒和抗组胺类药物。
医`学教育网搜集整理
(5)病人出现心跳呼吸骤停,应立即进行心肺复苏,抢救病人。
(6)密切观察病人体温、脉搏、呼吸、血压、尿量及其他病情变化,做好病情动态的详细护理记录。
注意病人未脱离危险期,不宜搬动。
(注:专业文档是经验性极强的领域,无法思考和涵盖全面,素材和资料部分来自网络,供参考。
可复制、编制,期待你的好评与关注)。