人教新课标版高一历史必修二 第21课苏联的经济体制改革教案
- 格式:doc
- 大小:75.51 KB
- 文档页数:5
第21课《二战后苏联的经济改革》教学设计【教学目标】课标要求:概述从赫鲁晓夫改革到戈尔巴乔夫改革的基本历程,认识社会主义改革的复杂性、艰巨性和曲折性。
三维目标:1、知识与能力:(1)基础知识:识记赫鲁晓夫改革、勃列日涅夫改革和戈尔巴乔夫改革的内容,理解三个改革的原因、结果及失败原因(2)能力培养:通过对问题“赫鲁晓夫改革失败原因”、“勃列日涅夫改革失败原因”、“苏联解体原因”等问题的分析,培养学生运用历史唯物主义和辩证唯物主义观点分析理解问题的能力。
2、过程与方法:(1)运用比较法认识赫鲁晓夫改革、勃列日涅夫改革与戈尔巴乔夫改革的异同。
(2)运用历史资料分析法客观分析赫鲁晓夫改革与勃列日涅夫改革的历史作用及失败原因。
(3)通过问题探究,使学生认识到社会主义经济体制的确立,需要实践的检验,需要经历一个不断探索反复实验的过程。
3、情感态度与价值观:通过学习使学生认识到社会主义制度是优越的,但还不成熟,需要一个不断探索反复实践的过程。
随着社会的发展和国际国内形势的变化,需要及时调整政治经济政策。
因此改革是必需的、必要的,但是不能偏离社会主义向。
引导学生联系中国的实际,认识社会主义改革道路的复杂性、艰巨性与曲折性。
【教学方法】讲述法、问题探究法、重点采用比较的方法,运用史料组织学生讨论。
【授课类型】新授课【授课时数】1课时【教学手段】多媒体教学【教学重点】赫鲁晓夫改革、勃列日涅夫改革和戈尔巴乔夫改革【教学难点】戈尔巴乔夫改革与苏联解体的关系【授课过程】【导入新课】观看漫画《片面的经济》,引导学生思考苏联“生病”的“病根”,并提问苏联“病根”-----斯大林模式的弊端的具体表现导入新课。
一、多媒体展示并布置学生齐读【学习目标】,展示三维目标。
二、多媒体展示【知识概览】,并布置学生填写病例便签医治苏联的方案病人姓名:主治医师:治疗方案:【合作学习】一、找病情(改革背景):材料一:1913年谷物产量人均为540.2公斤,1940年才达429.7公斤,1955年为524公斤;在苏联工业化短短十年内,发生了数次饥荒,饿死了1000万人。
第21课二战后苏联的经济改革一、背景介绍1945年二战结束后,苏联陷入了经济困境。
为了摆脱困境,苏联领导人展开了一系列的经济改革,试图加强国家的经济实力。
这些改革从计划经济体制到自由市场经济体制的转变,深刻影响了苏联的发展。
二、计划经济体制下的苏联经济在苏联的计划经济体制下,经济活动由一个中央计划委员会统一规划和决策。
经济资源分配和生产活动全都按照预先规定的计划进行。
这种体制强调国家掌控经济发展方向和速度,但也导致了一系列问题,如缺乏市场调节机制、低效益等。
二战后,苏联的经济主要集中在工业生产上,而农业和服务业相对落后。
国家投资大量资金进行重工业建设,特别是军工生产。
这导致了城市化和工业化程度迅速提高,但农村地区因缺乏投资和技术支持而落后。
三、苏联的经济改革为了改变这种状况,苏联领导人推出了一系列经济改革措施,以提高苏维埃经济的效益和竞争力。
这些措施的主要内容包括:1. 更加市场化的经济体制苏联的经济改革开始于1965年。
1965年11月,在苏联共产党中央委员会第23届全会上,贝利亚被捕,勃列日涅夫和顿涅茨克尔克雷姆林宫的力量对决,局势变得动荡不安。
苏联各层级的领导人感到必须采取一系列重大改革措施,以带动国家经济的发展。
改革的第一步是开放经济市场,鼓励农民和工人生产更多的物品和服务,并将它们出售给市场。
这些改革显著提高了生产效率和质量。
2. 优先发展轻工业和消费品在改革过程中,苏联领导人明确提出,优先发展轻工业和消费品生产,改变农业和服务业发展滞后的局面。
这有助于增加人们的收入,改善生活质量。
3. 科技革新和现代化苏联领导人也认识到科技革新对于经济发展的重要性,开始在高科技、能源、电子和材料等方面投入巨资,以推动国家现代化进程。
四、对苏联经济改革的评价苏联在经济改革方面取得了一定的成就,但问题也不少。
其中,最大的问题在于经济体制的过度集中和计划化,导致了产品效率低下、供应不足、质量不佳等问题。
同时,苏联对于追求高质量、卓越标准的企业文化和管理方法的认识是滞后的。
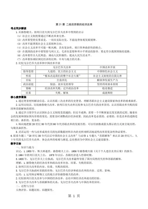
第21课二战后苏联的经济改革考点同步解读1.从赫鲁晓夫、勃列日涅夫到戈尔巴乔夫改革中得到的启示(1)社会主义制度要通过不断改革来完善。
(2)改革要坚持实事求是,一切从实际出发,不能违背客观发展规律。
(3)改革不能背离社会主义原则和方向。
(4)社会主义改革不可能一帆风顺,具有复杂性、艰巨性和曲折性的特点。
(5)在我国的改革中要坚持马列主义、毛泽东思想和邓小平理论的指导。
要走符合我国国情的道路。
(6)改革要符合人民利益,调动人民积极性,提高人民生活水平。
(7)改革要协调好国民经济的比例、中央与地方的关系。
2.比较戈尔巴乔夫改革和中国改革开放核心素养聚焦1.通过背景材料解读信息,认识苏联三次改革的历史背景,理解苏联社会主义建设探索和改革的艰难曲折。
2.运用比较法,比较赫鲁晓夫改革、勃列日涅夫改革比较和戈尔巴乔夫的改革异同,认识苏联改革失败的原因和苏联解体的原因。
3.通过学习使学生认识到社会主义制度是优越的,但还不成熟,需要一个不断探索反复实践的过程。
随着社会的发展和国际国内形势的变化,需要及时调整政治经济政策。
因此改革是必需的、必要的,但是改革的道路是艰巨的、曲折的、复杂的。
4.纵向地把握20世纪50年代到90年代苏联改革的发展历程,可以用表格或箭头图示的方式来呈现历程、勾勒其曲折性。
5.灵活运用一些与改革成效有关的包括数据材料在内的史料来鲜活地说明改革的复杂性和必要性。
6.联系专题三“20世纪80年代以后中国的社会主义改革”与必修1专题九“苏联解体”来认识20世纪八、九十年代的戈尔巴乔夫改革,体会改革的艰难与渐进,总结教训为中国社会主义建设服务。
教学目标一、知识与能力识记:1.1953年,斯大林逝世,赫鲁晓夫上台。
1956年赫鲁晓夫做《关于个人迷信及其后果》的报告。
2.1964年勃列日涅夫上台; 1975年以后,苏联经济进入停滞时期。
3.1985年,戈尔巴乔夫上台执政;戈尔巴乔夫改革最终导致了国内局势的失控和苏联的解体。
第21课二战后苏联的经济改革【教学重点、难点】重点:戈尔巴乔夫的改革及其影响。
难点:苏联改革失败的原因和苏联解体的原因。
【教学过程】【讲授新课】一、赫鲁晓夫的改革1、改革的背景:1)改革的必要性:苏联斯大林模式弊端:高度集中的政治经济体制。
特别是农业的消极影响2)1953年斯大林逝世,赫鲁晓夫上台,开始调整政策。
3)苏共二十大的“秘密报告”2、主要措施:(1)农业方面:【合作探究】赫鲁晓夫的盲目垦荒和玉米运动,留给人们什么教训?答案提示:赫鲁晓夫从主观愿望出发,以加大对农业投入的方式,在原来的计划经济管理体制下进行大规模垦荒,而且不顾自然条件是否适宜。
不但未达到目的,还严重破坏了生态环境。
(2)工业方面:3、结果及原因:成效不大;4、评价:1)在一定程度上冲击了斯大林模式;2)对“斯大林模式”的弊端缺乏科学的认识,无法从根本上破除这一模式。
对斯大林的一味否定,又引起思想的混乱。
二、勃列日涅夫的改革1、背景:纠正赫鲁晓夫改革的问题,与美国争霸的需要。
2、主要内容:3、改革的重点:在工业方面,注重发展重工业,特别是与军事有关的工业4、改革的结果:失败?三戈尔巴乔夫改革1、背景:1)斯大林模式的长期推行严重束缚了苏联社会生产力的发展2)20世纪80年代中期,苏联面临社会动荡、经济下降的局面3)1985年戈尔巴乔夫执政2、改革的内容:A、经济体制:戈尔巴乔夫的经济改革与中国的经济改革有何异同?两者都是首先改革经济体制。
不同点在于中国经济体制的改革首先在农村取得突破性进展,采取以家庭联产承包为主要形式的责任制,在坚持社会主义公有制的前提下从根本上克服了高度集中的计划经济管理体制──人民公社制的弊端。
戈尔巴乔夫经济体制的改革,力度不够,未能深入下去。
B、政治改革:A)提出“人道的、民主的社会主义”。
B)宪法删去共产党领导作用的条文。
C)苏共“二十八大”抛弃以马克思主义为指导,放弃党在政治和思想方面的“垄断地位”。
第21课二战后苏联的经济改革[课标要求] 1.概述从赫鲁晓夫改革到戈尔巴乔夫改革的基本历程。
2.认识社会主义改革的复杂性、艰巨性和曲折性。
一、赫鲁晓夫改革1.背景(1)二战后,________________的弊端日益日益暴露。
①农业集体化使农民缺乏生产积极性,造成粮食短缺问题。
②片面发展重工业,不利于人民____________的提高。
(2)____________领导地位巩固后,力图改革。
(3)1956年,苏共“__________”召开,人心思变,革故鼎新。
2.内容(1)农业①对农产品取消______________,提高收购价格,增加____________。
②鼓励发展家庭副业,扩大____________和国营农场的自主权。
③大规模____________,提倡____________。
(2)工业①将部分中央企业的__________下放给____________。
②给企业部分权利。
③一定程度上承认企业和个人的物质利益,调动生产者的积极性。
3.评价(1)在一定程度上冲击了____________,取得了一定成效。
(2)对斯大林模式的弊端缺乏科学认识,无法从根本上突破这一模式,最终失败。
思考1怎样评价赫鲁晓夫的改革?二、勃列日涅夫改革1.内容(1)恢复____________体制,加强对经济的______________。
(2)坚持集中计划管理,扩大国营企业的经营自主权。
(3)运用____________,刺激企业改进____________。
(4)注重发展苏联的__________,特别是与________有关的工业部门。
2.结果(1)在勃列日涅夫任职期间,苏联____________与美国匹敌。
(2)军备竞赛使经济负担不断增长,1975年以后,经济发展进入________时期。
思考2勃列日涅夫改革失败的原因何在?三、戈尔巴乔夫改革1.背景20世纪80年代中期,苏联出现了____________、经济增长速度和人民____________下降的局面。
第21课二战后苏联的经济改革1教学目标1、知识与能力:(1)基础知识:赫鲁晓夫的经济改革和政治改革内容、结果;勃列日涅夫改革的内容、结果;戈尔巴乔夫经济和政治改革的内容、过程和影响。
(2)能力培养:通过对问题“赫鲁晓夫改革失败原因”、“勃列日涅夫改革失败原因”、“苏联解体原因”等问题的分析,培养学生运用历史唯物主义和辩证唯物主义观点分析理解问题的能力。
2、过程与方法:(1)运用比较法认识赫鲁晓夫改革与勃列日涅夫改革的本质特征。
(2)运用历史资料分析法客观分析赫鲁晓夫改革与勃列日涅夫改革的历史作用及失败原因。
(3)通过问题探究,使学生认识到社会主义经济体制的确立,需要实践的检验,需要经历一个不断探索反复实验的过程。
社会主义国家应根据国际国内形势的变化,及时调整自己的经济政策,使之顺应时代发展的潮流。
3、情感态度与价值观:通过学习使学生认识到社会主义制度是优越的,但还不成熟,需要一个不断探索反复实践的过程。
随着社会的发展和国际国内形势的变化,需要及时调整政治经济政策。
因此改革是必需的、必要的,但是能偏向。
改革的道路是艰巨的、曲折的、复杂的。
2学情分析对于本节课学生虽然有所了解,但是知识专业性很强,因此,应该把降低知识的难度作为授课的重点。
3重点难点①重点:戈尔巴乔夫的改革及其影响。
②难点:苏联改革失败的原因和苏联解体的原因。
4教学过程 4.1 第一学时教学活动活动1【导入】情境导入1986年在苏联流传的一则笑话。
这则笑话把苏联比作一列因铁轨已到尽头,无法继续前进的火车。
每个领导人都以自己的方式处理这场危机:斯大林下令把司机和列车员枪决;赫鲁晓夫则为他们平反;勃列日涅夫把窗帘拉上并命令左右摇动列车,造成列车正在运行的假象;戈尔巴乔夫则拉开窗帘,把身子探出窗外大声喊到:前面没有铁轨了,前面没有铁轨了!他们几位为苏联做了些什么呢?他们的所作所为给苏联带来了哪些影响呢?活动2【讲授】一、赫鲁晓夫改革1.背景(1)斯大林模式的弊端日益显著1953年斯大林逝世之后,赫鲁晓夫成为苏联最高领导人。
二战后苏联的经济改革【教学目标】基础知识:赫鲁晓夫的经济改革和政治改革内容、结果;勃列日涅夫改革的内容、结果;戈尔巴乔夫经济和政治改革的内容、过程和影响。
能力培养:通过对问题“赫鲁晓夫改革失败原因”、“勃列日涅夫改革失败原因”、“苏联解体原因”等问题的分析,培养学生运用历史唯物主义和辩证唯物主义观点分析理解问题的能力。
通过学习使学生认识到社会主义制度是优越的,但还不成熟,需要一个不断探索反复实践的过程。
随着社会的发展和国际国内形势的变化,需要及时调整政治经济政策。
因此改革是必需的、必要的,但是能偏向。
改革的道路是艰巨的、曲折的、复杂的。
【教学方法】(1)运用比较法认识赫鲁晓夫改革、勃列日涅夫改革戈尔巴乔夫改革的异同点。
(2)运用历史资料分析法客观分析赫鲁晓夫改革与勃列日涅夫改革的历史作用及失败原因。
【教学重难点】重点:戈尔巴乔夫的改革及其影响。
难点:苏联改革失败的原因和苏联解体的原因。
【课时安排】1课时【教学过程】导入新课:1986年在苏联流传的一则笑话。
这则笑话把苏联比作一列因铁轨已到尽头,无法继续前进的火车。
每个领导人都以自己的方式处理这场危机:斯大林下令把司机和列车员枪决;赫鲁晓夫则为他们平反;勃列日涅夫把窗帘拉上并命令左右摇动列车,造成列车正在运行的假象;戈尔巴乔夫则拉开窗帘,把身子探出窗外大声喊到:前面没有铁轨了,前面没有铁轨了!他们几位为苏联做了些什么呢?他们的所作所为给苏联带来了哪些影响呢?讲授新课一、赫鲁晓夫改革1.改革的背景(1)二战结束后,苏联进入和平建设时期,斯大林模式的弊端日益显露。
特别是农业集体化的消极影响越来越明显:沙皇统治下的俄国曾是粮食出口国,但这时的苏联却存在粮食短缺问题;农民没有生产积极性,农业的单位面积产量仅及其他欧洲国家平均产量的约三分之一;片面发展重工业,忽视农业、轻工业的发展,也不利于人民生活水平的提高。
(2)1953年,斯大林逝世。
赫鲁晓夫上台,他在稳固了自己的地位之后,开始调整政策,试图对斯大林模式进行改革。
第21课战后苏联的经济改革★教学目标1、知识与能力:熟悉赫鲁晓夫、勃列日涅夫、戈尔巴乔夫改革的背景、内容、作用、教训。
理解历次改革的成效及局限性。
2、过程与方法:通过对苏联改革经验教训的学习和总结,探究我国经济改革成功的原因,坚定社会主义改革的信心,树立求真务实和改革创新的理念。
3、情感态度与价值观:A:通过简评赫鲁晓夫、勃列日涅夫和戈尔巴乔夫的改革,学会运用辩证唯物主义基本原理来评价历史;B:比较苏联三次改革的异同,提高学生归纳、概括和比较历史问题的能力。
★教学重点和难点重点:赫鲁晓夫改革难点:本课的难点在于如何引导学生理解三次改革的失败原因★课时安排:1课时★教具准备:多媒体课件以及相应教学资料。
★教学过程导课:1991年克里姆林宫上空,苏联红旗缓缓降落,标志着苏联的解体。
这个曾经在国际上举足轻重的社会主义大国只走过了69年的春秋,其经济改革的失败是一个不容忽视的重要原因。
那么二战后苏联的经济改革在哪些地方给我们以警示和借鉴呢?第21课战后苏联的经济改革一、赫鲁晓夫(1953~1964年执政)改革:1、背景:(1)斯大林模式的弊端日益显露;具体表现:①农民没有生产积极性;②粮食短缺;③片面发展重工业,忽视农业、轻工业的发展,不利于人民生活水平的提高。
(2)赫鲁晓夫上台后开始调整统治政策,试图改革斯大林模式:如苏共“20大”所作的“秘密报告”。
(参见教材“历史纵横”)【备课资料】赫鲁晓夫在苏共“20大”所作的“秘密报告”1956年2月14日至25日,苏联共产党第二十次代表大会在莫斯科举行。
大会最后一天上午,苏共中央第一书记赫鲁晓夫出乎世人意料地在会上作了《关于斯大林个人崇拜及其后果》的秘密报告。
归结起来,赫鲁晓夫主要在报告中批判了斯大林的七大错误:①个人迷信。
②破坏法治,发动大清洗。
③在卫国战争中的错误。
④在民族问题上的错误。
⑤在和南斯拉夫关系上的错误。
⑥在经济政策方面的错误。
⑦实行个人独裁。
人教版高中历史必修二21二战后苏联的经济改革教学设计1
新人教版高中历史必修二第七单元
第21课《二战后苏联的经济改革》教学设计
【本课小结】本节课我们学习的苏联的经济社会主义改革,社会主义国家的改革要以促进经济的发展和人民大众的切身利益为出发点;改革需要大胆突破传统的束缚,要有探索创新和实事求是的精神。
当然改革需要一个相对和平稳定的政治环境;要妥善处理好改革过程中遇到的各种阻力和矛盾,保证改革的顺利有序进行。
【板书设计】
一、赫鲁晓夫改革
二、勃列日涅夫的改革
三、戈尔巴乔夫改革。
【教案】【教学目的】1.让学生学会整体把握战后苏联的三次改革。
2.让学生明白背离社会主义道路的改革是必然失败的。
【教学重难点】1.战后苏联的三次改革。
2.战后苏联的改革的不足之处及经验教训。
【教学时间】1课时【重难点“精讲”】一、整体感知二战后苏联的经济改革本课内容时间跨度大,理论性较强,首先要教会学生正确分析赫鲁晓夫、勃列日涅夫、戈尔巴乔夫改革的背景、内容、结果及其改革失败原因、苏联解体的原因,然后要让学生认识到社会主义制度是优越的,但背离社会主义道路的改革是必然失败的。
从赫鲁晓夫到戈尔巴乔夫的改革,主观上都希望突破“斯大林模式”,革除“斯大林模式”的弊端,但他们对“斯大林模式”均缺乏科学认识,对改革的科学性认识不足,使得他们的改革成效不大,尤其是戈尔巴乔夫的改革,造成了更严重的后果——苏联解体。
二、战后苏联的三次改革归纳为“三、二、一”三、苏俄(苏联)经济体制的探索与调整四、全面认识赫鲁晓夫改革1.失败原因(1)理论上没有打破社会主义传统观念的束缚,对于苏联所处的社会主义阶段缺乏科学的认识,未能从根本上破除斯大林模式的弊端。
(2)赫鲁晓夫本人喜欢浮夸冒进,缺乏深思熟虑,在改革开始后没有相应的配套措施跟进,最终导致改革失败。
2.评价赫鲁晓夫的改革(1)积极性:在一定程度上冲击了斯大林模式,取得了一定的成效。
对苏联当时的经济政策和管理体制的不合理环节进行改革和调整,冲击了斯大林模式,促进了生产的发展。
(2)局限性:对斯大林模式缺乏科学认识,未能从根本上突破这一模式,只是在原有经济体制上的局部调整。
五、戈尔巴乔夫改革的特点:1.从经济改革入手未达到预期的效果,转而进行政治改革;2.改革的指导思想是“人道的、民主的社会主义”,背离了社会主义方向;3.政治改革中放弃了党的领导地位,实行政治多元化和意识形态多元化。
六、二战后苏联的改革的不足之处及经验教训(1)缺失:赫鲁晓夫对斯大林的全盘否定,有利于推动对僵化模式的改革,但也造成人们思想混乱,增添改革的阻力;勃列日涅夫宣布苏联已经建成“发达社会主义”社会的做法,忽视了对经济困难的充分认识,阻碍了改革的进程;戈尔巴乔夫转向政治体制改革太快,导致国内局势逐渐失控;经济改革的宏观决策缺乏具体可行的配套措施;改革中阻力重重。
第21课二战后苏联的经济改革【教学目标】1.知识与能力:(1)基础知识:赫鲁晓夫的经济改革和政治改革内容、结果;勃列日涅夫改革的内容、结果;戈尔巴乔夫经济和政治改革的内容、过程和影响。
(2)能力培养:通过对问题“赫鲁晓夫改革失败原因”、“勃列日涅夫改革失败原因”、“苏联解体原因”等问题的分析,培养学生初步运用历史唯物主义和辩证唯物主义观点分析理解问题的能力。
2.过程与方法:(1)运用比较的方法,比较苏联改革与中国改革的异同。
(2)学习改革具体内容时,引导学生探讨该改革的弊端,进而得出启示、教训。
(3)通过问题探究,使学生认识到社会主义经济体制的确立,需要实践的检验,需要经历一个不断探索反复实验的过程。
社会主义国家应根据国际国内形势的变化,及时调整自己的经济政策,使之顺应时代发展的潮流。
3.情感态度与价值观:(1)社会主义制度是优越的,但还不成熟,需要一个不断探索、反复实践的过程。
(2)随着社会的发展和国内、国际形势的变化,需要及时调整政治、经济政策。
(3)改革的道路是艰巨的、曲折的、复杂的。
【重点难点】1.重点:赫鲁晓夫改革与勃列日涅夫改革比较、戈尔巴乔夫的改革及其影响。
2.难点:戈尔巴乔夫改革与苏联解体的关系。
【讲授新课】【导入新课】1986年在苏联流传的一则笑话。
这则笑话把苏联比作一列因铁轨已到尽头,无法继续前进的火车。
每个领导人都以自己的方式处理这场危机:斯大林下令把司机和列车员枪决;赫鲁晓夫则为他们平反;勃列日涅夫把窗帘拉上并命令左右摇动列车,造成列车正在运行的假象;戈尔巴乔夫则拉开窗帘,把身子探出窗外大声喊到:‘前面没有铁轨了,前面没有铁轨了!他们几位为苏联做了些什么呢?他们的所作所为给苏联带来了哪些影响呢?【讲授新课】一、赫鲁晓夫改革(1953——1964)1.背景(1)斯大林模式的弊端日益显著;材料11913~1950年苏联工业生产增加了12倍,农业只提高了40%,1953年全苏联人均粮食低于1913年,牲畜存栏数与1913年相当,而苏联人口比1913年增加了20%。
第21课二战后苏联的经济改革一、学习目标概述从赫鲁晓夫改革到戈尔巴乔夫改革的基本历程,认识社会主义改革的复杂性、艰巨性和曲折性。
二、学习重难点学习重点:戈尔巴乔夫的改革及其影响。
学习难点:苏联改革失败的原因。
三、学习过程【自主学习】(一)赫鲁晓夫改革1.背景(1)“二战”结束后,____________的弊端日益显露,特别是____________的消极影响越来越明显。
(2)1953年,________逝世,赫鲁晓夫上台。
2.内容(1)农业:实行________;扩大集体农庄和国营农场的________;提倡种植______。
(2)工业:废弃____________;给______部分权利;一定程度上承认____________的物质利益。
3.影响:在一定程度上冲击了____________,但对其弊端缺乏科学认识,无法从________突破这一模式。
答案:1.(1)斯大林模式农业集体化(2)斯大林2.(1)收购制自主权玉米(2)部门管理体制企业企业和个人3.斯大林模式根本上(二)勃列日涅夫改革1.内容(1)注重发展重工业,特别是与______有关的工业部门。
(2)恢复部门管理体制,加强对经济的__________。
(3)在坚持集中计划管理的前提下,扩大国营企业的____________;运用____________,刺激企业改进经营管理。
2.影响(1)大大增强了苏联的军事力量。
(2)__________又导致经济负担不断增长。
答案:1.(1)军事(2)集中领导(3)经营自主权经济手段2.(2)军备竞赛(三)戈尔巴乔夫改革1.背景:20世纪80年代中期,苏联出现了社会动荡,经济增长速度和人民生活水平逐步下降。
2.内容(1)经济领域:用____________代替原来的行政命令,承认了______对经济的调节作用。
政府减少______________指标,代之以指导性计划指标;调整__________;实行________或承包制。
第21课二战后苏联的经济改革教设计一、教材分析本课列举了苏联不同历史时期三位领导人的改革:赫鲁晓夫改革;勃列日涅夫改革;戈尔巴乔夫改革。
“二战”结束后,随着苏联国民经济的恢复和发展,斯大林模式的弊端日益显露,特别是农业问题突出,农业长期徘徊不前,影响工业的发展和人民生活的改善,在这种情况下,赫鲁晓夫与勃列日涅夫先后进行改革,但都以失败告终。
而戈尔巴乔夫改革,激了社会矛盾,最终导致了苏联解体。
由于本课内容时间跨度大,论性较强,建议教师适当补充形象史料,激发生思考兴趣,实现预定的教目标。
二、教目标1、知识与能力:(1)基础知识:赫鲁晓夫的经济改革和政治改革内容、结果;勃列日涅夫改革的内容、结果;戈尔巴乔夫经济和政治改革的内容、过程和影响。
①重点:戈尔巴乔夫的改革及其影响。
②难点:苏联改革失败的原因和苏联解体的原因。
(2)能力培养:通过对问题“赫鲁晓夫改革失败原因”、“勃列日涅夫改革失败原因”、“苏联解体原因”等问题的分析,培养生运用历史唯物主义和辩证唯物主义观点分析解问题的能力。
2、过程与方法:(1)运用比较法认识赫鲁晓夫改革与勃列日涅夫改革的本质特征。
(2)运用历史资料分析法客观分析赫鲁晓夫改革与勃列日涅夫改革的历史作用及失败原因。
(3)通过问题探究,使生认识到社会主义经济体制的确立,需要实践的检验,需要经历一个不断探索反复实验的过程。
社会主义国家应根据国际国内形势的变,及时调整自己的经济政策,使之顺应时代发展的潮流。
3、情感态度与价值观:通过习使生认识到社会主义制度是优越的,但还不成熟,需要一个不断探索反复实践的过程。
随着社会的发展和国际国内形势的变,需要及时调整政治经济政策。
因此改革是必需的、必要的,但是能偏向。
改革的道路是艰巨的、曲折的、复杂的。
三、重点难点重点:赫鲁晓夫改革与勃列日涅夫改革比较、戈尔巴乔夫的改革及其影响。
难点:戈尔巴乔夫改革与苏联解体的关系。
四、情分析对于本节课生虽然有所了解,但是知识专业性很强,因此应该把降低知识的难度作为我们授课的重点。
“二战后苏联的经济改革”教案
一:教学目标:
(1)知识目标:
熟悉赫鲁晓夫、勃列日涅夫、戈尔巴乔夫改革的背景、内容、作用、教训。
理解历次改革的成效及局限性。
(2)思想教育目标:
通过对苏联改革经验教训的学习和总结,探究我国经济改革成功的原因,坚定社会主义改革的信心,树立求真务实和改革创新的理念。
(3)能力目标:
A:通过简评赫鲁晓夫、勃列日涅夫和戈尔巴乔夫的改革,学会运用辩证唯物主义基本原理来评价历史;
B:比较苏联三次改革的异同,提高学生归纳、概括和比较历史问题的能力。
3、教学重难点:
(1)重点:赫鲁晓夫改革
深入分析赫鲁晓夫改革的历史背景、分析改革的必然性,以及正确分析改革中的各项措施,帮助学生正确地评价赫鲁晓夫的改革并起到举一反三的作用。
(2)难点:
本课的难点在于如何引导学生理解三次改革的失败原因,并因此分析我们在社会主义建设中所应该汲取的经验和教训. 这要求教师准备充分的补充材料,学生掌握良好的基础知识,具备相当的历史思维能力,因此作为教学中的难点来处理。
二:板书框架:
一)赫鲁晓夫的改革
⑴改革的背景:进入和平建设时期后,斯大林模式下的弊端日益显露,农业集体化的消极影响越来约明显:①②③
⑵目的:消除斯大林模式的弊端
⑶措施:农业:①②③④工业:①②③
⑷评价:积极意义+消极影响
⑸失败的原因:
二)比较三次改革的异同
三)苏联解体后的世界格局的变化
四)正确认识改革成败的关键因素
教学过程
(导入):1991年克里姆林宫上空,苏联红旗缓缓降落,标志着苏联的解体。
这个曾经在国际上举足轻重的社会主义大国只走过了69年的春秋,其经济改革的失败是一个不容忽视的重要原因。
那么二战后苏联的经济改革在哪些地方给我们以警示和借鉴呢?
(新授课):
(1)改革的背景
出示材料,分析斯大林模式经济体制的弊端,以及苏联当时存在的经济上的问题,指出改革—势在必行。
(2)(教学程序)赫鲁晓夫改革--教学的重点。
引导学生自主学习,由教师发挥主导作用,充分发挥学生的主体作用。
教师先以板书表格要点(如背景、目的、评价、失败原因)的形式,要求学生
结合(提示)看教材,通过阅读教材尝试性归纳概括出其中的要点。
(3)"比较分析"部分:
引导学生思考三次改革的异同,并引导学生分组完成表格框架及其中内容。
(4)“学习探索”部分
教材难点“从苏联的经济改革失败我们应当吸取什么经验和教训?”
A.做情境假设:假设你生活在当时的苏联,你会向政府部门提出怎样的改革建议?从而引导学生讨论。
B.展示材料:教师启发学生思考
①由戈尔巴乔夫的政治体制改革引发的国内政局动荡而导致苏联解体引导学生得出:改革必须要坚持四项基本原则,坚持社会主义的方向。
②由邓小平的谈话材料引导学生得出:改革是一个复杂、艰巨、曲折的过程。
③由勃列日涅夫改革措施引导学生得出:改革应当敢于创新,不能墨守成规
④由“玉米运动”引导学生得出:改革应当注重本国国情。
⑤由赫鲁晓夫提出在15年内在人均产品产量方面赶上和超过美国。
1961年,他又声称苏联将在“20年内基本建成共产主义社会”引导学生得出:改革应当务实,而不可好高骛远;生产关系必须要适应生产力的发展
(5)“知识拓展”部分
出示材料:图片“1961年赫鲁晓夫和肯尼迪”引出苏联解体前的世界属于两极化格局,而苏联解体后世界格局呈现“一超多强”的局面。
引导学生了解苏联解体后对于世界政治格局的重大影响。
( 6)"习题精练"部分:出示题目:改革是对生产关系和上层建筑中不适应生产力的地方进行调整和变革.请例举古今中外的改革范例;归纳改革的成败标准并综合分析改革成败的关键。
引导学生正确认识改革的实质,从古今中外的历次改革中分析并归纳改革成败的标准,要求学生分组讨论并总结出改革成败的关键因素。
(7)“小结部分”(情感教育):社会主义改革的道路不会一帆风顺,其中必然充满着艰巨、复杂和曲折,但只要我们坚持从实际出发,实事求是,走符合本国国
情的道路,与时俱进、锐意改革,社会主义建设就一定会取得成功!。