液压油缸设计计算书
- 格式:xls
- 大小:62.00 KB
- 文档页数:5
液压缸设计计算范文液压缸是一种利用液压力来产生线性运动的设备。
液压缸的设计计算是指在给定工作条件下,根据液压系统参数及工作要求,计算液压缸的尺寸、力学参数、压力等重要参数,以确保液压缸能够正常工作。
1.功率计算:根据所需的输出力和速度,计算液压缸的功率要求。
功率可以通过公式P=F×V/1000来计算,其中P表示功率,F表示输出力,V表示速度。
2.液压力计算:根据所需的输出力,计算液压压力的大小。
液压力可以通过公式P=F/A来计算,其中P表示液压力,F表示输出力,A表示活塞面积。
3.活塞面积计算:根据所需的液压力,计算活塞的面积。
活塞面积可以通过公式A=F/P来计算,其中A表示活塞面积,F表示输出力,P表示液压力。
4. 活塞直径计算:根据所需的活塞面积,计算活塞的直径。
活塞直径可以通过公式D= 2 × sqrt(A/π)来计算,其中D表示活塞直径,A表示活塞面积,π表示圆周率。
5.液压缸行程计算:根据工作要求和装置的限制条件,计算液压缸的最大行程。
行程可以通过设备的限制条件来确定,如设备的尺寸、行程限制等。
6.液压缸稳定性计算:根据液压缸的结构和工作要求,计算液压缸的稳定性。
稳定性计算包括校核液压缸的抗屈曲、抗剪切等能力,以确保液压缸在工作中不发生变形或破坏。
7.寿命计算:根据液压缸的设计参数和工作条件,计算液压缸的寿命。
寿命计算包括根据液压缸的设计寿命和使用条件,计算液压缸的可靠性和寿命预测。
在进行液压缸设计计算时,需要考虑以下几个重要因素:1.工作条件:包括工作压力、工作温度、介质类型等。
2.力学要求:包括输出力、速度、行程等。
3.设备限制:包括装置的尺寸、行程限制等。
4.安全要求:包括液压缸的稳定性、可靠性等。
在进行液压缸设计计算时,需要根据实际情况进行具体分析。
一般来说,液压缸的设计计算是一个复杂的工作,需要涉及力学、流体力学、材料力学等多个学科的知识,并以此为基础进行具体计算。
液压油缸设计计算书缸径D 杆径d 工作压力p 试验压力Pmax行程l 工作温度安装距离22018031.539.52100‘-20~60℃1880材料名称抗拉强度屈服强度延伸率收缩率备注外径缸筒材质活塞杆材质导向套材质活塞材质/45T 650441273 27SiMn42CrMo27SiMn42CrMo/45590335355103052039024510335205推力(N)拉力(N)40Cr 980785150076349612027SiMm 98083542CrMo 108093035CrMo1000850缸径D(mm)行程L(mm)实际导向长度2202100220缸径外径δ/D 屈服强度抗拉强度工作压力保险系数2202730.1283598039.53条件计算壁厚计算外径外径结论0.0819.51259.03>0.08<0.322.08264.15OK0.319.78259.560.3264.32102.46结论79.13结论63.01结论75.61结论206000试验压力49.375密封压缩量0.5mm 0.33结论211.29结论缸径外径屈服强度抗拉强度工作压力焊接效率焊接强度22027383598039.50.7600焊接外径D 1焊接底径D 2抗拉力F 1安全系数结论2732257881148.85.25缸径缸筒外径屈服强度抗拉强度工作压力22027383598039.5静载荷动载荷螺纹大径螺距螺纹长度*外径*安全系数 1.25 1.2523041001.2 1.5 1.5螺纹拉应力螺纹剪应力螺纹合应力安全系数摩擦系数螺纹底径螺纹底径安全系数132.5937.27147.464.720.12225.6710.31螺纹退刀槽螺纹退刀槽231OK,牙拉应力安全系数牙剪应力安全系数有效圈数有效长度螺纹外径验证411.41 2.03210.68 3.1724.7298.87120.62油缸设计计算书1、液压缸基本参数2、推力及拉力3、最小导向长度H≥L/20+D/2最小导向长度结论215OK,导向长度满足4、缸筒壁厚计算计算条件NO, 右边计算结果不考虑OK, 右边计算结果正确NO 右边计算结果不考虑NO 右边计算结果不考虑1.液压缸的工作压力应低于一定的极限值Pm以确保工作安全极限值Pm(MPa)OK, 满足安全要求极限值Pm(MPa)OK, 满足安全要求2.为避免缸体在工作时发生塑性变形,工作压力应低于0.42Ps0.35Ps(MPa)OK, 满足朔性要求0.42Ps(MPa)OK, 满足朔性要求3.缸体在耐压试验时的径向变形量不得大于孔用密封圈的最大压缩量弹性模数E=Mpa 径向变形量Db(mm)OK, 满足弹性变形要求4.缸体在耐压试验时缸筒的爆破压力Pe远大于液压缸的耐压试验压力Pt爆破压力Pe(MPa)OK, 满足爆破安全要求5、缸筒与底盖焊缝强度计算n=5立“U”型焊缝的强度计算螺纹退刀槽安全系数(危险断面安全系数)9.25螺纹牙的强度验算(外径计算n=3,5,8,12,其余n=1.5--2.5)OK, 内螺纹牙型设计参数正确OK, 内螺纹尺寸设计参数正确主要材料及其机械性能缸筒壁厚的验算 B结论结论结论缸筒与底盖焊缝强度危险断面安全系数n>5OK, 缸筒壁厚设计参数正确OK,焊缝强度足够6、缸筒内螺纹的强度验算拧紧系数缸径杆径(mm)杆尾心部(mm)抗拉强度22018009301080静载荷动载荷有杆腔压力无杆腔压力安全系数 1摩擦系数安全系数 21.25-1.52.5--439.522.5 1.250.12 1.2 1.2螺纹大径螺距螺纹长度杆尾(mm)螺纹底径肩甲压应力安全系数1404120135.6733.6164.26螺纹拉应力螺纹剪应力螺纹合应力安全系数螺纹退刀底径退刀槽应力安全系数41.2020.0353.8617.27134.6719.8554.41牙拉应力安全系数牙剪应力安全系数有效圈数螺纹外径验证7.56123.06 3.87192.247.9031.6166.14合力安全系数10.1092.06实际推力F(N)活塞杆弯曲失稳临界力(N)安全系数(3.5-6)活塞杆横截面惯性矩(m 4)活塞杆径(m)安装距L B (m)缸径(mm)压力(MPa)F F Kn k I =π*d 4/64d L B D P A F=(π*D 2/4)*P AF K =(π2*E 1*I*106)/(K 2*L B 2)n k =F K /F 0.000051530.181.822039.51500763113017592.175.30675537材料弹性模数E (MPa)实际弹性模数E1(MPa)油缸安装形式K E E1前端法兰,刚性固定有导向0.5210000180000前端法兰,耳环固定有导向0.7支撑,无导向2后端法兰,固定有导向1侧向载荷F(N)70000最长活塞杆长度L1(mm)2250速度V 0.35最小导向间长度L2(mm)215缸筒内径D 220侧向冲击负荷有导向套长度Hmin (mm)6选用导向环长度(mm)20活塞杆危险截面拉应力活塞杆危险截面剪应力合应力缸筒螺纹危险断面拉应力7、活塞杆强度校核OK, 内螺纹牙型设计参数正确OK, 螺纹尺寸设计参数正确拧紧系数螺纹牙的强度验算(外径计算n=3,5,8,12,其余n=1.5--2.5)OK, 外螺纹设计参数正确活塞杆抗弯性校核液压缸导向系数K结论结论结论OK, 外螺纹设计参数正确螺纹牙剪切应力螺纹牙拉应力OK, 活塞杆抗弯性符合要求8、导向环长度计算Hmin>F*S/3.14б*D*(1/3)螺纹牙剪切应力螺纹牙拉应力活塞杆肩甲压应力。
一、 油缸的设计计算1、变幅油缸设计计算1)缸筒内径D (单位mm)PFD π4=其中 F 为缸体最大受力,单位N P 为系统压力,单位MP 。
计算出缸筒内径D 后,圆整到国家标准油缸参数(见起重机液压手册1057页).2)活塞杆直径d(单位mm)根据国家标准油缸参数,找到缸筒内径D 对应的活塞杆直径d,考虑到减重及稳定性等参数,尽量选择对应较大速比的d. 3)缸筒外径D1(单位mm )根据国家标准油缸参数,找到缸筒内径D 对应的缸筒外径D1(JB 1068—67),然后根据钢桶强度计算公式校对D1(计算公式见第5项),如不满足要求就要加大缸筒外径D1. 4)活塞杆内径d1(单位mm)考虑到减重一般活塞杆做成中空,d1的确定要根据活塞杆强度验算公式及稳定性公式验算(强度及稳定性公式分别见6、7项)。
5)校验缸筒强度是否满足要求2δσD p y =式中,式中,σ—缸筒应力,单位MPa;y p -试验压力, 单位MPa ,y p 等于1。
5倍工作压力p ;D -缸筒内径,单位mm;δ-缸筒壁厚,2/)(1D D -=δ,单位mm ;][σ—材料许用应力,MPa 0203/600n /b ==σ=σ][;b σ—抗拉强度,材料选用45号钢MPa 600b =σ;n -安全系数,一般取3=n —5.根据要求缸筒应力σ应小于材料许用应力][σ。
6)校验活塞杆强度是否满足要求()4212d dF-=πσ式中, σ—活塞杆应力,单位MPa ; F —最大负载力,单位N ; d —活塞杆外径,单位mm ; 1d —活塞杆内径单位mm.根据要求活塞杆应力σ应小于材料许用应力][σ。
7)校验活塞杆稳定性是否满足要求液压缸承受轴向压缩载荷时,要计算活塞杆稳定性,活塞杆计算长度L (全伸长度)与活塞杆直径d 之比大于10时(即L/d )应计算活塞杆的稳定性.计算稳定性时一般按照无偏心载荷时计算 1) 等截面算法① 当细长比L/K ≥ n m 时,可按欧拉公式计算临界载荷P k .此时22P l EJ n k π=式中P k --—活塞杆纵向弯曲破坏的临界载荷(N);n-——末端条件系数,此处n=1(根据固定类型而定:一端固定,一端自由n=1/4; 两端铰接n=1; 一端固定,一端铰接n=2;两端固定n=4)E —-活塞杆材料的弹性模量,对于钢E=2。
液压油缸计算一 变幅油缸计算 1、油缸的最大工作压力在最大起重力矩的情况下,单个油缸的最大推力: kN P 2400max = 油缸全伸时长度: mm l 7505max = 油缸全缩时长度: mm l 4165min = 油缸行程: mm L 3340= 油缸内径: mm D 320= 油缸外径: mm D 3561= 活塞杆内径: mm d 2131= 活塞杆外径: mm d 250= 导向套长度: L mm D =200 活塞长度: L mm H =120 油缸的最大工作压力: MPa cm kg D P p 5.30/6.3043224500044222max ==⨯⨯=⋅⋅=ππ 2、油缸稳定性验算 活塞杆惯性矩 ()()44441488.9070643.2125641cm d d J =-⨯=-=ππ活塞杆截面面积 ()()2222125.13443.21254cm d d A =-⨯=-=ππ 缸筒的惯性矩 ()()44444124.2737264326.3564cm DD J =-⨯=-=ππ缸筒的截面面积()()22222121.1914326.354cm D D A =-⨯=-=ππ细长比4.913.2125415.7504122212=+=+=d d l k lm n ==85185根据欧拉公式,液压缸的稳定临界力P K :P n EJl K =π22式中符号意义同前,n ——末端条件系数;n =1工况(I ):油缸全伸,P=160000kg 时P n EJ l K =π22()24465.7503.212564101.21-⨯⨯⨯⨯⨯=πππkg 2.333785= 安全系数 1.21600002.333785max ===P P n K K 油缸满足压杆稳定性要求。
工况(II ):油缸不全伸(L=700.5cm ),P max =245000kg 时P n EJl K =π22()24465.7003.212564101.21-⨯⨯⨯⨯⨯=πππkg 2.383135= 安全系数 56.12450002.383135max ===P P n K K 油缸满足压杆稳定性要求。
液压缸设计计算第四章液压缸的设计计算在上一章的液压系统设计中,已经计算了液压缸的主要结构尺寸。
本章继续设计和计算液压缸的其他主要尺寸和结构。
液压缸是液压传动的执行元件,它和主机工作机构有直接的联系,对于不同的机种和机构,液压缸具有不同的用途和工作要求。
因此,在设计液压缸之前,必须对整个液压系统进行工况分析,编制工况图,选定系统的工作压力(详见第三章),然后根据使用要求进行结构设计。
本章只对抬升缸做上述设计计算。
4.1计算液压缸的结构尺寸液压缸有三个主要结构尺寸:缸内径D、活塞杆外径D和缸长L。
缸筒内径D和活塞杆外径已在前一章计算过,此处省略。
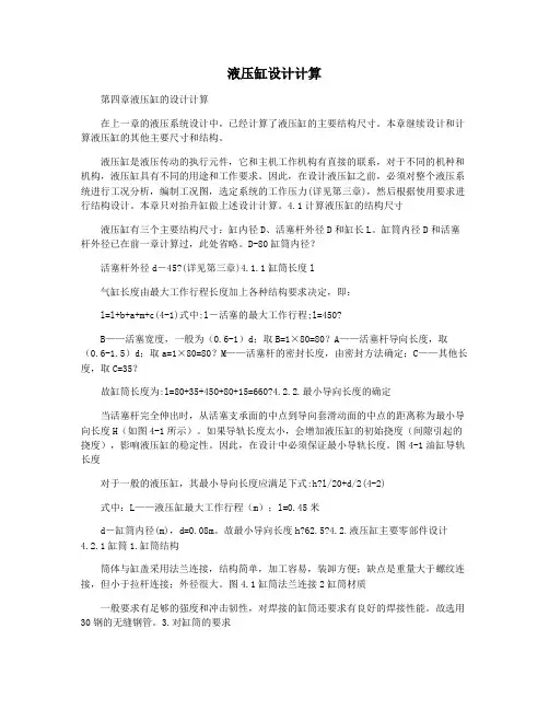
D-80缸筒内径?活塞杆外径d―45?(详见第三章)4.1.1缸筒长度l气缸长度由最大工作行程长度加上各种结构要求决定,即:l=l+b+a+m+c(4-1)式中:l―活塞的最大工作行程;l=450?B——活塞宽度,一般为(0.6-1)d;取B=1×80=80?A——活塞杆导向长度,取(0.6-1.5)d;取a=1×80=80?M——活塞杆的密封长度,由密封方法确定;C——其他长度,取C=35?故缸筒长度为:l=80+35+450+80+15=660?4.2.2.最小导向长度的确定当活塞杆完全伸出时,从活塞支承面的中点到导向套滑动面的中点的距离称为最小导向长度H(如图4-1所示)。
如果导轨长度太小,会增加液压缸的初始挠度(间隙引起的挠度),影响液压缸的稳定性。
因此,在设计中必须保证最小导轨长度。
图4-1油缸导轨长度对于一般的液压缸,其最小导向长度应满足下式:h?l/20+d/2(4-2)式中:L——液压缸最大工作行程(m);l=0.45米d―缸筒内径(m),d=0.08m。
故最小导向长度h?62.5?4.2.液压缸主要零部件设计4.2.1缸筒1.缸筒结构筒体与缸盖采用法兰连接,结构简单,加工容易,装卸方便;缺点是重量大于螺纹连接,但小于拉杆连接;外径很大。
液压缸设计指导书温馨推荐您可前往百度文库小程序享受更优阅读体验不去了立即体验一、设计目的油缸是液压传动系统中实现往复运动和小于360°回摆运动的液压执行元件。
具有结构简单,工作可靠,制造容易以及使用维护方便、低速稳定性好等优点。
因此,广泛应用于工业生产各部门。
其主要应用有:工程机械中挖掘机和装载机的铲装机构和提升机构,起重机械中汽车起重机的伸缩臂和支腿机构,矿山机械中的液压支架及采煤机的滚筒调高装置,建筑机械中的打桩机,冶金机械中的压力机,汽车工业中自卸式汽车和高空作业车,智能机械中的模拟驾驶舱、机器人、火箭的发射装置等。
它们所用的都是直线往复运动油缸,即推力油缸。
所以进一步研究和改进液压缸的设计制造,提高液压缸的工作寿命及其性能,对于更好的利用液压传动具有十分重要的意义。
通过学生自己独立地完成指定的课程设计任务,提高理论联系实际、分析问题和解决问题的能力,学会查阅参考书和工具书的方法,提高编写技术文件的能力,进一步加强设计计算和制图等基本技能的训练,为毕业后成为一名出色的机械工程师打好基础。
二、设计要求1、每个参加课程设计的学生,都必须独立按期完成设计任务书所规定的设计任务。
2、设计说明书和设计计算书要层次清楚,文字通顺,书写工整,简明扼要,论据充分。
计算公式不必进行推导,但应注明公式中多符号的意义,代入数据得出结果即可。
3、说明书要有插图,且插图要清晰、工整,并选取适当此例。
说明书的最后要附上草图。
4、绘制工作图应遵守机械制图的有关规定,符合国家标准。
5、学生在完成说明书、图纸后,准备进行答辩,最后进行成绩评定。
三、设计任务设计任务由指导教师根据学生实际情况及所收集资料情况确定。
四、设计依据和设计步骤油缸是液压传动的执行元件,它与主机及主机的工作结构有着直接的联系。
不同的机型和工作机构对油缸则有不同的工作要求。
因此在设计油缸之前,首先应了解下列这些作为设计原始依据的主要内容。
主机的用途和工作条件,工作机构的结构特点,负载值,速度,行程大小和动作要求,液压系统所选定的工作压力和流量等。
首钢3500轧机AGC液压系统计算说明冶金自动化院设计所2001.8轧制力:7000×103kg 平衡力:400×103kg缸:φ1450/φ1350×50mm 面积比:7.5:1(杆腔容量 11L, 无杆腔容量82.6L)压下速度:29mm/s 缸:bar cmkg P L 7.219145422/107400223=⨯⨯⨯=π考虑摩擦力及背压时 P L ≈227bar泵:P S =227+70=297bar (SV 处有70bar 压降) 双缸所需无杆侧流量min/5747min60/10295.14421222l dm dmQ L ≈⨯⨯⨯⨯=--π杆侧流量:min /765min 60/1029,2)5.135.14421222l dm dm Q =⨯⨯-⨯=--(杆π1. 选SV系统中SV 当作三通阀用,每台缸所需伺服阀流量: min /203222/57472l Q Q L V ===选伺服阀为:79F2012B3-HR5 (MOOG 产品) 两台并联 公称流量 786.5L/min (PV=70bar 时) 系统压力 350bar 滞环 ≤0.5% 分辨率 ≤0.5% 压力零偏≤2.0%频响±2dB 以内 ≥155HZ 供油压力210bar ,输入信号100%下-900相位 ≥110HZ 内泄<9.6L/min阀芯阶跃响应 ≤6ms 供油压力:210bar 下 温度-20℃~+80℃过滤 β10≥75 先导SV 为:760C946A-HP5额定流量:26.5L/min额定压力:350bar (推荐210~280bar )内泄 <2.95L/min频响 -900相位≥250HZ按工艺要求:最大压下速度29mm/s (MAS 轧制)时,轧制力为(4000~5000)×103kg 按最大5000×103kg 考虑,此时%7374005400=最大轧制力则SV 压降为: P V =P S —P L =297—163=134bar 此时的SV 流量为:NN P P Q Q ∆∆=Q N =786.5L/min △P N =70bar 实际P s =300bar △P=Pv=137bar∴Q=786.5min /110070/137l ≈两台阀为:1100×2=2200L/min >2032L/min (29mm/s 压下速度时要求的) 当满足最大轧制力时,该SV 可达速度:16mm/s dm14.54π2786.5/min V 22≈⨯⨯=2. 选主泵选A4VSO250DR/2X 4台(3用1备) 该泵性能: 公称压力 350bar 尖峰压力 400bar 调压范围 20~350bar 响应时间 0~Vmax 150ms,20bar 时100ms,330bar 时 Vmax ~0 60ms,350bar 时,最大转速 1500rpm (S 口处压力为1bar 绝对压力) 极限转速 1800rpm (s 口处压力增加或排量减少)重量184kg外形尺寸:长449+轴105宽424高389mm 压力口:SAE11/2“吸油口:SAE3“泄油口:M42×2,20深 最低清洁度:NAS9工作温度:-25℃~+90℃吸油口绝对压力:0.8~30bar主泵电机:选电机为:Y2-355M1-6 160kw,990rpm ,电流291.5A ,效率94.5%(满载时) 躁声87dB,净重:1600kg B35安装(与泵共用一个法兰,顶出线)外形尺寸:长1530宽730高1010mm除去ACC ,仅靠主泵供油,缸s mm mml V /78.32145043min /25022≈⨯⨯⨯=π3.主泵后安全阀 选用LC32AA20E6X 控制盖板:LFA32D6X/CA10F 工作压力至420bar 开口压力0.5bar 背压Y 至315bar 最大流量至300L/min 温度 —30℃~+80℃油液NAS9级4. 蓄能器 MAS 轧制(29mm/s )时的油量考虑全部由蓄能器供给:每台缸需m i n 60/10295.1441222--⨯⨯⨯=dm dmQ π=2873L/minMAS 轧制长度按200mm 考虑,此时轧速为0.5~1m/s (轧速范围0~6.6m/s )坯料尺寸:厚220长1800~3000mm 宽1200~1800 按200mm 长MAS 轧制,轧速1m/s 压下速度29mm/s ,轧200mm 长所需时间为:s smm mm 2.0/1012003=⨯则200mm 长度内压下量为:29mm/s ×0.2s=5.8mm 若轧速为3m/s ,则MAS 轧制200mm 长所需时间为:s smm mm 07.0/1033003=⨯则200mm 长度内压下量为29mm/s ×0.07s=1.93mm 按压下量5.8mm 考虑,则每台缸所需油量为:l dm dm6.9108.55.144222≈⨯⨯⨯-π该油量应该在0.2s 内提供ACC 供油速度≥9.6L/0.2s=48L/s亦即MAS 轧制时每台缸所需供油流速为: s l s dm dm /48/10295.144222≈⨯⨯⨯-π以上是仅考虑带载压下时缸所需油量由于消除轧材偏差△H (取100μm ),缸位移△S 所需供油容积:每台缸K MQ H A K S A V ⋅⋅∆⋅=⨯∆⋅=∆100010001155.0(100001.05.14422⨯⨯⨯⨯=)~cmcm π=0.0826~0.826(L )取大值0.826L轧机刚度:1000吨/mm轧件刚度:500吨/mm则总的ACC 需满足每台缸△V =9.6+0.826=10.426L 轧速2.5m/s 时,每台缸需6.5L 在0.12s 内 ACC 的充油过程可看作是绝热过程ACC 有效气体容量714.020714.0100⎪⎪⎭⎫ ⎝⎛-⎪⎪⎭⎫ ⎝⎛∆=P P P P VVP 2:最高工作压力=300bar系统要求压力波动小,一般取%5112≤-p p pP 1:最低工作压力bar p p 28605.130005.121≈=≥(若%10112≤-p p p ,P 1=273bar )P 0:予充压力=(0.6~0.9)P 1 =171.6~258Bar 参照:武钢 285Bar 予充193Bar 酒钢 305Bar 予充120Bar 午阳 285 予充100Bar 设予充175Barl lV 441300175286175426.10714.0714.00=⎪⎭⎫ ⎝⎛-⎪⎭⎫ ⎝⎛=参照: 鞍钢 缸φ1120/4950×25 V 压下=16mm/s总420L ACC 武钢 缸φ1200/φ1000×100 V 压下=5mm/s 总280L ACC 酒钢 缸φ1180×40 V 压下=20mm/s 总256L ACC午钢缸φ1180×40V 压下=总74L ACC 首钢 缸φ1450/1350×50 V 压下=29mm/s总800L ACC说明:若予充压力提高,ACC 容量还可减少。
1.1已知数据:推力载荷:150KN行程:150mm速度:1mm/sec安装方式:后法兰1.2设计内容及完成的工作量1)根据给定要求完成装配图和所有非标零件图2)完成全部零件三维实体造型,并进行装配3)完成标准件的计算选型4)完成非标零件精度设计5)编写设计计算说明书一份6)原动机经联轴器驱动泵类负载二、液压缸主要几何尺寸的设计计算 2.1液压缸工作压力的确定在液压系统中,为了便于液压元件和管路的设计选用,往往将压力分级 2.1压力分级 级别 低压 中压 中高压 高压 超高压 压力范围(MPa ) 0~2.5 >2.5~8 >8~16 >16~32 >322.2液压缸的公称压力系列(GB2346-80)(bar ) 254063(80)100(125)160 200250315400500630800依据表2.2所规定的公称压力系列,计算或选择的柱塞缸的公称压力为315bar=31.5MPa2.2柱塞杆直径的确定由柱塞式液压缸柱塞外伸时的推力公式:61110⨯⨯=A P F (2-1)得:61110-⨯=PF A (2-2) 式中:1F —液压缸的推力,这里为液压缸载荷(N)P —工作压力(Mpa )1A —柱塞杆的作用面积(2m )214d A π=(2-3)式中:d —柱塞杆的直径(m )将2-3带入2-2得d=0.019m=19mm , 由柱塞杆的标准系列取d=32mm 2.3液压缸行程根据设计要求,行程取150mm《液压与气压传动》P101机械设计手册第五版第4卷22-245机械设计手册第五版第4卷表22.6-62机械设计手册第五版第5卷 机械设计手册第五版第5卷表21-6-252.4柱塞缸内径1D 的确定 查表可得1D =42mm 2.5液压缸外径2D 的确定 查表可得2D =50mm 2.6缸筒壁厚计算得壁厚δ=(2D -1D )/2=4mm 缸的材料选45钢 2.7缸底壁厚平行缸底,取缸底无油情况,[]σyP Dh 433.0=(2-7)式中:h —缸底厚度(mm )D —液压缸内径(mm )y P —试验压力(MPa ),工作压力MPa P 16≤时,P P y 5.1=;工作压力MPa P 16≥时,P P y 25.1=[]σ—缸底材料的许用应力(MPa )对于:锻钢[]MPa 120~100=σ 铸钢[]MPa 110~100=σ 钢管[]MPa 110~100=σ 铸铁[]MPa 60=σ45钢[σ]=120MPa将以上数据代入上式得h=10.4mm ,圆整取15mm 。
设计说明和设计计算1.概述常州力安液压设备有限公司在全国同行中具有多年丰富的设计、制造、安装、调试、运行维护的经验和及时、准确的售后服务,已建立了一套完整的设计、制造、服务质量保证体系,于二零零二年通过ISO9002质量保证体系认证。
1.1 液压油缸:a.活塞油缸活塞油缸材料为:42CrMo锻件,缸体粗加工后进行调质处理,性能优异,质量稳定可靠。
缸体内孔的加工工艺:我公司采用的是推镗+珩磨工艺。
推镗工艺是我公司在实践中发展起来的。
缸体内径尺寸公差不低于GB1800中的H8。
缸体内径圆度公差应不低于GB1184中8级。
内表面母线的直线度公差不大于1000:0.1,全长上不大于0。
15mm。
缸体法兰端面圆跳动公差不低于GB1184中8级。
缸体法兰端面与缸体轴线垂直度公差不低于GB1184中7级。
缸体内表面粗糙度为GB1031中Ra0。
4。
缸体内表面珩磨。
珩磨采用美国善能公司进口珩磨机,可以提高表面质量,降低粗糙度,改善表面润滑条件,减少密封件的磨损。
b。
驱动段本体驱动段本体材料为:42CrMo锻件,调质处理。
驱动段本体达到的质量指标为:达到的加工精度要求:导向段外径公差不低于GB1801中的f7,圆柱度公差不低于GB1189中的8级,母线直线度公差不大于1000∶0。
1;端面对轴心心线垂直度公差不低于GB1184中的7级;导向段表面粗糙度不低于Ra0.4μm。
导向段表面镀双层铬,第一层镀0。
04~0。
05mm乳白铬层(有效防腐层),第二层镀0。
04~0.05mm 硬铬层(有效抗磨)。
c。
密封件油缸各固定密封部位选用材料为耐油橡胶的O形密封圈,其胶料硬度、间隙大小及沟槽尺寸均从GB1236中选取.油缸的动密封在高压40MPa,低压0。
5MPa时均有良好的密封性能和较低的启动压力,油缸内部的动密封件均采用MERKEL密封圈,耐久性好,无论高压、低压均密封可靠,且启动压力低(<0。
5MPa),在工程上广为采用。
60吨油缸计算书一.设计依据有效工作行程L=3500mm操控系统:电磁换向阀工作推力:600kN错误!未指定书签。
工作速度:≥1.4m/min回程速度:≥0.7m/min油缸直径:D=180mm二.参数计算1.液压油压力计算:D2πp/4=600000Np=23.6 选取p=24MPa2.流量计算Q1=60×π× D2× L/(4 ×ηv ×t)式中 Q1 - 活塞杆伸出时所需流量,L/min;D- 油缸内径,Ddm ;L- 油缸最大行程,Ldm;ηv-液压缸容积效率,取ηv =1(弹性密封材料);t-顶到位时间,t=150s=60X3.14X1.8X1.8X35/4X150=35.6 L/min3.油泵选取:q=1000×Q/(r×η)式中:q-油泵排量, mL/ rr-转速, r=1440 rpmη-油泵容积效率,取η=0.85则 q=1000×35.6/(1440×0.85)=29.08 mL/ r故选用q=40 mL/ rpm的手动变量轴向柱塞泵。
4.功率计算电动机功率的计算N=10×P×Q/(612×η×I)式中:p-公称压力,P=24MpaQ-按第二条计算的油泵流量, Q=35.6 L/ minη-油泵总效率,取η=0.80i-电动机过载系数,取i=1.2则 N=10×24×41.616/(612×0.80×1.2)=16KW实际选用电动机的功率为N=22KW,满足要求。
三.油箱容积的计算油箱容积的计算公式如下:V=K×Q n+V c式中:V-油箱有效容量,LK-系统数,取K=3Q n -油泵额定流量, Q=35.6L/ minV c-系统工作时,油缸和油管内最大与最小储油量差值。
油缸、油管尺寸不大,V c≈0则 V=3×2×35.6+0=213.6L实际选用油箱容量为250L,满足计算要求。
液压油缸计算书
一、液压缸主要技术参数表
二、缸壁强度计算
1
缸体壁厚校核(按中等壁厚的计算公式)计算公式:
式中:
液压缸缸体的最小壁厚δ
102.5
液压缸的设计压力P
28液压缸缸径D 695[σ]=σb / n
216
缸体材料的抗拉强度σb 1080安全系数n
5δ47.1mm
<10
2.5
mm 结论:
合格
[]
/(2.33)P D P δσ=-
2
缸体壁厚验算
缸体壁厚确定后,需作以下四个方面的验算,以保证液压缸安全的工作
1)
液压缸的额定压力P n 值应低于一定的极限值。
验算公式:式中:
液压缸的设计压力P n
28MPa 缸体材料的屈服极限σs
930MPa 缸体外径D1900mm 缸体内径D 695mm 缸体壁厚δ
102.5mm 验算结果:
P n
131MPa
>28MPa
结论:
符合要求
2)为避免缸筒在工作时发生塑性变形,液压缸的额压工作压力
与完全塑性变形压力成一定比例范围。
验算公式:
液压缸的设计压力P n
28MPa 缸体发生完全塑性变形压力P PL MPa 缸体材料的屈服极限σs
930MPa 缸体外径D1900mm 缸体内径D 695mm 缸体壁厚δ
102.5mm
验算结果:
Prl 240.1P n
28MPa <84~101MPa
结论:符合要求
3)缸筒径向变形△D值应在允许范围内,而不应超过密封件允
许范围
验算公式:
式中:
液压缸的耐压试验压力P T
35MPa 缸筒材料的弹性模数E
210000MPa 缸体外径D1900mm 缸体内径D
695mm
缸筒材料的泊桑系数υ
0.3
钢材取
验算结果:
△D
0.49
222
11
0.35()/n s P D D D σ≤-D
D l l
Pn s 1
lg
3.2Pr Pr )42.0~35.0(σ=≤221221()/T D D D D P E D D ν+∆=+-
4)为了确保液压缸安全的使用,缸筒的爆裂压力P E 应远大于耐
压试验压力P T
验算公式:
P E ≤P T
式中:
缸筒发生爆破时的压力P E
缸体材料的抗拉强度σb 1080MPa
按标准42Cr Mo钢材,σb =1080MPa
缸体外径D1900mm 缸体内径为D
695mm 验算结果:
P E
278.8MPa
>
35M Pa
结论:
远大于耐压试验压力,符合要求。
三、法兰厚度计算
计算公式:
式中:
缸盖所受的推力F 10616890N 缸盖螺孔中心距D3780mm 缸盖根部直径D2
680mm 缸盖外径D1880mm 缸盖螺孔直径dL 45
mm
[σ]=σb/ n
12
.3lo g E b D D
P σ=]σ)[2
(π)(21
23dL D D D F h --=
缸体材料的抗拉强度σb 610MPa
按标准45钢
安全系数n
5计算结果:
h>
118.46
mm
四、端盖连接螺钉强度计算
油缸缸盖连接采用高强度螺钉,性能等级选用10.9级,该等级螺钉公称屈服强度为
σn=900MPa,产生最小变形的屈服强度为σ0.2940MPa
计算公式:拉应力剪应力合成应力式中:
螺钉的拧紧系数K 1.3K=1
.25~1.5
螺纹连接的磨擦系数K1
0.12
螺钉处所受的最大载荷F 10000000N
在试验压力下最大载荷为10000kN
螺钉的公称直径d 0
42mm M42螺钉的小径d 137.5mm
M42小
螺钉的数量Z 34计算结果:
σ
346
MPa
2
14/K F d z
σπ=3101/0.2K KdF d z
τ
=σ合成应
τ183MPa
σ合成应力469MPa 安全系数n=σ0.2/σ合成应力 2.0035≥2
结论:符合要求。