水质检测方法总结(1)
- 格式:doc
- 大小:400.39 KB
- 文档页数:13
检测水质的方法首先,常见的检测水质的方法之一是使用化学试剂进行水质检测。
化学试剂可以通过改变水样的颜色、溶解度等性质来判断水质的好坏。
比如,PH试纸可以用来测试水的酸碱度,溴酸钾试剂可以用来检测水中的溴含量等。
这种方法简单易行,可以在家中就进行水质检测,但是需要注意的是,使用化学试剂时要严格按照说明书上的方法进行操作,以免造成误差。
其次,物理方法也是一种常见的检测水质的方法。
比如,通过观察水的透明度、气味、味道等来初步判断水质的好坏。
透明度较差的水可能含有较多的悬浮物和杂质,有异味的水可能含有较多的有机物质。
这种方法简单直观,可以快速初步判断水质的好坏,但是不能对水中微量的污染物进行准确检测。
此外,生物学方法也可以用来检测水质。
比如,通过观察水中浮游生物的种类和数量来判断水质的好坏。
一般来说,水质较好的水体中浮游生物种类较多,数量较大,而水质较差的水体中浮游生物种类较少,数量较少。
这种方法对于生态环境的监测具有重要意义,但是需要专业的设备和人员进行操作。
最后,现代化的检测方法还包括了化学分析仪器的使用。
比如,通过使用质谱仪、原子吸收光谱仪等高精密仪器,可以对水中微量的污染物进行准确检测和分析。
这种方法准确性高,可以检测出水中微量的有害物质,但是需要专业的实验室和设备,成本较高。
综上所述,检测水质的方法多种多样,可以根据实际情况选择合适的方法进行水质检测。
在日常生活中,可以通过简单的物理方法和化学试剂进行初步的水质检测,而对于需要进行精确检测的情况,可以使用专业的化学分析仪器进行检测。
无论采用何种方法,都应严格按照操作规程进行,以确保检测结果的准确性和可靠性。
希望本文的介绍能够帮助大家更好地了解和掌握检测水质的方法。
检测水质的方法
首先,我们可以通过目测和嗅觉来初步判断水质。
优质的水应该是清澈透明的,没有异味。
如果水呈现浑浊、有异味或者有杂质悬浮其中,那么这样的水质就是不合格的。
这种方法虽然简单,但对于日常生活中的饮用水检测是非常有效的。
其次,我们可以利用化学试剂来检测水质。
常见的化学试剂有PH试纸、余氯
试剂等。
PH试纸可以用来测试水的酸碱度,而余氯试剂则可以用来检测水中的余
氯含量。
通过这些化学试剂的使用,我们可以更加准确地了解水质的情况。
另外,现代科技也为我们提供了更加精密的水质检测方法,比如仪器检测。
比如,我们可以利用PH计来测定水的PH值,利用浊度计来检测水的浊度,利用电
导率计来检测水的电导率等。
这些仪器可以更加准确地帮助我们了解水质的情况,是水质检测的重要手段。
除此之外,我们还可以通过送样到专业的水质检测机构进行检测。
这些机构通
常会有更加专业的设备和技术,可以对水质进行更加全面和深入的检测。
这种方法虽然需要一定的费用,但可以得到更加可靠的检测结果。
总的来说,检测水质的方法有很多种,我们可以根据实际情况选择合适的方法
来进行检测。
无论是日常生活中的简单检测,还是对于特定场合的精密检测,都可以帮助我们更好地了解水质的情况,保障我们的健康和生活质量。
希望大家在日常生活中多加关注水质问题,保护好自己和家人的健康。
检测水质的方法
首先,化学法是检测水质的常用方法之一。
化学法是通过对水样中各种化学成分的浓度进行分析,来判断水质的好坏。
常见的化学检测方法包括pH值检测、溶解氧检测、氨氮检测、亚硝酸盐和硝酸盐检测等。
这些指标可以反映水体中的酸碱度、氧气含量、氨氮和硝酸盐的含量,从而判断水质是否达标。
其次,生物法也是一种常用的检测水质的方法。
生物法是通过观察水体中的生物种类和数量来判断水质的好坏。
例如,水中的藻类和浮游生物的种类和数量可以反映水质的富营养化程度,水中的底栖生物的种类和数量可以反映水质的污染程度。
因此,通过对水中生物的观察和统计,可以初步判断水质的情况。
另外,物理法也是一种常见的检测水质的方法。
物理法是通过对水体的透明度、色度、浊度等物理性质进行测定,来判断水质的好坏。
透明度可以反映水体中悬浮物的含量,色度可以反映水体中溶解物质的含量,浊度可以反映水体中颗粒物质的含量。
因此,通过对这些物理性质的测定,可以初步了解水质的情况。
除了以上介绍的方法外,还有一些先进的检测水质的方法,如
光谱分析法、质谱分析法、电化学法等。
这些方法通过利用先进的仪器设备和分析技术,可以对水样中的各种成分进行精准的分析,从而更准确地判断水质的情况。
总的来说,检测水质的方法有很多种,每种方法都有其独特的优势和适用范围。
在实际检测中,可以根据具体的情况选择合适的方法进行检测,以确保水质监测的准确性和可靠性。
希望通过本文的介绍,可以让大家对检测水质的方法有一个更加全面和深入的了解。
这样,我们才能更好地保护水资源,确保人类的健康和生活质量。
检测水质的方法首先,最常见的方法是化学检测。
化学检测是通过对水中各种成分的含量进行定量或半定量的检测,来判断水质的好坏。
常用的化学检测方法包括PH值检测、溶解氧检测、氨氮检测、亚硝酸盐和硝酸盐检测等。
这些方法可以直观地反映出水质的酸碱度、溶解氧含量、氨氮含量以及有害物质的含量,从而判断水质是否符合标准。
其次,生物检测也是一种常用的方法。
生物检测是通过对水中生物的种类和数量进行观察和统计,来判断水质的好坏。
水中的生物包括浮游生物、底栖生物和鱼类等。
通过对这些生物的种类、数量和分布情况进行研究,可以了解水体的富营养化程度、污染程度以及生态系统的健康状况。
此外,物理检测也是一种常用的方法。
物理检测是通过对水的透明度、色度、浊度、温度等指标进行测定,来判断水质的好坏。
透明度、色度和浊度可以直观地反映出水的清澈度和透明度,而温度则可以反映出水体的热量状况。
这些指标可以帮助人们了解水质的基本情况,从而采取相应的措施进行保护和治理。
最后,现代科技的发展也为水质检测提供了新的方法。
例如,利用传感器和仪器设备进行实时监测,可以及时发现水质异常,从而采取相应的措施进行处理。
此外,利用遥感技术和地理信息系统进行水质监测和评估,也成为了现代水质监测的重要手段。
综上所述,检测水质的方法多种多样,可以通过化学检测、生物检测、物理检测以及现代科技手段进行。
这些方法各有特点,可以相互补充和验证,从而全面地了解水质的情况。
希望大家能够重视水质检测工作,保护好我们的水资源,共同建设美丽的家园。
生活水质检测工作总结报告
近年来,随着环境污染问题日益严重,水质安全成为人们关注的焦点。
为了保
障人民的生活水源安全,水质检测工作显得尤为重要。
在过去的一段时间里,我们对生活水质进行了全面的检测工作,并取得了一定的成果。
以下是我们的工作总结报告。
首先,我们对生活饮用水源进行了全面的调查和检测。
通过对自来水、井水、
河流水等不同水源的取样和检测,我们发现了一些问题。
其中,自来水中存在着一定量的重金属超标情况,井水中有细菌超标,河流水中有废水排放污染等问题。
这些问题的存在严重影响了人们的生活水质,需要我们采取相应的措施来解决。
其次,我们对水质检测设备进行了更新和维护。
为了确保检测结果的准确性,
我们对水质检测设备进行了全面的检修和维护工作。
同时,我们还引进了一些先进的水质检测设备,提高了我们的检测能力和水质监测的准确性。
最后,我们对水质检测工作进行了宣传和推广。
通过举办水质知识讲座、发放
宣传资料等活动,我们增强了人们对水质安全的重视,提高了社会公众的水质意识。
同时,我们还建立了一套完善的水质检测报告系统,及时向相关部门和社会公众发布水质检测结果,让大家了解自己所处的生活环境水质情况。
总的来说,我们的生活水质检测工作取得了一定的成绩,但也存在一些问题和
不足。
我们将进一步加强水质检测工作,提高检测的准确性和及时性,为人们提供更加安全的生活水源。
希望社会各界能够一起关注水质问题,共同努力,保障人民的生活水源安全。
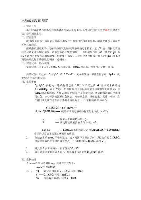
水质酸碱度的测定一、实验目的水的酸碱度是判断水质和废水处理控制的重要指标,本实验的目的是掌握碱度的检测方法:指示剂滴定法。
二、实验原理酸/碱度是指水中所含能与强碱/强酸发生中和作用的物质的总和,酸碱度和pH值既有区别又有联系。
酸碱指示剂滴定法:用标准的氢氧化钠/硫酸溶液滴定水样至一定pH 值,根据其所消耗的试剂量计算酸度/碱度。
通常分为两种酸度/碱度:一是用酚酞作指示剂(其变色pH 为8.3)测得的酸度称为酚酞酸度(总酸度)/碱度;二是用甲基橙作指示剂(变色pH 约4.3)测得的酸度称甲基橙酸度/碱度(总碱度)。
三、实验仪器、药品试剂实验仪器:电子天平、50mL酸式滴定管、250mL锥形瓶、铁架台、烧杯、洗瓶;药品试剂:除盐水、C1/2H2SO4约0.05mol/L、无水碳酸钠、甲基橙指示剂(1g/L)、溴甲酚绿-甲基红指示剂。
四、实验步骤1.C1/2H2SO4的标定:准确称量已在250℃下干燥过的4h基准无水碳酸钠0.11±0.001g,置于250mL锥形瓶中,计下实际称量的无水碳酸钠的质量m,加50mL除盐水溶解,再加2滴溴甲酚绿-甲基红指示剂,用硫酸溶液滴定至刚出现红色,小心煮沸溶液至红色褪去,冷却至室温。
继续滴定、煮沸、冷却,直至刚出现的微红色在再加热时不褪色为止,计下消耗的硫酸体积V。
C(1/2H2SO4)=m/0.05299×V式中:C(1/2H2SO4) ──硫酸标准滴定溶液的物质的量浓度,mol/L;m ──称量无水碳酸钠质量,g;V ──滴定用去硫酸溶液实际体积,mL;0.05299 ──与1.00mL硫酸标准滴定溶液C(1/2H2SO4)=1.000mol/L〕相当的以克表示的无水碳酸钠的质量。
2.取地表水样100mL于锥形瓶内,滴入两滴甲基橙指示剂,以标定后的C1/2H2SO4滴定至由黄色变为橙色即为终点,计下消耗的C1/2H2SO4体积V1;3.重复第2步再测两次,计下体积V2、V3;4.取自来水样重复步骤2和3,测得自来水消耗的C1/2H2SO4体积;五、数据处理以mmol/L表示总碱度A T,其计算公式如下:A T=V1*c*1000/V o式中:V1——滴定时消耗的C1/2H2SO4体积(mL);c ——C1/2H2SO4浓度(mol/L);V o——水样取样体积,这里是100mL。
水质检测方法范文水质检测方法是评估水体中各种物质和微生物含量的重要手段。
它可以帮助我们确定水的适用性,包括饮用水的安全性、水体污染的程度以及环境保护的措施。
本文将介绍一些常用的水质检测方法,包括物理、化学和生物学方法。
一、物理方法1.温度检测:使用温度计或红外线热像仪可以测量水体的温度。
温度对水体中的生物活动和化学反应有重要影响。
2.懒散度测量:通过测量水体中的溶解氧含量来评估水的懒散度,懒散度越低,水体越富含氧气。
3.电导率检测:电导率是测量水体中的电解质浓度的重要参数,可以帮助我们评估水体的纯度。
电导率高可能表明水体受到污染。
二、化学方法1.pH值检测:pH值是描述水体酸碱程度的指标。
使用pH试纸或电子pH计可以测量水的酸碱性。
酸性或碱性过高都会对水体生态系统造成危害。
2.溶解氧检测:溶解氧是评估水体质量的重要指标,能够反映水体中的耗氧量和生物活动。
使用溶解氧仪、溶解氧电极或溶解氧试剂可以测量水体中的溶解氧含量。
3.氨氮、亚硝酸盐和硝酸盐检测:这些参数用于评估水体中的氮污染程度。
氨氮、亚硝酸盐和硝酸盐含量过高可能会导致水体富营养化或毒害水生生物。
4.总磷和总氮检测:这些参数可以用于评估水体富营养化程度。
高浓度的总磷和总氮会导致水体发生蓝藻水华、死亡区和缺氧。
5.重金属检测:包括汞、铅、镉、铬等重金属的检测。
重金属的高浓度会对水体和食物链中的生物产生毒害。
三、生物学方法1.叶绿素-a测定:叶绿素-a是评估水体中藻类和植物生物量的指标,可以对水体中的营养状况和水华风险进行评估。
2.生物监测:使用浮游动物、底栖动物或鱼类等生物指标来评估水体的生态系统健康状况。
这些生物会对水体中的污染和毒性做出反应。
综上所述,水质检测方法包括物理、化学和生物学方法。
通过综合应用这些方法,我们可以评估水体的质量,并采取相应的措施来保护水资源和环境。
水质检测方法及参数对照水质检测是评估水体是否适合特定用途的过程。
这个过程包括收集水样品、测量水样品中特定化学物质或物理性质的浓度或水质参数,然后与特定标准进行对比以确定水质的质量。
1.pH值检测:pH值是衡量水的酸碱度的指标,通常使用酸碱滴定法或pH电极法进行测量。
pH值的合理范围是6.5-8.52. 溶解氧检测:溶解氧是水中可以支持生物生存的重要物质,通常使用溶解氧仪或溶解氧电极法进行测量。
溶解氧的标准浓度应该在5-10 mg/L之间。
3. 高锰酸盐指数检测:高锰酸盐指数反映了水体中的有机物和化学需氧量的含量,通常使用高锰酸钾滴定法进行测量。
高锰酸盐指数的标准浓度不应超过1.0 mg/L。
4. 氨氮检测:氨氮是水体中的一种重要污染物,通常使用尿素酶法或还原蒸馏法进行测量。
氨氮的标准浓度应低于0.15 mg/L。
5.总大肠菌群检测:总大肠菌群是水体中常见的细菌群体,通常使用MPN法进行测量。
合格的水体中不应含有总大肠菌群。
6.铜、铅、镉、汞等重金属检测:重金属对生物和环境都有很大的危害,通常使用原子吸收光谱或电感耦合等离子体发射光谱法进行测量。
各种重金属的浓度应低于国家标准规定的限量。
7.有机物检测:有机物通常通过化学分析或气相色谱法进行检测。
合格的水体中应该不含有害的有机物。
8.浊度检测:浊度是衡量水体中悬浮微粒数量的指标,通常使用浑浊度计或浑浊度传感器进行测量。
浊度的标准浓度由具体应用要求决定。
9.温度检测:水样温度对水的化学和生物过程具有重要影响,并且可以影响采样和检测的准确性。
温度的标准范围根据具体应用要求确定。
以上是常见的水质检测方法及参数对照。
对于不同的应用需求,还可能需要其他特定的检测方法和参数。
此外,为了确保检测结果的准确性,收集水样品并进行分析时还需要遵循严格的采样和实验室操作规程。
因此,在进行水质检测时应选择合适的方法,并保证操作的准确性和可靠性。
水质硬度检测方法水质硬度是指水中含有的钙、镁离子的多少,是衡量水质优劣的重要指标之一。
水质硬度的高低不仅影响着生活饮用水的口感,还会对工业生产、农业灌溉等方面产生重要的影响。
因此,准确测定水质硬度对于保障人们的日常生活和各行业的生产都具有重要的意义。
本文将介绍几种常见的水质硬度检测方法,供大家参考。
一、滴定法。
滴定法是一种常用的水质硬度检测方法,其原理是利用EDTA(乙二胺四乙酸)与水中的钙、镁离子生成螯合物,然后用指示剂进行指示,确定滴定终点,从而计算出水中的硬度。
这种方法操作简便,结果准确,被广泛应用于实验室和工业生产中。
二、比色法。
比色法是利用某种试剂与水中的钙、镁离子发生显色反应,然后通过比色计或分光光度计测定溶液的吸光度,从而确定水质硬度的方法。
比色法操作简单,结果准确,适用于现场快速检测。
三、电化学法。
电化学法是利用电化学原理测定水中的离子含量,从而确定水质硬度的方法。
常用的电化学方法包括离子选择电极法、离子交换膜电极法等。
这种方法操作便捷,结果准确,适用于实验室和现场检测。
四、光谱法。
光谱法是利用分光光度计或原子吸收光谱仪等仪器,测定水中钙、镁离子的含量,从而确定水质硬度的方法。
这种方法操作简单,结果准确,适用于实验室和工业生产中。
五、荧光法。
荧光法是利用某些荧光试剂与水中的钙、镁离子生成荧光物质,然后通过荧光光度计测定荧光强度,从而确定水质硬度的方法。
这种方法操作简便,结果准确,适用于实验室和现场快速检测。
六、原子吸收光谱法。
原子吸收光谱法是利用原子吸收光谱仪测定水中钙、镁离子的含量,从而确定水质硬度的方法。
这种方法操作简单,结果准确,适用于实验室和工业生产中。
综上所述,水质硬度的检测方法有多种多样,每种方法都有其适用的场合和特点。
在实际应用中,需要根据具体情况选择合适的方法进行检测,以确保测定结果的准确性和可靠性。
希望本文介绍的水质硬度检测方法能够对大家有所帮助。
ss国标法检测公式(一)SS国标法检测公式1. 概述SS国标法(Suspended Solids),即悬浮物法,是一种用于水质检测和评估的常见方法,用于测量水中的悬浮物含量。
本文将介绍SS国标法的相关公式,并通过具体的示例进行解释说明。
2. 公式1:悬浮物浓度(C)的计算公式公式: C = (V / (V+W)) * 100其中, - C表示悬浮物浓度,单位为mg/L; - V表示定量滤液的质量,单位为g; - W表示水样的体积,单位为L。
示例:假设我们有100 mL的水样,用μm的滤膜过滤后得到10 g的固体残留物,那么根据公式1计算悬浮物浓度为: C = (10 /(10+)) * 100 = mg/L3. 公式2:水中悬浮物总质量(M)的计算公式公式: M = C * Vw其中, - M表示悬浮物总质量,单位为g; - C表示悬浮物浓度,单位为mg/L; - Vw表示水样的体积,单位为L。
示例:假设某水体的悬浮物浓度为10 mg/L,水样体积为1000 L,那么根据公式2计算悬浮物总质量为: M = 10 * 1000 = 10000 g4. 公式3:悬浮物质量浓度(M/V)的计算公式公式: M/V = C * 1000其中, - M/V表示悬浮物质量浓度,单位为mg/L; - C表示悬浮物浓度,单位为mg/L。
示例:假设某水体的悬浮物浓度为20 mg/L,那么根据公式3计算悬浮物质量浓度为: M/V = 20 * 1000 = 20000 mg/L5. 公式4:悬浮物质量含量(Mw)的计算公式公式: Mw = M / Vw其中, - Mw表示悬浮物质量含量,单位为g/L; - M表示悬浮物总质量,单位为g; - Vw表示水样的体积,单位为L。
示例:假设某水体的悬浮物总质量为5000 g,水样体积为1000 L,那么根据公式4计算悬浮物质量含量为: Mw = 5000 / 1000 = 5g/L6. 公式5:水中悬浮物的体积含量(Vv)的计算公式公式: Vv = Mw / Ds其中, - Vv表示水中悬浮物的体积含量,单位为mL/L; - Mw表示悬浮物质量含量,单位为g/L; - Ds表示悬浮物的密度,单位为g/mL。
浅析水质检测结果真实性和准确性(1)【摘要】本文主要对水质检测结果的真实性和准确性进行了浅析。
在介绍了水质检测的背景。
在分别从水质检测方法、结果真实性分析、结果准确性分析、数据比对和误差分析等方面对检测结果进行了详细讨论。
在结论部分总结了数据的可靠性,并提出了一些结果保障措施。
通过本文的分析,可以更全面地了解水质检测结果的可靠程度,为水质监测工作提供参考依据。
【关键词】水质检测、真实性、准确性、数据比对、误差分析、数据可靠性、结果保障措施1. 引言1.1 背景介绍水质是指水体中所含物质的种类和数量,这直接影响到水的适用性和安全性。
水质检测作为评估水体环境质量的主要手段,对于保障人类生活和生态环境的健康至关重要。
在进行水质检测时,能够有效准确地获取水质数据是至关重要的。
随着水质检测技术的不断发展和进步,人们对于水质检测结果的真实性和准确性提出了更高的要求。
水质检测结果的真实性是指检测结果是否真实反映了水体中所含物质的实际情况。
在水质检测中,可能出现一些误差或者干扰因素,导致检测结果存在偏差。
需要对水质检测方法和数据处理过程进行严格把控,确保结果的真实性。
水质检测结果的准确性则是指检测结果与实际情况之间的接近程度。
在水质检测中,需要考虑到各种可能的误差来源,以提高检测结果的准确性。
为了验证检测结果的准确性,还需要进行数据比对和误差分析,从而更加全面地评估结果的可靠性。
通过对水质检测结果的真实性和准确性进行分析和评估,可以为保障水质数据的可靠性提供有力支持。
结合相应的结果保障措施,可以有效地提高水质检测工作的科学性和准确性,为保护水环境和维护人类健康提供重要依据。
2. 正文2.1 水质检测方法水质检测方法是评估水体质量的重要手段之一,通过科学的检测方法可以准确地了解水质情况。
目前常用的水质检测方法包括传统化学分析和先进的仪器分析两种。
传统化学分析是指采用化学试剂进行反应,通过一系列的化学操作来测定水样中各种成分的含量。
水质检测方法
水质检测是一种重要的环境监测方法,用于评估水体的污染程度。
以下是几种常见的水质检测方法:
1. pH值检测:pH是衡量水体酸碱度的指标,可以使用pH试
纸或pH计进行测量。
正常的水体pH值应接近中性,即7。
2. 溶解氧测量:溶解氧是水体中的重要气体,对水中生物生存至关重要。
可以使用溶解氧仪或溶解氧电极进行检测。
正常水体应该含有适量的溶解氧。
3. 总悬浮固体检测:通过滤膜或沉淀的方法将水中的悬浮物固体分离出来,并称重测量,可以评估水体中的固体悬浮物含量。
高浓度的悬浮物可能表明水体被污染。
4. 化学需氧量检测:化学需氧量(COD)是衡量有机物质分
解所需的化学药剂量的指标。
可以使用COD试剂进行测量,
常用的方法有PCR法和浊度法。
高COD值可能表明水体受到有机污染。
5. 氨氮检测:氨氮是水体中重要的营养物质,但过高的氨氮浓度会导致水体富营养化。
可以使用氨氮试剂盒或氨氮仪进行检测。
6. 高级氧化还原物(ORP)检测:ORP是衡量水体中氧化还
原性质的指标,可以反映水中的电子转移能力和氧化性或还原性。
可以使用ORP电极进行测量。
这些检测方法可以帮助评估水体的质量,并及时采取措施进行治理和保护。
水质监测测定方法水质监测是指对水体中各种理化指标和微生物指标进行测试和测量,以确定水体的质量和水质是否符合相关的标准和要求。
水质监测的测定方法主要包括物理方法、化学方法和生物方法。
下面将对水质监测的测定方法进行详细介绍。
一、物理方法测定物理方法主要是通过对水体中各种物理性质进行测量,包括温度、浑浊度、溶解氧、电导率等指标。
1.温度测定:温度是水体中一个重要的物理参数,可通过温度计或电子式温度计进行测定。
通常在水样采集时,应尽快进行温度测定,以避免样品温度变化对测量结果的影响。
2.浑浊度测定:浑浊度是指水体中悬浮物和沉降物的含量。
常用的测定方法有试剂法和仪器法。
试剂法是利用沉淀相的重量或浊度与样品中浑浊物质的含量成正比的原理进行测定。
仪器法常用浑浊度计进行测量,通过光束经过水样后的衰减程度来表示浑浊度的大小。
3.溶解氧测定:溶解氧是水体中溶解在水中的氧气的含量,对水体的富氧情况有一定的指示作用。
溶解氧的测定方法有滴定法、电极法和光谱法等。
滴定法是利用溶液的还原、氧化反应滴定溶解氧的量,通过指示剂的颜色变化来判断滴定终点。
电极法是利用电极测定水体中溶解氧的浓度,常用的电极有氧化银电极和氧化铜电极等。
光谱法是利用分光光度计测定水体中溶解氧与试剂间的光吸收效应来测定溶解氧的浓度。
4.电导率测定:电导率是水体导电能力的指标,反映了水体中溶解物质的含量。
电导率的测定方法主要是通过电导率仪进行测量,仪器通电后,通过检测电流的大小来确定水体中的离子含量。
二、化学方法测定化学方法主要是通过对水样中各种化学物质的含量进行定量分析,包括pH值、氨氮、总磷等指标。
1.pH值测定:pH值是反映水体酸碱性的指标,常用的测定方法有酸碱滴定法和电极法。
酸碱滴定法是将酸或碱溶液滴入水样中,通过溶液滴定到中性后的用量,计算出水样的pH值。
电极法是利用玻璃电极或氢离子电极测定水样中氢离子或氢氧根离子的浓度,由此计算出水样的pH值。
2.氨氮测定:氨氮是水体中重要的有机污染物之一,其测定方法有纳氏试剂法、缓冲电极法等。
水质检测的方法水质检测是指对水中各种成分及其数量、性质、状态等进行分析和测定以了解水质素质的一种方法。
检测水质是为了保障居民饮用水安全、保护水环境,还可以为各行各业提供水资源支撑。
本文将介绍几种水质检测的方法。
水质理化参数检测水质理化参数是指水中各种化学物质的物理特性,包括水的颜色、味道、透明度、温度、pH值、电导率、总固体、总溶解性固体、溶解氧、浊度、硬度等,这些参数直接关系到水的使用目的以及水的安全性。
水质理化检测是检测水中各种污染物的浓度,以确定水体的质量。
对于水质理化检测,可以采用牢固的理化检测方法进行。
例如,能够检测水样的颜色、味道、透明度、温度、pH值、电导率等参数的多色谱分析仪可以检测水样的颜色、味道等参数;另一种常用的方法是在光谱仪器上进行检测,例如能够测量水中硬度和黑碳的仪器。
生物学检测水中生物学检测是评估水体生态环境的重要方法,包括对浮游动植物的种群、数量、分布及其生产力、生长状态、生物多样性等方面进行分析。
通过这些参数,可以知道水体的富营养化、污染情况。
生物学检测常见的方法有生物相方法、生物量方法和生物指数法。
生物相法是通过对水体样品中生物种类、密度、分布、组成等进行观察与分析,了解水体生态环境的情况。
生物量法是通过对水样中特定物种的数量、群体密度、生产力以及生物量等进行测定,以确定水体生态环境的健康状况,这种方法比较常用于测定水体生物物种多样性。
生物指数法是将生物样本的信息与水质环境参数相结合,计算出相应的生物指数,为水质环境评价提供依据。
色谱法色谱法是一种针对有机污染物检测的方法。
通过判断有机污染物的含量来判断水质污染程度。
色谱法通常可分为气相色谱法和液相色谱法,常用于检测水中的有机化合物,如重金属、农药、工业废弃物等有机物。
其中,液相色谱法检测有机物比气相色谱更为精准。
色谱法在水质检测中具有广泛应用,通过龙抗旗、芬顿反应、PCB、DDM等一系列物质相互作用的分析,可以检测出水中特定污染物的含量。
水质快速检测试剂盒---余氯的测定
(邻联甲苯胺比色法)
【原理】在pH小于1.8的酸性溶液中,水中余氯与邻联甲苯胺(甲土立丁)作用产生黄色的联苯醌化合物,根据其颜色的深浅进行比色定量。
【器材】余氯比色测定器1个;10ml比色管。
【试剂】甲土立丁溶液:称取甲土立丁1.35g,溶于500ml纯水中,在不停搅拌下加至150ml浓盐酸与350ml蒸馏水的混合液中,存于棕色试剂瓶中,在室温下保存可使用半年。
【操作步骤】
加0.5ml(或10滴)甲土立丁溶液于10m比色管中,加水样至10ml刻度处,混匀。
如立即进行比色,所得结果为游离性余氯;如放置10min使其产生最高色度再比色,所得结果为总余氯。
总余氯减去游离性余氯等于化合性余氯。
余氯的浓度为mg/L。
注意事项:
1、水样温度在15℃~20℃时显色最好,如水温较低时,可适当加温再进行比色。
2、如无余氯比色测定器,可根据下表.估计水样中余氯的含量。
实习表3-1 余氯含量估计表
估计余氯量
(mg/L)
呈色氯嗅程度
0.3
0.5 0.7-1.0 2.0以上淡黄色
黄色
深黄色
棕黄色
刚能嗅出
容易嗅出
明显嗅出
有强烈刺激味
实习表3-2 如果水质需要检测以下项目,请加我扣扣835041457 或mobile call 一五一二一零七二二五三。
水质化验个人总结
经过水质化验的实践,我发现水质化验对于保护环境和人类健康具有非常重要的意义。
通过水质化验,我们可以了解水中含有的各种物质的浓度和质量,判断水的污染程度,从而采取相应的措施来改善水质。
在水质化验中,我学习了一些常见的水质参数,比如PH值、溶解氧、总硬度、总大肠菌群等。
这些参数直接或间接地反映了水体的酸碱度、氧含量、水质硬度以及潜在的
细菌污染等情况。
通过测量这些参数,我们可以判断水体是否符合相关的水质标准,
并及时采取相应的处理措施。
在水质化验过程中,我学到了很多实验技巧和操作方法。
比如,为了确保实验结果的
准确性,我们需要进行样品的制备和处理,同时要注意实验仪器的选择和校准,以及
实验条件的控制等。
只有在操作规范和仪器准确的情况下,我们才能得到准确可靠的
实验结果。
此外,水质化验还需要注重安全。
水样收集和处理过程中可能会接触到一些有害物质,比如重金属、有机物等,需要采取相应的防护措施,避免对人身安全和实验结果的影响。
总的来说,水质化验是一项非常重要的工作,对于环境保护和人类健康至关重要。
通
过水质化验,我们可以了解和监测水体的污染情况,及时采取措施来保护水资源并提
高水质。
在化验过程中,我们需要熟悉水质参数的测量方法和相关的实验技巧,同时
注重实验安全。
只有在规范操作和准确仪器的基础上,我们才能获得准确可靠的水质
化验结果。
水质 化学需氧量的测定(GB 11914--89)1 应用范围本标准适用于各种类型的含COD 值大于30mg/L 的水样,对未经稀释的水样的测定上限为700mg/L 。
本标准不适用于含氯化物浓度大于1000mg/L 的水样。
2 试剂配制2.1 蒸馏水或同等纯度的水2.2 硫酸银(Ag 2SO 4),分析纯2.3 硫酸汞(HgSO 4),分析纯2.4 硫酸(H 2SO 4),密度为1.84g/cm 32.5 硫酸银—硫酸:向500mL 硫酸中加入5g 硫酸银,放置1-2天使之溶解,并混匀,使用前小心摇动。
2.6 重铬酸钾标准溶液C (61K 2Cr 2O 7)= 0.250mol/L :将12.258g 在105℃干燥2h 后的重铬酸钾溶于水中,稀释至1000mL 。
2.7 硫酸亚铁铵标准滴定溶液C[(NH 4)2Fe(SO 4)2·6H 2O] ≈ 0.10mol/L :溶解39g 硫酸亚铁铵[(NH 4)2Fe(SO 4)2·6H 2O]于水中,加入20mL 硫酸,待其溶液冷却后稀释至1000mL 。
2.8 邻苯二甲酸氢钾标准溶液500mg/L :称取105℃时干燥2h 的邻苯二甲酸氢钾0.4251g溶于水,并稀释至1000mL ,混匀。
2.9 1,10—菲啰啉指示剂溶液:溶解0.7g 七水合硫酸亚铁(FeSO 4·7H 2O )于50mL 水中,加入1.5g 1,10—菲啰啉,搅动至溶解,加水稀释至100mL 。
3 试剂标定3.1 硫酸亚铁铵标准滴定溶液C[(NH 4)2Fe(SO 4)2·6H 2O] ≈ 0.10mol/L 标定:每日临用前,必须用重铬酸钾标准溶液准确标定此溶液的浓度。
取10mL 重铬酸钾标准溶液置于250mL 三角烧瓶中,用水稀释至约100mL ,加入30mL 硫酸,混匀,冷却后,加3滴1,10—菲啰啉指示剂溶液,用硫酸亚铁铵标准滴定溶液滴定至溶液的颜色由黄色经蓝绿色变为红褐色,即为终点。
记录下硫酸亚铁铵的消耗量。
C[(NH 4)2Fe(SO 4)2·6H 2O] = V50.2 式中:V ------ 滴定时消耗硫酸亚铁铵的毫升数。
3.2 重铬酸钾标准溶液C (61K 2Cr 2O 7)= 0.250mol/L 纯度及操作步骤检验:按操作步骤分析20ml 理论COD 值为500mg/L 的邻苯二甲酸氢钾溶液。
如果试验结果的相对误差小于4%,即可认为实验药剂和实验步骤基本上是适宜的,否则,必须寻找问题的原因,重复实验,使之达到要求。
4 仪器设备4.1 常用实验室仪器。
4.2 回流装置:带有24号标准磨口的250mL 三角烧瓶的全玻璃回流装置。
回流冷凝管长度为300~500mm 。
4.3 加热装置。
4.4 50mL 酸式滴定管。
4.5 防爆玻璃珠。
5 操作步骤5.1 空白实验:按以下步骤以20mL 蒸馏水代替水样进行空白实验,其余试剂相同,记录下空白滴定时消耗硫酸亚铁铵标准溶液的毫升数V 1。
5.2 取20mL 水样于250mL 三角烧瓶中。
5.3 加入10mL 重铬酸钾标准溶液和几颗防爆玻璃珠,再加入0.2g 左右硫酸汞,摇匀。
5.4 将三角烧瓶接到回流装置冷凝管下端,接通冷凝水。
从冷凝管上端缓慢加入30mL 硫酸银--硫酸试剂。
自溶液开始沸腾起回流两小时。
5.5 冷却后,用20~30mL 水自冷凝管上端冲洗冷凝管后,取下三角烧瓶,再用水稀释至 140mL 左右。
5.6 溶液冷却至室温后,加入3滴1,10—菲啰啉指示剂溶液,用硫酸亚铁铵标准滴定溶液滴定,溶液的颜色由黄色经蓝绿色变为红色即为终点。
记下硫酸亚铁铵标准滴定溶液的消耗毫升数V 2。
6 计算方法COD (mg/L )= 0218000)(V V V C ⨯- 式中:C------硫酸亚铁铵标准滴定溶液的浓度,mol/L ;V1------空白实验所消耗的硫酸亚铁铵标准滴定溶液的体积,mL ;V2------水样测定所消耗的硫酸亚铁铵标准滴定溶液的体积,mL ;V0------水样的体积,mL ; 8000------41O2的摩尔质量以mg/L 为单位的换算值。
7 注意事项7.1 样品采样:水样要采集于玻璃瓶中,应尽快分析。
如不能立即分析时,应加入硫酸至pH<2,置4℃下保存。
但保存最多时间不多于5天。
采集水样体积不得少于100mL。
7.2 该方法测定上限为700mg/L,超过此限时必须经过稀释后测定。
7.3 当氯离子含量超过1000mg/L时,COD的最低允许值为250mg/L。
可加入硝酸银溶液预处理后取上清液测量,也可稀释一定倍数后测量。
化学需氧量的测定1 应用范围本标准适用于测定COD值在100~1000mg/L之间的水样。
2 试剂配制2.1 A试剂的配制:准确称取3.5g(精确至0.001g)重铬酸钾、5g十二水硫酸铝钾、5g硫酸汞,加入95mL蒸馏水和5mL硫酸溶解。
2.2 B试剂的配制:准确称取5g(精确至0.001g)硫酸银加入至500mL浓硫酸中,过夜溶解。
2.3 COD标准溶液配制:准确称取于110℃干燥2小时后在干燥中放冷邻苯二甲酸氢钾0.8502g,用蒸馏水溶解后,转移至1000mL容量瓶中,稀释至标线。
此储备液的COD值1000mg/L。
3 测定步骤3.1 标准曲线的绘制:分别取10ml、20ml、40ml、60ml、80ml和100ml的COD标准储备液,加入到相应的100ml容量瓶中,用水定容至标线,摇匀。
测定步骤按3.2执行。
3.23.2.1 打开消解器开关,自动升温至165度;3.2.2 取蒸馏水(空白)及水样(待测)各2.5mL于相应试管中;3.2.3 分别依次加入0.7mL A试剂和4.8mL B试剂并进行10分钟消解;3.2.4 消解完毕在冷却架上空冷2分钟后加入2.5mL蒸馏水混匀;3.2.5 放入水槽中进行2分钟水冷后倒入比色皿中比色出值,检测波长为610nm;3.3.6 将从分光光度计上读取的吸光度值代入上述回归方程,即可得出COD值。
总磷的测定1 应用范围本方法测定范围为0~0.5mg/L。
2 试剂配制2.1 过硫酸钾溶液:准确称取4g过硫酸钾,加入100mL蒸馏水溶解。
2.2 Y1试剂配制:准确称取7.3g抗坏血酸,加入100mL蒸馏水溶解。
2.3 Y2试剂配制:准确称取3.796g钼酸铵、0.1022g酒石酸锑钾,加入78mL蒸馏水和22mL浓硫酸溶解。
2.4 磷标准溶液配制:称取于110℃干燥2h在干燥器中放冷的磷酸二氢钾(KH2PO4)0.2197±0.001g,用水溶解后转移至1000mL容量瓶中,加入大约800mL水、加5mL硫酸(硫酸(H2SO4),1+1)用水稀释至标线并混匀。
1.00mL此标准溶液含50.0μg磷。
将10.0mL的上述磷标准溶液转移至250mL容量瓶中,用水稀释至标线并混匀。
1.00mL 此标准溶液含2.0μg磷。
使用当天配制。
3 测定步骤3.1 标准曲线绘制:取7支具塞刻度管分别加入0.0,1.50,2.50, 5.00,7.50,10.0,12.5mL磷酸盐标准溶液。
加水至25mL。
此溶液磷含量分别代表0mg/L,0.12mg/L,0.2mg/L,0.4mg/L,0.6mg/L,0.8mg/L,1.0mg/L。
然后按3.2进行处理。
以蒸馏水做参比,测定吸光度。
扣除空白试验的吸光度后,和对应的磷的含量绘制工作曲线。
3.2 测定水样3.2.1 将消解仪提前预热至120℃;3.2.2 取蒸馏水和水样各8 mL,分别加入1 mL的过硫酸钾之后拧紧盖子并摇匀;3.2.3 在120℃下,加热消解30分钟;3.2.4 消解好后,拿出直接放入水中冷却2分钟;;3.2.5 待冷却过后按顺序分别加入Y1、Y2各1 mL,并拧紧盖子摇匀,静置10分钟;3.2.6 此时可以在700nm处,用30mm的比色皿,以空白试验溶液(蒸馏水)为参比,测定吸光度;3.2.7将从分光光度计上读取的吸光度值代入上述回归方程,即可得出总磷值氨氮的测定1 应用范围本方法测量范围为0~2mg/L。
2 试剂配制2.1 A试剂配制:准确称取50g酒石酸钾钠,加入100mL蒸馏水溶解。
2.2 B试剂配制:准确称取2.5g硫酸汞、5g碘化钾,加入50mL蒸馏水溶解至朱红色消失;称取15g氢氧化钾,加入50mL蒸馏水溶解,冷却后加入上述溶液中,搅拌至无悬浮物。
2.3 氨氮标液配制:准确称取0.3819g预先在100℃干燥至恒重的无水氯化铵(NH4Cl),转移至1000ml容量瓶中,稀释至标线,取此溶液10.00mL稀释至500mL,即为2mg/L的标准溶液。
3 测定步骤3.1 标准曲线绘制:分别取上述储备液5ml、 10ml 、 7.5ml、 10.0ml、 12.5ml、 15.0ml于50ml比色管中,加水稀释至标线。
可得到氨氮值分别为0.2mg/L、0.4 mg/L、0.6 mg/L、0.8mg/L、1.0 mg/L、1.2 mg/L及原液为2.0 mg/L标准适用液系列。
然后按3.2进行处理。
以蒸馏水做参比,测定吸光度。
扣除空白试验的吸光度后,和对应的氨氮的含量绘制工作曲线。
3.2 测定水样3.2.1取蒸馏水(空白)及水样(待测)各25mL于相应具塞比色管中;3.2.2分别依次加入0.5mL A试剂摇匀,再加0.75mL B试剂摇匀,放置10分钟;3.2.3放置完毕后,倒入3cm比色皿中比色;检测波长为420nm;3.2.4将从分光光度计上读取的吸光度值代入上述回归方程,即可得出氨氮值.pH的测定1 应用范围本方法适用于饮用水、地面水及工业废水pH的测定。
2 试剂配制2.1 pH标准溶液2.2.1 pH = 4.008,25℃:称取在110~130℃干燥2~3h的邻苯二甲酸氢钾10.12g,溶于水并定容至1000mL。
2.2.2 pH = 6.865,25℃:分别称取在110~130℃干燥2~3h的磷酸二氢钾3.388g和磷酸氢二钠3.533g,溶于水并定容至1000mL。
2.2.3 pH = 9.180,25℃:称取与饱和溴化钠(或氯化钠加蔗糖)溶液共同放置在干燥器中平衡两昼夜的硼砂3.80g,溶于水并定容至1000mL。
浊度的测定1应用范围2 试剂配制3 测定步骤4 计算5 注意事项氟化物的测定1 应用范围本方法适用于测定地面水、地下水和工业废水中的氟化物。
水样颜色、浊度不影响测定。
温度影响电极的点位和样品的离解,须使样品与标准溶液的温度相同,并注意调节仪器的温度补偿使之与溶液的温度一致。
检测范围为0.05mg/L~1900mg/L2 试剂配制2.1 蒸馏水或同等纯度的水2.2 总离子强度调节缓冲溶液:称取58.8g二水柠檬酸钠和85g硝酸钠,加水溶解,用盐酸调pH至5~6,转入1000mL容量瓶中,稀释至标线,摇匀。