CAD制图:管道单线图绘制讲义.
- 格式:ppt
- 大小:1.85 MB
- 文档页数:89
CAD中管道线的绘制技巧
在CAD机械制图中,管道线的绘制也占据了一部分,在机械设计里的油管、气管、水管等是非常常用的,特别实在设计机械的冷却系统时几乎都是用管道组成的,在三维软件中我们能快速的绘制出管路,但在以前二维绘图软件C A D中绘制管道线就是一件麻烦的事情了,现在我就推荐一种二维软件CAD机械图纸绘制时管道线的绘制技巧。
在二维设计绘图软件浩辰CA D机械专业软件的【绘图工具】中提供了【管道线】的绘制,使用起来比较灵活,例如我要绘制如图的冷却管道系统的一部分该如何操作呢,接下来详细讲解一下:
图1(直径10mm壁厚2mm)
次功能是根据用户给出的管道内径和壁厚,绘制管道线。
点击:浩辰CAD机械菜单栏中的【浩辰机械】—>【绘图工具】—>【管道线】
系统提示:请输入管道内径<10.0000000>:
操作:输入管道内径10mm,或者回车接受默认值。
系统提示:请输入管道厚度<1.000000>:
操作:输入管道壁厚2mm。
系统提示:请输入起点
操作:拾取或直接输入管道线起点。
系统提示:A圆弧/<请输入下一点>:
操作:指定第一段长度150m m
系统提示:A圆弧/<请输入下一点>:
输入:A
提示:请输入圆弧终点
输入30mm
绘制管道线圆弧部分。
依照提示,重复绘制剩下的部分。
直接回车或者空输入结束命令。
将管道线两头绘制好,添加剖面线即可。
效果如下图。
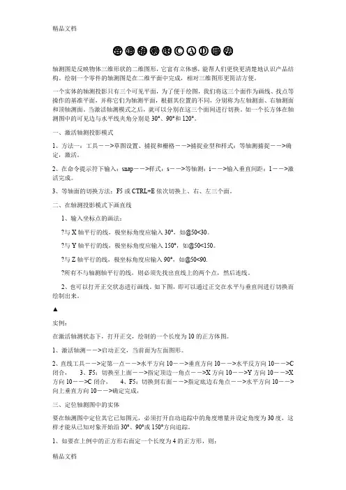
○管○道○轴○测○图○C○A○D○画○法轴测图是反映物体三维形状的二维图形,它富有立体感,能帮人们更快更清楚地认识产品结构。
绘制一个零件的轴测图是在二维平面中完成,相对三维图形更简洁方便。
一个实体的轴测投影只有三个可见平面,为了便于绘图,我们将这三个面作为画线、找点等操作的基准平面,并称它们为轴测平面,根据其位置的不同,分别称为左轴测面、右轴测面和顶轴测面。
当激活轴测模式之后,就可以分别在这三个面间进行切换。
如一个长方体在轴测图中的可见边与水平线夹角分别是30°、90°和120°。
一、激活轴测投影模式1、方法一:工具-->草图设置、捕捉和栅格-->捕捉业型和样式:等轴测捕捉-->确定,激活。
2、在命令提示符下输入:snap-->样式:s-->等轴测:i-->输入垂直间距:1-->激活完成。
3、等轴面的切换方法:F5或CTRL+E依次切换上、右、左三个面。
二、在轴测投影模式下画直线1、输入坐标点的画法:?与X轴平行的线,极坐标角度应输入30°,如@50<30。
?与Y轴平行的线,极坐标角度应输入150°,如@50<150。
?与Z轴平行的线,极坐标角度应输入90°,如@50<90.?所有不与轴测轴平行的线,则必须先找出直线上的两个点,然后连线。
2、也可以打开正交状态进行画线。
如下图,即可以通过正交在水平与垂直间进行切换而绘制出来。
▲实例:在激活轴测状态下,打开正交,绘制的一个长度为10的正方体图。
1、激活轴测-->启动正交,当前面为左面图形。
2、直线工具-->定第一点-->水平方向10-->垂直方向10-->水平反方向10-->C 闭合,3、F5:切换至上面-->指定顶边一角点-->X方向10-->Y方向10-->X方向10-->C闭合,4、F5:切换到右面-->指定底边右角点-->水平方向10-->向上垂直方向10-->确定完成,三、定位轴测图中的实体要在轴测图中定位其它已知图元,必须打开自动追踪中的角度增量并设定角度为30度,这样才能从已知对象开始沿30°、90°或150°方向追踪。
管道布置图(单线图)个人经验分享管道布置图的设定是一项很仔细的工作,我的经验分享如下:1、首先应该知道本工段的作用,设备的数量、管线的根数等,然后根据设备布置图在心里有一个大概的主管道走向,考虑是否需要设置中间管廊。
2、还要熟悉配管的标准规范,要很详细,具体到相邻管道的间距、管道与相近间构筑物的间距、管架的设置、阀柄高度等都要知道。
3、开始绘制,完善设备布置图,对照工艺流程图,先从主管线开始。
(我绘图的时候对自己要求比较严格,因为如果有人CAD使用不是很熟练的话,画出的图就会有偏差,施工中就更不能保证了,当然使用三维配管的时候准确性也是需要的。
)按照相关配管规定开始配管。
4、要注意工艺流程图上有特殊注明的地方,比如需要有U形弯、坡度等要求。
5、配管的时候,相邻管间距的查取分好几种情况,有法兰并排的非保温管、法兰交错的非保温管、法兰并排的保温管、法兰交错的保温管,需要看清楚。
6、我觉得还有一点也挺重要的,一名好的设计人员就是一名好的操作人员,要经常换位思考,多从操作人员的角度出发,要便于操作,这样的成品才不会给操作上带来麻烦。
在现场也经常看到有的阀门高高在上、有的阀柄背向人等,无法操作。
一点个人的想法,还请指教。
按照P&ID图、设备参数和厂区布置情况绘制平面和立面图。
首先要做图要符合标准,管件尽量符合标准,要考虑压损和检修方便。
1.熟悉标准规范,这一点很重要,楼上几位都忽视了这一点,有点出乎我的意料之外。
2. 准备资料,楼上几位基本说到了。
3. 合理布置,这就与个人的经验、对标准规范的把握程度有关了。
开始可参照别人的学习,在理解的基础上自己真正掌握。
4. 注意美观,在合理的基础上尽量兼顾使布置的管道美观。
5. 娴熟的绘图技术,无论是过去的手工绘制,还是现在采用CAD技术手段,都需要有强的基本功。
6. 合理选材,材料既要能满足工艺要求,又不要过于保守造成浪费。
7. 准确地统计材料,统计材料一定细心,施工时材料不对是很多配管设计人员最为尴尬的事。
如何用CAD绘制管线图图纸设置 1坐标及起始标高的设置1。
1当程序打开一张新图纸时,将自动弹出一个初始设置对话框,在此对话框中,除了程序版权的声明以外,还有三个参数的设置:即两个X、Y坐标轴与水平向右矢量线的两个夹角,和图形初始管段起点处的标高(初始标高)。
一般来说:1.2两个坐标轴与水平线的夹角可用程序默认的设置,均为30°。
1。
3初始标高则根据实际将要绘制的管道的具体情况而定。
程序默认值为0。
此初始标高值,将在以后的管道绘制中,作为程序自动计算标高值的依据。
2辅助线2.1辅助线是指程序在用户绘制正向管段时辅助显示其方向、长度的方向辅助线和长度辅助线。
2.2方向辅助线:程序根据初始对话框中所设置的坐标轴方向,和当前用户光标所在的位置,自动判别用户所画管段方向的一根方向皮筋线。
该皮筋线将决定所画管段的方向。
2.3长度辅助线:程序根据当前用户光标所在的位置,与起点的连线所画的长度皮筋线.该皮筋线将决定所画管段的长度(象素长度)。
3图幅大小的设置3。
1在程序运行界面的上部任务条中,点取相应的页面设置任务按钮,即可出现页面设置对话框,选取一种并确定即可.3。
2本程序目前支持A3、A4两种图幅。
3。
3当图幅设置被改动后,图纸中的图框将自动随之调整。
3。
4在打印图纸前,请检查打印机的图纸设置是否与图幅的大小相配。
3.5图幅大小的调整,只是为了适应管道图形的大小,无论是A3或A4纸,在打印图纸时,都应将打印机设置中的纸张设为横放。
而在打印各种报告时,无论当时图幅如何设置,都应将打印机设置中的纸张设为A4,且为竖放。
4图形线宽的设置4.1在程序运行界面的上部任务条中,点取相应的线宽设置任务按钮,即可出现线宽设置对话框,在此对话框中,可对主线管、支线管、管件、阀门等对象的图形线宽分别进行设置,设置后确定即可.4。
2如果所画对象的线型也要进行设置的话,则其线宽应设置为1,否则其线型设置将无效.5图形线型的设置5.1在程序运行界面的上部任务条中,点取相应的线型设置任务按钮,即可出现线型设置对话框,在此对话框中,可对主线管、支线管的绘制线型进行选择.5。
如何用CAD绘制管线图图纸设置 1坐标及起始标高的设置当程序打开一张新图纸时,将自动弹出一个初始设置对话框,在此对话框中,除了程序版权的声明以外,还有三个参数的设置:即两个X、Y坐标轴与水平向右矢量线的两个夹角,和图形初始管段起点处的标高(初始标高)。
一般来说:两个坐标轴与水平线的夹角可用程序默认的设置,均为30°。
初始标高则根据实际将要绘制的管道的具体情况而定。
程序默认值为0。
此初始标高值,将在以后的管道绘制中,作为程序自动计算标高值的依据。
2辅助线辅助线是指程序在用户绘制正向管段时辅助显示其方向、长度的方向辅助线和长度辅助线。
方向辅助线:程序根据初始对话框中所设置的坐标轴方向,和当前用户光标所在的位置,自动判别用户所画管段方向的一根方向皮筋线。
该皮筋线将决定所画管段的方向。
长度辅助线:程序根据当前用户光标所在的位置,与起点的连线所画的长度皮筋线。
该皮筋线将决定所画管段的长度(象素长度)。
3图幅大小的设置在程序运行界面的上部任务条中,点取相应的页面设置任务按钮,即可出现页面设置对话框,选取一种并确定即可。
本程序目前支持A3、A4两种图幅。
当图幅设置被改动后,图纸中的图框将自动随之调整。
在打印图纸前,请检查打印机的图纸设置是否与图幅的大小相配。
图幅大小的调整,只是为了适应管道图形的大小,无论是A3或A4纸,在打印图纸时,都应将打印机设置中的纸张设为横放。
而在打印各种报告时,无论当时图幅如何设置,都应将打印机设置中的纸张设为A4,且为竖放。
4图形线宽的设置在程序运行界面的上部任务条中,点取相应的线宽设置任务按钮,即可出现线宽设置对话框,在此对话框中,可对主线管、支线管、管件、阀门等对象的图形线宽分别进行设置,设置后确定即可。
如果所画对象的线型也要进行设置的话,则其线宽应设置为1,否则其线型设置将无效.5图形线型的设置在程序运行界面的上部任务条中,点取相应的线型设置任务按钮,即可出现线型设置对话框,在此对话框中,可对主线管、支线管的绘制线型进行选择。
使用说明:图纸设置1坐标及起始标高的设置1.1当程序打开一张新图纸时,将自动弹出一个初始设置对话框,在此对话框中,除了程序版权的声明以外,还有三个参数的设置:即两个X、Y坐标轴与水平向右矢量线的两个夹角,和图形初始管段起点处的标高(初始标高)。
一般来说:1.2两个坐标轴与水平线的夹角可用程序默认的设置,均为30°。
1.3初始标高则根据实际将要绘制的管道的具体情况而定。
程序默认值为0。
此初始标高值,将在以后的管道绘制中,作为程序自动计算标高值的依据。
2辅助线2.1辅助线是指程序在用户绘制正向管段时辅助显示其方向、长度的方向辅助线和长度辅助线。
2.2方向辅助线:程序根据初始对话框中所设置的坐标轴方向,和当前用户光标所在的位置,自动判别用户所画管段方向的一根方向皮筋线。
该皮筋线将决定所画管段的方向。
2.3长度辅助线:程序根据当前用户光标所在的位置,与起点的连线所画的长度皮筋线。
该皮筋线将决定所画管段的长度(象素长度)。
3图幅大小的设置3.1在程序运行界面的上部任务条中,点取相应的页面设置任务按钮,即可出现页面设置对话框,选取一种并确定即可。
3.2本程序目前支持A3、A4两种图幅。
3.3当图幅设置被改动后,图纸中的图框将自动随之调整。
3.4在打印图纸前,请检查打印机的图纸设置是否与图幅的大小相配。
3.5图幅大小的调整,只是为了适应管道图形的大小,无论是A3或A4纸,在打印图纸时,都应将打印机设置中的纸张设为横放。
3.6而在打印各种报告时,无论当时图幅如何设置,都应将打印机设置中的纸张设为A4,且为竖放。
4图形线宽的设置4.1在程序运行界面的上部任务条中,点取相应的线宽设置任务按钮,即可出现线宽设置对话框,在此对话框中,可对主线管、支线管、管件、阀门等对象的图形线宽分别进行设置,设置后确定即可。
4.2如果所画对象的线型也要进行设置的话,则其线宽应设置为1,否则其线型设置将无效.5图形线型的设置5.1在程序运行界面的上部任务条中,点取相应的线型设置任务按钮,即可出现线型设置对话框,在此对话框中,可对主线管、支线管的绘制线型进行选择。
淘1 如何用CAD绘制管线图图纸设置 1坐标及起始标高的设置1.1当程序打开一张新图纸时,将自动弹出一个初始设置对话框,在此对话框中,除了程序版权的声明以外,还有三个参数的设置:即两个X、Y坐标轴与水平向右矢量线的两个夹角,和图形初始管段起点处的标高(初始标高)。
一般来说:1.2两个坐标轴与水平线的夹角可用程序默认的设置,均为30°。
1.3初始标高则根据实际将要绘制的管道的具体情况而定。
程序默认值为0。
此初始标高值,将在以后的管道绘制中,作为程序自动计算标高值的依据。
2辅助线2.1辅助线是指程序在用户绘制正向管段时辅助显示其方向、长度的方向辅助线和长度辅助线。
2.2方向辅助线:程序根据初始对话框中所设置的坐标轴方向,和当前用户光标所在的位置,自动判别用户所画管段方向的一根方向皮筋线。
该皮筋线将决定所画管段的方向。
2.3长度辅助线:程序根据当前用户光标所在的位置,与起点的连线所画的长度皮筋线。
该皮筋线将决定所画管段的长度(象素长度)。
3图幅大小的设置3.1在程序运行界面的上部任务条中,点取相应的页面设置任务按钮,即可出现页面设置对话框,选取一种并确定即可。
3.2本程序目前支持A3、A4两种图幅。
3.3当图幅设置被改动后,图纸中的图框将自动随之调整。
3.4在打印图纸前,请检查打印机的图纸设置是否与图幅的大小相配。
3.5图幅大小的调整,只是为了适应管道图形的大小,无论是A3或A4纸,在打印图纸时,都应将打印机设置中的纸张设为横放。
3.6而在打印各种报告时,无论当时图幅如何设置,都应将打印机设置中的纸张设为A4,且为竖放。
4图形线宽的设置4.1在程序运行界面的上部任务条中,点取相应的线宽设置任务按钮,即可出现线宽设置对话框,在此对话框中,可对主线管、支线管、管件、阀门等对象的图形线宽分别进行设置,设置后确定即可。
4.2如果所画对象的线型也要进行设置的话,则其线宽应设置为1,否则其线型设置将无效.5图形线型的设置5.1在程序运行界面的上部任务条中,点取相应的线型设置任务按钮,即可出现线型设置对话框,在此对话框中,可对主线管、支线管的绘制线型进行选择。
○管○道○轴○测○图○C○A○D○画○法轴测图是反映物体三维形状的二维图形,它富有立体感,能帮人们更快更清楚地认识产品结构。
绘制一个零件的轴测图是在二维平面中完成,相对三维图形更简洁方便。
一个实体的轴测投影只有三个可见平面,为了便于绘图,我们将这三个面作为画线、找点等操作的基准平面,并称它们为轴测平面,根据其位置的不同,分别称为左轴测面、右轴测面和顶轴测面。
当激活轴测模式之后,就可以分别在这三个面间进行切换。
如一个长方体在轴测图中的可见边与水平线夹角分别是30°、90°和120°。
一、激活轴测投影模式1、方法一:工具-->草图设置、捕捉和栅格-->捕捉业型和样式:等轴测捕捉-->确定,激活。
2、在命令提示符下输入:snap-->样式:s-->等轴测:i-->输入垂直间距:1-->激活完成。
3、等轴面的切换方法:F5或CTRL+E依次切换上、右、左三个面。
二、在轴测投影模式下画直线1、输入坐标点的画法:?与X轴平行的线,极坐标角度应输入30°,如@50<30。
?与Y轴平行的线,极坐标角度应输入150°,如@50<150。
?与Z轴平行的线,极坐标角度应输入90°,如@50<90.?所有不与轴测轴平行的线,则必须先找出直线上的两个点,然后连线。
2、也可以打开正交状态进行画线。
如下图,即可以通过正交在水平与垂直间进行切换而绘制出来。
▲实例:在激活轴测状态下,打开正交,绘制的一个长度为10的正方体图。
1、激活轴测-->启动正交,当前面为左面图形。
2、直线工具-->定第一点-->水平方向10-->垂直方向10-->水平反方向10-->C 闭合,3、F5:切换至上面-->指定顶边一角点-->X方向10-->Y方向10-->X 方向10-->C闭合,4、F5:切换到右面-->指定底边右角点-->水平方向10-->向上垂直方向10-->确定完成,三、定位轴测图中的实体要在轴测图中定位其它已知图元,必须打开自动追踪中的角度增量并设定角度为30度,这样才能从已知对象开始沿30°、90°或150°方向追踪。
如何用CAD绘制管线图图纸设置 1坐标及起始标高的设置1.1当程序打开一张新图纸时,将自动弹出一个初始设置对话框,在此对话框中,除了程序版权的声明以外,还有三个参数的设置:即两个X、Y坐标轴与水平向右矢量线的两个夹角,和图形初始管段起点处的标高(初始标高)。
一般来说:1。
2两个坐标轴与水平线的夹角可用程序默认的设置,均为30°。
1。
3初始标高则根据实际将要绘制的管道的具体情况而定。
程序默认值为0。
此初始标高值,将在以后的管道绘制中,作为程序自动计算标高值的依据。
2辅助线2.1辅助线是指程序在用户绘制正向管段时辅助显示其方向、长度的方向辅助线和长度辅助线。
2.2方向辅助线:程序根据初始对话框中所设置的坐标轴方向,和当前用户光标所在的位置,自动判别用户所画管段方向的一根方向皮筋线。
该皮筋线将决定所画管段的方向。
2.3长度辅助线:程序根据当前用户光标所在的位置,与起点的连线所画的长度皮筋线。
该皮筋线将决定所画管段的长度(象素长度)。
3图幅大小的设置3。
1在程序运行界面的上部任务条中,点取相应的页面设置任务按钮,即可出现页面设置对话框,选取一种并确定即可。
3。
2本程序目前支持A3、A4两种图幅。
3。
3当图幅设置被改动后,图纸中的图框将自动随之调整.3.4在打印图纸前,请检查打印机的图纸设置是否与图幅的大小相配.3。
5图幅大小的调整,只是为了适应管道图形的大小,无论是A3或A4纸,在打印图纸时,都应将打印机设置中的纸张设为横放。
而在打印各种报告时,无论当时图幅如何设置,都应将打印机设置中的纸张设为A4,且为竖放.4图形线宽的设置4.1在程序运行界面的上部任务条中,点取相应的线宽设置任务按钮,即可出现线宽设置对话框,在此对话框中,可对主线管、支线管、管件、阀门等对象的图形线宽分别进行设置,设置后确定即可。
4.2如果所画对象的线型也要进行设置的话,则其线宽应设置为1,否则其线型设置将无效.5图形线型的设置5.1在程序运行界面的上部任务条中,点取相应的线型设置任务按钮,即可出现线型设置对话框,在此对话框中,可对主线管、支线管的绘制线型进行选择.5。
使用说明:图纸设置1坐标及起始标高的设置1.1当程序打开一张新图纸时,将自动弹出一个初始设置对话框,在此对话框中,除了程序版权的声明以外,还有三个参数的设置:即两个X、Y坐标轴与水平向右矢量线的两个夹角,和图形初始管段起点处的标高(初始标高)。
一般来说:1.2两个坐标轴与水平线的夹角可用程序默认的设置,均为30°。
1.3初始标高则根据实际将要绘制的管道的具体情况而定。
程序默认值为0。
此初始标高值,将在以后的管道绘制中,作为程序自动计算标高值的依据。
2辅助线2.1辅助线是指程序在用户绘制正向管段时辅助显示其方向、长度的方向辅助线和长度辅助线。
2.2方向辅助线:程序根据初始对话框中所设置的坐标轴方向,和当前用户光标所在的位置,自动判别用户所画管段方向的一根方向皮筋线。
该皮筋线将决定所画管段的方向。
2.3长度辅助线:程序根据当前用户光标所在的位置,与起点的连线所画的长度皮筋线。
该皮筋线将决定所画管段的长度(象素长度)。
3图幅大小的设置3.1在程序运行界面的上部任务条中,点取相应的页面设置任务按钮,即可出现页面设置对话框,选取一种并确定即可。
3.2本程序目前支持A3、A4两种图幅。
3.3当图幅设置被改动后,图纸中的图框将自动随之调整。
3.4在打印图纸前,请检查打印机的图纸设置是否与图幅的大小相配。
3.5图幅大小的调整,只是为了适应管道图形的大小,无论是A3或A4纸,在打印图纸时,都应将打印机设置中的纸张设为横放。
3.6而在打印各种报告时,无论当时图幅如何设置,都应将打印机设置中的纸张设为A4,且为竖放。
4图形线宽的设置4.1在程序运行界面的上部任务条中,点取相应的线宽设置任务按钮,即可出现线宽设置对话框,在此对话框中,可对主线管、支线管、管件、阀门等对象的图形线宽分别进行设置,设置后确定即可。
4.2如果所画对象的线型也要进行设置的话,则其线宽应设置为1,否则其线型设置将无效.5图形线型的设置5.1在程序运行界面的上部任务条中,点取相应的线型设置任务按钮,即可出现线型设置对话框,在此对话框中,可对主线管、支线管的绘制线型进行选择。
AUTOCAD轴测图(单线图)画法1.安装AUTOCAD画单线图插件可根据需要按照2006年以前和2006年以后的AUTOCAD的版本安装,但AUTOCAD 宜安装在C盘中。
2.建立单线图画图边框可以利用现有设计提供的AUTOCAD单线图边框,根据自己的需要设计本项目所需要的画图边框作为第一层。
3.进入画轴测图模式可以用输入英文指令方式画轴测图(单线图)。
a)在下边的对话框中依次输入:snap按回车、s按回车、i按回车、在指定捕捉间距或【纵横向间距(A)】输入适当的捕捉间距,根据你的画图需要输入如1、2、5、10等均可。
这样就进入画轴测图的模式了。
b)为了方便画图,可以选择西北方向为设计的北,也可以选择东北方向为北(根据设计平面图上详图部分的北为准,但一个项目应统一到一个方向上)。
c)还可以在下边输入:isoplane按回车、t按回车,光标也就变成了150的交叉。
d)在图形特性管理器中,选择新增图层作为画图的第二层。
e)在下边捕捉等对话框中按下正交,这样画图时线条只能在东北和西北方向画线;当需要画上下直线时,按下下边的极轴,接着画上下直线。
也就是画到转弯处,变换正交和极轴即可。
4.画图a)在安装了画图插件后,选择图框图表类,选择软件加载.b)如果单是从焊缝管理的角度出发,可以在图框图表类中选择你需要的图框;如果是根据自己的需要设计的图框,请将设计好的图框直接拷贝过来。
为了方便批打印,请选择左下角为拷贝基点(或者指定为同一坐标点),并放置到第一层坐标(0,0)处。
注:在AUTOCAD2004(2007中没有,其他版本没有注意)中有一batchplt.exe 批处理打印实用程序,可以将画好的单线图一次性全部打印,前提条件是先设置好单个图纸打印的布局。
c)在第一层中,选择图框图表类中的管段图方向针,加载图纸的北方向,不需要的东西可以剔除。
d)在二层中,按照平面图上的方向画好没有管配件的管线,将管线的线粗设定为0.5~08,在格式→线宽中勾选显示线宽。
CAD制作工业管道图的详细步骤解析在工业设计和制造过程中,制作工业管道图是一个重要的环节。
CAD软件提供了强大的工具和功能,可以帮助设计师和工程师更加高效地绘制和编辑工业管道图。
本文将详细解析CAD制作工业管道图的步骤,帮助读者更好地理解和掌握相关技巧。
步骤一:确定设计需求在开始制作工业管道图之前,首先需要明确设计的需求和要求。
这包括确定管道的布局、尺寸、材质以及与其他设备的连接方式等。
在明确设计需求后,设计人员可以更加有针对性地进行后续的绘图工作。
步骤二:准备CAD软件选择适合的CAD软件进行工业管道图的绘制。
目前市面上有许多优秀的CAD软件可供选择,如AutoCAD、SolidWorks、CATIA等。
不同软件的使用界面和功能略有差异,但总体思路是相似的。
步骤三:创建工作空间打开CAD软件后,需要创建适合的工作空间。
一般情况下,可以选择2D绘图空间作为开始,后续可以根据需要进行切换。
步骤四:绘制基础图形在绘制工业管道图之前,需要先绘制基础图形,如线段、圆形、矩形等。
这些基本图形将作为后续绘制工业管道的基础。
步骤五:绘制管道使用CAD软件的绘图工具,绘制出工业管道的轮廓。
根据设计需求,可以选择绘制直线、曲线、折线等。
在绘制过程中,注意保持图形的准确性和完整性。
步骤六:添加尺寸标注通过尺寸标注功能,可以将工业管道的尺寸信息添加到绘图中。
这可以帮助工程师和制造人员更好地理解设计意图,并进行后续的加工和安装工作。
步骤七:添加连接件和阀门根据工业管道的设计流程,逐步添加连接件和阀门等物件。
这些物件可以通过CAD软件的零件库进行选择和添加,也可以根据需要进行自定义。
步骤八:编辑和调整完成工业管道图的绘制后,可以对图形进行编辑和调整。
通过CAD软件提供的编辑功能,可以修改图形的形状、尺寸、位置等属性,以满足设计需求的变更。
步骤九:保存和导出在绘制工业管道图之后,及时保存工程文件,以便后续的修改和查阅。
同时,根据需要,可以将绘制好的工业管道图导出为其他格式,如PDF、DWG等,以方便与他人共享和使用。
CAD绘制管道和通信图的技巧与方法CAD软件是你学习和使用的必备工具,无论是在建筑设计中绘制平面图、立面图,还是在机械设计中进行零件绘制、装配等,都离不开CAD软件的支持。
在CAD软件中,绘制管道和通信图也是常见的任务之一。
本文将介绍一些绘制管道和通信图的基本技巧与方法,帮助你更加高效地完成工作。
一、绘制管道图:绘制管道图主要包括以下几个步骤:1. 点击CAD软件中的绘图命令或选择绘图工具栏中的直线工具,确定绘图起点。
2. 按住鼠标左键并拖动,绘制直线段。
3. 在绘制过程中,根据需要可以使用CAD软件提供的工具进行缩放、平移等操作,以便更好地完成绘图任务。
4. 绘制完成后,可以使用CAD软件中的修改工具对图形进行进一步编辑和调整,例如修改线型、线宽等。
5. 最后,保存绘制好的管道图,以便后续使用。
二、绘制通信图:绘制通信图主要包括以下几个步骤:1. 在CAD软件中创建一个新的绘图文件,设置好绘图纸的尺寸和比例。
2. 点击CAD软件中的绘图命令或选择绘图工具栏中的相应工具,开始绘制通信图的各个元素,如设备、线缆、接口等。
3. 绘制设备时,可以使用CAD软件提供的预设图形进行绘制,也可以根据实际需要绘制自定义的设备图标。
4. 在绘制线缆时,可以使用CAD软件提供的线条工具进行绘制,也可以使用CAD软件中的插入图像工具插入已有的线缆图像。
5. 绘制各个元素过程中,可以使用CAD软件中的对齐、分组等工具对图形进行进一步编辑和调整,以获得一个更具整齐美观的通信图。
6. 绘制完成后,可以使用CAD软件中的文本工具添加文字说明,以便更清晰地表达通信图的含义和功能。
7. 最后,保存绘制好的通信图,并导出为常见的图像格式或打印输出。
总结:通过本文介绍的绘制管道和通信图的技巧与方法,相信你已经掌握了基本的绘制流程和常用工具的使用。
在实际绘制过程中,还需根据具体需求和实际情况进行灵活运用,以获得更好的绘图效果。
不断学习和实践,相信你能够在CAD软件中熟练掌握绘制管道和通信图的技巧,为你的工作和学习提供更多便利。
管道的单线图和双线图管子的单、双线图
视图表示方法 双线图表示方法 单线图表示方法弯头的单、双线图1 90度弯头的画法
视图画法 弯头的双线画法 弯头双线图的两种画
头单线图的三个方向画法 弯头转弯处的画法( 圆可以断开或不断开,意义相同)
.2 45度弯头的画法
45度弯头的单、双线图,与90度弯头的区别在于不是整圆而是半圆。
单线图的两种画法(意义相同)
弯头画法的要点:先投影到的管段指向小圆心或半圆心,后投影到的管段指向小圆边或半圆.三通的单、双线图
.1同径三通的三视图和双线图
.2异径三通的三视图和双线图
.3三通的单线图画法
.4三通两种单线图画法
小圆断开或不断开,意义相同。
.5同径斜三通的单、双线图
.6异径斜三通的单、双线图
单、双线图
异径和同径四通的表示方法相同,其直径一般用管子口径标注方法表示。
.异径外接头的单、双线图
.1同心异径外接头的单、双线图
同心异径外接头有两种画法,意义相同。
.2偏心异径外接头的单、双线图
.阀门的单、双线图
阀柄向前阀柄向后阀柄向右阀柄向左。
单线图CD画法知识讲解○管○道○轴○测○图○C○○D○画○法轴测图是反映物体三维形状的二维图形,它富有立体感,能帮人们更快更清楚地认识产品结构。
绘制一个零件的轴测图是在二维平面中完成,相对三维图形更简洁方便。
一个实体的轴测投影只有三个可见平面,为了便于绘图,我们将这三个面作为画线、找点等操作的基准平面,并称它们为轴测平面,根据其位置的不同,分别称为左轴测面、右轴测面和顶轴测面。
当激活轴测模式之后,就可以分别在这三个面间进行切换。
如一个长方体在轴测图中的可见边与水平线夹角分别是30°、90°和120°。
一、激活轴测投影模式1、方法一:工具-->草图设置、捕捉和栅格-->捕捉业型和样式:等轴测捕捉-->确定,激活。
2、在命令提示符下输入:snp-->样式:s-->等轴测:i-->输入垂直间距:1-->激活完成。
3、等轴面的切换方法:F5或CTRL+E依次切换上、右、左三个面。
二、在轴测投影模式下画直线1、输入坐标点的画法:?与X轴平行的线,极坐标角度应输入30°,如@50启动正交,当前面为左面图形。
2、直线工具-->定第一点-->水平方向10-->垂直方向10-->水平反方向10-->C 闭合,3、F5:切换至上面-->指定顶边一角点-->X方向10-->Y方向10-->X 方向10-->C闭合,4、F5:切换到右面-->指定底边右角点-->水平方向10-->向上垂直方向10-->确定完成,三、定位轴测图中的实体要在轴测图中定位其它已知图元,必须打开自动追踪中的角度增量并设定角度为30度,这样才能从已知对象开始沿30°、90°或150°方向追踪。
1、如要在上例中的正方形右面定一个长度为4的正方形,则:捕捉右面左底角-->X轴方向:3-->垂直方向4-->水平方向4-->下垂直方向4-->C闭合,2、如要在顶面绘制一直径为4的圆,则:F5切换至顶面-->椭圆工具-->等轴测圆:i-->捕捉对角线交叉点-->半径:2-->确定完成,四、轴测面内画平行线轴测面内绘制平行线,不能直接用OFFSET命令进行,因为OFFSET中的偏移距离是两线之间的垂直距离,而沿30°方向之间的距离却不等于垂直距离。
cad管线绘图教程
CAD运用各行各业,比如管道行业,那么大家知道cad管线如何画吗?下面是店铺整理的cad管线绘图教程,希望能给大家解答。
cad管线绘图教程:
若绘制管道线,我们可以依次点击浩辰CAD机械菜单栏中的【浩辰机械】—【绘图工具】—【管道线】。
由于在本次实例中,管道内径和壁厚是已经给定的,分别为10mm、2mm,因此我们在系统提示下输入管道内径10mm、管道壁厚2mm。
然后,我们在系统提示下拾取或直接输入管道线起点,并指定第一段长度150mm,输入圆弧终点为30mm,绘制管道线圆弧部分。
最后,我们依照提示,重复绘制剩下的部分,将管道线两头绘制好、添加剖面线即可完成管道线的绘制。
由于我们在本次绘制过程中调用了浩辰CAD机械软件的【管道线】绘制功能,因此我们能够迅速的完成管道线的绘制。