定西土豆品种及图片
- 格式:doc
- 大小:2.63 MB
- 文档页数:11
··Selection and Breeding of New Potato Variety 'Dingshu 5'LI Deming 1,2,LUO Lei 1,2,YAO Yanhong 1,2,LI Yajie 1,2*,DONG Aiyun 1,2,LIU Huixia 1,2,LI Fengxian 1,2,NIU Caiping 1,2,FAN Yi 1,2(1.Dingxi Academy of Agricultural Sciences,Dingxi,Gansu 743000,China;2.Gansu Province Engineering Research Center for Potato,Dingxi,Gansu 743000,China )A bstract:'Dingshu 5'was bred from a cross between 'Dingshu 1'as female and 'Longshu 5'as male,which was made by the Dingxi Academy of Agricultural Sciences.It was approved for registration of non-staple crop varieties in 2020.It is late-maturing and could be planted as table and starch processing potato.The growth duration of 'Dingshu 5'is about 114days,stems upright,plant height 70cm,stem color greenish-brown,leaves green,corolla purple,and natural fecundity infrequent.Tuber size uniform,oval,skin light yellow,flesh light yellow,and potato skin smooth with light red eyes.The main stem number per plant is 1.9,and the tuber number per plant is 5.0,with an average tuber weight of 133g.The marketable tuber percentage is above 82%.Tuber had a dry matter content of 25.05%,starch content of 19.17%,vitamin content of 10.21mg/100g,crude protein content of 2.32%,and reducing sugar content of 0.17%.Cooking and eating taste are excellent,it is resistance to late blight,but susceptible to leafroll virus disease.The tuber yield is 1840kg/667m 2,increased by 6.5%compared with the control 'Longshu 6'.This variety is suitable for planting in arid and semi-arid regions and other similar ecological areas in Gansu Province.Key Words:potato;Dingshu 5;yield;quality;resistance马铃薯新品种‘定薯5号’的选育李德明1,2,罗磊1,2,姚彦红1,2,李亚杰1,2*,董爱云1,2,刘惠霞1,2,李丰先1,2,牛彩萍1,2,范奕1,2(1.定西市农业科学研究院,甘肃定西743000;2.甘肃省马铃薯工程技术研究中心,甘肃定西743000)收稿日期:2021-01-20基金项目:国家马铃薯产业技术体系专项(CARS-09);联合国世界粮食计划署甘肃富锌马铃薯小农户试点项目(WFPGSPP-1);2020年省级现代丝路寒旱农业现代制种业发展项目(GNKJ-1)。
定西马铃薯调研报告以下是关于定西马铃薯调研的报告,总计1000字:标题:定西马铃薯调研报告摘要:本报告对定西马铃薯产业进行了调研,涵盖了产业规模、产量、种植面积、品种、销售渠道等方面的信息。
调研结果显示,定西马铃薯产业正在积极发展,但仍面临一些挑战和机遇。
一、介绍定西市位于中国甘肃省,是该省重要的农业区域之一。
马铃薯作为主要的农产品之一,在定西有着广泛的种植和消费市场。
本次调研旨在了解定西马铃薯产业的现状、问题和发展趋势。
二、现状分析1. 产业规模:定西马铃薯产业的规模逐年增加,种植面积不断扩大。
根据调查数据显示,近年来,定西市的马铃薯种植面积已经超过XX万亩,产量也随之增长。
2. 品种:定西市的马铃薯品种丰富多样,包括普通马铃薯、紫薯、红皮马铃薯等。
各个品种在市场上有不同的需求和价值。
3. 销售渠道:调查显示,定西市的马铃薯销售渠道主要由批发市场、农贸市场和超市等组成。
部分农民也通过网络销售,提高了销售效益。
三、问题与挑战1. 品牌建设不足:在调研中发现,定西马铃薯缺乏统一的品牌形象和宣传,导致产品在市场上缺乏竞争力。
2. 市场需求不平衡:目前,定西市的马铃薯市场主要集中在农贸市场和批发市场,对高品质、不同品种的马铃薯需求较低。
3. 配套设施不完善:一些农民在种植和销售过程中遇到了一些问题,如运输困难、仓储设施不足等。
四、机遇与发展趋势1. 品牌建设机会:通过加强品牌建设和宣传,定西马铃薯可以在市场上建立更好的品牌形象,提高产品的竞争力。
2. 市场多样化需求:随着消费者对食品质量和品种的要求提高,定西马铃薯可以通过培育不同品种、提高产品质量和创新销售渠道来满足市场需求。
3. 政府支持政策:政府可以通过制定支持政策,提供资金支持和技术指导,帮助定西马铃薯产业健康发展。
五、建议1. 加强品牌建设:定西市可以通过打造统一的品牌形象和宣传,提高产品的认知度和市场影响力。
2. 提升品质和创新:定西市应该注重培育高品质的马铃薯品种,并且密切关注市场需求,根据消费者的偏好进行创新。
临洮县马铃薯种植现状临洮县是甘肃省定西市下属的一个县,地处祁连山脉南麓。
临洮县的农业资源丰富,蕴含着广阔的发展潜力。
其中,马铃薯种植作为临洮县的主力农作物,在县域农业经济发展中发挥着重要的作用。
一、临洮县马铃薯种植现状目前,临洮县的马铃薯种植面积已经达到了十几万亩。
在地理位置上,临洮县位于河西走廊的中部,是甘肃省主要的马铃薯产区之一。
在栽培上,目前的临洮县主要使用单季马铃薯种植方式,也有部分种植双季马铃薯的农户。
此外,临洮县的马铃薯品种也非常丰富,包括马铃薯籽子10号、巴达乌等几十个不同的品种。
二、临洮县马铃薯种植的特色1、品质优良临洮县作为一个马铃薯生产基地,拥有丰富的土地资源和良好的环境条件。
在气候方面,其冬冷夏热的大陆性气候以及充足的光照和污染少的生态环境,为马铃薯的生长提供了有利的条件。
同时,在临洮县种植的马铃薯品种也经过了多年的改良和优化,品质也得到了进一步的提升。
2、产地优势临洮县位于甘肃省中部地带,交通发达,也是通往丝绸之路经济带的重要通道。
这一地理位置的优势,给临洮县的农产品出口创造了有利的条件,也为马铃薯的推广提供了更广阔的平台。
3、精准扶贫临洮县从2016年开始,依托马铃薯产业发展,开展了大规模的精准扶贫行动。
通过提供资金、技术和市场等方面的扶持,帮助临洮县的贫困户和低收入户脱贫致富。
同时,通过马铃薯的种植和销售,也进一步推动了当地的经济发展和就业。
这一精准扶贫模式不仅有利于临洮县的马铃薯产业的发展,也对整个农村经济的改善和农民收入的提升起到了重要的作用。
三、临洮县马铃薯种植存在的问题1、市场瓶颈目前,临洮县的马铃薯产量不断攀升。
但是由于在市场层面上存在不少的瓶颈和挑战,这一部分的马铃薯并未得到有效的销售渠道和营销策略。
这也对农民的收入和农业经济的发展造成了不小的影响。
2、产品质量不稳定尽管临洮县的马铃薯品种繁多,但在生产过程中存在着一些管理上的不足,也存在一些资源缺乏和模式落后的问题。
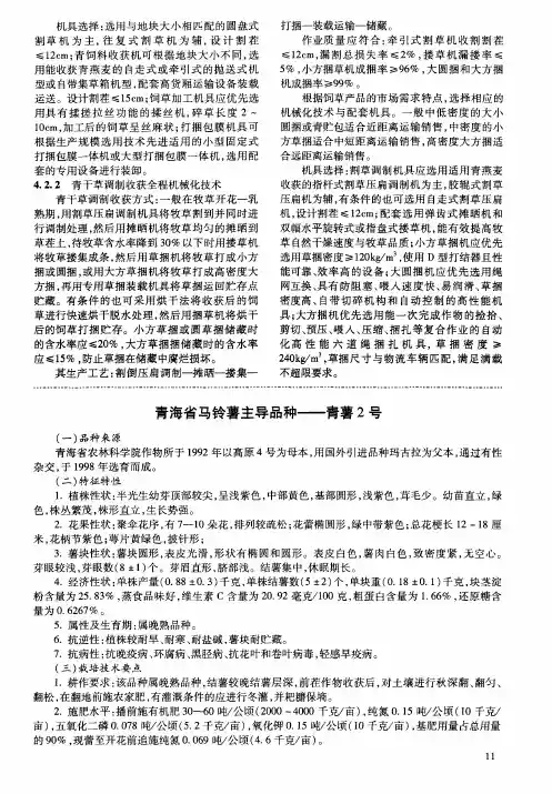
9个马铃薯新品种(系)在安定区的引种表现初报张振军【摘要】以当地品种新大坪为对照,对引进的9个马铃薯品种(系)的农艺性状和产量进行了观察分析.结果表明,各参试品种(系)在安定区及同类地区均能成熟.其中陇薯10号、dx8、青薯9号、陇薯7号、冀张薯8号、dx9较对照品种新大坪增产幅度较大.以陇薯10号产量最高,折合产量为31481 kg/hm2,较对照增产121.5%.其次是dx8,为25509 kg/hm2,较对照增产79.5%.陇薯9号居第3,为23380 kg/hm2,较对照增产64.5%.陇薯7号居第4,产量为21759 kg/hm2,较对照增产53.1%.冀张薯8号居第5,为20000 kg/hm2,较对照增产40.7%.dx9居第6,为19954 kg/hm2,较对照增产40.4%.以上6个品种(系)生育期适中、田间生长势强、平均单株结薯数5.2~6.1粒、芽眼浅或极浅、大薯率较高.综合分析,陇薯10号、青薯9号及冀张薯8号建议在安定区扩大种植.【期刊名称】《甘肃农业科技》【年(卷),期】2018(000)011【总页数】3页(P88-90)【关键词】马铃薯;品种(系);对比试验;安定区【作者】张振军【作者单位】定西市安定区农业技术推广服务中心, 甘肃定西 743000【正文语种】中文【中图分类】S532定西市安定区属国家扶贫开发工作重点县区和六盘山连片特困片区。
年平均降水量380 mm左右,蒸发量达1 536 mm,属典型的干旱半干旱地区[1]。
马铃薯产业成为安定区脱贫攻坚主要产业,但是马铃薯品种单一、产量低、退化快是制约该产业发展的首要因素。
为了促进产业助推精准脱贫持续发展,填补马铃薯优质品种,安定区农业技术推广服务中心在选用品质、产量及抗病性表现良好的品种陇薯6号、青薯9号等的基础上[2-4],2017年又引进部分新品种进行了筛选试验,现将试验结果报道如下。
1 材料与方法1.1 供试材料参试马铃薯品种(系)共9个,包括青薯9号(青海省农林科学院生物技术研究所选育),dx8、dx9(定西市农业科学院马铃薯研究所选育),冀张薯8号(河北省高寒作物研究所选育),庄薯3号(庄浪县农业技术推广中心选育),陇薯6号、陇薯7号、陇薯10号(甘肃省农业科学院马铃薯研究所选育),冀张薯12号(河北省高寒作物研究所选育),以新大坪为CK(凯凯公司提供)。
甘肃定西市马铃薯发展状况
一、历史发展
二、主要品种
目前,甘肃定西市主要种植的马铃薯品种有黄皮察洛、红洋香、东方
美人、益春幼通、杂交6号等。
这些品种在定西市的气候和土地条件下具
备较强的适应性和产量稳定性,被广大农民所青睐。
三、种植面积和产量
四、市场销售
甘肃定西市马铃薯的市场销售主要以销售到省内外其他地区为主。
由
于定西市地处西北地区,交通不便,农产品物流存在一定的局限性。
因此,定西市政府和相关部门加大了与其他省份的市场对接力度,通过政府采购、企事业单位订购等方式,促进马铃薯的销售。
此外,定西市也积极发展农产品深加工产业,通过将马铃薯加工成淀粉、薯类食品、酒精等产品,提高附加值,增加农民收益,促进当地经济
发展。
五、未来发展趋势
随着国内外市场对农产品品质和安全性要求的提高,甘肃定西市的马
铃薯产业也面临着新的挑战和机遇。
为了进一步提高马铃薯的质量和品牌
形象,定西市政府已经加大了农业科技推广力度,提供种植技术指导和培训,加强品种繁育和种子生产,提高产量和品质。
此外,由于马铃薯作为一种重要的粮食作物,在保障粮食安全和解决
当地居民生活问题方面具有独特的优势。
因此,甘肃定西市的马铃薯产业
在未来仍然具备着广阔的发展前景。
总之,甘肃定西市的马铃薯发展状况良好,种植面积和产量逐年增长,并且通过加大科技推广和品种改良,进一步提高产量和品质。
未来,随着
市场需求的不断增长和政府支持的力度加大,定西市马铃薯产业将继续迎
来更大的发展机遇。
土豆之乡是什么地方?
说到土豆之乡,地域辽阔的中国大地上有不少地方都与这个名号有着千丝万缕的关系,大家似乎也都在争夺着这个头衔。
做过功课的壹周君发现,有一个地方被中国农学会特产经济专业委员会审定命名为“中国马铃薯之乡”,那就是甘肃省定西市。
定西市凭借其得天独厚的地理环境与自然条件使得自身成为中国乃至世界马铃薯最佳的适种区之一,而且定西市如今已经是全国范围内最大的脱毒种薯繁育基地、最重要的商品薯生产基地、薯制品加工基地,同样也是我国马铃薯三大主产区之一。
壹周君记得去年有看到新闻说当地还举办了一场“土豆盛宴”,这可不是简单的“土豆聚会”,规模还是很庞大的。
其中不仅展出马铃薯优良品种,还有许多马铃薯加工食品,令人大开眼界。
比如有彩色马铃薯丁、马铃薯蛋糕、马铃薯饼干、马铃薯mini 烤馕等食品。
此外,定西市在商标注册申请方面的规模也是很可观的,马铃薯品牌商标多达近四十个,其中马铃薯以及它的加工食品获得国家绿色食品认证的也有二十多个。
定西市生产规模的庞大,也使得它在我国马铃薯市场占据龙头地位。
它不仅占领了我国的中原市场,在华南地区也占据了高达百分之九十的份额。
以上海、南京等地为代表的华东市场以及在西南地区的成都重庆等地区也占据了一半。
当地的人们还经常开玩笑说,“薯都定西有三宝,洋芋,土豆,马铃薯。
”虽是句玩笑话,但我们也由此可见土豆之乡果真不是浪得虚名。
当地人习惯将之称为是“洋芋”,而且他们当地的洋芋吃法也
是多到令人眼花缭乱。
中国三大土豆之乡如下:
1、甘肃定西
甘肃省定西市是我国马铃薯的主要产区之一,同时也是中国最适合种植马铃薯的地区之一。
在定西有我国最重要的马铃薯加工和制造业,设有全国性的交易、批发市场,大批定西马铃薯被运往全国各地,甚至远销国外,被称为“中国马铃薯之乡”。
2、山东滕州
滕州市位于山东省西南部,有马铃薯专业镇4个、专业村285个,马铃薯春秋两季种植面积65万亩左右,总产200多万吨,年产值40多亿元,约占山东省种植面积的1/4、产量的1/3、出口量的1/2。
是我国马铃薯二季作区种植面积最大、单产最高、效益最好的县(市)。
2000年,山东滕州被农业部命名“中国马铃薯之乡”。
3、贵州威宁
贵州省毕节市威宁彝族回族苗族自治县盛产马铃薯,特色突出。
2008年,中国食品工业协会马铃薯专业委员会下文授予威宁“中国南方马铃薯之乡”称号。
定西土豆品种及图片马铃薯在原产地就有几百个品种,在世界各地又不断地培养新品种,目前全世界有几千个品种,有含淀粉比例较高,适合作为主食的,也有适合作为蔬菜食用的。
人们根据不同的用途培养出很多新品种,花色有白色、红色、紫色等品种,地下块茎有圆形、卵形和椭圆形,其皮色有红色、黄色、白色和紫色的不同品种。
一般用块茎上的“芽眼”切下播种,如果用种子种植,很快就会产生变异,因此非常容易出现新品种。
土豆主要生产国有前苏联、波兰、中国、美国。
中国土豆的主产区是西南山区、西北、内蒙古和东北地区。
“中国薯都”甘肃省定西市已成为脱毒种薯生产能力居全国第一、马铃薯种植全国三大主产区、精淀粉加工能力全国最大、市场流通及营销体系全国一流,定西市的气候、土质、降雨等条件适宜马铃薯生长,所产马铃薯个大、质优、色白形圆、薯皮光滑、口感醇香、干物质含量高、耐运耐藏,是各种马铃薯淀粉及其制品生产的上好原料和鲜食外销的优质产品。
每年种植面积稳定在300万亩左右,2008年达350万亩,产量530万吨:定西市安定区是全国马铃薯种植面积最大、总产量最多、鲜销量最大、加工量最大的县(区)。
2009年,全区马铃薯种植面积达到104万亩,占全区农作物播种面积的一半以上。
马铃薯产业已真正成为当地贯通一二三产、辐射千家万户、统筹城乡发展、带动农民增收、引领区域经济的战略性主导产业。
定西市连续多年成功举办了中国·定西马铃薯产业发展暨经贸洽谈会,极大地提高了马铃薯产业的知名度和影响力。
从产业体系来看,马铃薯已形成了定西市最为完整的产业链。
良种、加工、贮藏、运销等方面都得到快速发展,互配套的精深加工体系、市场营销体系和脱毒种薯供应体系,为农业增效、农民增收作出新的更大的贡献。
定西市脱毒种薯图片:图片贡献:2014年10月5日2014年新品种:脱毒新大坪2014年新品质2014年新品种:脱毒黑美人2014脱毒新品种2014年脱毒新品种2014年脱毒薄皮新品种2014年薄皮脱毒新品种2014年薄皮脱毒新品种图片贡献:2014年10月5日。
看定西土豆如何长大作者:暂无来源:《经济》 2019年第12期文/本刊特约记者魏永刚许多人知道定西,大概都与贫困连在一起。
上世纪80年代初,我国开始大规模区域性扶贫。
甘肃定西、河西与宁夏西海固合称“三西”贫困地区,被确定为最贫困的地方。
有一个形象的说法是,他们“靠土豆过日子”。
如今,土豆与甘肃定西依然紧紧联结在一起。
土豆又叫马铃薯,定西今天有“世界薯都”之称。
土豆这个外观颜色与定西黄土高原极其相似的作物,伴随着定西人民走过艰难的贫穷,一路随脱贫的步履走来,成为这个地区群众参与程度最深的脱贫产业。
小小土豆被人们亲切地称为“救命薯”“致富薯”,今天又叫“小康薯”。
马铃薯在定西这片土地上记录着历史,也寄托着希望。
定西市安定区是定西马铃薯生产的重要基地之一。
这里的土豆可以数出好几个“最”:全国马铃薯种植面积最大、微型薯繁育能力最强、依靠马铃薯增收最多、占生产总值比例最高的县区之一。
记者到安定区走访了5个乡镇,先后到7个村庄、3个企业和7个农村专业合作社,寻访定西土豆如何长大的轨迹,探寻产业扶贫的启示。
定西土豆“长大”了定西土豆有过不同的直观形象。
在人们生活最困难的时候,土豆就是清水里煮的食物,是火边烤的吃食;在土豆产业发展的时候,土豆是黄土地里刨出来装进口袋拉出去卖钱的商品。
今天,定西土豆已经成为加工企业的原料,被加工成各种速食品,装在精美的包装袋,运出定西。
曾经以麻袋和车皮为单位销售的土豆,在今天的定西以“粒”为单位销售。
一粒原原种土豆的价格已经超过了麻袋装的好几斤。
今天,在定西,土豆确实是一个“大”产业。
土豆产业有多大?我们从安定区走访下来,感到至少可以从三个纬度来衡量:土豆是安定区重要的脱贫攻坚支柱产业;是定西农民增收的大头;是定西走出国门、参与“一带一路”建设的大品牌。
今年,安定区种植土豆80多万亩。
这是安定区土豆种植的一个稳定亩数。
2018年安定区种植土豆就有102万亩,总产量135万吨。
农民人均从马铃薯产业中获得可支配收入占农民人均可支配收入的30%。
定西土豆近几年的种植记录卡一、引言定西是中国西北地区一个以农业为主要产业的城市,其中土豆种植是该地区的重要农作物之一。
本文将对定西土豆近几年的种植记录进行详细介绍。
二、土豆种植面积的变化2.1 2018年土豆种植面积根据定西市农业局的数据,2018年定西市土豆种植面积为10万亩。
2.2 2019年土豆种植面积2019年,定西市农民对土豆种植的积极性有所增加,土豆种植面积增加到12万亩。
2.3 2020年土豆种植面积2020年,受全球新冠疫情的影响,定西市农户对土豆种植的需求增加,土豆种植面积再次增加到15万亩。
2.4 2021年土豆种植面积的预测根据农业专家的预测,随着土豆市场需求的不断增加,2021年定西市土豆种植面积有望再创新高,预计将达到18万亩。
三、土豆品种的选择3.1 优质土豆品种定西市农业技术推广站根据当地气候和土壤条件,推荐了一些适合定西种植的优质土豆品种,如“鸡心石薯”、“红薯7号”等。
3.2 品种选择的考虑因素农民在选择土豆品种时需要考虑多个因素,包括抗病性、产量、口感等。
根据当地经验,选用适应性强、产量高、抗病性好的品种,可以提高土豆的产量和品质。
四、土豆种植的关键技术4.1 土壤准备在土豆种植前,农民需要对土壤进行适当的准备工作,包括翻耕、施肥、调整土壤酸碱度等。
4.2 播种与管理土豆的播种时间通常在春季,农民需要根据当地气候和土壤条件选择合适的播种时间。
在土豆生长期间,还需要进行适当的管理,包括浇水、除草、防虫等。
4.3 病虫害防治土豆种植过程中,常常会受到各种病虫害的侵袭。
农民需要及时采取科学的防治措施,包括喷洒农药、病虫害监测等,以保证土豆的生长和产量。
4.4 采收与储存土豆的采收时间通常在秋季,农民需要注意采收时机的选择,以免影响土豆的品质。
采收后,土豆需要进行适当的储存,以延长其保鲜期。
五、土豆种植的经济效益5.1 土豆产量的提高通过科学的种植管理和技术手段,定西市土豆的平均亩产量逐年提高,从2018年的3000公斤/亩提高到2020年的3500公斤/亩。
民乐县适宜种植的马铃薯品种特征特性及产量表现马铃薯品种按不同用途目前一般可分为鲜食菜用型品种(包括早熟菜用型品种与晚熟菜用型品种)、淀粉加工型品种、油炸食品加工形品种(包括油炸薯片品种、条加工型品种、全粉加工型品种)3类。
我们通常所说的加工专用马铃薯品种,是指淀粉加工型品种和油炸食品加工型品种两类。
经过几年的田间试验示范及大面积栽培,现将适于我县种植的马铃薯品种介绍如下:一、鲜食菜用型品种陇薯5号品种来源甘肃省农科院粮食作物所选育。
特征特性生育期120天,薯块休眠期长,属中晚熟品种。
株型半直立,株高60-70厘米,幼苗生长势强,植株繁茂,茎绿色,叶墨绿色,花冠白色,天然不结实。
结薯集中,单株结薯3-5个,薯块大而整齐,大中薯率95%以上。
薯块椭圆形,淡黄皮,淡黄肉,皮较光滑,芽眼较深。
耐贮性稍差。
薯块淀粉含量15.4%,粗蛋白质含量2.44%,维生素C含量28.7mg/100g,还原糖含量平均0.57%。
高抗晚疫病,一般亩产在2000-3000公斤。
适宜我县一、二类地区种植。
栽培技术要点一般种植密度4500株/亩,旱薄地3000株/亩左右。
播前晒种,边切边种,切忌切块后长时间堆放,要适当深种高培土,早施追肥,早促快发管理。
新大坪品种来源定西市安定区农技中心与大坪村农民在历年新品种试验遗留品种(系)中选育。
特征特性生育期115天,属中晚熟品种,株型半直立。
分枝中等,株高40-50cm,茎粗1.0-1.2cm。
茎绿色,叶片肥大、墨绿色。
花白色。
结薯集中,单株结薯3-4个,大中薯率85%左右。
薯块椭圆形,白皮白肉。
表皮光滑,芽眼较浅且少。
耐贮性强,抗旱耐瘠,含粗蛋白质2.67%,淀粉20.19%,还原糖0. 16%。
在田间表现出抗马铃薯病毒病、中抗马铃薯早疫病和晚疫病。
适合鲜食菜用,也可用作淀粉加工原料,具有广阔的发展前景,平均亩产2000公斤。
适宜在我县海拔1600米-2400米的地区种植。
栽培技术要点因栽培地点而异,一般种植密度4000株/亩,播前晒种,边切边种,重施底肥,早施追肥。
甘肃定西特产土豆的作文在众多的美食世界里,有一种看似平凡却魅力非凡的存在,那就是来自甘肃定西的土豆。
说起定西的土豆,那可真是让我印象深刻。
有一次,我跟着朋友一起去定西游玩,那是我第一次亲身感受到定西土豆的魅力。
我们刚到定西的一个小村庄,就看到一片片绿油油的土豆田。
那叶子在微风中轻轻摇曳,仿佛在向我们打招呼。
当地的农民伯伯们正在田间忙碌着,脸上洋溢着丰收的喜悦。
我们走进田边,仔细观察那些土豆植株。
叶子是深绿色的,有点毛茸茸的感觉。
而在土地下面,就藏着一颗颗“宝贝”土豆。
农民伯伯看到我们好奇的样子,热情地拿起锄头,给我们现场挖土豆。
只见他熟练地一挥锄头,土壤松动,然后轻轻一刨,几个圆滚滚的土豆就露了出来。
那些土豆大小不一,有的像拳头,有的像鸡蛋,但每一个都带着新鲜的泥土气息,看起来特别诱人。
伯伯递给我们几个土豆,让我们感受一下。
我接过一个土豆,沉甸甸的,表皮还有些湿润。
我仔细瞧了瞧,它的表皮不是特别光滑,带着一些浅浅的坑洼,颜色是那种土黄色,看起来特别质朴。
到了中午,我们有幸在一位老乡家里品尝到了用定西土豆做的各种美食。
最先端上来的是一盘简简单单的炒土豆丝。
那土豆丝切得粗细均匀,根根分明。
放进嘴里一嚼,“嘎吱”作响,口感特别爽脆,带着淡淡的清甜。
而且这土豆丝特别入味,咸淡恰到好处,让人吃了一口就忍不住想吃第二口。
接着上来的是一盘土豆烧排骨。
那土豆已经炖得非常软烂,入口即化。
吸收了排骨的鲜美汤汁后,土豆的味道更加浓郁,每一口都充满了肉香和土豆自身的香味,两者完美融合,简直是人间美味。
还有一道不得不提的就是定西的土豆饼。
那是把土豆蒸熟后捣成泥,加入面粉和一些调料,然后煎成的饼。
外表金黄酥脆,咬一口,里面软糯香甜,那种独特的口感和味道,让我至今都难以忘怀。
吃完午饭,我们还跟着老乡去了他们储存土豆的地窖。
地窖里阴暗潮湿,但是摆放得整整齐齐的土豆却让人眼前一亮。
老乡告诉我们,定西的土豆之所以好吃,除了土壤和气候的原因,还有他们独特的储存方式。
定西土豆品种及图片
马铃薯在原产地就有几百个品种,在世界各地又不断地培养新品种,目前全世界有几千个品种,有含淀粉比例较高,适合作为主食的,也有适合作为蔬菜食用的。
人们根据不同的用途培养出很多新品种,花色有白色、红色、紫色等品种,地下块茎有圆形、卵形和椭圆形,其皮色有红色、黄色、白色和紫色的不同品种。
一般用块茎上的“芽眼”切下播种,如果用种子种植,很快就会产生变异,因此非常容易出现新品种。
土豆主要生产国有前苏联、波兰、中国、美国。
中国土豆的主产区是西南山区、西北、内蒙古和东北地区。
“中国薯都”甘肃省定西市已成为脱毒种薯生产能力居全国第一、马铃薯种植全国三大主产区、精淀粉加工能力全国最大、市场流通及营销体系全国一流,定西市的气候、土质、降雨等条件适宜马铃薯生长,所产马铃薯个大、质优、色白形圆、薯皮光滑、口感醇香、干物质含量高、耐运耐藏,是各种马铃薯淀粉及其制品生产的上好原料和鲜食外销的优质产品。
每年种植面积稳定在300万亩左右,2008年达350万亩,产量530万吨:定西市安定区是全国马铃薯种植面积最大、总产量最多、鲜销量最大、加工量最大的县(区)。
2009年,全区马铃薯种植面积达到104万亩,占全区农作物播种面积的一半以上。
马铃薯产业已真正成为当地贯通一二三产、辐射千
家万户、统筹城乡发展、带动农民增收、引领区域经济的战略性主导产业。
定西市连续多年成功举办了中国·定西马铃薯产业发展暨经贸洽谈会,极大地提高了马铃薯产业的知名度和影响力。
从产业体系来看,马铃薯已形成了定西市最为完整的产业链。
良种、加工、贮藏、运销等方面都得到快速发展,互配套的精深加工体系、市场营销体系和脱毒种薯供应体系,为农业增效、农民增收作出新的更大的贡献。
定西市脱毒种薯图片:
图片贡献:2014年10月5日
2014年新品种:脱毒新大坪
2014年新品质
2014年新品种:脱毒黑美人
2014脱毒新品种
2014年脱毒新品种
2014年脱毒薄皮新品种
2014年薄皮脱毒新品种
2014年薄皮脱毒新品种
图片贡献:2014年10月5日。