县城管局党委书记公开承诺书完整版
- 格式:docx
- 大小:143.58 KB
- 文档页数:2
城管的承诺书范文
依据《无锡市城市道路管理条例》相关要求,依照新城区发掘占有市政道路行政审批制度相关规定,为搞好审核后工程施工期内安全性安全文明施工及文明施工等工作中,维护新城区优良的市容环境,我企业(企业)现作出以下服务承诺:
1、基坑开挖占有按标准开设标识标牌,除维修及占有時间在一个月之内的新项目,全部审核新项目当场均应实行挂牌上市规章制度,准许后七个工作中日本质当场显见部位开设审核规范化信息内容牌,信息内容牌应包括大城市发掘许可证编号、占有時间、项目经理及联系电话、监管控告电話、工程进度方案等
2、工程施工期内,己方服务承诺依照审核时申请的保证安全生产制造的技术性组织措施,搞好当场安全施工管理方面,当场安全施工义务及因己方工程施工造成的公路交通安全管理均由己方担负;
3、己方服务承诺严苛依照审核规定机构建筑施工,工程施工全过程中如导致审核范畴外的土木工程、园林绿化、道路路灯等公用设施毁坏的,己方按贵局规定按时修补或赔付,并接纳有关执法部门的惩罚;
4、工程施工期内,己方服务承诺按贵局有关规范化规定,统一标准当场安全文明施工管理方法。
专此服务承诺。
服务承诺人:(签字盖章)
日期:年月日。
年党员公开承诺书2024(33篇)年党员公开承诺书2024(通用33篇)年党员公开承诺书2024 篇1一、坚持组织原则,维护班子团结,不搞无原则纠纷。
二、坚持身体力行,认真做好每一项工作,不推脱工作责任。
三、遵纪守法,不以权谋利。
四、带头模范遵守公司工作制度。
承诺人:年党员公开承诺书2024 篇2作为一名党员,积极参加创先争优活动,为了保持共产党员的先进性,不断加强党性锻炼和自身建设,切实履行党员义务,结合本身实际,做出如下承诺:1、在思想上,主动加强政治学习,认真学习报告精神,在今后的实际工作中,将精神融入思想,作为实践,贯穿于工作的各个方面。
2、在学习上,端正态度,认真学习人事人才方面的政策,拓展自身能力,争取更大进步。
3、在工作中,要有敬业精神。
工作认真负责,勤勤恳恳、任劳任怨、温婉耐心。
要有严明的组织纪律性,吃苦耐劳的优良品质。
顾全大局,尽责尽职的做好自己的工作。
4、在生活中,乐于助人,注重诚信,尊重同志,发扬艰苦奋斗,勤俭节约的党员精神。
承诺人:年月日年党员公开承诺书2024 篇3为推进创先争优活动深入开展,争创先进基层党组织,充分发挥党组织的战斗堡垒作用,按照镇党委深入开展创先争优活动要求,结合我村工作实际,现面向全村党员、群众作出如下工作安排:一、在创先争优活动中,积极发挥组织的先锋作用,村两委成员各拟一份公开承诺书,用以明志。
二、在起草承诺书的同时,也加大推广公开承诺书的影响力,号召党员、干部、群众亦学习创先争优的廉洁风气。
三、定期召开民主生活会,积极开展批评与自我批评,解决自身问题和矛盾,努力提高党组织的战斗力。
四、进一步加强工作的督查与监管力度,健全考评制度,提高党员队伍整体素质。
五、坚持围绕发展、服务东风的理念,让党的建设与各项工作统筹兼顾,相互促进。
在加强思想建设的同时,坚持做到群众利益无小事,发展壮大村集体经济,始终围绕全心全意为民办实事,办好事的宗旨。
承诺人:年党员公开承诺书2024 篇41、坚持政治业务学习,与时俱进。
城管的承诺书范文
尊敬的市民:
为了更好地管理和维护城市秩序,我作为城市管理部门的一员,向您郑重承诺以下事项:
1. 提供优质服务:我将以友善、高效的态度,为您提供优质的城市管理服务,解答您的疑问和处理您的问题。
2. 保障公平执法:我将依法执法,严格按照规定和程序进行行动,不会利用职权进行个人恩怨或滥用权力对待任何市民。
3. 尊重和保护您的权益:我将尊重每个市民的人权和权益,不会进行歧视或侵犯您的人身财产安全。
4. 主动沟通和反馈:我将积极与市民进行沟通和交流,听取您的意见和建议,并及时向您提供工作进展和反馈信息。
5. 提高自身素质:我将注重自身素质和能力的提升,不断学习新知识和技能,以更好地服务于市民。
作为一名城市管理者,我深知自身的责任和义务,我愿意用我的实际行动来践行以上承诺。
我相信通过我们的共同努力,将会让我们的城市更加美好、宜居。
谨此承诺,如有违反,请市民和社会各界监督并提出批评意见,我将虚心接受并及时进行整改,以更好地为您服务。
城市管理者
日期:年月日。
城管承诺书4篇Letter of commitment of urban management 编订:JinTai College城管承诺书4篇前言:承诺书是承诺人对要约人的要约完全同意的意思,表示以书面形式,通常是要求以书面订立的合同,其承诺也必须采取书面形式。
本文档根据承诺书容要求和特点展开说明,具有实践指导意义,便于学习和使用,本文下载后内容可随意调整修改及打印。
本文简要目录如下:【下载该文档后使用Word打开,按住键盘Ctrl键且鼠标单击目录内容即可跳转到对应篇章】1、篇章1:城管承诺书2、篇章2:县城管局党委书记公开3、篇章3:市城管局局长任前承诺书4、篇章4:城管局局长任前承诺书篇章1:城管承诺书市人大常委会及尊敬的各位领导:感谢市委、市人大和市政府对我的信任,使我走上了市城管局党组书记这一岗位,并有机会在此接受市人大常委会对我担任城管局局长职位的考察。
是党组织的培养,是各级领导的关心,我才能一步步走上城管局这一新的工作岗位、担当新的责任。
在此,我郑重承诺:以“勤政、优政、廉政”六标准履行职务。
勤政,是决不做“懒干部”;优政,是决不做“庸领导”;廉政,就是决不做“贪污官”。
时刻以六标准要求自己,始终接受组织和人民的监督。
一、加强学习,增长才干。
我将自觉地把学习放在首位,注重加强理论知识和政策法规的学习,努力提升自身的政治、思想素质、政策法规水平和管理能力;认真学习党的路线、方针、政策和法律法规,努力提高工作能力;重点学习《宪法》、《行政许可法》及有关城市管理工作的法律法规,结合城管工作实际,加以正确理解和贯彻执行;严格把握政策,正确履行工作职能,服务全市大局,使城市管理工作取得最良好的效果。
二、履行职责,扎实工作。
坚持内强素质,外树形象,带领城管队伍为打造整洁靓丽的中国酒都、和谐有序的宜居城市而努力工作。
着力打造一支依法行政、文明执法的城市管理工作队伍,为“法治”、“和谐”和“文明”建设作出更大的努力;加强机关建设,提高工作效能,建设和谐机关。
城管职员的管理承诺书尊敬的领导:我作为一名城管职员,为了更好地履行职责,提升服务质量,特向您递交我个人的管理承诺书。
我郑重承诺:一、遵守法律法规作为一名城管职员,我将严格遵守国家法律法规,维护社会治安秩序,保持职业操守,绝不违法乱纪。
二、廉洁自律我承诺坚决抵制贪污、受贿等腐败行为,保持廉洁自律,维护城管队伍的形象和声誉。
我将按照党风廉政建设要求,自觉接受组织的监督和约束,坚决杜绝任何违纪违法行为。
三、诚信服务我将以诚信为本,始终以人民利益为中心,积极主动地为市民提供高质量的服务。
我将秉持公正、客观、公开的原则,不以任何个人或小团体利益为先,严格执行职责,做到公平执法,不偏不倚。
四、保护市容市貌作为城管职员,我将始终坚持保护、修复和提升城市环境的工作宗旨,做到事前预防、事中协调、事后处理,推动城市环境面貌的整治和提升。
我将以身作则,不随意破坏和损毁公共设施,注重文明执法,保护市容市貌。
五、改进工作方式我将时刻保持学习的态度,不断提高自身素质和业务水平。
我将努力适应城市管理的要求和变化,积极探索和借鉴先进的管理经验,改进工作方式,提升工作效率和质量。
六、加强沟通协调作为城管职员,我将注重与相关部门和市民的沟通协调工作,建立良好的合作关系,共同推动城市管理工作的顺利进行。
我将维护职能部门之间的信息畅通,加强同行之间的沟通交流,实现工作的协同和高效。
七、履行岗位职责我承诺按照职责要求,认真履行城管职员的各项工作,严格执行各项规章制度,主动配合上级安排的工作任务,不推诿、不敷衍、不违规操作。
我将主动关心市民的需求和关注点,及时提供帮助和解决问题。
八、保障安全和稳定作为城管职员,我将积极维护社会安全和稳定,做好城市治安和交通秩序的维护工作。
我将加强与警方的协作,有效应对各类安全事件和突发情况,确保市民的人身财产安全。
九、提高群众满意度我将充分发挥群众工作的优势,做好群众工作,广泛收集意见和建议,认真研究解决市民的诉求和反映,并及时回应、解决问题,努力提高群众对城管工作的满意度。
城管党员创先争优个人公开承诺书
根据局党委开展“创先争优”活动的统一部署和要求,我作为城管系统一名共产党员,要时刻保持清醒的头脑,从自身做起,在做好本职工作的同时,以一个共产党员的先锋模范作用要求自己,因此,我郑重做出如下承诺:
1、坚持政治理论学习,提高政治思想水平。
深刻领会科学发展观的精神实质,明确党员创先争优的具体要求,增强党性原则,充分认识创先争优的重要意义,激发创先争优的热情,并真正落实到工作、生活和社会交往中。
2、积极履行党员义务,严格按党员的标准约束自己的言行,严于律己,模范遵守国家的法律法规;积极参加党组织的各项活动,自觉维护党的形象;坚决执行党的决定,服从组织分配,积极完成党的任务。
3、以“强党性、增本领、作示范”为目标,努力争当自觉学习的表率、服务群众的表率、遵纪守法的表率和弘扬正气的表率。
4、在科学发展观的统领下,解放思想,创先争优。
勤
学习,勤思考。
不断提高自身的政治素养水平、业务知识能力,不断提高工作水平。
5、认真履行城市管理岗位职责,踏实、细心、周到地做好本职工作,多看多思多学,充分发挥主观能动性,当好领导的参谋和助手。
城管个人承诺书范文人大棠委会及尊敬的各位领导:感谢市委、市人大和市政府对我的信任,使我走上了市城-管局党组书记这一岗位,并有机会在此接受市人大棠委会对我担任城-管局局长职位的考察。
是党组织的培养,是各级领导的关心,我才能一步步走上城-管局这一新的工作岗位、担当新的责任。
在此,我郑重承诺:以“勤政、优政、廉政”六字标准履行职务。
勤政,是决不做“懒干部”;优政,是决不做“庸领导”;廉政,就是决不做“贪污官”。
时刻以六字标准要求自己,始终接受组织和人民的监督。
一、加强学习,增长才干。
我将自觉地把学习放在首位,注重加强理论知识和政策法规的学习,努力提升自身的政治、思想素质、政策法规水平和管理能力;认真学习党的路线、方针、政策和法律法规,努力提高工作能力;重点学习《宪法》、《行政许可法》及有关城市管理工作的法律法规,结合城-管工作实际,加以正确理解和贯彻执行;严格把握政策,正确履行工作职能,服务全市大局,使城市管理工作取得最良好的效果。
二、履行职责,扎实工作。
坚持内强素质,外树形象,带领城-管队伍为打造整洁靓丽的中国酒都、和-谐有序的宜居城市而努力工作。
着力打造一支依法行政、文明执法的城市管理工作队伍,为“法治”、“和-谐”和“文明”建设作出更大的努力;加强机关建设,提高工作效能,建设和-谐机关。
三、严以律已,清正廉洁。
作为市政府工作部门的一名领导干部和主要负责同志,我将时刻牢记肩负的责任,坚持以身作则,带头廉洁从政,努力做到“在利益引诱面前,不迷不惑不动心;在权力运用面前,不捞不贪不伸手;在重大考验面前,不焦不燥不丧志”,永葆共-产-党员的政治本色。
市人大棠委会及尊敬的主任、尊敬的各位副主任,如果能获得人民-意志的批准,我将不辜负领导厚望、人民厚望;如果未获得组织认可,我仍然一如既往做好本职工作。
城-管承诺书新区城-管局:根据《无锡市城市道路管理条例》有关规定,按照新区挖掘占用城市道路行政审批有关要求,为做好审批后施工期间安全文明施工及成品保护等工作,保护新区良好的市容市貌,我单位(公司)现做出如下承诺:1、开挖占用按规范设立标志标牌,除抢修及占用时间在1个月以内的项目,所有审批项目现场均应执行挂牌制度,批准后7个工作日内在现场显见位置设立审批标准化信息牌,信息牌应包含城市挖掘许可证号、占用时间、项目负责人及联系方式、监督控诉电话、施工进度计划等2、施工期间,我方承诺按照审批时申报的确保安全生产的技术组织措施,做好现场施工安全管理工作,现场施工安全责任及因我方施工导致的道路交通安全责任均由我方承担;3、我方承诺严格按照审批要求组织工程施工,施工过程中如造成审批范围外的道桥、绿化、路灯等公共设施损坏的,我方按贵局要求按期修复或赔偿,并接受相关执法部门的处罚;4、施工期间,我方承诺按贵局相关标准化要求,统一规范现场文明施工管理。
城管廉洁自律承诺书
我们,作为城市管理人员,深知自己承担的重要职责和使命。
为了维护公共秩序、保障市民安全、建设美好城市,我们郑重承诺:
一、严格遵守法律法规,坚守职业道德
我们将始终遵纪守法、恪守职业操守,不违反国家法律、法规和规章,不利用职务之便谋取自己或他人不正当的利益。
严格遵守《城市管理条例》等法律法规,坚守职业道德底线,恪尽职守、勤政廉洁。
二、廉洁自律,勤政为民
我们认同并遵守党风廉政建设的相关规定,恪守廉政自律准则,始终以人民利益为出发点,始终从为民服务的高度认真履行职责,切实与广大市民和谐相处,勤政为民。
三、秉公执法,公正公平
我们始终秉公执法,对各项城市治理工作中出现的违规违法情况,不论涉及个人、企业还是行业,只要违规违法,均依法查处,不折不扣。
绝不以任何个人或团体的利益为依归,作出违背职业操守的不当执法。
四、廉政文化,全员教育
我们将通过不同形式的宣传活动,关注信仰建设和廉洁文化建设,倡导全员廉洁自律,敦促身边的同事共同遵守承诺书条款,让廉洁文化落地深入,让千家万户共同分享廉洁之风。
五、接受监督,开展自查
我们始终认识自己的职业职责和使命,接受各级党委政府的监督和社会舆论的监督。
遇到不合适的工作、任务,及时以合规的方式向领导或上级汇报,开展自我审查,及时发现和纠正问题,保持廉洁自律。
我们承诺,恪守职业操守,遵守法律法规,勤政为民,秉公执法,全员推行廉政自律,接受各方监督,筑牢廉洁城管的基石。
我们定将不辜负市民群众的期望和信任,坚决践行承诺,让城市管理更加公正透明、高效有力、人民放心!。
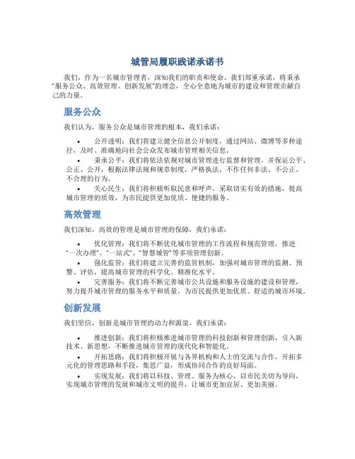
城管局履职践诺承诺书我们,作为一名城市管理者,深知我们的职责和使命。
我们郑重承诺,将秉承“服务公众、高效管理、创新发展”的理念,全心全意地为城市的建设和管理贡献自己的力量。
服务公众我们认为,服务公众是城市管理的根本,我们承诺:•公开透明:我们将建立健全信息公开制度,通过网站、微博等多种途径,及时、准确地向社会公众发布城市管理相关信息。
•秉承公平:我们将依法依规对城市管理进行监督和管理,并保证公平、公正、公开,根据法律法规和规章制度,严格执法,不作任何非法、不公正、不合理的行为。
•关心民生:我们将积极听取民意和呼声,采取切实有效的措施,提高城市管理的质效,为市民提供更加优质、便捷的服务。
高效管理我们深知,高效的管理是城市管理的保障,我们承诺:•优化管理:我们将不断优化城市管理的工作流程和规范管理,推进“一次办理”、“一站式”、“智慧城管”等多项管理创新。
•强化监管:我们将建立完善的监管机制,加强对城市管理的监测、预警、评估,提高城市管理的科学化、精准化水平。
•完善服务:我们将不断完善城市公共设施和服务设施的建设和管理,努力提升城市管理的服务水平和质量,为市民提供更加优质、舒适的城市环境。
创新发展我们坚信,创新是城市管理的动力和源泉,我们承诺:•推进创新:我们将积极推进城市管理的科技创新和管理创新,引入新技术、新思想,不断推进城市管理的现代化和智能化。
•开拓思路:我们将积极开展与各界机构和人士的交流与合作,开拓多元化的管理思路和手段,集思广益,形成协同合作的良好局面。
•实现发展:我们将以科技、管理、服务为核心,以市民关切为导向,实现城市管理的发展和城市文明的提升,让城市更加宜居、更加美丽。
总结我们郑重承诺,始终把服务市民、高效管理、创新发展作为城市管理工作的中心任务,不断提高城市管理水平和质量,充分发挥城市管理的积极作用,为建设美丽、宜居、文明的城市而不懈努力!。
城管安全承诺书范本
为了确保城市环境的安全和卫生,保护公民的合法权益,加强城市管理,各城市的城市管理部门将签署城管安全承诺书。
下面是一个城管安全承诺书的范本:
城管安全承诺书
我(我们)自愿签署本城管安全承诺书,郑重承诺:
1.严格遵守国家法律法规,恪守职业道德和工作纪律,认真履行职责,
维护城市管理的公平、公正、公开;
2.保持良好的工作作风和服务态度,确保对市民的服务细致入微,不断
提高服务质量;
3.积极配合公安、市场监督管理等多个职能部门工作,建立应急管理机
制,在遇到突发事件时第一时间调派人员防止事态扩大;
4.保障市民和消费者的合法权益,不得收取任何形式的“保护费”“管理
费”“服务费”等费用以维持正常运转;
5.在城市管理和执法行动中,严禁利用职权谋取个人利益,严禁将城市
管理权力用于违法、违规、不正当的行为;
6.加强内部管理,保护城市管理工作机密,防止泄露和滥用;
以上承诺是我(我们)作为城市管理部门工作人员的庄严承诺,如果违反以上承诺,将担负相应的责任并承受相应的法律后果。
总结
城管安全承诺书是加强城市管理、确保城市安全和卫生的一项重要举措,城市管理部门工作人员必须认真履行职责,遵守职业道德和工作纪律,保障市民和消费者的合法权益,维持城市管理的公平、公正、公开。
同时,必须加强内部管理,保护城市管理工作机密,防止泄露和滥用。
只有这样,才能够确保城市管理工作的科学、高效、规范、安全、有序推进并取得好的效果。
规范执法廉洁从政承诺书
尊敬的组织及同仁:
我,作为国家执法机关的一员,深感肩负的责任重大,使命光荣。
在此,我郑重承诺,将严格遵守国家法律法规,恪守职业道德,以实际
行动维护法律的尊严和社会的公平正义。
一、遵守法律法规,公正执法
我将严格遵守国家法律法规,不徇私情,不搞特权,确保执法公正、
公平、公开,坚决杜绝任何形式的徇私舞弊行为。
二、廉洁自律,清正廉洁
我将自觉抵制各种腐败行为,不接受任何形式的贿赂,不利用职务之
便为自己或他人谋取不正当利益,保持清正廉洁的个人形象。
三、秉公办事,为民服务
我将坚持以人为本,以民为本,积极倾听群众呼声,切实解决群众的
实际问题,努力提高工作效能,为人民群众提供高效、便捷的服务。
四、接受监督,勇于改正
我将自觉接受组织和群众的监督,对于工作中的不足和错误,虚心接
受批评,及时改正,不断改进工作方法,提高工作质量。
五、持续学习,提升素质
我将不断加强自身学习,提高政治素养和业务能力,以适应新时代执
法工作的要求,更好地履行职责,服务社会。
此承诺书是我对自身行为的自我约束,也是对组织和群众的庄严承诺。
我将以实际行动践行以上承诺,为建设法治国家、廉洁政府贡献自己的力量。
承诺人:[姓名]
日期:[填写日期]。
履职尽责承诺书模版为进一步加强城市管理工作,改进工作作风,提高行政效能,规范执法行为,树立良好的城市管理队伍形象,维护广大群众利益,洪湖市城市管理行政执法局向社会各界公开承诺:一、严格依法行政,打造阳光城管。
认真贯彻落实依法治国方略,严格按照法律规定的权限和程序公平公正、规范文明执法;坚决纠正不作为、慢作为、乱作为等问题,切实规范执法人员行为,亮证执法,用语文明,树立执法队伍秉公执法、阳光执法的良好形象。
二、规范行政审批,提高服务效能。
全面推行行政审批“三集中三到位”,进一步优化审批流程、减少审批环节,实行“一站式”服务、完善行政审批咨询登记制度,确保城管行政执法局行政审批管理做到“四个零”,即行政审批运转零停留、规费收缴零违规、行政审批回访零漏访、行政审批投诉零瑕疵。
三、加强城市管理,创优城市环境。
围绕“四城同创”和省级市容环境美好示范路创建的工作目标,发挥城市管理主力先锋作用,全面加强市容秩序、规划控违、建筑渣土、户外广告、车辆违停等方面的执法工作,努力为全市人民营造文明、整洁、和谐、有序的城市环境。
四、强化廉洁意识,优化政风行风。
严格落实《廉政准则》、《党风廉政建设责任制》等有关规定,加强廉洁自律,接受廉政监督,广泛听取意见,热心服务群众;加大对“四风”、“三难”、“三乱”等突出问题明察暗访和查处力度,严禁互相推诿、办事拖拉、有意不作为或乱作为;该局工作人员凡被举报和投诉违纪违规的,一经查实,将严肃处理,绝不姑息。
五、畅通监督渠道,拓宽服务平台。
通过设立意见箱、公开举报投诉电话、电子邮箱、网站留言等方式,进一步畅通群众诉求渠道。
热情接待群众来电来访,认真及时解答、办理群众咨询及举报投诉问题,做到有诉必答,有案必查。
把办理群众举报投诉作为提升执法效能、服务群众的有效举措。
以上公开承诺,欢迎社会各界和广大群众进行监督,并提出宝贵意见和建议。
承诺人:年月日履职尽责承诺书模版(2)尊敬的某某领导:您好!我是某某公司的员工,非常荣幸地向您呈交我的履职尽责承诺书。
城管安全承诺书尊敬的城市管理局领导和同事们:大家好!为了确保城市管理工作的高效、规范、安全运行,提高服务质量,我谨以诚挚的心情和坚定的决心,向领导和同事们作出如下安全承诺:一、严格遵守国家和地方安全生产法律法规,认真执行城市管理工作的各项规章制度,自觉接受安全生产教育和培训,提高安全意识,切实保障人民群众的生命财产安全。
二、坚决服从领导和同事的管理,认真履行岗位职责,做到文明执法、规范执法、安全执法。
在执法过程中,严格遵守操作规程,杜绝违规操作,确保自身和执法对象的安全。
三、加强对自己负责的工作区域的安全检查和巡查,发现问题及时报告并处理,确保管辖区域的安全稳定。
四、积极参加安全生产应急预案的制定和演练,提高应对突发事件的能力,确保在突发事件发生时能够迅速、果断、有效地进行处置,减少损失。
五、关注同事的工作状态和心理健康,相互关心、相互帮助,创造和谐的工作氛围。
在工作中发现同事有安全隐患行为的,及时提醒并纠正,共同维护安全生产秩序。
六、爱护公共设施设备,发现损坏及时报告并修复,确保设施设备安全运行。
七、自觉遵守交通法规,确保交通安全。
在上岗期间,严格执行交通秩序,不开快车、酒驾、疲劳驾驶等违规行为。
八、注重个人安全,上班期间穿戴整齐,佩戴必要的防护用品,不从事与工作无关的冒险行为。
九、积极参加安全生产知识学习和培训,提高自身安全生产素质,努力成为城市管理工作的安全卫士。
十、严格遵守本承诺书的各项内容,如有违反,愿意接受相应的处罚和责任追究。
最后,我郑重承诺,将以高度的责任心和使命感,切实履行上述安全承诺,为城市管理工作的安全、稳定、高效运行贡献自己的一份力量。
签名:_______________日期:_______________。
党员公开承诺书2024承诺书5篇党员公开承诺书2024承诺书篇11、依法从教,塑造党员形象。
认真组织和参加政治学习和政治活动,自觉遵守法律法规,在教育教学活动中同党和国家的方针政策保持一致,无违背党和国家方针、政策的言行。
依法从教,遵守国家法律法规和方针政策,为人师表。
坚守情操,发扬奉献精神,自觉抵制社会不良风气影响。
遵守社会公德,衣着整洁得体,语言规范健康,举止文明礼貌,严于律己,作风正派,以身作则,注重身教。
2、主动提升自我,融入童心,教学相长。
抓住学校提供的“镀金半小时”、“班级经营”、“阅读·工作·成长”等平台,积极参与读书活动,分享读书心得,促进自己教育理念的更新,提升自己的精神境界。
让自己时常保持一颗童心,以儿童的眼光看待儿童,只有这样才能让自己的教育教学令儿童接受,我要时时保持一颗童心,以童心唤醒童心,以童心教育童心。
3、立足本职工作,在工作中实践“童心教育”。
作为一名党员老师,要在学校“守护童心”的办学思想指导下开展“童心教育”的实践研究。
首先,身为一名班主任,要尊重儿童天真、纯朴、活泼的生命自然状态,依归童心,努力创造一个充满爱,富有童趣,自由、和谐的班集体。
其次,作为一名语文老师,要关注探究,感受本班级儿童心灵的共性,以制定适合本班级孩子需要的教学策略;并且,要关注探究每个孩子的心灵状态,即儿童的个性,做到因材施教。
以同情的理解回归童心探索童心,怀着一颗童心实现与孩子心灵沟通,对儿童多一些“随意”顺应儿童的心理特点与宽容。
党员公开承诺书2024承诺书篇2一、热爱每一名学生。
像爱自己的孩子,给他们亲人般的关爱,百般呵护,精心培育,让他们感受到老师像妈妈,像朋友,更加健康快乐的成长。
二、关爱每一名学生。
关注学生的细微变化,善于发现他们身上的闪光点,使他们能正视自己的优点;对问题学生,要寻找最佳的教育方法,做好个别生的教育和训练。
三、尊重每一名学生。
保护学生的自尊心,绝不使用侮辱性的语言和任何形式的体罚或变相体罚,不歧视学生,将微笑洒满校园。
城管局党员承诺书城管执法活动与市民群众的生活息息相关,而当前人民内部矛盾复杂,城市管理面临的新问题日益突出。
下面是第一WTT的城管局党员承诺书,希望对你有用!为有效接受社会各界对我市城市管理履职尽责情况的监督,切实改进工作作风,正确履行城市管理职责,树立良好城市管理队伍形象,市城市管理局向全社会郑重承诺:一、依法履行城-管职责,做文明执法表率。
严格规范城-管执法,执法人员着装整齐,持证上岗,亮证执法,用语文明,宣传政策,以理服人,做到按章办事、程序合法、秉公执法,保护、维护好城市发展良好环境和秩序,让群众满意。
二、全面服务行政审批,切实提高服务效能。
全面推行窗口服务承诺制、首问代办负责制、业务内容一次性告知制、审批限时办结制、全程跟踪督办和违规责任追究制,公开审批程序、工作流程、服务指南,拓宽服务渠道,真正做到便捷为民。
三、优化城市管理环境,坚决维护群众利益。
切实维护好城区环境卫生,市政设施干净整洁、完好无损;加强监管,努力做到无明显出店经营、乱摆摊点、乱搭乱建、乱堆乱放、乱贴乱画等影响市容环境的现象;对市民投诉、反映的城市管理方面的问题,做到事事有回应、件件有落实。
四、强化廉洁服务意识,促进政风行风建设。
加强廉洁自律,接受廉政监督,广泛听取意见,热心服务群众。
严禁效率低下、互相推诿、办事拖拉、故意刁难、态度生硬、有意不作为或乱作为;严禁违反执法程序及乱收费、乱罚款;严禁吃拿卡要牟取私利的违纪违法行为,坚决杜绝门难进、脸难看、话难听、事难办的现象在我市城市管理系统内出现。
我局工作人员凡被举报和投诉违纪违规的,一经查实,将严肃处理,绝不姑息。
以上公开承诺,欢迎广大群众和社会各界进行监督,并提出宝贵意见和建议。
承诺人:日期:20年月日一、依法执法。
依据《中华人民共和国公路法》、《中华人民共和国道路运输条例》、《中华人民共和国公路安全保护条例》以及交通运输部《道路货物运输及站场管理规定》,严格按照省交通运输厅、公安厅、监察厅、纠风办联合制定的《全省开展车辆超限超载运输专项集中治理活动实施方案》的要求,认真开展超限超载治理工作。
2024年干部个人工作承诺书我以个人名义郑重作出以下承诺,并愿意理解上级组织和本单位干部职工及社会各界监督。
一、严格遵守《中国共产党章程》,自觉执行《中国共产党党员领导干部廉洁从政若干准则(试行)》以及“四大纪律八项要求”等领导干部廉洁自律各项规定,严于律己,始终做到清正廉洁。
二、严格管好自我的亲属和身边工作人员,决不允许亲属和身边工作人员打着自我旗号办私事,谋私利。
三、带头执行《党政领导干部选拔任用工作条例》,坚持任人唯贤,不搞任人唯亲;坚决抵制“跑官、要官”等各种用人上的不正之风。
四、严格遵守民主集中制原则,重大事项团体研究决定,严格执行财务审批制度,严格遵守有关规定,不用公款报销应由本人承担的各类费用。
五、认真落实“一岗双责”,对政法系统的廉洁勤政工作真正负起职责,确保不出问题。
六、认真执行《中国共产党党内监督条例(试行)》和《中国共产党纪律处分条例》,自觉理解党组织和社会群众的监督。
七、认真做好本职工作,起到表率作用。
深入推进矛盾纠纷化解,进取抓好社会稳定工作,坚持深入基层、深入群众,认真解决损害群众切身利益的突出问题。
深入推进社会管理创新,大力加强社会治安综合治理,打造平安和谐林芝。
深入推进公正廉洁执法,增进团结,抓好队伍,提高政法队伍的凝聚力、战斗力。
加强对执法行为的监督检查,坚决杜绝行业腐败现象,清除司法腐败。
承诺人(签字):日期:2024年干部个人工作承诺书(2)我以个人名义郑重作出以下承诺,并愿意理解上级组织和本单位干部职工及社会各界监督。
一、严格遵守《中国共产党章程》,自觉执行《中国共产党党员领导干部廉洁从政若干准则(试行)》以及“四大纪律八项要求”等领导干部廉洁自律各项规定,严于律己,始终做到清正廉洁。
二、严格管好自我的亲属和身边工作人员,决不允许亲属和身边工作人员打着自我旗号办私事,谋私利。
三、带头执行《党政领导干部选拔任用工作条例》,坚持任人唯贤,不搞任人唯亲;坚决抵制“跑官、要官”等各种用人上的不正之风。
县城管局党委书记公开
承诺书
集团标准化办公室:[VV986T-J682P28-JP266L8-68PNN]
县城管局党委书记公开承诺书
认真履职
服务群众按照县委的要求,认真做好党务工作,积极开展创先争优、青年志愿者活动等工作,促进城管工作顺利开展,为望城人民服务
带头学习
提升能力认真学习党的路线方针政策、继续深入学习实践科学发展观,积极参加县委中心组学习,增加自身能力。
遵纪守法
勤政廉政自觉遵守党纪国法,勤恳工作,廉洁从政,清白做人,并督促系统班子成员勤政廉政
改革创新
推动发展不断创新工作思路、提高办事效率,以严谨、科学、扎实的工作态度推动城管工作的发展。