统计表可以分为
- 格式:docx
- 大小:13.84 KB
- 文档页数:2
第三章统计整理一、名词1、统计整理:根据统计研究的任务与要求,对统计调查所搜集到的原始资料进行分组、汇总,使其条理化、系统化的工作过程。
统计整理包括对原始资料和次级资料的整理。
2、统计分组:根据统计研究的目的和现象总体内在的特点,将总体按某个标志(或几个标志)划分为若干个性质不同的组成部分的一种统计方法。
总体这组成部分称为“组”。
3、分配数列:在统计分组的基础上,将总体中所有单位按组归类整理,并按一定顺序排列,形成总体中各个单位在各组间的分布状况,称为分配数列。
4、变量数列:按数量标志分组形成的分配数列。
二、填空1、统计分组有两方面的含义:对总体而言是(分),对总体单位而言是(合)。
通过统计分组,既要体现(组内的同质性),又要体现(组间的差异性)。
2、统计分组按分组标志的性质不同,分为按(品质标志)分组和按(数量标志)分组。
3、统计分组的作用是划分(现象类型)、研究(现象总体的内部结构)、揭示(现象之间的依存关系)。
4、统计分组的关键在于(分组标志的选择)。
5、分配数列中的(次数)表示标志值在各组中出现的次数,称之为(频数),(各组次数与总次数之比)叫做比重,也称为频率。
6、人口按性别、民族、文化程度分组,属于按(品质标志)分组,而工人按年龄、工资水平分组,则属于按(数量标志)分组。
7、在变量分组中,(离散变量)可以进行单项分组,也可以进行组距分组,而(连续变量)只能进行组距分组。
8、变量数列有(单项数列)和(组距数列)两种,其中(组距数列)又可分为(等距数列)和(异距数列)两种。
9、从外表形式看,统计表是由(总标题)、(横行标题)、(纵栏标题)、(指标数值)等构成;从内容看,统计表包括(主词)和(宾词)两部分。
10、按主词是否分组和分组的程度,统计表可以分为(简单表)、(简单分组表)、(复合分组表)。
11、统计分析报告的结构一般可分为四个部分,即:(基本情况与背景资料)、(成绩和经验)、(问题与原因)、(建议与措施)。
2022年统计从业资格《统计法基础知识与统计实务》试题及答案(新版1、[题干]统计的认识过程是:A.定性认识到定量认识B.定量认识到定性认识C.定量认识到定性认识再到定量认识与定性认识相结合D.定性认识到定量认识再到定量认识与定性认识相结合【答案】D2、[题干]对某市自行车进行普查,调查单位是( )。
A.该市每一个拥有自行车的人B.该市所有拥有自行车的人C.该市所有自行车D.该市每一辆自行车【答案】D3、[题干]统计机构和统计人员依照统计法规定,独立行使()的职权、不受侵犯。
A.统计调查、统计报告、统计监督B.统计调查、统计分析、统计报告C.统计调查、统计分析、统计监督D.统计调查、统计咨询、统计监督【答案】A【解析】统计机构和统计人员的三权包括“统计调查、统计报告、统计监督”。
4、[判断]登记误差可以避免,代表性误差不可避免。
( )【答案】正确【解析】登记误差可以避免,代表性误差不可避免。
5、[题干]《江苏省统计管理条例》是由江苏省人大常委会制定的,属于()。
A.统计法律B.统计行政法规C.统计规章D.地方性统计法规【答案】D【解析】地方性统计法规,是由有立法权的地方人民代表大会及其常委会制定和发布、并于本地方实施的统计行为规范。
《江苏省统计管理条例》是由江苏省人大常委会制定的,并于江苏省内实施的统计行为规范,属于地方性统计法规。
6、[题干]《统计法》规定,国家统计标准()。
A.只能由国家统计局制定B.由国家标准局制定C.由国家统计局,或者由国家统计局和国务院标准化主管部门共同制定D.由新闻出版署制定【答案】C【解析】最新修订的《统计法》第十七条规定:“国家制定统一的统计标准,保障统计调查采用的指标涵义、计算方法、分类目录、调查表式和统计编码等的标准化。
国家统计标准由国家统计局制定,或者由国家统计局和国务院标准化主管部门共同制定。
国务院有关部门可以制定补充性的部门统计标准,报国家统计局审批。
部门统计标准不得与国家统计标准相抵触。
统计表知识点总结一、统计表概念及作用统计表是一种用表格形式将数量资料予以整理的一种统计资料表格。
统计表在管理、科学、教育、经济、政治等领域都有着广泛的应用。
它能够清晰地展示出一定时间范围内的事物变化情况和发展趋势,能够有效地帮助人们了解和分析数据,从而进行科学地决策和规划。
统计表还可以用来对比、分析各种数据,为决策提供依据和参考。
二、统计表分类常见的统计表可以按照不同的分类方式来进行分类,主要有以下几种:1. 按照统计对象的不同:可以分为一般统计表和专门统计表。
一般统计表是指涵盖各种数据的表格,一般用来进行数据展示和分析;专门统计表则是指根据问题的不同,针对性地整理和展示特定类型的数据;2. 按照数据的形式来分类:可以分为定量统计表和定性统计表。
定量统计表是指用数字来表示数据的统计表格,定量统计表通常表现为数或图像,以便于直观展示和分析数据;定性统计表则是指用文字描述数据的统计表格,一般用来描述事物的性质、特点等;3. 按照统计表的用途来分类:可以分为分组频数统计表、累计频数统计表、百分比统计表、平均数统计表等;4. 按照表格的形式来分类:可以分为横向表、纵向表、双栏表、杂交表等。
三、统计表的制作及要素1. 统计表的制作方法:统计表的制作步骤通常包括以下几个方面:首先确定统计表的种类、内容和用途,搜集相关数据;然后根据数据的特点和数量,选择合适的表格形式;接着按照一定的顺序和格式,将数据填入表格中;最后根据需要进行数据综合、对比和分析,制作出清晰、准确的统计表;2. 统计表的要素:一般而言,统计表通常包括表头、表体和表尾。
表头是指统计表格的名称、内容、时间等基本信息;表体则是指用表格形式展示的具体数据;表尾则是对表中数据的总结和分析,或者是对后续工作的展望和要求;3. 统计表的格式:统计表的格式通常包括表格的规格、设计和组织、标志和制表方法等。
表格的规格通常包括表格的大小、行列数、字号和字体等;表格的设计和组织则是包括表格的排列、格式、对齐方式等;标志和制表方则是指通过符号、线条、阴影等方式突出表格的内容,使其更加清晰和美观。
统计表的分类统计表是一种将数据以表格形式呈现的方式,用于对数据进行分类、总结和比较。
根据统计表的分类方式,可以分为以下几种类型:1. 频数统计表:频数统计表是最常用的统计表类型之一,用于统计每个类别的频数或数量。
它通常包括一个或多个变量的分类,并展示每个类别的出现次数。
例如,可以使用频数统计表来统计某个班级学生的分数段分布情况,将分数段划分为不同的区间,并统计落在每个区间内的学生人数。
2. 百分比统计表:百分比统计表是在频数统计表的基础上进一步展示不同类别所占比例的统计表。
它通过计算每个类别的相对频率,转化为百分比来展示数据。
例如,在上述班级学生成绩的统计表中,可以通过计算每个分数段人数占总人数的比例,然后将其转化为百分比形式,来展示不同分数段的占比情况。
3. 积累频数统计表:积累频数统计表是一种在频数统计表的基础上,展示累计频数的统计表。
它通过将每个类别的频数依次累加,来展示累计频数随类别变化的趋势。
例如,可以使用积累频数统计表来统计某地区每天的降水量,并展示不同降水量累计频数的变化情况。
4. 交叉统计表:交叉统计表是用于研究两个或多个变量之间关系的统计表。
它将多个变量进行交叉分类,并展示各组合类别的频数或百分比。
例如,可以使用交叉统计表来统计某个班级学生的性别和成绩之间的关系,将性别和成绩分别作为行和列,然后展示各组合类别的频数或百分比。
5. 时间序列统计表:时间序列统计表是用于展示时间上连续变化的数据的统计表。
它通常以时间为横轴,某个变量的值为纵轴,展示随时间变化的趋势。
例如,可以使用时间序列统计表来统计某地区每个月的销售额,并展示销售额随时间的变化情况。
统计表的分类可以根据数据的性质和分析需求来确定。
不同类型的统计表适用于不同的数据分析场景,能够帮助我们更好地理解数据的分布、比较不同类别之间的差异以及探索变量之间的关系。
在实际应用中,根据数据的特点选择适当的统计表类型,并运用相关的分析方法,有助于深入挖掘数据背后的信息,为决策提供科学依据。
统计基础知识与统计实务:统计整理知识学习1、单选简单分组与复合分组的主要区别在于()。
A.分组对象的复杂程度不同B.分组组数的多少不同C.各自采用分组标志个数不同D.分组的目的和方式不同正确答案:C(江南博哥)2、单选统计表的主词是指()。
A.所要说明的总体及其分组的名称B.表明统计总体特征的名称C.统计表的纵栏标题D.统计表的横行标题正确答案:A参考解析:统计表从内容上来看,包括主词和宾词两个部分。
主词是指统计表所要说明的总体及其分组的名称;宾词是指说明总体的统计指标,包括指标名称和指标数值。
3、单选按照反映事物属性特征的品质变量分组。
下述分组中属于这一类的是()。
A.人口按年龄分组B.在校学生按性别分组C.职工按工资水平分组D.企业按职工人数规模分组正确答案:B4、多选统计表的作用是()。
A.阅读方便,一目了然,比较直观B.方便对照比较C.便于汇总和审查D.便于计算和分析E.将数字资料表格化正确答案:A, B, C, D参考解析:统计表的主要作用有:①阅读方便,一目了然,比较直观,可在短时间内给人以明确的概念;②通过合理、科学地排列统计资料,便于读者进行对照比较,从而发现现象之间的规律;③便于汇总和审查;④便于计算和分析。
5、单选某同学统计学考试成绩为80分,应将其计入()。
A.成绩为80分以下人数中B.成绩为70~80分的人数中C.成绩为80~90分的人数中D.根据具体情况来具体确定正确答案:C参考解析:划分组限时,相邻组的上下限可以不重叠,也可以重叠。
在重叠的情况下,与上限相等的标志值应该计入下一组,即"上限不在组内"。
某同学的考试成绩为80分为70~80分的上限,成绩应该计入80~90分的人数中。
6、单选下列图形中最适合于描述结构性问题的是()。
A.曲线图B.饼图C.折线图D.直方图正确答案:B参考解析:饼图用来反映各组频数所占的比例,一般用百分比表示,最适合于描述结构性问题。
《统计学概论》第三章课后练习题答案一、思考题1.什么是统计整理,统计整理的对象是什么?P612.什么是统计分组,它可以分为哪几种形式?P633.简述编制变量数列的一般步骤。
P70-754.统计表分为哪几种?P785.什么是统计分布,它包括哪两个要素?P686.单项式分组和组距公式分组分别在什么情况下运用?P667.如何正确选择分组标志?P658.为什么要进行统计分组?其主要作用是什么?P63(2009.01)二、判断题1.统计整理只能对统计调查所得到的原始资料进行加工整理。
(×)P61 【解析】统计整理分为两情况:一种是对原始资料进行整理,另一种是对次级资料即已加工过的现成资料进行在整理。
2.对一个既定总体而言,合理的分组标志只有一个。
(×)P67【解析】复合分组就是对同一总体选择两个或两个以上标志进行的分组。
3.在异距数列中,计算次数密度主要是为了消除组距因素对次数分布的影响。
(√ )P744.组中值是指各组上限和下限之中点数值,故在任何情况下它都能代表各组的一般水平。
(×)P72【解析】当组×)(2010.01)P71【解析】变量数列的分组可分为等距分组和异距分组,只有在等距分组的情况下,组数等于全距除以组距。
6.统计分组的关键问题是确定组数和组距。
(×)(2009.10)P65【解析】统计分组的关键问题是选择恰当的分组标志。
7.按数量标志分组的目的,就是要区分各组在数量上的差别。
(×)P66 【解析】按数量标志分组的目的,并不是单纯确定各组在数量上的差别,而是要通过数量上的变化来区分各组的不同类型和性质。
8.连续型变量可以作单项式分组或组距式分组,而离散型变量只能作组距式分组。
(×)P72【解析】对于连续型变量,一般只能编制组距式变量数列;对于离散型变量,如果变量值个数较多,并且变动幅度较大时,应该编制组距式变量数列,对于变量值较少的离散型数据,一般编制单项式变量数列。
第十一章如何做教育行动研究一、单项选择题1.只有两个标目的统计表称为A.简单表B.分组表C.二项表D.四项表【解析】:C 本题考查的知识点是各种统计表的区别。
按形式不同与内容不同的分类标志,统计表可分为不同的类型:(1)简单表,是指只列出调查名称、地点、时序或统计指标名称的统计表;(2)分组表,是指只有一个标目的统计表(3)复合表,是指有两个或两个以上标目的统计表,有两个标目的表称为二项表,有三个标目的统计表称为三项表,如此类推。
2.适用于只有两列变量,且属于等级变量性质、具有线性关系的资料的相关分析是A.斯皮尔曼等级相关B.肯德尔等级相关C.四分相关D.皮尔逊相关【解析】:A二、多项选择题3.心理与教育科学研究中常用的统计图按形状可分为A.条形图B.圆形图C.线形图D.直方图E.散点图【解析】:ABCDE4.统计表是心理与教育科学研究报告和教育管理部门整理数据时普遍采用的方法,其构造包括A.标题B.标目C.统计指标D.表注E.图注【解析】:ABCD 本题考查的知识点是统计表的基本结构。
统计表包括的各项目有:(1)序号(2)名称,又称标题;(3)标目,即分类的项目;(4)数字,又称统计指标;(5)表注,包括数据来源、附记等。
E项图注属于统计图的构成。
5.下列属于常用的统计表的类型的是A.简单表B.直方表C.线形表D.分组表E.复合表【解析】:ADE 本题考查的知识点是统计表的类型。
常用的统计表的类型有:(1)简单表,是只列出调查名称、地点、时序或统计指标名称的统计表;(2)分组表,是只有一个标目的统计表;(3)复合表,是有两个或两个以上标目的统计表。
6.下列属于统计图的构成的是A.图题B.图目C.图号D.图形E.表注【解析】:ABCD 本题考查的知识点是各种统计图的基本结构。
统计图一般采用直角坐标系,除直角坐标外还有角度坐标(如圆形图)、地理坐标(如地形图)等。
统计图一般包括图号及图题、图目、图形、图注等项目。
统计表分为在统计学中,统计表是一种常见的数据呈现方式,用于展示和比较不同类别或变量之间的数据。
统计表可以根据不同的分类方式进行分组,并通过表格的形式清晰地展示数据。
根据不同的目的和需求,统计表可以分为不同的类型,本文将主要介绍四种常见的统计表类型:频数表、交叉表、列联表和汇总表。
首先,频数表是最常见和最简单的一种统计表类型。
它用于展示一个变量的不同取值出现的频率。
在频数表中,可以列出每个取值出现的次数,并计算出频率或百分比。
频数表通常用于描述一个变量的分布情况,比如某种产品在不同价格区间的销售数量。
通过频数表,我们可以直观地了解到销售数据的分布情况,并对产品的价格定位进行参考。
其次,交叉表是一种用于分析两个变量之间关系的统计表类型。
交叉表可以将两个变量的不同取值组合进行交叉计数,并展示不同组合的频数或频率。
交叉表可以帮助我们观察到两个变量之间可能存在的关联或相关性。
例如,我们可以使用交叉表来分析消费者的性别和购买决策的关系,以确定是否存在性别对购买行为的影响。
第三种统计表类型是列联表,也被称为相关性表。
列联表用于展示两个或多个分类变量之间的关系。
与交叉表类似,列联表可以呈现不同变量组合的频数或频率,并以表格的形式展示。
通过列联表,我们可以更直接地观察到不同变量之间的关联程度。
例如,我们可以使用列联表来研究教育水平和职业之间的关系,以确定不同教育水平对职业的影响程度。
最后,汇总表是一种用于总结和比较多个变量或多个类别数据的统计表类型。
汇总表可以将多个变量或多个类别的数据进行汇总,并以表格的形式展示数据的总和、平均值、最大值、最小值等统计值。
通过汇总表,我们可以更全面地了解整个数据集的总体情况,并进行跨变量或跨类别的比较分析。
例如,我们可以使用汇总表来比较不同产品的销售情况,以确定哪种产品最受欢迎或最赚钱。
综上所述,统计表是一种常见且重要的数据呈现方式。
在统计学中,根据不同的目的和需求,统计表可以分为频数表、交叉表、列联表和汇总表等类型。
统计表可以分为引言统计表是一种常见的数据呈现形式,可用于展示和比较不同数据之间的信息。
根据统计表格的形式、内容和用途,我们可以将统计表分为以下几类:1. 分类统计表分类统计表是根据某种标准将数据进行分类和分组,然后在表格中呈现。
这种表格通常显示各个分类的数量、百分比或其他相关指标。
样例:分类数量类别A100类别B200类别C150类别D300分类统计表的优点是能够清晰地展示不同类别之间的数量差异,并且具有易读性。
它可以帮助读者快速获取数据的总体概况。
2. 时间序列统计表时间序列统计表用于表达数据随时间变化的趋势。
通常,时间被放置在表格的列中,每个时间点对应一个数据值。
样例:时间值2020年1月1002020年2月1502020年3月2002020年4月250时间序列统计表可以让读者直观地看到数据随着时间的推移发生了怎样的变化。
它常用于分析趋势和预测未来的发展方向。
3. 比较统计表比较统计表用于比较不同数据之间的关系和差异。
它通常将不同数据放在表格的行或列中,并在另一行或列中显示相应的指标。
样例:数据2020年2021年数据A100150数据B200250数据C150200比较统计表可以帮助读者直观地看到数据之间的差异和发展趋势。
它常用于对比不同时间点或不同群体的数据。
4. 概要统计表概要统计表用于呈现数据的总体概况,通常包括平均值、中位数、最大值、最小值等指标。
样例:统计指标值平均值150中位数125最大值200最小值100概要统计表可用于描述数据的中心趋势和数据分布的范围。
它常用于简洁地总结大量数据的特征。
结论统计表是一种重要的数据呈现形式,可以帮助读者更好地理解和分析数据。
根据其形式、内容和用途的不同,统计表可以分为分类统计表、时间序列统计表、比较统计表和概要统计表等几类。
理解这些不同类型的统计表,并根据实际情况选择合适的类型进行数据的展示,能有效提高数据传达的效果和可读性,帮助读者更好地理解数据,并做出准确的决策。
简述统计表的构成与分类。
统计表构成及格式:
一般由表头、行标题、列标题和数字资料四个主要部分组成,必要时可以在统计表的下方加上表外附加。
①表头应放在表的上方,它所说明的是统计表的主要内容。
②行标题和列标题通常安排在统计表的第一列和第一行,它所表示的主要是所研究问题的类别名称和指标名称,通常也被称为“类”。
③表外附加通常放在统计表的下方,主要包括资料来源、指标的注释、必要的说明等内容。
统计表分类:
统计表形式繁简不一,通常是按项目的多少,分为单式统计表与复式统计表两种。
只对某一个项目数据进行统计的表格,称为单式统计表,也称之为简单统计表。
统计项目在2个或2个以上的统计表格,称之为复式统计表。
1、按作用不同:统计调查表、汇总表、分析表。
2、按分组情况不同:简单表、简单分组表、复合分组表。
①简单表:即不经任何分组,仅按时间或单位进行简单排列的表。
②简单分组表:即仅按一个标志进行分组的表。
③复合分组表:即按两个或两个以上标志进行层叠分组的表。
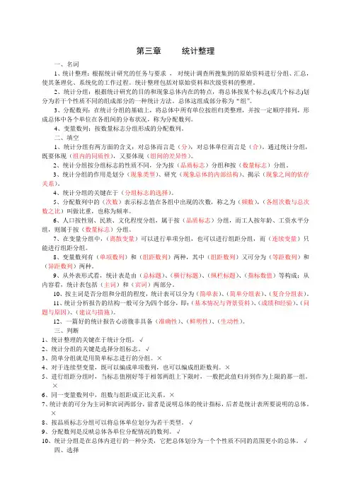
《好题》小学数学三年级下册第三单元《复式统计表》单元测试题(有答案解析)(7)一、填空题1.下面是某书店今年第一季度的售书统计表,其中有两个数看不清,你能算出它们是________和________?2.先填表,再回答问题。
某一天三个不同的连锁店在下午5:00~5:30两种鸡翅的销售量情况如下:香辣鸡翅的销售情况店名长乐中路人民西路民治东路销售量/个181619奥尔良鸡翅的销售情况店名长乐中路人民西路民治东路销售量/个202016你能把两个表合成一个表吗?试一试吧!(1)________(2)________的香辣鸡翅卖得最多。
(3)长乐中路的________比________卖得多。
(4)两种鸡翅中,________鸡翅的销售量最多。
3.下面是李明调查他们班同学最喜欢吃的水果情况。
(1)男生喜欢吃________的人数最多;喜欢吃________的人数最少。
(2)女生喜欢吃________的人数最多;喜欢吃________的人数最少。
(3)在这些水果中,________最受同学们的欢迎。
4.统计表可分为________和________统计表。
5.制统计表时,必须把________进行分类填在表内,并写上统计的________ ,注明________和________。
6.用统计表表示的数量,还可以用________来表示。
7.三(1)班同学最喜欢吃的水果(每人选一项)情况统计表。
请根据统计表回答问题。
喜欢吃________的人最多,有________人。
8.一次体育达标测试的成绩如下:优优优优优优优优优优优优优优优优优优优优优优优优良良良良良良良良良良达标达标达标达标达标待达标。
良以下的有________人。
9.5月份________天数最少,9月份________天数最多。
10.小李走了5步,一共走了340厘米,小李平均每步走________厘米。
11.两队进行篮球比赛.上半场和下半场结束时的比分如下:(单位:分)上半场比赛结束,2队领先________分,下半场1队得了________分.12.我们学过的统计表有________统计表和________统计表两类。
小学数学最新人教版三年级下册第三单元《复式统计表》单元测试卷(答案解析)(2)一、填空题1.下面是2015年北京、杭州各季度平均气温情况。
(1)这两个城市的平均气温,第________季度相差最小。
(2)北京第________季度和第________季度的平均气温相差最大.2.统计表可分为________和________统计表。
3.统计表用________呈现数据,条形统计图用________呈现数据。
4.一次体育达标测试的成绩如下:优优优优优优优优优优优优优优优优优优优优优优优优良良良良良良良良良良达标达标达标达标达标待达标。
全班一共有________人。
5.一次体育达标测试的成绩如下:优优优优优优优优优优优优优优优优优优优优优优优优良良良良良良良良良良达标达标达标达标达标待达标。
填表:①________②________ ③________ ④________6.5月份________天数最少,9月份________天数最多。
7.某地区5月份和9月份天气情况统计表:复式统计表的表头有________、________和________三项内容。
8.三年级同学在二月到六月份做好事的件数如下:二月20件;三月40件;四月30件;五月25件;六月35件。
三月份比五月份多做好事________件。
9.三年级同学在二月到六月份做好事的件数如下:二月20件;三月40件;四月30件;五月25件;六月35件。
将上面的数据填入下面的统计表。
①________②________ ③________ ④________ ⑤________ ⑥________10.有两箱苹果,甲箱重10千克,乙箱重8千克,从甲中拿________千克放到乙箱中,两箱的苹果一样重,这样两箱都是________千克。
11.明明读一本课外书,第一天读了17页,第二天读了23页,第三天读了20页,他平均每天读________页。
12.两队进行篮球比赛.上半场和下半场结束时的比分如下:(单位:分)上半场比赛结束,2队领先________分,下半场1队得了________分.二、解答题13.甲地4月和5月天气情况记录如下。
第一章导论一、填空题1、威廉配第的政治算术一书的问世,标志着统计学的诞生。
2、统计一词包括统计工作、统计资料、统计学三个方面的含义。
3、统计研究的基本方法有大量观察法、统计分组法、综合指标法。
4、统计的职能有三种,即信息职能、咨询职能、监督职能。
5、社会经济统计是研究大量社会经济现象的数量方面的方法论科学。
6、统计工作过程包括三个主要阶段,即统计调查、统计整理、统计分析。
7、说明总体单位特征的名称叫标志,有品质标志和数量标志之分。
前者的具体表现是文字,表明事物的属性特征;后者的具体表现是数字,表明事物的数量特征。
8、统计总体具有同质性、大量性和差异性的三个特点。
9、变量是可变的数量标志和指标的统称。
10、变量按变量值是否连续,可分为连续变量和离散变量两种。
二、判断改错题(下列命题正确的打“√”,错误的打“×”,并改正)1、“女性”是品质标志。
(×)2、变量值是由标志值汇总得来的。
(×)3、一般来说,以绝对数表示的指标都是数量指标;以相对数或平均数表示的指标都是质量指标。
(√)4、标志的承担者是总体,指标的承担者是单位。
(×)5、变异是指各种标志(或各种指标)之间名称的差异。
(×)6、任何一个统计指标值,都是总体在一定时间、地点、条件下的数量表现。
(√)7、统计是在质与量的辩证统一中,研究社会经济现象质的方面。
(×)8、构成统计总体的前提条件,是各单位的差异性。
(×)9、一个统计总体只有一个总体单位总量指标。
(√)10、变量是指可变的数量标志和统计指标。
(√)三、单项选择题1、对某市分行所辖支行职工工资水平进行调查研究,则统计总体是(c)。
A、市分行B、全部支行C、全体职工D、全体职工的全部工资2、进行金融系统职工普查,则总体单位是(d)。
A、全部金融机构B、金融系统的全部职工C、每个金融机构D、金融系统的每个职工3、某银行的储蓄存款余额(c)。
统计表的分类统计表的分类统计表是将数据经过加工处理后,以一定形式呈现出来的一种数据展示方式。
它可以使人们更加直观地了解数据的分布、趋势和规律,方便人们进行分析和决策。
在实际应用中,统计表被广泛应用于各个领域,如经济、管理、教育等。
根据其不同的特点和应用场景,统计表可以分为以下几类。
一、按照数据类型分类1. 数值型统计表数值型统计表是指其中所涉及到的数据都是数值型数据,如年龄、身高、体重等。
这种类型的统计表通常采用数字形式进行呈现,并且可以进行简单或复杂的运算。
2. 文本型统计表文本型统计表是指其中所涉及到的数据都是文本型数据,如姓名、地址等。
这种类型的统计表通常采用文字形式进行呈现,并且不可进行运算。
3. 混合型统计表混合型统计表是指其中所涉及到的数据既有数值型也有文本型数据。
这种类型的统计表通常采用数字和文字混合形式进行呈现,并且可以进行简单或复杂的运算。
二、按照展示方式分类1. 表格型统计表表格型统计表是指其中所涉及到的数据以表格的形式进行呈现。
这种类型的统计表通常采用行列交错的形式进行呈现,并且具有明确的数据结构和层次关系。
2. 图形型统计表图形型统计表是指其中所涉及到的数据以图形的形式进行呈现。
这种类型的统计表通常采用直观、生动、易于理解的图像来展示数据,如柱状图、折线图等。
三、按照应用领域分类1. 经济类统计表经济类统计表是指其中所涉及到的数据主要涉及到经济领域,如国民经济核算、财政收支情况等。
这种类型的统计表通常采用大量数字和符号进行呈现,并且需要进行复杂运算和分析。
2. 管理类统计表管理类统计表是指其中所涉及到的数据主要涉及到管理领域,如企业营销情况、人力资源管理情况等。
这种类型的统计表通常采用简单明了、易于理解和操作的方式进行呈现,并且需要具有一定程度上的可操作性。
3. 教育类统计表教育类统计表是指其中所涉及到的数据主要涉及到教育领域,如学生考试成绩、学校招生情况等。
这种类型的统计表通常采用图表结合、生动直观的方式进行呈现,并且需要具有一定程度上的可比性和可分析性。
n m华中师范大学网络教育学院《教育统计与测量》课程练习题库及答案 本科一、 名词解释1.教育统计:是运用数理统计的原理和方法研究教育现象数量表现和数理关系的科学。
2.变量:是指可以定量并能取不同数值的事物的特征。
3. 算术平均数:所有观察值的总和除以总频数后所得之商。
4.频率:就是随机事件A 在n 次试验中出现了m (m ≤n )次,则m 与n 的比值就是频率,用公式表示就是W(A)=5.测验设计:是指测验编制者对测验形式、时限、题量、题目编排、测验指导手册等进行的设计工作。
6. 测验效度:就是测验实际上测到它打算要测的东西的程度。
7.描述统计:是研究如何将收集到的统计数据,用统计图表或者概括性统计量数反映其数量表现和数理关系的统计方法。
8.名称变量:又称类别变量,是指其数值只用于区分事物的不同类别,不表示事物大小关系的一种变量。
顺序变量又称等级变量,是指其数值用于排列不同事物的等级顺序的变量。
9. 离散变量:又称间断变量,是指在一定区间内不能连续不断地取值的变量。
10.总体:是根据统计任务确定的同一类事物的全体。
11.教育测量学:就是根据一定的法则用数字对教育效果或过程加以确定。
教育测量学是以现代教育学、心理学和统计学作为基础,运用各种测试方法和技术手段,对教育现状、教育效果、学业成就及其能力、品格、学术能力倾向等方面进行科学测定的一门分支学科。
12. 自由应答式试题;是指被试可以自由地应答,只要在题目限制的范围内,可在深度、广度,组织方式等方面享有很大自由地答题方式。
13.随机变量:是指表示随机现象各种结果的变量。
14. 连续型变量:是指在其所取的任何两值之间可以作无限地分割,即能连续不断地获取数值的变量。
15.度量数据:是指用一定的工具或按一定的标准测量得到的数据。
16. 正相关:两个变量变化方向一致的相关。
17. 同质性χ2检验:在双向表的χ2检验中,如果是判断几次重复实验的结果是否相同,叫做同质性χ2检验。
(常考题)最新人教版小学数学三年级下册第三单元《复式统计表》单元检测题(答案解析)(1)一、填空题1.看图回答(1)喜欢________的男生最多,喜欢________的女生最少.(2)喜欢________的人数最多,喜欢________的人数最少.2.统计表可分为________和________统计表。
3.制统计表时,必须把________进行分类填在表内,并写上统计的________ ,注明________和________。
4.常见的统计表有________和________。
5.天秀小学二年级课外活动统计表,美术组一共________人。
6.请你根据三年级、四年级和五年级各一个班的视力测试情况来回答问题。
5.0以上4.9~4.74.6~4.34.2以下三年级一班291152四年级一班271263五年级一班18 2055五年级一班5.0以上有________人;三年级一班________的人数最多。
7.5月份________天数最少,9月份________天数最多。
8.5月份一共有________天,其中有________天下雨。
9.9月份阴天比5月份少________天,5月份晴天比9月份多________天。
10.三年级同学在二月到六月份做好事的件数如下:二月20件;三月40件;四月30件;五月25件;六月35件。
三月份比五月份多做好事________件。
11.小明15岁,红红17岁,两人的平均年龄是________岁。
12.两队进行篮球比赛.上半场和下半场结束时的比分如下:(单位:分)上半场比赛结束,2队领先________分,下半场1队得了________分.二、解答题13.甲地4月和5月天气情况记录如下。
(1)根据上面的信息填写下表。
(2)4月________天数最少,5月________天数最多。
(3)5月阴天比4月阴天多________天,4月晴天比5月晴天多________天。
《统计基础知识》试题及参考答案一、填空题(每空0.5分,共15分)1.统计表从其内容来看包括和两部分。
2.总量指标按反映的内容不同,可分为和。
3.时间序列按其指标的表现形式不同,可分为、、。
4.若成数为p,则成数方差为,成数标准差为。
5.编制质量指标综合指数,一般是以作为同度量因素;而编制数量指标指数,一般是以作为同度量因素。
6.标志是表明特征的;指标是表明特征的。
7.要比较两个不同总体,平均水平又不同的平均数的代表性高低,需用指标。
8.从总体N个单位中,随机抽取n个单位构成样本,则抽取的方法有和。
9.统计表按主词是否分组和分组的程度可分为、、。
10.平均法总指数,是对进行加权平均而求得的。
11.统计具有、、三大基本职能。
12.统计指标按其说明总体现象的内容的性质不同,可分为和。
13.统计分组的关键在于和。
14.平均指标反映总体数据的趋势,标志变异指标反映总体数据的程度。
15.平均发展速度的计算通常是采用法。
二、单项选择题(从每小题的备选答案中,选择一个正确答案,将其编号填入题后括号内。
每小题1分,共20分)1.某组5名学生的考试得分分别为60、70、80、85、90,这五个数字是()。
A.变量值 B.标志C.指标 D.变量2.某市进行一次零售食品质量与价格抽查,其调查单位是()。
A.该市所有食品商店 B.每一个食品商店C.每一种零售食品 D.全部零售食品3.在全距一定的情况下,组距的大小与组数的多少成()。
A.正比 B.反比C.有时正比,有时反比 D.无比例关系4.假定把标志值所对应的次数都缩小1/2,则算术平均数()。
A.也缩小1/2 B.不变C.扩大2倍 D.扩大1/2倍5.某店有50个职工,把他们的工资加起来除以50,这是()。
A.对50个变量求平均 B.对50个标志求平均C.对50个变量值求平均 D.对50个指标求平均6.已知环比增长速度为2%、3%、4%、5%,则定基增长速度为()。
统计表可以分为
1. 数值统计表:主要用于记录和显示数值数据,如销售额、利润等。
常见的数值统计表包括柱状图、折线图、饼图等。
2. 文字统计表:主要用于记录和显示文字性数据,如人口
统计、调查问卷结果等。
常见的文字统计表包括表格、列
表等。
3. 时间统计表:主要用于记录和显示时间相关的数据,如
项目进度、事件发生次数等。
常见的时间统计表包括甘特图、时间轴等。
4. 地理统计表:主要用于记录和显示地理位置相关的数据,如地区销售额、客户分布等。
常见的地理统计表包括地图、热力图等。
5. 关系统计表:主要用于记录和显示数据之间的关系,如产品销售占比、市场份额等。
常见的关系统计表包括韦恩图、树状图等。
这些统计表的分类是根据其用途和数据类型区分的,不同的统计表适用于不同的情境和数据分析目的。