教育精准扶贫学生辅导计划表
- 格式:docx
- 大小:12.98 KB
- 文档页数:1
精准帮扶教师工作计划表
1. 定期与学生家长沟通,了解学生在家庭环境中的情况,及时发现并解决学生在家庭、社会方面出现的问题。
2. 针对学生的学习情况,制定个性化的学习计划,针对学生的学习特点和问题,有针对性地进行辅导和指导,提高学生成绩。
3. 定期组织学生参与各类课外活动,拓宽学生的视野和提升学生的综合素质。
4. 建立学生档案,记录学生的学习成绩、日常表现等信息,定期进行分析和评估,及时发现问题并提出解决方案。
5. 深入了解学生的兴趣爱好和特长,鼓励学生发展自己的特长并进行指导和扶持。
6. 建立良好的班级氛围和师生关系,营造和谐的师生关系,为学生提供良好的学习环境。
7. 定期进行学科教学研讨,提升自身的教学水平和能力,为学生提供更加优质的教学服务。
8. 关注学生的心理健康,及时发现和解决学生在心理方面的问题,保障学生的心理健康。
2024小学精准扶贫工作计划一、贫困学生识别为了有效实施精准扶贫,首先要对贫困学生进行准确识别。
我们将通过与地方政府、村委会以及家庭的深入合作,建立完善的贫困学生档案,实现动态管理。
通过家访、社区推荐和学校观察等多种方式,确保每位贫困学生都能得到及时、准确的识别,并为他们量身定制合适的扶贫方案。
二、教育资源配置针对贫困学生的教育需求,我们将合理配置教育资源,优化教育环境。
具体措施包括:改善学校硬件设施,提升教学条件;增加优秀教师的引进和培训,提高教学质量;丰富教学内容和形式,激发学生的学习兴趣和潜能。
三、资助政策落实为确保贫困学生不因家庭经济困难而失学,我们将严格按照国家和地方政府的资助政策,确保每位学生都能享受到相应的资助。
同时,我们还将设立校内助学金和奖学金,激励贫困学生努力学习,争取更好的成绩和未来。
四、学业辅导与心理支持为了帮助贫困学生提高学业成绩,我们将提供针对性的学业辅导,帮助他们解决学习中的困难和问题。
同时,我们还将重视学生的心理健康,建立心理支持机制,为他们提供必要的心理咨询和辅导,帮助他们建立积极、健康的心态。
五、家长参与与教育培训家长是孩子成长过程中的重要伙伴和支持者。
我们将积极邀请家长参与学生的扶贫工作,通过家长会、家访等形式,加强与家长的沟通和合作。
同时,我们还将举办家长教育培训活动,提高家长的教育意识和能力,共同促进学生的健康成长。
六、监督与评估为确保精准扶贫工作的有效实施和持续改进,我们将建立完善的监督与评估机制。
通过对扶贫工作的定期检查和评估,发现问题及时整改,确保扶贫工作的顺利进行。
同时,我们还将接受社会各界的监督和评价,不断提高扶贫工作的质量和水平。
七、社区合作与资源整合社区是学生生活和学习的重要场所,也是精准扶贫工作的重要合作伙伴。
我们将积极与社区合作,整合社区资源,为贫困学生提供更多的教育机会和资源。
通过与社区的合作,我们不仅可以为学生提供更多的实践机会和活动场所,还可以借助社区的力量,共同营造一个关爱贫困学生的良好氛围。
幼儿园教育帮扶幼儿计划表项目背景和意义中国是受教育水平不均衡严重的国家,特别是在西部地区,由于教育资源匮乏,导致许多穷困地区的儿童无法受到优质的教育,他们的成长环境异常艰苦,无法得到扶贫、捐赠等救助手段。
针对这种情况,国家提出了“精准扶贫”的方向,并开展了多项扶贫计划,其中就包括了本文提到的幼儿园教育帮扶幼儿计划,旨在帮助贫困地区的儿童接受优质的幼儿园教育,提高家庭和社会对他们的关注度,促进他们健康成长、乐观向上。
项目内容和目标针对“幼儿园教育帮扶幼儿计划”,我们采取了一系列的措施和方法,使得这些贫困地区的儿童能够有机会接受更好地教育。
目标受众本计划的受众是来自贫困地区的入托幼儿。
实施计划1.和当地教育局进行联系,确定需要帮扶的贫困地区,并确定接受帮扶的入托幼儿及其家庭;2.安排志愿者团队前往当地幼儿园,在幼儿园开设“幼儿成长课程”,为入托幼儿提供个性化的、系统化的辅导和教育;3.在教育局和民政局的协助下,配合当地教育资源的调配,从幼儿园选派优秀的教育工作者到协助帮扶地区的幼儿园;4.在幼儿园中指定“教育志愿者”,负责为入托幼儿提供安全保障和行为规范等方面的指导;5.对幼儿园进行基础设施和教育器材建设,为入托幼儿提供更加完备、塑造性更好的教育环境。
计划期望成果1.幼儿园教育和生活的基础条件得到提升,入托幼儿的健康成长得到优化;2.让来自贫困地区的入托幼儿接受更好的幼儿教育,开发他们的创造性思维,让他们在学习过程中感受快乐和成就感;3.通过学校和家庭互动,激发亲子情感共鸣,创建健康愉快的成长环境,增强门店的影响力,倡导社会珍惜下一代,培养关注社会和家庭教育的新风尚。
实施后策划和考核1.实施之后,对项目达成的成果和效果进行考核和成果测评,及时总结实施中遇到的问题,提出改进方案,不断完善项目内容和实施方案;2.对幼儿教师、志愿者和家长提供相关的培训和帮助,提高他们的专业素质和职业操守,完善项目执行实践;3.建立投入、效益的管理和考核模式,在实施过程中持续监测,并向责任人(例如企业、社会组织或学术机构)建立汇报和反馈机制。
安康教师扶贫工作计划表
日期: 2022年1月1日-12月31日
工作目标:
1. 改善贫困地区的教育条件,提高教育资源配置水平
2. 推动教师在贫困地区的专业发展,提高教学质量
3. 推动师生互动,促进学生成长
工作内容和措施:
1. 制定贫困地区教师培训计划,包括教学方法、心理辅导等方面的培训
2. 开展校际教师交流活动,促进教师间的合作与共享
3. 组织师生赴发达地区交流学习,拓宽视野,提升综合素质
4. 督促落实贫困地区教育扶贫政策,确保政策落地见效
5. 定期开展教学反馈,搜集意见建议,不断完善教学质量
评估和考核:
1. 跟踪并评估教师培训工作的效果和成果
2. 定期对贫困地区学校教学质量进行评估,并及时提出改进建议
3. 对教师在贫困地区的师德师风和教学质量进行全面考核
风险预警和处理措施:
1. 针对贫困地区资源匮乏,加大对教学设备和资金的投入
2. 定期对贫困地区学校的安全和环境问题进行排查,确保师生的安全和健康
3. 加强对教师心理健康的关注和辅导,减少教师教学压力,提高工作积极性。
班级帮扶学生计划表怎么写在学校的日常教学中,班级帮扶学生是一项重要的工作。
班级帮扶学生可以通过提供帮助和支持,帮助学生克服困难,完善学业、个人发展和心理健康等方面的成长。
学生在帮扶计划的监护下,可以逐步发掘自我潜能,建立积极的人生观和价值观。
一、制定计划前的准备在制定班级帮扶学生计划前,需要以下准备工作:1.了解帮扶对象的情况针对每个需要帮扶的学生,需要了解其学习情况、个性特征、家庭情况和生活状态等,了解学生所面对的问题,以及其所处的阶段和困难。
2.明确帮扶的目的和措施在了解每个学生的情况后,需要明确帮扶的目标和措施,包括帮助学生发现问题、提供必要的帮助和支持,以及激发其内在动力,逐步建立自信和勇气。
3.确定帮扶计划的实施时间和进度根据学生的实际情况和需求,制定一份完整的帮扶计划,明确实施时间和进度,为实施计划提供有力保障。
二、帮扶计划内容帮扶计划应包含以下几个方面,具体如下:1.学科支持学科支持是帮助学生提高学习成绩的重要内容,这包括提供更多的课外学习资源、解决课堂上的疑惑、帮助学生建立学习计划等方面,以提高学生的学习自信心和学科能力。
2.心理支持在帮扶计划中,心理支持是非常重要的一部分。
可以通过开展心理辅导、组织心理测试、定期进行心理诊断和访谈,加强与学生的沟通和交流等方式,帮助学生树立积极的心态,调整负面情绪,促进心理健康。
3.人际关系辅导在学习成绩和其他方面上受到挫折的学生,往往会出现社交问题,比如戒心重、不愿与人交往等。
因此,班级帮扶计划需要将人际关系辅导纳入其中,通过安排集体活动、开展社交训练、鼓励参加社团活动等方式,逐渐帮助学生建立良好的人际关系。
4.个性发展辅导个性发展辅导主要是针对学生兴趣爱好和特长的开发,通过在早自习期间组织小组活动、参加英语角、提供阅读材料等方式,发现并培养学生的个人特长和兴趣爱好,激发其创造力和创新精神,进一步拓展其人生发展的多样性。
三、帮扶计划实施及评估在帮扶计划的实施过程中,需要保持密切的联系和沟通,通讯每项计划对应的实施人员的联系信息,及时掌握帮扶对象的反应和进展。
2024年学校精准扶贫的工作计划一、指导思想本方案秉持深入学习和贯彻扶贫攻坚的重要指示精神,遵循以彻底斩断贫困链条为总体思路,坚持政府主导、社会参与的工作原则,全力推进教育精准扶贫工作。
旨在优先提升贫困地区基础教育水平,资助家庭贫困学生完成学业,强化贫困生资助力度,确保适龄学生全部入学。
通过教育手段,增强我镇贫困地区及贫困家庭的自我发展能力,从而从根本上消除贫困问题。
二、具体工作1. 严格执行义务教育阶段的两免一补政策。
对就读我校的建档立卡家庭经济困难寄宿生提供生活补助,确保上级贫困寄宿生补助资金的足额、准确发放,使贫困学生能够安心就学。
实施农村义务教育学生营养改善计划,按照每生每日规定的标准,为贫困学生提供营养膳食补助;落实免费发放教科书及教辅资料的政策,杜绝乱收费和推销教辅资料的行为。
2. 积极开展贫困救助工作。
学校政教处应主动争取社会各界捐资,通过多渠道筹集贫困生资助资金,并推动社会力量以一对一方式帮扶贫困学生,减少因学致贫现象。
认真筛选贫困学生受助对象,并与公益部门联系,确保救助政策的落实。
3. 加强控辍保学工作。
认识到教育是摆脱愚昧的关键,学校教导处应积极落实相关政策,严格控制义务教育阶段学生的辍学率。
通过定期家访、召开家校联谊会等方式与家长沟通,劝导辍学学生返校,确保我校辍学率控制在规定的百分比以内。
4. 改善学校办学条件。
利用国家及省级政策机遇,根据相关规划,积极争取上级项目和资金支持,改善学校基础设施。
年内为特定数量的教学班配备多媒体教学设施,力争实现班班通。
总务处应制定合理的购物计划,定期维修办公及教学设施,并新增一定数量的课桌凳,进一步优化学校教学环境。
5. 确保惠农资金精准发放。
对于县财政拨付的贫困学生资助金和农村义务教育学生营养改善计划资金,要确保及时、精准地发放到学生手中。
总务处与膳食委员会应定期检查营养餐落实情况,政教处应教育学生不购买三无食品,确保生活补助用于购买健康食品。
校园帮扶工作计划表校园帮扶工作计划1为了全面提高教育教学质量,在新学年里必须做好学困生的转化工作。
在学困生的转化工作中,我们教师要倾注爱心,发现学生的闪光点,因材施教,抓好反复教育外,还要注重学困生非智力因素与智力因素的的培养,运用恰当而有效的方法,因为做好学困生的转化工作是我们学校教育工作不可忽视的问题。
学困生是与优秀生相比较而存在的,他们的后进并非是永远的。
如果转化得法,"后来者居上"这句话一定能在他们身上实现,从而使他们成为合格的劳动者。
本学期,我担任二年级两个班的数学教学工作,在我所教的年级中,有乔睿、张华彬、王子涵、周鑫、韩晋花、刘梓豪、王欣悦、宿雅婷、郝玉洁等人在学习上存在较大的困难,针对孩子的具体情况,我制度了以下的帮扶措施。
一、学困生形成原因情况分析教师是学生的引路人,教师是学生的好朋友,帮助学生找出学习困难的原因,采取一些能够照顾个人特点和个别困难的教育措施,以便着手进行帮扶。
与优生比,我们老师要更加尊重学困生的人格,理解他们的苦衷,体谅他们的难处,要用爱去温暖、关怀他们。
多激励、少指责批评,更不能以朽木不可雕之类的言词挖苦他们,以免加重对立情绪。
积极情绪和情感可以助长动机性行为,也能促动个人产生新的行为。
二、降低门槛,激发兴趣。
针对学困生学习困难,接受知识慢,对学习很容易失望。
作为教师,我注意做到降低门槛,放宽对他们的要求,让学困生能比较容易地完成学习任务,轻松地掌握符合他们现实状况的基础知识。
这样,就容易把学困生引入学习的殿堂,激发学习数学的兴趣。
所以每次布置作业时,我会让学困生做常规作业(如预习新课,做口算等),让学困生能轻松地完成作业,培养学习兴趣。
批改作业时,要想到学困生,后进生的作业要优先批改,要当面批改,要精批细改,不能简单地打"。
校园帮扶工作计划2为进一步提高我镇学校帮扶结对工作的实效性,促进学校间均衡、和谐发展,本着共享资源,共同提高的双赢原则,特制订201_年学校帮扶结对工作计划。
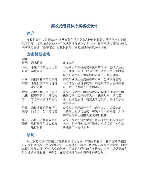
高校托管帮扶方案模板表格简介高校托管帮扶是指将部分弱势群体的学生交由高校监护托管,借助高校的优质教育资源,提高这些学生的学习成绩和综合素质水平。
为了提高高校托管帮扶的效果和规范管理,需要制定一份模板表格,以便全国各高校参照实施。
方案模板表格功能模块需求描述详细说明学生申请学生向高校提出托管帮扶申请学生向所在高校提交帮扶申请表格,包括学生姓名、性别、籍贯、联系方式等基本信息;同时需提供相关材料,如家庭困难证明、通讯录等。
材料审核高校的相关部门应对学生提交的申请材料进行审核高校审核学生提交的申请材料,包括家庭情况、学习情况、经济情况等,确定申请学生的真实情况,做出是否给予托管的决策。
转介及托管高校的相关部门应根据申请情况,确定托管方案并安排学生托管高校应根据学生的具体情况,设计适合该学生的托管方案,包括托管人员、托管时间、学习老师、生活起居等。
确定托管方案后,安排该学生相关事宜。
持续跟踪高校应跟踪托管学生的学习、生活等情况高校应定期跟踪托管学生的学习、生活等情况,了解学生的学习进度,解决学习中的问题,并帮助学生树立正确的人生观和价值观。
托管评估高校应对托管方案的执行和学生综合素质进行评估高校应根据托管方案执行情况和学生的综合素质水平,对托管效果进行评估,总结经验,为今后的托管工作提供参考。
结论以上就是高校托管帮扶方案模板表格的内容,在实际操作中,各高校可以根据自己的具体情况,对该模板进行一定的调整和改进,以适应不同的学生需求。
同时,高校也需要加强与学生家庭的沟通,了解更多学生的真实情况,为学生提供更加有针对性的托管服务,使得学生在高校托管帮扶中获得更好的发展。
教师扶贫一对一工作计划
一、调研摸底
1. 深入到扶贫学生家庭,了解其家庭情况、生活状况和学习状态。
2. 与学校相关部门沟通,收集学生的综合信息,为制定后续工作方案提供依据。
二、需求分析
1. 对学生的学习情况和特殊需求进行分析,找出存在的困难和问题。
2. 与学生进行深入交流,了解他们的想法和意愿,确保后续工作符合其意愿和利益。
三、制定个性化辅导方案
1. 根据学生的实际情况和需求,制定个性化的教学和辅导方案。
2. 结合学生特点,采取不同的教学方法和手段,使教学更加贴近学生实际,提高效果。
四、落实行动
1. 与学生建立长期稳定的沟通和联系机制,确保工作的连续性和质量。
2. 根据方案,积极开展一对一的辅导和帮扶工作,确保学生的学习进步和生活稳定。
五、效果评估
1. 定期对学生的学习情况和生活状况进行评估,及时调整工作方案,确保扶贫工作的有效实施。
2. 收集反馈意见,不断改进工作方式和方法,提高教师扶贫工作的实效性和可持续性。
年度扶贫培训计划表
1月份:开展扶贫对象调查和需求分析,制定培训计划
2月份:组织培训师进行培训方案设计和教材准备工作
3月份:开展培训师培训,提高教育扶贫水平和培训能力
4月份:开始扶贫对象培训,包括职业技能培训和就业指导5月份:继续扶贫对象培训,加强就业技能辅导和实操训练6月份:开展就业推荐和创业辅导,为扶贫对象提供就业岗位或创业支持
7月份:进行扶贫成效评估,做好培训成果汇总和分析
8月份:根据评估结果调整培训计划,补充培训内容和改进培训方式
9月份:开展后续跟踪和帮扶工作,持续支持扶贫对象就业和创业
10月份:举办扶贫成果展示活动,宣传扶贫成效和培训成果11月份:总结经验和教训,为下一年度扶贫培训计划做准备12月份:编制年度扶贫培训报告,总结并提出改进建议。
教师扶贫培训计划表一、培训目标本次培训计划的目标是提高教师的扶贫意识和能力,使他们具备为贫困地区教育事业服务的能力。
具体目标包括:1.增强教师对贫困地区教育工作的认识,引领教师树立正确的扶贫观念;2.提高教师教学质量,增强他们的教学能力和教育责任感;3.加强教师对贫困地区学生的关爱和辅导,促进学生的全面发展。
二、培训内容1.理论学习:对扶贫理论和相关政策进行系统学习,使教师了解国家对贫困地区教育工作的重视和支持。
2.案例分析:通过案例分析,了解贫困地区教育工作中的典型问题,探讨解决办法。
3.教学方法:介绍适合贫困地区教学的方法和技巧,鼓励教师创新教学,提高教学效果。
4.心理援助:了解贫困地区学生的心理特点,学习心理援助技巧,提高对学生的关爱和支持。
5.实地考察:组织教师到贫困地区进行实地考察,深入了解当地教育状况,激发教师的使命感和责任感。
三、培训方式1.讲座:请相关专家学者进行讲座,介绍扶贫政策和相关理论知识。
2.案例讨论:组织教师围绕贫困地区教育工作中的典型案例进行讨论,提出解决办法。
3.实践操作:通过教学案例、模拟教学等方式,让教师在实践中提高教学能力。
4.互动交流:组织教师参加座谈会、研讨会等活动,鼓励他们分享教学经验,交流心得。
5.实地考察:组织教师到贫困地区进行实地考察,深入了解当地教育状况,开拓视野。
四、培训安排时间:本次培训计划为期两周,具体时间安排如下:第一周:开展理论学习、案例分析、教学方法介绍;第二周:进行实践操作、心理援助学习、实地考察等活动。
地点:培训地点为各级教育行政部门指定的培训基地或学校。
五、培训评估培训期间将组织教师参加阶段性考试,考核教师对扶贫理论和教学方法的掌握情况。
培训结束后将对教师进行综合评估,评定其在扶贫工作中的能力和潜力。
六、培训考核根据培训目标和内容,制定相应的考核标准和方式。
教师在培训期间的学习情况、实践操作成绩、心理援助技能和实地考察经验等将被纳入考核范围。
教师乡村扶贫工作计划表
日期:2022年3月
工作目标:帮助乡村贫困教师提升教育水平,促进乡村教育发展
1. 开展教师培训
- 组织专业培训课程,加强乡村教师教育教学能力
- 定期举办教师研讨会,分享教学经验和教育理念
- 配发教学资料和教学辅助工具,提高乡村教师教学条件
2. 学校资源支持
- 协调捐赠教育资源,改善学习环境和设施
- 提供学习用品和教学器材,提高学校教学质量
- 建立校园图书角和多媒体教室,促进教育现代化
3. 学生辅导和关爱
- 安排志愿者进行学生辅导,提高学生学习成绩
- 组织文体活动和课外培训,丰富学生课余生活
- 建立奖励机制,鼓励学生成绩优秀和表现突出
4. 教育扶贫政策宣传
- 开展宣传活动,提高乡村居民对教育的重视
- 介绍政策扶贫措施,引导贫困家庭重视子女教育
- 推动社会资源支持乡村教育,促进教育公平发展
5. 巩固和评估工作成效
- 定期跟踪培训教师和学生的学习情况
- 进行学校和学生学习成绩评估,总结经验并持续改进
- 制定下一阶段的乡村教育扶贫工作计划,确保工作效果持续稳定。
开学爱心帮扶计划表怎么填
前言
每年的开学季,学校都会组织爱心帮扶计划,帮助一些贫困生融入校园生活,解决他们的生活困难。
为了更好地管理和统计这些帮扶计划,学校需要填写一个爱心帮扶计划表。
那么,怎样填写爱心帮扶计划表呢?本文将详细说明。
第一步:填写个人信息
首先,填写个人信息,包括姓名、年龄、性别、地址、电话等。
这些信息很重要,方便工作人员对受助学生进行排查和联系。
第二步:填写学校信息
接下来,填写学校信息,包括学校名称、学校地址、联系电话等。
这些信息也很重要,方便学校进行统计和管理。
第三步:填写申请项目
填写申请项目,这是爱心帮扶计划最重要的部分。
在填写项目时,需要注明是哪种类型的帮扶,比如资助书籍、生活费用等。
同时,需要填写具体的资助金额以及资助时间。
在填写这一部分时,需要充分考虑受助学生的实际需要,确保帮助到他们真正需要的地方。
第四步:填写申请理由
填写申请理由,需要从受助学生的角度出发,写明他们有什么困难,为什么需要这种帮助。
在填写理由时,需要注意写清楚,严谨认真,以便工作人员审核和核实。
第五步:填写联系信息
最后,填写联系人信息,包括联系人姓名、电话、地址等。
这样,工作人员在需要联系到申请人时,可以直接联系到联系人,快捷高效。
总结
以上五步是填写爱心帮扶计划表的基本步骤。
通过认真填写表格,可以更好地帮助贫困学生,同时也可以节约资源,提高工作效率。
本文仅作为填写指南,希望能够对大家有所帮助。
2023年学生精准扶贫帮扶工作计划2023年学生精准扶贫帮扶工作计划1一、落实好义务教育阶段各项政策。
对就读我校的建档立卡的家庭进行帮扶,保证上级的发放的贫困寄宿生补助全额准确的落实到位(目前每个建档立卡贫困生享受1250元/每年的`待遇,同时家庭经济有困难的非建档立卡户子女,学校也发给适当的补助),让那些家庭贫困的孩子能够安心读书、读得起书。
落实好农村义务教育学生营养改善计划,为住宿生学生提供营养的午餐和晚餐。
坚决杜绝乱收费和推荐教辅资料的行为。
二、切实做好贫困救助工作。
组织全校教师和同学自愿捐款活动,积极争取引导社会各界捐资,多渠道筹集贫困生资助资金。
具体在每年的三月(控辍保学活动月)和九月(动员流失生返校月)都开展师生捐助活动,给学生集中购买学习用品。
鼓励学生们努力学习,使学生们顺利的完成九年义务教育。
三、全面落实“班主任和任课教师包保建档立卡贫困生帮扶学生”的政策。
开展专题会安排扶贫工作,每月一次谈心谈话和每学期的家访是否落实到位,定期查看教师的扶贫家访记录本。
四、保证资金落实到位。
对于市级财政拨付贫困学生资助金和农村义务教育学生其他待遇等,要及时精准发放到学生手里。
对各班“住宿生补助”政策的落实情况定期教学督查审核。
五、建立贫困学生信息台账。
在认真调研、摸清底数的基础上,建立贫困生的资料数据库、贫困家庭劳动力数据库,使每一个贫困家庭、每一个贫困生都要有相应的信息资料,确保不漏一户贫困户、不漏一个贫困生,并根据实际情况进行动态管理,程度地发挥各种教育扶贫资源的作用,确保教育精准扶贫工作稳步实施。
六、加强舆论引导。
我校充分利用手机短信、微信、宣传标语、等各种载体,宣传好教育精准扶贫的重大意义、帮扶内容和典型事迹等,让每个贫困户、贫困生了解帮扶政策,掌握帮扶措施。
进一步统一广大干部群众思想认识,激发教育扶贫攻坚信心,形成工作合力。
2023年学生精准扶贫帮扶工作计划2我校对精准扶贫此项工作高度重视,为了保证优质高效地完成精准扶贫工作的年度工作任务,根据省、州和临夏县人民政府《精准扶贫工作实施方案》的总体部署和要求,结合我校和联系村的实际情况,特制订本工作计划。
扶贫培训计划课程表第一天上午:8:30-9:00 签到及开班仪式9:00-9:30 讲解课程目标和计划9:30-10:30 扶贫政策解读10:30-10:45 茶歇10:45-11:45 扶贫项目管理与规划11:45-12:00 Q&A下午:1:30-2:30 扶贫资源整合与管理2:30-3:30 收入增加与企业发展3:30-3:45 茶歇3:45-4:45 社区建设与精准扶贫4:45-5:00 Q&A第二天上午:8:30-9:30 扶贫项目可行性研究9:30-10:30 产业扶贫与农产品营销10:30-10:45 茶歇10:45-11:45 环境保护与可持续发展11:45-12:00 Q&A下午:1:30-2:30 贫困地区教育支援计划2:30-3:30 健康扶贫与医疗保障3:30-3:45 茶歇3:45-4:45 扶贫法律法规与政策4:45-5:00 Q&A第三天上午:8:30-9:30 社会扶贫与脱贫模式探讨9:30-10:30 扶贫项目评估与效果分析10:30-10:45 茶歇10:45-11:45 扶贫干部素养与团队建设11:45-12:00 Q&A下午:1:30-2:30 扶贫案例分享与经验交流2:30-3:30 扶贫培训总结与答疑3:30-4:00 闭幕仪式4:00-5:00 自由讨论及合影留念以上为扶贫培训计划课程表,我们将通过专业的讲师和实践案例的分享,帮助学员全面了解扶贫政策和实施手段,提升他们的扶贫能力,帮助更多贫困地区实现脱贫目标。
感谢大家的参与和支持!。
教师精准扶贫一对一帮扶工作计划集合3篇教师精准扶贫一对一帮扶工作计划3篇【篇一】教师精准扶贫一对一帮扶工作计划白界中心小学“教师一对一帮扶学生”活动方案为提高学生综合成绩,经学校行政会研究决定,在全校教职工中广泛开展“教师一对一帮扶学生”活动,具体活动方案如下:一、指导思想:从教育教学工作和学生思想道德实际出发,以“手拉手心连心”为主题,以学校、家庭、社区教育有机结合为载体,努力增强活动的针对性、实效性和可操作性,进一步提高学生思想道德素质,促进未成年人健康成长和全面发展。
二、帮扶内容:组织全校教职工,由领导牵头,师生逐一结成帮扶对子。
教师不仅要帮助生活困难、学习困难的学生,更要关注道德素养不健全甚至有心理问题的学生,促进学生积极向上的情绪,使学生更好地完成学业。
三、帮扶原则:1.班主任和学科老师帮助学生解决思想和心理问题,帮助家庭生活困难和学习困难的学生。
2、“帮困”要做到物质上对困难学生有所帮助,“帮教”要做到学生受助前后思想有明显变化、有所进步,“帮学”要做到学生受助前后学科成绩有所提高。
3.过去以某种形式帮助过的学生可以保持不变,也可以根据老师自己的意愿提供新的帮助。
4.教职工要根据自己的特长或能力,实事求是地帮助他们,形式多样,工作细致,切忌一刀切和形式主义。
四、组织实施:1、教导处、政教处负责科任教师、班主任与学生结成“一对一”帮扶对子,具体到人。
2、三月初完成“一对一”结对认定,并开始实施帮扶。
3、结成“一对一”帮扶对子后,班主任及科任教师要认真填写帮扶学生一览表和登记表,交政教处存档。
4、工作人员对帮助学生的情况应做好记录,每月填写帮助措施和谈话记录,最后上交学校。
5.此次活动有利于教师了解民生,调动教职工热爱学生的积极性,促进教学,帮助学生个体成长发展。
学校提倡全体教职员工在自愿的基础上积极参与。
【篇二】教师精准扶贫一对一帮扶工作计划教师帮扶学生工作计划教师一对一帮扶工作计划[1]具体计划措施如下:一本年度的工作目标1、本着资源共享,优势互补,合作交流,共同发展的原则,通过加强学校管理,形成我校骨干教师帮扶年轻教师的特色.2、积极主动、创造性地开展帮扶工作,通过骨干教师作公开课、讲座、交流谈心等形式,解决年轻教师在新课程改革、教学管理、课堂教学、课题研究等方面的困惑及存在的问题,初步打造一种浓厚的教科研氛围.二、本年度重点工作.1、学年初制定结对帮扶工作计划,召开结对帮扶工作会,确定师徒对子,制定出切实可行的帮扶措施.2、本年度学校将组织的几项重大活动:如:读书交流、课堂大赛、集体备课、反思交流、演讲比赛等活动.3、充分发挥学校区级、校级骨干教师的带头、辐射和导向作用,组织他们为帮扶教师上研讨课、公开课和示范课;年轻教师上汇报课.4、结合我校国家级及区级课题的研究,师徒对子结合各自的实际情况开展教育教学的研究,及时交流各自的研究心得,及时推广研究成果.骨干教师要给予青年教师理论与实践经验等方面的帮助,使年轻教师主动地进行课题研究.三、具体措施(一)成立帮扶领导小组组长:黄春才(副校长)副组长:杨元梅(教导主任)组员:其它教职员工(二)结对安排学校选派部分教学经验丰富的教师与本学期新调入我校或来到我校的支教教师结成一对一的帮扶对子,结对安排如下:黄春才—杨雪艳杨元梅—杨春红胡正海—杨建平段月娟—丁国磊—杨艳段从菊——尹小保(三)实施方案1、以课堂为主阵地课堂教学改革始终是学校深入推进素质教育的核心.师资的培养就要把老师工作的兴奋点聚集到课堂教学中来,主要开展以下一些活动:(1)青年教师基本功训练.本学期中,凡是参工三年内的青年教师,每星期要练习粉笔字和普通话,每周校本教研时间进行粉笔字展评.骨干教师.、青年教师利用教师例会时间讲自己的教育故事.【篇三】教师精准扶贫一对一帮扶工作计划教师一对一帮扶计划。
校际帮扶培训计划表背景与目的:随着教育事业的不断发展,学校间的帮扶合作已成为一种共同的发展模式。
帮扶合作有助于改变学校的发展状况,提高学校的教育质量,提升学校的整体实力。
因此,为了促进各校之间的合作与交流,提高教师和教育管理者的专业水平和教学质量,特制订以下校际帮扶培训计划,希望通过此计划,各校之间的协作交流更加紧密,全面提高学校的教育质量,提升学生的综合素质。
一、培训计划内容培训对象: 教师和教育管理者1.教育教学常规管理培训包括教育教学常规管理的基本知识和技巧,学校教学工作的落实情况,学科教学质量分析与提升等内容。
2.教育教学素质提升培训包括教师教学思路的创新,教学方法的改进,提高学生综合素质的培养等内容。
3.师德师风培养培训包括师范教师的育人理念培养,教师业务水平的提高,树立良好的师德师风形象等内容。
4.信息化教育培训包括信息化技术在教育教学中的应用,信息化教学资源的开发与利用等内容。
5.学科竞赛与金奖试卷教学案例分享由学科竞赛金奖教师分享金奖试卷教学案例,提高全校教师的教学水平。
二、培训形式1.定期举办教育教学经验交流会学校定期组织教师和教育管理者参加经验交流会,分享教育教学的成功经验和有效教学方法。
2.参加学科竞赛与金奖试卷教学案例研讨会学校定期组织教师参加学科竞赛与金奖试卷教学案例研讨会,深入研讨学科教学的优秀案例,提高教师的教学水平。
3.邀请优秀教育教学专家来校进行授课学校定期邀请优秀教育教学专家来校进行专题授课,提高教师的教学水平。
4.组织教师参加教育教学培训班学校定期组织教师参加教育教学培训班,提高教师的教学水平。
三、培训实施计划1.确定帮扶学校和受扶学校根据各学校的实际情况,确定帮扶学校和受扶学校。
2.制定帮扶计划根据帮扶学校和受扶学校的实际情况,制定帮扶计划,明确培训内容和形式。
3.开展帮扶培训根据培训计划,开展帮扶培训,包括定期举办教育教学经验交流会、参加学科竞赛与金奖试卷教学案例研讨会、邀请优秀教育教学专家来校进行授课、组织教师参加教育教学培训班等。