离心式空气压缩机安全操作规程通用版
- 格式:docx
- 大小:66.09 KB
- 文档页数:3
ZH15000离心式空气压缩机安全技术操作规程1 目的学习安全技术操作规程,操作方法,使作业有章可循,降低作业风险,避免事故发生。
2 适用范围检修车间ZH15000离心式空气压缩机操作岗位。
3 术语和定义:安全是相对的,事故是可以避免的。
4 职责本规程由检修车间负责培训和指导,ZH15000离心式空气压缩机维护工负责维护。
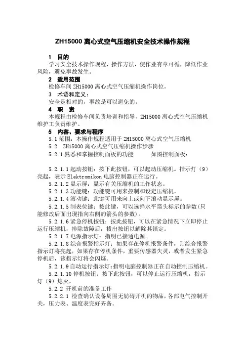
5 内容、要求与程序5.1范围:本操作规程适用于ZH15000离心式空气压缩机5.2 ZH15000离心式空气压缩机操作步骤5.2.1熟悉和掌握控制面板的功能如图控制面板:5.2.1.1起动按钮:按下此按钮,可以起动压缩机。
指示灯(9)亮起,表示Elektromikon电脑控制器正在运行。
5.2.1.2显示屏:显示有关压缩机的工作状态。
5.2.1.3功能键:功能键可用来控制和设定压缩机。
5.2.1.4滚动键:此键可用来向上或向下滚动显示屏。
5.2.1.5制表位键:按此键,可以选择水平箭头标示的参数(只能修改后面出现指向右侧的箭头的参数)。
5.2.1.6紧急停机按钮:按此按钮,可以在紧急情况下立即停止运行压缩机,排除故障后,拔出按钮以解除其锁定。
5.2.1.7电源指示灯:指明已接通电源。
5.2.1.8综合报警指示灯:如果存在停机报警条件,则综合报警指示灯将亮起,如果存在停机条件,重要传感器失灵,或者发生紧急停机后,该指示灯将会闪烁。
5.2.1.9自动运行指示灯:指明电脑控制器正在自动控制压缩机。
5.2.1.10停机按钮:按下此按钮,可以停止运行压缩机,指示灯(9)熄灭。
5.2.2 开机前的准备工作5.2.2.1 检查确认设备周围无妨碍开机的物品,各部电气控制开关,压力表、温度表完好齐备。
5.2.2.2 检查确认中冷、后冷、油冷各部冷却水正常供给,且冷却水进水温度低于35℃,冷却水进水压力在0.2Mpa~0.5Mpa之间。
5.2.2.3 检查确认空压机润滑油油位正常(3/4以上),油路畅通。
离心式空气压缩机操作规程
1、开机前认真检查,确认水循环冷却系统运转正常,冷却水管网压力不低于0、28Mpa;空压机油气分离器油位指示处于正常位置,并且油温在32℃-49℃;电压表指示6KV;机头与电机外观及连接部位完好。
2、压风机操作步骤
(1)压风机自动运行;
a、将全部压风机的控制方式设置为“远控”模式;
b、打开值班室内的压风机控制系统工控机,运行压风机控制系统程序,压风机运行进入自动控制模式,其“开启”、“停止”由程序自动控制。
(2)压风机一般运行
a、将全部压风机的控制方式设置为“近控”模式;
b、先按下“加载”按键再按下“启动”按键启动压风机;
c、先按下“卸载”按键再按下“停机”按键停止压风机。
3、开机时查看压风机电流、温度、压力等相关参数变化情况,如有异常立即停机并向队领导汇报。
4、运转中,应按压风机巡回检查制度的规定进行巡查,重点巡查压风机机头、电机运转时有无异常声响及振动;管网压力应在0、6Mpa-0>7Mpa,超过0、7Mpa应自动卸载;观察各仪表指示、冷却水管网压力、安全阀及释压阀外观;巡查时如发现异常应立即停机并向队领导汇报。
5、运行中出现出现其它异常现象及紧急情况按“薛湖煤矿压风机房压风机应急处置卡”处置。
离心式压缩机安全操作及保养规程前言离心式压缩机是广泛应用于工业生产领域的一种设备,在生产过程中发挥着重要的作用。
为了确保离心式压缩机的正常运行,保护设备和人员的安全,需要制定相应的操作及保养规程。
本文将从安全操作和保养两方面介绍离心式压缩机的规程,帮助读者更好地了解和掌握该设备的操作和保养方法。
安全操作规程1. 设备操作前的准备工作离心式压缩机在操作前需要做好以下准备工作:•对设备进行全面检查,包括设备外观、电气系统、管道、阀门等各个方面,确保设备没有损坏和故障。
•对设备的润滑油、冷却水等液体进行检查,确保液位和质量符合要求。
•确认设备的操作人员已经经过相关的培训和考核,能够熟练掌握离心式压缩机的操作规程和安全措施。
•在操作区域周围设置明显的安全标志和警告标志牌,提醒工作人员注意安全。
2. 设备操作过程中的注意事项离心式压缩机在操作过程中需要注意以下事项:•操作人员必须穿戴好防护用品,包括安全帽、防护眼镜、耳塞等,确保人身安全。
•在启动压缩机前,应先启动泵和冷却系统,确保压缩机的润滑油和冷却水正常供应。
•操作人员不得随意触摸设备,特别是旋转部件。
•在设备运行过程中,应随时观察设备的工作状态,注意是否出现异常情况。
•当设备出现异常情况时,应立即停机检查,并采取相应的措施解决问题。
•在机器停机后,应等待设备彻底停止运行后,方可进行检修和维护。
3. 设备的关闭和维护当离心式压缩机停止运行时,应按照以下步骤关闭设备:•先将降温水系统关闭,确保设备冷却。
•再关闭冷却润滑系统。
•停止泵站用电,等待机器完全停止后方可关闭电源。
对于设备的维护,需要做好以下工作:•定期清洁设备,保持设备的干净整洁。
•定期更换设备的润滑油和冷却水,确保液体的质量符合要求。
•对设备的各个部位进行检查和维护,确认设备没有损坏和故障。
•对设备进行必要的加油、加润滑油等工作,确保设备正常运行。
设备保养规程为了延长离心式压缩机的使用寿命,保证设备的正常运行,需要制定相应的设备保养规程。
离心式空压机安全操作规程一、开车前的准备工作1、检查空气过滤器,滤料是否清洁可用。
2、仪表、电工检查仪控供电系统,系统必须正常并灵敏可靠。
3、检查空压机油箱油位是否正常,关闭油冷却器水阀(根据油温),打开空压机供油总阀及油冷却器水阀,然后启动油泵,检查各润滑部位及高位油箱供油情况,检查各部委油压在0.12~0.18MPa,油温不低于25℃,总进口导叶开度为5度。
4、打开总上水阀及各路回水阀,检查水压不低于0.3MPa,不高于0.35MPa,水温不高于30℃。
5、打开空气放散阀,关闭空气出口总阀,防喘振阀处于失电全开。
6、盘车2-3圈,同时检查高位油箱回油情况。
二、空压机启动1、由班长指挥,按规程启动电机,并注意电流的指数及数值。
2、仔细检查空压机运转的情况及响声,各轴承温度不得超过65℃。
3、油冷却器出口温度打到35℃,打开油冷却器上水阀调节量,使油温保持在35℃~45℃之间,油冷却器水压低于油压时,开启排烟风机。
三、空压机正常停车1、首先打开自动放空阀,打开放散阀,关闭送气阀。
2、关闭空压机进口阀到5度。
3、停止电机运转并记录停机时间。
4、停机30分钟后,可停止油泵。
5、如果停机时间长,可停止水泵,切断电源,放掉冷却器中的水。
四、空压机紧急停车1、电机、空压机、增速器内有异响和强烈震动时。
2、由于油泵供油系统故障,润滑油中断或油压降低至0.07MPa以下另一台油泵未正常启动时。
3、各轴承温度≥80℃,采取措施温度未下降到正常值。
4、电机发生火花冒烟或温度高于75℃。
5、突然断电或长时间大水泵及备用水泵不能正常启动时。
6、当轴承上两只测振仪,测出轴振动值同时大于70μm。
五、空压机紧急停车操作1、打开放散阀,停止主电机。
2、关闭空气出口阀,关闭空气入口阀,其他按正常停车步骤执行。
3、盘车2-4次,每次数圈。
六、正常生产主要仪表数值范围1、冷却水压力0.32MPa 报警≤0.2MPa2、冷却水温度≤32℃3、中间冷却水出口水温42℃4、压缩机入口压力0.097 MPa5、压缩机一级出口压力0.073 MPa6、压缩机二级入口压力0.067 MPa7、压缩机二级出入口压力0.168 MPa8、压缩机三级入口压力0.163 MPa9、压缩机三级出口压力0.314 MPa10、压缩机出口压力0.5 MPa11、压缩机入口温度<35℃12、压缩机一级出口温度125℃13、压缩机二级入口温度45℃14、压缩机二级出口温度135℃15、压缩机三级入口温度45℃16、压缩机三级出口温度120℃17、压缩机出口温度105℃18、大齿轮轴承温度50℃~60℃报警≥65℃停车≥70℃19、低速箱齿轮轴承温度50℃~60℃报警≥65℃停车≥70℃20、高速小齿轮轴承温度50℃~60℃报警≥65℃停车≥70℃21、进气调节器70-9022、电机轴承温度50℃~60℃停车≥75℃23、润滑油为国产L-TSA68汽轮机油。
编号:CZ-GC-02631( 操作规程)单位:_____________________审批:_____________________日期:_____________________WORD文档/ A4打印/ 可编辑离心式空气压缩机安全操作规程Safety operation regulations for centrifugal air compressor离心式空气压缩机安全操作规程操作备注:安全操作规程是要求员工在日常工作中必须遵照执行的一种保证安全的规定程序。
忽视操作规程在生产工作中的重要作用,就有可能导致出现各类安全事故,给公司和员工带来经济损失和人身伤害,严重的会危及生命安全,造成终身无法弥补遗憾。
开始工作和维修设备之前,断开主要断路开关和任意单独控制线路(如果使用的话)未释放整个系统压力之前不要拆卸任何压缩机部件。
机器运行时不要维修任何部件。
不要在压力大于压缩机铭牌上的额定值时运行压缩机。
不要在速度超过驱动装置铭牌上的额定值时运行压缩机。
压缩机运行时,不得拆卸防护罩、防护板和看窗。
定期检查所有安全装置是否正常工作。
不要随便使用压缩空气。
带压空气会使人受伤。
一定不要将工具、抹布或松散部件留在压缩机或驱动部件内。
不要使用可燃溶剂清洗机身和零件。
维护和修理时要进行清洗。
在部件和暴露的开口处盖上干净布或牛皮纸。
无防护罩、防护板及看窗,不得操作压缩机。
不要在可能吸入可燃或有毒气体的地方运行压缩机。
排出的空气不能用于呼吸,这会导致严重的人员伤害或死亡。
关于附加过滤处理装置,可向过滤专家咨询。
带压的油或空气可导致严重的人员伤害或死亡,拆卸任何阀门或防护帽之前要停掉压缩机。
这里填写您的公司名字Fill In Your Business Name Here。
离心式空气压缩机安全操作规程离心式空气压缩机是一种广泛应用于工业生产中的设备,它能够将空气压缩到一定压力,并通过管道输送给其他设备进行使用。
为了确保离心式空气压缩机的安全运行,制定并严格执行相应的操作规程显得尤为重要。
以下是一份离心式空气压缩机的安全操作规程,供参考。
1.操作人员要熟悉离心式空气压缩机的结构、工作原理和各部件的功能,了解其基本参数和安全操作要求,方可上岗操作。
2.操作人员在操作前要检查离心式空气压缩机各个部件的正常运行情况,如电机、压缩机转子、排气系统等,并确保机器有无漏电、故障等情况。
3.确保离心式空气压缩机的电源和电气设备接地良好,设备与周围环境无明火、易燃易爆物等危险物质。
4.操作人员操作离心式空气压缩机过程中应穿戴好安全防护设备,如工作服、安全帽、防护眼镜、耳塞等。
5.离心式空气压缩机的启动前应确保无异常振动和噪音,且润滑油、冷却液正常供给。
6.启动离心式空气压缩机后,操作人员要定期检查运行情况,关注仪表的压力、温度、转速等参数是否在正常范围内。
7.切勿超负荷运行离心式空气压缩机,同时注意保持压缩机周围的空气流通畅通,避免过热引起事故。
8.关闭离心式空气压缩机前,应先关闭供气源,等待机器停止运行后再切断电源。
9.离心式空气压缩机长时间不使用时,应将其进行停车保养,并注意保持设备的干燥和清洁。
10.如发现离心式空气压缩机存在异常情况,如温度过高、噪音增加、漏气等,应立即停机检修,并及时向上级报告。
11.禁止未经培训和授权的人员操作离心式空气压缩机,不得私自调整设备参数或进行维修保养。
12.在紧急情况下,如发生火灾或其他危险事故,应立即切断电源,并采取适当的灭火措施,保障人员安全。
以上是离心式空气压缩机的安全操作规程的一些要点,具体要根据实际情况进行制定和完善。
此外,操作人员不仅要严格遵守规程,还要定期进行维护保养,定期检查设备的使用情况,确保离心式空气压缩机的安全运行。
空气压缩机的安全操作规程范本1. 操作前的准备1.1 操作人员应仔细阅读和理解操作手册,并熟悉空气压缩机的工作原理和结构。
1.2 确保操作人员已接受过相关的安全培训,并了解如何使用紧急停止装置。
1.3 确保空气压缩机的周围环境干燥、通风良好,远离易燃易爆物品。
1.4 检查空气压缩机的连接管道和电气设备是否正常,保证其处于良好的工作状态。
2. 操作时的注意事项2.1 在操作空气压缩机前,必须穿戴好个人防护装备,如安全帽、防护眼镜、防护手套、耐穿刺鞋等。
2.2 操作人员应始终保持警觉,不得随意离开操作区域,以防发生意外事故。
2.3 在操作空气压缩机时,不得将手指、手臂或其他物体伸入设备内部,以免被活塞等零部件夹住。
2.4 在清洁和维护空气压缩机时,必须先切断其电源,并等待设备完全停止运转后才能进行操作。
2.5 若发现异常噪音、异味或其他异常情况,应立即停止使用空气压缩机,并通知相关的维修人员进行检查和维修。
2.6 在连续使用空气压缩机一段时间后,应进行适当的休息,以防设备过热导致故障。
3. 应急措施3.1 在发生紧急情况时,操作人员应立即按下紧急停止装置,切断设备的电源,并向现场负责人报告。
3.2 在发生火灾时,应立即使用灭火器或其他灭火装置进行扑灭,并保持冷静,避免使用水进行扑灭。
3.3 在发生设备故障时,操作人员应立即停止使用空气压缩机,并通知相关的维修人员进行维修。
4. 日常维护4.1 定期对空气压缩机的滤清器、油封、活塞等关键部件进行检查和更换。
4.2 在使用过程中及时清理设备表面的积尘和油污,保持设备干净整洁。
4.3 定期对空气压缩机的电气设备进行检查,确保其正常工作。
4.4 在设备长时间停用或闲置时,应切断其电源,并进行适当的防护措施,以防灰尘、潮气等对设备造成损坏。
5. 排除故障5.1 若空气压缩机的工作出现异常,应立即停止使用,并联系专业的维修人员进行检测和维修。
5.2 不得擅自拆卸或修理空气压缩机,以防操作不当导致更严重的故障或事故。
离心式空压机的操作与维护一、操作开机1、打开低压电源开关。
检查电源指示灯是否亮。
2 、打开冷却水进出阀,进水压力≥0.30Mpa,水温≤32℃。
3 、检查显示屏参数满足启动条件,齿轮箱油温度≥25℃,油压≥0.2Mpa.4 、打开供气阀5、关闭冷凝水排放阀。
6 、通知供电部门送10KV高压电源。
7 、接通电源,按下启动按钮,空压机开始在卸载状态下运行,20秒钟后,空压机自动进入加载状态。
8、根据工艺用气量需要,按下“F3”卸载键,压缩机可以由手动卸载,再次按下F3键,压缩机回到加载状态。
9、运行正常后,打开后冷器下部排污阀,油水分离器排污阀,加热器排水阀,加热器蒸汽阀。
每三十分钟排放冷却水一次。
停机1、按下停机按钮,空压机开始一个程序设定的停机过程(运行几秒钟后自动停止)。
停机三十分钟内不准关闭冷却水,三十分钟内不准断低压电源。
2 、关上空气输出阀。
3 、三十分钟后关上冷却水进水阀。
4 、打开冷凝水排放阀。
5、在紧急状态下,立即使空压机停机,按下紧急停机按钮,发光二极管开始闪烁,在排除故障后,拉出紧急停机按钮。
二、维护和保养在开始任何维护保养和修理之前,按下停机按钮,等空压机完全停止后,再按下紧急停机按钮,关闭电源,并将空压机泄压。
1、在维护保养中,更换垫片,O型圈、垫圈。
2、保持油位在绿色标志范围内。
3、任何泄漏都应当及时处理。
4、在含尘量较大的环境里,及时的检查空气过滤器,必要时更换。
5、每六个月做到:(1)检查油雾管(如果有)的压降。
(2)拆下检查空气过滤器,并清洗。
6、每年做到:(1)更换空气过滤器(或根据现场情况随时清洁)。
(2)更换油过滤器。
(3)分析润滑油,如有必要就更换。
(4)清洗油滤网。
(5)检查冷却器,如有必要就进行清洗。
(6)检查调节系统、报警和停机功能以及传送器和电气元件。
(7)检查空压机联轴节对中情况。
7、每三年更换一次油雾器的滤芯。
8、冬季停机时尽量放空设备中的冷凝水,以防冻坏设备。
ZH15000离心式空气压缩机安全技术操作规程一、安装前的准备工作:1.确保操作人员具备相关的安全技术知识和操作经验;2.检查压缩机是否符合安装要求,包括电源电压、电缆规格、地脚螺栓安装等;3.确保所选的安装地点具备良好的通风条件和安全排水设施;4.检查安装基础是否坚固,是否满足安装要求;5.确保所有相关配件和工具齐备。
二、安装过程:1.在安装地点进行施工准备,如清理杂物、刷漆等;2.将离心式空气压缩机放置在安装基础上,并使用调节螺栓调整水平;3.安装和连接进气管道和出气管道,并确保管道无堵塞和泄漏;4.安装冷却器和排水器,并确保其正常工作;5.安装电源线路和控制电缆,并确保接线正确;6.确保所有连接和固定件牢固可靠。
三、启动前的准备工作:1.检查所有电气设备和电缆是否正确接通,并检查接地是否良好;2.检查压缩机和冷却器的状况,保证无异常;3.保证压缩机延时启动装置工作正常。
四、运行时的操作规程:1.启动前应先检查各接头是否正常固定,各管道是否正常连接;2.打开电源开关,启动压缩机;3.每日运行前应进行检查,包括油压、气压、温度等操作参数;4.定期检查和维护润滑油系统,确保油液正常;5.每月对冷却器进行清洗,保证散热效果;6.定期检查过滤器和排气管道,清除堵塞物;7.出现异常情况时应立即停机,并及时进行故障排除;8.定期进行设备检修和维护,确保设备的正常运行;9.禁止擅自改变设备设置和参数,如需更改应由专业人员操作。
10.禁止未经授权的人员接近设备,以防发生意外伤害。
五、紧急情况处理:1.在发生设备故障、泄漏等紧急情况时,应立即停机,并按照应急处理程序进行处理;2.如果发生火灾,应立即采取灭火措施,并通知相关部门。
六、注意事项:1.操作人员应穿戴好安全防护用具,如安全帽、眼镜、手套等;2.禁止操作人员擅自接近运行中的设备,避免发生意外伤害;3.定期对操作人员进行安全培训,提高其安全意识和应急处理能力;4.确保设备得到定期维护和保养,以延长设备的使用寿命;5.原厂及专业维修人员才能进行设备维修和更换零部件;6.禁止操作人员在疲劳、酒后等状态下操作设备。
岗位作业规程编码:公辅作业部全厂集中空压站操作工岗位规程20XX年XX月XX日发布20XX年XX月XX日实施首矿大昌公司印发目录第一章空压站操作工岗位职责 (1)第二章通用安全规程............................................................................... I V 第三章空压站操作工岗位安全操作规程............... 错误!未定义书签。
第四章空压站操作工交接班制度 . (VIII)第五章空压站操作工技术操作规程...................................................... X I 第六章空压站操作工设备使用维护规程............... 错误!未定义书签。
第一章空压站操作工岗位职责(1)工作区域:主厂房、水泵房、配电室。
(2)本岗位所具备的技能:掌握空压机、干燥装置及水泵的结构原理以及紧急故障的处理,操作熟练。
(3)主要设备:空压机、水泵、干燥装置、冷却塔等。
(4)本岗位的安全要求:1)空压机、水泵、干燥装置等机械设备,运动部件存在一定机械伤害危险,做好防止机械伤害的措施。
2)防止触电、振动等危险有害因素。
3)防止噪声等危险有害因素,操作人员佩戴防噪耳塞。
4)巡检冷却塔和水池水位时,上下楼梯要扶好,防止跌落,冬季做好防滑措施。
(5)本岗位的技术操作:1)严格按照技术操作规程的要求操作。
根据用户的需求调节送风量。
2)空压机操作。
3)干燥装置操作。
4)水泵操作。
5)定期对运行设备进行巡检,发现故障及时处理,以保证供风的品质。
(6)严格遵守三规一制及其它各项规章制度,不因本岗位原因发生设备、技术操作、安全、质量等事故故障。
熟知掌握岗位应知应会标准,取得本岗位职业技能资格。
(7)服从指挥,搞好岗位协作,配合做好本岗位检修试车任务,完成领导交办工作。
第二章通用安全规程第一条所有员工在上岗前劳动保护用品穿戴齐全,并做到正确穿戴。
离心式压缩机安全操作规程
1.工作前
1.1检查冷却水池水位、水质。
1.2打开冷却水泵,检查各个冷却器进出口阀,须全部处在打开状态检查水塔出水情况。
1.3打开冷却塔风机。
1.4检查空压机控制箱旁压力表值,须保持在35—42psi(0.245-0.294MPa)之间。
1.5检查空压机本体油位。
1.6打开各过滤器的排水阀排尽剩余水分、杂物后关闭。
1.7提前半小时接通冷冻式干燥机电源,开空压机前启动冷干机。
1.8启动空压机:开机时先拉出急停按钮后点击一下显示器上的START屏幕上显示两行字,点击上面一行CONFIRMSTART进入自动启动程序,直到压力达到8.0K/C2(0.8MPa),此时可将冷干机通往储气罐的截止阀打开。
注:打开此阀时须缓慢,直至全开
2.工作中
2.1观察水位。
2.2水泵的出水情况。
2.3冷却塔的风机工作状况。
2.4空压机控制箱旁压力读数是否在正常范围内。
2.5将各个过滤器的手动排污阀调至有水排出。
2.6中冷的泄水阀要有液体流出。
3.工作后
3.1先将冷干机通往储气罐的阀关闭。
关闭阀时须缓慢,直至全关。
3.2关停冷干机。
3.3关空压机程序:先点击一下STOP屏面上的显示二行字,然后点击上面一行CONFIRMSTOP后进入关机,直到倒计时结束约20分钟,在此期间,不要按拨任何按键。
此时间内不停冷却水和供给空压机的气源。
3.4待机器回复至待机模式后可按进急停按钮。
3.5关闭水泵、冷却塔风机。
3.6关闭冷干机电源。
3.7填写好交接班记录。
离心压缩机操作规程一、启动前的准备和检查(一)启动条件的确认1、管线系统已经吹扫(N2)置换合格,驱动机、变速系统、润滑油系统、干气密封系统经试运合格,管线、阀门、机体各连接部位紧固良好,无泄漏现象。
2、动力正常供应。
3、冷却水通畅。
4、控制空气(仪表空气)没有油、水份和杂物。
残留水份不可超过20ppm。
5、所有仪表安装完毕经检验合格。
6、系统内的所有过滤器元件清洗干净。
7、消防器材齐备,符合质量要求;不安全的因素或隐患已消除。
(二)检查润滑油系统1、确认润滑油箱已注入适量的润滑油,油箱内无冷凝水。
在系统管线充满油后液位在液面计1/2~2/3之间。
检查主油箱油温不得低于35℃,如果小于35℃,则开动油加热器,使油箱的油温达到45℃。
2、检查油冷却器和油过滤器切换管件是否在正确的位置上。
3、打开油泵吸入阀、排出阀。
4、打开油侧通风口和油过滤器上注入管线准备好操作。
5、打开用于油冷却器的冷却水回水阀。
6、打开油压平衡阀前后阀门。
7、关闭至油压平衡阀旁通阀。
8、在油系统冲洗之前,取下油过滤器前面可能已安装的任何粗虑器。
二启动 1、检查(1)检查油压,当必要时通过调节阀调节进油总管中的主油压及各供油支管上的油压, 推力轴承润滑油压力。
(2)检查各个出口点的观察玻璃以确保油正在流动。
(3)通过关闭主油泵,检查辅助油泵(电动机驱动)是否正常。
(4)当达到较低的油压限制值时,辅助油泵必须自动地接入。
在这之后,油压必须再次达到设定值。
在主油泵已再次打开之后,手动关闭辅助泵。
2 、压缩机的启动压缩机启动之前,必须遵照下列说明为该装置启动作好准备:(1)盘车2∽3圈,检查有无偏重、卡涩。
(2)油系统启动。
(3)进气阀打开,气体注入该压缩机。
(4)建立必要的气体压差:如干气密封压差。
(5)按照主驱动机厂的说明书,使主驱动机投入运行;注意:无论如何,避免速度小于200 转/分,因为这将在轴承内引起混合的摩擦情况。
在非常低或非常高转速下,无控制的反向转动也必须避免。
离心式压缩机操作规程一、岗位任务及职责范围1.1岗位主要任务本岗位是将来自预压缩工段的新奇气(温度40℃,压力2.0MPa),流量为56829Nm3/h的合成新奇气经过二级压缩后,与合成循环气混合在循环段压缩至6.0MPa,送往合成系统。
1.2管辖范围本岗位管辖的范围为NH32/04凝汽式汽轮机和3BCL459离心压缩机及其附属设备、管道、仪表、电器等。
本岗位操作应乐观且准时与中控、班长、预压缩、合成岗位联系。
二、岗位生产流程2.1工艺流程叙述工艺气:温度为40℃,压力为2.0MPa,流量为56829Nm3/h 的新奇气,进入压缩机一段,经一段压缩后经过冷却器、分别器分别出的气体进入压缩机的二段,进入二段的压力是3.3MPa,温度为40℃,二段压缩后与来自合成的温度为40℃左右,压力5.45 MPa,流量为284146Nm3/h的循环气混合,经三级压缩至6.0MPa,70.0℃后,送往合成系统。
为了防止压缩机发生喘振,系统增设防喘振管线,从三段出口经防喘振冷却器后,分三回三、三回一两路分别进入一段入口与三段入口。
蒸汽系统:中压蒸汽管道从汽轮机右侧(顺汽流方向看)下方接至速关阀(接Ta),中压蒸汽经速关阀,高压调整汽阀进入汽轮机通流部分。
蒸汽在通流部分做功后,在压力降至排汽压力后进入凝汽器。
进入凝汽器的排汽经与循环水热交换生成凝聚水汇合在热井中,凝聚水由凝聚水泵输送到锅炉给水系统,为保证凝汽器安全、经济地运行,除装有液位指示器外,还配置有液位变送器及液位调整阀。
为防止超压,凝汽器上装有排汽安全阀。
为保持凝汽器中蒸汽凝聚时建立的真空和良好的换热效果,由抽气器将漏入凝汽器的空气(包括未凝蒸汽)不断抽出。
真空抽气系统:系统设有两台射水抽气器,以保证机组运行时的真空度。
疏水系统:气缸疏水、平衡管疏水、轮式疏水、气封封气疏水、气封漏气疏水引至疏水膨胀箱,最终进入凝汽器。
速关阀阀杆疏水直接排入地沟。
为防止汽缸前封处高温蒸汽漏入轴承箱造成轴承温度上升及润滑油中带水;防止后汽封处空气漏入排缸而使真空恶化,汽轮机采纳了闭式汽封系统,主要由汽封压力自动调整阀(6510),以及管道、阀门等组成,正常运行时封汽压力0.108MPa(A)。
离心式空气压缩机安全操作规程离心式空气压缩机是工业中常用的一种机器,主要用于将空气压缩成高压气体,以便进行各种工业操作。
然而,由于压缩过程中涉及高压气体的使用,离心式空气压缩机的安全操作至关重要。
本文将从安全操作规程的角度,介绍离心式空气压缩机的安全使用方法。
一、操作人员安全1. 操作人员必须熟知离心式空气压缩机的工作原理和操作方法,并具备一定的机电知识和技能;2. 操作人员应在经过相关培训,并持有操作证书后方可进行机器操作;3. 操作过程中必须佩戴防护用品,如手套、眼镜、口罩等,以防意外事故的发生;4. 操作时必须保持机器周围区域的通畅,不允许堆放杂物以及阻挡进出口。
二、机器安全1. 离心式空气压缩机必须按照使用说明进行安装和调试,并定期检查和维护;2. 操作前必须对机器进行检查,确保各部件正常工作,并将受损和老化部件及时更换;3. 操作过程中,不得擅自开启或拆解机器部件,不得随意调整机器的参数;4. 机器必须设有完善的安全保护装置,如紧急停机、过载保护、漏电保护等,以确保操作人员的安全。
三、气体安全1. 操作时必须使用符合标准的压缩空气,不得使用含有油脂、污染或有毒物质的空气;2. 操作前必须排干或清洁气路,确保空气干燥、清洁,并避免在水、油或其他污染物质存在下进行操作;3. 气路中如出现气体泄漏,应立即停止操作,并进行修理或更换损坏的部件;4. 在操作过程中,不得将气体直接引向人体或物体,以免引起危险。
总而言之,离心式空气压缩机的安全操作离不开严格的规程和操作规范,从操作人员、机器和气体三方面进行全面的安全保障。
只有这样,才能确保机器使用的安全性和稳定性,避免发生意外事故。
因此,所有操作人员必须认真遵守相关的安全规程和保障措施,做到安全操作,顺利完成工作。
离心式空压机的安全操作规程1. 引言本安全操作规程旨在确保离心式空压机的安全运行,保护操作人员的生命财产安全,并维护设备的正常工作状态。
操作人员在使用离心式空压机时,必须严格遵守以下规程。
2. 设备安全检查在启动离心式空压机之前,必须进行设备安全检查,以确保设备处于良好的工作状态。
以下是设备安全检查的步骤:- 检查电源线和插座是否正常,并确保接地良好。
- 检查离心式空压机的各个部件是否完好无损,如叶轮、轴承、密封等。
- 检查气压表、温度计和润滑油压力表等仪表是否正常工作。
- 检查冷却系统和排气系统是否畅通。
3. 操作准备在操作离心式空压机之前,操作人员必须进行相应的准备工作,以确保操作的安全性和有效性。
以下是操作准备的步骤:- 确认压力和流量要求,选择适当的工作模式和设备参数。
- 穿戴个人防护装备,包括安全帽、安全眼镜、防护手套等。
- 清理工作区域,确保没有杂物和障碍物。
- 确保操作人员具备操作离心式空压机所需的相关知识和技能。
4. 操作步骤4.1 启动离心式空压机启动离心式空压机时,必须按照以下步骤进行操作:1. 打开电源开关,确保电源正常供应。
2. 按照设备说明书上的要求,逐步启动离心式空压机的各个部件,如冷却系统、润滑系统等。
3. 检查设备运行状态,确保各项指标正常。
4.2 停止离心式空压机停止离心式空压机时,必须按照以下步骤进行操作:1. 逐步关闭离心式空压机的各个部件,如冷却系统、润滑系统等。
2. 关闭电源开关,切断电源供应。
5. 安全注意事项在操作离心式空压机过程中,操作人员必须严格遵守以下安全注意事项:- 禁止将手指、衣物等物品靠近旋转部件和热表面。
- 禁止随意调节设备参数和操作按钮。
- 禁止在设备运行中进行维修和保养工作。
- 在紧急情况下,立即切断电源,并寻求专业人员的帮助。
6. 总结本安全操作规程详细介绍了离心式空压机的安全操作规程,包括设备安全检查、操作准备、操作步骤和安全注意事项等内容。
离心式空气压缩机安全操作规程1. 引言本安全操作规程旨在确保离心式空气压缩机的安全使用,并防止潜在的危险和事故发生。
所有使用离心式空气压缩机的人员都应遵守以下安全操作规程。
2. 人员要求2.1 所有使用离心式空气压缩机的人员必须接受相关安全培训,并获得适当的操作许可。
2.2 离心式空气压缩机的操作应由经验丰富的、合格的人员进行。
2.3 操作人员必须熟悉离心式空气压缩机的使用方法和安全规定,并能正确识别和处理紧急情况。
3. 设备检查和维护3.1 在每次使用离心式空气压缩机之前,操作人员应进行必要的设备检查,确保设备正常工作,并及时清理和维护。
3.2 操作人员应定期检查和更换离心式空气压缩机的滤芯、油润滑剂和其他相关部件。
3.3 如发现设备有异常情况或故障,应立即停止使用并报告有关部门或维修人员。
4. 安全操作步骤4.1 禁止在离心式空气压缩机周围堆放杂物,确保设备周围的通道畅通无阻。
4.2 在操作离心式空气压缩机之前,操作人员应检查设备的电源和连接线,确保无短路和漏电现象。
4.3 操作人员必须正确佩戴防护眼镜、耳塞和手套,确保人身安全。
4.4 操作人员应按照设备使用手册和安全标识操作,严禁超负荷使用离心式空气压缩机。
4.5 在操作期间,禁止将手或其他物体伸入离心式空气压缩机内部,以免发生意外伤害。
4.6 操作人员应随时关注设备运行状态,并注意异常声音、震动和温度变化等情况。
5. 紧急事故处理5.1 在发生紧急情况或事故时,操作人员应立即停止使用离心式空气压缩机,并按照紧急事故处理程序进行操作。
5.2 操作人员应掌握紧急事故处理设备和装置的使用方法,能够迅速有效地应对各类紧急情况。
5.3 发生事故后,应及时做好事故报告,并采取相应的补救措施,以防止类似事故再次发生。
6. 法律责任6.1 任何违反本安全操作规程的行为都将承担相应的法律责任。
6.2 如操作人员违反相关法律法规或安全规定,导致事故发生,将严肃追究其责任。
离⼼式空压机操作规程.doc岗位作业规程编码:公辅作业部全⼚集中空压站操作⼯岗位规程20XX年XX⽉XX⽇发布 20XX年XX⽉XX⽇实施⾸矿⼤昌公司印发⽬录第⼀章空压站操作⼯岗位职责 (1)第⼆章通⽤安全规程..................................... IV 第三章空压站操作⼯岗位安全操作规程..... 错误!未定义书签。
第四章空压站操作⼯交接班制度......................... VIII 第五章空压站操作⼯技术操作规程......................... XI 第六章空压站操作⼯设备使⽤维护规程..... 错误!未定义书签。
第⼀章空压站操作⼯岗位职责(1)⼯作区域:主⼚房、⽔泵房、配电室。
(2)本岗位所具备的技能:掌握空压机、⼲燥装置及⽔泵的结构原理以及紧急故障的处理,操作熟练。
(3)主要设备:空压机、⽔泵、⼲燥装置、冷却塔等。
(4)本岗位的安全要求:1)空压机、⽔泵、⼲燥装置等机械设备,运动部件存在⼀定机械伤害危险,做好防⽌机械伤害的措施。
2)防⽌触电、振动等危险有害因素。
3)防⽌噪声等危险有害因素,操作⼈员佩戴防噪⽿塞。
4)巡检冷却塔和⽔池⽔位时,上下楼梯要扶好,防⽌跌落,冬季做好防滑措施。
(5)本岗位的技术操作:1)严格按照技术操作规程的要求操作。
根据⽤户的需求调节送风量。
2)空压机操作。
3)⼲燥装置操作。
4)⽔泵操作。
5)定期对运⾏设备进⾏巡检,发现故障及时处理,以保证供风的品质。
(6)严格遵守三规⼀制及其它各项规章制度,不因本岗位原因发⽣设备、技术操作、安全、质量等事故故障。
熟知掌握岗位应知应会标准,取得本岗位职业技能资格。
(7)服从指挥,搞好岗位协作,配合做好本岗位检修试车任务,完成领导交办⼯作。
第⼆章通⽤安全规程第⼀条所有员⼯在上岗前劳动保护⽤品穿戴齐全,并做到正确穿戴。
第⼆条⼯作前认真检查设备、⼯具、⽤品、安全装置、防护设施是否齐全,作业环境有⽆危险,做到设备⽆缺陷、⼯具⽆隐患。
操作规程编号:YTO-FS-PD290
离心式空气压缩机安全操作规程通用
版
In Order T o Standardize The Management Of Daily Behavior, The Activities And T asks Are Controlled By The Determined Terms, So As T o Achieve The Effect Of Safe Production And Reduce Hidden Dangers.
标准/ 权威/ 规范/ 实用
Authoritative And Practical Standards
离心式空气压缩机安全操作规程通
用版
使用提示:本操作规程文件可用于工作中为规范日常行为与作业运行过程的管理,通过对确定的条款对活动和任务实施控制,使活动和任务在受控状态,从而达到安全生产和减少隐患的效果。
文件下载后可定制修改,请根据实际需要进行调整和使用。
开始工作和维修设备之前,断开主要断路开关和任意单独控制线路(如果使用的话)
未释放整个系统压力之前不要拆卸任何压缩机部件。
机器运行时不要维修任何部件。
不要在压力大于压缩机铭牌上的额定值时运行压缩机。
不要在速度超过驱动装置铭牌上的额定值时运行压缩机。
压缩机运行时,不得拆卸防护罩、防护板和看窗。
定期检查所有安全装置是否正常工作。
不要随便使用压缩空气。
带压空气会使人受伤。
一定不要将工具、抹布或松散部件留在压缩机或驱动部件内。
不要使用可燃溶剂清洗机身和零件。
维护和修理时要进行清洗。
在部件和暴露的开口处盖上干净布或牛皮纸。
无防护罩、防护板及看窗,不得操作压缩机。
不要在可能吸入可燃或有毒气体的地方运行压缩机。
排出的空气不能用于呼吸,这会导致严重的人员伤害或死亡。
关于附加过滤处理装置,可向过滤专家咨询。
带压的油或空气可导致严重的人员伤害或死亡,拆卸任何阀门或防护帽之前要停掉压缩机。
该位置可输入公司/组织对应的名字地址
The Name Of The Organization Can Be Entered In This Location。