上市公司财务报表保险制度与审计质量相关性研究
- 格式:doc
- 大小:39.50 KB
- 文档页数:6
上市公司财务状况与审计意见相关性研究【摘要】文章选取沪深两市A股市场制造业2009年的755家上市公司作为研究样本,利用因子分析法分别从代表企业财务状况的13个财务指标中提取了代表企业营运能力、偿债能力、发展能力和盈利能力的四个因子,通过建立其与审计意见类型之间的Logistic回归模型,利用样本数据进行回归分析。
结果发现,上期审计意见类型显著影响本期审计意见类型,代表企业盈利能力的因子与标准审计意见显著正相关,代表企业营运能力的因子与标准审计意见显著负相关。
【关键词】财务状况;财务指标;审计意见;因子分析一、引言企业的财务状况一直是各个利益主体关注的重点,然而,对于许多财务报告使用者来说,他们并不直接参与企业的经营管理,与经营者之间存在信息不对称问题,不能准确鉴别财务信息质量的高低。
注册会计师作为“独立第三人”,对财务报表的合法性和公允性发表审计意见。
审计意见类型为各方利益相关者所重视,并能对其投资决策产生重要影响。
审计意见一般分为两大类:标准无保留意见和非标准无保留意见。
其中,标准无保留意见的审计报告是指无保留意见的审计报告不附加任何说明段、强调事项段或修正性用语。
非标准无保留意见包括标准无保留审计意见加强调说明段、保留意见、否定意见和无法表示意见。
那么,注册会计师出具不同审计意见类型的财务报告是否与企业的财务状况存在相关性呢?Chen和Church(1992);Louwers(1998)研究得出审计师变更,上市公司危机程度严重,上市公司危机显性化时,审计师不仅比较容易察觉公司持续经营危机,而且相对容易说服客户从而出具“非标”意见。
朱小平、余谦(2003)研究发现资产规模、存货占总资产的比例、净资产收益率、现金流量比率与公司收到非标准类型审计意见的概率之间存在着负相关关系,速动比率、资产负债率、净资产收益率、应收项目占总资产比例的变化量与公司收到非标准类型审计意见的概率之间存在着正相关。
方军雄等(2004)研究表明,注册会计师在出具审计意见时十分关注客户的风险程度,越是出现亏损,资产负债率和股东占款比重越高,被出具非标准审计意见的可能性就越大。
财务报表的质量管理与审计财务报表是企业对外披露其财务状况和经营业绩的重要工具,对于投资者、债权人和其他利益相关者来说,财务报表的准确性和可靠性至关重要。
为了确保财务报表的质量,企业需要进行严格的质量管理和审计工作。
本文将探讨财务报表的质量管理方法和审计的重要性。
一、财务报表的质量管理财务报表的质量管理是指企业通过一系列控制措施和制度保证财务报表的准确性和可靠性。
以下是几种常用的质量管理方法:1. 内部控制内部控制是企业内部的一套制度和方法,旨在确保财务报表的准确性和真实性。
内部控制包括风险评估、内部审计、制度建设等环节,通过严格的流程和制度要求,有效地减少错误和欺诈行为。
2. 财务报表编制准则财务报表编制准则是企业编制财务报表的依据,通常包括国家法律法规和会计准则。
准确理解并正确应用财务报表编制准则,能够保证财务报表的准确性和可比性。
3. 财务报表分析工具财务报表分析工具可以帮助企业对自身的财务状况和经营业绩进行全面分析,及时发现问题和短板,并采取相应的改进措施。
常用的财务分析工具包括比率分析、趋势分析等。
二、财务报表审计的重要性财务报表审计是对企业财务报表的全面检查和核实,旨在保证财务报表的真实性和可靠性。
以下是财务报表审计的几个重要方面:1. 发现错误和欺诈财务报表审计能够发现财务报表中的错误和欺诈行为,及时纠正和惩罚违规行为,并提高投资者、债权人等利益相关者对财务报表的信任度。
2. 评估内部控制财务报表审计过程中,审计师会对企业的内部控制进行评估,发现潜在风险和问题,并提出改进意见,帮助企业建立有效的内部控制体系。
3. 维护市场秩序财务报表的真实性和可靠性是维护市场秩序的基础,只有通过严格的审计,才能保证企业之间的公平竞争和市场的正常运作。
三、财务报表的质量管理与审计的改进随着时代的发展,财务报表的质量管理和审计工作也在不断改进和完善。
以下是几个可能的改进方向:1. 引入新技术随着信息技术的快速发展,企业可以借助人工智能、大数据等新技术来提高财务报表的准确性和可靠性,例如通过数据挖掘技术发现异常数据和模式,及时发现潜在问题。
内部审计水平与财务报告质量研究——来自中国上市公司的经验证据内部审计是保障财务报告质量的重要环节,而财务报告质量则直接关系到公司的信誉和投资者的利益。
本文通过分析中国上市公司的经验证据,探讨了内部审计水平与财务报告质量之间的关系。
首先,中国上市公司的内部审计水平对财务报告质量有着显著影响。
内部审计的主要目标是评估和改进企业的内部控制体系,确保财务报告的准确性和可靠性。
一项研究发现,内部审计质量与财务报告准确性之间存在显著正相关关系。
内部审计工作的严谨性和专业性,能够发现并纠正财务报告中可能存在的错误和欺诈行为,提高财务报告的质量。
其次,内部审计水平的高低与财务报告质量的关系受到公司治理结构的影响。
一个有效的公司治理结构有助于提高内部审计的独立性和有效性,从而提高财务报告的质量。
然而,中国上市公司中存在着一些公司治理结构上的问题,如董事会的独立性不高、监事会的权力有限等,这些问题可能导致内部审计无法有效发挥作用,对财务报告质量形成一定的制约。
此外,内部审计水平与财务报告质量之间的关系还受到行业特性的影响。
不同行业的内部审计需求和要求各不相同,因此内部审计水平与财务报告质量之间存在细微的差异。
一项研究发现,在高风险行业中,内部审计对财务报告质量的影响更加显著,而在低风险行业中,内部审计对财务报告质量的影响相对较弱。
因此,公司应根据行业特性,有针对性地提高内部审计水平,以提升财务报告的质量。
最后,虽然内部审计水平与财务报告质量之间存在明显关联,但其关系并非单向的。
一方面,内部审计水平的提高能够改善财务报告的质量,从而增加公司的可信度和投资者的信任。
另一方面,财务报告质量的提高也能促使公司更加重视内部审计工作,并提高对该工作的投入。
因此,内部审计水平与财务报告质量之间形成了良性循环,相互促进,共同提升公司的整体运营效益。
综上所述,中国上市公司的内部审计水平与财务报告质量之间存在着密切的关系。
内部审计的严谨性和有效性对于提高财务报告的质量至关重要。
财务报表真实性及审计质量研究财务报表真实性是企业公信力的重要体现,而审计则是保障财务报表真实性和可信度的重要方式之一。
因此,财务报表真实性及审计质量研究具有重要的现实意义和理论价值。
一、财务报表真实性的重要性财务报表是企业经营状况和财务状况的真实和客观反映,也是企业向内外界展示透明度、诚信度和公信力的重要方式之一。
良好的财务报表真实性能够增强投资者和公众对企业的信任度,提高企业的竞争力,推动企业向着可持续发展的方向前进。
在现代经济中,财务报表的真实性对于保障金融市场的稳健和金融体系的健康发展具有重要的作用。
因此,各国都制定了严格的财务报告制度和审计制度,规范企业的财务报表披露和审计行为,加强对财务报表真实性的保障。
二、影响财务报表真实性的因素财务报表真实性的高低不仅与企业内部管理水平有关,也与外部环境因素密切相关。
以下是几个影响财务报表真实性的因素。
1.企业的内部控制水平企业内部控制是保障财务报表真实性的重要手段。
企业能否建立科学合理的内部控制体系,能否严格执行内部控制程序和制度,对于财务报表真实性的保障具有重要作用。
2.会计准则的规范性会计准则规范了企业财务报表编制和披露的规则和标准。
如果会计准则制定不规范或者执行不得当,就会给企业带来利益诱惑,从而引发虚报财务报表的问题。
3.监管机构的监督力度监管机构的监督力度对于促进企业财务报表真实性的保障具有重要作用。
监管机构能够对企业进行巡视检查、突击检查,及时发现企业虚报财务报表的问题,对不符合规定的企业进行处罚和纠正,从而保障金融市场的健康发展。
三、如何提升审计质量审计是保障财务报表真实性和可信度的重要手段之一。
提升审计质量是保障财务报表真实性的重要保障之一。
1.完善相关法律法规完善相关法律法规是提升审计质量的关键。
要做好财务审计工作,在法律法规方面要求更严格,建立健全合理完善的审计法律法规体系,从制度层面上对审计工作进行规范,提高审计质量和效率。
摘要随着各个行业的不断创新发展,会计行业也全面打开网络时代的大门。
内部审计是其中一个重要的组成部分,它将迎来前所未有的变革和发展,然而在这种飞快的发展速度下,我国内部审计质量令人堪忧,审计人员专业胜任能力低下和道德缺失,审计监控不到位,这些问题严重影响我国内部审计的质量。
本文首先阐述了内部审计质量控制的理论知识,之后分析了我国上市公司内部审计质量控制的现状问题,针对问题,总结相对应的控制内部审计质量的措施。
最后以恒大地产公司为例具体分析总结,以达到控制我国上市公司内部审计质量的目的。
关键词:内部审计内部审计质量内部审计质量控制AbstractThrough continuous innovation and development of various sectors, accounting has also opened the door to the internet . Internal audit is one of the important fact, it will usher in unprecedented change and development.However ,at this rapid pace of development ,the quality of chinas internal audit is worrying .audit control these issues are not in force and greatly affect the quality of china internal audit .this article provides first and foremost theoretical knowledge on quality control of internal audit ,reviews the quorum of the quality control status of the internal audit of listed companies in china and summarizes the internal control measures on audit quality .finally,Hengda Real Estate Co,Ltd.as an example of analysis and summary to achieve the purpose of quality control in the internal audit of listed companies in china.Key words: Internal audit quality of internal audit quality control目录我国上市公司内部审计质量控制研究—以恒大地产公司为例错误!未定义书签。
试论上市公司财报审计的问题及对策上市公司财报审计是现代市场经济的一个重要环节,它涉及到投资者的利益保护、公司的声誉和市场的稳定等方面。
然而,随着经济快速发展和市场竞争的加剧,上市公司财报审计所面临的问题也越来越复杂和多样化。
一、审计质量问题上市公司财报审计的第一个问题是审计质量问题。
尽管国内外的审计准则和规定越来越严格,但是仍存在一些审计师在执行审计工作时虚假陈述。
其原因主要是审计师的行为不当,如审计程序不完整、对财务报表材料的不当使用、未发现重大事项等。
因此,必须加强审计标准的执行,加强审计员的联合监督和经验交流,并逐步建立完善的市场退出机制。
二、利益冲突问题上市公司财报审计的第二个问题是利益冲突问题。
审计公司通常会为上市公司提供其他业务咨询服务,如税务规划、咨询和数据分析等服务。
但是,这种业务模式可能会导致审计公司的利益与上市公司的利益发生冲突,从而影响审计的结果和真实性。
三、责任认定问题上市公司财报审计的第三个问题是责任认定问题。
在审核过程中,审计员必须进行全面、深入的审计调查和评估,以确定是否真实、准确地反映了上市公司的财务状况。
但如果因疏忽或其他原因错误地认定了财报的真实性,可能会导致重大的财务风险和损失。
因此,对于出现的问题,必须严格进行责任追溯和责任认定。
针对以上问题,应采取以下措施:一、加强审计监管应针对审计质量问题加大监督和管理力度,加强对审计工作的质量、程序和流程的监管,加强对审计人员和机构的考核和评估,对违规或失误行为进行惩罚,并推进审计标准、规范、制度的完善。
二、分离审计业务与其他业务服务要建立一种新的审计业务服务模式,分离上市公司的审计业务与其他业务服务。
调整企业的经营结构,并推进审计制度的完善,减少审计公司与上市公司之间的利益冲突,提高财务审计的可信度和公正性。
三、建立严格的审计责任制建立一个完善的审计责任制和风险管理体系,明确责任人、责任范围和责任标准,消除审计工作中可能出现的风险和疑虑,对审计过程中可能出现的问题进行风险分析,使财务报告的真实性和准确性得到保障。
审计与财务报告的质量保障近年来,随着经济的快速发展和市场的日益复杂化,审计与财务报告的质量保障变得尤为重要。
审计是一种独立的、客观的评估活动,旨在为利益相关方提供有关财务报告的可靠性和准确性的保证。
而财务报告则是企业对外界展示其财务状况和经营成果的重要工具。
本文将从审计的意义、审计的过程、财务报告的质量保障等方面进行探讨。
首先,审计在保障财务报告的准确性和可靠性方面发挥着重要作用。
审计是一种独立的、客观的评估活动,通过对企业的财务状况和经营成果进行全面审查,以确保财务报告的真实性和可靠性。
审计师作为独立的第三方,对企业的财务报告进行全面的审查和验证,从而为利益相关方提供了一个可信的依据,使其能够更好地了解企业的财务状况和经营成果。
其次,审计的过程是保障财务报告质量的关键。
审计过程包括风险评估、内部控制评价、证据收集和分析、审计发现和报告等环节。
在风险评估阶段,审计师会对企业的风险进行评估,确定可能存在的风险,并制定相应的审计计划。
在内部控制评价阶段,审计师会对企业的内部控制制度进行评价,以确定其有效性和可靠性。
在证据收集和分析阶段,审计师会通过收集和分析相关的证据,对企业的财务状况和经营成果进行审查。
最后,在审计发现和报告阶段,审计师会将审计结果以报告的形式向利益相关方进行披露。
此外,财务报告的质量保障也需要企业自身加强内部控制。
内部控制是指企业为达到经营目标而采取的一系列控制措施,包括风险管理、内部审计、信息系统控制等。
通过建立健全的内部控制制度,企业能够有效地管理和控制风险,提高财务报告的质量。
例如,企业可以建立完善的会计制度和财务管理制度,规范财务报告的编制和披露流程;加强内部审计,及时发现和纠正财务报告中的错误和问题;加强信息系统的安全控制,确保财务数据的准确性和完整性。
最后,审计与财务报告的质量保障需要政府、监管机构和行业协会等各方共同努力。
政府和监管机构应加强对审计机构的监管,确保其独立性和专业性。
会计学专业本科《毕业论文》参考选题一、会计基本理论与实务(一)会计理论框架1、关于会计本质、职能、对象、任务等问题的探讨2、企业性质、资源配置与会计目标的研究3、财务报表目标与财务会计控制的理论研究4、**会计计量属性与其与财务会计计量属性的比较研究(可以是税务会计、银行会计、保险会计等)5、资产负债观会计信息研究6、保险合同会计的理论框架研究7、公允价值(或产权性质、债务融资、股权融资以与股权再融资等)与稳健性原则的关系探讨8、财务会计计量模式的选择9、现代企业财务报告的演进研究(如:企业价值报告、社会责任报告、智力资本报告等)10、基于**理论或视角对财务会计基本理论或概念的理解(如:产业价值理论、委托代理理论、契约经济学理论等)11、企业财务会计计量模式的选择研究12、企业财务监督主体与内容研究(二)公允价值会计1、公允价值计量的逻辑基础和价值基础分析2、公允价值失真的经济学分析与其治理3、混合计量模式与公允价值计量模式的比较分析4、公允价值会计与金融稳定的研究5、公允价值计量与盈余管理的研究6、公允价值会计发展与会计监管的研究7、人力资产的构成、时间难题与公允价值计量8、公允价值计量模式在**资产(如金融资产、投资性房地产等)后续确认中应用研究(三)财务信息披露1、关于企业财务报表分类列报的探讨2、上市公司年报信息分类与监管的研究3、上市公司年报重述公告的研究4、**上市公司风险披露对使用者的影响分析5、公平信息披露规则的研究6、公司特征与碳信息自愿性披露7、我国资产负债表(利润表、现金流量表)要素设置的缺陷和改进的建议8、上市公司自愿性信息披露和非自愿性信息披露的研究9、信息披露、信息中介和信息监管的研究10、关于我国上市公司碳信息披露的分析与思考11、上市公司财务报表存在的缺陷分析(四)会计政策1、上市公司会计政策选择的伦理思考2、管理层动机与会计政策选择的关系分析3、会计政策与盈余管理(利润操纵)的关系研究4、从会计政策选择谈会计伦理建设5、自发性会计政策变更问题研究(五)其他会计理论1、政府财务报告目标的分析2、政府会计基础与利益相关者关系研究3、政府会计与制度环境关系研究4、政府会计概念框架的研究5、政府会计二元会计要素的研究6、环境会计理论与实务的发展研究7、碳排放权的会计处理问题探析8、炭资产估值在财务报表中信息披露的研究9、循环经济视角下环境成本控制10、企业社会责任报告体系建立的研究11、企业对外智力资本报告的研究12、企业智力资本绩效评价方法的优化整合13、智力资本趋动下的企业绩效评价研究14、新型保险合同会计存在的问题与对策研究15、保险合同会计国际比较16、保险合同会计资产(负债、收入、成本费用、权益等)计量的研究17、人力资本财务控制研究(六)会计核算1、重估净资产(RNAV)对投资性房地产会计处理的影响分析2、母子公司内部**交易抵销的会计处理(存货交易、融资租赁交易等)3、反倾销会计存在的问题和对策4、企业合并过程中的递延所得税的确认与计量5、经济增加值信息披露的研究6、高校现金流量表编制问题的研究7、产权保护导向的碳排放权会计确认与计量8、投资性房地产处置会计处理的研究9、基于CDM的碳排放权会计处理探讨10、企业清算业务的所得税的会计处理(八)会计信息化1、基于事项会计与XBRL技术构建的思考2、推行XBRL对我国资本市场的影响3、基于XBRL技术的多层次会计信息披露模式构建4、XBRL财务报告的分析5、现代企业成本管理信息系统:模式与现实选择二、会计准则与制度1、进一步完善我国会计准则体系的构想2、影响会计准则与其制定的主要因素3、会计准则与会计信息质量研究4、会计理论发展对会计准则制定的影响5、小企业会计准则与税法对视同销售行为的处理差异6、从会计舞弊案例看会计准则与制度改进和完善的主要路径7、低碳会计报告框架构建8、财务报告概念框架中资产定义的革新与评价9、《小企业会计准则》与所得税法的主要差异与协调10、中国会计准则与国际财务报告准则的比较研究11、我国《小企业会计准则》执行情况分析与对策研究12、论财务报表列报方式的变革研究13、上市公司财务报表存在的缺陷分析14、新会计准则对会计信息价值相关影响的研究15、交易操纵型盈余管理的分析16、FASB、IASB概念框架对我国会计准则的影响研究17、“合同基础的收入确认原则”的探究18、试论事业单位会计准则与企业会计准则的趋同性19、公司治理结构的完善与会计准则的执行20、《企业会计准则》与《事业单位会计准则》之比较22、国际会计准则的变化对我国金融业的影响23、风险管理视角下新事业单位会计准则下内部控制问题探讨24、会计国际趋同视角下重构我国会计要素的思考三、成本管理会计1、会计工具在执行企业战略时的作用分析2、上市公司的作业成本法应用研究3、经济附加值(EVA)与作业成本法(ABC)的整合研究4、基于作业成本法下物流企业成本控制分析5、资本预算编制松弛的原因分析与对策6、基于经济附加值(EVA)的投资决策研究7、预算职能冲突与协调对策研究8、企业内部报告框架的研究9、基于ABC与EVA整合的成本控制和核算的研究10、基于薄冰理念的企业成本控制探析11、标准成本法在我国的发展困境与出路12、构建以战略为导向的全面预算管理13、企业价值管理的模式研究14、探究企业财务精细化分析与管理决策15、作业成本法在**领域中的应用16、循环经济视角下环境成本控制17、不确定环境下项目投资的效用决策方法18、目标—作业成本管理集合模式研究19、**企业成本变化趋势与精细化管理20、上市公司费用粘性与对策研究21、成本粘性与应对策略22、成本粘性对管理会计成本性态分析的挑战23、关于转移定价问题的研究24、目标成本管理在**企业的应用25、全面质量管理在**企业的应用四、财务管理1、财务公司在集团企业中的作用分析2、财务公司的定位问题的研究3、财务公司与银行关系的问题研究4、资金结构理论分析5、企业适度负债研究6、经济附加值(EVA)指标的优劣与其改进研究7、我国上市公司资本结构的影响因素分析8、**公司融资与资本结构的研究9、企业融资行为与资本结构的问题研究10、小企业筹资渠道与策略选择的分析11、垄断性企业高管薪酬过度激励问题的研究12、股权激励与其对财务的影响13、企业绩效评价问题研究14、主观业绩评价理论探讨15、基于可持续发展战略的企业业绩评价16、公司价值估价模式与其评价17、基于投资者角度的经营业绩评价——**上市公司的分析18、基于利益相关者满意度的企业绩效评价模式构建19、企业价值观与财务绩效评价指标的相关研究20、企业智力资本绩效评价方法的优化整合21、大股东减持与公司绩效22、内部资本配置效率研究23、并购商誉与公司业绩的关系24、企业财务危机预警机制的建立25、企业可持续发展的财务分析26、试论现金流量表的财务决策分析27、股利分配的影响因素28、股利分配的其经济后果29、企业所得税对企业资本成本和资本结构的影响30、企业税收筹划和财务风险的分析31、货币资金管理与企业的融资效率32、企业并购过程纳税筹划的研究33、增值税转型对企业财务的影响34、**类型企业避税行为的会计思考35、**类型企业风险投资的分析36、**资产投资决策的分析五、审计1、上市公司财务报表保险制度与审计质量关系的研究2、新审计准则对“风险导向审计理念”的诠释3、我国审计准则的修订与国际趋同问题的研究4、新修订的国家审计准则对我国审计的影响5、海峡两岸审计合作的研究6、会计代理记账存在的问题与对策分析7、如何缓解会计师事务所过渡竞争的问题研究8、风险导向审计、内部控制风险与审计定价决策9、审计重要性水平的研究10、中国资本市场健康发展与注册会计师审计变革研究11、资本市场舞弊与审计对策12、盈余管理与审计质量的相互关系研究13、审计市场集中度与审计质量的关系研究14、我国上市公司的审计委员会问题研究15、会计师事务所审计风险控制研究16、试论会计风险与审计风险17、试论会计判断与审计判断18、上市公司舞弊行为与审计路径研究19、重大错报风险对审计方法的影响分析20、上市公司审计师变更现状的分析21、风险导向的经济责任审计研究22、公允价值计量引发的风险导向审计问题的研究23、关联方交易与其审计风险的防范24、国有企业领导人经济责任审计评价指标体系的构建25、施工企业经济效益审计的探讨26、审计师任期与盈余质量的关系研究27、社会保险基金绩效审计初探28、注册会计师审计监管:从规则导向到原则导向29、上市公司审计合谋的原因与防范措施30、高管薪酬对审计监督的影响六、公司治理1、从**事件看上市公司的风险2、公司治理对公司价值的影响3、融资结构与公司治理结构的相关性分析4、财务协同视角下的企业集团价值效应的动因分析5、基于经济附加值(EVA)的企业财务战略改进6、上市公司的股权结构与财务透明度关系的分析7、公司治理对财务战略选择的影响8、公司治理中的财务成本——效益研究9、试析公司财务治理实现机理与其完善10、企业集团对子公司的财务行为控制研究11、外派财务总监的不同模式与其利弊分析12、大股东控制与公司价值的研究13、公司治理对企业财务目标的影响分析14、财务监督在公司治理中的作用15、上市公司的股权结构与财务透明度关系的分析16、上市公司会计信息监管的问题与对策探讨17、试析公司财务治理实现机理与其完善18、股权结构与关联方交易研究19、国有控股与资本结构动态调整七、内部控制与风险管理1、公允价值会计的内部控制需求分析2、企业跨国并购中的财务整合与其风险问题研究3、内部控制的有效性评价4、企业内部控制规范体系与资本市场发展的关系分析5、中美上市公司风险信息披露的比较分析6、我国上市公司内部控制缺陷披露对市场的影响分析7、信息化环境下的内部控制机制的构建8、内部审计在全面推行企业风险管理过程中的作用9、我国企业内部控制环境要素框架的构建10、金融企业内部控制与风险防范11、内部控制成本探析12、独立性与上市公司内审组织模式的选择性13、论风险导向内部审计与企业风险管理14、内部控制有效性对审计意见影响的研究15、我国行政事业单位内部控制的思考16、内部控制信息披露问题的探讨17、企业资金活动内部控制的研究18、企业筹资(投资)过程中内部控制管理的研究19、有效开展财务报告内部控制审计的思考20、集团资金集中控制下的风险管理。
上市公司财务报表分析存在的问题及解决对策研究一、引言财务报表是反映上市公司财务状况和经营业绩的重要工具,对投资者、债权人、管理者以及政府监管部门都具有重要意义。
由于财务报表的编制涉及大量的专业知识和复杂的规定,导致财务报表存在越来越多的问题,这些问题直接影响了财务报表的真实性和可靠性,给相关方带来了不确定性和风险。
本文将讨论上市公司财务报表分析存在的问题及解决对策,以提高财务报表的质量和透明度。
二、上市公司财务报表分析存在的问题1. 财务报表造假上市公司为了迎合投资者的需求,往往会通过夸大收入、减少成本等手段来美化财务报表,甚至有的公司为了掩盖亏损,采用虚增收入或转移资产负债等方式来进行财务报表造假,给股东和投资者带来了不必要的损失。
2. 财务报表信息披露不透明部分上市公司在财务报表的信息披露过程中存在不透明现象,即可能会选择性地披露信息,不全面、不真实、不准确地揭示财务信息,使投资者和债权人难以了解公司的真实经营状况和财务状况,增加了投资的风险。
3. 会计准则漏洞会计准则的制定和实施对财务报表的真实性和透明度起着重要作用,但是目前的会计准则体系中仍存在一些漏洞,如存在模糊、不明确的会计核算规定,使得上市公司在编制财务报表时存在操作空间,导致了一些不合理的会计处理方式,使得财务报表的真实性受到质疑。
4. 财务报表审计不透明财务报表的审计是保障其真实性和可靠性的重要环节,但是由于一些上市公司与审计机构之间存在利益关系或者其他原因,导致审计报告的透明度不足,投资者很难了解审计师对公司财务报表的审计情况,使得财务报表的真实性难以得到保障。
三、解决对策研究1. 加强监管力度政府监管部门应当加强对上市公司的财务报表的审核和监管力度,加大对财务报表造假行为的打击力度,严厉打击财务报表造假行为,坚决保护投资者的合法权益。
2. 完善信息披露制度上市公司应当对财务报表的信息披露进行全面、真实、准确地披露,不得进行不实披露或者选择性披露。
上市公司财务报表的质量控制研究随着经济的快速发展,上市公司财务报表的质量控制成为了企业和投资者关注的焦点。
质量控制不仅关乎企业的声誉和信誉,也直接影响着投资者的判断和决策。
因此,研究如何有效控制上市公司财务报表的质量具有重要意义。
本文将对上市公司财务报表的质量控制进行分析和研究。
一、财务报表质量的重要性上市公司财务报表质量的高低直接关系到公司的形象和信誉,对于公司的发展和股票的交易价格都具有重要影响。
高质量的财务报表可以提高公司的透明度和信任度,吸引更多投资者的关注和资金。
相反,财务报表质量低下可能导致投资者的不信任和市场的不稳定。
二、影响财务报表质量的因素1. 会计准则的选择与应用:会计准则的选择和应用直接影响财务报表的质量。
合理选择适用的会计准则,并正确执行,能够保证财务报表的准确性和可比性。
2. 内部控制的健全性:内部控制是财务报表质量的重要保障。
完善的内部控制制度能够有效监督和约束关键的财务报表信息的披露和编制过程,确保信息的真实性和可靠性。
3. 信息披露的透明度:上市公司应积极主动地披露有关财务信息,包括财务报表编制过程、会计政策和会计估计的选择等,以增加市场对公司财务信息的信任。
4. 会计师事务所的独立性和专业性:独立的审计机构能够保证对财务报表的审计工作客观、公正,并提供专业化的服务,确保财务报表的质量。
5. 监管机构的监管力度:监管机构应加大对上市公司财务报表的监管力度和力度,提高对财务报表质量控制的重视程度。
三、优化上市公司财务报表质量控制的措施1. 加强内部控制制度:上市公司应根据自身业务特点和风险状况,建立和完善内部控制制度,确保财务报表的编制过程受到有效的监督和约束。
2. 增加信息披露的透明度:上市公司应主动披露有关财务信息,包括会计政策的选择和会计估计的制定依据,提高市场对财务报表的理解和信任。
3. 提高会计准则的适用与执行:上市公司应合理选择并正确应用适用的会计准则,确保财务报表的准确性和可比性。
财务报表质量与审计的关系简介:财务报表质量是评估一个企业财务报告真实、准确的程度。
审计是指独立会计师对财务报表进行审核和鉴定的过程。
财务报表质量与审计之间存在着紧密的关系。
本文将探讨财务报表质量与审计之间的相互作用与影响。
一、财务报表质量的定义和重要性财务报表质量是指财务报表的真实性、准确性、完整性和及时性程度。
高质量的财务报表能够提供可靠的信息,帮助用户做出有效的经济决策。
财务报表质量的好坏对外部投资者和公司内部管理者都具有重要意义。
二、审计的定义和目的审计是一种独立的、系统的评估过程,旨在评估和鉴定财务报表的可靠性。
审计员通过检查、对比、验证和评估企业的财务信息,确保其真实、准确、完整和合法。
三、财务报表质量与审计的关系1. 审计提高财务报表质量:审计的存在可以提高财务报表的质量。
审计师作为一个独立的第三方,能够对企业的财务报表进行独立的审核和验证。
同时,审计师还可以发现和纠正财务报表中的错误和瑕疵,确保报表的真实性和准确性。
2. 财务报表质量影响审计工作:高质量的财务报表可以提高审计的效果和准确性。
如果财务报表质量较好,审计员能够更容易地识别出潜在的风险和错误,进而提高审计工作的有效性。
相反,如果财务报表质量较差,审计员可能需要更多的时间和精力来发现问题,增加审计工作的难度和风险。
3. 审计增加财务报表的可信度:审计的存在可以增加财务报表的可信度。
在投资者和利益相关者眼中,有独立审计师签字的财务报表更具可信度和权威性。
这有助于增强投资者对企业的信心,提高市场的透明度和有效性。
4. 审计发现并纠正财务报表中的问题:审计员不仅可以发现财务报表中的错误和瑕疵,还可以提供相应的建议和改进意见。
这些反馈对企业来说非常有价值,可以帮助企业改进财务报告的质量,提高业务的透明度和可持续发展。
结论:财务报表质量与审计密不可分。
审计可以提高财务报表的质量,同时财务报表的质量也对审计工作的效果产生影响。
审计增加财务报表的可信度,促进投资者对企业的信任。
上市公司财务报告审计随着我国资本市场的发展和完善,上市公司财务报告的真实性和可靠性成为了投资者关注的重要问题。
为了确保上市公司财务报告的准确性,上市公司必须进行财务报告审计。
本文将探讨上市公司财务报告审计的重要性,审计程序和方法,以及如何提高审计质量。
一、上市公司财务报告审计的重要性上市公司财务报告是投资者了解公司经营状况和财务状况的重要依据,对于维护市场秩序和保护投资者权益具有重要意义。
财务报告的审计可以通过对财务报告的真实性和可靠性进行核实,提供给投资者更加可靠的信息,有助于投资者做出更加准确的决策。
同时,经过审计的财务报告能够增加市场的透明度,加强市场监管,有助于形成健康、稳定的资本市场。
二、财务报告审计的程序和方法1. 规划阶段:审计师需要了解上市公司的业务模式、财务报告编制的过程以及可能存在的风险等相关信息,并确定审计的工作范围和目标。
2. 风险评估:审计师需要评估上市公司的内部控制体系是否有效,并评估可能存在的重大风险。
在此基础上,审计师确定审计程序和方法。
3. 数据采集和分析:审计师需要收集上市公司的财务数据,并进行细致的分析,以发现潜在的错误、误报或欺诈行为。
4. 测试和验证:审计师通过对核心财务数据进行测试和验证,确保其真实性和可靠性。
同时,审计师还会对关键内部控制进行测试,以评估其有效性。
5. 报告编制:审计师在完成审计工作后,将审计结果编制成审计报告。
该报告会包括对财务报告真实性和可靠性的评价,以及对存在的问题和建议的说明。
三、如何提高审计质量1. 加强监管:加大对审计机构和审计师的监管力度,提高其独立性和专业素质。
同时,加强对上市公司财务报告的监管,及时发现和纠正可能存在的问题。
2. 优化内部控制:上市公司应不断完善内部控制制度,确保财务报告的准确性和可靠性。
同时,上市公司应加强对内部控制的评估和测试,发现潜在问题并及时解决。
3. 引入技术手段:利用先进的技术手段,如数据分析和人工智能等,提高审计的效率和准确性。
上市公司财务报告真实性的审计研究上市公司的财务报告是公司治理的基础,也是投资者决策的重要依据。
然而,财务报告真实性的问题也一直存在,这不仅影响投资者的利益,更会损害市场信心和运行稳定。
因此,审计人员在保证财务报告真实性方面发挥着关键性的作用。
本文将围绕上市公司财务报告真实性的审计研究展开,从多个角度对这个话题进行深入探讨。
首先,审计人员应该优化审计方案,更全面地审查财务报告。
众所周知,上市公司的财务报告并非完全真实,有的公司会利用一些手段进行虚增利润、缩小亏损。
因此,审计人员需要以全面审计为目标,采用多种审计技术进行检测,来尽可能地识别和纠正财务报告的虚假信息。
同时,审计人员还应该尽可能了解企业的运营情况和规模、财务数据的变化等,以评估企业的财务状况和经营风险。
其次,审计人员应该提高审计质量,保证审计效果。
与保障财务报告真实性相比,审计人员更加注重审计质量的维护。
在执行审计工作时,审计人员需要遵循审计准则和规范,严格履行工作职责,力求为投资者提供真实、精准、及时的财务信息。
此外,审计人员还应该利用科技手段,加强数据分析和风险评估,提升审计工作的效率和质量。
第三,加强审计人员的职业道德建设,提高其独立性和诚信度。
作为公众利益实体,审计人员的职业道德和独立性至关重要。
在审查财务报告时,审计人员应该始终保持中立、客观、公正的态度,不偏袒任何一方,确保财务报告的真实性和公正性。
此外,审计人员还应该秉持诚实、守信、勤勉、仁慈的职业道德,自觉遵守职业准则和规范,为公司治理和市场运行提供有力的保障。
最后,加强审计工作的参与与监督,提高社会监督的层次。
在当前的市场环境下,加强社会监督是保证财务报告真实性的重要手段。
审计机构应该加强内部管理,规范审计工作流程,提高审计质量和效率。
同时,还可以加强对审计工作的外部监督,提升公众对审计工作的认可度和信任感。
在加强审计工作的监督与参与中,可以有效地降低上市公司虚假财务报告的风险和可能性。
1072019.10总第220期上市公司的经营发展受到激烈的市场竞争环境的影响,容易出现财务报表审计相关的问题,主要原因是上市公司财务报表审计的独立性弱,被审计财务报表信息透明度低,不利于上市公司投资者利用财务数据做出正确的投资决策。
因此,本文尝试针对上市公司财务报表审计质量相关的内容,围绕着如何提高上市公司财务报表信息披露的真实可靠性进行探究,以此来提升上市公司财务数据信息的真实性,确保上市公司股东及利益相关者的权益得到有效保护,维护资本市场规范化运行秩序。
一、上市公司财务报表审计质量控制问题(一)财务报表审计工作的独立性不高审计工作的独立性是保障上市公司财务报表信息可靠的重要基础,一旦审计工作的公平客观性综合评估职能失衡,必然会增加上市公司财务舞弊风险,不仅容易造成注册会计师审计工作受阻,且审计监督工作的作用和价值也难以体现[1]。
(二)审计信息不够透明审计活动的开展,主要是对上市公司财务信息的真实、准确性等进行综合评估,在确保财务信息披露可靠性的基础上,保障投资者及利益相关者的利益。
因此,审计信息透明度不高,必然导致财务报表使用者的数据分析产生偏差,不利于投资者合理控制投资风险,使得财务报表使用者容易做出错误的投资决策[2]。
二、造成上市公司财务报表审计质量控制问题的主要原因(一)粉饰报表由于当前我国法律规范制度不健全,上市公司难免会利用法律制度缺陷规避纳税行为,以此来达到其调增利润的目的。
上市公司利用财务报表舞弊,会对股东权益以及投资者造成来一定的损失。
另外,还有上市公司通过财务报表编造虚假会计信息,调增上市公司的利润水平,并借助操纵股价来降低公司的经营成本。
除此之外,上市公司主要通过调低经营成本和调低负债、调增资产等形式来增加利润,从而达到粉饰报表的目的[3]。
(二)市场大环境影响受到资本市场大环境的影响,我国上市公司的财务舞弊行为有所增加也在意料之中。
在我国资本市场管理体制和机制不完善的情况下,相关监管部门对上市公司的制约效果并不佳。
上市公司内部审计水平对财务报告质量的影响研究的开题报告一、研究背景及意义随着我国经济发展和金融市场的不断壮大,上市公司的财务报告质量逐渐成为了关注的焦点。
而上市公司内部审计作为一项重要的财务监管机制,对于保障上市公司财务报告的真实性和完整性具有至关重要的作用。
因此,对于上市公司内部审计水平对财务报告质量的影响进行深入的研究,具有重大的理论和实际意义,是当前金融学、会计学和管理学领域的一个重要研究课题。
二、研究目的与研究问题本研究旨在探究上市公司内部审计水平对财务报告质量的影响,并在此基础上解决以下研究问题:1. 上市公司内部审计水平对财务报告真实性和完整性的影响是什么?2. 公司规模、行业特征、公司治理结构在上市公司内部审计水平和财务报告质量之间的作用是什么?3. 上市公司内部审计水平和财务报告质量之间的关系是否存在滞后性?三、研究内容和技术路线本研究将通过收集上市公司的财务报告和内部审计报告,利用多元统计分析方法,构建计量经济模型,从宏观和微观两个层面,分析上市公司内部审计水平和财务报告质量之间的关系,并深入探讨公司规模、行业特征、公司治理结构等因素的作用。
具体研究步骤包括:1. 收集样本数据,包括上市公司的财务报告和内部审计报告,以及公司的规模、行业特征、公司治理结构等基本信息。
2. 进行财务报告质量评价,包括利用财务比率、财务杠杆、资产减值损失等指标进行财务报告质量评估。
3. 进行上市公司内部审计水平评估,包括对内部审计组织结构、审计人员专业水平、审计程序和方法、审计报告等方面进行评价。
4. 利用多元统计分析工具,构建计量经济模型,进行数据处理和分析。
探究上市公司内部审计水平与财务报告质量之间的关系,并研究公司规模、行业特征、公司治理结构等因素对内部审计和财务报告之间关系的影响。
5. 分析研究结果,得出结论并提出建议。
四、研究预期结果与创新点本研究旨在揭示上市公司内部审计水平对财务报告质量的影响机制,并进一步深入探讨其影响因素,从而为提高上市公司财务报告质量提供理论和实践指导。
公司财务报表与内部审计制度一、引言财务报表是衡量公司财务状况和经营业绩的重要依据,对于内外部利益相关者都具有重要意义。
然而,由于市场竞争的加剧和信息透明度的要求提高,公司财务报表也面临着一定的风险。
为了确保财务报表的准确可靠,内部审计制度起到了至关重要的作用。
本文将探讨公司财务报表与内部审计制度的关系及其重要性。
二、公司财务报表的重要性1.提供决策依据:财务报表通过提供全面的财务信息,帮助公司管理层和投资者作出明智的决策。
例如,利润表反映了公司盈利能力,资产负债表反映了公司资产和债务状况,现金流量表反映了公司的现金流动情况。
2.吸引外部投资者:作为公司与外部投资者之间的重要沟通工具,财务报表对于吸引外部投资者具有重要意义。
准确、透明的财务报表可以提高投资者对于公司的信任度,增加投资的吸引力。
3.履行监管要求:公司财务报表是履行法律、法规和监管要求的重要方式,公司必须按照相关规定进行报表编制和披露。
财务报表的准确性和合规性对于公司的合法经营以及维护与监管机构的良好关系至关重要。
三、内部审计制度的作用1.核实财务报表的准确性:内部审计通过对财务报表编制过程的全面审查和测试,核实财务报表的准确性和真实性。
审计人员会仔细检查财务记录、凭证、会计政策的执行情况等,确保报表反映了公司真实的财务状况和业绩。
2.评估内部控制有效性:内部控制是指公司为了保护资产、防止欺诈和错误而建立的一系列制度和措施。
内部审计通过对企业内部控制的评估,评估其有效性和合规性,并提出改进建议。
有效的内部控制制度可以保证财务报表的准确性和防止欺诈行为的发生。
3.发现潜在风险和问题:内部审计可以发现公司内部存在的潜在风险和问题,及时采取措施进行整改。
通过审计程序和技术工具,审计人员可以发现财务舞弊、资产侵占等潜在风险,保护公司的利益。
四、财务报表与内部审计制度的关系财务报表和内部审计制度是相互依存、相互补充的关系。
财务报表是内部审计的审计对象,内部审计制度则通过对财务报表的审计工作保障了财务报表的准确性。
上市公司财务报表保险制度与审计质量相关性研究中南财经政法大学会计学院杨婧易摘要:独立性是保证审计质量的关键,虽然现行审计准则指明了威胁独立性的情形及防范措施,且已有文章和书籍从健全监管、完善法规等角度探讨保持独立性的方法,但这些研究多是在现有审计模式下进行,无法从根本上解决审计独立性的问题.。
而罗恩提出的财务报表保险制度引入市场机制,旨在从源头上消除独立性威胁。
文章从分析上市公司现行财务报表审计委托模式入手,归纳了财务报表保险制度的运作流程,总结提出了该制度的优点、缺陷及其可行性,并结合其特点提出完善建议。
关键字:独立性审计委托模式财务报表保险制度所有权与经营权分离是现代企业的一个重要特征,为了有效缓解两权分离所带来的信息不对称问题,高质量的会计信息是不可或缺的。
注册会计师审计正是保证会计信息高质量的最后一道防线,独立性是注册会计师审计的灵魂,更是保证会计信息审计质量的关键所在。
因此,如何确保注册会计师的独立性,提高审计质量是当前我国学术界关注的重点问题。
一、上市公司现行财务报表审计委托模式(一)上市公司财务报表审计委托模式的历史演进笔者认为上市公司财务报表审计委托模式经历了三个发展阶段,由最初的管理层委托注册会计师审计,发展到由公司股东担任委托方,最终形成现行的由审计委员会委托事务所进行审计的模式。
具体过程如下:第一个阶段:由公司管理层担任审计委托方。
19世纪中期,上市公司财务报表审计主要是由公司管理层自愿委托会计师事务所进行,以增加财务报表所披露信息的可信赖程度。
此时,美国还缺乏强制性规则要求对公司披露的财务信息的真实性进行审查。
而英国《1856 年公司法》也只是允许股份公司在章程中自主规定是否进行审计,同时授权政府有关部门在一定比例的股东(股东人数以及所拥有的股票价值达到五分之一以上)提出要求时对公司的财务状况进行调查。
19世纪末期至20世纪初期,上市公司财务报表审计由管理层自愿委托审计过渡到强制委托审计,法定审计得以产生。
1720年英国的南海公司泡沫事件,标志着自愿委托审计走向法定审计的开始,在随后的1879、1900年的英国《公司法》中已明确规定了公司的会计账簿、记录都必须经过审计,其资产负债表必须附有审计报告。
美国国会也先后于1933年和1934年制订了《证券法》和《证券交易法》,对审计作出强制性要求。
第二个阶段:审计委托方由公司管理层转向了公司的股东。
根据这一审计模式下,财产的所有者(股东)为保证获得真实可靠的信息,委托独立的第三方(注册会计师)对经营者(管理层)的经营状况进行审查和评价。
理论上,监督者与被监督者之间没有子契约,不会发生勾结、共谋。
所有者、经营者和第三方是相互独立、相互制约、权责分离的三角关系。
然而在实际执行过程中,一方面,由于上市公司股权分散,一股独大,大股东与管理层合谋侵害中小股东的利益。
另一方面,中小股东由于所持股份较小,没有适合的方式同时也没有积极性参与公司的经营决策。
这些都导致不少上市公司股东大会受到大股东或者管理层的操纵,股东大会流于形式。
第三个阶段,审计委托方由公司的股东转向审计委员会,这也是目前所实行的财务报表委托审计模式。
审计委员会制度起源于1938年发生的美国迈克森·罗宾斯药材公司倒闭案,为了重树社会大众对于外部审计师的超然独立性及专业能力的信任,1939年美国证券交易委员会在其发布的第19号会计系列文告中首次建议由董事会设立一个专门委员会代表股东负责选任外部注册会计师。
同年美国纽约证券交易所也提出了“由公司的非执行董事组成一个特殊的委员会来选择公司的审计人员”的建议。
而中国证监会和国家经贸委也于2002 年1 月7 日联合发布了《上市公司治理准则》。
该准则第五十二条规定“上市公司董事会可以设立战略、审计、提名、薪酬与考核等专门委员会。
专门委员会成员全部由董事组成,其中审计委员会、提名委员会、薪酬与考核委员会中独立董事应占多数(二分之一以上)并担任召集人”。
目前,审计委员会有“由二分之一独立董事组成”向“全部由独立董事组成”方向发展的趋势。
然而目前实行的审计委员会制度也有其固有缺陷,由于《公司法》对独立董事的任职条件要求较高,不仅仅要求其独立于企业,更要求其具备专业胜任能力。
据此要求,目前我国的独立董事多是由高校教师和退休官员担任,一方面这些人员与企业接触少,缺乏生产经营和管理经验,其专业胜任能力应受到质疑,另一方面,独立董事的薪金由企业支付,薪金的标准较难确定,若薪金过高,将影响独立董事的独立性,而薪金过低又会打击独立董事履行职责的积极性。
因此,审计委员会委托模式下的独立董事制度往往会出现“独立不董事,董事不独立“现象,中小股东权益难以得到维护。
(二)上市公司财务报表审计委托模式的其他设想目前,关于财务报表审计的委托方由谁担任的问题,学术界持有不同的看法。
有部分学者提出由监管机构委托会计师事务所对财务报表进行审计,认为应把公司分为上市公司和非上市公司,上市公司审计业务由证监会下设审计监管中心行使审计委托权,非上市公司审计业务则由国家审计署、地方审计局下设审计监管中心按非上市公司隶属关系、规模行使委托权。
也由有部分学者在此观点下补充提出利用监管机构招投标机制选择会计师事务所。
笔者认为政府作为委托方必然会导致寻租行为及腐败问题滋生。
并且招投标方式确定会计师事务所的程序复杂,容易导致事务所低价竞争行为,从而影响审计质量。
同时,招投标范围的确定也是一个难题,范围太广必然增加招标成本,范围太窄又有地方保护主义之嫌,不利于会计师事务所整个行业的发展。
二、新型的财务报表审计委托模式——财务报表保险制度(一)财务报表保险制度的运作机制针对现行财务报告审计模式的缺陷,美国纽约大学的会计学教授乔斯华••罗恩(Joshua Ronen)于2002年提出了建立一种新型的财务报告审计模式——财务报表保险制度(Financial statement insurance,简称FSI),旨在利用市场机制,从源头上消除可能威胁审计独立性的制度基础。
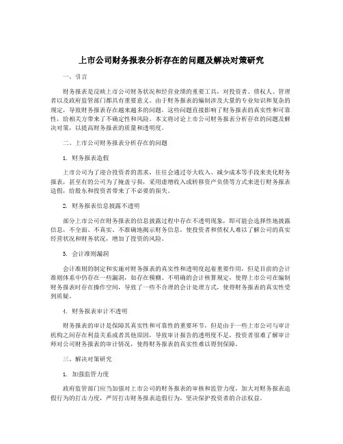
在该制度下,公司管理层不再直接聘请会计师事务所对财务报告进行审计,而是向保险公司购买财务报表保险,由保险公司聘请会计师事务所对投保公司的财务报告进行审计,根据审计的结果评估其错报风险并确定承保金额及保险费率,对因为财务报告错报造成投资者重大损失的,由保险公司负责对投资者进行赔偿(设定一定的免赔额)。
表无经济利益联系表有经济利益联系图1:财务报表保险制度运作程序财务报表保险的基本运作程序:第一步,由上市公司管理层向保险公司发出投保要约,保险公司对该上市公司进行初步的风险评估,应充分考虑企业所处行业的特点、企业的核心竞争力、企业内部控制制度的运行情况等因素,根据初步的评估结果决定是否接受该要约。
第二步,如果保险公司决定接受该要约,则向公司管理层出具投保建议书,建议书中包括保额和保险费率的对照表。
第三步,公司管理层将投保建议书和投保计划交由股东大会,由股东大会决定是否投保及投保的保险金额,并由股东大会在最高保险金额下投票选择任何一档的保费及相应的费率。
股东大会的决定必须对外公布。
第四步,股东大会决定投保后,由保险公司通过招投标的方式聘请会计师事务所对投保公司的财务报告进行审计,如果是标准无保留意见的审计报告,则保险公司同意承保并签发保单,如果是其他意见的审计报告,则保险公司应重新与投保公司商议保单条款或者拒绝承保。
第五步,保险公司必须向公众披露保险合同,如果保险事故发生,保险公司对投资者承担一定额度的赔偿责任,并向其聘请的会计师事务所追偿部分金额(会计师事务所的民事责任)。
(二)财务报表保险制度的优势第一,从理论上看,财务报表保险制度解决了传统审计模式的固有缺陷,大大增强了审计的独立性。
通过保险公司聘请会计师事务所,切断了注册会计师与被审计单位的直接经济利益联系,被审计单位不再是注册会计师的“衣食父母”,审计人员独立性增强,将会更加注重被审计单位财务报告的质量,保险公司为降低自身的经营风险,也必然要求被审计单位提供高质量的会计信息,出具真实的财务报告,保险公司与会计师事务所的目标趋于一致,能更好得保护投资者的利益。
第二,财务报表保险制度能够实现资源的优化配置,提高整个社会的资金使用效率。
在该制度下,保险公司向公众披露了保险合同的条款,上市公司的投保额以及保险费率等信息可以成为衡量其财务报告质量和投资风险的可靠指标,投保额相同时,保费率越低,财务报告质量越高;保费率相同时,投保额越高,财务报告质量越高。
这将大大减少信息不对称现象,一方面,公司经营者与所有者之间的沟通更加顺畅,另一方面,投资者能够较准确得估计所持有股票、债券等资产的内在价值,做出明智的投资选择。
最终,市场上的资金大都留向了使用效率较高的企业,实现了资源的优化配置。
第三,财务报表保险制度有利于改善公司治理,为公司提供高质量会计信息创造动力。
在该制度下,公司的股价必然会受到投保额和保费率的影响,那些投保额低、保费率高的公司的股价也相应较低,给公司管理层提高财务报表质量反映真实经营情况带来内在激励和外在压力。
第四,财务报表保险制度将有利于提高审计行业的整体执业水平,同时减少整个社会的法律诉讼成本。
由保险公司作为审计委托人,如果会计师事务所失信于一家保险公司,必然会失去该保险公司旗下全部上市公司的审计业务,同时由于上市公司与会计师事务所原本的直接经济联系已被切断,这是会计师事务所必然会以质量竞争取代低价竞争,审计师依靠自己的专业胜任能力来赢得市场份额,整个审计行业的执业水平提高的同时,审计报告质量也会随之提高,因此,由于审计失败造成的股东损失及由此产生的法律诉讼的可能性会有所降低,整个社会的法律诉讼成本会减少。
第五,财务报表保险制度有利于提高证券市场的运行质量,恢复投资者的信心。
该制度通过环环相扣的利益关系最大化了舞弊和疏忽的成本。
从宏观上看,其将保险业引入会计师事务所,有效缓解了审计市场供求不平衡现状,使会计师事务所的弱势地位有所改善,保险业本身的社会信誉也可使投资者对事务所更有信心。
(三)财务报表保险制度的缺陷及推行障碍财务报表保险制度在理论上虽然是可行的,但在实务中能否取得高于现行审计制度的效益, 还有待于论证和试验,具体推行障碍和困难如下:1、从需求角度来看,保险业务是建立在随机事件的大数法则定理上的,其存在需要大量的参保人,而任何一种产品在推行初期往往缺乏市场需求,参保人数量有限必然导致保险业务推出困难。
首先,就保险公司而言,由于财务报表保险制度仅仅停留在理论阶段,国内、国外均无可以借鉴的经验,因此,保险公司推行风险较高,在没有政策支持的情况下,不会轻易推行这一保险产品。
其次,就上市公司而言,由于目前我国的审计市场的需求属于强制性需求,上市公司缺乏审计的自主性,如果该保险缺乏强制性,潜在的投保人往往会缺乏够买的积极性,很可能出现所有的上市公司串谋不购买保险的情况。