压控恒流源电路设计
- 格式:docx
- 大小:614.85 KB
- 文档页数:4
压控恒流源电路设计
压控恒流源电路是一种常用的电子电路,用于实现对负载的恒定电流控制。
它可以根据负载的电流需求,自动调整输出电压,保持电流不变。
设计压控恒流源电路的关键是利用电压和电流之间的关系来实现控制。
以下是一种常见的压控恒流源电路设计:
1.基本电路结构:
该电路由一个可变电阻和一个电流传感器组成。
可变电阻用于调整电流大小,电流传感器用于检测实际电流值。
2.参考电压电路:
在该电路中,使用一个稳定的参考电压源,例如锗二极管或稳压源,来提供一个固定的参考电压。
3.比较放大器电路:
将负载电流与参考电流进行比较,并通过比较放大器将比较结果放大。
比较放大器可以是运算放大器或比较器。
4.反馈回路:
将比较放大器的输出反馈给可变电阻,以调整电流大小。
反馈回路可以使用反馈电阻网络来实现。
5.电流传感器:
为了测量负载电流,可以使用电阻、霍尔效应传感器或电流互感器等。
整个电路的工作原理是:电流传感器检测负载电流,并将其与参考电流进行比较。
比较放大器输出的误差信号通过反馈回路调整可变电阻的阻值,从而自动调整电流大小,以保持负载电流恒定。
需要注意的是,设计压控恒流源电路时,要考虑负载的额定电流范围和电压范围,选择合适的元器件,确保电路的稳定性和可靠性。
此外,还需要进行合适的保护措施,如过流保护、过压保护等,以确保电路和负载的安全运行。
STM32实现4-20mA压控恒流源电路为工业场合开发的设备通常情况下都会具有4-20mA输出接口,在以往没有DAC模块的单片机系统,需要外加一主片DAC实现模拟量的控制,或者采用PWM来摸拟DA,但也带来温漂和长期稳定性问题。
在以STM32为中心的设备中,使用它自带的DAC即可非常方便的实现4-20mA的输出接口,具有精度高、稳定性好、漂移小以及编程方便等特点。
在STM32单片机系统中,100脚以下没有外接出VREF引脚,但这样使得DAC的参考端和VCC共用,带来较大误码差,为解决这一问题,可以使用廉价的TL431来解决供电问题,TL431典型温漂为30ppm,所以在一般应用中已非常足够。
选用两只低温漂电阻,调整输出使TL431的输出电压在3V-3.6V之间,它的并联稳压电流可达到30mA,正好能满足一般STM32核心的功耗需求。
利用TL431解决了供电问题,余下的就是4-20mA的转换电路,如下图:上图即为非常精确的转换电路,OPA333是一颗非常优异的单电源轨至轨运算放大器,其工作电压为2.7-5.5V,其失调电压仅为10uV,实测最低输出为30uV,最高输出可达VCC-30uV。
电路组成压控恒流源,其关键在于OPA333这颗芯片的优异性能,使得以上电路获得了极高的精度和稳定性。
DACOUT来自于STM32的DAC1或者DAC2输出,由C25进行数字噪场滤波之后进入运算,进行1:1缓冲,后经过Q2进行电流放大,在R7上形成检测电压,C17进行去抖动处理。
4-20mA信号由AN_OUT+/AN_OUT-之间输出。
上图中,负载中的电流在R7上形成压降,经运放反馈后得到Vdacout=Vr7=I*R7,所以:I=Vdacout/R7,当Vdacout在400mV到2000mV之间变化时,可得到4-20mA的输出。
改变R7的大小,便可改变DACOUT的需求范围。
电路中,R2的基射极之间将有0.7V左右的偏压,所以Vb[MAX]=2V+0.7V=2.7V,这正好在OPA333的输出范围之内。
《电子技术》课程设计报告课题:电压控制恒流充电电路设计班级学号学生姓名专业系别指导教师淮阴工学院电子信息工程系2013年12月一、设计目的电子技术课程设计是模拟电子技术、数字电子技术课程结束后进行的教学环节。
其目的是:1、培养理论联系实际的正确设计思想,训练综合运用已经学过的理论和生产实际知识去分析和解决工程实际问题的能力。
2、学习较复杂的电子系统设计的一般方法,提高基于模拟、数字电路等知识解决电子信息方面常见实际问题的能力,由学生自行设计、自行制作和自行调试。
3、进行基本技能训练,如基本仪器仪表的使用,常用元器件的识别、测量、熟练运用的能力,掌握设计资料、手册、标准和规范以及使用仿真软件、实验设备进行调试和数据处理等。
4、培养学生的创新能力。
二、设计要求1、充电电流为100mA;2、控制电压为4.5V和6.5V,当充电电压上升到6.5V时自动断电,当用电电压下降到4.5V时自动通电;3、由交流220V市电供电;4、主要单元电路和元器件参数计算、选择;5、画出总体电路图;6、安装自己设计的电路图,按照自己设计的电路图,在通用版上焊接。
焊接完毕后,应对照电路仔细检查,看是否有错接、漏接、虚焊的现象;7、调试电路;8、电路性能指标测试;提交格式上符合要求,内容完整的设计报告。
三、总体设计(1)在恒流源部分,我们通过利用9012NP硅管其发射级-基极导通电压0.7V 和6,8Ω电阻输出100mA电流。
(2)在充电电路的控制电压部分,接入12V电压,调节Rw1,大约调到4K 左右,经过10k电阻的分压以后,在上部电路中的电位比较器的正向输入端的电压为 4.5V。
同理,调节Rw2的大小,使下部电位比较器的反向输入端电压为6.5V。
当电压在0-6.5V之间时,上部电路中的电位比较器输出为高电平,下部电路中的电位比较器输出为低电平,电源电压为U0=12V>>1.4V,晶闸管导通,继电器的线圈J1中有电流流过,由电磁感应,常断开关触点导通电源开始给电池充电。
《电子技术》课程设计报告课题:电压控制恒流充电电路设计班级学号学生姓名专业系别指导教师淮阴工学院电子信息工程系2013年12月课题:电压控制的恒流充电电路一、设计目的电子技术课程设计是模拟电子技术、数字电子技术课程结束后进行的教学环节。
其目的是:1、培养理论联系实际的正确设计思想,训练综合运用已经学过的理论和生产实际知识去分析和解决工程实际问题的能力。
2、学习较复杂的电子系统设计的一般方法,提高基于模拟、数字电路等知识解决电子信息方面常见实际问题的能力,由学生自行设计、自行制作和自行调试。
3、进行基本技能训练,如基本仪器仪表的使用,常用元器件的识别、测量、熟练运用的能力,掌握设计资料、手册、标准和规范以及使用仿真软件、实验设备进行调试和数据处理等。
4、培养学生的创新能力。
二、设计要求1、充电电流为100mA;2、控制电压为4.5V和6.5V,当充电电压上升到6.5V时自动断电,当用电电压下降到4.5V时自动通电;3、由交流220V市电供电;4、主要单元电路和元器件参数计算、选择;5、画出总体电路图;6、安装自己设计的电路图,按照自己设计的电路图,在通用版上焊接。
焊接完毕后,应对照电路仔细检查,看是否有错接、漏接、虚焊的现象;7、调试电路;8、电路性能指标测试;提交格式上符合要求,内容完整的设计报告。
三、总体设计1课题:电压控制的恒流充电电路(1)在恒流源部分,我们通过利用9012NP硅管其发射级-基极导通电压0.7V和6,8Ω电阻输出100mA电流。
4KRw1,大约调到2)在充电电路的控制电压部分,接入12V电压,调节(在上部电路中的电位比较器的正向输入端的电10k电阻的分压以后,左右,经过的大小,使下部电位比较器的反向输入端电压为Rw2。
同理,调节压为4.5V之间时,上部电路中的电位比较器输出为高电0-6.5V 当电压在6.5V。
,晶U0=12V>>1.4V 的电位比较器输出为低电平,电源电压为平,下部电路中中有电流流过,由电磁感应,常断开关触点导通电闸管导通,继电器的线圈J1时,上面的电压比较器输出低当电压增加到超过6.5V源开始给电池充电。
数控恒压恒流源学校:电子科技大学中山学院指导老师:刘根据参赛队员:李俊龙、梁创学、黄立群2013年12月20日目录摘要 (3)1.方案论证与比较 (4)1.1系统总体框图及设置 (4)1.2控制方案的比较论证 (4)1.3 输出方案 (5)1.4按键选择方案 (5)1.5提高效率的方案 (5)1.6 MULTISIM软件仿真 (5)2.电路设计与参数计算 (5)2.1 系统总体设计原理图 (5)2.2主回路器件的选择及参数计算 (5)2.2.1开关管的选择 (6)2.2.2电感的选择 (6)2.2.3电容的选择 (6)2.2.4采样电路的选择 (6)2.3控制电路设计 (6)2.3.1控制回路采样信号的处理 (6)2.3.2 PWM波的产生 (6)2.4效率的分析 (6)4.测试方法与数据 (8)4.1测方法试 (8)4.2测试仪器 (8)4.3测试数据 (8)5.测试结果分析 (8)5.1恒压源 (8)5.2恒流源 (9)5.3改进方案 (9)附录1:整体程序 (10)附录2:设计原理图 (18)摘要本系统以STC12C5A60S2为核心,实现电压可预置,步进电压为100mV,输出电压范围为5V到10V,输出电流为100-1000mA。
可显示预置电压,实测电压,实测电流,实测效率。
该系统主要由STC12C5A60S2单片机系统,PWM信号控制芯片TL494,斩波主回路,按键,A/D以及D/A等组成。
系统通过键盘预置电压值送给TL494形成闭环反馈电路,采样精密电阻上的电压,采样康铜丝上的电压间接推算出其电流并显示。
本系统具有调整速度快,精度高,电压调整率低,负载调整率低,效率高,输出纹波小等优点。
关键词:STC12C5A60S2、TL494、恒压、恒流1.方案论证与比较1.1系统总体框图及设置通过按键单片机对主电路进行恒压或恒流功能的切换,并且经单片机给控制芯片TL494提供一个基准电压,与采样电压进行比较,从而改变TL494输出波形的占空比,进而控制IRF540的开启与截至,从而控制主电路电压的大小,达到设定值。
稳压恒流源电源设计报告学院:班级:组员:必做题:用7812 设计一个输出0.5A 的恒流选做题:基于反馈运算放大器的光电控制目录1、课程设计目的 (3)2、课程设计任务和要求 (3)3、设计思路 (3)4、元器件清单 (6)5、仿真波形截图 (6)6、选做题 (9)7、设计总结 (11)1、课程设计目的:(1)、结合所学的电子电路的理论知识完成直流稳压电源课程设计;(2)、通过该设计学会并掌握常用电子元器件的选择和使用方法;(3)、提高自己综合分析问题和解决问题的能力。
2、课程设计任务和要求(1)、课程设计任务:1)、用7812设计一个输出0.5A的恒流源;2)、自行选作一个课外拓展题;(2)、设计要求:1)、画出系统电路图,并画出变压器输出、滤波电路输出及稳压输出的电压波形;画出变压器副边电流的波形。
2)、输入工频220V交流电的情况下,确定变压器变比;3)、在满载情况下选择滤波电容的大小(取5倍工频半周期);4)、求滤波电路的输出最大电压;5)求电路中固定电阻阻值3、设计思路由输出电流确定稳压电路的形式,通过计算极限参数(电压,电流等)选择器件,有稳压电路所要求的直流电压,直流电流确定整流滤波电路的形式,选择整流二极管的滤波电容并确定变压器的副边电压U2的有效值。
说明:直流稳压电源是一种将220V 工频交流电转换成稳压输出的直流电压的装置,直流稳压电源包括变压器,整流,滤波,稳压电路,负载组成。
其框图如图1 所示。
图1 稳压电源的组成框图及整流与稳压过程在本次课程设计中我们采用桥式整流、电容滤波电路,集成稳压器选用W7812,由于输入电压发生波动、负载和温度发生变化时,滤波电路输出的直流电压会随着变化。
因此,为了维持输出电压稳定不变,还需加一级稳压电路。
稳压电路的作用是当外界因素(电网电压、负载、环境温度)发生变化时,能使输出直流电压不受影响而维持稳定的输出。
稳压电路一般采用集成稳压器和一些外围元件所组成。
输出电流采样负反馈压控恒流源(VCCS)的分析一、结果电路中1个运放和4个电阻组成的就是模电教科书上的“单位减法器”(如果把图中的V REF 换成地,它的输出-输入关系就是:V OUT= ΔV IN= V IN+- V IN-),只不过有两个“正输入端”V IN+和V REF,所以V OUT = V IN+ + V REF - V IN- = ΔV IN + V REF于是,这种恒流源可以分为3部分:一个单位减法器,一个电流采样电阻R S和一个反馈跟随器。
(这种恒流源其实是“电压-电流变换器”或者“压控恒流源”,当输入电压ΔV IN 为常量时,便成了恒流源。
)其中,“单位减法器”在这里的作用就是维持“输出电压为输入电压和参考电压之和”,即维持V OUT = ΔV IN + V REF,或者V OUT - V REF = ΔV IN .由电路结构可见,V OUT - V REF正是采样电阻R S上的电压,于是便可以维持“采样电阻R S上的电压为常量ΔV IN”,根据欧姆定律,控制了电压,当然也就控制了电流:I OUT = ΔV IN / R S二、过程上面的说法似乎有些“抽象”,因为它直接说了最终结果,而没有说实现结果的过程。
维持这个结果的过程就是“深负反馈”。
因为有个运放,“深反馈”是毫无疑问的,关键就是是否“负”。
我们假设I OUT↑,那么I OUT R S↑,当V OUT还来不及变化的时候,就会有V REF = V OUT - I OUT R S↓,既然V REF是“正输入端”之一,当然会导致V OUT↓,而V OUT↓显然会减小输出电流。
由I OUT↑出发得到I OUT↓的结果,因此电路对于I OUT是负反馈,趋向于使它保持稳定。
三、说明一般情况下,分析这种负反馈的电路,都可以分三步:第一步:只看结果,不问过程。
就是假设电路已经达到“平衡状态”,即“运放输入端虚短”的状态,然后根据各个参数的关系列方程。
3、电流源模块的选择方案方案一:由晶体管构成镜像恒流源一缺点在于,集电极最大输出电流约为几百毫安,而题目要求输出电流为200~2000mA,因此由晶体管构成的恒流源不适合采用。
方案二:由运算放大器构成恒流电路运算放大器构成的恒流电路摆脱了晶体管恒流电路受限于工艺参数的缺点。
但是只由运放构成的恒流电路,输出电流同样只能达到几十毫安,远远不能满足设计要求,因此必须加上扩流电路。
采用运算放大器加上扩流管构成恒流电路,既能利用运算放大器准确的特性,输出又能达到要求。
该电路的缺点之一在于电流的测量精度受到两个晶体管的匹配程度影响,其中涉及到比较复杂的工艺参数。
方案三:由运算放大器加上扩流管构成恒流电路采用高精度运算放大器OP07,更能增加其准确的性能;采用达林顿管TP127 进行扩流,具有很大的扩流能力,两者结合,可以实现比较精确的恒流电路。
鉴于上面分析,本设计采用方案三。
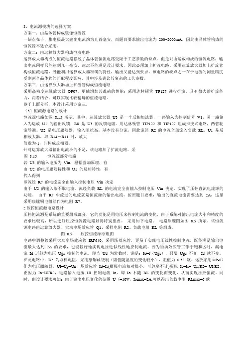
(3)恒流源电路的设计恒流源电路如图8.15 所示。
其中,运算放大器U3 是一个反相加法器,一路输入为控制信号V1,另一路输入为运放U1 的输出反馈,R8 是U3 的反馈电阻。
用达林顿管TIP122 和TIP127 组成推挽式电路,两管轮流导通。
U2 是电压跟随器,输入阻抗高,基本没有分流,因此流经R2 的电流全部流入负载RL。
U1 是反相放大器,取R14=R11 时,放大倍数为-1,即构成反相器。
针对运算放大器输出电流小的不足,该电路加了扩流电路。
采图8.15 恒流源部分电路若U3 的输入电压为Vin,根据叠加原理,有由U2 的电压跟随特性和U1 的反相特性,有代入得到即流经R7 的电流完全由输入控制电压Vin 决定由于U2 的输入端不取电流,流经负载RL 的电流完全由输入控制电压Vin 决定,实现了压控直流电流源的功能。
由于R7 中流过的电流就是恒流源的输出电流,按照题目要求,输出的直流电流需要达到2A,这里采用康锰铜电阻丝作为电阻R7。
恒流源电路设计方法
恒流源电路是一种用于控制电路中电流的电路,它可以将电路中的电
流保持在一定的恒定值,常用于LED驱动、压纹机等场合。
其基本原理是
将一个电流源和负载装置连接在一起,通过精确控制电流源电流大小,进
而控制负载器件的工作状态,达到恒定电流的目的。
设计恒流源电路的方法如下:
1.选择合适的电源(电压等级和电流容量等)。
2.确定负载器件的参数(电阻、功率等),根据负载器件参数计算所
需的电流大小。
3.根据所需电流大小选择合适的电流源元器件(电流计、MOSFET、晶
体管等)。
4.设计电路中的稳压电路和保护电路,保证电路的稳定性和安全性。
5.在电路设计中考虑电流源电路的可靠性和效率,尽量减小功率损失
和温度升高。
6.在实际应用中,要对电路进行测试和优化,以达到最佳的电路效果。
总之,恒流源电路的设计需要充分考虑电源、负载、电流源元器件等
因素,以及电路的稳定性、保护、效率等方面的问题。
通过合理的设计和
优化,才能获得稳定可靠、效率高的恒流源电路。
《电子技术》课程设计报告课题名称:电压控制恒流充电电路设计班级学号学生姓名专业系别指导老师电子技术课程设计指导小组2014年5月《电子技术》课程设计报告课题:电压控制恒流充电电路设计一、设计目的电子技术课程设计是模拟电子技术、数字电子技术课程结束后进行的教学环节。
其目的是:1、培养理论联系实际的正确设计思想,训练综合运用已经学过的理论和生产实际知识去分析和解决工程实际问题的能力。
2、学习较复杂的电子系统设计的一般方法,提高基于模拟、数字电路等知识解决电子信息方面常见实际问题的能力,由学生自行设计、自行制作和自行调试。
3、进行基本技能训练,如基本仪器仪表的使用,常用元器件的识别、测量、熟练运用的能力,掌握设计资料、手册、标准和规范以及使用仿真软件、实验设备进行调试和数据处理等。
4、培养学生的创新能力。
二、设计要求1、充电电流为50mA。
2、控制电压为2.5V和3V,当充电电压上升到3V时自动断电,当用电电压下降到2.5V时自动通电。
3、由5V直流源供电。
4、按照课题设计任务书要求进行设计5、用图、表、文字说明描述电路设计步骤6、对选用的主要元器件(包括集成电路),给出规格型号及技术参数,并附元器件表一份;7、凡是选用的集成电路,必须画完整的接线图,并说明各引线的功能和使用方法,同时应列出功能表8、分析设计电路的工作原理。
9、根据现有实验室条件,对设计的电路进行设计,制作与调试。
10、按要求撰写设计报告三、总体设计(1)在恒流源部分,我们通过利用9012PNP硅管其发射级-基极导通电压0.7V和10Ω电阻输出50mA电流。
(2)在电压的自动控制部分,接入5V电压,调节Rw1,经分压以后,在上部电路中的电位比较器的正向输入端的电压为2.5V。
同理,调节Rw2的大小,使下部电位比较器的反向输入端电压为3V。
工作原理接通电源,由于A点初始电压为0,Ⅰ电位比较器工作1端输出高电平,驱动晶闸管工作,继电器1跟着工作其开关闭合,开始给电容器充电;当A 点电压达到3V,Ⅱ电位比较器工作1端输出高电平,三极管9018导通,继电器2工作使得晶闸管不工作,继电器1跟着不工作其开关断开,电容通过R3开始放电;当A点电压降到2.5V,Ⅰ电位比较器工作7端输出高电平,又驱动晶闸管工作,继电器2跟着工作其开关闭合,给电容器充电。
压控恒流源电路设计压控恒流源是一种常用于电子电路设计中的电路,可以提供恒定的电流输出,并且能够根据输入电压的变化自动调节输出电流的大小。
在很多应用中,需要一个稳定的电流源来控制电路的工作,因此压控恒流源被广泛应用于各种电子设备中。
本文将介绍一种常见的压控恒流源电路的设计方法。
首先,我们需要明确压控恒流源电路的基本工作原理。
压控恒流源采用了反馈调节的方法,通过调节电路中的负载电阻,使得输出电流保持稳定。
当输入电压发生变化时,电路会自动调节负载电阻来保持输出电流不变。
下面是一种常见的压控恒流源电路设计方法:1.选择恒流源管件在设计压控恒流源电路时,首先需要选择一个合适的恒流源管件。
常见的恒流源管件有双极型晶体管和场效应管。
双极型晶体管具有较好的线性性能,适用于低电流输出的场合;而场效应管具有较低的输入阻抗和良好的驱动能力,适用于较大电流输出的场合。
根据具体需求,选择适合的恒流源管件。
2.建立基本电流源电路通过使用一个稳定的参考电流源,可以建立一个基本的恒流源电路。
根据所选用的恒流源管件,设计一个合适的基本电流源电路,并通过适当的偏置电路来稳定输出电流。
3.添加负载电压调节电路为了实现电流源的压控功能,需要添加一个负载电压调节电路。
这个电路可以根据输入电压的变化来调节恒流源管件上的负载电阻,从而实现输出电流的调节。
4.优化电路性能在设计过程中,可以通过优化电路的特性来提高压控恒流源电路的性能。
例如,可以采用反馈电路来提高电路的稳定性和线性度;选择合适的电容和电阻来改善电路的频率响应等。
总结:以上是一种常见的压控恒流源电路设计方法。
根据具体的应用需求,可以根据这个基本设计方法进行调整和改进。
在实际设计中,还需要考虑电路的稳定性、可靠性和成本等因素,并进行必要的优化和测试。
通过合理的设计和优化,可以实现一个稳定可靠的压控恒流源电路,满足各种电子设备的需求。
基于MOSFET的实验室用压控恒流源设计许俊云【摘要】介绍了一种基于功率MOSFET的实验室用恒流电源的设计方法。
该设计采用仿真软件和硬件实测相结合的方式进行。
首先,说明了运用ORCAD软件仿真大致确定恒流源系统参数和负反馈闭环控制PI参数的过程。
其次,介绍了针对系统仿真中由于电力电子器件的非线性而造成仿真不收敛问题提供的详细对策。
最后,介绍了对实验室硬件测试所发现问题的分析及给出的改进方案。
实测表明:该恒流源制作简单、实用性较好、性价比较高。
该实验室用压控恒流源设计方法具有一定的推广意义。
%This paper introduces a method for making a kind of constant current source based on Power MOSFET to be used in laboratories. This method combines software simulation with hardware measurement. This paper firstly describes the process of using ORCAD to determine approximate component parameters and negative feedback closed-loop controller PI parameters, and then introduces countermeasures for simulation convergence problem causing by the nonlinearity from power electronic device. Finally, describes the design bug found by laboratory hardware testing and introduces the measurement to deal with the bug. The practice shows the practical DC current source with high reliability. This method used in laboratory device can be promoted.【期刊名称】《中国现代教育装备》【年(卷),期】2015(000)001【总页数】3页(P25-27)【关键词】恒流源;仿真;测量;设计【作者】许俊云【作者单位】华南农业大学工程学院广东广州 510642【正文语种】中文设计了一种以TL494为控制核心,以功率MOSFET为控制对象的实验室用压控恒流源装置。
压控恒流源电路设计压控恒流源电路是一种常用于电子设备中的电路,它的主要作用是根据输入电压的变化来保持输出电流恒定。
在许多应用中,需要恒定电流源供电,因为一些电子元件和电路对电流要求非常精确。
在这篇文章中,我将详细介绍压控恒流源电路的设计原理和步骤。
1.选择基准电流源:压控恒流源电路的核心是一个基准电流源,其作用是提供一个稳定且精确的电流。
基准电流源通常是一个已知电流的电流源电路,例如使用电阻与电压源组成的电路。
2. 选择误差放大电路:为了保持电流的稳定性,需要使用一个误差放大电路来监测并调节输出电流。
误差放大电路通常采用运算放大器(Op-Amp)来实现,因为它具有高增益和低输入阻抗的特点。
3.设计反馈回路:反馈回路是确保输出电流稳定的关键。
通过将误差放大电路的输出电压与参考电压进行比较,可以产生一个误差信号。
这个误差信号经过反馈回路后,通过调整电流源的输出来消除误差,从而保持恒定的输出电流。
4.设置调整范围和精度:调整范围是指允许输出电流变化的范围。
通过调整反馈元件的参数,可以改变调整范围。
精度是指输出电流与输入电压的变化之间的关系。
通过选择合适的元件和校准电路,可以提高精度。
5.选择保护电路:为了防止电路过载或故障,需要添加保护电路,例如过流保护、过压保护和过温保护等。
1.电源稳定性:电源的稳定性对于保持输出电流的稳定性非常重要。
选择合适的电源电压和电源电容以确保电源的稳定性。
2.温度漂移:电路中的元件会受到温度影响,因此需要选择具有低温度漂移的元件来保持电流源的稳定性。
3.噪声抑制:在设计过程中,需要考虑到噪声的影响。
通过添加滤波电路和对地隔离器件等,可以减小噪声对电路的影响。
4.前端过载保护:为了避免电路因输入电压过高而受损,可以添加前端过载保护电路,如过压放电电路等。
在实际的电路设计中,还需要进行仿真和测试来验证电路的效果。
通过使用电子设计自动化工具,如PSPICE等,可以对电路进行仿真,并根据实际测试结果对电路进行调整和优化。
基于运算放大器的压控恒流源
压控恒流源是由运算放大器作为主要部件而设计的压流线路。
它可以
根据实际要求,以恒定的流量维持一定压力,满足系统的要求。
【运算放大器压控恒流源的结构】
1、输入端:由电压信号源接入,输出外加偏置电压;
2、电路:主要包括放大器电路、滤波电路以及恒流电路,对外加压力
进行放大滤波;
3、恒流电路:根据外加压力,调节电流的大小,使得输出的流量恒定;
4、输出端:输出的流量由流量计测量,以调节电路输出流量;
【运算放大器压控恒流源的工作原理】
1、输入信号:输入信号(压力信号)传入后,由放大器放大信号强度,
同时去除一定波形噪声;
2、恒流控制:其中包含有流量传感器和控制电路,可以根据实际要求,调节电流的大小以达到恒定的流量;
3、输出信号:放大器放大后的信号,进入恒流电路后经由滤波,输出
稳定的流量;
4、控制调整:使用电路调整,可以调动恒流源的流量,达到控制要求。
【运算放大器压控恒流源的优点】
1、操作灵活:使用此类电路,可以实现半自动操作,易于操作;
2、性能稳定:恒流电路具有较高的可靠性和稳定性,输出的流量稳定
可靠;
3、精度高:恒流源的对流量的控制精度很高,达到多以毫米计的精度;
4、安全可靠:所有的操作都是在有安全装置的室内完成,可以确保系
统的安全性。
压控恒流源电路设计 Last updated on the afternoon of January 3, 2021
3、电流源模块的选择方案
方案一:由晶体管构成镜像恒流源
一缺点在于,集电极最大输出电流约为几百毫安,而题目要求输出电流为200~2000mA,因此由晶体管构成的恒流源不适合采用。
方案二:由运算放大器构成恒流电路
运算放大器构成的恒流电路摆脱了晶体管恒流电路受限于工艺参数的缺点。
但是只由运放构成的恒流电路,输出电流同样只能达到几十毫安,远远不能满足设计要求,因此必须加上扩流电路。
采用运算放大器加上扩流管构成恒流电路,既能利用运算放大器准确的特性,输出又能达到要求。
该电路的缺点之一在于电流的测量精度受到两个晶体管的匹配程度影响,其中涉及到比较复杂的工艺参数。
方案三:由运算放大器加上扩流管构成恒流电路
采用高精度运算放大器OP07,更能增加其准确的性能;采用达林顿管TP127进行扩流,具有很大的扩流能力,两者结合,可以实现比较精确的恒流电路。
鉴于上面分析,本设计采用方案三。
(3)恒流源电路的设计
恒流源电路如图所示。
其中,运算放大器U3是一个反相加法器,一路输入为控制信号
V1,另一路输入为运放U1的输出反馈,R8是U3的反馈电阻。
用达林顿管TIP122和TIP127组成推挽式电路,两管轮流导通。
U2是电压跟随器,输入阻抗高,基本没有分流,因此流经R2的电流全部流入负载RL。
U1是反相放大器,取R14=R11时,放大
倍数为-1,即构成反相器。
针对运算放大器输出电流小的不足,该电路加了扩流电路。
采
图恒流源部分电路
若U3的输入电压为Vin,根据叠加原理,有
由U2的电压跟随特性和U1的反相特性,有
代入得到
即流经R7的电流完全由输入控制电压Vin决定
由于U2的输入端不取电流,流经负载RL的电流完全由输入控制电压Vin决定,实现了压控直流电流源的功能。
由于R7中流过的电流就是恒流源的输出电流,按照题目要求,输出的直流电流需要达到2A,这里采用康锰铜电阻丝作为电阻R7。
2压控恒流源电路设计
压控恒流源是系统的重要组成部分,它的功能是用电压来控制电流的变化,由于系统对输出电流大小和精度的要求比较高,所以选好压控恒流源电路显得特别重要。
采用如下电路:电路原理图如图所示。
该恒流源电路由运算放大器、大功率场效应管Q1、采样电阻R2、负载电阻RL等组成。
图压控恒流源原理图
电路中调整管采用大功率场效应管IRF640。
采用场效应管,更易于实现电压线性控制电流,既能满足输出电流最大达到2A的要求,也能较好地实现电压近似线性地控制电流。
因为当场效应管工作于饱和区时,漏电流Id近似为电压Ugs控制的电流。
即当Ud为常数时,满足:Id=f(Ugs),只要Ugs不变,Id就不变。
在此电路中,R2为取样电阻,采用康铜丝绕制(阻值随温度的变化较小),阻值为欧。
运放采用OP-07作为电压跟随器,UI=Up=Un,场效应管Id=Is(栅极电流相对很小,可忽略不计)所以Io=Is=Un/R2=UI/R2。
正因为Io=UI/R2,电路输入电压UI控制电流Io,即Io不随RL的变化而变化,从而实现压控恒流。
同时,由设计要求可知:由于输出电压变化的范围U〈=10V,Iomax=2A,可以得出负载电阻RLmax=5欧。