江苏省工伤待遇一览表
- 格式:pdf
- 大小:48.06 KB
- 文档页数:1
江苏省工伤待遇一览表江苏省工伤待遇一览表是指根据江苏省的相关法律法规规定,对工伤人员给予的一系列待遇和补偿措施。
下面是江苏省工伤待遇一览表的主要内容:1. 工伤保险待遇1.1 医疗费用:工伤事故发生后,工伤人员在医疗期内的各项医疗费用由工伤保险基金支付。
医疗费用包括住院费、手术费、药品费、治疗费等。
1.2 工伤津贴:工伤人员在医疗期内,可以领取一定比例的工资作为工伤津贴,具体比例由工伤保险基金支付标准决定。
1.3 伤残补助金:对于因工伤造成残疾的工伤人员,可以根据残疾程度领取一次性伤残补助金。
残疾程度鉴定由劳动能力鉴定委员会进行评定,并按照江苏省伤残评定标准确定补助金的金额。
2. 工伤康复待遇2.1 康复费用:工伤人员在康复期内的各项费用由工伤保险基金支付,包括康复训练费、康复用具费等。
2.2 职业康复补贴:对于因工伤致使失业的工伤人员,可以领取一定比例的待业期间工资作为职业康复补贴,具体比例由工伤保险基金支付标准决定。
3. 丧葬费补助对于工伤人员的死亡,由工伤保险基金支付一次性丧葬费补助金。
具体补助金的金额由江苏省相关规定决定。
4. 财产赔偿对于因工伤造成工人的财产损失,根据工伤责任认定的情况,由责任单位进行相应的赔偿。
如果责任单位不能承担全部赔偿责任,可以由工伤保险基金先行支付,再由责任单位追偿。
5. 生活补助对于因工伤失去劳动能力的工伤人员,可以按照江苏省相关规定领取一定的生活补助金,用于保障其基本生活需要。
需要注意的是,以上待遇仅是一般情况下的工伤待遇,具体的待遇标准和申请程序还需根据江苏省具体的法律法规来确定。
此外,在实际操作中,可能还会有其他特殊情况和待遇,需要根据具体情况来进行处理。
工伤保险待遇项目标准基数承担人金额医疗康复待遇医疗待遇挂号费按照标准报销工伤保险基金住院费工伤保险住院服务标准医疗费工伤保险诊疗项目目录药费工伤保险药品目录到统筹区以外就医的交通、食宿费具体由统筹地区人民政府规定食宿费150元每天(江苏)住院伙食补助费具体标准由统筹地区政府规定20元每天(江苏)停工及康复留薪待遇期辅助器具费日常生活和就业所需,经鉴定确认按标准报销停工接受工伤医疗的原工资福利待遇(停工留薪原则不超12月,超过需经鉴定委确认)本人原工资福利待遇用人单位生活不能自理的护理待遇按实际需要伤残待遇一次性伤残补助金一级27个月;二:25;三:23;四:21;五:18;六:16;七:13;八:11;九:9;十:7。
本人工资工伤保险基金伤津残贴一级90%;二级85%三级80%;四级75%按月支付,退休后停发,按规定享受基本养老保险待遇本人工资(低于当地最低工资标准的社保基金补足差额)五级70%六级60%按月支付,劳动关系终止后停发。
(难以安排工作的)本人工资(津贴低于最低工资的用人单位补差)用人单位生护理活费生活完全不能自理50%生活大部不能自理40%生活部分不能自理30%劳动能力鉴定委员会鉴定结论统筹地上年度职工月平均工资工伤保险基金死亡待遇丧葬补助金6个月统筹地上年度职工月平均工资工伤保险基金供养亲属抚恤金 (供养亲属的具体范围见劳动和社会保障部令第18号)配偶每月40%;其他每人每月30%;孤老或孤儿再加10%本人工资(抚恤金总额不得超过死亡职工生前的本人工资)一次性工亡补助金20倍上一年度全国城镇居民人均可支配收入一至四级工伤职工停工留薪期后死亡待遇丧葬补助金6个月统筹地上年度职工月平均工资供养亲属抚恤金配偶每月40% 其他每人月30% 孤老或孤儿再加10%本人工资劳动关系终止解除后一次性待遇一次性工伤医疗补助金五1.4月;六1.2七1;八0.8九0.4;十0.2 注:当地人口平均预期寿命与解除、终止劳动关系时的年龄之差计算 (苏州81.01)统筹地上年度职工月平均工资,职业病增40%,预期寿命81.01(江苏)工伤保险基金一次性伤残就业补助金统筹地上年度职工月平均工资(江苏)用人单位合计:元人民币。
江苏省工伤赔偿明细表江苏省工伤赔偿明细表工伤赔偿明细表是用于记录工伤事故的相关信息和进行工伤赔偿计算的一个重要工具。
下面是一份江苏省工伤赔偿明细表的示例,供参考。
日期:2022年10月10日单位名称:江苏某某电子有限公司受伤人员姓名:张三受伤人员工号:2022001受伤日期:2022年10月5日工伤性质:工伤事故工伤部位:左手工伤程度:重伤工伤经过:张三在操作机械设备时,不慎被机械设备夹住了左手,造成左手多处骨折,经医院诊断为重伤,需要住院治疗。
工伤医疗费用:1. 住院费用:1000元2. 手术费用:5000元3. 药品费用:800元4. 康复费用:1000元5. 交通费用:200元备注:以上费用为实际发生费用,凭医院或药店提供的费用明细和发票复印件报销。
工伤护理费用:1. 护理人员工资:3000元(10月5日至10月10日,每日600元)备注:工伤护理费用由单位根据受伤人员实际情况进行发放,需提供发放记录及相关证明。
工伤误工费用:1. 误工天数:5天2. 误工工资:50元/天备注:误工费用按照受伤人员实际误工天数和工资进行计算,并提供薪资记录和医院证明。
工伤一次性补助金:1. 伤残程度:重伤2. 补助比例:60%3. 一次性补助金:20000元备注:一次性补助金根据受伤人员的伤残程度和江苏省相关规定进行核定。
总计:工伤医疗费用:1000元 + 5000元 + 800元 + 1000元 + 200元= 8000元工伤护理费用:3000元工伤误工费用:5天 × 50元/天 = 250元工伤一次性补助金:20000元总计工伤赔偿金额:8000元 + 3000元 + 250元 + 20000元 = 31350元备注:工伤赔偿金额根据江苏省工伤赔偿相关规定进行计算,需提供相关证明文件和申请材料。
以上是江苏省工伤赔偿明细表的内容,根据实际情况进行相应修改和调整,以确保准确和合法。
江苏工伤十级赔偿标准工伤是指在工作中因工作原因受到的意外伤害或患职业病所引起的身体损害。
对于因工作受伤的劳动者,我国有一套完善的工伤赔偿制度,其中包括了工伤十级赔偿标准。
江苏省作为我国经济发达的地区之一,其工伤赔偿标准也备受关注。
下面我们就来详细了解一下江苏工伤十级赔偿标准。
首先,根据江苏省《工伤保险条例》,对于工伤事故造成的伤残,按照劳动能力减损程度分为十级。
具体的赔偿标准如下:一级伤残,伤残程度为1-10%的,一次性伤残补助金为3个月的工资;二级伤残,伤残程度为11-20%的,一次性伤残补助金为4个月的工资;三级伤残,伤残程度为21-30%的,一次性伤残补助金为5个月的工资;四级伤残,伤残程度为31-40%的,一次性伤残补助金为6个月的工资;五级伤残,伤残程度为41-50%的,一次性伤残补助金为8个月的工资;六级伤残,伤残程度为51-60%的,一次性伤残补助金为10个月的工资;七级伤残,伤残程度为61-70%的,一次性伤残补助金为12个月的工资;八级伤残,伤残程度为71-80%的,一次性伤残补助金为15个月的工资;九级伤残,伤残程度为81-90%的,一次性伤残补助金为18个月的工资;十级伤残,伤残程度为91-100%的,一次性伤残补助金为20个月的工资。
除了一次性伤残补助金外,江苏省还规定了工伤职工的定期护理费、医疗费、住院伙食补助费等各项赔偿标准,以保障受伤职工的合法权益。
在享受工伤赔偿的过程中,工伤职工需要提供相关的医疗证明、工伤鉴定报告等材料,并按照规定的程序进行申请。
同时,用人单位也有义务及时为受伤职工办理工伤认定手续,并按照规定支付相应的赔偿金。
总的来说,江苏工伤十级赔偿标准是为了保障工伤职工的合法权益,让他们在受伤后能够得到及时、公正的赔偿。
同时,用人单位也应当加强安全生产管理,减少工伤事故的发生,为员工营造一个安全、健康的工作环境。
希望通过本文的介绍,能够让大家更加了解江苏工伤十级赔偿标准,让工伤职工和用人单位都能够更加明确自己的权利和义务,共同维护良好的劳动关系,共同促进社会的和谐稳定发展。
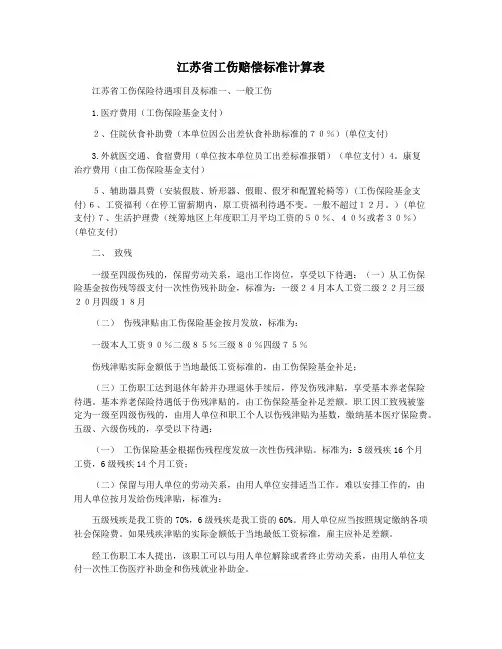
江苏省工伤赔偿标准计算表江苏省工伤保险待遇项目及标准一、一般工伤1.医疗费用(工伤保险基金支付)2、住院伙食补助费(本单位因公出差伙食补助标准的70%)(单位支付)3.外就医交通、食宿费用(单位按本单位员工出差标准报销)(单位支付)4。
康复治疗费用(由工伤保险基金支付)5、辅助器具费(安装假肢、矫形器、假眼、假牙和配置轮椅等)(工伤保险基金支付)6、工资福利(在停工留薪期内,原工资福利待遇不变。
一般不超过12月。
)(单位支付)7、生活护理费(统筹地区上年度职工月平均工资的50%、40%或者30%)(单位支付)二、致残一级至四级伤残的,保留劳动关系,退出工作岗位,享受以下待遇:(一)从工伤保险基金按伤残等级支付一次性伤残补助金,标准为:一级24月本人工资二级22月三级20月四级18月(二)伤残津贴由工伤保险基金按月发放,标准为:一级本人工资90%二级85%三级80%四级75%伤残津贴实际金额低于当地最低工资标准的,由工伤保险基金补足;(三)工伤职工达到退休年龄并办理退休手续后,停发伤残津贴,享受基本养老保险待遇。
基本养老保险待遇低于伤残津贴的,由工伤保险基金补足差额。
职工因工致残被鉴定为一级至四级伤残的,由用人单位和职工个人以伤残津贴为基数,缴纳基本医疗保险费。
五级、六级伤残的,享受以下待遇:(一)工伤保险基金根据伤残程度发放一次性伤残津贴。
标准为:5级残疾16个月工资,6级残疾14个月工资;(二)保留与用人单位的劳动关系,由用人单位安排适当工作。
难以安排工作的,由用人单位按月发给伤残津贴,标准为:五级残疾是我工资的70%,6级残疾是我工资的60%。
用人单位应当按照规定缴纳各项社会保险费。
如果残疾津贴的实际金额低于当地最低工资标准,雇主应补足差额。
经工伤职工本人提出,该职工可以与用人单位解除或者终止劳动关系,由用人单位支付一次性工伤医疗补助金和伤残就业补助金。
(1)工伤一次性医疗补助。
根据统计部门最近公布的当地人口平均预期寿命与劳动关系终止或终止时的年龄之差计算,五级的,每满一年发给1.4个月的当地职工平均工资;六级的,每满一年发给1.2个月的当地职工平均工资;不足一年的,按一年计算。
江苏1-10级工伤及工亡保险待遇一览表(2023年度)表一:1-10级伤残工伤保险待遇待遇注:1、本人工资,是指工伤职工因工作遭受事故伤害或者患职业病前12个月平均月缴费工资。
本人工资高于统筹地区职工平均工资300%的,按照统筹地区职工平均工资的300%计算;本人工资低于统筹地区职工平均工资60%的,按照统筹地区职工平均工资的60%计算。
根据苏人社函〔2022〕334、335号文件规定,2022年1月1日起,工伤保险待遇中的丧葬补助金及需要按照《工伤保险条例》规定确定本人工资的所涉及的基数为8309元/月。
2、伤残津贴实际金额低于当地最低工资标准的,由工伤保险基金或用人单位补足差额。
3、工伤职工本人提出与用人单位解除劳动关系,且解除劳动关系时距法定退休年龄不足5年的,一次性工伤医疗补助金和一次性伤残就业补助金按照下列标准执行:不足5年的,按照全额的80%支付;不足4年的,按照全额的60%支付;不足3年的,按照全额的40%支付;不足2年的,按照全额的20%支付;不足1年的,按照全额的10%支付,但属于《中华人民共和国劳动合同法》第三十八条规定的情形除外。
达到法定退休年龄或者按照规定办理退休手续的,不支付一次性工伤医疗补助金和一次性伤残就业补助金。
4、工伤职工已经评定伤残等级并确认需要生活护理的,工伤保险基金按月支付生活护理费。
生活护理费按照生活完全不能自理、生活大部分不能自理或者生活部分不能自理3个不同等级支付,其标准分别为统筹地区上年度职工月平均工资的50%、40%或者30%。
5、参加工伤保险的,一次性伤残补助金、一次性工伤医疗补助金由工伤保险基金支付,一次性伤残就业补助金由用人单位支付。
如未参加工伤保险的,全部工伤保险待遇由用人单位支付。
6、患职业病的工伤职工,一次性工伤医疗补助金在上述标准的基础上增发40%。
表二:因工死亡工伤保险待遇。
江苏工伤十级赔偿标准
工伤是指在工作过程中因工作原因受到的意外伤害或者患职业病,给劳动者造成身体损害或者功能障碍的,依法应当由用人单位支付医疗费、工伤医疗期工资和工伤伤残赔偿金的。
江苏省对工伤十级赔偿标准做了详细的规定,以下将对江苏工伤十级赔偿标准进行详细介绍。
首先,对于一级工伤,江苏省规定工伤职工因工作原因受到事故伤害或者患职业病,经治疗伤情稳定后,丧失劳动能力程度达到一定标准的,由用人单位支付一次性伤残补助金。
具体标准为,一级工伤,一次性伤残补助金为伤残津贴基数的60倍。
其次,对于二级工伤,一次性伤残补助金为伤残津贴基数的55倍;对于三级工伤,一次性伤残补助金为伤残津贴基数的50倍;对于四级工伤,一次性伤残补助金为伤残津贴基数的45倍;对于五级工伤,一次性伤残补助金为伤残津贴基数的40倍;对于六级工伤,一次性伤残补助金为伤残津贴基数的35倍;对于七级工伤,一次性伤残补助金为伤残津贴基数的30倍;对于八级工伤,一次性伤残补助金为伤残津贴基数的25倍;对于九级工伤,一次性伤残补助金为伤残津贴基数的20倍。
最后,对于十级工伤,一次性伤残补助金为伤残津贴基数的15倍。
此外,对于工伤职工的一次性伤残补助金,用人单位应当一次性支付。
总的来说,江苏省对于工伤十级赔偿标准做了详细的规定,使得工伤职工在受到工伤后能够得到相应的赔偿,保障了工伤职工的合法权益。
希望用人单位和工伤职工都能够了解并严格执行这些规定,共同维护劳动者的合法权益。
江苏省工伤赔偿标准表江苏省工伤赔偿标准是指根据江苏省相关法律法规以及国家相关法律法规,对工人因工致残、死亡或者患职业病所给予的经济赔偿标准。
以下是江苏省工伤赔偿标准表:一、工伤的赔偿种类和标准1. 工伤医疗费:按照工人所享有的职工医疗待遇费用予以支付。
具体金额需根据医疗费用实际发生额进行赔偿。
2. 工伤护理费:工人因工致残、职业病致二级伤残,除普通费外,按月支付70元;职业病获一级伤残的,除普通费外,按月支付120元;职业病获二级伤残的,除普通费外,按月支付170元。
3. 工伤一次性伤残补助金:工人因工致残,由用人单位一次性支付。
各级伤残赔偿金标准分为一级至十级,具体标准如下:一级伤残:80个月工资标准;二级伤残:70个月工资标准;三级伤残:60个月工资标准;四级伤残:50个月工资标准;五级伤残:40个月工资标准;六级伤残:30个月工资标准;七级伤残:25个月工资标准;八级伤残:20个月工资标准;九级伤残:15个月工资标准;十级伤残:10个月工资标准。
4. 工伤死亡补助金:工人因工死亡,由用人单位一次性支付。
工人家属获得一次性伤亡补助金标准为36个月工资标准。
5. 工伤丧葬费:工人因工死亡,由用人单位一次性支付。
标准为社会平均工资的60%。
二、其他补助费1. 因工致残的工人,由单位支付救助金,标准为每月工资的30%。
2. 就业重度残疾人,按照国家规定发放就业困难补贴。
标准为每月不低于631元。
3. 工伤人员享受职业介绍、职业培训等帮扶就业服务。
以上是江苏省工伤赔偿标准表的简要介绍。
具体的赔偿标准可能根据各地实际情况和法律法规的更新而有所调整,工人在遭受工伤后可咨询相关部门或律师以获取最新的赔偿标准信息。
江苏省工伤赔偿标准表一、工伤赔偿的基本原则。
工伤赔偿是指企业因工伤事故造成职工身体伤害或者死亡,依法应当向职工支付的医疗费、工伤医疗期工资、停工留薪期工资、一次性伤残补助金、死亡补助金等各项费用的总称。
江苏省工伤赔偿标准表是根据《中华人民共和国工伤保险条例》和《江苏省工伤保险条例》制定的,旨在保障职工的合法权益,规范工伤赔偿的具体标准和程序。
二、工伤赔偿的具体内容。
1. 医疗费。
职工因工伤需要治疗的医疗费用,包括住院治疗、手术费、药品费、康复费等,按照实际发生的费用向职工支付。
2. 工伤医疗期工资。
职工因工伤住院治疗期间,企业应当支付其工资待遇,标准为其在职期间的平均工资。
3. 停工留薪期工资。
职工因工伤需要休息治疗期间,企业应当支付其工资待遇,标准为其在职期间的平均工资。
4. 一次性伤残补助金。
职工因工伤造成不同程度的伤残,企业应当根据伤残等级向职工支付一次性伤残补助金,具体标准由工伤鉴定机构评定。
5. 死亡补助金。
职工因工伤死亡,企业应当向其家属支付死亡补助金,具体标准为职工在世时的月工资待遇的若干倍数。
三、工伤赔偿标准的调整和执行。
1. 工伤赔偿标准的调整。
按照国家相关规定和经济社会发展情况,工伤赔偿标准可能会进行相应的调整,企业应当及时了解并执行最新的标准。
2. 工伤赔偿标准的执行。
企业在执行工伤赔偿标准时,应当严格按照法律规定和实际情况,保障职工的合法权益,不得擅自降低或拖延支付工伤赔偿。
四、工伤赔偿标准的意义和作用。
工伤赔偿标准的制定和执行,有利于保护职工的合法权益,促进企业建立健全的安全生产管理制度,减少工伤事故的发生,维护社会稳定和谐。
同时,工伤赔偿标准的公开透明和统一执行,有利于减少不必要的纠纷和诉讼,维护劳动关系的稳定和和谐。
五、结语。
江苏省工伤赔偿标准表是保障职工权益、规范工伤赔偿的重要法规,企业和职工应当共同遵守并执行。
只有在法律的保护下,职工的合法权益才能得到有效的保障,企业的生产经营秩序才能得到有效的维护。
江苏省工伤赔偿表
江苏省工伤赔偿标准一般来说是按照伤残程度进行界定的,下面是根据江苏省的相关法律法规整理的工伤赔偿表:
一、轻微伤残(残疾程度达到伤残等级1-3级):
1. 伤残津贴:每月按照伤残职工本人上年度月平均工资的30%发放。
2. 一次性伤残补助金:按照伤残职工上年度月平均工资的80
倍发放,但最多不超过10万元。
二、一般伤残(残疾程度达到伤残等级4-8级):
1. 伤残津贴:每月按照伤残职工本人上年度月平均工资的40%发放。
2. 一次性伤残补助金:按照伤残职工上年度月平均工资的80
倍发放,但最多不超过20万元。
三、重度伤残(残疾程度达到伤残等级9-10级):
1. 伤残津贴:每月按照伤残职工本人上年度月平均工资的50%发放。
2. 一次性伤残补助金:按照伤残职工上年度月平均工资的80
倍发放,但最多不超过30万元。
四、死亡的工人:
1. 丧葬补助金:按照被扶养人上年度月平均工资的60倍发放,但最多不超过20万元。
2. 抚恤金:按照被扶养人上年度月平均工资的30%发放,但
以每月不超过本省最低工资标准的2倍为限。
需要注意的是,工伤赔偿标准还包括一些具体细则,如被扶养人范围、计算基准等,具体情况应根据江苏省相关法律法规进行细致核对。
以上仅为参考,如有不足之处请多多指教。
工伤保险待遇赔偿项目明细江苏
1.治疗费:对工伤患者支付有关诊疗费用,包括住院治疗费、门诊治疗费、病理检查费、化验费和药品费等;
2.赔偿护理费:给予工伤患者护理费,住院护理费每月最高标准为工伤保险基数的90%,按费用实际发生额支付;
3.赔偿伤残:对因工伤导致的永久性身体伤残以及由此导致的收入损失,根据伤残程度给予一定的补偿金,最高伤残抚恤金标准为工伤保险基数的660倍;
4.赔偿残疾辅助器具费:给予工伤患者残疾辅助器具费,具体费用由劳动能力鉴定委员会按工伤保险基数标准由省级人社部门确定;
5.赔偿死亡伤残抚恤金:根据工伤患者家属的构成,按工伤保险基数的660倍进行赔付;
6.赔偿子女教育费:针对工伤患者的子女,按省级人社部门确定的标准支付,一般可分两种情况:每个子女每月最高标准为工伤保险基数的30%,按费用实际发生额支付;若其子女已满十六周岁,每年最高标准为当年国家规定的教育补贴额度,但不得超过工伤保险基数的3倍。
江苏工伤赔偿标准江苏省工伤赔偿标准是根据《中华人民共和国劳动法》、《工伤保险条例》等法律法规制定的。
江苏省工伤赔偿标准主要包括工伤待遇、一次性伤残补助金、伤残津贴、被扶养抚恤金等项目。
一、工伤医疗费用工伤医疗费用是指治疗工伤的必要医疗费用,包括治疗费、护理费、康复费、住院伙食补助费、交通费等。
工伤医疗费用由用人单位和社会保险基金承担,其中用人单位承担部分按照实际发生费用的50%以内进行支付,社会保险基金承担部分按照规定标准进行支付。
二、一次性伤残补助金一次性伤残补助金是指对因工伤造成的一次残疾或者同一工伤事故造成两项或两项以上伤残的劳动者给予的一次性补助。
一次性伤残补助金的标准如下:1. 一级伤残:根据劳动者平均月工资确定补助金数额。
2. 二级伤残:一次性补助金为一级伤残补助金的80%。
3. 三级伤残:一次性补助金为一级伤残补助金的60%。
4. 四级伤残:一次性补助金为一级伤残补助金的40%。
5. 五级伤残:一次性补助金为一级伤残补助金的20%。
三、伤残津贴伤残津贴是指因工伤成为伤残后,按照规定标准,每月支付一定数额的补贴。
伤残津贴的标准如下:1. 一级伤残:按劳动者平均工资的80%确定每月支付的伤残津贴。
2. 二级伤残:按劳动者平均工资的70%确定每月支付的伤残津贴。
3. 三级伤残:按劳动者平均工资的60%确定每月支付的伤残津贴。
4. 四级伤残:按劳动者平均工资的50%确定每月支付的伤残津贴。
5. 五级伤残:按劳动者平均工资的40%确定每月支付的伤残津贴。
四、被扶养人抚恤金对于因工人员造成死亡的,需要给予被其扶养的人员一定的抚恤金。
被扶养人抚恤金的标准如下:1. 被扶养人只有一人:按劳动者死亡前一年度平均工资的20%确定每月支付的抚恤金。
2. 被扶养人有两人:按劳动者死亡前一年度平均工资的30%确定每月支付的抚恤金。
3. 被扶养人有三人及以上:按劳动者死亡前一年度平均工资的40%确定每月支付的抚恤金。
伤残津贴、供养亲属抚恤金、生活护理费由统筹地区劳动保障行政部门根据当地上年度职工平均工资增长幅度和统计部门公布的上年度居民消费价格水平上涨幅度于每年7月1日调整。
伤残津贴、供养亲属抚恤金、生活护理费的调整幅度为当地上年度职工平均工资增长幅度的 70%和居民消费价格水平上涨幅度的30%之和,即调整后的计发金额=调整前的计发金额×(1+职工平均工资增长幅度×70%+居民消费价格水平上涨幅度×30%)。
职工平均工资增长幅度或者居民消费价格水平上涨幅度为负数时,用0替代计算。