医疗责任险索赔材料
- 格式:doc
- 大小:28.50 KB
- 文档页数:1
医疗责任险的赔付标准全文共四篇示例,供读者参考第一篇示例:医疗责任险是一种专门为医疗工作者和医疗机构提供的保险产品,旨在保护其在执业过程中可能发生的意外事故导致的责任纠纷。
医疗责任险的赔付标准是保险公司对索赔事件进行审核和赔付的基准,也是保障被保险人权益的重要依据。
下面我们来看一下医疗责任险的赔付标准是怎样制定的。
医疗责任险的赔付标准是基于相关法律法规和医疗行业规范制定的。
根据我国《医疗事故处理条例》和《医疗纠纷处理办法》,医疗责任险应当覆盖医疗事故导致的医疗纠纷,包括医疗过失、医疗差错等导致的患者人身伤害和财产损失。
保险公司根据这些法规规定,制定了相应的赔付标准,以确保被保险人在发生医疗事故时能够得到及时的赔付和补偿。
医疗责任险的赔付标准还要根据被保险人购买的保险金额和保险责任来确定。
一般来说,保险公司会根据被保险人的执业情况和风险程度,确定相应的保险金额和保险责任。
在医疗责任险的赔付标准中,会明确规定保险公司在不同情况下的赔付额度和赔付条件,以及理赔程序和赔付时限等内容,保障被保险人的权益。
医疗责任险的赔付标准也会考虑到被保险人的过失和责任情况。
如果医疗事故是由于被保险人的过失或疏忽造成的,保险公司可能会根据具体情况对赔付金额进行调整,甚至拒绝赔付。
在医疗责任险的赔付标准中,通常也会明确规定被保险人应当如何履行合同中的义务,以防范潜在的风险和责任。
医疗责任险的赔付标准是保障医疗工作者和医疗机构在执业过程中的权益和责任安全的重要保障措施。
通过明确的法律法规和医疗行业规范,保险公司制定了相应的赔付标准,保障被保险人在发生医疗事故时能够及时获得赔付和补偿。
医疗责任险的赔付标准还要根据被保险人的保险金额和责任情况进行调整,确保赔付的公平合理。
在未来的发展中,医疗责任险的赔付标准还将不断完善,以适应不断变化的医疗环境和风险情况,提高保险公司的管理水平和服务质量,保障被保险人和患者的权益和利益。
【文章仅为虚构,如有雷同,纯属巧合】。
尊敬的保险公司:
您好!我是某学校的代表,特此向贵公司提交一份关于我校方责任险的索赔申请。
请您予以审核。
一、事故发生经过
(在此详细描述事故发生的时间、地点、当事人、事故原因及经过等。
)
二、事故损害情况
(在此详细描述事故导致的损害程度、受伤学生的伤情及已发生的医疗费用等。
)
三、事故处理情况
1. 事故发生后,学校立即采取紧急措施,将受伤学生送往医院救治,并通知家长。
2. 学校积极配合保险公司调查事故原因,提供相关证明材料。
3. 学校与受伤学生家长进行沟通,就赔偿事宜达成一致。
四、索赔依据
1. 《中华人民共和国侵权责任法》相关规定。
2. 我校方责任保险合同。
3. 事故发生的实际情况及学校采取的应对措施。
五、索赔金额
1. 医疗费用:人民币XX元。
2. 护理费用:人民币XX元。
3. 交通费用:人民币XX元。
4. 精神损害赔偿:人民币XX元。
总计:人民币XX元。
六、证据材料
1. 事故发生时的现场照片、视频资料。
2. 受伤学生的病历、发票、出院小结、用药清单等。
3. 学校与受伤学生家长的赔偿协议。
4. 其他与事故相关的证明材料。
敬请贵公司依据保险合同及相关法律法规,对我们的索赔申请予以审核。
如有需要,我们将随时提供其他证明材料。
期待您的回复,谢谢。
保险赔付的理赔凭证和申请材料保险是一种风险分担的方式,通过向保险公司缴纳保费,可以在遭受意外事故或财产损失时获得相应的赔偿。
当事故发生后,为了顺利获得保险赔偿,申请人需要准备相应的理赔凭证和申请材料。
本文将介绍保险赔付的常见理赔凭证和申请材料,并提供相关指引。
一、理赔凭证1. 报案记录:当出险事件发生时,申请人首先需要立即向保险公司报案,并取得报案号。
报案记录是理赔过程中的基本凭证之一,可以表明事故发生的时间、地点和经过。
2. 事故照片:如果事故现场可以拍摄照片,申请人应该在第一时间进行拍摄。
事故照片有助于保险公司了解事故的真实情况,为理赔提供证据支撑。
3. 医疗费用发票:如果申请人在意外事故中受伤,需要就医并承担医疗费用,那么相关的医疗费用发票是必备的理赔凭证。
确保发票上有正确的医疗费用、医院名称和就诊日期。
4. 财产损失证明:对于财产损失的理赔,申请人需要提供相关的财产损失证明。
例如,如果申请人的车辆在意外事故中受损,需要提供车辆维修费用明细、维修发票等凭证。
5. 其他相关证明:根据保险类型和具体情况,可能还需要提供其他相关证明。
例如,旅行保险的理赔可能需要提供行程单、机票、酒店发票等;财产保险的理赔可能需要提供购买证明、评估报告等。
二、申请材料1. 理赔申请表:申请人需要填写理赔申请表,准确记录事故发生的经过、受损财产的详情以及相关的个人信息。
理赔申请表是保险公司审核赔付申请的基础,填写时应仔细核对并清晰填写。
2. 身份证明:申请人需要提供自己的身份证明,通常是身份证复印件。
保险公司需要核对申请人的身份信息,确保申请人与保单持有人一致。
3. 报案号:保险公司在受理案件时会为案件生成一个报案号,申请人需要提供该报案号作为申请材料的一部分。
4. 银行账户信息:如果申请人需要通过银行转账方式获得理赔款项,需要提供个人银行账户的详细信息,包括账户姓名、开户银行名称、银行账号等。
5. 附件材料:根据不同的理赔类型,可能还需要提供其他的附加材料。
医疗险索赔申请书模板《医疗险索赔申请书》尊敬的保险公司:您好!我是贵公司保险客户,身份证号为:[填写身份证号],我在此就我的医疗险索赔事宜向您提出申请。
一、保险事故发生经过[填写事故发生日期],我因[填写疾病名称或意外事故原因]需要就医治疗,具体诊断结果为:[填写诊断结果]。
在治疗过程中,我严格按照医生的建议进行了治疗,共计花费医疗费用:[填写总费用]。
二、保险条款依据根据我所购买的医疗险合同条款,本次疾病治疗费用符合保险赔付范围。
具体条款如下:1. 合同号为:[填写合同号]的医疗险合同中规定,保险公司应对被保险人因疾病导致的医疗费用承担赔付责任。
2. 合同中约定的保障范围包括:[填写保障范围],本次治疗费用符合保障范围。
三、索赔材料提交为确保贵公司对本次保险事故进行核实,我特此提交以下材料:1. 身份证复印件:[填写身份证复印件]2. 医疗保险合同复印件:[填写合同复印件]3. 医疗机构出具的诊断证明:[填写诊断证明]4. 医疗费用收据及清单:[填写医疗费用收据及清单]5. 其他相关证明材料:[填写其他相关证明材料]四、索赔金额根据医疗机构出具的收费清单,我本次治疗费用共计:[填写总费用]。
请贵公司按照保险合同约定,向我支付相应赔款。
五、联系方式为确保贵公司能够顺利与我联系,请确认以下联系方式无误:联系电话:[填写联系电话]电子邮箱:[填写电子邮箱]通讯地址:[填写通讯地址]特此申请,望贵公司尽快审核并办理赔付事宜。
如有疑问,请随时与我联系。
此致敬礼!申请人:[填写申请人姓名]申请日期:[填写申请日期]。
保险索赔证明书一、索赔人信息1. 报案人姓名:2. 报案人身份证号码护照号码:3. 报案人联系电话:4. 报案人邮箱地址:二、被保险人信息1. 被保险人姓名:2. 被保险人身份证号码护照号码:3. 被保险人联系电话:4. 被保险人邮箱地址:三、索赔险种信息1. 险种名称:2. 保险金额:3. 保险期间:四、索赔事故信息1. 事故发生时间:2. 事故发生地点:3. 事故原因:4. 损失情况:五、索赔材料清单1. 保险合同副本;2. 索赔申请书;3. 事故认定书公安部门出具的交通事故责任认定书(如涉及交通事故);4. 医疗费用发票(包括门诊发票、住院病历、出院小结等);5. 鉴定报告医疗机构出具的伤情鉴定报告;6. 财产损失证明(如房屋租赁合同、房产证等);7. 其他与索赔有关的证明材料。
六、索赔须知1. 报案人在提交索赔申请时,应提供真实、完整、有效的索赔材料;2. 报案人应积极配合保险公司进行调查核实,如有需要应提供更多相关证据;3. 若索赔涉及第三方责任,报案人应协助保险公司向第三方追偿;4. 保险公司在收到索赔申请后,应在规定时间内作出是否受理的决定。
如不予受理,应书面告知报案人理由;5. 保险公司在赔付结案后,应将赔付结果及时通知报案人。
七、索赔结论经保险公司审核,本次索赔申请符合保险合同约定的赔付条件,保险公司同意赔付人民币(大写)元整(元)。
请在接到本证明书之日起十个工作日内领取赔付款项,逾期作放弃处理。
保险公司名称:____________________地址:____________________联系人:____________________联系电话:____________________电子邮箱:____________________出具日期:____________________保险索赔证明书(1)编号:(具体编号)索赔人姓名:(索赔人姓名)身份证号护照号:(索赔人身份证号或护照号)联系电话:(索赔人联系电话)地址:(索赔人地址)被保险人姓名:(被保险人姓名)身份证号护照号:(被保险人身份证号或护照号)联系电话:(被保险人联系电话)地址:(被保险人地址)索赔事项:1. (索赔事项1,例如:交通事故导致车辆损失)2. (索赔事项2,例如:因疾病需要医疗费用)3. (索赔事项3,例如:保险单约定的其他索赔事项)索赔事实及理由:(在此部分详细阐述索赔的事实和理由,包括事故发生的时间、地点、原因,以及损失的具体情况等。
校方责任险赔付材料清单
一、情况说明:主要说事情发生的经过,学校的责任,赔偿的金额。
二、赔偿协议书原件,经司法部门调解的协议。
三、医疗费全部原件:检查报告单,入院证,费用清单,诊断证明,
出院证,发票等医院出具的材料必须是原件。
四、住宿费发票,盖章。
(100元一天)
五、包车费:司机开收条,签名按手印。
并附行车证、驾驶证复印
件。
六、赔偿金额的支付:1、司法所盖章的收条。
2、家长签名,手印,
身份证复印件,全家人每人的户口薄复印件。
七、学生所在班级的花名册,封面盖章,学生所在行盖章。
八、中心学校对公账户:开户银行,开户名称,账号,盖中心学校
的章。
九、出险通知书。
(盖教育局公章)。
十、授权委托书。
(盖中心学校公章)。
医疗机构责任保险理赔流程医疗机构责任保险是指医疗机构为了依法承担医疗事故责任,减轻经济风险,所购买的一种保险形式。
一旦医疗机构发生医疗事故导致患者受损,患者或其家属可以向保险公司提起索赔。
那么,医疗机构责任保险的理赔流程是怎样的呢?理赔流程主要包括以下几个步骤:1. 报案:当医疗机构发生医疗事故后,首先需要尽快向保险公司报案。
医疗机构可以在保险公司规定的时间内提交报案通知书,通知保险公司事故的发生,并详细描述医疗事故的经过、病情等关键信息。
同时,医疗机构还需要提供相关的证据材料,如患者的病历、诊断报告等。
2. 理赔审核:保险公司收到医疗机构提交的报案通知书后,会派出专业的理赔人员对申请进行审核。
其核心目的是确定医疗机构是否符合保险条款中的责任范围,以及实际发生的医疗事故是否符合保险合同的约定。
理赔审核过程中,保险公司可能会要求医疗机构提供更详细的信息和证据。
3. 理赔决定:一旦理赔审核通过,保险公司将会做出理赔决定并通知医疗机构。
理赔决定的内容包括对医疗机构的赔偿责任和赔偿金额的确定。
保险公司会根据保险合同的约定和相应法律法规,权衡各种因素,包括医疗机构的违规程度、患者的损失程度等,来确定最终的赔偿金额。
4. 赔付:一旦理赔决定达成,保险公司将会根据约定的方式和时间向医疗机构支付赔款。
医疗机构可以按照约定的方式和时间把赔款支付给患者或其家属。
同时,医疗机构还需要按照相关规定,将相关赔付情况报告保险监管机构。
需要注意的是,在整个理赔流程中,医疗机构需要积极参与和配合,在保险公司提出的要求和要求范围内提供相关的信息和证据。
另外,医疗机构还应当及时向保险公司通报医疗事件的相关信息,确保保险公司能够及时了解医疗事件的进展和最新情况。
医疗机构责任保险的理赔流程旨在维护患者的权益,保证医疗机构依法履行医疗事故责任。
通过医疗机构责任保险,患者和医疗机构可以减轻医疗事故所带来的经济风险,使医疗事故的受害者能够得到及时、有效的赔偿。
医疗责任险的赔付标准1. 引言1.1 医疗责任险的定义医疗责任险是指医疗机构或医疗从业人员购买的一种保险,主要是为了在医疗事故发生时能够提供赔偿和保障。
医疗责任险的主要功能是保护医疗从业者和医疗机构的利益,防范和化解医疗事故可能带来的风险。
医疗责任险是一种专门的责任保险,主要是为了解决因医疗行为而导致的损害赔偿问题。
医疗责任险的定义包括两个方面:一是保护医疗从业者和医疗机构,降低因医疗事故而导致的赔偿风险;二是保障患者的合法权益,确保他们在接受医疗服务时能够获得合理的赔偿。
医疗责任险是医疗领域的一项重要保险制度,对于维护医患双方的合法权益,保障医疗质量和安全具有重要意义。
医疗责任险的建立和完善,能够有效规范医疗行为,提高医疗质量,减少医疗事故的发生。
医疗责任险的定义具有重要的现实意义和保障作用。
1.2 医疗责任险的重要性医疗责任险也对维护医患双方的合法权益起到了重要作用。
在医疗事故发生后,医疗责任险可以快速有效地展开赔偿工作,保障患者的合法权益得到保护。
对医患双方来说,合理的赔付标准也可以减少法律纠纷,促进医患双方的和谐关系,提高医疗服务的质量和安全水平。
2. 正文2.1 医疗责任险的赔付范围医疗责任险的赔付范围是指在医疗事故发生后,保险公司可以为被保险医疗机构或个人提供的赔偿范围。
一般来说,医疗责任险的赔付范围包括但不限于以下几个方面:1. 医疗费用赔偿:医疗责任险可以赔偿因医疗事故导致患者需要重新接受治疗所产生的医疗费用,包括但不限于手术费、药品费、床位费等。
2. 残疾赔偿:如果患者因医疗事故导致永久性残疾,医疗责任险可以赔偿其因此导致的生活不能自理、需要长期护理等损失。
4. 精神赔偿:医疗责任险也可以在一定范围内赔偿患者因医疗事故导致的精神损失,包括但不限于精神痛苦、抑郁等。
医疗责任险的赔付范围是非常广泛的,涵盖了几乎所有可能由医疗事故导致的损失。
不过,在实际理赔过程中,赔付范围还受到各种因素的影响,需要根据具体情况进行具体分析和判断。
尊敬的泰康人寿保险有限公司:您好!我是贵公司的保险客户,我的保单号码为:[保单号码],在此,我向您提交一份人身伤害保险索赔申请书,请您予以审批。
一、事故经过[时间],我因[事故原因]导致身体受伤,事故发生地点为[事故地点]。
事故发生后,我立即前往医院接受治疗,诊断结果为[诊断结果],需要进行[治疗方式]治疗。
在此期间,我共计花费医疗费用为[医疗费用总额]。
二、保险条款根据我购买的保险合同,本次事故属于保险条款中所述的保险责任范围,我具备向您申请索赔的资格。
具体保险条款如下:1. 保险合同约定的保险责任范围:包括但不限于意外伤害、疾病等导致的身体伤害。
2. 保险金额:为我购买的保险单上注明的保险金额,即[保险金额]。
3. 保险期限:为我购买保险单时约定的保险期限,即[保险期限]。
三、索赔材料为了便于您审核我的索赔申请,我已经准备好了以下材料:1. 保险单复印件。
2. 身份证明复印件。
3. 事故证明文件,包括事故报告、警察局证明等。
4. 医疗费用发票及清单。
5. 住院病历复印件。
6. 其他与本次事故有关的证明材料。
四、索赔金额根据我的实际医疗费用以及保险合同约定,我本次事故的索赔金额为:[索赔金额]。
五、申请日期我于[申请日期]向您提交本次人身伤害保险索赔申请。
在此,我恳请贵公司尽快审批我的索赔申请,给予我应有的保险赔偿。
如有任何需要补充的材料,请随时通知我,我会尽快提供。
感谢贵公司对我的关心与支持!此致敬礼!申请人:[申请人姓名]联系电话:[联系电话]通讯地址:[通讯地址][申请日期]。
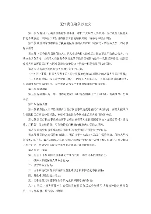
医疗责任险条款全文第一条为有利于正确处理医疗损害事件,维护广大病员及其亲属、医疗机构及医务人员的合法权益,保障医疗卫生机构各项工作的顺利开展,特举办本综合保险。
第二条凡属国家批准的合法执业的医疗机构及其在职(或在岗)的医务人员,均可参加本保险。
第三条本综合保险指被保险人由于执业过失行为造成医疗损害事故所致患者伤害,依法应由其负责时,由保险人在保险合同规定的保险责任范围内给予一次性经济补偿,或因医疗损害事故所致医疗机构医疗费损失给予经济补偿的一种职业责任综合保险。
第四条本条款所称医疗损害事故分为下列二类:(一)医疗事故:指国务院发布的《医疗事故处理办法》所规定的各级各类医疗事故。
(二)医疗差错:指在诊疗护理工作中,因医务人员的过失,直接造成病员机体损害,但未构成医疗事故的事件。
医疗差错分为医疗责任差错和医疗技术差错。
第二章保险期限第五条保险期限为一年,自约定起保日零时起至期满日二十四时止。
期满续保,另办手续。
第三章保险责任第六条被保险人在保险期限内因医疗损害事故造成患者死亡或伤残时,保险人按照卫生部现行医疗事故分级标准、补偿项目在保险合同规定范围内进行经济补偿。
第七条因医疗损害事故发生而依法应由被保险人承担的医疗事故(含医疗差错)鉴定费、尸检费、鉴定检验费,可在物价部门核准的标准内由保险人承担。
第八条因医疗损害事故造成的医疗机构无法收回的直接医疗费损失。
第九条被保险人在保险有效期内,无论由于一次或者多次发生保险事故,保险人均按第六条、第七条、第八条的规定在每次保险事故发生时进行一次性补偿。
但累计补偿金额以不超过附表一所规定的各级医疗事故的最高累计补偿限额为限。
第四章责任免除第十条由于下列原因所致患者死亡或伤残时,本公司不负赔偿责任:一、投保人和被保险人的故意行为;二、患方的故意行为;三、由于病情或病员体质特殊而发生难以意料和防范的不良后果;四、发生难以避免的并发症;五、因患者及其家属不配合诊治为主要原因造成的伤害;六、由于医疗损害事件产生的保险责任外的善后工作和费用以及精神损害赔偿费用;七、核辐射、核污染、核爆炸;八、战争、军事行动、暴乱或武装叛乱;九、直接或间接由于计算机2000年问题造成的损失。
保险理赔需要什么材料在进行保险理赔时,准备齐全的材料是非常重要的。
只有准备充分,才能尽快地完成理赔程序,获得应有的赔偿。
那么,保险理赔需要准备哪些材料呢?接下来,我们将为您一一介绍。
首先,您需要准备的是保险单。
保险单是您购买保险时的凭证,上面记录了您的保险类型、保险金额、保险期限等重要信息。
在理赔时,保险公司会根据保险单上的信息来核实您的保险情况,因此保险单是非常重要的材料。
其次,您需要提供理赔申请书。
理赔申请书是您向保险公司提出理赔要求的书面申请,其中包括您的个人信息、保险事故的经过、损失情况等详细信息。
在填写理赔申请书时,一定要如实填写,不要漏填、错填或者虚假填写,以免影响理赔的进展。
另外,您还需要准备相关的证明材料。
这些证明材料包括但不限于保险事故发生地的证明、医疗费用的发票和收据、财产损失的清单和估价、车辆损坏的照片和修理报告等。
这些证明材料可以帮助保险公司了解保险事故的真实情况,从而更快地作出理赔决定。
此外,如果是因疾病或意外导致的医疗费用理赔,您还需要提供医生的诊断证明、治疗方案、药品处方等医疗证明材料。
这些材料可以证明您的医疗费用是合理且必要的,有助于保险公司更快地进行医疗费用的理赔。
最后,如果是因车辆事故导致的车辆损失,您还需要提供车辆行驶证、车辆保险单、车辆年检合格证等车辆相关证明材料。
这些证明材料可以帮助保险公司核实车辆的所有权和保险情况,更快地进行车辆损失的理赔。
总之,保险理赔需要准备的材料包括保险单、理赔申请书、相关的证明材料等。
只有准备齐全,才能更快地完成理赔程序,获得应有的赔偿。
希望以上信息对您有所帮助,祝您顺利完成理赔,早日恢复正常生活。
保险索赔的必备文件和流程保险是我们生活中重要的一部分,它为我们提供了保障和安全感。
当不幸事件发生时,我们可以依靠保险来获取赔偿。
然而,要成功进行保险索赔,我们需要准备一些必备文件,并按照正确的流程进行操作。
本文将介绍保险索赔的必备文件和流程,帮助您在需要时能够顺利进行索赔。
一、必备文件1. 原始保险合同:保险合同是保险索赔的基础文件,它包含了双方责任和权益的约定。
在进行索赔时,您需要提供原始保险合同的副本作为必备文件。
2. 出险证明:出险证明是保险公司确认您确实遭受了损失或意外事件的证明文件。
根据不同类型的保险,出险证明可能包括医院诊断证明、警察报案证明、事故照片等。
3. 理赔申请书:理赔申请书是您向保险公司申请索赔的书面表格。
在填写理赔申请书时,您需要详细描述发生的事件,提供相关的证据材料,并在表格上签署您的个人信息。
4. 医疗费用清单:如果您需要进行医疗费用的索赔,您需要准备医疗费用清单。
该清单应包括医疗机构提供的费用明细和收据。
5. 证人证言:在某些情况下,保险公司可能要求提供证人证言。
证人证言可以进一步证明索赔事件的真实性和您的损失情况。
二、索赔流程1. 报案:一旦发生索赔事件,您应当立即向保险公司报案。
通常,保险公司会要求您填写索赔申请书并提供相关的证明文件。
确保索赔申请书的填写准确无误,以免延误索赔的处理。
2. 资料审核:保险公司会对您提供的索赔资料进行审核。
他们可能会要求您提供进一步的证据支持,并可能与您进行电话沟通或安排面谈。
3. 理赔决策:一旦资料审核完成,保险公司将进行理赔决策。
如果您的索赔符合保险合同的约定,保险公司将会向您支付赔偿。
4. 赔款支付:当保险公司决定支付赔款时,他们会与您沟通支付方式和支付时间。
通常情况下,赔款会以银行转账或支票的形式支付给您。
5. 跟进事宜:索赔完成后,您还需要跟进一些事宜。
您可以咨询保险公司关于后续的索赔进展,保证您的权益得到充分保障。
三、注意事项1. 注意索赔时效:不同保险公司对索赔时效有不同的规定,确保您在索赔期限内进行申请,以免失去索赔资格。
索赔应提交的资料一、索赔前的准备1. 个人身份证明:包括身份证、护照、驾驶证等有效身份证件的复印件。
2. 事故发生地点的证明:如事故发生地的照片、视频、交通监控录像等。
3. 相关证据:如事故发生时的照片、视频、事故现场勘察报告、事故证人证言等。
4. 医疗证明:如事故导致人身伤害的,应提供医院诊断证明、治疗记录、住院病历等。
5. 财产损失证明:如事故导致财产损失的,应提供相关购买凭证、维修费用发票、报废证明等。
6. 资料备份:将以上资料进行备份,以防丢失。
二、索赔申请材料1. 事故索赔申请书:包括事故经过的描述、索赔要求、联系方式等。
2. 事故认定书:如有交通事故认定书的,应将认定书原件或复印件一并提交。
3. 保险合同:包括车辆保险合同、人身保险合同等的复印件。
4. 交警部门出具的相关证明:如交通事故立案证明、事故责任认定书等。
5. 医疗证明材料:如医院诊断证明、治疗记录、住院病历等的复印件。
6. 财产损失证明材料:如购买凭证、维修费用发票、报废证明等的复印件。
7. 证人证言:如有事故证人的,应提供其证言的书面材料或录音、录像等证据。
8. 其他相关证据:如事故相关的照片、视频、事故现场勘察报告等。
三、索赔过程中的注意事项1. 保留好索赔材料的原件和复印件。
2. 根据保险公司的要求,按时提交索赔材料。
3. 如有需要,及时提供补充证据和资料。
4. 注意保持与保险公司的沟通畅通,及时了解索赔进展。
5. 如有不明确或有异议的地方,及时与保险公司沟通解决。
四、索赔后的跟进1. 关注索赔进展情况,及时跟进保险公司的处理结果。
2. 如有异议,可咨询专业律师或相关机构,寻求法律援助。
3. 如保险公司拒绝索赔或不满意索赔结果,可考虑提起诉讼或申请仲裁。
五、总结索赔应提交的资料是保障索赔成功的重要环节,准备充分的资料能够增加索赔的成功率。
在整个索赔过程中,保持良好的沟通和合作,及时提供补充证据和资料,能够有效提升索赔的效率和结果。
华泰财险百万医疗案仲索赔申请书兼资料调阅同意书申请人信息:•姓名:[申请人姓名]•身份证号码:[身份证号码]•联系电话:[联系电话]•住址:[住址]被保险人信息:•姓名:[被保险人姓名]•身份证号码:[被保险人身份证号码]•出生日期:[被保险人出生日期]保险合同信息:•保险合同号:[保险合同号]•投保日期:[投保日期]•保险期限:[保险期限]•保险金额:[保险金额]事故及索赔描述:本人是华泰财险公司的投保人,通过华泰财险购买了一份百万医疗险保险,在保险期限内,被保险人发生了医疗事故,需要进行医疗治疗。
现特向华泰财险公司提出申请,希望能够获得相应的医疗费用赔偿。
被保险人因疾病住院治疗,医疗费用共计人民币(大写)__________元整。
保险合同约定,华泰财险公司承诺对被保险人在保险期限内因疾病或意外导致的医疗费用进行赔付。
依据华泰财险公司百万医疗险保险合同的规定,本人请求华泰财险公司履行保险合同,赔偿被保险人因疾病住院治疗所产生的合理且必要的医疗费用。
申请人亲笔签名:日期:资料调阅同意书本人同意华泰财险公司根据华泰财险百万医疗险保险合同的规定,对申请人提出的医疗费用赔偿申请进行相关资料的调阅和核实。
华泰财险公司有权要求申请人提供与索赔相关的证明材料,包括但不限于以下内容:医疗费用发票、医院住院记录、诊断报告等。
申请人同意配合提供相关资料,并在要求提供资料的时间内如实提供。
申请人同意授权华泰财险公司获取与索赔相关的个人信息,包括但不限于身份证明、住址、联系方式等。
本人声明所提供的申请资料和个人信息的真实性和完整性,并对申请中所填信息的准确性负责。
如有虚假陈述或隐瞒重要事实,本人愿意承担相应的法律责任。
申请人亲笔签名:日期:注:请将填写完毕的申请书和同意书复印一份备份,留存申请人本人。
各险种理赔所需材料一、汽车险理赔所需材料:1.车辆损失险:车辆报案单、保险单、机动车驾驶证、行驶证、验车单、发票、车辆定损单、修理发票等;2.第三者责任险:第三者报案单、车辆保险单、机动车驾驶证、行驶证、验车单、修理发票、损失证明等;3.车辆盗抢险:车辆报案单、保险单、机动车驾驶证、行驶证、验车单、发票、车辆定损单、修理发票等;4.不计免赔特约险:车辆报案单、保险单、机动车驾驶证、行驶证、验车单、发票、车辆定损单、修理发票等。
二、家庭财产险理赔所需材料:1.住宅意外险:报案单、保险单、住宅证明、购买收据、住宅现场照片、医院诊断证明等;2.住宅火灾险:报案单、保险单、住宅证明、购买收据、住宅现场照片、警察认定书、火灾调查报告等;3.财产损失险:报案单、保险单、购买收据、物品清单、维修发票、评估报告等;4.盗窃险:报案单、保险单、购买收据、警察认定书等。
三、人身意外险理赔所需材料:1.疾病医疗险:报案单、保险单、医院诊断证明、治疗记录、药物费用发票等;2.伤残保险:报案单、保险单、医院诊断证明、伤残鉴定报告、治疗记录、药物费用发票等;3.意外身故/伤残险:报案单、保险单、死亡证明、伤残鉴定报告、治疗记录、药物费用发票等;4.重大疾病险:报案单、保险单、医院诊断证明、治疗记录、药物费用发票等。
四、旅行险理赔所需材料:1.医疗费用险:报案单、保险单、医院诊断证明、治疗记录、药物费用发票等;2.旅行延误险:报案单、保险单、航班延误证明、住宿发票等;3.行李延误险:报案单、保险单、行李发票、航空公司行李延误证明、购买临时用品的发票等;4.意外伤害险:报案单、保险单、医院诊断证明、伤残鉴定报告、治疗记录、药物费用发票等。
五、意外伤害险理赔所需材料:1.报案单、保险单、医院诊断证明、伤残鉴定报告、治疗记录、药物费用发票等。
六、寿险理赔所需材料:。
保险索赔需要提供哪些材料当我们购买了保险并不幸遭遇了保险合同中约定的风险事件时,向保险公司提出索赔是我们维护自身权益的重要途径。
然而,要顺利获得保险赔偿,提供准确、完整的索赔材料是关键。
那么,究竟需要准备哪些材料呢?接下来,让我们详细了解一下。
首先,最基本的材料之一是保险合同。
这是我们与保险公司之间的约定书,明确了双方的权利和义务,包括保险责任、免责条款、理赔条件等重要信息。
保险公司会根据合同的条款来判断您的索赔是否符合要求。
事故证明材料也是必不可少的。
这取决于具体的保险类型和事故情况。
例如,如果是车险索赔,可能需要交通管理部门出具的交通事故认定书;如果是火灾保险索赔,可能需要消防部门的火灾事故认定书;如果是意外伤害保险索赔,可能需要医院出具的诊断证明、病历、检查报告等,以证明事故的发生和造成的伤害。
身份信息是重要的佐证。
通常需要提供索赔申请人的身份证明,如身份证、户口簿等。
如果索赔申请人不是被保险人本人,还需要提供关系证明,比如结婚证、户口簿或者委托书等,以证明您有权代表被保险人进行索赔。
费用清单和发票在很多保险索赔中都至关重要。
比如在医疗保险索赔中,需要提供医院的收费发票、费用明细清单,以便保险公司核算赔偿金额。
在财产保险索赔中,如房屋保险,可能需要提供维修费用的发票、建材采购发票等。
对于一些涉及到财产损失的保险索赔,还需要提供损失财产的相关证明。
比如车辆受损,需要提供车辆行驶证、车辆登记证、购车发票等;房屋受损,需要提供房屋所有权证等。
如果保险事故导致了工作收入的损失,可能需要提供工作单位出具的误工证明、工资条或者收入证明等,以计算相应的赔偿金额。
如果是死亡保险索赔,需要提供被保险人的死亡证明、户籍注销证明、火化证明等。
同时,还可能需要提供受益人的身份证明和关系证明。
在某些情况下,保险公司可能还会要求提供其他相关材料。
比如,对于重大疾病保险索赔,可能会要求提供病理报告、手术记录等详细的医疗资料;对于旅行保险索赔,可能需要提供行程单、机票、酒店预订凭证等。
医疗责任险索赔材料
按照次序装订:
1.出险通知书盖章(出险通知书到保险公司领取);
2.医院与患者的赔偿协议;
3.赔偿项目清单:按照城镇标准给付误工费、护理费用的须
提供工作单位的工资证明;
4.患者在医院治疗的全套资料复印件(病历卡、发票、出院
小结、用药清单等),但是医药费发票须提供原件;
5.医院财务上的支付凭证、患者收到赔偿费用的收条;
6.卫生局医疗事故的认定报告或医疗事故的鉴定报告:由卫
生局出具;
7.相关医师的执业资格证、注册证复印件;
8. 针对于患者死亡的医疗事故,提供患者的死亡证明。