定量遥感实习三 植被冠层反射率模型
- 格式:doc
- 大小:88.50 KB
- 文档页数:4
基本原理一)地表反射率是指地表物体向各个方向上反射的太阳总辐射通量与到达该物体表面上的总辐射通量之比。
反照率可以通过遥感成像提供的辐射亮度值L 或反照率p ,二向性反射率分布函数BRDF 来获得:地物反射率的光谱特征差异是从遥感影像中识别地表不同类型地物的基本依据,也是地表其他各种物理、生物物理参数反演的依据地表。
地表反射率的计算步骤:1、辐射定标:根据遥感影像DN 值计算到达传感器的各波段辐射亮度也就是将传感器记录的辐射量化值(Digital Number ,DN )转换成绝对辐射亮度值、表观反射率,或者表观温度的过程。
绝对定标:通过各种标准辐射源,建立辐射亮度值与辐射量化值(DN )之间的定量关系式中,辐射亮度值L 的常用单位为W/(m2.μm.sr),或者μW/(cm2.nm.sr) 。
1W/(m2.μm.sr)=0.1 μW/(cm2.nm.sr)2、各波段表观反射率计算3、大气辐射校正(ENVI FLAASH/QUAC )绝对大气辐射校正:消除大气辐射衰减效应,将遥感影像的DN 值转换为地表反射率、辐亮度、地表温度等的方法,此过程包含了辐射定标。
相对大气辐射校正:将遥感影像的DN 值转换为类似的整型数,同时消除大气辐射衰减效应。
FLAASH 是用数学建模辐射的物理行为,纠正波长在可见光至近红外和短波红外区域,最多3微米。
(对于热地区,使用基本工具>预处理>校准工具>热大气压校正菜单选项。
)不同于预先计算模拟结果的数据库内插辐射传输特性许多其他大气校正程序, FLAASH 采用了MODTRAN4辐射传输代码。
MODTRAN4并入ENVI FLAASH 的版本被修改,以校正在HITRAN -96水行参数的误差。
可以选择任何一种标准MODTRAN 大气模型和气溶胶类型,FLAASH 还包括以下功能:校正邻近效应(像素混合是由于表面反射辐射的散射) 计算场景的平均能见度(气溶胶/雾量)。
实习三 植被冠层反射率模型一、实习目的学习和掌握叶片反射率模型PROSPECT 和冠层反射率模型Sail 的使用。
二、实习内容(1)熟悉Prospect 和Sail 模型的输入参数和输出结果;(2)利用实测数据进行叶片反射率和冠层二向反射率的模拟; (3)利用模型进行一些基本原理的验证。
三、实习步骤 (1)叶片反射率1、安装WinSail 程序,打开Prospect ,点击Options ——Winsail (multiple wavelength ) generation mode ,波长范围为400——2400nm ,所以在Lower wavelength 中输入400,在Upper wavelength 中输入2400,wavelength increment (波长间隔)中输入5,叶片叶肉结构Leaf mesophyll structure index ,输入1.3。
2、利用Prospect 模型分别模拟苜蓿、莴苣、玉米、向日葵和水稻五种作物的叶片反射率和透射率。
分别在Chlorophyll content (叶绿素含量)、Water content (含水量)、Dry matter content (干物质)中输入5中作物对应的参数,最后点击Calculate multiple Rf/Tr values (%),得出各自的运行结果。
3、将五组数据导入到excel 表格中,每组数据对应两个数值,即叶片反射率Ref 和透射率Tr ,将透射率删除,插入图表,绘制各作物的叶片反射率光谱曲线,横轴表示波长,纵轴表示反射率,光谱曲线如下图所示:5种作物叶片反射率010203040504008001200160020002400波长(nm)反射率苜蓿Ref 莴苣Ref 向日葵Ref 玉米Ref 水稻Ref(2)冠层反射率1、运行Winsail 程序,分别输入太阳赤纬、纬度等相关参数,在Leaf Reflectance/Transmittance 中导入刚刚利用Prospect 求出的各作物的叶片反射率,Background Spectrum 选择SOIL_SAIL ,Background reflectance 选择rsoil.dat ,最后点击运行。
第二章光学遥感与热红外遥感模型2.3 植被冠层反射模型2.3.5 光学图像的大气影响订正(大气纠正)遥感模型描述地表参量和地表反射率之间的关系,从遥感传感器接收的大气层顶的辐射亮度(表观反射率)中得到地表反射率,需要对大气影响的订正。
大气纠正包括:大气参数估计,地表反射率的反演。
假定地表像元为朗伯体表面,已知大气参数,可以从星下点成像的光学遥感数据反演地表反射率。
大气效应包括分子和气溶胶的散射和气体的吸收。
对分子散射和气体吸收的纠正比较容易,因其浓度在时间和空间上都比较稳定。
困难的是从图像上直接估算气溶胶和水汽的空间分布。
大气对太阳入射的衰减(据(Vermote, 2000)2.3 植被冠层反射模型2.3.5 光学图像的大气影响订正(大气纠正)光学图像的大气纠正方法:-大气参数估计-分子和气溶胶散射-水汽、气溶胶、臭氧、氧气等气体吸收-地表反射率反演-查找表法-从图像本身估计大气参数2.3 植被冠层反射模型2.3.5 光学图像的大气影响订正(大气纠正)1. 单视角(天顶观测)图像的纠正方法-基于辐射传输模型模拟方法-基于“不变地物”的方法-直方图匹配法-暗目标法-对比度降低法-类型匹配法2.3.5 光学影像的大气纠正1. 单视角图像的纠正方法基于“不变地物”的方法:假设一幅图像中有些像元的地面反射率在时间序列上是很稳定的,其遥感的表观反射率的差异主要反映大气条件的变化。
基于这些“不变”像元表观反射率,建立起不同时间图像像元与地表反射率的线性关系,可用来消除由于大气干扰所造成的差异,估算同幅不同时相图像的地表反射率。
要求:有与遥感成像同步的地表反射率测量,获得不同亮度(黑-灰-白)的像元反射率波谱。
2.3.5 光学影像的大气纠正1. 单视角图像的纠正方法直方图匹配法:假设清晰和模糊区域的地表反射率直方图是相同的。
先在一幅图像上辨认出清晰和模糊的区域,然后匹配模糊小区域和清晰区域的反射率直方图,以此确定模糊小区域的大气能见度。
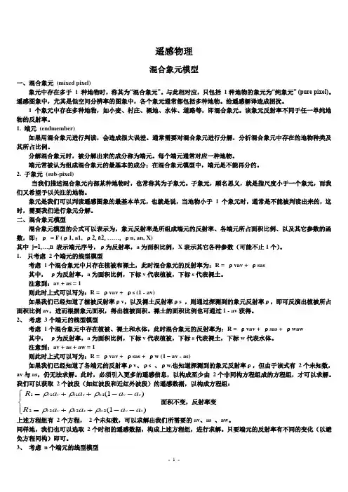
遥感物理混合象元模型一、混合象元 (mixed pixel)象元中存在多于 1 种地物时,称其为“混合象元”。
与此相对应,只包括 1种地物的象元为“纯象元” (pure pixel)。
遥感图象中,尤其是低空间分辨率的图象中,各个象元通常都包括多种地物。
给遥感解译造成困扰。
1个象元中存在多种地物,如小麦、村庄、裸地、水体、道路等,即混合象元。
该象元反射率不同于任一单纯地物的反射率。
1. 端元 (endmember)如果用混合象元进行判读,会造成很大误差。
通常需要对混合象元进行分解,分析混合象元中存在的地物种类及其所占比例。
分解混合象元时,被分解出来的成分称为端元。
每个端元通常对应一种地物。
端元常被认为组成混合象元的最基本的成分;在混合象元模型中,端元是不能再分的。
2. 子象元 (sub-pixel)当我们描述混合象元内部某种地物时,也常称其为子象元。
子象元,顾名思义,就是指尺度小于一个象元,而我们又希望予以关注的地物。
象元是我们可以判读遥感图象的最基本单元,也就是说,当地物小于 1 个象元时,通常是不能被判读出来的,这时,需要我们进行象元分解。
二、混合象元模型混合象元模型的公式可以表示为,象元反射率是所组成端元的反射率、各端元所占面积比例、以及其它参数的函数,即:ρ = F (ρ1, a1, ρ2, a2, ……, ρn, an, X)其中 j=1,…,n 表示端元序号,ρ为反射率,a 为面积比例,X 表示其它各种参数(可能不止1个)。
1. 只考虑 2个端元的线型模型考虑 1个混合象元中只存在植被和裸土,此时混合象元的反射率为:R = ρvav + ρsas 其中, ρ为反射率,a 为面积比例,下标v 代表植被,下标s 代表裸土。
注意到:av + as = 1则此时上式可以写为:R = ρvav + ρs (1 - av)如果我们已经知道了植被反射率ρv ,以及裸土反射率ρs ,则通过探测到的象元反射率ρ,即可反演出植被所占面积比例av ,进而根据象元面积,得出植被面积。
遥感实习报告内容1.分析几种典型地物的波谱曲线特征,依据此特征辨别TM影像样图的通道值,写出其辨别理由;(1)植被的波谱曲线特征:植被的反射波普曲线主要分三段:可见光波段0.4-0.76um 有一个小的反射峰,位置在0.5um绿处两侧蓝和红有两个吸收带,这一特征是由于叶绿素的影响。
叶绿素对蓝光和红光的吸收作用强,对绿光反射作用强。
近红外波段有一反射的陡坡到1.1um附近有一峰值形成植被的独有特征。
这是由于植被叶细胞结构的影响,除了吸收和透射的部分,形成的高反射率。
在中红外波段1.3-2.5 um受到绿色植物含水量的影响,吸收率大增,反射率大大下降,特别以1.45um 1.95 um2.7um为中心是水的吸收带形成低谷。
所以分析:根据植被的反射波谱曲线特征,T2与T3图在长江流域与汉江流域比较下,判断由于T3图两水域颜色区别较大,在植被的中T-3的反射率大于T-2,所以判断T2图可能处于TM1-TM2(0.45-0.60um之间)即蓝绿波段之间。
(2)水体的波普特征:水体的反射主要在蓝绿波段,其他波段吸收都很强。
特别到了近红外波段吸收就更强。
遥感影像上,特别是近红外影像上,水体呈黑色,一般情况下,水中含泥沙时,由于泥沙散射,光波段反射率会增加,峰值出现在黄红区,水中含叶绿素时,近红外波段明显抬升,这些都成为影像分析的重要依据。
分析:根据水体光谱特征,T5图中水体为黑色,T5图的反射率大,判断为红外光,则T5图为TM5中红外波段(1.55-1.75UM)。
进一步根据水体和植物的反射波谱曲线得出T3图为TM3波段(0.62-0.69um)即为红光波段。
(3)土壤的光谱特征:土壤自然状态下反射率没有明显的峰值和谷值,一般来说土质越细反射率越高,有机质含量越高和含水量越高,反射率越低此外土类和肥力也会对反射率产生影响。
由于土壤反射波谱曲线呈比较平滑的特征,所以不同光谱段的遥感影像上土壤的亮度区别不明显。
分析:又因为T4图与T5图比较,图像的江水较T5图来说发白,即江水的反射率应该增高,另外该图的植被比T5图更白,反射率更高,故而应该在植被的反射峰附近所以T4图为0.70—0.90um之间,即为TM4近红外波段。
作业目标:建立农作物冠层反射与农作物生长参数关系的冠层反射模型对给定生育期或不同生育期的农作物建模可能采用的模型与模型的基本参数说明冠层反射模型用于解释遥感数据时候需要考虑的因素建立模型的基本步骤:1.建立概念模型2.转化为数学模型3.编写为程序4.进行数据测试5.评价模型不断修改使其输出值更接近实际观测值我的理解是在这里我们不需要重新建立模型,而可以直接利用别人已经建立好的模型可能用到的模型及参数1)在辐射传输模型:如果我们将suits模型用于农作物上,对于给定生育期的农作物,需要不断纠正的值有h、H、V等参量,但由于其缺点(只考虑叶片在水平与垂直方向的投影)并不能解释热点效应,因此,我们再来看看sail模型sail模型sail模型是考虑了任意叶倾角影响来进行纠正suits的的问题的。
在模型中,用叶倾角分布函数来对冠层的叶片倾角进行模拟。
SAIL模型的基本植被冠层参数包括:叶面积指数LAI,叶倾角分布系数叶片反射率,叶片透射率,土壤反射率,天空漫反射光比例,通过这些系数,我们可以很好的建立起农作物冠层反射模型但在sail模型中,也有方向性的缺陷,在对这个模型进行改进之后,得到的是sailh模型。
该模型需要7 个输入参数,分别是:叶面积指数(LAI)、平均叶倾角(ALA)、叶长-冠层高度比(SL)、叶片半球反射率(LR)和透过率(LT)、土壤反射率(SR)、水平能见度(VIS)。
该模型能较好的体现出农作物的热点效应KUUSK模型该模型将连续植被冠层视为若干水平均匀薄层的叠加,建立了入射方向与观察方向间隙率之间的的相关概率。
该模型中所需要的参数很多,其中与植被相关的主要有:冠层厚度、单面叶面积的密度、叶面积体密度、冠层中叶子的尺寸、分层的叶面积密度、叶倾角分布函数。
该模型被长期验证后广泛采纳,我们可以看出该模型可以很好的解释方向性问题,通过模拟不同的入射与观测方向,模拟不同的冠层情况,解释了热点效应与碗边效应。
实习三 植被冠层反射率模型
一、实习目的
学习和掌握叶片反射率模型PROSPECT 和冠层反射率模型Sail 的使用。
二、实习内容
(1)熟悉Prospect 和Sail 模型的输入参数和输出结果;
(2)利用实测数据进行叶片反射率和冠层二向反射率的模拟; (3)利用模型进行一些基本原理的验证。
三、实习步骤 (1)叶片反射率
1、安装WinSail 程序,打开Prospect ,点击Options ——Winsail (multiple wavelength ) generation mode ,波长范围为400——2400nm ,所以在Lower wavelength 中输入400,在Upper wavelength 中输入2400,wavelength increment (波长间隔)中输入5,叶片叶肉结构Leaf mesophyll structure index ,输入1.3。
2、利用Prospect 模型分别模拟苜蓿、莴苣、玉米、向日葵和水稻五种作物的叶片反射率和透射率。
分别在Chlorophyll content (叶绿素含量)、Water content (含水量)、Dry matter content (干物质)中输入5中作物对应的参数,最后点击Calculate multiple Rf/Tr values (%),得出各自的运行结果。
3、将五组数据导入到excel 表格中,每组数据对应两个数值,即叶片反射率Ref 和透射率Tr ,将透射率删除,插入图表,绘制各作物的叶片反射率光谱曲线,横轴表示波长,纵轴表示反射率,光谱曲线如下图所示:
5种作物叶片反射率
01020304050400
800
1200
1600
2000
2400
波长(nm)反射率苜蓿Ref 莴苣Ref 向日葵Ref 玉米Ref 水稻Ref
(2)冠层反射率
1、运行Winsail 程序,分别输入太阳赤纬、纬度等相关参数,在Leaf Reflectance/Transmittance 中导入刚刚利用Prospect 求出的各作物的叶片反射率,Background Spectrum 选择SOIL_SAIL ,Background reflectance 选择rsoil.dat ,最后点击运行。
2、将所得结果保存后,打开excel 表格,将叶面积指数为1.5时对应的冠层反射率导入到表格中,同样的方式插入图表,得到作物冠层反射率光谱曲线如下表所示:
各作物冠层反射率
10
20
30
40
400
800
1200
1600
2000
2400
波长(nm)
冠层反射率
LI1.50苜蓿LI1.50莴苣
LI1.50玉米LI1.50向日葵LI1.50水稻
(3)构建5种作物叶面积指数LAI 与冠层植被指数NDVI 的关系 NIR-R
1、利用公式NDVI= ,计算出各作物的NDVI 值。
NIR+R
2、在excel 表格中,通过插入图表,得出NDVI 和LAI 的大致关系,然后插入趋势线,并将公式和相应的R^2显示。
通过比较可知,指数模型的趋势拟合效果较好,如下图所示:
苜蓿的LAI与NDVI的关系
y = 5E-06e
13.998x
R 2
= 0.939
00.511.522.533.50
0.2
0.4
0.6
0.8
1
NDVI
LAI LAI 指数 (LAI)
莴苣的LAI与NDVI的关系
y = 6E-06e 14.598x
R 2 = 0.969
00.511.522.533.50
0.2
0.4
0.6
0.8
1
NDVI
LAI LAI
指数 (LAI)
向日葵LAI与NDVI的关系
y = 5E-06e 14.282x R 2 = 0.9438
00.511.522.533.50
0.20.40.60.81
NDVI
LAI
LAI
指数 (LAI)
玉米LAI与NDVI的关系
y = 5E-06e 14.106x
R 2
= 0.9353
0.511.522.533.50
0.20.40.60.81
NDVI
LAI LAI 指数 (LAI)
水稻LAI 与NDVI 的关系
y = 5E-06e 14.418x
R 2
= 0.9538
00.511.522.533.50
0.2
0.4
0.6
0.8
1
NDVI
LAI
LAI
指数 (LAI)。