山东交通学院 工程地质复习
- 格式:doc
- 大小:45.50 KB
- 文档页数:5
1.地基与基础定义受建筑物影响的那部分地层为地基,建筑物与地基接触的最下部分为基础。
2.基础工程设计计算的原则①基础底面压力小于地基容许承载力。
②地基与基础的变形值小于建筑物要求的沉降值。
③地基与基础的整体稳定性有足够保证。
④基础本身强度,耐久性满足要求。
3.浅基础的特点埋深浅,结构形式简单,施工方法简便,造价较低。
4.刚性基础定义:当基础圬工具有足够的截面使材料的容许压力大于由地基反力产生的弯曲拉应力和剪应力时,基础内无需配置受力钢筋,称为刚性基础。
特点:稳定性好,施工简便,能承受较大的荷载,是桥梁和涵洞首先考虑的基础形式。
5.基础埋置深度的影响因素①地基的地质条件②河流的冲刷深度③当地的冻结深度④上部结构形式⑤要保证持力层稳定所需的最小埋置深度⑥施工技术条件和造价因素6.襟边定义:自墩台、身底面边缘至顶边的距离。
作用:①扩大基底面积,增加基础承载力②便于调整基础施工时在平面尺寸上可能发生的误差③支立墩、台身模版的需要。
如何确定:视基底面积的要求,基础厚度和施工方法而定。
7.刚性角定义:自墩台、身边缘处垂线与基底边缘连线间的最大夹角。
如何确定:与基础所用的圬工材料强度有关。
8.提高地基与基础稳定性措施抗倾覆稳定性不满足要求:①及时在台后填土并夯实,防止台身向后倾覆和转动②在台后一定长度范围内填碎石片石石灰土,增大填料的内摩擦角减小土压力。
滑动稳定性不满足要求:①在基底四周做齿槛,提高基础的抗滑力②仅受水平推力时,可做成倾斜形,减小滑动力,增加斜面上的压力。
高填土桥台或土坡挡土墙滑动或裂缝:①增加基础的埋置深度或改用桩基础②在土坡上设置地面排水系统,拦截和引走滑坡体以外的地表水,减少因渗水而引起土坡滑动。
9.基坑排水的方法,适用条件及特点①表面排水法设备简单,费用低,一般土质条件均可适用。
当地基土为饱和粉细沙土等凝聚力小的细粒土层时,不适用。
②井点降水法井管范围内的地下水不从基坑的四周边缘和底面流出,而以相反方向流向井管,可避免发生流砂和崩塌,对土层有压密作用。
工程地质期末复习重点第一篇:工程地质期末复习重点外力地质作用:风化、剥蚀、搬运、沉积、成岩作用内力地质作用:地壳运动(构造运动)、岩浆作用、变质作用、地震工程地质三个基本部分:工程岩土学、工程地质分析、工程地质勘察矿物:具有一定物理性质和化学成分的自然元素和化合物(原生、次生、变质矿物)岩石:由一种或多种矿物以一定规律组成的自然集合体称为岩石。
硬度:矿物抵抗摩擦和刻划的能力称硬度。
(由一种矿物和已知硬度的矿物相互刻画)解理:矿物受到敲击后,能沿一定的方向裂开成光滑平面的性质称为解理。
解理与断口的关系:矿物解理的完全程度和断口是相互消长的,解理完全时则不显断口,解理不完全时则断口显著。
三类岩石:岩浆岩,沉积岩,变质岩。
岩浆岩:又称火成岩,它是由地壳深处的岩浆沿地壳构造薄弱带上升侵入地壳,或喷出地面冷却凝固后形成的岩石。
岩浆岩的结构:按岩石中矿物结晶程度分:全晶质结构,半晶质结构,非晶质结构。
按岩石中矿物的晶粒大小分:显晶质结构,隐晶质结构,玻璃质结构。
按岩石中矿物晶粒的相对大小分:等粒结构,不等粒结构。
岩浆岩的分类:沉积岩的分类:按其不同的物质来源和成因,分为碎屑岩类,粘土岩类,化学岩及生物化学岩类。
以砂岩,页岩,石灰岩分布最广。
常见沉积岩:砾岩和角砾岩,砂岩,粉砂岩,凝灰岩,泥岩,页岩,石灰岩,白云岩。
岩石的透水性:岩石允许水通过的能力取决于岩石中空隙、裂隙的大小及联通情况地壳运动:主要由地球内动力地质作用引起地壳变化,使岩层或岩体发生变形和变位的运动(属于内力地质作用)。
绝对地质年代:指地层形成到现在的实际年数。
相对地质年代:指地层形成的先后顺序和地层的相对新老关系。
沉积岩相对地质年代的确定:地层层位法,古生物法,岩性对比法,岩层接触关系。
沉积岩的不整合:分为角度不整合和平行不整合。
角度不整合:指不整合面上下两层之间缺失部分地层,同时也存在着一定的角度差异。
平行不整合:不整合面上下两层基本平行,但扔缺失了部分地层岩浆岩相对地质年代的确定:接触关系,穿插构造。
1.地质作用:在地质历史发展的过程中,促使地壳的组成物质构造和地表形态不断变化的作用,统称为地质作用。
按其能源的不同,可分为外力地质作用和内力地质作用。
2.外力地质作用:简称外力作用,是由地球外部的动力引起的。
分为:风化作用剥蚀作用搬运作用沉积作用成岩作用3.内力地质作用:简称内力作用,是由地球的转动能重力能和放射性元素蜕变产生的热能所引起,主要是在地壳或地幔内部进行。
分为:地壳运动岩浆作用变质作用地震4.工程地质学包括:工程岩土学工程地质分析工程地质勘察5.岩石:由一种或多种矿物以一定规律组成的自然集合体称为岩石。
6.硬度:矿物抵抗外力摩擦和刻划的能力称硬度。
7.解理:矿物受敲击后,能沿一定的方向裂开成光滑平面的性质称解理。
8.断口:矿物受敲击后,不按一定方向裂开,而形成凹凸不平的断口面称为断口。
9.解理与断口的关系:矿物解理的完全程度和断口是相互消长的,解理完全时则不显断口,解理不完全时,则断口显著。
10.岩石按成因可分为:岩浆岩沉积岩变质岩11.岩浆岩:又称火成岩。
它是由地壳深处的岩浆沿地壳构造薄弱带上升侵入地壳,或喷出地面冷却凝固后形成的岩石。
12.岩浆岩的构造:特征主要取决于岩浆的冷却环境。
常见的构造有:块状结构、流纹状结构、气孔状结构、杏仁状结构。
12.常见的岩浆岩:花岗岩流纹岩闪长岩安山岩辉长岩玄武岩辉绿岩13.沉积岩分类:按不同的物质来源和成因分为:碎屑岩类、粘土岩类、化学与生物化学岩。
12.沉积岩的构造:1层理构造:沉积岩在形成过程中,由于沉积环境的改变,使先后沉积的物质在颗粒大小、形状、颜色和成分上发生变化而显示出来的成层现象。
2层面构造 3化石及结核14.常见沉积岩:砾岩和角砾岩、砂岩、粉砂岩、凝灰岩、泥岩、页岩、石灰岩。
14.常见的变质岩:板岩千枚岩片岩片麻岩大理石石英岩15.岩石的透水性:岩石允许水通过的能力称岩石的透水性。
一般由渗透系数(K)表示,大小取决于岩石中孔隙、裂隙的大小及连通的情况。
《工程地质及土力学》复习题绪论与第一章内容一、单项选择题1、矿物呈白色,晶面呈板状或片状,外形呈假六方形或棱形,集合体呈致密片状块体,-组极完全节理。
该矿物可定名为(C )。
4、下列岩石构造,属于变质岩的构造是(D )o A 、层理构造 B 、气孔与杏仁构造 C 、波痕与泥裂 D 、片麻状构造5、某地质图上,标明一岩层的产状为WS330° , Z30°,该岩层的倾向为(C )。
6、 隧道工程沿褶曲走向穿越时.较为有利的部位是(D )。
A 、向斜核部B 、背斜核部C 、枢纽D 、翼部 7、 一地区沉积了一套岩层后,受地壳运动影响而升出水面,沉积作用发生中断,遭受剥蚀,然后再次下沉接受沉积。
地层无倾斜或反转,则地层接触关系为(B )。
A 、整合接触 B 、假整合接触 C 、角度不整合接触 D 、侵入接触 8、 下列属于岩浆岩构造的是(C )oA N 片麻状构造B 、层面构造 C^流纹状构造 D^板状构造 9、 下列各组岩石中,全部是岩浆岩的是(B )oA 、石灰岩、花岗岩、流纹岩B 、安山岩、玄武岩、花岗斑岩C 、大理岩、板岩、闪长岩D 、花岗片麻岩、页岩、石灰岩 10、 矿物呈橄榄绿色,玻璃光泽,无解理,粒状,该矿物可定名为(D )。
A 、辉石 B 、角闪石 C 、绿泥石 11、下列属于岩浆岩结构的是(A )。
A 、玻璃质结构B 、碎屑结构C 、泥质结构 12、下列不属于岩层产状要素的是(C )o A 、绿泥石 白云石 C 、白云母 2、 下列岩石屮,属于变质岩的是(B )oA 、石英砂岩B 、石英岩C 、石灰岩 3、 下列岩石屮,属于沉积岩的是(B )oA^花岗岩 石灰岩 C 、大理岩D^石榴了石D 、闪长岩D 、石英岩 A 、 330° B 、30° C 、 240° D 、 150° D 、橄榄石 D 、生物结构A、走向B、倾向C、方位D、倾角13、某矿物呈白色,玻璃光泽,三向完全解理,菱形,遇稀盐酸强烈起泡,则该矿物可定名为(C )oA、角闪石B、辉石C、方解石D、口云母14、如果要表示岩层在空间的水平延伸方向,可用的产状要素是(A )。
1.野外鉴别走滑型活断层最好的地貌标志是河流沟谷的同步错移。
2.同一烈度震害区,对于同一建筑来说,以土层为地基的建筑一定比以基岩为地基的建筑损害程度大。
3.砂土相对密度愈低,愈易产生地震液化。
4.斜坡成坡后,在坡顶处形成剪应力集中带。
5.砂土的渗透系数越大产生管涌的临界水力梯度越小。
6.深层岩溶是原来在地表附近形成的岩溶由于地壳下降运动而埋藏到地下深部的。
7.水库蓄水前,只要河间地块存在分水岭,蓄水后就不会产生库水向邻谷渗漏。
8.潜在正断型应力场产生水库诱发地震的可能性最小。
TTTFTFFF1.把一类以突然错动并产生地震的活动断层称为蠕滑断层。
2.地震震动破坏静力分析法是考虑由地面振动的最大加速度引起的惯性力。
3.地震震动时间越长、饱和砂层越厚埋深越浅,越易产生震动液化。
4.边坡破高越大、坡度越小,越容易在坡顶面及坡脚处产生应力集中区。
5.滑坡后部陡倾,前部缓倾滑坡,容易产生牵引式滑动。
6.深层岩溶是原来在地表附近形成的岩溶由于地壳下降运动而埋藏到地下深部的。
7.有可能产生渗透变形的土体,其细粒含量越高、土的粒度越均一,越容易产生流土。
8.两种不同溶液的水相混合后,溶蚀作用有所减小。
9.按以往震例来看,应变积累速率较高地区,透水性好的坚硬岩体库盆、库水深的条件下,容易产生水库地震。
10.斜坡变形一般可以分为卸荷回弹,局部破裂、崩塌弯曲倾倒等形式。
FTTFFTTFT1•水库蓄水前,河间地块存在地下分水岭,蓄水后将不会产生库水向邻谷的渗漏。
2.斜坡变形的结果将导致斜坡的破坏。
3.在岩土体稳定性评价中,由于边界条件、荷载条件、岩土体强度等难以精确确定,通常在设计上考虑上述因素及建筑物重要性而综合确定一经验值,此即稳定性系数。
4.地震烈度是衡量地震本身大小的尺度,由地震所释放出来的能量大小来确定。
5.用标准贯入试验判定砂土液化时,若某一土层的实际贯入击数大于临界贯入击数,则该土层液化。
FFFFF1.野外鉴别走滑型活断层最好的地貌标志是河流沟谷的同步错移。
公路工程地质复习要点公路工程地质是公路设计和建设的重要组成部分,而地质复习则是在公路工程地质领域中必须重视的一部分。
本文将着重介绍公路工程地质复习的要点,旨在帮助考生和从事公路工程地质工作的人员更好地复习和掌握相关知识。
一、基本概念和原理1. 公路工程地质的定义、目的和分类。
2. 地质调查的步骤、方法和内容。
3. 岩土力学的基本概念和原理,及与公路工程地质关系的介绍。
4. 地震灾害对公路工程的影响及防护措施。
5. 公路工程地质在公路设计、建设和维护中的作用及意义。
二、公路工程地质中的地质灾害6. 滑坡、塌方、泥石流、地面塌陷等地质灾害的基本概念、特征和影响。
7. 地质灾害的发生原因及其预测、预防和处理方法。
8. 在设计、建设和维护公路时如何考虑地质灾害的问题。
三、公路工程地质与人类活动的关系9. 公路建设对环境的影响及环评的基本概念。
10. 公路建设中的土地利用和土地变化的问题。
11. 公路建设对生态环境和文化遗产的影响及保护措施。
四、公路工程地质的综合应用12. 变形监测、稳定性分析和改善措施的介绍。
13. 公路建设中的地质环境问题及其解决方法。
14. 公路工程地质及其管理在交通、经济和社会发展中的重要作用。
五、公路工程地质中的其他重要问题15. 岩石和土壤工程特性的研究方法和应用。
16. 海岸和海域公路工程中的地质问题。
17. 公路隧道和桥梁建设中的地质问题。
总之,公路工程地质复习的要点非常繁多,但在真正的公路设计和建设中,地质问题却经常需要优先考虑。
因此,通过不断的学习和复习,掌握公路工程地质的基本知识和技巧,才能更好地为公路的设计、建设和运营提供有力的支持和保障。
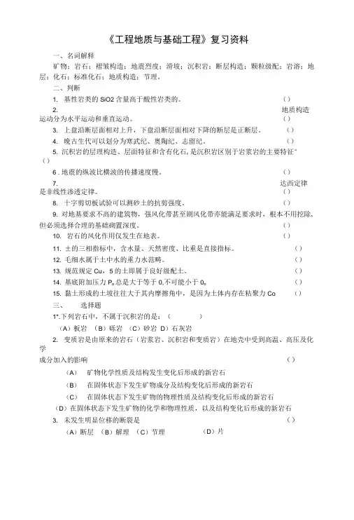
《工程地质与基础工程》复习资料一、名词解释矿物;岩石;褶皱构造;地震烈度;滑坡;沉积岩;断层构造;颗粒级配;岩溶;地层;化石;标准化石;地质构造;节理。
二、判断1. 基性岩类的SiO2含量高于酸性岩类的。
()2. 地质构造运动分为水平运动和垂直运动。
()3. 上盘沿断层面相对上升,下盘沿断层面相对下降的断层是正断层。
()4. 晚古生代可以划分为寒武纪、奥陶纪、志留纪。
()5. 沉积岩的层理构造、层面特征和含有化石,是沉积岩区别于岩浆岩的主要特征°()6 .地震的纵波比横波的传播速度慢。
()7. 达西定律是非线性渗透定律。
()8. 十字剪切板试验可以测砂土的抗剪强度。
()9. 对地基要求不高的建筑物,强风化带甚至剧风化带亦能满足要求时,根本不用挖除, 但必须选择合理的基础砌置深度。
()10. 岩石的风化作用仅发生在地表。
()11. ±的三相指标中,含水量、天然密度、比重是直接指标。
()12. 毛细水属于土中水的重力水范畴。
()13. 规范规定Cu,5的土即属于良好级配土。
()14. 基底附加压力P o总是大于等于0,不可能小于0o()15. 黏土形成的土坡往往大于其内摩擦角中,是因为土体内存在粘聚力Co ()三、选择题1*.下列岩石中,不属于沉积岩的是:()(A)板岩(B)砾岩(C)砂岩D)石灰岩2. 变质岩是由原来的岩石(岩浆岩、沉积岩和变质岩)在地壳中受到高温、高压及化学成分加入的影响()(A)矿物化学性质及结构发生变化后形成的新岩石(B)在固体状态下发生矿物成分及结构变化后形成的新岩石(C)在固体状态下发生矿物的物理性质及结构变化后形成的新岩石(D)在固体状态下发生矿物的化学和物理性质,以及结构变化后形成的新岩石3. 未发生明显位移的断裂是()(D)片(A)断层(B)解理(C)节理( )(B )最高山、高山、中山、丘陵(D )最高山、中山、低山5*.强震区,指地震设防烈度等于或大于多少度的地区?(A ) 5 度 (B ) 6 度 (C ) 7 度6. 国际上统一使用的地层单位是(A )界、系、统 (B )界、纪、统 (C )代、系、世7. 下面各种结构面中,()属于构造结构面。
1.石灰稳定土:在粉碎的或原来松散的土(包括各种粗、中、细粒土)中,掺入定量的石灰和水,经拌和压实得到的混合料在压实及养生后,当其抗压强度符合规定的要求时,称为石灰稳定土。
2.路基临界高度:所谓路基临界高度,是指在不利季节当路基分别处于干燥、中湿、潮湿时,路床表面距地下水位或地表积水水位的最小高度H0。
(3分)3路基高度:路基宽度为行车道路面及其两侧路肩宽度之和。
对高等级公路,当设有中间带、路缘带、变速车道、爬坡车道、紧急停车带、慢行道或路上设施时,均应包括这些部分的宽度。
4边坡坡度:边坡坡度指的是边坡的高度与宽度之比3.路基宽度:是行车道路面及两侧路肩宽度之和,高等级公路设置中央带、路缘带、变速车道、爬坡车道、紧急停车带、慢行道或路上设施时均应包括这些部分的宽带。
5泥灰结碎石路面:以碎石作骨料,用一定数量的石灰和土作粘结填缝料的碎石路面。
碎落的概念剥落和碎落是指路堑边坡风化岩石表面,在大气温度和湿度的交替作用,以及雨水冲刷和动力作用下,表层从坡面上剥落下来,向下滚落。
4.路堑:低于天然地面的挖方路基称为路堑5.路堤:高于天然地面的填方路基称为路堤8路基工作区:在路基某一深度Za处,当车轮荷载引起的垂直应力σ1,与路基土自重引起的垂直应力σ2相比所占比例很小,仅为1/10~1/5时,该深度Za范围内的路基称为9何为路基水温稳定性:路基在湿度及温度变化的作用下,其强度和刚度会发生变化的性质,称为路基水温稳定性13 浸水路堤:受到季节性或长期浸水的沿河路堤,河滩路堤等均称为浸水路堤。
14截水沟:设置在挖方路基边坡坡顶以外,或山坡路堤的上方的适当位置,用以拦截路基上方流向路基的地面水,减轻边沟的水流负担,保护挖方边坡和填方坡脚不受流水冲刷和损害的人工沟渠,称截水沟15边沟:挖方路基以及填土高度低于路基设计要求的临界高度的路堤,在路肩外援均应设置纵向人工沟渠,称之为边沟16振冲法:振冲法是采用振冲碎石桩加固湿软地基的方法,其碎石桩是以机械钻孔或水力冲孔后填以碎石振密而成,因此叫做振冲碎石桩17挡土墙:是用赤支撑天然边坡或人工填土边坡以保持土体稳定的建筑物18: 压实度概念:即检查测得的土基干密度与室内求得的最大干密度之比,常用K19最小抵抗线:药包中心至临空面的最短距离。
工程地质(山东交通学院)知到章节测试答案智慧树2023年最新第一章测试1.黄铜矿的条痕是黑色的。
参考答案:对2.关于矿物的解理叙述不正确的是()。
参考答案:矿物解理完全时则断口显著3.地壳中占量最多的岩石是沉积岩。
参考答案:错4.根据起主要作用的变质因素的不同,变质作用的类型有()。
参考答案:区域变质作用;动力变质作用;交代变质作用;接触变质作用5.下列可以认为是沉积岩区别于另外两大类岩石的依据是()。
参考答案:层理构造6.层理构造属于变质岩所特有的一种构造形式。
参考答案:错7.玄武岩属于()。
参考答案:喷出岩;基性岩第二章测试1.若地质平面图上沉积岩被岩浆岩穿插,界线被岩浆岩界线截断,则岩浆岩与沉积岩之间为()。
参考答案:侵入接触2.寒武纪的标准化石是珠角石。
参考答案:错3.测量岩层产状要素所用的仪器是()。
参考答案:地质罗盘4.下列属于判断断层直接标志的是()。
参考答案:地层的重复与缺失;构造线和地质体的不连续5.下面属于褶曲要素的是()。
参考答案:轴面;翼部;枢纽;核部6.如果泥裂的开口指向下部地层,表明此处的地层发生了倒转。
参考答案:对第三章测试1.岩石的空隙越发育,其抗风化能力就越低。
参考答案:对2.河流的侵蚀过程总是从河的下游逐渐向河源方向无止境地发展的,这种溯源推进的侵蚀过程称为溯源侵蚀。
参考答案:错3.河流的地质作用一般表现为()。
参考答案:侵蚀、沉积、搬运4.下列属于物理风化的是()。
参考答案:岩石释重;盐类结晶作用;冰劈作用5.把建筑物置于残积层之上,易发生不均匀沉降现象。
参考答案:对6.岩石允许水流通过的能力称为()。
参考答案:透水性第四章测试1.河漫滩冲积层的特征为上细下粗。
参考答案:错2.河漫滩是洪水期()。
参考答案:能被淹没的浅滩3.在第四纪历史上发生的两大变化是()。
参考答案:构造作用、冰川作用4.如果地壳经历多次的间断性上升,即可在河谷上形成若干级河谷阶地,()的工程地质性质最好。
一、构造型垭口这是由构造破碎带或软弱岩层经外力剥蚀所形成的垭口。
常见的有下列三种:(1)断层破碎带型垭口(图4-5)。
这种垭口的工程地质条件比较差。
由于岩体的整体性被破坏,经地表水侵人和风化,岩体破碎严重,不宜采用隧道方案,如采用路堑,也需控制开挖深度或考虑边坡防护,以防止边坡发生崩塌。
(2)背斜张裂带型垭口(图4-6)。
这种娅口虽然构造裂隙发育,岩层破碎,但工程地质条件较断层破碎带型为好,这是因为垭口两侧岩层外倾,有利于排除地下水,有利于边坡稳定,一般可采用较陡的边坡坡度,使挖方工程量和防护工程量都比较小。
如果选用隧道ガ案,施工费用和洞内衬砌也比较节省,是一种较好的垭口类型。
(3)单斜软弱层型垭口(这种垭口主要由页岩、千枚岩等易于风化的软弱岩月构成。
两侧边坡多不对称,一坡岩层外倾可略陡一此由于岩性松软,风化严重,稳定性差,故不宜深挖,若采取路堑深挖方案,与岩层倾向一致的一侧边坡的坡角应小于岩层的倾角,两侧坡面都应有防风化的措施,必要时应设置护壁或挡土墙。
穿越这一类垭口,宜优先考虑隧道方案,可以避免因风化带来的路基病害,还有利于降低越岭线的高程,缩短展线工程量或提高公路纵坡标准。
2.剥蚀型垭口这是以外力强烈剥蚀为主导因素所形成的垭口,其形态特征与山体地质结构无明显联系。
此类垭口的共同特点是松散覆盖层很薄,基岩多半裸露。
垭口的肥瘦和形态特点主要取决于岩性、气候以及外力的切割程度等因素。
在气候干燥寒冷地带,岩性坚硬和切割较深的垭口本身较薄,宜采用隧道方案;采用路堑深挖也比较有利,是一种良好的垭口类型。
在气候温湿地区和岩性较软弱的垭口,则本身较平缓宽厚,采用深挖路堑或隧道对穿都比较稳定,但工程量比较大。
在石灰岩地区的溶蚀性垭口,无论是明挖路堑或开凿隧道,都应注意溶洞或其他地下溶蚀地貌的影响。
3.剥蚀一堆积型垭口这是在山体地质结构的基础上,以剥蚀和堆积作用为主导因素所形成的垭口。
其开挖后的稳定条件主要决定于堆积层的地质特征和水文地质条件。
山东交通学院工程地质复习重点1、岩石:在地质作用下产生的,由一种或多种矿物或岩石碎屑以一定的规律组成的自然集合体2、矿物:具有一定化学成分和物理性质的自然元素和化合物3、硬度:滑石方萤磷正石英黄玉刚金4、地质作用:指自然动力引起地球物质组成、内部结构、地表形态发生变化的作用5、地质构造:指构造运动引起地壳岩层变形变位后被保留下来的形态6、地壳运动:由地球内动力地质作用引起地壳变化,使岩层或岩体反生变形或变位的运动7、褶造皱构:定义:组成地壳的岩层,受构造应力的强烈作用,使岩层形成一系列波状弯曲而未丧失其连续性的构造要素:核部,翼,轴面,轴,枢纽,转折端基本形态:1)背斜:岩层向上弯曲。
地层对称重复,中间老,两边新。
2)向斜:岩层向下弯曲。
地层对称重复,中间新,两边老分类:按横剖面形态:直立/倾斜/倒转/平卧褶皱按纵剖面形态:水平/倾伏褶皱工程地质评价:(1)褶皱的核部是岩层强烈变形的部位,一般在背斜的顶部和向斜的底部发育有拉张裂隙。
这些裂隙把岩层切割成块状,破坏了岩石的完整性,弱化了岩石的工程性质。
同时,裂隙为地下水的运移提供了通道。
由于岩层构造变形和地下水的影响,所以公路、隧道工程或桥梁工程在褶皱核部容易遇到工程地质问题。
(2)褶皱的翼部:在褶皱两翼形成倾斜岩层容易造成顺层滑动,特别是当岩层倾向与临空面坡向一致,且岩层倾角小于坡角,或当岩层中有软弱夹层,如有云母片岩、滑石片岩等软弱岩层存在时应慎重对待。
8、断层:定义:岩石受力作用断裂后,两侧岩块沿断裂面发生了显著位移的断裂构造基本类型:两盘相对运动方向:正/逆/平推断层工程地质评价:由于岩层发生强烈的断裂变动,致使岩体裂隙增多、岩石破碎、风化严重、地下水发育,从而降低了岩石的强度和稳定性,对工程建筑造成了种种不利影响。
因此,在公路工程建设中、如确定路线布局、选择桥位和隧道位置时要尽量避开大的断层破碎带。
9、地震:成因类型;构造/火山/陷落/激发地震地震震级:它是表示地震本身强度大小的尺度,是由地震所释放出来的能量大小所决定的。
地震烈度:是指某一地区的地面和地表建筑物遭受地震影响的强烈程度基本烈度:指一个地区在今后一定时期内,在一般场地条件下可能普遍遭遇的最大地震烈度场地烈度:是指根据场地条件如岩石性质、地形地貌、地质构造和水文地貌调整后的烈度设计烈度:在场地烈度的基础上,根据建筑物的重要性,针对不同建筑物,将基本烈度予以调整,作为抗震设防的根据地震对公路的破坏作用:(1)地震力的破坏作用(2)地变形的破坏作用(3)地震促使软弱地基变形、失效的破坏作用(4)地震激发滑坡、崩塌于泥石流的破坏作用(5)地震区公路的防震原则:(1)平原地区路基的震害:纵向开裂、边坡滑动路基坍塌、路堤下沉、纵向波浪边形、桥头路堤的震害、地裂缝造成的震害、(2)平原地区路基的防震原则:A、尽量避免在地势低洼地带修筑路基。
尽量避免沿河岸、水渠修筑路基,不得已时也应尽量远离河岸、水渠B、在软弱地基上修筑路基时,要注意鉴别地基中可液化沙土、易触变粘土的埋深范围与厚度,并采取相应的加固措施C、加强路基排水,避免路侧积水D、严格控制路基压实,特别是高路堤的分层压实。
尽量使路肩与行车道部分具有相同的密实度E、注意新老路基的结合。
老路加宽时,应在老路基边坡上开挖台阶,并注意对新填土的压实F、尽量采用粘性土做修筑路堤的材料,避免使用低塑性的粉土或砂土G、加强桥头陆地的防护工程(3)山岭地区路堤的震害:路堑边坡的滑坡与崩塌、半填半挖的上坍与下陷、挡土墙的震害(4)山岭地区的防震原则:A、沿河路线应尽量避开地震时可能发生大规模崩塌、滑坡的地段;B、尽量减少对山体自然平衡条件的破坏和自然植被的破坏,严格控制挖方边坡高度,并根据地震烈度适当放缓边坡坡度;C、在山坡上宜尽可能避免或减少半填半挖路基,如不可能,则应采取适当加固措施;D、在≥7度的烈度区内,挡土墙应根据设计烈度进行抗震强度和稳定性的验算。
桥梁的震害及防震原则:(1)桥梁的震害:(2)桥梁的防震原则:A勘测时查明对桥梁抗震有利、不利和危险的地段,按照避重就轻的原则,充分利用有利地段选定桥位;B、在可能发生河岸液化滑坡的软弱地基上建桥时,可适当增加桥长、合理布置桥孔,避免将墩台布设在可能滑动的岸坡上和地形突变处;C、当桥梁基础置于软弱粘性土层或严重不均与地层上时,应注意减轻荷载、加大基底面积、减少基底偏心、采用桩基础;D、尽量减轻桥梁的总质量,尽量采用比较轻型的上部结构,避免头重脚轻;E、加强上部构造的纵、横向联结,加强上部构造的整体性;F、多孔长桥宜分节建筑,化长桥为短桥,使各分节能互不依存地变形;G、用砖、石圬工和水泥混凝土等脆性材料修建的建筑物,抗拉、抗冲击能力弱,接缝处是弱点,易发生裂纹、位移、坍塌等病害,应尽量少用,应采用抗震好的钢材或钢筋混凝土。
10、河流地质作用:侵蚀、搬运和堆积侵蚀作用:定义:河水在流动的过程中不断加深和拓宽河床的作用分类:按作用方式:溶蚀和机械侵蚀按作用方向:下蚀作用(河口/溯源侵蚀、平衡阶段)、侧蚀作用搬运作用:定义:河流在流动的过程中将河床上剥蚀下来的固体物质移动使其离开原地的作用方式:化学搬运、物理搬运(悬浮式、跳跃式、滚动式)沉积作用:河流在运动中由于能量的损耗或加入其它有关成分而将所夹带固体物质卸下形成河流冲积层的作用。
沉积物特征:分选性好磨圆度好成层性好韵律性好.具流水成因的原生构造: 河流阶地:定义:河谷内河流侵蚀或沉积作用形成的阶梯状地形称阶地或台地。
形成:1)横向阶地:由于河流经过各种悬崖、陡坎,或经过各种软硬不同的岩石,其下切程度不同造成的2)纵向阶地:是由于地壳上升运动与河流地质作用的结果。
分类:按组成物质分类:①侵蚀阶地② .基座阶地③.冲积阶地按形态分类:横向阶地纵向阶地工程性质:由于河流的长期侵蚀堆积,成形的河谷一般都有不同规模的阶地存在,它一方面缓和了山谷坡脚地形的平面曲折和纵向起伏,有利于路线平纵面设计和减少工程量,另一方面又不易遭受山坡变形和洪水淹没的威胁,容易保证路基稳定。
所以阶地在通常情况下,是河谷地貌中敷设路线的理想地貌部位。
当有几级阶地时处考虑过岭标高外,一般以利用一二级阶地敷设路线为好11、地形:指的是地物形状和地貌的总称,具体指地表以上分布的固定性物体共同呈现出的高低起伏的各种状态。
12、地貌:由于内、外力地质作用的长期进行,在地壳表面形成的各种不同成因、不同类型、不同规模的起伏形态。
13、软土:定义:一般是指天然含水量大、压缩性高、承载力低,抗剪强度差的软塑—流塑状粘性土工程性质:(1)软土的孔隙比和含水量:软土多在静水或缓慢流水中沉积,颗粒分散性高,联接弱具有较大的孔隙比和高含水量,但随沉积年代的久远和深度的加大,孔隙比和含水量降低(2)软土的透水性和压缩性:软土空隙比大,但孔隙小,粘粒的吸水、亲水性强,土中有机质多,分解出的气体封闭在孔隙中使土的透水性变差(3)软土的强度:软体的强度低(4)软土的触变性:软土受到振动,海绵状结构破坏,土体强度降低,甚至呈现流动状态,称为触变,也称为振动液化。
触变使地基土大面积失效,对建筑物破坏较大。
(5)软土的流变性:软土在长期荷载作用下变形可以延续很长时间,最终引起破坏。
特征:颜色为淡黄、褐色或灰色;颗粒粒度以粉砂为主其次为粘土;易溶盐含量高;质地均一,结构松散,孔隙大;垂直节理发育;具湿陷性。
定义:第四纪以来,在干旱、半干旱气候条件下,陆相沉积的一种特殊土工程性质:(1)黄土粒度成分:粒度成分以粉粒为主,其次是沙粒和粘粒(2)黄土的相对密度和密度:黄土的相对密度与黄土的矿物成分及其含量多少有关,沙粒含量高的黄土相对密度较低,粘粒含量高的相对密度大,黄土结构疏松,具有大孔隙(3)黄土的含水量:黄土含水量与当地年降雨量及地下水埋深有关,位于干旱、半干旱地区的黄土一般含水量较低,当地下水埋藏较浅时,含水量就高一些(4)黄土的压缩性:黄土虽然有大孔隙,结构疏松,但压缩性中等,只有近代堆积的黄土是高压缩性的。
年代越老的黄土压缩性越小。
(5)黄土的抗剪强度中等(6)黄土的湿陷性和黄土陷穴15、膨胀土:定义:由强亲水性粘土矿物组成的,具有膨胀结构,以及强胀缩性,多裂隙性,强度衰减性的高塑性粘土特征:颜色多为灰白、棕黄、棕红、褐色等;粒度成分以粘土矿物为主,其次为粉粒,沙粒最少;矿物成分以蒙脱石、伊利石为主;具有强烈的膨胀、收缩特性;膨胀土中各种成因的裂隙十分发育;早期形成的膨胀土具有超固结性工程性质:(1)膨胀土的粒度成分以粘粒为主,粘粒粒径接近胶体颗粒,为准胶体颗粒,在水溶液中吸引极性水分子和水中离子,呈现出强亲水性(2)天然状态下,膨胀土结构紧密、孔隙比小,膨胀土的天然含水量与塑限比较接近,土体处于坚硬或硬塑状态,常被误认为是良好的天然地基(3)膨胀土中裂隙十分发育(4)天然状态下,膨胀土的剪切强度、弹性模量都比较高,但遇水后强度降低(5)膨胀土具有超固结性16、潜水:定义:地下面第一个连续隔水层之上具有自由表面的含水层中的水形成条件:在距地表较深的饱水带内的第一个连续隔水层上的含水层。
与工程的关系:对工程的危害视潜水的埋藏深度及所处岩石的土体性质决定(液化)。
17、承压水:定义:充满于两个隔水层之间的含水层中的地下水形成条件:在距地表很深的两个隔水层之间的含水层。
向斜构造,单斜构造。
与工程的关系:深基坑及隧道开挖涌水、淹没18、崩塌:定义:在陡峻的斜坡上,巨大的岩块在重力作用下突然而猛烈地向下倾倒、翻滚、崩落的现象防治原则(以防为主):(1)选线时,对于发生大、中型崩塌的地段,优先采用绕避方案;当绕避有困难时,应离开崩塌一段位置,尽量减少防治工程、或采用其他方案(明洞、隧道)通过。
(2)设计与施工中,避免使用不合理的高、陡边坡,避免大切大挖,维持山体平衡。
防治措施:清除坡面危石、坡面加固、危岩支顶、拦截防御、调整水流、防护设施19、滑坡:定义:斜坡上大量土体和岩体在重力作用下,沿一定的滑动面(或带)整体向下滑动的现象防治原则:滑坡的防治,要贯彻“以防为主,整治为辅”的原则,在符合经济效益的前提下,针对引起滑坡滑动的因素,采取相应工程措施,阻止滑坡滑动。
防治措施:(1)排水地表排水、地下排水(2)力学平衡法如在滑坡体下部修筑抗滑片石垛、抗滑挡土墙、抗滑桩等支挡建筑物,以增加滑坡的抗滑力。
在滑坡体上刷方减载以减小其滑动力。
(3)改变滑动面(带)上的土石性质如焙烧、电渗排水、压浆及化学加固等以直接稳定滑坡。
影响因素:(1)地形地貌:河流冲刷岸;开挖的边坡越陡、越高,越易产生滑坡(2)地层岩性:软弱岩层、松散堆积层;软硬相间岩层;坚硬岩层中夹有软弱岩层(3)地质构造:倾向坡外的节理、岩层面、破碎带(4)地下水:增加岩体容重;软化结构面;增加动水压力(5)人为因素:斜坡下方不合理的开挖;斜坡上方堆填土石或修建筑物(6)地震定义:泥石流是一种突然爆发的含有大量泥沙、石块的特殊洪流形成条件:(1)流域中有丰富的固体物质补给泥石流(2)有陡峭的地形和较大的沟床洞坡(3)流域的中、上游有强大的暴雨或冰雪强烈消融等形成的充沛水源防治原则:(1)路线跨越泥石流沟时,首先应考虑从流通区或沟床比较稳定、冲淤变化不大的堆积堆积扇顶部用桥跨越(2)当河谷比较开阔,泥石流沟距大河较远时,路线可以考虑走堆积扇的外缘(3)对泥石流分布较集中,规模较大,发生频繁,危害严重的地段,应通过经济和技术比较,在有条件的情况下,可采取跨河绕道走对岸的方案,或其他绕避方案(4)如泥石流流量不大,在全面考虑的基础上,路线也可以在堆积扇中部以桥隧或过水路通过。