硬笔书法(初级班)教学计划
- 格式:doc
- 大小:48.50 KB
- 文档页数:2
一、教学计划一、指导思想1. 贯彻落实国家教育部门关于书法教育的相关政策和指导意见,弘扬中华民族优秀传统文化。
2. 培养学生良好的书写习惯,提高学生的审美素养和人文素养。
3. 培养学生的耐心、细心和毅力,促进学生全面发展。
二、教学目标1. 让学生掌握硬笔书法的基本技巧和书写规范。
2. 培养学生正确的书写姿势和执笔方法。
3. 提高学生的审美能力,培养学生的书法艺术修养。
4. 增强学生的文化自信,传承中华民族优秀传统文化。
三、教学内容1. 硬笔书法的基本笔画和笔法。
2. 汉字的结构和布局规律。
3. 书法作品的欣赏和评价。
4. 书法练习和创作。
四、教学进度1. 第一阶段:基本笔画和笔法训练(2周)2. 第二阶段:汉字结构和布局规律学习(2周)3. 第三阶段:书法作品欣赏和评价(1周)4. 第四阶段:书法练习和创作(3周)五、教学方法1. 讲授法:讲解硬笔书法的基本知识和技巧。
2. 演示法:教师现场演示书法技巧和书写过程。
3. 练习法:学生跟随教师进行书写练习。
4. 评价法:教师对学生的书写进行评价和指导。
六、教学评价1. 课堂表现:学生的出勤情况、课堂纪律、学习态度等。
2. 书写作品:学生的书法作品质量和进步程度。
3. 学习效果:学生的审美素养、书法艺术修养和文化自信等方面的提升。
二、教案第一课时:硬笔书法基本笔画一、教学目标1. 让学生了解硬笔书法的基本笔画。
2. 培养学生正确的执笔方法和书写姿势。
二、教学内容1. 硬笔书法的基本笔画:点、横、竖、撇、捺、钩等。
2. 执笔方法:指实掌虚,掌竖指直。
3. 书写姿势:坐姿端正,身体放松。
三、教学过程1. 导入:简要介绍硬笔书法的基本知识和重要性。
2. 讲解:讲解硬笔书法的基本笔画和执笔方法。
3. 演示:教师现场演示基本笔画的书写过程。
4. 练习:学生跟随教师进行基本笔画的书写练习。
5. 评价:教师对学生的书写进行评价和指导。
四、教学反思本节课通过讲解、演示和练习,让学生掌握了硬笔书法的基本笔画和执笔方法。
小学硬笔书法教学计划共6篇硬笔书法初级班教学计划硬笔书法班教学规划教学规划一、指导思想1、中国书法历史悠久,博大精深,不但有着鲜亮的艺术性和广泛的有用性,而且自身还隐藏着丰富的德育因素。
在教学中注意选取历代书法家或知名人士成才的故事、励志故事、德育故事等,并恰当地将其融合、渗透在教学当中,致力于培育学生良好的道德情操,提高他们自身的道德素养和学问水平。
2、随着社会的进展,考试制度的改革将卷面分列入考试成绩,学校和家长对学生写字水平的要求也越来越高。
写字教学有利于引导绝大多数学生对写字、书法的兴趣;有利于形成正确的写字姿态和具有根本标准的写字技能;有利于促进其他学科质量的提高。
对低年级学生来说要特殊关注仔细书写态度和良好写字习惯的培育,留意学生对根本笔画、汉字根本构造的把握,重视书写的正确、端正、干净;对高年级的书写评价,既要关注其书写标准和流利程度,也要敬重他们的共性化审美情趣。
二、课程教学目标1、在书法学习中,使他们养成良好标准的书写姿态和执笔姿态。
2、指导学生写出一笔美丽的字,对其学习以及将来的工作、社会交际起到深远的影响。
3、通过书法练习,和每节课穿插励志小故事等,培育和引导学生仔细负责、用心致志、持之以恒的精神。
4、“字如其人”,教育学生学字先做人,课堂中注意指导学生的言行标准,做一个文明礼貌、尊老爱幼的现代好少年。
如每天必留的家庭作业,引导学生对来接送自己上下学的家长说:“爸爸妈妈,你们辛苦了”!回家主动帮家长做家务等,已经收到局部家长的反应和好评。
三、教学要求:1、仔细上课备课,课堂指导与课后练习相结合,加强作业检查批改力度。
课堂中多渗入中国传统思想教育,确定“学字先做人”这一教学原则。
2、自第一节课开头,上午低年级班强调练字练姿。
下午高年级班强调练字态度。
3、努力提高学生学习书法的兴趣,进一步强化学生双姿、书写卫生习惯。
4、课下作业要重视学生习字的质量,而不是数量。
5、有规划开展好师生互动活动,如课间休息时教师讲故事,让学生总结故事精华和传达的精神;学生才艺展现,教师给与鼓舞等,增加师生之间的感情,完成中心“以情感人、以情留人”的办学宗旨。
初级硬笔书法教学计划运笔的方法;2、通过认真进行写字教学,掌握汉字的笔画、偏旁、结构的书写方法,逐步把铅笔字、钢笔字写得正确、端正、整洁、行款整齐,并有一定的速度。
3、通过写字教学,使学生认识祖国博大精深的汉字文化,懂得热爱祖国的文化,产生为祖国自豪的感情。
4、通过在写字教学中对字型的分析,小组合作评价等过程,让学生明白谦让、合作、包容等做人的道理,从而为形成良好的品格抹上一缕艳丽的彩色。
5、通过写字教学,不仅可以使学生在校期间能更好地书写各种书面作业,而且可以为今后的学习和工作打下良好的基础。
二、教学内容书法常识、硬笔书法三、教学时间安排每周一课时四、教学的方法在写字教学中根据现代教学理念,摒弃老一套以教师为中心的教学方法,老师写一个字,学生照着写,学生处于一种被动写字的地位上,学生没有自主的权利,也就感受不到写字的快乐。
现在进行的教学方法是以学生为中心,教师指导学生观察,让学生自己去分析,去总结,学生评价自己和他人的写字成绩。
这样学生成为了写字教学的主体,有学习的自主权利,通过生生之间的评价、教师的评价还能够感觉到自己的点滴的进步,享受到写字的快乐。
初级硬笔书法教学计划2学年度总目标:以《小学写字指导纲要》和《小学语文课程标准》为指导,做到:领导、教师全员参与;始终面向全体学生;落实教学全程管理。
要严格训练学生眼到、心到、手到。
“眼到”即仔细观察字帖上的笔画,字形;“心到”即心中对用笔特征、字形结构和它们在格子中的位置有数;“手到”即下笔临写要把眼看到的,心中体会到的用手中的笔表现出来。
德育目标:汉字是中华民族的瑰宝,是中华文化传承的载体。
写好字是教师应具备的教学基本功之一,是学生应具备的基本素质之一。
写字教育是学校素质教育的重要内容之一。
师生的字写得怎样,是一所学校文化内涵、办学品味、师生素养的集中体现。
全体师生要充分认识到写字教育的重要意义。
写字教育要以《小学写字指导纲要》和《小学语文课程标准》为指导,做到:领导、教师全员参与;始终面向全体学生;落实教学全程管理。
硬笔书法教学计划及方案一、前言书法作为我国传统文化的代表之一,其在教育中扮演着极其重要的角色。
硬笔书法是书法中的一种较为基础的形式,因其书写方式简单易懂,受到了广大学生和家长的青睐。
为了能够更好的开展硬笔书法教学工作,本文提出了一份详细的硬笔书法教学计划及方案。
希望能够对广大书法爱好者,特别是初学者,有所帮助。
二、教学目标硬笔书法是一门非常注重基础训练的艺术,因此教学目标也主要是基础。
希望学生能够通过硬笔书法课程的学习,达到以下目标:1.掌握硬笔书法的基本笔画和书写方式;2.正确使用硬笔、毛笔、墨汁以及其他书写工具;3.通过模仿、练习和创作,逐渐培养自己的书法风格;4.对书法及其文化有更深入的了解。
三、教学内容硬笔书法教学的内容涉及到笔画、字形、构图、用笔、用纸、水墨等方面。
以下是具体的教学内容:1.笔画硬笔书法的笔画大致分为点、横、竖、撇、捺、折和钩七种。
在硬笔书法的学习过程中,学生需要逐渐掌握这七种笔画的书写方法,并且灵活运用。
2.字形硬笔书法的主要字型包括楷书、行书、草书等。
在学习字形的过程中,需要结合笔画等知识点进行练习。
而在不同的字形之间,需要注意字体的风格和字形的差异。
3.构图硬笔书法的构图是指在一定的空间范围内,将汉字布置得整齐美观的技法。
在教学中,我们将注重学生对字形大小、字体分布、间距等方面的掌握。
4.用笔硬笔书法是需要特殊笔杆的书法,在教学过程中需要着重讲解硬笔的材质、长度、笔口大小和使用方法等方面的知识。
5.用纸在硬笔书法的书写中,使用的纸张也是有讲究的。
在教学中,我们需要将常见的书写纸张如宣纸、菱角纸等进行讲解,并介绍不同纸张的特点。
6.水墨硬笔书法的水墨也是需要特殊处理的。
教学中既要讲解水、墨的质量和基本知识,也要将常见的书法装饰技法,如染、点、泼、洒等进行练习。
四、教学方法1.模仿法模仿法是硬笔书法教学的一种重要方法,可以使学生加深对字形、笔画、结构、离合、造型和艺术表现力的认识。
2012年春期硬笔书法初级班教学计划——付强一、学情分析本学期任教学生59名,一年级学生有18人、二年级学生有41人。
二年级学生经过一定的学习,已基本掌握了正确的执笔和书写姿势,对楷书基本笔画的书写有了一定的书写基础,但基本笔画的书写技法还够熟练;一年级学生没有任何书法基础。
本期应本着关注全体、照顾新生的原则,注重培优和补差两手抓,继续加强基本笔画的强化练习,重点进行偏旁部首的书写技法练习,不断提高学生的书写能力。
二、教学目标1、通过一定的书法练习,进一步规范学生的执笔和书写姿势;2、掌握钢笔字基本笔画的书写技法并认识基本笔画的形态;3、提高学生硬笔书写能力,指导学生书写一手好字;4、通过书法练习,培养学生认真负责、专心致志、持之以恒的精神。
三、教学要求有效利用课堂时间,努力提高学生学习书法的兴趣,进一步强化学生双姿及书写习惯;着重训练学生对基本笔画的把握,培养学生的构字能力和对笔画的灵活运用能力;教学形式采用先示范后巡视逐个辅导的方式,手把手教学;教学中采用讲练结合的原则把示范、讲解、训练、纠正贯穿于整个教学过程。
四、教学效果通过教学训练,使学生的书写水平得到提高。
五、教学进度第三周:强调课堂纪律及其书写习惯(执笔、坐姿、用笔),介绍钢笔字的特点。
第四周:练习楷书的基本笔画横(长横、短横、左尖横)。
第五周:练习楷书的基本笔画竖(垂露、悬针)。
第六周:练习楷书的基本笔画撇(斜撇、长撇)。
第七周:练习楷书的基本笔画捺(平捺、斜捺)。
第八周:练习楷书的基本笔画点(竖点、提点、撇点)。
第九周:总结并练习学习的11种笔画,加深认识。
第十周:练习楷书的基本笔画折(横折、竖折)。
第十一周:练习楷书的基本笔画提。
第十二周:练习楷书的基本笔画钩(竖钩、斜钩、卧钩)。
第十三周:练习楷书的基本笔画钩(横钩、竖弯钩、横折钩)。
第十四周:总结并练习学习的9种笔画,加深认识。
第十五周:综合笔画,练习独体字。
第十六周:综合笔画,练习独体字。
硬笔书法教学计划一、教学目标在本次硬笔书法教学中,旨在帮助学生掌握硬笔书法的基本技能和知识,提升他们的书法水平和审美能力。
具体教学目标如下:1.熟练掌握硬笔书法的基本笔画和笔顺;2.提高学生的字体规范性和书写技巧;3.培养学生对硬笔书法的兴趣和鉴赏能力;二、教学内容1.硬笔书法的基本概念和历史渊源;2.硬笔书法的基本工具和材料;3.硬笔书法的基本笔画和笔顺;4.硬笔书法的常见字体和特点;5.硬笔书法的创作和欣赏;三、教学方法1.讲授相结合,以理论知识为基础,通过实际操作巩固学习成果;2.示范引导,教师示范操作,学生跟着练习;3.个性化指导,根据学生的掌握程度,进行针对性指导;4.定期评价,定期对学生的学习成果进行评价,及时调整教学进度;四、教学安排第一阶段(1-2周)•介绍硬笔书法的基本概念和历史渊源;•硬笔书法的基本工具和材料介绍;•学习硬笔书法的基本笔画和笔顺;第二阶段(3-4周)•学习硬笔书法的常见字体和特点;•练习硬笔书法的常见字体;•提高字体的规范性和美感;第三阶段(5-6周)•深入学习硬笔书法的创作技巧;•创作硬笔书法作品;•欣赏、评价和分享作品;五、教学评价1.学生的平时表现(占比30%):包括课堂参与、作业完成情况等;2.学生的书法作品(占比40%):综合考虑作品的字体规范性、创作技巧和美感等因素;3.学生的期末考核(占比30%):考核学生对硬笔书法知识的掌握程度和应用能力。
六、教学反馗与调整在硬笔书法教学过程中,教师将不断收集学生的反馈意见,并根据实际情况对教学内容和方法进行适时调整,以保证教学效果最大化。
以上是本次硬笔书法教学计划的详细内容,希望通过这次教学,学生能够在书法领域有所收获,并培养对书法艺术的热爱和欣赏能力。
硬笔书法教学计划(4篇)硬笔书法教学计划【篇1】教材内容循序渐进,容量适中,让所有学生都能理解写作的基础知识,掌握一般的写作规律,逐渐掌握钢笔字的写作技巧,能够用钢笔按照笔画顺序规则书写,做到规范、正确、整齐。
一、教材分析1、目标要求适中教材内容循序渐进,容量适中,让所有学生都能理解书写的基本知识,掌握归纳单词的一般规律,逐渐掌握铅笔字的书写技巧,能够用铅笔按照笔画顺序规则书写,做到规范、正确、整齐,初步感受到汉字的形体美。
2、体现写作规律本教材重点讲授基本笔画和部首,由简单到复杂,由浅入深。
每一笔每一个部首都是用对应的汉字来教的。
3、与语文教材的密切接触写作教学是语文教学的重要组成部分,教学内容的安排应充分注意与语文教材的衔接。
4、板材的合理设置新的教学一般由“写笔画”、“描写与写作”和“自己练习”三个部分组成。
板块之间有不同的层次,每个层次都有自己的侧重点。
5、引导独立探究教材要注意让学生在自己的探究中找到写作规律。
每节课都设计了儿童提示,提醒学生在练习汉字的过程中观察每一个笔画的形状和位置以及与其他笔画的对应关系。
6、注意学习汉字的兴趣通过板书设计、描摹汉字、书写汉字以及各种评价方式,让学生在愉悦的心情中学习汉字。
二、教学目标1、按照“写歌”、“直体、直纸、直头、平肩”的要求,以规范的姿势书写钢笔字。
2、正确握笔就能写出钢笔字。
3、培养学生养成良好的写作习惯。
4、学习掌握基本笔画横折、竖折、竖提、横勾的书写技巧。
5、笔形工整,浑然一体。
6、培养学生对书法的浓厚兴趣。
7、结合传统书法文化,加强学生爱国主义教育。
8、培养学生细心书写、爱护书写用具的习惯;9、掌握汉字的框架结构和一些常见的部首。
三、困难和困难1、进一步了解汉字的结构特征,特别是各种不同的偏旁或同一偏旁在字形不同位置所占的空间大小及笔画的变化。
2、写字时做到字迹工整、行款整齐,有一定的速度。
3、培养学生的写字兴趣、审美能力和良好的写字习惯。
标题:2024年硬笔书法初级教学计划引言:硬笔书法作为一门艺术,不仅能够提高个人的书写水平,还能培养审美情趣和耐心细致的品质。
随着科技的发展,虽然手写的机会逐渐减少,但硬笔书法的价值并未因此而降低。
相反,它作为一种传统文化的瑰宝,越来越受到人们的重视。
因此,制定一份科学合理的硬笔书法教学计划显得尤为重要。
一、教学目标1.基础技能:使学员掌握正确的握笔姿势、坐姿,以及基本的运笔方法。
2.字体选择:帮助学员了解并选择适合自己的字体,如楷书、行书等。
3.笔画训练:通过基本笔画的学习,如点、横、竖、撇、捺等,提高学员的书写能力。
4.结构布局:教授学员如何合理布局字的结构,使其书写工整、美观。
5.艺术修养:培养学员对书法艺术的欣赏能力,提高其审美水平。
二、教学内容1.理论知识:介绍硬笔书法的发展历史、特点、基本概念等。
2.实践操作:通过大量的书写练习,包括临摹和创作,提升学员的实际操作能力。
3.名家作品赏析:分析历代书法名家的作品,学习其风格特点和艺术成就。
4.文化传承:结合书法作品,讲解相关的文学、历史知识,增强学员的文化底蕴。
三、教学方法1.多媒体教学:利用图片、视频等多媒体手段,生动展示书法的书写技巧和艺术魅力。
2.互动教学:通过课堂讨论、游戏等形式,增强学员的参与感和学习兴趣。
3.个性化指导:针对学员的不同基础和特点,提供个性化的指导和建议。
4.阶段考核:定期组织考核,检验学员的学习成果,并及时调整教学计划。
四、教学进度安排1.第一阶段(第1-4周):基础技能训练,包括握笔、坐姿和基本笔画的学习。
2.第二阶段(第5-8周):字体选择与初步练习,帮助学员形成自己的书写风格。
3.第三阶段(第9-12周):结构布局训练,使学员能够独立完成较为复杂的汉字书写。
4.第四阶段(第13-16周):艺术修养提升,通过赏析名家作品,提高学员的审美能力。
5.第五阶段(第17-20周):综合训练与创作,鼓励学员进行书法创作,展示学习成果。
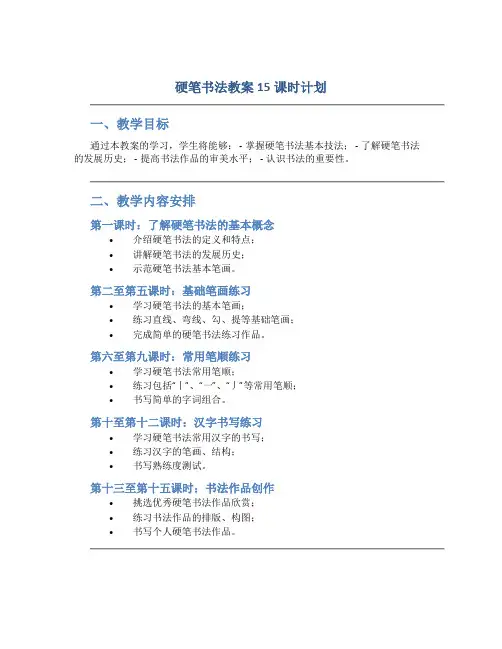
硬笔书法教案15课时计划一、教学目标通过本教案的学习,学生将能够: - 掌握硬笔书法基本技法; - 了解硬笔书法的发展历史; - 提高书法作品的审美水平; - 认识书法的重要性。
二、教学内容安排第一课时:了解硬笔书法的基本概念•介绍硬笔书法的定义和特点;•讲解硬笔书法的发展历史;•示范硬笔书法基本笔画。
第二至第五课时:基础笔画练习•学习硬笔书法的基本笔画;•练习直线、弯线、勾、提等基础笔画;•完成简单的硬笔书法练习作品。
第六至第九课时:常用笔顺练习•学习硬笔书法常用笔顺;•练习包括“丨”、“一”、“丿”等常用笔顺;•书写简单的字词组合。
第十至第十二课时:汉字书写练习•学习硬笔书法常用汉字的书写;•练习汉字的笔画、结构;•书写熟练度测试。
第十三至第十五课时:书法作品创作•挑选优秀硬笔书法作品欣赏;•练习书法作品的排版、构图;•书写个人硬笔书法作品。
三、教学方法•示范教学结合实践操作;•小组合作学习;•师生互动讨论;•个性化指导。
四、评价方式•平时练习表现;•作业书法作品评定;•学习笔记整理评分;•学习态度及表现评价。
五、教学资料准备•硬笔书法教材;•硬笔、硬笔书法练习纸;•硬笔书法作品示例;•评价表格、评分标准。
六、教学步骤安排1.课前准备:准备教学资料、教案、学生任务布置;2.课堂教学:以教师示范、学生操作为主;3.课堂互动:鼓励学生提问、讨论;4.课堂总结:归纳本节课知识要点;5.课后作业布置:巩固当堂学习内容。
七、教学反思通过本教案15节课的安排,学生能够全面系统地掌握硬笔书法的基本知识和技法,提高书法作品的质量。
教师在教学过程中应根据学生的实际情况及时调整教学内容和方法,激发学生学习兴趣,达到预期的教学效果。
本文提供了一份关于硬笔书法教案15课时的详细计划,希望能够为教学工作者提供一定的参考和借鉴价值。
具体小学硬笔书法教学计划一、教学目标通过本学期的硬笔书法教学,使学生掌握正确的书写姿势和硬笔书法基本技巧,提高学生的硬笔书法水平,培养学生的审美能力和文化素养。
二、教学内容1. 正确的书写姿势- 坐姿:身体坐直,双脚平放地面,手臂自然弯曲,手腕平放桌面。
- 握笔姿势:拇指、食指和中指自然弯曲,握住笔杆,笔尖朝下,手腕放松。
2. 硬笔书法基本技巧- 笔画的书写顺序和笔顺规则- 基本笔画的写法:横、竖、撇、捺、折等- 结字的结构和比例:横平竖直,重心稳定,疏密得当3. 常用汉字的硬笔书法- 选取一些常用汉字,进行硬笔书法练习,提高学生的书写能力。
三、教学安排每周安排一节硬笔书法课,共计16节课。
每节课时长为40分钟。
四、教学方法1. 示范法:教师以示范的方式,向学生展示正确的书写姿势和硬笔书法技巧。
2. 指导法:教师对学生的书写进行个别指导,纠正学生的错误书写姿势和书写方法。
3. 练习法:学生通过大量的书写练习,提高硬笔书法水平。
4. 互动法:学生之间进行书写展示和交流,相互学习和提高。
五、教学评价1. 过程性评价:观察学生在课堂上的书写姿势和书写效果,及时给予指导和纠正。
2. 成果性评价:每节课结束后,布置适量的书写作业,对学生的书写成果进行评价。
3. 期末评价:进行一次硬笔书法比赛,对学生的硬笔书法水平进行全面的评价。
六、教学资源1. 教材:《小学生硬笔书法教程》2. 教具:毛笔、墨水、宣纸、练习本等3. 教学课件:硬笔书法技巧讲解、书写示范等七、教学建议1. 教师应具备一定的硬笔书法功底,以便更好地指导学生。
2. 注重学生的个体差异,因材施教,使每个学生都能在课堂上得到充分的练习和提高。
3. 鼓励学生参加硬笔书法比赛,激发学生的学习兴趣和积极性。
4. 课堂氛围要轻松愉快,营造一个良好的学习环境。
5. 教师应及时给予学生反馈,关注学生的学习进度和成果。
2024年硬笔书法课教学计划书法,作为中华文化的瑰宝,不仅是一种艺术形式,更是修身养性、传承文化的重要途径。
在2024年的硬笔书法课程教学中,我们将坚持以人为本,注重个性发展,通过系统化的教学计划,帮助学员提升书写水平,感受书法之美。
一、教学目标1.基础能力提升:使学员掌握硬笔书法的基本笔画、结构规律和章法布局,提高书写技能。
2.审美素养培养:通过欣赏和临摹经典书法作品,提升学员的审美情趣和艺术修养。
3.文化传承:了解书法的历史沿革和文化内涵,增强民族自豪感和文化自信。
4.个性发展:鼓励学员在规范书写的基础上,发展个性化的书写风格。
二、教学内容1.笔画教学:系统教授点、横、竖、撇、捺等基本笔画,以及提、折、钩等复合笔画,确保学员书写规范。
2.结构教学:讲解汉字的结构原理,包括平衡、对称、比例、节奏等,帮助学员掌握汉字的造型艺术。
3.章法教学:教授学员如何布局谋篇,包括字距、行距、落款等,培养学员的整体审美观。
4.作品赏析:定期组织学员欣赏历代书法名作,讲解作品的艺术特色和文化背景,提升学员的鉴赏能力。
5.创作实践:鼓励学员进行书法创作,结合节日、主题等进行专题创作,激发学员的创造力和想象力。
三、教学方法1.示范教学:教师通过板书示范,直观展示书写技巧。
2.多媒体教学:利用图片、视频等多媒体手段,生动展示书法作品和创作过程。
3.互动教学:通过课堂讨论、问答、练习等方式,增强学员的参与感和学习兴趣。
4.个性化指导:针对学员的不同水平和学习进度,提供个性化的指导和建议。
四、教学进度安排1.春季学期(3-6月):重点教授基础笔画和简单汉字结构,使学员打下坚实的基础。
2.夏季学期(7-9月):继续深化基础教学,同时引入章法布局的概念,组织学员进行简单的书法创作。
3.秋季学期(10-12月):加强作品赏析和创作实践,提升学员的艺术表现力。
4.冬季学期(1-2月):复习巩固全年所学,组织书法展览和比赛,检验学习成果。
千里之行,始于足下。
硬笔书法教学计划硬笔书法教学计划一、教学目标:1.培养学生正确的握笔姿势和坐姿,养成良好的书法习惯;2.学习并掌握硬笔书法的基本笔画和基础字体;3.通过实践练习,提高学生的笔墨功底和书写技巧;4.了解和体验硬笔书法的美学价值和文化内涵。
二、教学内容:1.握笔姿势和写字坐姿的讲解和示范;2.硬笔书法基础知识的讲解,包括笔画的分类和特点、字体的结构和构造等;3.经典硬笔字帖的学习和实践,如《百家姓》、《千字文》等;4.基础字体的练习和提高,如楷书、行书、草书等;5.创作并书写自己的作品。
三、教学过程:第一节:握笔姿势和写字坐姿1.讲解正确的握笔姿势和写字坐姿,重点强调手、笔、纸的相对位置;2.通过示范和学生跟随练习,纠正学生不良习惯,培养正确的书写动作。
第二节:硬笔书法基础知识1.讲解硬笔书法的起源、发展和特点;2.介绍硬笔书法的基本笔画分类和特点,如横、竖、撇、捺等;3.讲解字体的构造和结构,如偏旁部首、笔画顺序等。
第1页/共3页锲而不舍,金石可镂。
第三节:经典硬笔字帖的学习和实践1.选取经典硬笔字帖进行学习和实践,如《百家姓》和《千字文》;2.先用铅笔勾勒字帖中的字形,然后用钢笔逐字一笔一划地书写;3.学生互相交流和展示自己的字帖成果,老师进行点评和指导。
第四节:基础字体的练习和提高1.分别讲解楷书、行书和草书的特点和书写方法;2.选取每种字体的典范作品进行学习和模仿;3.学生通过练习提高字体的书写技巧和美感,逐渐形成自己的风格。
第五节:创作并书写自己的作品1.鼓励学生进行创作,可以选择一些简单的诗词、名句等;2.讲解创作的要求和技巧,如构图、字形、用墨等;3.学生根据自己的创作进行书写,并在课堂上互相展示和分享。
四、教学评价:1.课堂参与度和积极性;2.书写规范程度和字体美感;3.作品创意和艺术性;4.对硬笔书法知识和技巧的掌握程度。
五、教学资源:1.硬笔书法教材和字帖;2.硬笔、纸张和墨汁等书法工具;3.多媒体设备和投影仪。
2012年暑期(硬笔书法)教学计划
授课教师:廖传勤
班级名称:初级班
学生知识现状分析:这批学生已有一定的基础。
本学期的目标是进一步提高笔画造型能力。
教材重点难点:
1、指导学生写出一笔漂亮的字,对其学习以及将来的工作、社会交际起到深远的影响。
2、通过书法练习,培养学生认真负责、专心致志、持之以恒的精神。
3、努力提高学生学习书法的兴趣,进一步强化学生双姿、书写卫生习惯
4、让学生直接接触书法,接触中国文化艺术之美,传承祖国传统文化。
提升学生对书法的欣赏水平、了解并懂得书法的内涵;
教学进度表。
硬笔书法教学计划11篇硬笔书法教学计划1写字不仅能反应学生的审美能力,还能够了解一些做人的道理,对于提高一个人的人格形成和文化素养的熏陶也起着重要的作用。
为了抓住小学阶段大好时光,给孩子们打下坚实的写字基础,我们特做写字计划如下:一、教学目标1通过认真进行写字教学,使学生掌握正确的写字姿势和执笔、运笔的方法;2通过认真进行写字教学,掌握汉字的笔画、偏旁、结构的.书写方法,逐步把铅笔字、钢笔字写得正确、端正、整洁、行款整齐,并有一定的速度。
3通过写字教学,使学生认识祖国博大精深的汉字文化,懂得热爱祖国的文化,产生为祖国自豪的感情。
4通过在写字教学中对字型的分析,小组合作评价等过程,让学生明白谦让、合作、包容等做人的道理,从而为形成良好的品格抹上一缕艳丽的彩色。
5通过写字教学,不仅可以使学生在校期间能更好地书写各种书面作业,而且可以为今后的学习和工作打下良好的基础。
二、教学内容书法常识、硬笔书法三、教学时间安排每周一课时四、教学的方法在写字教学中根据现代教学理念,摒弃老一套以教师为中心的教学方法,老师写一个字,学生照着写,学生处于一种被动写字的地位上,学生没有自主的权利,也就感受不到写字的快乐。
现在进行的教学方法是以学生为中心,教师指导学生观察,让学生自己去分析,去总结,学生评价自己和他人的写字成绩。
这样学生成为了写字教学的主体,有学习的自主权利,通过生生之间的评价、教师的评价还能够感觉到自己的点滴的进步,享受到写字的快乐。
硬笔书法教学计划2一、课程教学目标1、在书法学习中,使他们养成良好规范的书写姿势和执笔姿势。
2、指导学生写出一笔漂亮的字,对其学习以及将来的工作、社会交际起到深远的影响。
3、通过书法练习,培养学生认真负责、专心致志、持之以恒的精神。
4、让学生直接接触书法,接触中国文化艺术之美,传承祖国传统文化。
二、教学要求与措施1、加强课堂四十分钟硬笔教学,认真上课备课与课后练习相结合,加强作业检查批改力度。
初级硬笔书法教学计划方案一、教学内容:12次周五公益课(90分钟),12次周一/周三(可增加)60分钟/专业课,内容为握笔、行笔等基础知识和长横、短横、垂露竖、悬针竖、长撇、短撇、竖撇、捺、右点、长点,横折、竖折、横撇、横钩、竖钩、弯钩、提、竖提、撇点等18个基本笔画及相关例字的学习。
二、教学目标:通过系统学习,激发学生写字兴趣,规范书写行为,养成良好的书写习惯,让学生基本掌握正确握笔、行笔等基础知识和长横、短横、垂露竖、悬针竖、长撇、短撇、竖撇、捺、右点、长点,横折、竖折、横撇、横钩、竖钩、弯钩、提、竖提、撇点等18个基本笔画和相关例字的书写方法及要领、书写特点,学会观察、把握字型特点,为能够快速书写一手工整美观的好字奠定坚实的基础。
三、教学重点:让学生养成良好的书写习惯,熟练掌握和灵活运用所学知识,初步实现写字基本规范和工整美观之目标。
四、教学难点:初步实现写字“又快又好”之目标,为作业与考试加分。
五、上课费用:每周五90分钟公益课免费,周一/周三专业课35元/60分钟;教材费用:50元(课堂练习本及作业本),含每节课材料费用六、专业课时间周一专业课本学期合计12节,其中10月份3节、11月份4节、12月份5节,上课时间下午4:10-5:10,报名周一课程费用12节*35=420元周三专业课本学期合计12节,其中10月份3节、11月份4节、12月份5节,上课时间下午4:15-5:15,报名周三课程费用12节*35=420元以上时间是机构给出的时间,不排除有孩子可能会延迟几分钟,请家长做好接送准备。
七、教学阶段:第一阶段教学(10月下旬--11月上旬)通过系统学习,激发学生写字兴趣,规范书写行为,养成良好的书写习惯,让学生基本掌握正确握笔、行笔等基础知识和长横、短横、垂露竖、悬针竖、长撇、短撇、竖撇、捺、右点、长点等9个基本笔画的书写方法及要领、书写特点,学会观察、把握字型特点,为能够快速书写一手工整美观的好字奠定坚实的基础。
小学中年级硬笔书法教学计划范文3篇(硬笔书法初级班教学学校中班级硬笔书法教学方案范文1一、教学任务硬笔书法是一门具有时代特色的有用艺术,随着现代信息技术的不断普及,人们对写字教学的要求也越来越高。
同学能够写出一手漂亮的字,对其学习以及将来的工作、社会交际起到深远的影响。
本书法班主要以当代书法家田英章的字帖为学习重点,留意塑造和培育同学认真书写态度和良好写字习惯,留意同学对基本笔画、汉字基本结构的把握,重视书写的正确、端正、洁净,以及书写规范和流利程度,敬重他们的共性化审美情趣。
二、教学目标1、让同学把握汉字基本笔画的书写规范与书写方法,把握汉字的基本间架结构与布局规律,培育同学在书写大篇幅内容时把握整体美感的力气。
2、在书法学习中,使同学养成良好书写习惯,规范的书写姿态和执笔姿态。
3、指导同学写出一手漂亮的字,尤其留意对字的笔画挨次正确书写。
4、通过书法练习,培育同学认真负责、专心致志、持之以恒的精神。
5、让同学直接接触书法,接触中国文化艺术之美,感受中国的传统文化。
三、教学措施1、量化每节课的教学内容,每节课均包含家庭作业检查与点评、前节课内容复习与回顾、当堂课作业批改与点评。
2、自始自终强调正确书写习惯与卫生习惯、规范的坐姿与执笔姿态。
3、努力提高同学学习书法的兴趣,教学过程中不定期支配一些视频与图片资料,可适当介绍古代书家学书故事。
4、充分呈现同学作品,每周推举出一位“书法之星”。
5、主动组织同学参预各种书法角逐,积累参赛成果,激发同学的学习兴趣。
四、教学进度第一阶段:1、简述怎样学习硬笔书法;硬笔书法的特征、硬笔书法用途和有用价值、硬笔书法所使用的工具;正确的坐姿和执笔的方法;书法临摹的基本方法。
2、楷书基本点画的书写与训练,各种笔画的组合训练。
3、使用米字格,详细分割字内空间,利用多位坐标系统,关怀同学找准每个笔画和字形的位置。
其次阶段:1、偏旁部首的写法,以及汉字间架结构与布势的基本规律。
一、指导思想本教学计划以弘扬中华民族传统文化,培养少儿审美情趣和良好书写习惯为宗旨。
通过系统、科学的训练,使学员掌握硬笔书法的基本技巧,提高书写水平,激发对书法艺术的热爱。
二、教学目标1. 基础技能培养:使学生掌握硬笔书法的基本笔画、结构、章法等基础知识,形成正确的书写姿势和执笔方法。
2. 审美情趣提升:培养学生对汉字书法艺术的认识和欣赏能力,提高审美情趣。
3. 道德情操陶冶:通过书法学习,培养学生认真、细致、严谨的学习态度和良好的道德品质。
4. 实践能力增强:通过实践练习,提高学生的动手能力和独立书写能力。
三、教学对象6-12岁少儿,分为初级班、中级班和高级班。
四、教学内容1. 初级班:- 汉字基本笔画、结构、笔顺规则。
- 正确的书写姿势和执笔方法。
- 常用汉字的书写练习。
2. 中级班:- 汉字偏旁部首、结构分析。
- 书法作品的临摹与创作。
- 书写速度与质量提升。
3. 高级班:- 书法作品赏析。
- 创新书法作品创作。
- 参加书法比赛和展览。
五、教学方法1. 示范教学:教师通过示范,让学生直观地了解书法技巧。
2. 练习指导:教师针对学生的书写情况进行个别指导。
3. 课堂互动:鼓励学生积极参与课堂讨论,提高学习兴趣。
4. 实践操作:通过临摹、创作等实践操作,提高学生的书写水平。
六、教学进度安排1. 初级班:每学期完成50个汉字的书写练习。
2. 中级班:每学期完成100个汉字的书写练习,并尝试书法作品创作。
3. 高级班:每学期完成150个汉字的书写练习,并参加书法比赛和展览。
七、教学评估1. 课堂表现:观察学生的出勤情况、学习态度和课堂纪律。
2. 书写作品:定期检查学生的书写作品,评估其书写水平。
3. 家长反馈:定期与家长沟通,了解学生在家的学习情况。
八、预期成果通过本培训班的系统学习,学员将掌握硬笔书法的基本技巧,提高书写水平,培养良好的书写习惯和审美情趣,为今后的学习和生活奠定坚实基础。
备注:本教学计划可根据实际情况进行调整,以确保教学效果。
2012年暑期(硬笔书法)教学计划
授课教师:廖传勤
班级名称:初级班
学生知识现状分析:这批学生已有一定的基础。
本学期的目标是进一步提高笔画造型能力。
教材重点难点:
1、指导学生写出一笔漂亮的字,对其学习以及将来的工作、社会交际起到深远的影响。
2、通过书法练习,培养学生认真负责、专心致志、持之以恒的精神。
3、努力提高学生学习书法的兴趣,进一步强化学生双姿、书写卫生习惯
4、让学生直接接触书法,接触中国文化艺术之美,传承祖国传统文化。
提升学生对书法的欣赏水平、了解并懂得书法的内涵;
教学进度表。