小提琴学习各阶段教材选【参考目录】
- 格式:doc
- 大小:36.50 KB
- 文档页数:5
小提琴教材有哪些在小提琴初级集体课的教学中,教材的使用显得尤其重要。
因为集体课针对涉及的是个整体,从技术学习的角度看,校外教育的艺术集体课也是带有普及性质的基础教育,也要讲求教学的全面性、普及性、趣味性。
因此选择实用、有趣的教材是一个关键。
笔者作为一名校外艺术教育教师,尝试使用几种不同的教材,并通过其特点分析及比较取各教材之长,使自己在教学中不断完善教学方式,丰富教学内容,提高教学质量。
在笔者使用过的几中教材中主要有海外教材《铃木教程》、《筱崎小提琴教程》、《霍曼》、国内有《初学小提琴100 天》、《小提琴初级教程》,这些教材各具特色,充分了解这些教材的特点对于教师授课是十分有利的。
(一)《铃木教程》《铃木教程》作为一个知名的小提琴教学体系在许多学琴人心目中是初入小提琴殿堂的一扇透出阳光的门,温暖而亲切。
在铃木的故乡日本都会定期举办大型演奏会,不同年龄的演奏者聚在一起拉奏教材中的曲目,场面相当感人。
教程目前在东南亚地区依然十分流行,笔者在使用中也发现它许多优点。
1、对于基本功教学,教程比较突出地要求练耳的学习,练耳也是音乐、器乐学习的关键。
同时要求反复强调听音像资料及拉奏中良好的发音练习。
这是学习的一个好习惯,可以不断锻炼学生的听力、和弦的转换变化、节奏的强弱对比、拍子的长短交替、还有音乐行进中的呼吸张弛等,都让孩子们在自己的演奏中经历一次又一次的音乐欣赏。
2、从教学内容来看,教程使用了大量短小动听的、耳熟能详的古典音乐小品作为教材内。
比如《小星星》、《往事难忘》、巴赫《小步舞曲》等,学生对这些作品比较熟悉,容易激发起学习的热情,学生便能很快地掌握旋律,拉奏出来。
无论是独奏还是齐奏都能达到比较好的效果,是比较适合集体课使用的长处之一。
3、配有完满的钢琴伴奏。
无论是多么简短的曲子,都有完美的钢琴伴奏,这对于培养孩子们的乐感及协作能力都起了十分重要的作用,让孩子们从刚起步时便能跟着好听的伴奏进行拉奏。
小提琴课程大纲一、课程简介小提琴是一种古老而优雅的乐器,被誉为音乐之王。
本课程旨在为学生提供系统全面的小提琴学习,从基础知识到高级技巧,让学生在学习过程中感受音乐的魅力,并掌握小提琴演奏的技巧。
二、课程目标1. 掌握小提琴的基本知识,包括乐器构造、演奏姿势、音符读谱等;2. 熟练掌握小提琴的基本演奏技巧,包括拉弓、按弦、转调等;3. 学会演奏一些经典小提琴曲目,提升音乐素养和演奏技巧;4. 培养学生对音乐的兴趣和爱好,激发学生的音乐潜力。
三、课程安排1. 第一阶段(基础阶段):介绍小提琴的基本知识,包括持琴姿势、正确握弓方式、音符的认识等;2. 第二阶段(技巧训练):学习小提琴的基本演奏技巧,如各种弓法、音阶练习、琴曲练习等;3. 第三阶段(曲目演奏):学习演奏一些经典小提琴曲目,如巴赫、莫扎特、维瓦尔第等作品;4. 第四阶段(演奏实践):参加校内外音乐会和演出,展示学习成果,提升表现能力。
四、课程要求1. 学生要认真听课,按时完成作业,积极参与课堂互动,不迟到不早退;2. 学生要保持良好的学习状态,练琴时间要有规律,保持愉悦心情;3. 学生要尊重老师和同学,团结友爱,互相帮助,共同进步。
五、评估方式1. 平时表现(包括课堂表现、作业完成情况、练琴效果等);2. 考试成绩(包括基础知识考试、演奏曲目考核等);3. 演出表现(参加音乐会、演出的表现情况)。
六、总结通过本课程的学习,学生将全面提升自己的小提琴演奏技巧,增强音乐修养,培养音乐兴趣,为将来的音乐生涯和发展打下坚实的基础。
希望每位学生都能在课程中体会到音乐的美妙,享受音乐带来的快乐和成就感。
愿我们共同在音乐之路上越走越远!。
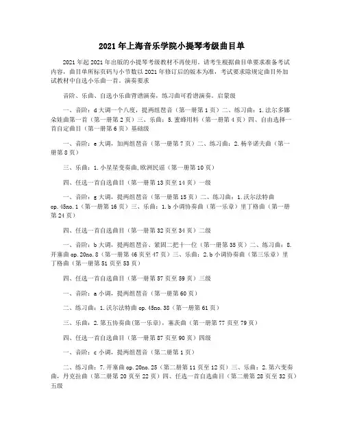
2021年上海音乐学院小提琴考级曲目单2021年起2021年出版的小提琴考级教材不再使用。
请考生根据曲目单要求准备考试内容,曲目单所标页码与小节数以2021年修订后的版本为准,考试要求除规定曲目外加试教材中自选小乐曲一首。
演奏要求音阶、乐曲、自选小乐曲背谱演奏,练习曲可看谱演奏。
启蒙级一、音阶:d大调一个八度,提两组琶音(第一册第1页)二、练习曲:1.法尔多娜朵娃曲第一首(第一册第2页)三、乐曲:5.蜜蜂用料(第一册第4页)四、自由选择一首自定曲目(第一册第6页)基础级一、音阶:e大调,加两组琶音(第一册第7页)二、练习曲:2.杨辛诺夫曲(第一册第8页)三、乐曲:1.小星星变奏曲,欧洲民谣(第一册第10页)四、任选一首自选曲目(第一册第13页至14页)一级一、音阶:g大调,提两组琶音(第一册第15页)二、练习曲:1.沃尔法特曲op.45no.1(第一册第16页)三、乐曲:1.b小调协奏曲(第一乐章)里丁格曲(第一册第24页)四、任选一首自选曲目(第一册第32页至34页)二级一、音阶:b大调,提两组琶音、紧固二把十一位(第一册第35页)二、练习曲:8.开塞曲op.20no.8(第一册第46页至47页)三、乐曲:2.b小调协奏曲(第三乐章)里丁格曲(第一册第51页至53页)四、任选一首自选曲目(第一册第57页至59页)三级一、音阶:a小调,提两组琶音(第一册第60页)二、练习曲:1.沃尔法特曲op.45no.38(第一册第61页)三、乐曲:2.第五协奏曲(第一乐章),塞茨曲(第一册第77页至79页)四、任选一首自选曲目(第一册第87页至90页)四级一、音阶:c小调,提两组琶音(第二册第1页)二、练习曲:7.开塞曲op.20no.25(第二册第11页至12页)三、乐曲:2.第六变奏曲,丹克拉曲(第二册第20页至22页)四、任选一首自选曲目(第二册第28页至32页)五级一、音阶:a同名大小阳入三个八度音阶,提五组琵音(第二册第34页)二、练习曲:5.马扎斯曲op.36no.3(第二册第41至42页)三、乐曲:1.第一学生协奏曲,第三乐章塞茨曲(第二册第49至52页)四、自由选择一首自定曲目(第二册第60页至65页)六级一、音阶:c同名大小调三个八度音阶,加五组琶音。
在网上找到的学习小提琴三年总体规划和第一年时间表,拿来做参考。
第一阶段1、空弦练习。
熟悉五线谱,各种节奏、运弓以及7个平面练习,4天。
时间:2004年12月21日——24日2、四条弦的练习。
四条弦上的音阶,2天练一条,8天。
时间:2004年12月27日——2005年1月7日3、C调一把位练习。
简单双音。
反复一遍以前的课程。
时间:2005年1月10日——1月21日说明:各教材一开始内容都差不多,但我强调五线谱不熟的朋友,还是要先练C 大调。
有的教材不一样,可根据自己的情况考虑。
这一阶段练完,可以说你已基本入门了。
正好一个月(其中不包括双休日,并预留出一些时间),你绝对可以拉《大海啊,故乡》这样的歌曲。
并再给大家7天的时间,去拉所有你能找到的好听流行歌曲,包括简谱的,全按C调拉。
痛痛快快地玩一把!在玩中熟悉自己的琴的特性,巩固前期的知识和技能。
第二阶段其他各调的练习。
C调我们已练完,我们只选择G、F、D、降B、降E、A六个调进行练习,足够我们演奏大多数作品的。
你翻看任何一本小提琴谱,没有几首乐曲超出这几个调。
大小调也暂不要考虑。
其他调在这个基础上稍微练一下就行。
比如四个升号,其实就是3个降号。
至此,我想你可以在一把位演奏几乎所有流行歌曲。
每个调练习3天,并在最后反复一次,用一个月。
时间:2005年1月24日——2月28日(去除春节等)。
第三阶段1、固定二把及换把练习,两个星期。
时间:2005年3月1日——4月1日2、固定三把及换把练习(加入揉弦练习),一个月。
时间:2005年4月2——5月1日3、固定四把及换把练习,两个星期。
时间2005年5月2日——6月1日4、反复二、三、四把及换把练习,一个月。
时间:2005年6月2日——7月1日说明:这个阶段是最重要的阶段,过了这个阶段,你会感到相当的自由,并真正地体会到小提琴的魅力。
你可以拉舒伯特《小夜曲》、舒曼的《梦幻曲》、圣桑的《天鹅》、沙汉昆《牧歌》等等。
有效的音阶训练是小提琴学习过程中的重要一环。
对于小提琴演奏者而言,练习音阶是对其音准、发音、节奏、换把以及运弓等技术动作最直接、最有效的训练,同时还可以大幅度提高他们对指板的熟悉程度和手指动作的准确度。
音乐作品内部蕴含着丰富的音阶,演奏者只有熟练地掌握了各种调性的音阶、琶音以及各种双音阶,才能在练习新作品时节省很多技术性练习的时间,从而腾出更多的注意力去培养音乐表达,这有助于丰富演奏时的音乐表现力。
不同的学习阶段,演奏者可以根据实际情况选择合适的音阶进行练习。
一般应掌握以下几个要点:每天练习并固定时间长度,以保证足够的练习量;不同调性轮换练习;配合所学曲目的调性,重点练习这个调的各种音阶以及用不同的速度、弓法、节奏来练音阶,可使用节拍器帮助稳定速度和节奏。
赫利美利《小提琴音阶》(Scale Studies for Violin )赫利美利(Hrimaly)的这套音阶是他最著名的作品,广为流传,是一套适合小提琴入门阶段至中级阶段学习的单音阶,主要包含各种固定把位音阶以及换把音阶等内容,涵盖了一个八度到三个八度的各种调性音阶和两组琶音。
这套音阶对初学者在音准、手型、指法、换把等技术方面的训练都有很好的效果。
格里戈里安《小提琴音阶与琶音》(Scale and ArpeggioExercises for Violin )格里戈里安(Gregorian)的《小提琴音阶与琶音》与赫利美利的《小提琴音阶》一陪伴你从初学到专业十部最具特色的小提琴音阶练习指南文字_刘耕10 Typical Violin Scale Studies0102赫利美利《小提琴音阶》片段格里戈里安《小提琴音阶与琶音》片段010201 02 03舍夫契克《作品1号:小提琴左手技巧练习》片段施拉迪克《小提琴技巧训练》片段舍夫契克《作品8号:小提琴换把练习》片段0103样,都是一套适合小提琴初学阶段至中级阶段学习的音阶,主要包含了半音阶和各种琶音。
小提琴一到十级考级曲目小提琴是最受欢迎的古典乐器之一,由于它独特的发声方式和丰富的表情,它被广泛用于各种音乐形式,从器乐独奏到室内乐,从斯特拉文斯基传统舞曲到流行歌曲。
小提琴学习者可以通过考级考试获得认可,同时提高熟练度和技能,提升弹奏的能力。
在小提琴考级中,学习者可以选择ABRSM(英国皇家音乐学会)认可的小提琴考级曲目。
ABRSM认可的小提琴考级曲目分为10个等级。
从一级到十级,其考级曲目分别为:一级:罗曼伊斯特编曲的《三个布鲁诺》第一乐章,威廉德维尔编曲的《西班牙小调》,玛丽克莱蒙特编曲的《卡拉芭芭拉舞曲》。
二级:柯斯本伯莱尔编曲的《快乐的节日》,米罗普莱斯基的《狼的叹息》,布里索夫编曲的《奔放的指挥手》。
三级:雅克吉尔伯特编曲的《爱之歌》,威廉德维尔编曲的《英国颂歌》,莫扎特编曲的《芬奇舞曲》。
四级:莫扎特编曲的《芭蕾舞曲》,米罗普莱斯基的《卡门》,布里索夫编曲的《两个组曲》。
五级:贝多芬编曲的《F小调协奏曲》,贝尔编曲的《威斯特安那小调》,苏米特娃编曲的《离别的旅程》。
六级:莫扎特编曲的《D大调协奏曲》,马斯金斯基编曲的《玛丽莎的歌》,莱斯特贝塞尔编曲的《前奏曲》。
七级:贝多芬编曲的《G小调协奏曲》,巴布尔编曲的《十字架》,康孔尼编曲的《大胆的脚步》。
八级:勃拉姆斯编曲的《协奏曲》,梅楚克编曲的《C大调协奏曲》,莫斯科瓦列里布里托尔编曲的《威尼斯婚礼》。
九级:贝多芬编曲的《A小调奏鸣曲》,勃拉姆斯编曲的《G小调奏鸣曲》,莫斯科瓦列里布里托尔编曲的《小夜曲》。
十级:雅克吉尔伯特编曲的《歌剧》,索尔达尔编曲的《珍贵的梦想》,贝多芬编曲的《A大调协奏曲》。
为了确保小提琴考级的准确性,ABRSM记录了每个考级曲目的要求,以及每个曲子演奏时需要注意的问题,例如旋律、细节、张力和节奏,以及曲目的节拍。
在大多数考级曲目中,考生还需要演奏不同的变奏和小提琴配器,以提高其音乐性。
小提琴考级虽然对学生来说有一定的挑战,但是从短期来看,它可以帮助他们对技术和曲谱的理解和应用有更深的认识,提高演奏技巧,培养更好的乐感。
铃木小提琴教材第三册cd光盘曲
铃木小提琴教材第三册CD光盘曲目如下:
1. 《Rondo》 - 莫扎特(Mozart)
这首曲子是莫扎特经典曲目之一,具有优美的旋律和强烈的节奏感。
它适合那些想要增强速度和技巧的学生。
2. 《Gigue》 - 巴赫(Bach)
这首曲子是一个巴洛克时期的舞曲,它的音乐结构很严谨,但也很有
挑战性。
学生可以通过这首曲子提高自己的音乐表现力和技巧。
3. 《Concerto in A minor, 1st Movement》 - 瓦伦蒂诺·达克罗斯(Vivaldi)这是一首非常知名的小提琴曲目,其第一乐章展示了小提琴演奏的多
样性和表现力。
对于那些想要挑战自己的学生,这首曲子很值得尝试。
4. 《Bourrée》 - 巴赫(Bach)
作为一个巴洛克时期的舞曲,这首曲子旋律优美,节奏稳定。
适合那
些想要提高弦乐技巧的学生练习。
5. 《La Folia》(变奏曲)-科雷利(Corelli)
这首曲子是一首著名的巴洛克时期变奏曲,展示了小提琴演奏的多种
技法和表现力。
对于已经有一定演奏基础的学生来说,这首曲子会有
很大的挑战。
以上是铃木小提琴教材第三册CD光盘的曲目列表,每首曲子都有自己独特的音乐风格和学习难度,学生们可以根据自己的情况进行有针对性的练习。
同时,老师要与学生密切配合,制定科学、合理的练习计划,不仅有助于提高学生的演奏技巧,还能让他们更好地理解和欣赏音乐的魅力。
小提琴初学者入门曲目作为小提琴初学者,以下是一些适合入门的曲目,它们可以帮助你熟悉小提琴的基本技巧和音乐表达:1. 素描(Suzuki Book 1, No. 1) - 清水玲子(Reiko Shizuka)2. 小夜曲(Suzuki Book 1, No. 8) - 莫扎特(Wolfgang Amadeus Mozart)3. 红军小提琴协奏曲(Suzuki Book 1, No. 9) - 丁善玺(Ding Shangxi)4. 美丽的黛安娜(Beautiful Diana) - 托马斯·哈斯特(Thomas Hastings)5. 林中的小径(Gavotte in G minor) - 托马斯·奇贝利(Thomas Cribb)6. 迪克和简(Dixie and Jane) - 约翰·L·特劳布里奇(John L. Travis)7. 傻瓜波尔卡(Fool's Polka) - 约瑟夫·舒密特(Joseph Schmid)8. 天堂之门(The Gate to Heaven) - 朱塞佩·托尔伦托(Giuseppe Torelli)9. 早晨的惊喜(Morning Surprise) - 托马斯·奇贝利(Thomas Cribb)10. 莱茵之舞(Rhine River Dance) - 约翰·J·菲斯克(John J. Fiske)这些曲目的难度较低,适合小提琴初学者掌握基本的音乐技巧、节奏感和音色控制。
当然,最好在有一位资深小提琴教师的指导下学习这些曲目,以确保正确的演奏技巧和音乐表达。
同时,温习和反复练习这些曲目,可以帮助你建立起良好的基础,为以后更高级的曲目和技巧打下坚实的基础。
少儿学小提琴选择什么教材好作为一名小提琴教师,如何安排学生的课程是一大难题。
由于当前出版的各种小提琴教材种类繁多,质量参差不齐,常令许多教师无所适从。
有的教师自己本身虽然是不错的演奏者,但在教学上却不能得心应手,这在很大程度上可能就是对教材安排研究不深之故。
本人目睹此种状况良久,此文就是想与广大的小提琴教师、学生以及爱好者们交流一下自己的看法体会,以求抛砖引玉,共同促进少儿小提琴教学事业的发展。
一.入门教材目前大部分教师常用的人门教材,一是传统的《霍曼小提琴基本教程》,二是《初学小提琴100天》(上海音乐学院张世祥教授编著),以及《铃木小提琴教材》前半部分等等。
采用《霍曼》入门,国内外历史都已悠久,它的优点是易懂易记,从E弦开始练习逐步到A弦,再到D弦,最后到C弦,然后结合起来。
这个特点很容易被普通学琴者所接受,尤其是5至7岁的儿童,常会被教材中优美的小曲所吸引.增强练琴的兴趣。
但它的缺点也正在此处,由于教材注意音乐性的发展与节奏的巩固。
对纯技术方面要求就低了一些,待转人深一层的学习后,许多学生容易产生畏难情绪。
《初学小提琴100天》是一本比较科学、系统的教材,它从A弦、D弦开始起步,比较符合人的生理特点,而且很早就转人音阶、琶音、双音、弓法、练习曲与乐曲六个方面的同步综合练习,从人门阶段就为往深层次发展作好了充分准备,同时也加快了传统的练完《霍曼))二册或三册后才分系统训练的练琴进度。
但从《初学小提琴100天》人门,我认为并非是每个孩子都能做到的,一般的学习者会因技术要求严格而产生练琴枯燥乏味的感觉。
至于《铃木》,曲调优美动听,作为补充教材提高学生兴趣尚可,作为主教材则显单薄。
所以在人门阶段,我主张一般的学生从《霍曼》起步,拉完一册后即可转人系统训练;而才能突出又肯练琴的孩子则可以用《初学小提琴100天》作为人门教材,那样从学琴起就会对小提琴训练树立起全面的概念。
二.音阶与琶音练习音阶与琶音可以说是小琴训练中最重要的课程之。
小音乐家杨科课本目录
小音乐家杨科是一位年轻的小提琴演奏家,他的杰出才华和努力让他在音乐领域里崭露头角。
他的课本是一本全方位的音乐指南,该书可以帮助学习音乐的人们更加深入地了解和学习音乐。
本书的目录如下:
第一章:音乐入门
1.1 音乐概述
1.2 声音与乐器
1.3 音乐元素
1.4 音乐符号
第二章:音乐史
2.1 古典音乐历史
2.2 摇滚音乐历史
2.3 流行音乐历史
第三章:音乐理论
3.1 音乐节奏
3.2 音乐和声
3.3 音乐调性
3.4 音乐旋律
第四章:乐器介绍
4.1 弦乐器
4.2 管乐器
4.3 键盘乐器
4.4 打击乐器
4.5 电子乐器
第五章:音乐演奏技巧
5.1 弦乐演奏技巧
5.2 管乐演奏技巧
5.3 键盘乐演奏技巧
5.4 打击乐演奏技巧
第六章:音乐创作
6.1 创作音乐的步骤
6.2 创作音乐的技巧
6.3 创作音乐的挑战
第七章:音乐欣赏
7.1 音乐欣赏的基本方法
7.2 不同类型音乐的欣赏技巧
第八章:音乐教育
8.1 音乐教育概述
8.2 大师级音乐教育者
8.3 为孩子们选择适合的音乐教育
第九章:音乐产业
9.1 音乐产业的概念
9.2 音乐市场的分析
9.3 音乐管理的方式
小音乐家杨科的课本对学习音乐的人们非常有用,它可以帮助他们更好地了解音乐,提高他们的技能和知识。
这本书不仅仅是一个音乐指南,也是一本音乐的百科全书。
无论你是想成为一位音乐家,还是仅仅想了解更多关于音乐的知识,这本书都会帮助你实现你的目标。
山东省学生艺术水平考试小提琴、大提琴曲目要求小提琴考试曲目要求1.音阶与琶音一至六级可参考《实用小提琴音阶练习》(陈又新编著)第一册;七至十级可参考二、三册。
2.从二级开始每级音阶的全部内容和每级的两课练习曲必考,中、外乐曲及协奏曲各选一首。
3.考生除本套曲目外,也可选用《全国小提琴演奏(业余)考级教材》,按规定级别范围参加考试,但不得跨套演奏。
一级第一把位一个八度,两种琶音。
(主和弦,下属和弦第二转位,一拍两音,音阶一弓二音,琶音一弓二音,分弓、连弓不限)D大调或A大调。
《沃尔法特练习曲》(作品45号)第二首《八月桂花遍地开》1.巴赫《小步舞曲》(Op15)2.巴赫《小步舞曲》(Op14 )二级第一把位两个八度音阶,两种琶音。
(音阶一拍一弓四音,琶音一拍一弓三音)G大调、A 大调。
1.《沃尔法特》第四首2.《沃尔法特》第九首歌剧《白毛女》选曲“北风吹”(D或G)1.亨德尔《G大调布列舞曲》2.舒曼《快乐的农夫》里丁《b小调协奏曲》第一乐章或第三乐章三级固定第二把位、第三把位两个八度音阶、两种琶音(一拍四音,音阶一弓八音,琶音一弓六音)C大调。
1.《沃尔法特》第十四首2.《沃尔法特》第十六首《白毛女》选段“北风吹”和“扎红头绳”。
1.马蒂尼《加沃特舞曲》2.贝克尔《加沃特舞曲》(任选一首)1.里丁《b小调协奏曲》第二乐章2.巴克拉诺娃《bB大调小奏鸣曲》3.巴克拉诺娃《d小调协奏曲》第一乐章(任选一首)四级固定第三把位、第四把位两个八度音阶、两种琶音。
(一拍四音,音阶一弓八音,琶音一弓六音)D大调。
1.《开塞》第八首2.《开塞》第十八首自选由民歌改编的乐曲。
(要求有换把乐句)1.贝多芬《G大调小步舞曲》2.贝连斯基《铃鼓舞》(任选一首)协奏曲:12a小调协奏曲》第一乐章(任选一首)五级1.两个八度,一、三把位换把音阶。
D大调、d小调。
2.一条弦上一、三、五把位换把音阶及两种琶音。
(二弦一指开始,要求同第四级)bB大调。
小提琴学习计划一年第一阶段:入门基础训练(1-3个月)1.目标:熟悉小提琴的基本构造、学会正确的手指姿势、掌握正确的执琴姿势。
2.每周练习时间:每天30分钟,每周练习5-6天。
3.练习内容:- 学习基本的指法:练习使用手指按弦的技巧,熟悉音阶练习。
- 学习琴弓的基本姿势:掌握正确的弓持法,进行基本的弓法练习。
- 手腕和手臂的灵活性练习:进行手腕和手臂的灵活性训练,为后续提琴演奏做好准备。
4.参考教材:《小提琴基础教程》、《小提琴指法训练》等。
第二阶段:基本功夯实(3-6个月)1.目标:熟练掌握小提琴的基本演奏技巧,培养音准和节奏感。
2.每周练习时间:每天45分钟,每周练习5-6天。
3.练习内容:- 持续学习音阶和琶音:加强音阶和琶音的练习,提高手指的灵活度和准确性。
- 强化琴弓的运用:进行弓法的练习,包括各种弓法的转换、弓力控制等。
- 学习基本的乐理知识:理解简谱、音符、拍子等基本乐理知识。
4.参考教材:《小提琴专项练习》,《小提琴基本教程:第一卷》等。
第三阶段:提升技巧与曲目练习(6-9个月)1.目标:学习并掌握小提琴常见的曲目,提高演奏技巧和音乐表达能力。
2.每周练习时间:每天60分钟,每周练习6-7天。
3.练习内容:- 学习曲目:选择适合自己水平的小提琴曲目进行学习,注重曲目细节和乐曲表现力的培养。
- 深化音乐理解:深入学习曲目背后的音乐风格、时代背景等,提升对音乐的理解和表现力。
- 提高技巧:加强琴弓控制、音色表现等方面的练习,提高演奏技巧。
4.参考教材:《小提琴曲目鉴赏》,《小提琴技巧训练指南》等。
第四阶段:曲目深度学习与舞台演出准备(9-12个月)1.目标:深入学习复杂曲目,准备进行舞台演出,提高音乐表现能力。
2.每周练习时间:每天60-90分钟,每周练习6-7天。
3.练习内容:- 学习挑战性曲目:挑选具有挑战性的曲目进行学习,注重曲目的技术难度和表现力。
- 舞台演出准备:进行舞台演出前的反复排练,包括曲目的完整演奏和舞台表现。
初学小提琴的教材选择初学小提琴的人当然要选择一本适合自己的实用教材,正确的教材能够让自己更快的上手学习。
下面就是小编为大家整理的初学小提琴的教材,希望对大家有所帮助!初学小提琴教材1、《初学小提琴100天》张世祥这是小提琴教学中非常经典的一本教材,我小的时候刚开始学琴就用的这本书。
张世祥先生也是小提琴教育的专家,他的教材编写的非常细腻,也比较科学,循序渐进,深入浅出,很难得的好书,显然是经过实践、改编、再实践,反复修改和完善的一本书。
这本书虽然叫《初学小提琴100天》,但是真正能在半年的时间内练完已经很不错了,所以如果你选择了这本教材,即便是在短时间内觉得自己进度很慢也不用担心,因为书写的比较细致,如果老师教学不是太跳跃的话,是需要相当一段时间才能全部掌握的。
教材前半部分有很多音阶的练习,还有很多小的练习曲只有一两行,看上去很简单,但是每一条都有侧重点。
有的小练习曲可能不太好听,而且即便是后半部分编者选用的也都是国外的小乐曲或者练习曲,可能不是耳熟能详的,所以练习时候多少会觉得有点枯燥,需要更多的耐心。
练习建议:老师教学的时候一般不会每一条都教,或者每一条都布置成作业,所以如果中间有跳过的部分,童鞋们最好能自行练习,如果其中有不懂的技巧、符号,做好标记上课问老师。
2、《学琴之路》赵薇这本教材也属于比较普及的,我在教小朋友拉琴的时候喜欢选用这本。
因为上面有一些简笔画,能够提起孩子的兴趣,谱子写的也比较清晰,看上去比较简单,排版不像《100天》那样密密麻麻,而且选用的曲子中国乐曲居多,很多都是孩子、家长听过或者会唱的,更容易提起孩子的兴趣。
但是这版谱子在一把位后面安排了三把位的练习,有时候需要打乱顺序来学,这个需要老师来把握,如果是没有老师的指导下练习,按照顺序来,可能会遇到一些困难,总体来说也属于比较科学的一本教材。
练习建议:曲子较多,每个新的知识点选两到三首练熟,不需要每一首都练。
3、《霍曼》这本教材我没有用过,因为看了一遍我觉得跨越很大,我不知道从何入手,就放弃了,但是这确实是一本传统的经典教材,我老师经常用这本书教学,没什么可以告诉大家的,单纯推荐可以买来看看。
史拉迪克小提琴技巧【原创版2篇】目录(篇1)一、史拉迪克小提琴技巧练习概述二、史拉迪克小提琴技巧练习第一册:手指练习三、史拉迪克小提琴技巧练习第二册四、史拉迪克小提琴左手技能练习五、史拉迪克小提琴技巧练习的优点与价值正文(篇1)一、史拉迪克小提琴技巧练习概述史拉迪克小提琴技巧练习是一系列针对小提琴爱好者和专业人士的练习教材,旨在帮助学习者提高小提琴演奏技巧和音乐素养。
这些教材覆盖了小提琴演奏的各种技巧和方法,包括左手技能、右手技能、音阶、琶音、双音等。
通过系统的练习,学习者可以逐步掌握小提琴的演奏技巧,提高自己的演奏水平。
二、史拉迪克小提琴技巧练习第一册:手指练习史拉迪克小提琴技巧练习第一册主要针对小提琴手指练习,包括各种音阶、琶音和双音等技巧。
通过第一册的练习,学习者可以熟练掌握小提琴手指的操控技巧,为后续的演奏打下坚实的基础。
三、史拉迪克小提琴技巧练习第二册史拉迪克小提琴技巧练习第二册主要涉及小提琴的音阶体系和琶音技巧。
通过第二册的练习,学习者可以更好地理解和掌握小提琴的音阶结构,提高琶音演奏的技巧和水平。
四、史拉迪克小提琴左手技能练习《史拉迪克小提琴左手技能练习》是一本专门针对小提琴左手技能的练习教材。
它包括两个章节,共 30 首练习曲。
从第二条弦开始,依次为:每一条弦、每一个把位、每一个手指、每一组手指,再到双音,有顺序有规律地训练下去。
此外,这本书还注意到了每个学习小提琴者的弱势,对第 3 指和第 4 指进行特别训练。
五、史拉迪克小提琴技巧练习的优点与价值史拉迪克小提琴技巧练习系列具有以下优点和价值:1.针对性强:这些教材针对小提琴演奏的各个方面,如左手技能、右手技能、音阶、琶音、双音等,帮助学习者有针对性地进行练习。
2.系统性:史拉迪克小提琴技巧练习从易到难,逐步提高,让学习者能够系统地掌握小提琴演奏技巧。
3.实用性:这些教材中的练习曲具有很高的实用性,可以帮助学习者在实际演奏中运用所学技巧。
小提琴学习各阶段教材选【参考目录】
小提琴教学中,教材的选用是非常重要的首选项目.尤其对于自学者来说,在众多的教材中选用哪些?这些教材如何先后排列?都需哪几类的教材?乃是一个非常重要的问题为了众多的自学者.我将可选用的教材目录,按阶段排列如下;
一启蒙阶段1音节练习教程陈又新小提琴音阶练习
格里格良音节与笆音
赵惟俭小提琴音阶教程(上、下册)
赫利美利小提琴音阶练习
2练习曲初级小提琴练习曲(苏)第一册
沃尔法特小提琴练习曲作品35前边30课
开塞小提琴练习曲,作品20前12课
西特小提琴练习曲作品32第一册
顿特小提琴练习曲作品38第一把位
3协奏曲里丁b小调小提琴协奏曲
巴克拉诺瓦小提琴小协奏曲小提琴小奏鸣曲
塞兹第二小提琴小协奏曲
塞兹第五小提琴小协奏曲
4外国乐曲铃木小提琴教材123册
霍曼小提琴基本教程123册中的二重奏
小提琴外国乐曲新编陕西人民出版社
5中国乐曲少年儿童曲集.
二初级阶段1音节练习教程陈又新实用小提琴音阶练习
赵惟俭小提琴音阶教程
格里格良音阶与笆音
赫利美利小提琴音阶练习
舍夫契克作品1,29
施拉迪克基础练习第一册
2练习曲初级小提琴练习曲(苏)第二册
沃尔法特小提琴练习曲作品35,30课后
开塞小提琴练习曲,作品2012课后
西特小提琴练习曲作品32第2,3,5册
顿特小提琴练习曲作品38
马扎斯小提琴练习曲第一册
3协奏曲维瓦尔迪a小调g小调G大调小提琴协奏曲
胡贝尔(古柏)小提琴协奏曲
里丁D大调小提琴协奏曲作品5
塞兹第134小提琴小协奏曲
4外国乐曲铃木小提琴教材45册
霍曼小提琴基本教程45册中的二重奏曲
马扎斯小提琴练习曲76首中的二重奏
维瓦尔迪双小提琴二重奏
小提琴外国乐曲新编第1,2,册
小提琴名曲集卡尔.海尔曼编
青少年小提琴曲集铃鼓舞.主题于变奏曲.莫扎
特小步舞曲克莱斯特小步舞曲.费奥柯快板5中国乐曲小提琴乐曲选
小提琴曲集新疆之春新春乐牧歌摇蓝曲苏北之春翻身
牧童
三中级阶段1基础练习陈又新实用小提琴音节练习
赵惟俭小提琴音节教程
格里格良音节于笆音
赫利美利小提琴音节练习
舍夫契克作品1,23(40首弓法练习)
施拉迪克基础练习
丁芷諾小提琴基本功强化训练教材
赵惟俭小提琴每日练习
2练习曲西特小提琴练习曲第4,5册
克仑克把位练习
马扎斯小提琴练习曲第23册
顿特小提琴练习曲作品37
克莱采尔小提琴练习曲42首
费奥里洛36首小提琴练习曲
3协奏曲巴赫a小调小提琴协奏曲E大调小提琴协奏曲
维奥蒂第23.20.28.22小提琴协奏曲
罗德第678小提琴协奏曲
克莱采尔小提琴协奏曲第13.19.
海顿第12.3小提琴协奏曲
4外国乐曲铃木小提琴教材678册
外国小提琴曲
小提琴名曲集卡尔.海尔曼编
国际青少年小提琴名曲集第一集赵维俭编,里斯.无穷动
偌瓦切克,无穷动.维尼亚夫斯基,传奇曲...来自故乡5中国乐曲小提琴乐曲选
小提琴曲集庆丰收牧歌春天舞曲夏夜鱼舟唱晚
跳龙灯黎家代表上北京
廖胜京红河山歌
6奏鸣曲亨德尔莫扎特舒伯特科列里塔蒂尼等小提琴奏鸣曲
7巴赫无伴奏组曲
8乐队乐曲片段维瓦尔迪,及亨德尔,大协奏曲.
四中高级阶段1基础练习舍夫契克技术练习
施拉迪克基础练习第二册
赵惟俭小提琴每日练习
卡尔.弗莱什音节体系
2练习曲罗德24首小提琴练习曲
顿特小提琴练习曲与随想曲
3协奏曲布鲁赫第一.二小提琴协奏曲
维尼亚夫斯基 d 小调第二小提琴协奏曲
门德尔松
唯厄唐
德沃夏克
何陈梁山伯与祝英台
4外国乐曲外国小提琴曲选
小提琴名曲集卡尔.海尔曼编
国际青少年小提琴比赛名曲集第一集,第二集.5中国乐曲小提琴乐曲选
小提琴曲集思乡曲寨外舞曲海滨音诗喜见光明
丰收渔歌.
6奏鸣曲舒伯特贝多芬格里克
7巴赫无伴奏奏鸣曲
国际青少年小提琴比赛名曲集第6集,第7集
8乐队乐曲片段
9室内乐三重奏四重奏
五高级阶段1练习曲或随想曲维尼亚夫斯基
帕格尼尼24首随想曲
恩斯特练习曲6首
国际青少年小提琴比赛名曲集第6集,第7集2协奏曲维尼亚夫斯基第一小提琴协奏曲
帕格尼尼123456小提琴协奏曲
唯厄唐第一小提琴协奏曲
悲多芬小提琴协奏曲
肖斯塔科维奇第一,二小提琴协奏曲
马思聪小提琴协奏曲
3外国乐曲外国小提琴曲选人民音乐出版社1--4集
小提琴名曲集卡尔.海尔曼编
国际青少年小提琴比赛名曲集第12345集4奏鸣曲类悲多芬第器材9107小提琴钢琴奏鸣曲
舒蔓小提琴钢琴奏鸣曲
德彪西小提琴钢琴奏鸣曲
福列小提琴钢琴奏鸣曲
拉威尔小提琴钢琴奏鸣曲
布拉姆斯小提琴钢琴奏鸣曲
交响乐对小提琴演奏员必备曲目选集第124集5无伴奏组曲与奏鸣曲巴赫无伴奏组曲与奏鸣曲
伊萨依无伴奏组曲与奏鸣曲
国际青少年小提琴比赛名曲集第6集,第7集6中国乐曲阳光照耀着塔什库尔干
苗岭的早晨
金色的炉台
幻想曲
西藏音诗
7乐队乐曲片段中外各种交响乐.管弦乐.
8室内乐三重奏四重奏五重奏。