对条对格对花
- 格式:doc
- 大小:29.50 KB
- 文档页数:2
服装检验和测试标准各部位尺寸公差表单位:CM部位:一般(+/-)测量、方法胸围:1 夹下1"平度(周围计算)腰围:1 夹下最细处平量(周围计算)下摆:1 下摆处平度(周围计算)衣长:1 后领窝中点量至下摆袖长:1 肩顶点至袖口夹直:0.5 夹圈直度袖脾围:0.5 袖夹底至袖中线垂直度(周围计算)袖口:0.5 袖口处平度(周围计算)肩宽:1 左肩顶点至右肩顶点平度领围:0.8 领窝一周前胸宽:0.8 前幅两夹最细处平度后背宽:0.8 后幅两夹最细处平度腰围:1 扣好钮扣或裤钩平行裤头度,由裤头中间横度(周围计算)臀围:1 裤头摊平由浪上3"“V”度(周围计算)脾围:1 摊平裤筒,浪底处横度(周围计算)前浪连裤头: 1 由浪底度上裤头顶端(度量部位自然平放)后浪连裤头: 1 由浪底度上裤头顶端(度量部位自然平放)外长短:1长:0.5 短:裤平摊,由裤脚口边度至裤头顶端内长短:0.5长:0.5 短:裤平摊,由脚口边度至浪底脾位(围): 1 浪底落地3"平度或者按照制单要求(周围计算含左右互差)脚口:0.8 裤脚口处平摊横度(含左右互差)拉链长度:0.5 由拉链底封尾处度至拉链口封口处钮牌:0.5 由钮牌口度至间线处耳仔长及宽:0.5 由起点到耳仔顶及平度(含相互间互差)袋口长:0.5 袋口处平摊两点平度(含左右互差)袋口宽:0.2 袋口处平摊两点平度(含左右互差)裤头高0.3 裤头底到顶端点直度。
服装通用检验方法1货物数量─ 检查产品数量是否达到查验要求;2 唛头—核对唛头的颜色尺码尺寸3 配比─ 检查物品配比是否与订单,唛头标注及所需要求一致;4 摔箱─ 检查商品及包装是否适于运输保存;5 验针─ 检验商品中是否包括断针和金属;6 包装检查—检查货物包装是否符合要求;7 产品描述/款式/颜色的检验─检查产品与订单及样板在描述/款式/颜色上的一致性;8 尺寸测量─ 检测产品的尺寸是否与要求相符;9 产品称重─ 检查产品的重量是否符合客人的要求;10 品质─ 检查产品的品质;11 挂牌及缝唛─ 检查挂牌及缝唛是否符合要求;12 发霉─ 检查皮革产品可有发霉;13 适当时可以进行阻燃测试;14 ROHS 测试报告;(金属件检测)15 组装及功能试验—将按S3抽样进行功能试验;16 发霉及活虫─ 检查产品中可有发霉及活虫;三、装箱检验1 货物数量─ 检查产品数量是否达到查验要求;2 唛头—核对唛头是否所需要求相符;3 配比─ 随机抽取5箱,检查物品配比是否与订单,唛头标注及所需要求一致;4 摔箱─ 按要求检查商品及包装是否适于运输保存;5 包装检查—检查货物包装是否符合要求;6 产品描述/款式/颜色的检验─检查产品与订单及样板在描述/款式/颜色上的一致性;7 挂牌及缝唛─ 检查挂牌及缝唛是否符合要求;8 发霉及活虫─ 检查产品中可有发霉及活虫;9 其它─ 检查客人提出的其它查验项目。
窗帘规范篇一:窗帘质量标准货物质量标准卷帘技术要求一、面料要求:(1)采用的面料达到相应产品国家标准优质品指标。
(2)阳光面料:采用能够阻挡可见光的玻璃纤维+PVC面料。
(3)遮光面料:采用能够阻挡光的涂层面料。
(4)制作工艺:面料和卷管连接处采用高频焊接式接触,面料和下杆采用高频焊接式接触保证面料和下杆为一体结构,使产品正常运行.面料的两边采用超声波处理毛面。
二、面料性能要求:(1)防火等级:达到GB/T5455-1977标准中的M1、B1级。
(2)环保标准:GB50325-2001。
面料中化学成分含量不得超过国家最新颁布的相关标准和规范要求。
(3)面料中有害物质含量要符合GB1840-2003国家纺织产品基本安全技术规范。
(4)防火标准:GB/T5455-1997(5)工艺:防污、防霉、防油渍、耐脏、易清洗、不易藏污垢、色彩柔和、抗变形处理、抗静电整理。
(6)效果、性能:不起皱、不褪色、日晒色牢度5-6级、垂感好、无异味。
(7)甲醛含量:执行国家标准E1排放标准以PVC包覆聚酯纤维为原材料精心织造的产品,绝不含玻璃纤维成分。
三、辅助件铝型材:1.)选用国产优质高精级铝型材,满足新的GB5237-2000标准。
2.)铝型材可见表面氟碳喷涂处理,铝型材表面做极氧化处理。
3.)型材主要机械性能: 6063-T5(LD31-RCS)型材的机械性能A. 卷管:壁厚>1.0㎜, 直径38㎜.B. 结构精巧,简练,安装方便.各种安装配件为合金材料.部件材料执行标准:GB5237.2-2000C. 整体机构在运行时无噪音,D. 下坠杆采用烤漆2.5㎝扁形铝合金重杆,保证面料在展开时平整不翘边.篇二:窗帘制作工作规范窗帘制作工作规范在布艺产品的制作、加工过程中,质量控制和质量检验始终贯穿于生产的全过程。
因此,公司从质量控制和质量检验这一角度,对各项工作进行规范。
本工作规范既是对各道工序作业的具体要求,又是生产检验质量管理的标准。
缝纫工习题+答案一、单选题(共100题,每题1分,共100分)1.男大衣整烫中,要注意大衣胸部的造型是()。
A、散圆形B、平展形C、椭圆形D、突圆形正确答案:C2.当送布牙与刺布运动不同步时,应采取的排除办法是()A、将面线送入夹线器B、调整偏心轮位置C、调整夹线螺母及梭皮调节螺钉D、旋紧夹针螺钉正确答案:B3.橡胶复合布常作()的用料。
A、外套B、风衣C、墙布D、雨衣正确答案:D4.在生产工艺中,现阶段皮套采用的缝制方法为()和包边缝。
A、手工缝B、搭缝C、平缝D、压缉缝正确答案:C5.()就是利用事物之间的因果关系进行预测的一种方法。
A、趋势外推法B、直观判断法C、经验判断法D、因果关系正确答案:D6.在生产过程中,针距的长短由()调节A、针距标盘B、机针长短C、针距高度D、牙脚高度正确答案:A7.领型与()的关系就象花与叶的关系一样,直接起到衬托作用。
A、脸部B、前胸C、后背D、肩部正确答案:A8.绸类属于()型的丝织物,可做衬衣、裙子、裤子、外套等A、薄B、超薄C、厚D、中厚正确答案:D9.无彩色系与任何有彩色相配都能取得调和,但要注意调整(),以便取得非常明快的调和。
A、纯度B、明度C、色的冷暖性D、色相正确答案:A10.()年,英国木工托马斯·赛特发首先发明了世界上第一台先打洞、后穿线、缝制皮鞋用的单线链式线迹手摇缝纫机。
A、1791B、1790C、1781D、1780正确答案:B11.在绣花生产过程中,其中一个机头无底线时设备会()。
A、不停止运行不报警B、停止运行C、停止运行并报警D、停止运行不报警正确答案:C12.对挺胸凸臀体长上衣,上部调节方法同挺胸体,下部调节方法错误的是()A、向下裂开而加长底摆B、背腰节中点剪至底摆并放大C、后腰节减短D、腰节至底摆的1/2处不动正确答案:D13.绣花填针针迹是由打板员根据实际()来决定的。
A、技术参数B、复杂程度C、外形轮D、花样正确答案:A14.在男西裤的缝制过程中,锁眼有严格规定:开眼高低,位置排列均匀,锁眼按钮扣大小放大(),锁眼不可毛出。
说明《服装生产质量管理控制规范》是根据服装生产流程制定的一份生产管理规范,它是从生产的计划阶段直到大货出运的整个过程都要进行的质量控制,要求在生产过程中的所有环节,对系统和工艺进行实时检查,对于公司的每一份订单,都必须有最终的质量控制报告,以保证质量符合要求。
公司的质量控制人员会在生产期间定期到供货商处查看,监督并确保供货商严格执行了公司质量标准与要求。
公司人员应当有权利在生产前、生产期间以及生产后的任何时间都能随时检查所有服装和查阅所有记录。
《服装生产质量管理控制规范》的主要目的不仅是检查出次品的百分率,而是要指出可能存在的问题,以及能够在以后的生产中尽早纠正这些问题。
服装生产质量管理控制规范一、原辅材料的检查服装的原辅材料是构成服装成品的基础,把好原辅料的质量关,防止不合格的原辅料投入生产,是整个服装生产过程中质量控制的基础。
(一)原辅料入库前的检查(1)材料的品号、品名、规格、花型、色泽等是否与入库通知单及发货票相符。
(2)材料的包装是否完好、整洁。
(3)核对材料的数量、尺寸规格及门幅等内容。
(4)检验材料外观及内在质量。
(二)原辅料保管状况的检查(1)仓库环境条件:湿度、温度、通风等条件是否适合有关原辅料的贮存,如储存毛织物的仓库需具备防潮、防蛀等要求。
(2)仓库场地是否整洁、货架是否光洁,以免沾污或损坏材料。
(3)材料堆放是否整齐,标志是否清晰。
二、技术文件的审核技术文件是影响产品质量的主因,属于生产中的软件部分。
产品投产前,必须对各项技术文件进行严格审查,确保正确无误。
(一)生产通知单的审核对即将发放到各车间的生产通知单中的各项技术指数,如所要求的规格、颜色件数是否正确,原辅料之间是否一一对应等内容,进行核对与审查,确认无误签字后,再向下发放投入生产。
(二)缝制工艺单的审核对所制定的缝制工艺标准进行复核检查,核对有否遗漏和错误,如:①各部位的缝合顺序是否合理、顺畅,缝迹缝型的形式及要求是否正确;②各部位操作规程、技术要求是否准确明白;③特殊的缝制要求是否明确指出。
1.化纤制男式羽绒短上衣及背心加工贸易单耗标准HDB/QB051-2010注:1、本标准中面料、里料和胆料单耗数据根据亚码、欧码中不同尺寸常规款式的羽绒服统一进行排料测算得出。
2、本标准所指常规款化纤制男式羽绒短上衣为带帽、内部结构双层胆料(四层工艺)、有挂面、无防风袖、无防风裙,衣长小于85cm;衣长为从后中领至下摆的长度。
正面反面本标准所指常规款化纤制男式羽绒背心为不带帽、内部结构双层胆料(四层工艺)、有挂面、无防风袖、无防风裙,欧码衣长在80cm以下,亚码衣长在70cm以下;衣长为从后中领至下摆的长度。
正面反面3、如果羽绒服是单层胆料常规款,胆料的单耗应为本单耗标准规定数值的50%。
4、面料幅宽与本标准规定不同时,换算公式为:非标准幅宽情况下的单耗标准=标准幅宽情况下的单耗标准×标准幅宽÷实际幅宽。
本公式只适用于门幅为56-60英寸的面料。
5、如果有加袋、加兜盖、腰带结构变化等异于常规款式的地方,可以根据公式进行推算:非常规款式的单耗标准=单耗标准(常规款式)+增加部分用料×(1+3%)。
6、双面穿的羽绒服,因为风格及款式不同,建议参考面+里的总用量。
7、如果羽绒服可脱卸或附加收纳袋,加工企业应据实申报。
8、印花面料、起绒织物面料在相应单耗标准基础上加8%;格子面料及绗缝面料,加工企业应据实申报。
9、如果一个合同中,大码的数量超过50%或批量小于500件的,加工企业应据实申报。
10、本标准不适用于3XL及以上尺寸。
2.化纤制女式羽绒大衣加工贸易单耗标准HDB/QB052-2010注:1、本标准中面料、里料和胆料单耗数据根据亚码、欧码中不同尺寸常规款式的羽绒服统一进行排料测算得出。
2、化纤制女式羽绒大衣常规款式:指带帽、内部结构双层胆料(四层工艺)、有挂面、无防风袖、无防风裙,衣长在80公分以上、110公分以下的化纤面料女式羽绒服。
衣长为从后中领至下摆的长度。
正面 反面3、如果羽绒服是单层胆料常规款,胆料的单耗应为本单耗标准规定数值的50%。
缝纫工(三级)模拟练习题含参考答案一、单选题(共70题,每题1分,共70分)1、男大衣装领工艺中,装领面的工艺方法要根据()来定。
A、领子的结构B、着装者的体型C、面料的厚度D、大衣的款式正确答案:C2、下装号型为175/74A的男子,腰围高是105.5cm,则其男西服套装裤长规格应设置为( )cm。
A、105.5B、105.5-2C、105.5+2D、105.5±2正确答案:D3、审视服装效果图,不必要( )。
A、侧视B、背视C、正视D、俯视正确答案:D4、橡胶复合布常作( )的用料。
A、墙布B、雨衣C、风衣D、外套正确答案:B5、低腰连衣裙的腰围剪接位置在( )。
A、胸围与腰围间B、臀高线上下C、腰围与臀围间D、臀围线上下正确答案:C6、不能做为板网工艺中细褶的,固定方法的是( )。
A、缝空法B、拼接法C、穿丝法D、缉空法正确答案:D7、标准母板的质量,决定()系列样板的质量。
A、全套号型规格B、一套号型规格C、号型D、号型规格正确答案:A8、在下列选项中,说法错误的是( )。
A、穿孔印法没有直接画线清晰B、穿孔印法裁剪速度快、效率高,可反复多次使用C、直接画法可反复多次使用,适用于大批量、反复批量裁剪D、复写纸法在裁片不会留下画线痕迹,可避免污染正确答案:C9、挺胸体胸部前挺、后背平坦,其着装弊病之一是( )。
A、前领绷紧B、豁止口C、搅止口D、后颈空松正确答案:C10、中山装大小袋口、袋边的羽纱用( )。
A、横丝B、沿角度斜丝C、45°角斜丝D、直丝正确答案:D11、根据国家标准有关对条对格规定,面料有明显条、格在 1.0cm 以上的女大衣应( )。
A、条格料左右对称,互差不大于 0.4cmB、条格料左右对称,互差不大于 0.1cmC、条格料左右对称,互差不大于 0.2cmD、条格料左右对称,互差不大于 0.3cm正确答案:C12、18世纪的洛可可风服装是以( )为中心,以沙龙为舞台展开的优雅样式。
生产工厂质量管理技术部质量治理:技术部是关系到成品尺寸、工艺操作方法的关键部门,分纸样、车办两个环节。
1 纸样:试缩水、放码、裁床纸样、车间实样、尾部实样、车印花实样。
A 试缩水:是了解布料在做成成品后因洗水、整烫使布料经纬向发生的伸缩变化使成品尺寸改变的环节。
试缩水须注意以下几点:必须是客人提供的大货布,测试的布料必须离布头两码以上,试布长度不短于一码,试布中央按经纬向用笔画一个四方形、洗水的用平车车,测试布四周须拷边。
B 止口关系:一样平车驳缝1CM、三线0.7CM、四线0.7CM、五线1.2CM〔含0.2CM切口量〕。
C松量:有里布的款式里布必须松过面布,如此里布就可不能绷紧吊起面布,袋口耳仔要有松位。
D有车印花的要注明车印花字样便于裁床分扎。
E检查纸样块数是否做齐,然后用纸样袋装起并注明款号、尺码、纸样块数、经纬纱向、日期。
2车花实样:车印花位置、尺寸,严格按客人要求去做,要有车印花图贴在纸样正确位置上。
3车间实样:清晰注明各部位止口大小,间线情形,袋位,唛头位,耳仔位,拉链位,中烫实样等。
4尾部实样:钮门钮位〔分洗水前后〕,烫板。
裁床生产质量治理:1 排唛架:排唛架是技术部做出的裁床纸样在唛架纸上最省料、也便于电剪裁剪的图样,对横间、对格、对花的一样在布上排,棉也不用排。
A 先检查布、朴的封度并量下。
B 检查拉布的方式,合掌拉或单张向上。
C 检查纸样,对比样办和制单逐一检查面料、里料、朴的纸样块数并弄清哪些裁片是通码的。
D 检查有无要求对条、格、间、花、毛向的要求。
E 排唛架时注意:唛架宽度应比布封窄2CM,唛架要排平齐,唛架划线不可大于1/10CM,不能漏裁片、错码,要分清左右、经纬纱向、毛向,唛架纸样上要注明尺码、裁片名称、位置,针织品纸样间间隔0.3CM,不可漏剪口位、剪口位深0.3CM,排完后须合上纸样复核。
F 复核后须在唛架纸上注明款号、码数、床数、件数、拉布方式、颜色、日期。
一、服装设计服装设计大致分为两类:第一是成衣设计。
根据大多数人的号型比例设计一套有规律的尺码进行大规模生产(效果图设计);设计时还要考虑到选择的面料、辅料及考虑企业的生产设备和工人的技术;第二是时装设计。
根据市场流行趋势和潮流设计各款服装二、纸样设计当服装的设计效果图被客户确认后,下一步就是由打板人员根据原形来进行样品所需的纸样设计。
打板人员按照客户的要求绘制不同尺码的纸样。
将标准纸样(基准尺码,及预计要生产的服装的中档尺码)进行放大或缩小的绘图称为“纸样放码”,又称“推档”。
目前服装企业多采用电脑来完成纸样的放码工作,在不同尺码纸样的基础上还要制作生产用纸样,并画出排料图。
三、生产准备生产前的准备工作很多,例如对生产前所需要的面料、辅料、缝纫线等进行必要的检验和测试,材料的预缩和处理、样品、样衣的缝制加工等。
四、裁剪工艺裁剪是服装生产的第一道工序,其内容是把面料、里料及其他材料按排料、划样要求剪切成衣片,还包括排料(排料方案越价越能节省面料,从而降低生产成本)、铺料、算料、坯布疵点的借裁、套裁、裁剪、验布、编号、捆扎等。
五、缝制工艺缝制是整个服装加工过程中技术性较强,也较为重要的成衣加工工序。
他是按不同的款式要求,通过合理的缝合,把各衣片组合成服装的一个工艺处理过程。
所以如何合理地组织缝制工序,选择缝迹、缝型、机器设备及工具等都十分重要。
六、熨烫工艺成衣制成后经过熨烫处理,达到理想的外形,使其造型美观。
熨烫一般分为生产前熨烫、粘合熨烫、生产中的熨烫(中烫)和成衣熨烫(大烫)四大类。
产前熨烫时指在裁剪之前对面料、辅料进行的预处理,其目的是使面料、辅料通过熨烫除去褶皱,获得热湿回缩,以保证裁片尺寸的稳定性;粘合熨烫时对需要粘合衬的衣片进行粘合处理;中间熨烫时在缝纫生产过程中进行的熨烫,包括部件熨烫、分缝熨烫、归拔熨烫。
部件熨烫时对服装各部件进行的熨烫;分缝熨烫是将缝头烫平,烫开;归拔熨烫是使平面衣片通过归拢和拔开塑形成三维立体。
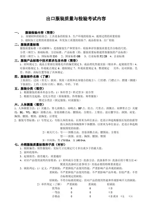
出口服装质量与检验考试内容一、服装检验内容(简答)1、原辅材料的检验2、工具设备的检验3、生产环境的检验4、裁剪过程的质量检验5、缝制加工过程的质量检验6、外发加工质量的检验7、成品检验8、出厂检验二、服装质量标准服装质量标准(名词解释):是指服装生产和贸易中,检验和评价服装质量是否合格的尺度。
分类(填空):基础标准、方法标准、产品标准(附:服装质量标准通常指服装的产品标准)级别(填空):1、国际标准ISO 2、国家标准GB 3、行业标准FZ/ZB 4、企业标准三、服装产品标准中技术要求包含内容(简答)1、材料规定2、成品主要部位规格允许的偏差规定3、成品理化性能实验(缩水率、起皱级差等)4、对条对格规定5、外观疵点规定6、缝制规定7、外观质量规定8、整烫规定另外,还对拼接、色差、纬斜、商标位置等做了具体规定。
四、服装部件名称(了解)上装部位:过肩(育克)、披肩、领窝(衣领和衣身缝合的地方)、门里襟、门襟止口、摆缝(侧缝)下装部位:上裆(直裆/立裆)、横裆、中裆、下裆五、服装分类(填空)1、根据服装的基本形态分类:1)体形型2)样式型3)混合型2、根据历史起源:史化分类法(原始服装、热带服装、寒带服装)缪式分类法(固定服装、时派服装)六、人体测量(填空)1、人体测量方法:1)关键点:第七颈椎点、肩峰点、BP点、肘点、尺骨点、颈侧点、肩胛骨点2)关键线:BL、WL、HL3)颈椎点高、坐姿颈椎点高、腰围高、全臂长、上臂长、前后腰节长、颈围、肩宽、胸围、腰围、臀围、前胸宽、后背宽2、服装号型标准:1)号型定义:号指人体的身高,以厘米为单位表示,是设计和选购服装长短的依据型指人体的净体胸围和下体腰围,以厘米为单位表示,是设计和选购服装围度的依据。
2)相关尺寸:号——颈椎点高、坐姿颈椎点高、腰围高、全臂长型——颈围、肩宽、胸围、腰围、臀围3)中间体:男170/88A 女160/84A七、内销服装质量标准和手段(衬衫)1、极限偏差:制作服装时,实际尺寸比规定尺寸多出或少于的最大值。
关于服装CAD软件的了解CAD 就是“Computer Aided Design”的缩写,意思就是计算机辅助设计,那么服装CAD就是计算机辅助服装设计,一般有创作设计(款式、色彩、服饰配件等),出样,放码,排料等。
服装CAD是在20世纪70年代起步发展的,服装CAD系统由硬件和软件两部分组成。
服装CAD全名就是服装计算机辅助设计,是服装Computer Aided Design 的缩写。
服装CAD是从20世纪70年代才起步发展的,但随着计算机技术以及网络技术以及网络技术的迅猛发展,服装CAD技术发展也很快,其在产业中的运用日益广泛。
服装CAD系统由硬件系统和软件系统两部分组成。
服装CAD硬件系统是软件的载体,一般包括:·数字化读入设备:相当于扫描仪。
专用扫描仪用来扫描款式效果图或面料。
数字化纸样读入仪用来读取手工绘制的纸样。
·电脑:对电脑的配置要求不是很高,最好是P4、30G~40G硬盘、256M 内存。
显示器也应该好些,17英寸以上的纯平显示器为好,保证图样效果又善待自己的眼睛。
·输出设备:打印机、绘图仪或自动拖铺裁床。
打印款式效果图一般彩色打印机就可,绘制纸样则需要90cm以上幅宽的纸样打印机。
绘图仪的价格与输出幅宽有关。
·服装CAD的软件是硬件的灵魂,从功能上来分一般包括:·服装款式设计系统:包括服装面料的设计以及服装款式的设计。
·服装纸样设计系统:包括结构图的绘制功能,纸样的生成,缝份的加放,标注标记等功能。
·服装样片推码系统:由单号型纸样生成系统多号型纸样。
·服装样片排料系统:设置门幅、缩水率等面料信息、进行样片的模拟排料,确定排料方案。
随着近年来CAD技术的开发,发展,软件价格逐渐合理化,价位有了较大的下调,尤其国产服装CAD软件,还自由选购不同的系统组合。
很容易实现个人电脑打板。
CAD实现了技术与艺术的最佳结合在服装艺术中不会像在绘画及雕塑艺术中那样让抽象派有那么自由的表现空间,换句话说,服装艺术的抽象是有限度的,即使是被当作艺术品的一件服装,也终究摆脱不了“穿着”这一原始的功能属性;服装行业的特点,决定了它是艺术和技术结合的最佳领域。
高级缝纫工测试题+答案1、在标准色相环中,( )的纯度最高。
A、红色B、橙色C、绿色D、黄色答案:A2、在制订劳动定额的方法中( )是由定额员根据本人或车间、班组长期实践经验估算出来的。
A、技术测定法B、类推比较法C、经验估工法D、统计分析法答案:C3、双面织物裁剪划样时,应用( )。
A、点线器B、线钉C、画粉D、漏板答案:B4、男衬衫前领口的整烫要求是()A、烫散B、烫还口C、烫平烫皱D、不可烫皱并留有窝势答案:D5、西服领茄克衫在装挂面时,挂面驳头、驳角处应()。
A、略放层式B、放松C、略案D、不放层式答案:C6、在制作自由结构式礼服前,首先对人体模型的( )进行补垫。
A、肩部B、胸部C、臀部D、腰部答案:B7、下列( )指的不是裁剪样板。
A、可以用于批量裁剪中排料的样板B、可以用于批量裁剪中画样的样板C、可以用于面料裁剪的样板D、可以用于中高档产品的对条、对格、对花的样板答案:D8、在商品经济社会里,( )直接决定消费者的需求程度。
A、商品B、销售渠道C、价格D、推销方式答案:C9、根据国家标准,在缝制精梳毛织物女大衣时,手拱止口的针距密度为( )。
A、不少于4针/3CmB、不少于6针/3CmC、不少于7针/3CmD、不少于5针/3Cm答案:D10、男西服下摆长度的变化是根据( )确定的。
A、下摆档差B、胸围档差C、肩宽档差D、腰围档差答案:B11、局部抽褶作为装饰手段在( )中运用最多,它可用于修饰形体,也可用作装饰局部,主要适用丝绸及轻薄织物面料。
A、职业服B、男装C、童装D、休闲服答案:C12、服装可分为H型、A型、Y型、x型等,这主要是从( )来分类。
A、着装状态B、外型C、着装方式D、覆盖状态答案:B13、 ( )就是利用事物之间的因果关系进行预测的一种方法。
A、经验判断法B、直观判断法C、因果关系法D、趋势外推法答案:C14、人体的腰背( )时的幅度比较明显,在结构设计上要多考虑,后身增加运动量。
泳衣的做工检查指引本检查指引旨在提供一份详细的操作指南,以确保泳衣产品的质量符合预期标准。
通过按照指引中的检查手法和标准进行检查,可以确保泳衣的外观、面料、车缝及线迹、配件等方面的质量符合要求。
同时,注意点的提醒将帮助检查人员避免常见的问题和疏漏。
请在进行泳衣的检查时,严格按照指引中的步骤进行操作,并记录检查结果,泳衣服装都较小,建议按项目检查。
任何不符合标准的问题应及时记录并与相关部门进行沟通,以便及时解决和改进。
通过本指引的使用,我们将能够提供高质量的泳衣产品,满足消费者的需求和期望。
同时,也将为我们的品牌树立良好的声誉和形象。
1.平铺大货于台面,首先检查总体外观布料:主面料、花边、衬托,里布等面料正反面必须与指定布卡(或者确认布片)完全一致。
布纹:织物之纹路,花边之纹路必须与技术样衣一致;配色:件产品上的不同裁片,如相同颜色则色差不宜有明显色差,若属不同色泽,则相互之间的正反搭配应符合样衣要求,则色差不应超过规定范围(按照指定色号布卡3级内色差接受)。
对称:凡产品要求对称部位,包括色泽、花纹、尺寸大小、长短角度等均匀应基本保持一致。
平服:产品之接缝、折边、拉伸部位等表面不应出现起波浪、蓬松,扭纹,不平服现象(除非工艺有特别要求)露底:产品之表面覆盖物,不应该看得见内层夹、钢圈等被覆盖之色泽,(产品有特别要求除外)对花、对条、对格:当产品系由格仔、条仔及花纹等面料制成时,不同裁片之间之缝合应注意相互间之配合,如工艺要求对条、对格、对花对波时、须按照工艺要求对照样板进行产品验收。
熨烫:应考查作业员是否根据织物种类调节熨烫温度及适当控制时间,以防止烫黄、发激光、死痕等疵品出现,熨烫粘合衬底时,应保证当粘合良好,不应出现起泡,起扭等情况。
丈根:对于有波牙的丈根不允许有盖牙,露芽不均匀等影响外观的问题存在2.进一步检查布料表面情况检查印花、织造、整染因数方面的问题,不可有渗色、晕染、沾色、阴阳色、脱色、纱结、停车痕,抽丝,染花,严重透底,色纱,大肚纱,杂质等缺陷。
铺布料,像课堂上老师教的4种铺料方法。
一、来回对合曝料是指在一层料扑到头后折回再铺,适用范围:1无花纹的素色面料;2无规则的花形图案,即倒顺不分的印花和色织布料;3裁片和零部件对称的产品。
来回铺料的优点:对称性裁片比较准确,有利于节约原料,采用不冲断铺料可提高工作效率。
但是缺点是:由于两端有色差的衣料,难以避免色差影响;对有道顺毛,倒顺花的衣料不能采用此法,因为会出现上层顺、下层倒的现象。
二、单层一个面向铺料是指在一层衣料铺到头后冲断、夹牢,讲布头拉回起点再进行第二次铺料。
适用范围:1径向左右是不对称的条子衣料2左右不对称的鸳鸯格衣料3有倒顺毛衣料4服装的左右两边造型不同.单层一个面向铺料的优点:对规格、形式不一样的裁片,采用单面画样,铺料,可增加套排的可能性,保证倒顺毛和左右不对称布料不错乱、颠倒。
但是缺点是:由于是单面画样、铺料,左右两片对称部位容易产生误差。
三、翻身对合铺料是指一层衣料铺到头后,将衣料冲断翻身铺上。
适用范围:1左右两片需要对条、对格、对花的产品,用冲断翻身对合铺料,在铺料时上下层对准条格花可使左右两片条格花对准。
2有倒顺花图案的衣料或者图案中的花型虽然有倒、有顺,但主体花型是不可倒置的衣料3有倒顺毛的衣料4上下条格不对称的鸳鸯格衣料。
翻身对合铺料的有点:产品表面绒毛和倒顺花形图案顺向一致,使对格、对花产品容易对准;使裁片的对称性好,刀眼、钻眼精确度高,方便缝制。
但是缺点是:在铺料是需要剪短翻身铺上,操作比较麻烦。
四、双幅对折铺料。
因为进的布料没有宽幅的,所以实践时并没有接触到双幅对折铺料。
一个星期下来铺料,帮着师傅裁剪,知道了什么样的布料怎样铺,还有铺的层数要和推刀匹配,在学校只是知道,没有见过实物,书本与实践相结合,更加理解铺料的重要性。
成衣工艺复习资2010。
11.16(1)检验标准:①按合同要求及有关规定、实物样品和GSBY76001—88《出口衬衫熨烫外观样照》。
②SN/T1932.7—2008《出口衬衫检验规程》。
(2)检验项目:①成衣外型测定,以目测为主,对照款式样(确认样),按合同或标准及有关规定等查对实货是否依照规定生产,商标、吊牌、尺码带定位是否正确。
②熨烫定型,首先检验领子部位,立领衬衫,领圆大小适宜,领尖插片要足不折尖,折叠端正,前、后身及袖身平服,挺括、袖口齐,无亮光、水渍、烫黄等,成衣外观整洁。
③外观疵点:面料无明显疵点,无色差,详细要求按SN/T1932.7—2008《出口衬衫检验规程》。
④缝制检验:各部位线路顺直,双明线宽窄一致,牢固、针距密度符合规程要求,缝修大小一致,缝合吃势均匀不起绺,无毛漏开线、止口倒吐,扣位正确,扣牢固,扣眼无毛疵,对条、对格、对花部位符合规定。
⑤检测规格尺寸:可按合同或规程进行测量主要有五部位,领大、衫长、胸围、肩宽、袖长,规格尺寸准确。
⑥辅料:缝线与面料应一致,(顺色)面料缩水率要准确,纽扣大小一致,无残扣,水洗后效果优良,有柔软感,无黄斑,水渍等。
(3)检验操作程序:检验动作要统一,检验时应把衬衫衣领位置向上平放于检验台上,折叠衬衫首先检验折叠外观,然后按检验程序逐项进行检验,从上到下,先看左,后看右,看完表面,看里面,最后翻过来检验包缝线.应顺直无脱落现象.(4)质量要求:①外观:折叠端正,熨烫平挺,商标、尺码标位置端正准确,无歪斜。
②领子:领面平服,无外翻。
松紧适宜,领圆大小要一致,领不起泡、渗胶,明线顺直,无跳线,接线,止口无反吐,领尖大小对称,领尖无断尖,领头圆顺,领豁口大小适宜。
绱领子三点定位准确,不偏斜,底领不外露.③门衿:门衿应平服,松紧适宜,宽窄一致,线路顺直,双明线宽窄一致,无接线、断线,销眼间距应均匀,无漏针、断线,开刀利落,无线毛,扣位与扣眼应相符,钉扣要牢固,扣大小一致,无残扣.门、里衿长短应一致。
远建家具(北京)有限公司QC/YJ204缝纫、锁边工序作业指导书1、目的:确保各生产要素制造产品部件质量达标的有效性,对工序生产过程管理实行可控性指导。
2、工序:缝纫(外套、内套)、锁边3、适用设备:缝纫机、锁边机4、产前准备4.1.不适用本工序设备使用的工具、刀具、材料不得继续使用并退回其出处。
4.2.班前机器设备的润滑保养和设备空载运行安全检查。
4.3.产品部件加工规格尺寸、形状、材质、面料皮革种类、颜色、数量必须与产品工艺流程单、生产(作业)计划等书面技术文件相符合。
4.4.现场面料、皮革裁剪半成品检验合格后在产品工艺流程单交接验收签字。
5、生产过程控制5.1.产品部件加工过程执行本岗位设备安全操作规程。
5.2.产品部件加工过程执行产品工(序)艺质量控制计划。
5.3.缝纫、锁边工艺规程5.3.1. 缝纫前应检查缝纫机,不能有浮线、跳针等现象;对面料、皮革裁剪半成品核查产品部件数量,检验裁剪质量、挑出不合格返回上工序;5.3.2.根据要加工的物料领取针线,如皮料用粗(6股)丝线、用19﹟以上的针;布料用细(6股或3股)丝、涤线、19﹟以下的针;针线颜色按加工材料的颜色搭配;5.3.3.针距标准(参考):单位:毫米用料情况明线与明线对应的暗线与双明线对应的暗线面料与面料4—5 4—5 2—3厚皮与厚皮7—8 5—6 4—5厚皮与人革7—8 4—5 3—4薄皮与人革5—6 3—4 3—4薄皮与薄皮5—6 3—4 3—4人革与人革4—5 3—4 2—3人革与布4—5 3—4 2—35.3.4.加工皮料针距:暗线为2.5针/CM、4mm,明线为 2针/CM、5mm;远建家具(北京)有限公司QC/YJ204加工布料针距: 暗线为 3针/CM、3.3mm,明线为2.5针/CM、4mm;羽绒内胆针距:暗线为 4针/CM、2.5mm;明线为 4针/CM、2.5mm;缝份压脚: 10mm或12mm;双明线行距: 4mm或 5mm;5.3.5.同一剪口的长、短边缝合是不改变短边长度,把长边抽缩、抽缩必须均匀与短边缝合,缝线必须直、不得把短边拽拉得和长边一样再缝合;5.3.6.拼接面料图形完整、图案连续对称,拼接面料不得有倒花和明显色差。
第七章服装材料的选配使用服装材料的选择与运用关系到服装款式设计的成功与否以与工艺制做的具体实施,也关系到服装的穿着效果,因此这是服装专业人员迫切需要解决,也是必须解决的问题,力求正确、合理地选择与运用服装材料。
第一节选择与运用服装材料的内容怎样正确、合理地选择与运用服装材料呢?可以概括为以下几方面的内容。
1根据所设计的服装款式,选择相应的面料和辅料,并采取一定的工艺手段到达预期的设计效果。
这是"目标设计"的方法。
先从服装到材料,根据服装的款式、风格、服用性能和穿着者的特点,去设计或选择相应的材料;再从材料到服装,通过一定的造型手法和工艺处理实现预期的服装设计效果和穿着效果。
这就要求服装设计师应掌握大量"材料信息",经分析处理,从中选择最适合的材料。
见多识广、感受丰富方可不断发现和运用更多更好的服装材料。
2.运用已有的面料和辅料,设计、制做符合要求的服装。
这是"材料设计"的方法。
根据材料的服用性能和风格特征,设计制做相应款式的服装,成功与否在于设计师对服装材料的了解认识程度和运用的自如性与巧妙性。
同样一块普普通通的面料,经过设计师的再创造,可表现出非凡的效果,甚至精彩绝伦。
因此服装设计师必须具备对现有材料进展再创造的能力,以满足服装造型和风格的需要,丰富材抖的表现力。
3.在服装设计、制做和穿着过程中,正确处理和使用材料,充分表达最正确效果并且保证材料完好无损。
只有全面掌握服装材料的特性,才能在实际的设计、制做、穿着过程中区别对待。
例如,针对造型能力不同的材料,如何去选择、运用、处理;掌握耐热性和定型性不同的材料在樊烫整理时的温度、时间和方法;掌握各种服装材料洗涤、晾晒、整烫和收藏的正确方法等等。
第二节选择与运用服装材料的重要性一、服装设计与服装材料原料组成、组织结构和生产工艺构成了服装材料的内在服用性能和外观风格特征,这就是材料的特性,有关这方面的内容已在前面各章中详细阐述。
可博实业对条、格、花、毛原料经、纬、斜向的工艺规范
1.1原料的条形有对称条、鸳鸯条两种。
有直条,有横条。
对称条与鸳鸯条的区别如下:
1.1.1 对称条:如果是直条,则左右条子的花纹或颜色是对称的。
如果是横条,则左右条子的花纹或颜色不对称。
1.2对称条,鸳鸯条工艺要求如下:
1.2.1经、纬、斜向的条子的在缝纫操作中必须注意组合,直条、直格经向倾斜度不得大于0.5CM,横条、横格纬向倾斜度不得大于0.2CM,
1.2.2上衣垂直对条的部位:门里襟,左右袋眉、贴袋、前中、后中、左右袖山、裤子前后片的中线等。
1.2.3上衣水平对条的部位:门里襟、左右袋眉、贴袋前中、后中、左右袖山、袖子与衣身胸围线下段、前后侧缝,裤子外侧、内侧、前后裆缝、下裆、脚边等。
1.2.4条子斜向组合时注意条子是否对准、对齐。
例如上衣的领头后中缝,裤子的前、后裆缝等部位。
穿在身上的如果是直条,应该呈V字型,如果是横条应该呈∧字型。
前后缝条子对正的话,横条呈V字型,如果是条,应该呈∧字型。
2.2对称格、鸳鸯格工艺要求如下:
2.2.1对称格是指原料上下、左右的花纹、格型、颜色都对称的。
鸳鸯格是指原料直条或横条中任何一根条子的左右、上下的花纹、格型、颜色都是不对称的。
2.2.2对称格、鸳鸯格原料在缝纫操作中必须注意组合,例如上衣的门里襟,左右袋眉、贴袋、前中、后中、左右袖山、裤子前后裆缝、外侧、内侧、前后裤片中线等,组合时,扣烫部位将格位烫准扣齐,装配部位装准格位劈齐对称,拼合部位格位对齐、对准、对称。
2.2.3 鸳鸯格原料在大货生产上对明条不对暗条,对粗条不对细条,格子对牢、左右高低一致。
2.2.4 鸳鸯格斜向组合时,明显直横条格都要对准,不可偏移。
2.3对花工艺要求如下:
2.3.1花型原料有顺花、对称花、倒顺花三种。
顺花,是指花型朝一顺方向的。
对称花是指花型上下、左右的花纹或颜色是对称的。
倒顺花,是指花型既有倒方向,也有顺方向。
倒顺花组合有二种类型,一种是有规侧的,另一种是无规侧的。
有规侧的倒顺花容易看清。
无规侧的倒顺花不一看清,当有主花,操作时以主花为准。
2.3.2顺花:前后片大身、大小袖片花型要一顺方向倒。
至于对花,一般产品不强调。
但高档产品在主要位置必须对花。
例如门里襟、领角、贴袋等部位。
对称花:凡是对称的部位,花型都要对称。
例如前身门里襟、领角、袋袋、袖子等部位。
倒顺花:(1)有规侧的:前身门里襟对横花。
贴袋对前身花,领角对花,袖子对直花。
(2)无规侧的:以主花为准,一般主花排例是一顺的,所以要以主花为准进行对花。
2.4对毛工艺要求如下:
2.4.1是指原料正面有绒毛,例如灯芯绒之类的原料。
毛绒的顺方向为顺毛,毛绒的逆方向为倒毛。
倒毛、顺毛做服装的特点是顺毛做成的服装,色泽淡而起亮光。
倒毛做成的服装,色泽深而鲜艳。
但是一件产品中决不允许有倒有顺,必须做到一件衣服的裁片顺毛都是顺毛,倒毛都是倒毛。
如果一件产品毛向有倒有顺,就会造成色泽有差异而产生严重色差。
所以,开包时,首先要检查裁片,将前后大身,另部件与大身进行核对。
如有差错,应及时纠正或退回裁剪部。
2.4.2灯芯绒织物的经向,下层容易皱缩。
例如上衣的摆缝、装挂面、裤子的侧缝、下裆等部位。
2.4.3灯芯绒织物的纬向,上层容易陂下。
例如缉下摆边、袖口边、脚口边等部位。
2.4.4灯芯绒织物的斜向,上下二层都容易伸长。
例如做领、缝合肩缝、缝合前后裆缝等部位。
2.5操作方法如下:
2.5.1经向:在缝制时,下层拉紧,上层向前推送。
2.5.2纬向:在缝制时,下层稍拉紧,上层向前推送。
2.5.3斜向:在缝制时,下层放平,上层向前推送。
2.6质量要求:
缝线无松紧,缝份平整服帖。
贴边无链形,组合宽窄均匀。
丝绺无偏歪,归正顺直。
毛向无倒顺,色彩一致。
起草:张银灿
时间:2011年1月8日星期六。