高中物理《超重与失重》导学案+课后练习题
- 格式:doc
- 大小:969.00 KB
- 文档页数:32
《超重和失重的练习》姓名学号班级1.在完全失重的状态下,下列物理仪器还能使用的是:( CD )A.天平 B.水银气压计 C.电流表 D.秒表2.跳水运动员从10 m跳台腾空跃起,先向上运动一段距离达到最高点后,再自由下落进入水池,不计空气阻力,关于运动员在空中上升过程和下落过程以下说法正确的有:( D )A.上升过程处于超重状态,下落过程处于失重状态B.上升过程处于失重状态,下落过程处于超重状态C.上升过程和下落过程均处于超重状态D.上升过程和下落过程均处于完全失重状态3.下列关于超重和失重的说法中,正确的是 ( D ) A.物体处于超重状态时,其重力增加了B.物体处于完全失重状态时,其重力为零C.物体处于超重或失重状态时,其惯性比物体处于静止状态时增加或减小了D.物体处于超重或失重状态时,其质量及受到的重力都没有变化4.在静止的升降机中有一天平,将天平左边放物体,右边放砝码,调至平衡.如果①升降机匀加速上升,则天平右倾②升降机匀减速上升,则天平仍保持平衡③升降机匀加速下降,则天平左倾④升降机匀减速下降,则天平仍保持平衡那么以上说法正确的是: ( C )A.①② B.③④ C.②④ D.①③5.原来做匀速直线运动的升降机内,有一被伸长的弹簧拉住的.具有一定质量的A物体A静止在地板上,如图4-20所示.现发现A突然被弹簧拉向右方,由此可判断,此时升降机的运动可能是: ( BC ) 图4-20A.加速上升 B.减速上升C.加速下降 D.减速下降6.如图4-17所示,试管中有一根弹簧,一个质量为m的小球压在弹簧上.开始时手握住试管处于静止状态,现在突然放手,则小球在开始阶段的运动,在地面上的人看来:( A )A.自由落体运动B.向上升起一定高度后落下C.向下做加速度小于g的运动D.向下做加速度大于g的运动图4-177.质量为m的物体放置在升降机内的台秤上,升降机以加速度a在竖直方向上做匀变速直线运动,若物体处于失重状态,则:( AB )A.升降机加速度的方向竖直向下B.台秤的示数减少maC.升降机一定向上运动.升降机一定做加速运动D.两物块同时竖直向上抛两物块叠放在一起,当把A、B8.如图1所示,A、B)),则:( CD 出时(不计空气阻力g 的加速度大于.BA.A的加速度小于g B B间的弹力为零B的加速度均为g D.A、C.A、静止时用手指堵住小孔不让它漏水,所示,一个盛水的容器底部有一小孔,9.如图2) ( D 假设容器在下述运动过程中始终保持竖直,且忽略空气阻力,则: A.容器自由下落时,小孔向下漏水 B.将容器竖直抛出,容器向上运动时,小孔向下漏水;容器向下运动时,小孔不向下漏水.将容器水平抛出,容器在运动过程中小孔向下漏水C .将容器斜向上抛出,容器在运动过程中小孔不会向下漏水D、直升机悬停在空中向地面投放装有救灾物资的箱子,如图所示。
《牛顿第二定律》同步练习
1.下面关于失重和超重的说法,正确的是( )
A.物体处于失重状态时,所受重力减小;处于超重状态时,所受重力增大
B.在电梯上出现失重现象时,电梯必定处于下降过程
C.在电梯上出现超重现象时,电梯有可能处于下降过程
D.只要物体运动的加速度方向向上,物体必定处于失重状态
2.“神舟十号”绕地球运动时,里面所有物体都处于完全失重状态,则在其中可以完成下列哪个实验( )
A.水银温度计测量温度
B.做托里拆利实验
C.验证阿基米德原理
D.用两个弹簧测力计验证牛顿第三定律
3.某电梯中用细绳静止悬挂一重物,当电梯在竖直方向运动时,突然发现绳子断了,由此判断此时电梯的情况是()
A.电梯一定是加速上升
B.电梯可能是减速上升
C.电梯可能匀速向上运动
D.电梯的加速度方向一定向上
4.如图5-5-3所示,轻质弹簧的上端固定在电梯的天花板上,弹簧下端悬挂一个小铁球,在电梯运行时,乘客发现弹簧的伸长量比电梯静止时的伸长量大,这一现象表明( )
图5-5-3
A.电梯一定是在上升
B.电梯一定是在下降
C.电梯的加速度方向一定是向下
D.乘客一定处在超重状态
1.一质量为m
的人站在电梯中,电梯加速上升,加速度大小为13g,g为重力加速度.人对电梯底部的压力大小为。
2.如图5517所示,台秤上放置盛水的杯,杯底用细线系一木质小球,若细线突然断裂,则在小木球上浮到水面的过程中,台秤的示数将 ( )
图5517。
第7节超重与失重课后训练巩固提升基础巩固1.下列关于超重、失重现象的描述正确的是( )A.电梯正在减速上升,人在电梯中处于超重状态B.电梯正在加速下降,人在电梯中处于失重状态C.举重运动员托举杠铃保持静止,运动员处于超重状态D.列车在水平轨道上加速行驶,车上的人处于超重状态,加速度向下,故电梯中的乘客处于失重状态,故A错误;电梯正在加速下降,加速度向下,故电梯中的乘客处于失重状态,故B正确;举重运动员托举杠铃保持静止,运动员处于平衡状态,故C错误;列车在水平轨道上加速行驶,车上的人的加速度方向为水平方向,故人不超重也不失重,故D错误。
2.关于某同学起跳离开地面后的运动状态,下列说法正确的是( )A.上升、下降时都处于超重状态B.上升时处于超重状态,下降时处于失重状态C.上升、下降时都处于失重状态D.上升时处于失重状态,下降时处于超重状态,仍然受到重力的作用,上升阶段和下降阶段重力提供向下的重力加速度,该同学都处于失重状态。
故C正确,A、B、D错误。
3.(多选)下图是某同学站在压力传感器上做下蹲—起立的动作时传感器记录的压力随时间变化的图线,纵坐标为压力,横坐标为时间。
由图线可知,该同学的体重约为650 N,除此以外,还可以得到以下信息( )A.1 s时人处在下蹲的最低点B.2 s时人处于下蹲静止状态C.该同学在0~4 s内做了2次下蹲—起立的动作D.下蹲过程中人先处于失重状态后处于超重状态,先是加速下降失重,到达一个最大速度后再减速下降超重对应先失重再超重,到达最低点后处于平衡状态,由图可知,t=1s时人仍然加速下降,故A错误;人下蹲动作分别有失重和超重两个过程,先是加速下降失重,到达一个最大速度后再减速下降超重对应先失重再超重,到达最低点后处于平衡状态,所以在t=2s时刻人处于下蹲静止状态,故B正确;人下蹲动作分别有失重和超重两个过程,先是加速下降失重,到达一个最大速度后再减速下降超重对应先失重再超重,起立对应先超重再失重,对应图像可知,该同学做了一次下蹲—起立的动作,故C错误;结合A的分析可知,下蹲过程先失重后超重,故D正确。
一、单选题(选择题)1. 近几年,极限运动越来越受到年轻人的喜欢,其中“反向蹦极”是一项比蹦极更刺激的运动。
如图所示,弹性轻绳的上端固定在O点,并与力传感器相连,拉长后将下端固定在体验者的身上,并与固定在地面上的扣环相连。
稳定时力传感器示数为 2100N,打开扣环,从A点由静止释放,体验者(连同装备)像火箭一样被“竖直发射”,经B点上升到最高位置C点,在B点时速度最大。
人与装备的总质量为70kg(可视为质点),不计空气阻力,则下列说法不正确的是()A.在C点,人处于失重状态B.在B点,人所受合力为零C.打开扣环瞬间,人的加速度大小为 10 m/s2D.从A点到B点上升过程中,人的加速度不断减小2. 在探究超重和失重规律时,某体重为G的同学站在一压力传感器上完成一次下蹲和起立的动作,传感器和计算机相连,经计算机处理后得到压力随时间t变化的图像,则图像中可能正确的是()A.B.C.D.3. 青岛市中学生体质健康测试中,引体向上项目是男子测试的内容之一,某同学在测试中两手握紧单杠,双臂竖直,身体悬垂;接着用力快速上拉使下颌超过单杠(身体无摆动),稍作停顿。
下列说法正确的是()A.在上升过程中单杠对人的作用力始终大于人的重力B.在上升过程中单杠对人的作用力始终等于人的重力C.初始悬垂时若增大两手间的距离,运动员更省力D.初始悬垂时若增大两手间的距离,两臂拉力的合力不变4. 某人站在台秤上,从他向下蹲到静止的过程,台秤示数的变化情况是()A.先变小后变大,最后等于他的重力B.先变大后变小,最后等于他的重力C.变大,最后等于他的重力D.变小,最后等于他的重力5. 某跳高运动员在运动会中成功跳过了1.7m的高度。
不计空气阻力,则运动员在空中A.一直处于超重状态B.一直处于失重状态C.上升处于超重,下降处于失重D.上升处于失重,下降处于超重6. 某同学站在体重计上,通过做下蹲、起立的动作来探究超重和失重现象。
下列说法正确的是()A.下蹲过程中人始终处于超重状态B.起立过程中人始终处于超重状态C.下蹲过程中人先处于失重状态后处于超重状态D.起立过程中人先处于失重状态后处于超重状态7. 一种巨型娱乐器械由升降机送到离地面75m的高处,然后让座舱自由落下.落到离地面30m高时,制动系统开始启动,座舱均匀减速,到地面时刚好停下.若座舱中某人用手托着m=5kg的铅球,下列说法中正确的是()A.当座舱落到离地面35 m的位置时手对球的支持力小于铅球的重力B.当座舱落到离地面15 m的位置时手对球的支持力小于铅球的重力C.座舱下落的整个过程中手对球的支持力小于铅球的重力D.座舱下落的整个过程中手对球的支持力大于铅球的重力8. 我运动我健康我快乐.习近平总书记在党的十九大报告中指出,广泛开展全民健身活动,加快推进体育强国建设.济南市某中学于2018年4月27日至28日举行了为期两天的春季运动会.运动会的主题是“我运动,我健康,我快乐”.比赛过程中,整个赛场秩序井然,过程流畅,赛事高潮迭起,全体运动员顽强拼搏,积极进取,赛出了风格,赛出了水平,创造出许多优异的成绩.跳远比赛中,韩梅梅成功跳出了3.1 m的好成绩获得第一名,若忽略空气阻力,则在她()A.起跳后处于完全失重状态B.起跳后处于超重状态C.起跳时地面对她的支持力与重力是一对作用力与反作用力D.起跳时她对地面的压力和地面对她的支持力是一对平衡力9. 关于下列四幅图对应的情景,说法正确的是()A.图甲,裁判员对鞍马运动员比赛进行打分时,可以把运动员视为质点B.图乙,全程马拉松比赛距离为42195m,这里的“42195m”指的是位移C.图丙,“天宫二号”与“神舟十三号”对接后的一段时间内,它们相对于地面是静止的D.图丁,摩天轮从最高点匀速运动到最低点的过程中,游客将体验到先“失重”后“超重”的乐趣与刺激10. 人站在电梯内的体重计上,体重计示数减小,可能的原因是()A.电梯匀速上升B.电梯匀速下降C.电梯匀减速上升D.电梯匀减速下降11. 如图所示是火箭点火发射的某一瞬间,下列说法正确的是()A.火箭受重力、地面推力、空气阻力作用B.火箭加速升空过程中处于失重状态C.发动机喷出气体对火箭的作用力等于火箭所受的重力D.发动机喷出气体对火箭的作用力等于火箭对喷出气体的作用力12. 蹦极是一项刺激的极限运动,如图所示,质量m=45kg的某同学将一根原长L=20m的一端固定的弹性绳系在身上,从足够高处由静止跳下,弹性绳可视为轻弹簧,劲度系数为k=90N/m。
一、单选题(选择题)1. 如图所示,在近地圆轨道环绕地球运行的“天宫二号”的实验舱内,航天员景海鹏和陈冬在向全国人民敬礼时()A.不受地球引力B.处于平衡状态,加速度为零C.处于失重状态,加速度约为gD.底板的支持力与地球引力平衡2. 如图所示,一个圆形水杯底部有一小孔。
用手堵住小孔,往杯子里倒半杯水,现使杯子做以下几种运动,不考虑杯子转动及空气阻力,下列说法正确的是()A.杯子做自由落体运动,小孔中有水漏出B.杯子做平抛运动,小孔中没有水漏出C.用手握住杯子向下匀速运动,不堵住小孔也没有水漏出D.将杯子竖直向上抛出,向上运动时有水漏出,向下运动时无水漏出3. 下列情景中属于超重现象的是()A.B.C.D.4. 在电梯中的水平地面上有一体重计,人站在体重计上,电梯静止时,体重计的示数为65kg,下列说法正确的是()A.当电梯匀速上升时,体重计的示数大于65kgB.当电梯匀速下降时,体重计的示数小于65kgC.当电梯加速上升时,体重计的示数大于65kgD.当电梯减速下降时,体重计的示数小于65kg5. 某同学站在电梯中的体重计上,电梯静止时体重计示数如图甲所示,电梯运行过程中体重计的示数如图乙所示。
由图乙可知此时电梯可能正在()A.匀速上升B.减速上升C.匀速下降D.减速下降6. 如图所示,在竖直方向运行的电梯中,一个质量为m的物块置于倾角为30°的粗糙斜面上,物块始终位于斜面上某一位置.则下列判断中正确的是A.若电梯静止不动,物块所受的摩擦力一定是零B.若电梯匀速向上运动,物块所受摩擦力方向有可能沿斜面向下C.若电梯加速上升,物块所受弹力与摩擦力的合力一定大于mgD.若电梯加速下降,物块所受摩擦力的方向一定沿斜面向下7. 蹦床运动是一种集竞技、健身、观赏和娱乐于一体的综合性运动。
某同学在练习蹦床运动时在弹性网上安装压力传感器,利用压力传感器记录了他运动过程中所受蹦床弹力F随时间t的变化图像,如图所示。
【下半讲 超重与失重】 一、学习目标1、了解超重和失重现象,理解产生超重、失重现象的条件和实质。
2、能够区分超重、失重状态和平衡状态。
3、进一步熟练掌握应用牛顿运动定律解决问题的方法和步骤。
二、学习过程1、超重、失重和完全失重的比较超重现象失重现象完全失重概念物体对支持物的压力(或对悬挂物的拉力)______ 物体所受重力的现象即:F>mg物体对支持物的压力(或 对悬挂物的拉力)______ 物体所受重力的现象即:F<mg物体对支持物的压力(或 对悬挂物的拉力)____零 的现象即:F=0产生 条件 物体的加速度方向 _____________ 物体的加速度方向 _____________ 物体的加速度方向 __________且大小_____原理式 F -mg=ma mg -F=ma F=0运动 状态加速上升或__________加速下降或__________以a=g 加速下降或减速上升2、无论是超重或失重,物体在运动过程所受的重力______(填“有”或“没有”)变化。
问题1:如何判断物体处于超重状态还是失重状态?例1、下列关于物体处于超重状态与失重状态的说法正确的是( )A .游泳运动员仰卧在水面静止不动时处于失重状态B .在超重现象中,物体的重力是增大的C .处于完全失重状态的物体,其重力一定为零D .如果物体处于失重状态,它必然有向下的加速度练习1、跳水运动员从10 m 跳台腾空跃起,先向上运动一段距离达到最高点后,再自由下落进入水池,不计空气阻力,关于运动员在空中上升过程和下落过程以下说法正确的 有( )A .上升过程处于超重状态,下落过程处于失重状态B .上升过程处于失重状态,下落过程处于超重状态C .上升过程和下落过程均处于超重状态D .上升过程和下落过程均处于完全失重状态高一物理必修一 第四章 上半讲 检测讲评下半讲 超重与失重图 2图 3图1 练习2、(多选)如图1是我国长征火箭把载人神舟飞船送上太空的情景。
高一物理下册《超重和失重》练习题及答案一、选择题1.下列关于超重和失重的说法中,准确的是( )A.物体处于超重状态时,其重力增加了B.物体处于完全失重状态时,其重力为零C.物体处于超重或失重状态时,其惯性比物体处于静止状态时增加或减小了D.物体处于超重或失重状态时,其质量及受到的重力都没有变化2.容器内盛有部分水,现将容器竖直向上抛出,设容器在上抛过程中不发生翻转,那么下列说法中准确的是( )A.上升过程中水对容器底面的压力逐渐增大B.下降过程中水对容器底面的压力逐渐减小C.在点水对容器底面的压力大小等于水的重力大小D.整个过程中对容器底面都没有压力3.在一个封闭装置中,用弹簧称一物体的重力,如果读数与物体重力相比有下列偏差,则以下判断中准确的是( )A.若读数偏大,则装置一定是在向上做加速运动B.若读数偏小,则装置一定是在向下做加速运动C.若读数为零,则装置一定是在向下做加速度为g的加速运动D.若读数为零,则装置可能静止,也可能是在向上或向下做匀速运动4.电梯内有一个质量为m的物体用细线挂在电梯天花板上.当电梯以ゞ/3的加速度竖直加速下降时,细线对物体的拉力为( )A. mgB. mgC. mgD.mg5.升降机地板上放一个弹簧秤,盘中放一质量为m的物体,当秤的读数为0.8mg时,升降机的运动可能是( )A.加速上升B.加速下降C.减速上升D.减速下降6.如图所示,试管中有一根弹簧,一个质量为m的小球压在弹簧上.开始时手握住试管处于静止状态,现在突然放手,则小球在开始阶段的运动,在地面上的人看来是( )A.自由落体运动B.向上升起一定高度后落下C.向下做加速度小于g的运动D.向下做加速度大于g的运动二、填空题7.某人在地面上最多能举起质量为60kg的物体;而在一个加速下降的电梯里,此人最多能举起质量为80kg的物体,则此时电梯的加速度应为 m/s2;若电梯以5m/s2的加速度上升,则此人在电梯中最多能举起质量为 kg的物体(g=10m/s2).8.如图所示的装置以加速度2m/s2竖直上升时,装置中斜面体的倾角α=37°.质量为10kg的小球对斜面的压力是 N;对竖直板的压力是N(g取10m/s2).三、计算题9.质量为200kg的物体,置于升降机内的台秤上,从静止开始上升,运动过程中台秤的示数F与时间t的关系用如图7-6所示,求升降机在这段时间上升的高度.(g取10m/s2)10.如图所示,固定在地面上的斜面体B,质量为M,与水平方向的夹角为α,物体A的质量为m,A与B之间无摩擦,当A以初速度v0沿斜面向上滑动时,B对地面的压力多大?参考答案1.D2.D3.D4.A5.BC6.C7.2.5 408.150 909.50m 10.Mg+mgcos2α。
第四章 6A组·基础达标1.关于超重与失重的说法正确的是( )A.游泳运动员仰卧在水面静止不动时处于失重状态B.在超重现象中,物体的重力是增大的C.处于完全失重状态的物体,其重力一定为零D.如果物体处于失重状态,它必然有竖直向下的加速度【答案】D 【解析】失重是指弹力小于重力、合力竖直向下的情形,即加速度方向向下,故D正确;运动员处于静止状态,合力为零,既不失重,也不超重,A错误;不管是超重还是失重,物体的重力是不变的,B、C错误.2.如图所示是我国长征火箭把载人神舟飞船送上太空的情景.航天员在火箭发射与飞船回收的过程中均要经受超重与失重的考验,下列说法正确的是( )A.火箭加速上升时,航天员处于失重状态B.火箭加速上升时的加速度逐渐减小时,航天员对座椅的压力小于其重力C.飞船加速下落时,航天员处于超重状态D.飞船落地前减速下落时,航天员对座椅的压力大于其重力【答案】D 【解析】火箭加速上升时,加速度方向向上,航天员处于超重状态,A错误;火箭上升的加速度逐渐减小时,由于加速度方向向上,航天员仍处于超重状态,对座椅的压力大于其重力,B错误;飞船加速下落时,加速度方向向下,处于失重状态,航天员对座椅的压力小于其重力,C错误;飞船在落地前减速,加速度方向向上,航天员处于超重状态,航天员对座椅的压力大于其重力,D正确.3.(多选)图甲为弹簧高跷.当人抓住扶手用力蹬踏板压缩弹簧后,人就向上弹起,进而带动高跷跳跃,如图乙.则下列说法正确的( )A.人向上弹起过程中,先处于超重状态,后处于失重状态B.人向上弹起过程中,踏板对人的作用力大于人对踏板的作用力C.弹簧压缩到最低点时,高跷对人的作用力大于人的重力D.弹簧压缩到最低点时,高跷对地的压力等于人和高跷的总重力【答案】AC 【解析】人向上弹起过程中,先加速向上,处于超重状态,然后减速向上,处于失重状态,选项A正确;踏板对人的作用力和人对踏板的作用力是一对作用力和反作用力,是大小相等的关系,选项B 错误;弹簧压缩到最低点时,人的加速度向上,人处于超重状态,所以高跷对人的作用力大于人的重力,高跷对地的压力大于人和高跷的总重力,选项C 正确,D 错误.4.某同学做一小实验,在上端开口的塑料瓶靠近底部的侧面打一个小孔,用手握住水瓶并按住小孔,注满水,移开手指水就会从孔中射出,然后释放水瓶,发现水不再射出(瓶内水足够多),这是因为水瓶在下落过程中水( )A.处于超重状态B.处于失重状态C.做匀速直线运动D.做匀减速直线运动【答案】B 【解析】当水瓶被释放后,水瓶及水均做自由下落运动,加速度为g,向下做匀加速直线运动,则均处于失重状态;故A、C、D错误,B正确.5.如图所示,一轻质弹簧上端固定在升降机的天花板上,下端挂一小球,在升降机匀速竖直下降过程中,小球相对于升降机静止,若升降机突然停止运动,设空气阻力可忽略不计,弹簧始终在弹性限度内,且小球不会与升降机的内壁接触,则小球在继续下降的过程中( )A.小球的加速度逐渐减小,小球处于失重状态B.小球的加速度逐渐增大,小球处于超重状态C.小球的速度逐渐减小,小球处于失重状态D.小球的速度逐渐增大,小球处于超重状态【答案】B 【解析】升降机突然停止,小球由于惯性继续向下运动,但是受到弹簧的拉力越来越大,拉力方向与其运动方向相反,故小球做减速运动,加速度方向向上,则小球处于超重状态;小球加速度增大,B正确,A、C、D错误.6.如图所示,一乒乓球用细绳系于盛有水的容器底部,某时刻细绳断开,在乒乓球上升到水面的过程中,台秤示数( )A.变大B.不变C.变小D.先变大后变小【答案】C 【解析】同体积的水比乒乓球的质量大,在乒乓球加速上升的过程中,水和乒乓球系统的重心加速下降,处于失重状态,台秤示数变小.7.某人在地面上用弹簧测力计称得其体重为490 N.他将弹簧测力计移至电梯内称其体重,t0~t3时间段内弹簧测力计的示数如图所示,则电梯运行的v-t图像可能是(取电梯向上运动的方向为正)( )【答案】A 【解析】从题图可以看出,t0~t1内,该人的视重小于其重力,t1~t2内,视重正好等于其重力,而在t2~t3内,视重大于其重力,根据题中所设的正方向可知,t0~t1内,该人具有向下的加速度,t1~t2内,该人处于平衡状态,而在t2~t3内,该人则具有向上的加速度,所以可能的图像为A选项.B组·能力提升8.(多选)如图所示为某热气球竖直升空过程的v-t图像,取竖直向上为正方向,则下列说法正确的是( )A.0~10 s内,热气球的加速度大小为0.40 m/s2B.20~25 s内,热气球的加速度大小为0.40 m/s2C.10~20 s内,热气球处于超重状态D .20~25 s 内,热气球处于失重状态【答案】AD 【解析】0~10 s 内,热气球的加速度为a 1=Δv 1Δt 1=0.4 m/s 2,故A 正确;20~25 s 内,热气球的加速度为a 2=Δv 2Δt 2=-0.8 m/s 2,故B 错误;10~20 s 内,热气球匀速上升,既不超重,也不失重,故C 错误;20~25 s 内,热气球匀减速上升,有竖直向下的加速度,则处于失重状态,故D 正确.9.如图所示,体重为G 的某同学站在体重计上向下蹲,在下蹲的过程中,体重计的示数F 发生变化,则在一次完整的下蹲过程中,下列关于体重计的示数随时间变化的图像可能正确的是( )【答案】D 【解析】对人的运动过程分析可知,人下蹲的过程可以分成两段:人在加速下蹲的过程中,有向下的加速度,处于失重状态,此时人对传感器的压力小于人的重力大小;在减速下蹲的过程中,加速度方向向上,处于超重状态,此时人对传感器的压力大于人的重力大小,D 正确, A 、B 、C 错误.10.蹦床运动如图所示,下列关于运动员的描述正确的是( )A .离网下降的过程中一直处于失重B .离网上升的过程中一直处于超重C .触网下降的过程中一直处于失重D .触网上升的过程中一直处于超重【答案】A 【解析】离网运动阶段,运动员只受重力作用,具有竖直向下的加速度,处于失重状态,A 正确,B 错误;触网运动阶段,运动员受重力和弹力共同作用.由牛顿第二定律可知,加速度方向与合力方向一致,即重力大于弹力阶段加速度竖直向下,处于失重状态.重力小于弹力阶段加速度竖直向上,处于超重状态,C 、D 错误.11.某人在以a =0.5 m/s 2的加速度匀加速下降的升降机中最多可举起m 1=90 kg 的物体,则此人在地面上最多可举起多少千克的物体?若此人在一匀加速上升的升降机中最多能举起m 2=40 kg 的物体,则此升降机上升的加速度为多大?(g 取10 m/s 2)【答案】85.5 kg 11.375 m/s 2【解析】以物体为研究对象,对物体进行受力分析及运动状态分析,如图甲所示,设人的最大“举力”为F ,由牛顿第二定律得m 1g -F =m 1a 1,所以F =m 1(g -a 1)=855 N ,当他在地面上举物体时,设最多举起质量为m 0的物体,则有m 0g -F =0,所以m 0=85.5 kg ,此人在某一匀加速上升的升降机中最多能举起m 2=40 kg 的物体,由于m 0=85.5 kg>m 2=40 kg ,显然此时升降机一定处于超重状态,对物体进行受力分析和运动情况分析,如图乙所示,由牛顿第二定律得F -m 2g =m 2a 2,所以a 2=F -m 2g m 2≈11.375 m/s 2, 即升降机加速上升的加速度为11.375 m/s 2.。
6.超重和失重必备知识基础练1.(多选)(2021山东聊城高一期末)下列关于超重、失重现象的描述正确的是()A.电梯正在减速上升,在电梯中的乘客处于失重状态B.在空中做自由落体运动的物体,处于完全失重状态C.磁悬浮列车在水平轨道上加速行驶时,车上乘客处于超重状态D.站在地面上的人,由站立状态开始下蹲的瞬间,处于超重状态2.(2022山东济南高一期末)下列关于超重和失重的说法正确的是()A.跳水运动员从空中下落的过程中处于失重状态B.跳水运动员从空中入水的过程中处于超重状态C.蹦床运动员在空中上升的过程中处于超重状态D.单杠运动员引体向上拉起的整个过程都处于超重状态3.(2021福建南平高一期末)有一个同学站在力学传感器上完成下蹲动作,力学传感器示数随时间变化如图所示。
则()A.这位同学的重力约为700 NB.这位同学的重力约为290 NC.下蹲过程中合力方向先向下后向上D.下蹲过程中合力方向先向上后向下4.如图甲所示,质量为m=60 kg的同学,双手抓住单杠做引体向上。
他的重心的速率随时间变化的图像如图乙所示,g取10 m/s2,由图像可知()A.t=0.5 s时,他的加速度约为3 m/s2B.t=0.4 s时,他正处于超重状态C.t=1.1 s时,他受到单杠的作用力的大小约为618 ND.t=1.5 s时,他正处于超重状态5.一质量为m=40 kg的小孩站在电梯内的体重计上。
电梯从0时刻由静止开始下降,在0~6 s内体重计示数F的变化如图所示。
重力加速度g取10 m/s2。
求这段时间内电梯下降的高度。
6.一个质量是50 kg的人站在升降机的地板上,升降机的顶端悬挂了一个弹簧测力计,弹簧测力计下面挂着一个质量为m=5 kg的物体A,当升降机向上运动时,他看到弹簧测力计的示数为40 N,g取10m/s2,求此时人对地板的压力大小。
关键能力提升练7.(多选)(2021广东中山高一期末)某同学在地面上用体重计称得体重为490 N。
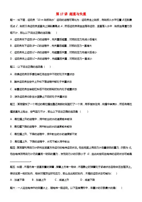
第17讲超重与失重题一:如下图,运动员“10 m跳板跳水”运动的进程可简化为:运动员走上跳板,将跳板从水平位置B压到最低点C,跳板又将运动员竖直向上弹到最高点A,然后运动员做自由落体运动,竖直落入水中.跳板自身重力忽略不计,那么以下说法正确的选项是( )A.运动员向下运动(B→C)的进程中,先失重后超重,对板的压力先减小后增大B.运动员向下运动(B→C)的进程中,先失重后超重,对板的压力一直增大C.运动员向上运动(C→B)的进程中,先超重后失重,对板的压力先增大后减小D.运动员向上运动(C→B)的进程中,先超重后失重,对板的压力一直减小题二:以下说法正确的选项是( )A.体操运动员双手握住单杠吊在空中不动时处于失重状态B.蹦床运动员在空中上升和下落进程中都处于失重状态C.举重运动员在举起杠铃后不动的那段时刻内处于超重状态D.游泳运动员仰卧在水面静止不动时处于失重状态题三:某同窗找了一个用过的易拉罐在靠近底部的侧面打了一个洞,用手指按住洞,向罐中装满水,然后将易拉罐竖直向上抛出,空气阻力不计,那么以下说法正确的选项是()A.易拉罐上升的进程中,洞中射出的水的速度愈来愈快B.易拉罐下降的进程中,洞中射出的水的速度愈来愈快C.易拉罐上升、下降的进程中,洞中射出的水的速度都不变D.易拉罐上升、下降的进程中,水可不能从洞中射出题四:某同窗利用测力计研究在竖直方向运行的电梯运动状态。
他在地面上用测力计测量砝码的重力,示数为G。
他在电梯顶用测力计仍测量同一砝码的重力,发觉测力计的示数小于G,由此判定现在电梯的运动状态可能是__________________。
题五:如图,木箱内有一竖直放置的弹簧,弹簧上方有一物块;木箱静止时弹簧处于紧缩状态且物块压在箱顶上。
假设在某一段时刻内,物块对箱顶恰好无压力,那么在此段时刻内,木箱的运动状态可能为( )A.加速下降B.加速上升C.减速上升D.减速下降题六:一人站在电梯中的体重计上,随电梯一路运动。
6.超重和失重课后训练巩固提升基础巩固1.一个人站在电梯内的体重计上,若他发现体重变大了,则( )A.电梯一定在加速下降B.电梯一定在减速上升C.电梯可能在加速上升D.只要电梯减速运动就会出现这种现象答案:C解析:由发现体重变大了,可知人与电梯处于超重状态,电梯的加速度的方向一定是向上的,而电梯可能在加速上升,也可能在减速下降,故C正确,A、B、D错误。
2.(多选)在完全失重的状态下,可以完成下列哪个实验( )A.水银温度计测量温度B.做托里拆利实验C.验证阿基米德原理D.用两个弹簧测力计验证牛顿第三定律答案:AD解析:物体处于完全失重状态时,与重力有关的一切物理现象都消失了。
托里拆利实验用到了水银的压强,由于p=ρgh与重力加速度g有关,故该实验不能完成;阿基米德原理中的浮力F=ρgV排也与重力加速度g有关,故该实验也不能完成;水银温度计测量温度利用了液体的热胀冷缩原理,弹簧测力计测量拉力与重力无关。
故能完成的实验是A、D。
3.右图为一物体随升降机由一楼竖直向上运动到某高层的过程中的v-t 图像,则( )A.物体在0~2 s处于失重状态B.物体在2~8 s处于超重状态C.物体在8~10 s处于失重状态D.由于物体的质量未知,所以无法判断超重、失重状态答案:C解析:由题意知0~2s物体的加速度方向竖直向上,物体处于超重状态;2~8s物体的加速度为零,物体处于平衡状态;8~10s物体的加速度方向竖直向下,物体处于失重状态,故C正确。
4.(多选)一人乘电梯上楼,在竖直上升过程中加速度a随时间t变化的图线如图所示,以竖直向上为a的正方向,则人对电梯的压力( )A.t=2 s时最大B.t=2 s时最小C.t=8.5 s时最大D.t=8.5 s时最小答案:AD解析:由题图知,加速度方向向上,F N-mg=ma,所以向上的加速度越大,电梯对人的支持力就越大,由牛顿第三定律可知,人对电梯的压力就越大,故A 正确,B错误;由题图知,在7~10s内,加速度方向向下,由mg-F N=ma知,向下的加速度越大,电梯对人的支持力就越小,由牛顿第三定律可知,人对电梯的压力就越小,故C错误,D正确。
超重与失重(建议用时:25分钟)◎考点一 超重现象1.如图所示,在台秤的托盘上放一个支架,支架上固定一电磁铁A ,电磁铁A 的正下方有一铁块B ,电磁铁A 不通电时,台秤的示数为G .某时刻接通电源,在铁块B 被吸引起来的过程中,台秤的示数将( )A .不变B .变大C .变小D .忽大忽小B [很多同学认为,当铁块B 被吸起时脱离台秤,所以对台秤的压力消失,台秤的示数减小,从而错选C.其实,铁块B 被吸起的过程是铁块B 加速上升的过程,处于超重状态,即整体处于超重状态,所以整体对托盘的压力大于整体的重力.故选项B 正确.]2.在电梯内的地板上,竖直放置一根轻质弹簧,弹簧上端固定一个质量为m 的物体.当电梯匀速运动时,弹簧被压缩了x ,某时刻后观察到弹簧又被继续压缩了x 10,重力加速度为g .则电梯在此时刻后的运动情况可能是 ( )A .以大小为1110g 的加速度加速上升 B .以大小为1110g 的加速度减速上升 C .以大小为g 10的加速度加速下降 D .以大小为g 10的加速度减速下降 D [因为电梯匀速运动时,弹簧被压缩了x ,由此可以知道,mg =kx ,当弹簧又被继续压缩了x 10,弹簧的弹力变大了,所以物体的合力应该是向上的,大小是110mg ,由牛顿第二定律F =ma 可得,110mg =ma ,所以加速度大小为a =110g ,合力是向上的,当然加速度的方向也就是向上的,此时物体可能是向上的匀加速运动,也可能是向下的匀减速运动,所以D 正确.]◎考点二 失重现象3.(多选)原来做匀速运动的升降机内,有一被伸长的弹簧拉住的具有一定质量的物体A 静止在地板上,如图所示,现在发现A突然被弹簧拉向右方,由此可判断此时升降机的运动可能是( )A.加速上升B.减速上升C.加速下降D.减速下降BC[物体A原来静止,说明物体在水平方向和竖直方向都受力平衡,水平方向摩擦力与弹簧的弹力相平衡,竖直方向支持力与重力相平衡.现在发现物体A被拉向右方,说明滑动摩擦力小于弹簧的拉力,而滑动摩擦力又与正压力(或支持力)成正比,所以是支持力减小了,从而得出结论:物体A处于失重状态,即有向下的加速度,故做向上减速或向下加速运动,所以A、D不正确.故B、C正确.]4.如图所示,小球的密度小于水的密度,球固定在弹簧的上端,弹簧的下端固定于杯底,它们完全浸没在水中,当装置静止时,弹簧的伸长量为Δx,当整个装置自由下落时,弹簧的伸长量将( )A.仍为Δx B.小于ΔxC.大于Δx D.等于零D[当整个装置自由下落时,球、水都处于完全失重状态,水对球的浮力为零,球对弹簧的压力为零,所以Δx=0,弹簧恢复到原长,故选项D正确.]◎考点三超、失重的比较及有关计算5.(多选)“蹦极”是一项非常刺激的运动,某人身系弹性绳由高空P点自由下落,图中a点是弹性绳的原长位置,c点是人所能到达的最低点,b点是人静止悬吊着时的平衡位置,人从P点落下到最低点c的过程中 ( )A.人在Pa段做自由落体运动,处于完全失重状态B.在ab段绳的拉力小于人的重力,人处于失重状态C.在bc段绳的拉力小于人的重力,人处于失重状态D.在c点,人的速度为0,其加速度为0AB[根据题中所提供的信息,把物理情景转化为一种物理模型,分析人的运动过程,结合超重、失重的概念来处理.人从P点到c点的过程中,Pa段做自由落体运动,加速度为g,方向竖直向下,处于完全失重状态,选项A正确;ab段做加速度逐渐减小的加速运动,加速度方向向下,处于失重状态,选项B正确;bc段做加速度逐渐增大的减速运动,加速度方向向上,处于超重状态,选项C错误;在c点,拉力大于重力,加速度不为0,选项D 错误.]6.(多选)如图所示是某同学站在力板传感器上做下蹲—起立的动作时记录的压力F随时间t变化的图线.由图线可知该同学 ( )A.体重约为650 NB.做了两次下蹲—起立的动作C.做了一次下蹲—起立的动作,且下蹲后约2 s起立D.下蹲过程中先处于超重状态后处于失重状态AC[当该同学站在力板传感器上静止不动时,其合力为零,即压力读数恒等于该同学的体重值,由图线可知:该同学的体重约为650 N,A正确;每次下蹲,该同学都将经历先向下做加速(加速度方向向下)、后减速(加速度方向向上)的运动,即先经历失重状态,后经历超重状态,读数F先小于体重,后大于体重;每次起立,该同学都将经历先向上做加速(加速度方向向上)、后减速(加速度方向向下)的运动,即先经历超重状态,后经历失重状态,读数F先大于体重,后小于体重.由图线可知C正确,B、D错误.]7.某同学为了研究超重和失重现象,将重为50 N的物体带进竖直升降的电梯中,放置在压力传感器的水平载物面上,电梯由启动到停止的过程中,测得压力(F)-时间(t)变化的图像如图所示,设在t1=3 s和t2=8 s时电梯的速度分别为v1和v2,由此他做出判断 ( )A.电梯在上升,v1>v2B.电梯在上升,v1<v2C.电梯在下降,v1<v2D.电梯在下降,v1>v2B [ 物体最后静止时对地面的压力等于重力,所以根据牛顿第二定律可知,0~4 s 电梯向上加速,4~14 s 匀速,14~18 s 向上减速,18 s 后静止.在t 1=3 s 时物体仍然做加速运动,所以t 1时刻的速度小于t =4 s 时的速度,而t 2=8 s 时电梯的速度等于t =4 s 时的速度,所以v 1<v 2,故B 正确.]8.重为2 N 的物体挂在竖直弹簧秤上,弹簧秤上端固定在电梯顶板上,如图所示.当电梯竖直下降过程中,发现弹簧秤上的示数为1 N .则电梯的加速度a ( )A .a <g ,方向竖直向下B .a =g ,方向竖直向下C .a <g ,方向竖直向上D .a =g ,方向竖直向上A [对物体进行受力分析,物体受重力和弹簧秤的拉力F 作用,取竖直向上为正方向,根据牛顿第二定律知:F -mg =ma 得物体的加速度为:a =F -mg m =1-20.2m/s 2=-5 m/s 2,负号表示物体的加速度方向竖直向下,小于重力加速度.所以B 、C 、D 错误,A 正确.]9.质量为60 kg 的人站在升降机中的体重计上,当升降机做下列运动时,体重计的读数是多少?(g 取10 m/s 2)(1)升降机匀速上升,其速度v =2 m/s ;(2)升降机以2 m/s 2的加速度匀加速上升;(3)升降机以2 m/s 2的加速度匀加速下降;(4)升降机以2 m/s 2的加速度匀减速下降.[解析] 以升降机中的人为研究对象进行受力分析,如图所示:(1)当升降机匀速上升时:N 1-mg =0,所以N 1=mg =600 N ,根据牛顿第三定律,人对体重计的压力即读数为600 N.(2)当升降机以2 m/s2的加速度匀加速上升时,a的方向竖起向上,由牛顿第二定律得:N2-mg=ma,所以N2=m(g+a)=60×(10+2)N=720 N,根据牛顿第三定律,人对体重计的压力即读数为720 N(超重).(3)当升降机以2 m/s2的加速度匀加速下降时,a的方向竖直向下,由牛顿第二定律得:mg-N3=ma,所以N3=m(g-a)=60×(10-2)N=480 N,根据牛顿第三定律,人对体重计的压力即读数为480 N(失重).(4)当升降机以2 m/s2的加速度匀减速下降时,a的方向竖直向上,由牛顿第二定律得:N4-mg=ma,所以N4=m(g+a)=720 N,根据牛顿第三定律,人对体重计的压力即读数为720 N(超重).[答案](1)600 N (2)720 N (3)480 N (4)720 N(建议用时:15分钟)10.(多选)如图所示,小球B放在真空正方体容器A内,球B的直径恰好等于A的内边长,现将它们以初速度v0竖直向上抛出,下列说法中正确的是( )A.若不计空气阻力,下落过程中,B对A没有弹力B.若考虑空气阻力,上升过程中,A对B的弹力向下C.若考虑空气阻力,下落过程中,B对A的弹力向上D.若不计空气阻力,上升过程中,A对B有向上的弹力AB[将容器以初速度v0竖直向上抛出后,若不计空气阻力,以整体为研究对象,根据牛顿第二定律得到加速度为g,再以容器A为研究对象,上升和下落过程其合力等于其重力,则B对A没有压力,A对B也没有支持力,故A正确,D错误;若考虑空气阻力,以整体为研究对象,根据牛顿第二定律得到:上升过程加速度大于g,再以球B为研究对象,根据牛顿第二定律分析:B受到的合力大于重力,B除受到重力外,还应受到向下的压力,A对B 的压力向下,故B正确;若考虑空气阻力,以整体为研究对象,根据牛顿第二定律得到:下落过程加速度小于g,再以B为研究对象,根据牛顿第二定律分析:A受到的合力小于重力,B除受到重力外,还应受到向上的力,即A对B的支持力向上,B对A的压力向下,故C错误.]11.如图所示,台秤上放置盛水的杯子,杯底用细线系一木质小球,若细线突然断裂,则在小木球上浮到水面的过程中,台秤的示数将 ( )A .变小B .变大C .不变D .无法判断A [将容器和木球视为整体,整体受台秤竖直向上的支持力和竖直向下的重力.当细线被剪断后,其实际效果是:在木球向上加速运动的同时,木球上方与木球等体积的水球,将以同样大小的加速度向下加速流动,从而填补了木球占据的空间,由于ρ水>ρ木,水球的质量大于木球的质量,故木球和水组成系统的重心有向下的加速度,整个系统将处于失重状态,故台秤的示数将变小,A 正确.]12.实验小组为了测量一栋26层的写字楼每层的平均高度(层高)及电梯运行情况,请一质量为m =60 kg 的同学站在放于电梯的水平地板上的体重计上,体重计内安装有压力传感器,电梯从一楼直达26楼,已知t =0至t =1 s 内,电梯静止不动,与传感器连接的计算机自动画出了体重计示数F 随时间变化的图线,如图所示,求:(1)电梯启动和制动时的加速度大小;(2)该大楼每层的平均层高.[解析] (1)1~3 s 电梯启动,即加速向上运动,加速度向上,处于超重状态,对于此状态有F 1-mg =ma 1,代入数据解得a 1=2 m/s 221~23 s 电梯制动,即向上减速运动,加速度向下,处于失重状态,对于此状态有mg -F 3=ma 3,代入数据解得a 3=2 m/s 2.(2)电梯匀速运动的速度v =a 1t 1=4 m/s匀加速上升的位移为x 1=12vt 1=12×4×2 m=4 m 从图中读得,电梯匀速上升的时间t 2=18 s ,所以匀速上升的位移为x 2=vt 2=4×18 m =72 m匀减速上升的时间为2 s ,所以位移为x 3=12vt 3=12×4×2 m=4 m所以总位移x =x 1+x 2+x 3=80 m 层高h =x 25=8025m =3.2 m. [答案] (1)2 m/s 2 2 m/s 2(2)3.2 m13.一种巨型娱乐器械由升降机送到离地面75 m 的高处,然后让座舱自由落下.落到离地面30 m 高时,制动系统开始启动,座舱均匀减速,到地面时刚好停下.若座舱中某人用手托着m =5 kg 的铅球,取g =10 m/s 2,试求:(1)从开始下落到最后着地经历的总时间;(2)当座舱落到离地面35 m 的位置时,手对铅球的支持力是多少?(3)当座舱落到离地面15 m 的位置时,铅球对手的压力是多少?[解析] (1)由题意可知,座舱先自由下落 h 1=75 m -30 m =45 m由h 1=12gt 21得t 1=2h 1g =3 s下落45 m 时的速度v 1=gt 1=30 m/s减速过程中的平均速度v 2=v 12=15 m/s 减速时间t 2=h 2v 2=2 s总时间t =t 1+t 2=5 s.(2)离地面35 m 时,座舱自由下落,铅球处于完全失重状态,所以手对铅球的支持力为零.(3)由v 21=2gh 1=2ah 2得减速过程中加速度的大小 a =15 m/s 2(或a =v 1t 2=15 m/s 2) 根据牛顿第二定律N -mg =ma解得N =125 N根据牛顿第三定律可知,铅球对手的压力为125 N.[答案] (1)5 s (2)0 (3)125 N。
第四章运动和力的关系4. 6 超重和失重1、理解超重和失重的定义。
2、知道超重和失重现象的产生条件以及现象的实质,理解产生超重和失重现象的原因。
3、运用牛顿第二定律和牛顿第三定律对超重和失重现象的实例进行分析。
一、超重:(1)定义:物体对支持物的(或对悬挂物的)物体所受重力的现象。
(2)产生条件:物体具有向的加速度。
二、失重:(1)定义:物体对支持物的(或对悬挂物的)物体所受重力的现象。
(2)产生条件:物体具有向的加速度。
(3)完全失重:如果物体正好以大小等于的加速度竖直下落,物体对支持物、悬挂物作用力的状态。
一、对超重和失重定义的理解[问题情境]问题1.弹簧测力计的示数显示的是哪个力的大小?问题2.物体所受拉力F与测力计所受F什么关系?这种关系与物体的运动状态有关吗?拉问题3. 弹簧测力计的示数与物体重力G的大小是否一定相等?人们习惯上把测力计的示数称为视重,物体实际的重力称为实重.超重和失重的定义(1)超重:视重实重的现象。
(2)失重: 视重实重的现象。
[合作探究二]产生超重和失重的条件[问题情境]问题1.物体处于超重状态时,判断F与G的合力方向?问题2.根据牛顿第二定律,合力方向决定了哪个物理量方向?问题3.物体处于超重状态时,速度方向向上则做什么运动?问题4. 物体处于超重状态时,速度方向向下则做什么运动?总结:产生超重的条件物体具有产生超重现象.问题5.物体处于失重状态时,判断F与G的合力方向?问题6.根据牛顿第二定律,合力方向决定了哪个物理量方向?问题7.物体处于失重状态时,速度方向向上则做什么运动?问题8. 物体处于失重状态时,速度方向向下则做什么运动?总结:产生失重的条件物体具有产生失重现象.总结:完全失重(1)物体向下的加速度等于时,物体处于完全失重状态.(2) 物体处于完全失重状态时,对与它接触的物体产生的弹力为。
[合作探究四]超重和失重现象的实质[问题情境]问题1.物体处于超重或失重状态时重力变了吗?问题2.弹簧称示数变化表明哪个力变化?总结:超重和失重现象的实质1.物体处于超重或失重状态时,物体所受的________始终不变,只是物体对支持物或悬绳的________发生了变化.2.物体受力(平衡不平衡),从而产生竖直方向的加速度。
第四章力与运动第6节《超重和失重》导学案参考答案【课前自主预习】1.等于2.上,不变,变大3.下,小于4.完全失重等于零5.A 6.B【课堂互动探究】△知识点1情景1:加速,竖直向下,小于,失重,减速,竖直向上,大于,超重。
情景2:失重,超重重点归纳:例1. 解析:解决这类问题首先要判断物体的运动状态,然后根据运动状态的变化确定物体加速度的方向,最后判断物体是处于超重还是失重。
人下蹲的过程经历了从静止、加速向下、减速向下和静止三个过程,显然在这三个过程中,人的加速度方向是:向下、向上、为零。
可见,人从静止到最大下蹲速度的过程中处于失重状态,台秤的示数将变小;从最大的下蹲速度到静止,人处于超重状态,台秤的示数将变大;最后人处于静止状态,台秤的示数等于人的重力。
答案:C 触类旁通:1. 解析:减速下降时,加速度向上物体处于超重状态,所以电梯对人的支持力大于人受到的重力而人对电梯的压力和电梯对人的支持力是相互作用力,大小必定相等) 答案:CD△知识点2情景1:完全失重情景2:完全失重重点归纳:例2 解析:在轨道上运行的人造卫星中,物体处于失重状态,凡是工作原理与重力有关的仪器在卫星中不能正常使用,凡是与重力有关的实验,在卫星中都无法进行。
如天平失效、测力计不能测重力、浸在液体中的物体不再受浮力、液体柱不再产生压强等。
答案:C触类旁通:2. 解析:当物体以加速度g向下做匀加速运动时,物体处于完全失重状态,其视重为零,因而支持物对其的作用力亦为零.处于完全失重状态的物体,地球对它的引力即重力依然存在.正确选项为D△方法技巧:例3. 解析:读数变大,物体处于超重状态,物体可能加速上升或减速下降,A 错;读数变小,物体处于失重状态,可能是加速下降或减速上升,B错;弹簧测力计的读数为零,即完全失重,这表明装置运动的加速度等于重力加速度g,可能加速下落或减速上升,故C正确;读数准确,可能匀速或静止,D错。
答案:C触类旁通:3. 解析:在梯匀速运动时,人只受两个力,重力和支持力,A错;只在向上加速时,才超重。
一、单选题(选择题)1. 随着科技的进步,农村和偏远山区也已经开始用无人机配送快递.如图甲所示,无人机在内的飞行过程中,其水平、竖直方向速度、,与时间t的关系图像分别如图乙、丙所示,规定竖直方向向上为正方向。
下列说法正确的是()A.内,无人机处于失重状态B.内,无人机做匀减速直线运动C.时,无人机运动到最高点D.内,无人机的位移大小为2. 把木箱放在电梯的水平地板上,则地板所受压力最大的情况是()A.电梯以的加速度匀加速上升B.电梯以的加速度匀减速上升C.电梯以的加速度匀减速下降D.电梯以的速度匀速上升3. 把木箱放在电梯的水平地板上,则地板所受压力最大的情况是( )A.电梯以v=1.0m/s的速度匀速上升B.电梯以a=4.0m/s2的加速度匀减速上升C.电梯以a=2.0m/s2的加速度匀加速上升D.电梯以a=3.0m/s2的加速度匀减速下降4. 如图所示,小球密度小于烧杯中水的密度,球固定在弹簧上,弹簧下端固定在杯底。
当装置静止时,弹簧伸长,当整个装置在自由下落的过程中弹簧的伸长将()A.仍为B.大于C.小于D.等于零5. 在某次消防演习中,一消防队员沿系在高处的一条悬垂的绳子由静止开始竖直滑下,经一段时间落地,运动的v–t图像如图所示,除2s~12s间的图线为曲线外,其它为直线.则下列关于消防队员的说法中正确的是()A.0~8s内处于超重状态,8s~12s处于失重状态B.0~8s内做加速度逐渐减小的加速运动C.2~8s内的平均速度等于8s~12s内的平均速度D.0~8s的平均加速度不等于8s~12s的平均加速度6. 物体受到共点力的作用,下列说法中正确的是()A.速度在某一时刻等于0的物体一定处于平衡状态B.相对于另一物体保持静止的物体一定处于平衡状态C.物体所受合力为0时,一定处于平衡状态D.物体做匀加速直线运动时,一定处于平衡状态7. 某同学为了研究超重和失重现象,将重为50N的物体带上电梯,并将它放在电梯中水平放置的压力传感器上。
《4.6超重和失重》教学设计物的拉力)小于物体所受重力的现象(视重<实重)。
思考讨论:人站在体重计上向下蹲的过程中,为什么体重计的示数会变化呢?分析:体重计的示数称为视重,反映了人对体重计的压力。
根据牛顿第三定律,人对体重计的压力与体重计对人的支持力F大小相等,方向相反。
N解析:选取人为研究对象。
人体受到重力mg和体重计对人的支持力F,这两个力的共同N作用使人在下蹲的过程中,先后经历加速、减速和静止三个阶段。
(1)人加速向下运动设竖直向下方向为坐标轴正方向,如图所示根据牛顿第二定律,有mg-F=maN=m(g-a)<mgFN即体重计的示数所反映的视重(力)小于人所受的重力,所以属于失重现象。
α向下视重<重力失重现象(2)人减速向下运动如图所示:加速度方向与运动方向相反,有mg-F=-maN=m(g+a)>mgFN此时,体重计的示数大于人受到的重力。
所以属于超重现象。
α向上视重>重力超重现象(3)人静止时,受力分析如图:=mg根据二力平衡的原理:FN教师总结:人站在体重计上向下蹲,体重计的示数先变小,后变大,再变小,最后保持不变。
思考与讨论:图线显示的是某人站在力传感器上,先“下蹲”后“站起”过程中力传感器的示数随时间的变化情况。
请你分析力传感器上的人“站起”和下蹲过程中超重和失重的情况。
出示图片:在体重计上的人参考答案:起立时先超重后失重,F先大于500N,后小于500N;下蹲时,先失重后超重,F先小于500N,后大于500N;思考讨论:人的运动状态对体重计上显示出的结果是有影响的。
那么,如果站在体重计上的人既不蹲下,也不站起,体重计上的示数就不会变吗?参考答案:站在体重计上的人既不蹲下,也不站起,但如果把体重计放在加速下降或上升的电梯中,体重计上的示数就会变化。
做一做:在电梯地板上放一台体重计。
站在体重计上,观察电梯启动、制动和运行过程中体重计示数的变化。
电梯加速上升电梯减速下降体重计示数变大,属于超重现象。
《超重和失重的练习》班级姓名学号1.在完全失重的状态下,下列物理仪器还能使用的是:( CD )A.天平 B.水银气压计 C.电流表 D.秒表2.跳水运动员从10 m跳台腾空跃起,先向上运动一段距离达到最高点后,再自由下落进入水池,不计空气阻力,关于运动员在空中上升过程和下落过程以下说法正确的有:( D )A.上升过程处于超重状态,下落过程处于失重状态B.上升过程处于失重状态,下落过程处于超重状态C.上升过程和下落过程均处于超重状态D.上升过程和下落过程均处于完全失重状态3.下列关于超重和失重的说法中,正确的是( D)A.物体处于超重状态时,其重力增加了B.物体处于完全失重状态时,其重力为零C.物体处于超重或失重状态时,其惯性比物体处于静止状态时增加或减小了D.物体处于超重或失重状态时,其质量及受到的重力都没有变化4.在静止的升降机中有一天平,将天平左边放物体,右边放砝码,调至平衡.如果①升降机匀加速上升,则天平右倾②升降机匀减速上升,则天平仍保持平衡③升降机匀加速下降,则天平左倾④升降机匀减速下降,则天平仍保持平衡那么以上说法正确的是:( C )A.①②ﻩB.③④ﻩﻩC.②④ D.①③5.原来做匀速直线运动的升降机内,有一被伸长的弹簧拉住的.具有一定质量的物体A静止在地板上,如图4-20所示.现发现A突然被弹簧拉向右方,由此可判断,此时升降机的运动可能是: ( BC )A.加速上升 B.减速上升C.加速下降D.减速下降6.如图4-17所示,试管中有一根弹簧,一个质量为m的小球压在弹簧上.开始时手握住试管处于静止状态,现在突然放手,则小球在开始阶段的运动,在地面上的人看来:( A ) A.自由落体运动ﻩB.向上升起一定高度后落下C.向下做加速度小于g的运动ﻩD.向下做加速度大于g的运动7.质量为m的物体放置在升降机内的台秤上,升降机以加速度a在竖直方向上做匀变速直线运动,若物体处于失重状态,则:( AB )A.升降机加速度的方向竖直向下B.台秤的示数减少ma 图4-17A图4-20C.升降机一定向上运动D .升降机一定做加速运动8.如图1所示,A 、B 两物块叠放在一起,当把A 、B 两物块同时竖直向上抛出时(不计空气阻力),则:( CD )A.A 的加速度小于gB.B的加速度大于gC.A、B的加速度均为g D.A、B 间的弹力为零9.如图2所示,一个盛水的容器底部有一小孔,静止时用手指堵住小孔不让它漏水,假设容器在下述运动过程中始终保持竖直,且忽略空气阻力,则:( D )A .容器自由下落时,小孔向下漏水B .将容器竖直抛出,容器向上运动时,小孔向下漏水;容器向下运动时,小孔不向下漏水C .将容器水平抛出,容器在运动过程中小孔向下漏水D.将容器斜向上抛出,容器在运动过程中小孔不会向下漏水10、直升机悬停在空中向地面投放装有救灾物资的箱子,如图所示。
第4节超重与失重1.认识超重现象,理解产生超重现象的条件和实质。
2.认识失重现象,理解产生失重现象的条件和实质。
3.能用超重、失重的观点分析支持力或拉力的大小。
4.了解常见的超重、失重现象。
1.超重(1)定义:物体对悬挂物的拉力(或对支持物的压力)□01大于物体所受重力的现象。
(2)产生条件:物体具有□02向上的加速度。
2.失重(1)定义:物体对悬挂物的拉力(或对支持物的压力)□03小于物体所受重力的现象。
(2)产生条件:物体具有□04向下的加速度。
(3)完全失重①定义:物体对悬挂物的拉力(或对支持物的压力)□05等于0的现象。
②产生条件:a=□06g,方向□07竖直向下。
想一想向上运动就是超重状态,向下运动就是失重状态,这种说法正确吗?提示:这种说法不正确。
超重、失重现象的产生条件不是速度的方向向上或向下,而是加速度的方向向上或向下。
加速度向上时,物体可能向上加速运动,也可能向下减速运动;加速度向下时,物体可能向下加速运动,也可能向上减速运动。
所以判断超重、失重现象要看加速度的方向,加速度向上时超重,加速度向下时失重。
判一判(1)在地球表面附近,无论物体处于什么状态,物体对悬绳的拉力都与重力大小相等。
()(2)在水平面上做匀速直线运动的火车中,可以用弹簧秤测量物体的重力大小。
()(3)物体处于超重状态时重力增大了。
()(4)物体处于失重状态时重力减小了。
()(5)物体处于超重或失重状态时,物体的重力始终存在,大小也没有变化。
()(6)做自由落体运动的物体处于完全失重状态。
()提示:(1)×(2)√(3)×(4)×(5)√(6)√课堂任务超重现象对超重的分析超重状态下,物体在竖直方向上的合力不为零。
当物体在竖直方向上有向上的加速度a,悬挂物对物体的拉力(或支持物对物体的支持力)为F时,在竖直方向上,由牛顿第二定律有F-mg=ma,F=mg+ma>mg,根据牛顿第三定律可得,物体对悬挂物的拉力(或对支持物的压力)F′=F>mg。
对应的运动状态有向上加速和向下减速。
例1一质量为m的人站在电梯中,电梯加速上升,加速度大小为13g,g为重力加速度。
人对电梯底部的压力为________,人处于________状态。
(1)如何求人对电梯的压力?提示:根据牛顿第二定律求解电梯对人的支持力,再根据牛顿第三定律可知人对电梯的压力。
(2)怎样判断人的状态?提示:根据加速度的方向。
[规范解答]人受到竖直向下的重力mg和电梯对人竖直向上的支持力N,以竖直向上为正方向,由牛顿第二定律得N-mg=ma,其中加速度a=13g,故N=43mg。
根据作用力与反作用力大小相等,人对电梯底部的压力N′=N=43mg。
因为人的加速度竖直向上,所以人处于超重状态。
[完美答案]43mg超重根据牛顿运动定律、受力分析、运动学规律综合分析,是解决超重、失重问题的基本方法。
[变式训练1]质量是60 kg的人站在升降机中的体重计上,如图所示,重力加速度g取10 m/s2,当升降机做下列各种运动时,求体重计的示数。
(1)匀速上升;(2)以4 m/s2的加速度加速上升。
答案(1)600 N(2)840 N解析(1)人匀速上升时,受力平衡,加速度为零,人受到体重计的支持力N1和自身的重力mg,故N1=mg=600 N,体重计的示数即人对体重计的压力N1′,由作用力与反作用力相等知N1′=N1=600 N。
(2)人匀加速上升时,加速度竖直向上,处于超重状态,受到重力mg和体重计的支持力N2,由牛顿第二定律得N2-mg=ma,代入数据,解得N2=840 N,由作用力与反作用力相等知,体重计的示数即人对体重计的压力N2′=N2=840 N。
课堂任务失重现象1.对失重的分析失重状态下,物体在竖直方向上的合力不为零。
当物体在竖直方向上有向下的加速度a,悬挂物对物体的拉力(或支持物对物体的支持力)为F时,在竖直方向上,由牛顿第二定律有mg-F=ma,F=mg-ma<mg,根据牛顿第三定律可得,物体对悬挂物的拉力(或对支持物的压力)F′=F<mg。
对应的运动状态有向下加速和向上减速。
当竖直向下的加速度为g或竖直向下的加速度分量为g时,对应的有自由落体运动、竖直上抛运动等。
在完全失重状态下,平常由重力产生的一切物理现象都会消失,比如单摆停止摆动、液体对器壁没有压强、浸在水中的物体不受浮力等;工作原理与重力有关的仪器也不能再使用,如天平、液体气压计等。
2.超重、失重现象的分析3.对超重和失重的理解(1)超重与失重现象仅仅是一种表象,无论是超重还是失重,物体所受的重力都没有变化。
(2)物体处于超重还是失重状态,只取决于加速度的方向,与物体的运动方向无关。
(3)加速度的大小决定了超重或失重的程度。
(4)完全失重是失重现象的极限。
完全失重时,与重力有关的一切现象都将消失。
(5)若物体不在竖直方向运动,而加速度在竖直方向有分量,即a y≠0,则当a y竖直向上时物体处于超重状态,当a y竖直向下时物体处于失重状态。
例2有一根钢丝的最大拉力为100 N,在一个运动的电梯中,这根钢丝下悬挂了12 kg的物体恰好没有断,问电梯可能做怎样的运动?(取g=10 m/s2)(1)重力大于钢丝绳的最大拉力,物体处于超重还是失重状态?提示:失重状态。
(2)这种状态下具有哪个方向的加速度?提示:具有向下的加速度。
[规范解答]钢丝的拉力恰为100 N,物体一定处于失重状态,所以电梯具有向下的加速度。
对物体由牛顿第二定律得:F合=mg-F=ma,解得:a≈1.67 m/s2。
电梯的运动情况有两种可能,一是以1.67 m/s2的加速度向下匀加速运动,二是以1.67 m/s2的加速度向上匀减速运动。
[完美答案]见规范解答1.判断超重、失重状态的方法物体究竟处于超重状态还是失重状态,可用三个方法判断:(1)从受力的角度判断:当物体所受向上的拉力(或支持力)大于重力时处于超重状态,小于重力时处于失重状态,等于零时处于完全失重状态。
(2)从加速度的角度判断:当物体具有向上的加速度时处于超重状态,具有向下的加速度时处于失重状态,向下的加速度为g时处于完全失重状态。
(3)从运动的角度判断:当物体加速上升或减速下降时处于超重状态,当物体加速下降或减速上升时处于失重状态,当物体做自由落体运动时完全失重。
2.超重、失重问题的一般解决方法与用牛顿运动定律分析“从运动到力”和“从力到运动”两大动力学问题的一般思路相同。
[变式训练2-1]在升降电梯内的地面上放一体重计,电梯静止时,晓敏同学站在体重计上,体重计示数为50 kg,电梯运动过程中,某一段时间内晓敏同学发现体重计示数如图所示,则在这段时间内()A.晓敏同学所受的重力变小了B.晓敏同学对体重计的压力小于体重计对晓敏的支持力C.电梯一定在竖直向下运动D.电梯的加速度大小为g5,方向一定竖直向下答案 D解析体重计示数变小,是由于晓敏对体重计的压力变小了,而晓敏的重力没有改变,故A错误。
晓敏对体重计的压力与体重计对晓敏的支持力是一对作用力与反作用力,大小一定相等,故B错误。
以竖直向下为正方向,有mg-F=ma,解得a=g5,加速度方向竖直向下,但速度方向可能是竖直向上,也可能是竖直向下,故C错误,D正确。
[变式训练2-2]图甲是某人站在力传感器上做下蹲、起跳动作时的示意图,中间的“·”表示人的重心,图乙是根据传感器采集到的数据画出的力—时间图线,两图中a~g各点均对应,其中有几个点在图甲中没有画出,取重力加速度g =10 m/s2。
根据图象分析可知()A .人的重力为1500 NB .c 点位置人处于超重状态C .e 点位置人处于失重状态D .人在d 点位置的加速度小于在f 点的加速度答案 B解析 开始时人处于平衡状态,人对传感器的压力是500 N ,根据牛顿第三定律和平衡条件可知,人的重力也是500 N ,A 错误;由图乙可知,人处于c 点时对传感器的压力大于其重力,处于超重状态,B 正确;人处于e 点时对传感器的压力大于其重力,处于超重状态,C 错误;人在d 点时的加速度大小为a 1=F d -G m=1500-50050010 m/s 2=20 m/s 2,人在f 点时的加速度大小为a 2=G -0m =50050010m/s 2=10 m/s 2,a 1>a 2,则人在d 点位置的加速度大于在f 点的加速度,D 错误。
A 组:合格性水平训练1.(超重、失重)下列关于超重、失重现象的描述中,正确的是( )A .电梯正在减速上升,人在电梯中处于超重状态B .电梯正在加速下降,人在电梯中处于失重状态C .举重运动员托举杠铃保持静止,运动员处于超重状态D .列车在水平轨道上加速行驶,车上的人处于超重状态答案 B解析电梯正在减速上升,加速度向下,故电梯中的乘客处于失重状态,A 错误;电梯正在加速下降,加速度向下,故电梯中的乘客处于失重状态,B正确;举重运动员托举杠铃保持静止,竖直方向的加速度为0,运动员既不处于超重状态也不处于失重状态,C错误;列车在水平轨道上加速行驶时,竖直方向的加速度为0,车上的人既不处于超重状态也不处于失重状态,D错误。
2.(超重、失重)(多选)如图所示,小敏正在做双脚跳台阶的健身运动。
若忽略空气阻力,小敏起跳后,下列说法正确的是()A.上升过程处于超重状态B.下降过程处于超重状态C.上升过程处于失重状态D.下降过程处于失重状态答案CD解析若忽略空气阻力,小敏起跳后,在空中运动的过程中只受重力,加速度就是重力加速度。
故小敏起跳后,上升过程与下降过程均处于失重状态,C、D 正确。
3.(超重、失重)如图所示,A、B两人用安全带连接在一起,从飞机上跳下进行双人跳伞运动,降落伞未打开时不计空气阻力。
下列说法正确的是()A.在降落伞未打开的下降过程中,安全带的作用力一定为零B.在降落伞未打开的下降过程中,安全带的作用力大于B的重力C.在降落伞未打开的下降过程中,安全带的作用力等于B的重力D.在降落伞打开后减速下降过程中,安全带的作用力小于B的重力答案 A解析在降落伞未打开的下降过程中,A、B两人一起做自由落体运动,处于完全失重状态,A、B之间安全带的作用力为零,A正确,B、C错误;在降落伞打开后减速下降过程中,加速度向上,则A、B处于超重状态,故安全带对B 的拉力大于B的重力,D错误。
4.(超重、失重)箱式电梯里的台秤秤盘上放着一物体,在电梯运动过程中,某人在不同时刻拍下了甲、乙、丙三张照片,如图所示,乙图为电梯匀速运动时的照片。
从这三张照片可判定()A.拍摄甲照片时,电梯一定处于加速下降状态B.拍摄丙照片时,电梯可能处于减速上升状态C.拍摄丙照片时,电梯一定处于加速上升状态D .拍摄甲照片时,电梯可能处于匀速下降状态答案 B解析 由于乙图是电梯匀速运动时的照片,由照片可以看出此时物体的真实重量。