安利奖金制度
- 格式:doc
- 大小:273.00 KB
- 文档页数:4
安利公司的奖金制度可复制性:这个生意是从我们自己开始的,我们只需换一个牌子来用,就可以获得一个创业机会,我们买300元的产品自用,用得好分享。
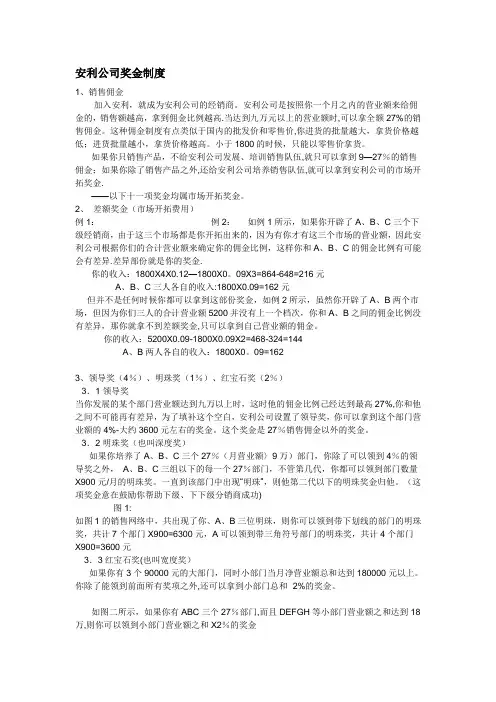
请问你身边有没有10-20个朋友需要日用品的朋友?① 举个例:一个家庭消费300元X20个人=6000元X9%=540元看起来是小生意,实际上是大生意,正是引用了麦当劳的理念开分店。
它具有可复制性A -300 X 20人 = 6000② 您— B -300 X 20人 = 6000 3万 30000X18%=5400元6000 C -300 X 20人 = 6000 4人奖金4X540=2160元D -300 X 20 人= 6000 您的奖金5400-2160=3240元③ 3240元也不多,但是如何做大,复制就可以做大,请看下图: 1-300 X 2 0= 6000A 2-300 X 20 = 6000 3万 6000 3-300 X 20 = 6000B 4-300 X 20 = 6000④ 您— 3万6000 C 总团队营业额:126000X27%=34020元3万 4人奖金:4 X 5400 = 21600元D 您的奖金:34020-21600 = 12420元3万这个时候你就是一个主任,年收入15-20万元左右。
那么我们是不是满足于这1万多块钱一个月的收入呢?不是的,假如您今天做到了12万元,拿到了12420元的收入,那将来有一天A 在你的栽培下,也会创造12万元的业绩,代表A 也可以像你一样得到了12420元/月的收入。
那么我们是不是少拿一份12420的奖金呢?是不是教会徒弟饿死师傅呢?不是的,这个时候公司为了报答你对A 的帮助,额外奖励一笔培育奖金给你,这个培育奖金是根据你培育A 的营业额12万元X4%=4800元来计算,这并非仅仅是4800元,它有很深重的意义,比如A 存在一个月,你就拿一个月,A 存在1年,你就拿1年,存在50年,你就拿50年,一劳永获,如12个月X 4800元=57600元X50年=288万元.公平性:有的人问:安利的奖金制度是不是金字塔呢?越先加入收入越多呢?不是的,接下来我们来讲一下公平性:A 11.5万 1-11.5万2-11.5万 多 劳 多 得 我 您 B 11.5万 3-11.5万 公 平 超 越11.5万 11.5万 4-11.5万C 11.5万 5-11.5万 4%领导奖的特性主任 营销经理 6-11.5万 特性1:不在职收入(自由性)4%培育奖金X1份 4%培育奖金X3份 高级营销经理 特性2:不在世收入(保障性) 国内免费旅游一次 0.25%股东分红 4%培育奖金X 6份 特性3:世袭性收入(一人成功,世代成功) 年收入:15-20万左右 国内、外免费旅游各一次 0.25%股东分红(特一级)年收入:40-60万 0.25%股东分红(特二级) 您开拓的稳健市场永远属于您,国外免费旅游2次 即使你退休,收入依然有保障.年收入:72万-100万可行性:5年X12个月=60个月(每月推荐一个人加入就是60个人) 我们都在努力,努力都有结果,但未必是想要的结果。
安利的奖金制度作为一家企业,一个优秀的奖金制度对于公司的发展至关重要。
公司的奖金制度不仅可以激励员工的工作积极性,提升工作效率,同时也可以反映公司对员工努力工作的认可和回报。
下面,我将向大家介绍安利公司的奖金制度。
一、绩效奖金安利公司通过构建绩效考核体系,《全球安利绩效测评指南》和《全球安利奖励制度手册》确立了全球统一的、科学的绩效测评标准和奖励方案,以此激励员工工作的积极性。
1.年度绩效奖金每年根据个人的工作表现和企业利润为数基础,通过评定员工的日常工作表现,综合考察考勤、工作完成率、工作态度以及客户满意度等多个方面的数据,给予相应的年度绩效奖金。
年度绩效奖金是从员工的基本工资里额外获得的奖金,可用于员工自己的消费和投资。
2.季度绩效奖金除了一年一度的绩效奖金之外,安利公司还会为员工设立季度绩效奖金,每季度结束后,根据各项绩效标准,给予合格员工相应的奖金,以此激励员工更加努力地工作。
季度绩效奖金也是从员工的基本工资中额外获得的奖金,可用于员工的消费和投资。
二、销售提成安利公司鼓励员工积极参加销售活动,在每月的销售额中,发现有能力突出的员工,将根据该员工的销售业绩给予相应的销售提成,提成比例根据该员工的销售额而定。
三、团队奖励安利公司注重培养一个团结、和谐的工作氛围,为了鼓励团队合作以及团队各成员的协作,安利公司会设立团队奖励制度,在团队中合作出色的员工,将给予班组、部门或公司内部的其他团队奖励并公开表彰。
四、特别奖励在公司长期的运营过程中,安利公司也会根据特殊情况为员工提供相应的特别奖励。
这些特殊奖励往往是给予那些在工作、困境中表现出特殊能力和个人奋斗精神的员工。
总之,安利公司的奖金制度可以说非常优秀,在激励员工方面起到的效果也是相当显著的。
通过建立科学、公正的考核标准和奖励机制,安利公司为员工提供了一个广阔的发展空间,使员工拥有了更大的激情和动力,逐步实现自己的职业理想,并为安利公司的稳步发展做出自己的贡献。
安利公司奖金制度安利公司是国际知名的保健品生产商和分销商,其在奖金制度上一直非常有特色。
奖金制度在员工激励中起到了重要的作用,可以让员工有更大的动力和积极性工作。
本文将介绍安利公司奖金制度的内容和具体实施方式。
1. 奖金制度的类别安利公司的奖金制度主要分为三类:1.1 销售业绩奖销售业绩奖是安利公司奖金中最基本的一种奖金,也是最为直接的一种奖金。
按照销售额或者销售的数量来计算,一般是在月度或者是季度结算。
1.2 领导力奖领导力奖是安利公司奖金中较为高级的一种奖金,是针对领导者的奖金,因此它的名字也叫做管理奖。
领导力奖一般是在年度结算,根据领导者在贡献方面、推广方面和团队建设方面等方面的综合表现来考评和评定。
1.3 特别贡献奖特别贡献奖是安利公司奖金中最高级别的奖金,被授予给对公司做出特别贡献的员工。
这些贡献包括但不限于在产品创新、公司文化、领导力等方面的贡献。
特别贡献奖一般是在年度结算,通过全公司评选方式确定优秀员工。
2. 奖励的具体实现2.1 销售业绩奖的实现方式安利公司奖金制度的核心是以销售业绩为基础的奖金。
拥有出色销售表现的员工将会根据公司的规定获得奖金,每月或每季度安利都会对销售业绩表现优异的员工进行表彰和奖励。
安利公司也设置了不同的级别奖金,包括银奖、金奖和白金奖。
这些奖金也会根据员工的销售表现进行评定。
安利公司还会为员工提供额外的奖励,比如旅游、礼品、优惠券等。
2.2 领导力奖的实现方式领导力奖的实现依赖于领导者的表现。
在安利公司内,领导者可以是任意级别的管理人员,包括初级、中级和高级。
他们的贡献是在领导、指引、执行和推广公司政策和战略方面的。
根据安利公司设定的评价标准,领导者需要满足多项条件才有资格得到领导力奖金。
这些条件包括经营管理、团队建设、推广表现、及其对全公司的贡献等等。
2.3 特别贡献奖的实现方式特别贡献奖由公司高层管理层进行评选,每年只颁发一次。
获奖员工是公司对其对公司的正面贡献所进行的寄语,可以激励组织内的其他员工,在公司发展中做出更大的贡献。
安利公司员工奖金制度简介安利公司是一家全球性的直销企业,致力于推动全球健康和幸福。
为了激励员工做出更出色的工作,安利公司采用了奖金制度,以奖励那些表现优异的员工。
奖励方式安利公司对员工的奖励方式包括:1. 佣金奖励安利公司通过佣金奖励的方式来回报那些取得优异业绩的直销员。
公司设立多个层级的奖励标准,所得奖励随着业绩的不断提高而递增。
2. 成就奖励安利公司为员工设立多项成就奖励:员工可以通过达成业绩,拓展生意或培育新人等方式获得。
获得成就奖励的员工将获得一些非现金奖励,如旅游度假、品尝美食或赠送奢侈品等。
3. 贡献奖励安利公司也通过发放贡献奖励来回报那些对公司长期作出卓越贡献的员工,这些贡献可以来自于多个方面,如品牌声誉的提高、业务进展的成功、人际关系的管理等。
得到这种奖励的员工将获得非常有价值的现金奖励。
奖励实施细则1. 奖励评定周期安利公司的奖励评定周期一般为一年,这样能够确保员工有足够的时间来达到奖励要求。
2. 奖励比例安利公司不同的奖励额度和比例根据员工的表现和取得的业绩而定。
一般情况下,优秀的员工可以得到更高比例的奖励。
3. 奖励的税收制度安利公司的员工奖励是根据税收规定而设,公司必须扣除相应的税款,并将税款上报当地政府。
员工可以通过合理的财务规划来使自己获得更多的利益。
奖励意义安利公司的员工奖励制度有很多的优点,这些优点也是吸引员工加入该公司的重要因素:1. 激励员工安利公司的奖励制度可以激励员工积极地工作,并鼓励他们不断创新,不断获得出色的业绩。
2. 提高工作动力员工通过奖励体系不断得到动力和激励,也能更积极地参与公司的工作,从而推动公司的发展。
3. 更好的福利待遇通过奖励体系,员工可以得到更好的福利待遇,包括更高的薪资、提高的福利和福利增值等表现形式。
4. 提高员工对公司的归属感因为安利公司给予了员工足够的奖励,员工的归属感和忠诚度也得到了提高,这也会有助于公司更好地发展和壮大。
其他安利公司的员工奖励制度是一个完善和有效的体系,非常适合直销企业。
2024安利奖金制度2024年,公司管理层决定引入新的奖金制度,旨在激励员工的工作表现和业绩。
该奖金制度将根据员工的绩效评估结果来确定奖金的发放金额,同时还设置了一系列的标准和条件来确保奖金的公正分配和透明性。
以下是对2024年安利奖金制度的详细介绍。
首先,公司将根据员工在一年内的工作表现和业绩来评估其绩效。
绩效评估会考虑员工在岗位上的工作能力、工作质量、工作态度和业绩指标等多个方面。
评估结果将分为五个等级:优秀、良好、合格、待提高和不合格。
在员工绩效评估完毕后,公司将根据绩效等级来确定奖金发放的金额范围。
具体而言,优秀绩效等级的员工将获得最高的奖金金额,而不合格绩效等级的员工将不会获得奖金。
良好、合格和待提高绩效等级的员工将根据评估结果和公司的奖金分配政策来获得相应的奖金金额。
此外,公司还设立了一系列的标准和条件来确保奖金的公正分配和透明性。
首先,公司将确保绩效评估的过程公正透明,避免主观因素对员工评估结果的影响。
绩效评估将以可量化的工作指标为基础,使评估结果更加客观和公正。
其次,公司将确保奖金发放的透明性,即向员工解释奖金发放的依据和标准,使员工能够了解奖金金额的计算和发放方式。
最后,公司还设立了一个申诉机制,使得员工可以对评估结果提出异议和申诉,确保员工的权益得到保障。
关于奖金发放的时间安排,公司决定每年的年终进行绩效评估和奖金发放。
评估的结果将在年底之前公布,并在年终会议上宣布奖金发放的金额。
奖金将作为员工的一部分薪资,在年底支付给符合条件的员工。
总结起来,2024年安利奖金制度是基于员工的绩效评估来确定奖金金额,通过公正、透明的评估过程来确保奖金的公正分配。
此外,公司还设立了标准和条件来保障员工的权益,并制定了明确的奖金发放时间安排。
这一奖金制度的引入将激励员工的工作动力和积极性,促进公司的发展和经营成果。
安利公司的奖金制度)安利公司是一家全球直销公司,致力于为消费者提供高质量的健康和美容产品。
作为一家全球性公司,安利在其奖金制度方面有着严格的规定和激励措施。
1.销售奖金:安利的销售奖金是根据销售代理人的个人销售业绩计算的。
销售代理人可以通过直接销售产品来获得销售奖金,销售奖金的计算一般以一定比例根据销售额来确定。
销售代理人的销售业绩越高,他们所获得的销售奖金就越高。
2.团队奖金:安利的团队奖金是根据销售代理人的团队销售业绩计算的。
销售代理人可以发展自己的销售团队,他们的团队销售业绩越高,则他们可以获得的团队奖金就越高。
团队奖金是基于团队销售业绩的一定比例计算的。
3.升级奖金:安利的升级奖金是为了鼓励销售代理人在公司中的晋升和发展。
当销售代理人达到一定的销售和团队成员要求时,他们就有资格获得升级奖金。
升级奖金通常会随着销售代理人晋升的等级而逐渐增加。
4.年终奖金:除了销售奖金、团队奖金和升级奖金之外,安利还设有年终奖金。
年终奖金一般是根据销售代理人在一年内的整体业绩来计算的。
销售代理人的个人销售业绩和团队销售业绩都会对年终奖金的计算产生影响。
年终奖金是对销售代理人一年努力工作的回报,也是激励他们在新的一年继续努力的重要激励措施。
需要说明的是,安利公司的奖金制度是非常灵活和多样化的,可以根据不同地区和市场的特点进行调整。
除了上述提到的奖金,安利还提供了其他奖励措施,如旅游奖励、演讲奖金等。
总的来说,安利公司的奖金制度旨在鼓励和激励销售代理人的工作热情和业绩表现。
通过奖金制度,安利希望能够激发销售代理人的竞争力和团队合作精神,实现销售目标。
同时,安利也通过奖金制度来吸引更多优秀的销售代理人加入公司,促进公司的长期发展。
2024安利的奖金制度2024年,公司推出了全新的奖金制度,旨在激励员工更加努力地工作,提高团队的整体业绩。
这一新的奖金制度在员工中引起了巨大的轰动,吸引了越来越多的员工积极参与其中。
首先,公司设立了基于团队绩效的奖金计划。
每个团队设置了一系列具体的目标和指标,包括销售额、市场份额、客户满意度等等。
当团队达到或超过这些目标时,将会获得相应的奖金奖励。
这种奖金计划不仅可以激励团队成员之间的合作,还可以提高整个团队的凝聚力和业绩表现。
其次,公司还设置了个人绩效奖金制度。
员工将根据自己的表现和贡献程度来获得相应的奖金奖励。
例如,销售额的增长、客户满意度的提升、工作效率的提高等都会成为评定个人绩效的依据。
这种奖金计划可以激励员工更加努力地工作,争取表现更好,提升个人职业发展。
另外,公司还设置了专项奖励计划。
员工在工作中表现突出、创新能力强、对公司做出重大贡献的,将会获得额外的奖金奖励。
这种奖金计划可以激励员工更加积极地参与各类项目和活动,展现自己的才华和能力。
此外,公司还设立了年度绩效评定制度。
每年底,公司将对全体员工的绩效进行评定,根据评定结果来确定员工的奖金奖励。
这种奖金计划可以激励员工在全年内保持高效的工作状态,提高个人的工作表现和绩效水平。
最后,公司还设立了退休福利计划。
对于长期在公司工作,为公司做出过重要贡献的员工,将会享受到丰厚的退休福利待遇。
这种奖金计划可以激励员工更加忠诚地为公司工作,为公司的长期发展贡献力量。
总的来说,2024年的奖金制度全面覆盖了团队绩效、个人绩效、专项奖励、年度绩效评定和退休福利等方面,激励员工更加努力地工作,提高整体团队的业绩表现。
这种全新的奖金制度极大地提升了员工的积极性和工作热情,为公司的发展带来了巨大的推动力。
希望公司在未来能够继续创新奖金制度,激励员工不断提升自己,为公司创造更高的业绩。
安利的奖金制度安利的奖金制度是指公司为激励员工的工作积极性和创造力而设立的一套奖励体系。
这套体系主要由基本工资、年终奖金和绩效奖金三个部分组成。
首先是基本工资,这是员工的固定薪酬,根据岗位的不同、员工的工作年限和绩效等级来确定。
基本工资的设置可以确保员工们有稳定的经济来源,并且适应市场薪酬的变化。
其次是年终奖金,这是每年公司根据员工的绩效和工作表现而发放的额外奖励。
年终奖金的发放主要根据员工的工作绩效和能力来确定,如工作成果的完成情况、工作态度的积极性、团队合作等各个方面因素。
在员工素质的基础上,公司会设定一个奖金的比例,根据员工的年度绩效评估来发放。
最后是绩效奖金,这是根据员工的工作表现来激励和奖励员工的一种形式。
绩效奖金通过对员工绩效评估的结果进行奖励,根据个人的工作表现,将员工分为不同等级,并提供相应的奖金激励。
例如,如果员工的工作表现被评为优秀,那么他们将获得比较高的奖金;而如果员工的工作表现一般,那么他们将获得较低的奖金。
安利的奖金制度的优点有以下几个方面。
首先,基本工资的设置可以确保员工有一定的经济来源,稳定生活。
其次,年终奖金的设立可以鼓励员工在全年内始终保持良好的工作表现,并能够及时反映出员工的业绩。
最后,绩效奖金的设立可以激励员工提高自身的工作能力和水平,使其在工作中更加努力和积极。
然而,安利的奖金制度也存在一些缺点。
首先,依赖于绩效奖金的奖金制度容易造成员工间的不公平感。
尽管公司会根据员工的工作表现对员工进行绩效评估,但评估过程中可能会存在主观因素的干扰。
其次,奖金制度过于侧重于短期的表现,忽略了长期发展和潜力的考虑。
这可能会导致员工在追求短期奖金的同时,忽视了个人的长期发展。
综上所述,安利的奖金制度是一个能够激励员工工作积极性和创造力的一套奖励体系。
它通过基本工资、年终奖金和绩效奖金三个方面来激励员工,并具备促进员工成长和发展的作用。
但也需要注意优化制度设计,避免不公平和忽视长期发展的问题。
安利奖金分配制度共九种十二项:★第一种:毛利(零售利润)★第二种:月结奖金★第三种:领导奖金4%★第四种:红宝石奖金2%★第五种:明珠奖金1%★第六种:翡翠奖金★第七种:钻石奖金★第八种:行政钻石奖金★第九种:双钻石奖金★九种十二项奖金以外的奖励★无懈可击的安利奖金制度:努力一阵子享受一辈子当你成为安利的营业代表,你不只取得一项产品的代理权而是安利公司450多种产品代理权都一次取得。
当你学会了安利产品的知识,有了使用产品后的真实体验,你要不断去「分享」,每当你推荐一个朋友成为安利的营业代表,也就是帮助他从使用者――喜爱者――经营者等于你开了一家分店。
下面请继续看奖励方法:★第一种:毛利(零售利润)安利公司所生产的450几种产品,工农业代表的进货价格与顾客售价之间,约有15%至25%的价差,平均约20%,这就是「毛利」又叫「零售利润」。
很多初次接触安利事业的朋友,在听别人讲述安利事业的第一项收入「毛利」的时候,就产生轻视的心理,尤其是做过生意,当过老板的人,认为安利卖的都是日用品,这些「蝇头小利」怎么能成为一个「事业」?其实安利事业制度九种12项收入的每一项,都不能只以字面去猜测其丰富。
「毛利」的真实内涵「毛利」(零售利润)的真正的内涵,应从以下说明中去深入了解。
(一)代理权的取得在传统商业中,一项产品代理权的取得,并非易事,必须具备足够的条件才行。
例如:我们想取得某种知名度颇高的牙膏或洗发精的某地区市场代理权。
我们必须要从备以下几种条件:(1)要拥有一家资本雄厚的公司。
(2)公司的历史、信誉、股东背景、实力都要有事实证明。
(3)具备畅通的营销渠道。
(4)财务周转能力,银行信用证明。
(5)每年最低售货额保证,否则会被没收保证金,或取消代理权。
(6)缴付宠大数字的进货押金。
(7)聘用许多业务人员、行政人员,每月要支付庞大的薪资、业务费用、行政费用。
一次取得四百多种产品代理权当你成为安利的营业代表,你不只取得一项产品的代理权,而是安利公司450多种产品代理权都一次取得。
安利公司奖金制度1、销售佣金加入安利,就成为安利公司的经销商。
安利公司是按照你一个月之内的营业额来给佣金的,销售额越高,拿到佣金比例越高.当达到九万元以上的营业额时,可以拿全额27%的销售佣金。
这种佣金制度有点类似于国内的批发价和零售价,你进货的批量越大,拿货价格越低;进货批量越小,拿货价格越高。
小于1800的时候,只能以零售价拿货。
如果你只销售产品,不给安利公司发展、培训销售队伍,就只可以拿到9—27%的销售佣金;如果你除了销售产品之外,还给安利公司培养销售队伍,就可以拿到安利公司的市场开拓奖金.——以下十一项奖金均属市场开拓奖金。
2、差额奖金(市场开拓费用)例1:例2:如例1所示,如果你开辟了A、B、C三个下级经销商,由于这三个市场都是你开拓出来的,因为有你才有这三个市场的营业额,因此安利公司根据你们的合计营业额来确定你的佣金比例,这样你和A、B、C的佣金比例有可能会有差异.差异部份就是你的奖金.你的收入:1800X4X0.12—1800X0。
09X3=864-648=216元A、B、C三人各自的收入:1800X0.09=162元但并不是任何时候你都可以拿到这部份奖金,如例2所示,虽然你开辟了A、B两个市场,但因为你们三人的合计营业额5200并没有上一个档次,你和A、B之间的佣金比例没有差异,那你就拿不到差额奖金,只可以拿到自己营业额的佣金。
你的收入:5200X0.09-1800X0.09X2=468-324=144A、B两人各自的收入:1800X0。
09=1623、领导奖(4%)、明珠奖(1%)、红宝石奖(2%)3.1领导奖当你发展的某个部门营业额达到九万以上时,这时他的佣金比例己经达到最高27%,你和他之间不可能再有差异,为了填补这个空白,安利公司设置了领导奖,你可以拿到这个部门营业额的4%-大约3600元左右的奖金。
这个奖金是27%销售佣金以外的奖金。
3.2明珠奖(也叫深度奖)如果你培养了A、B、C三个27%(月营业额〉9万)部门,你除了可以领到4%的领导奖之外,A、B、C三组以下的每一个27%部门,不管第几代,你都可以领到部门数量X900元/月的明珠奖。
安利公司的奖金制度概述引言安利公司作为全球著名的直销公司,在市场上拥有广泛的影响力和良好的声誉。
公司为了激励和奖励员工的业绩表现,建立了一套完善的奖金制度。
本文将对安利公司的奖金制度进行概述,解析其具体的奖金计算方式、激励政策和操作细节。
奖金计算方式安利公司的奖金计算方式主要基于个人和团队的业绩表现。
以下是安利公司奖金计算方式的具体细节:个人销售奖金安利公司通过个人销售奖金激励个人销售代表的业绩。
个人销售奖金的计算方式如下: - 健康消费者销售奖金:根据个人销售代表的销售额和消费者数量计算,并根据销售层级进行不同的奖金比例设定。
- 消费者目标奖金:根据个人销售代表在特定时间段内完成的消费者目标数量进行奖励。
- 奖励品计划奖金:根据个人销售代表达到特定销售目标后,赠送相应的奖励品进行奖励。
团队奖金安利公司通过团队奖金激励团队的业绩表现,激励团队合作和发展。
团队奖金的计算方式如下: - 团队销售奖金:根据团队销售代表团队的销售表现进行奖励,奖金比例与团队销售额相关。
- 团队成长奖金:根据团队的成员发展情况以及团队的业绩表现进行奖励。
附加奖金除了个人销售奖金和团队奖金之外,安利公司还设立了一些附加奖金以激励员工的特殊贡献和业绩。
这些附加奖金包括但不限于: - 指导奖金:针对安利公司的销售指导人员设立的奖金,根据其指导的销售代表的业绩表现进行奖励。
- 培训奖金:针对安利公司的培训人员设立的奖金,根据其培训的销售代表的业绩表现进行奖励。
- 推广奖金:针对安利公司的推广人员设立的奖金,根据其推广活动的效果和影响力进行奖励。
- 专项奖金:安利公司根据特定时间段、季度或年度设立的奖金,以激励员工在特定领域或活动中的优秀表现。
激励政策安利公司的激励政策旨在激发员工的积极性和创造力,提供一个有竞争力的奖励环境。
以下是安利公司的激励政策的主要方面:业绩排名激励安利公司设立了业绩排名激励机制,以对高绩效员工进行额外奖励。
安利奖金制度“安利奖金制度”是一种利用奖金激励业绩的方式,通过激励员工积极工作,提高销售额,达到公司业绩目标的制度。
安利奖金制度被广泛应用于直销行业,并受到越来越多的企业关注和借鉴。
安利奖金制度的设计要点安利奖金制度可以分为两个部分,一个是销售奖金,另一个是管理奖金。
销售奖金通常是根据销售额或销售增长额来计算的,而管理奖金则是根据管理绩效来计算的。
同时,安利奖金制度还包括加入奖金和升级奖金这两个方面。
加入奖金是在新员工满足一定条件后给予的奖励,其目的是吸引更多的优秀人才加入公司。
升级奖金则是在员工达到一定职位等级后给予的奖励,以激励员工积极发展自己的事业。
安利奖金制度的实施范围安利奖金制度适用于各种形式的企业,特别是那些需要提高市场占有率和销售额的企业。
在直销行业中,安利奖金制度广泛应用于各种销售模式,包括传统的门店销售和新型的社交销售平台。
安利奖金制度的意义与优势安利奖金制度可以带来许多益处,包括提高员工的购买动机,激发员工的工作热情,促进员工的竞争意识和合作精神,提高销售额和市场占有率等。
此外,安利奖金制度还可以帮助企业吸引并留住优秀人才,并提高企业的品牌声誉和形象。
安利奖金制度的不足和考虑因素然而,安利奖金制度也存在一些不足和考虑因素。
首先,如果奖金制度设计不恰当,可能会导致员工短期行为和短视行为,降低企业的长期发展前景。
其次,如果奖金制度的执行和管理不当,可能会引发不和谐的内部竞争,破坏员工之间的合作关系,甚至造成企业的人才流失。
为了避免这些不利因素,企业需要在设计和执行奖金制度时采取科学合理的方式,并加强对员工之间的沟通和协调。
此外,企业还可以通过其他激励方式,如事业发展、培训、福利等,来促进员工的积极性和工作热情。
总之,“安利奖金制度”是一种利用奖金激励业绩的方式,通过激励员工积极工作,提高销售额,达到公司业绩目标的制度。
该制度已经在直销行业得到了广泛应用,并受到越来越多企业的青睐。
安利奖金制度简介安利奖金制度是安利公司设立的一个激励机制,通过奖励优秀的业绩表现,鼓励员工持续提升自身绩效和能力,为公司的发展做出更大的贡献。
该制度不仅展示了安利公司对员工的关心,同时也成为了吸引和留住优秀人才的一个重要手段。
奖励范围安利奖金制度主要针对的是那些在业绩上表现出色的员工,包括销售人员、营销人员和管理人员等。
它根据员工的职位和绩效表现不同,设置了不同的奖励标准。
奖励形式安利奖金制度的奖励形式包括以下几种:现金奖励现金奖励是安利奖金制度中最常见的形式,通常以独立的奖金形式发放。
安利公司根据员工的业绩表现和职位等级等因素,设立不同的奖金等级。
获得奖金的员工将在工资卡上收到奖金,直接发放到员工的账户中。
证书另外,安利奖金制度还为表现出色的员工颁发荣誉证书,以表彰他们的贡献和努力。
证书通常分为多个等级,根据员工的表现差异,分别颁发荣誉证书、优秀证书、卓越证书等不同级别的奖项。
这些证书为员工的职业生涯注入了鼓舞和动力。
实物奖励为了更好地激励员工,安利奖金制度还提供实用性更强、感受性更佳的实物奖励。
这些实物奖励包括小型家电、IT设备、汽车等等。
通常,这些奖品基于员工的绩效和表现进行评定。
奖励标准安利奖金制度的奖励标准主要由三个方面组成:业绩安利奖金制度将业绩作为最为重要的奖励标准之一。
业绩标准主要根据销售额、个人销售指标比较等方面考核。
行动和表现除了业绩,安利奖金制度还将员工的行动和表现作为奖励标准,包括身体力行、团队合作、创新意识等方面。
这些标准不仅在业绩中发挥作用,同时也对员工在工作中的积极表现做出评价。
资格和资历最后,解决预算问题并减少工作现场的事故是我们应该关注的问题。
为了提高员工的专业素质和培养他们的职业能力,安利奖金制度还设立了经验和资历评定机制,该机制对员工的职业成长和知识体系做出评估。
优点安利奖金制度作为一种企业激励机制,有许多优点,包括:激励员工安利奖金制度是一种在工作和事业上激励员工的好方法。
安利公司最新奖金制度随着社会的发展和企业的竞争日趋激烈,企业为了激励员工的积极性和提高绩效,不断创新奖金制度已成为一种常见的手段。
作为全球化的直销商,安利公司一直在努力改进员工的奖励机制,以促进业绩的增长和员工的忠诚度。
在最新的奖金制度中,安利公司采取了一些创新的措施,以下将对其进行详细介绍。
一、激励机制分类为了更好地激励员工,安利公司将奖金制度分为三个层次:团队奖励、个人奖励和特殊贡献奖励。
1. 团队奖励:安利公司重视团队合作的精神,鼓励员工共同努力实现团队目标。
在团队奖励方面,公司将根据团队的销售业绩进行评估,并根据业绩进行相应的奖金发放。
这种奖励机制可以激励员工之间的合作,营造积极向上的工作氛围,并提高整个团队的凝聚力。
2. 个人奖励:除了团队奖励,个人奖励也是安利公司奖金制度的重要组成部分。
通过个人奖励,公司旨在激励员工个体的积极性和创造力。
个人奖励将根据员工的销售业绩、客户满意度、业务发展等方面进行评估,并给予相应的奖励。
这种奖励机制可以激发员工的个人潜力,使其不断努力追求卓越。
3. 特殊贡献奖励:安利公司鼓励员工在工作中做出特殊贡献,这种贡献可能是在团队合作、业务创新或者社会责任方面。
对于这些特殊贡献,公司将给予额外的奖励和认可。
这种奖励机制可以激励员工积极参与企业的发展,同时也能增强员工的满足感和归属感。
二、奖金计算方式安利公司的奖金计算方式相对灵活,综合考虑了销售业绩、团队合作和其他因素。
具体计算方式如下:1. 销售业绩:销售业绩是评估员工绩效的重要指标。
安利公司将销售额作为主要的依据,并根据销售额的大小进行奖金的分配。
销售额越高,奖金越高。
2. 团队合作:团队合作是推动企业发展的关键因素之一。
安利公司通过考察员工在团队中的贡献和合作程度,评估其团队奖金的分配比例。
团队合作越好,奖金比例越高。
3. 其他因素:除了销售业绩和团队合作外,安利公司还考虑了员工的个人努力、专业技能和绩效改进等因素。
作为消费者,使用一辈子,就可以节约一辈子。
产品又好,又可以省一辈子,何乐而不为呢?二、月结折让9%~27%净营业额奖金系数税前收入000027%24300元6300024%15120元3600021%7560元2160018%3888元1080015%1620元540012%648元1800%162元解析:1、1800元的净营业额,销售额大约在2000元左右,自己作为消费者自用产品就能轻松完成;2、5400元的净营业额,销售额大约在6000元左右,作为消费者可以把几个月的产品一起买回来或者几个朋友合起来一次性购买即可完成。
所以仅仅作为消费者,9%和15%就可以轻松完成,作为经营者,起点则应该从9%开始。
而消费者和经营者最大的区别就在于:消费者==>省钱==>1分钱掰成两半来用;相对固定的钱==>节约一辈子经营者==>赚钱==>今天可以花明天的钱;让钱生钱;活钱==>赚一辈子3、10800元是安利公司正式认可的业绩。
从消费者转换为经营者,需要我们不断地学习产品知识,并且每天花4个小时就可以做到;换算成八折价约1万元,如果把这1万元储蓄在银行,一年下来的利息也只有120元左右,但如果投资到安利中来,就是一个15%,就可以拿到1620元的收入,是利息十倍以上的收益。
)更何况,我现在给大家谈的是一个跨国的大生意,我们也应该拿出一点国际商人的气魄来,投资到我们的生意中。
拿多少?不要太多,一万元就行了,就用它作为我们这个跨国大生意的开始!4、如果以此类推,要达到90000元业绩,那我们是不是就要投资近十万元?很显然,这并不是绝大多数人愿意做的决定。
其实安利这个生意也不是这样做的,用上面15%的做法来做27%已经不太现实可行,那必须要找到新的方法。
首先,诚如刚才所说的,自己必须已经具备了销售15%的能力,然后再把这种能力复制给合作伙伴即可。
①、10800+10800=216003388-972=2416元②、以此类推,6个1500即为27%×(27%)-4×(1500×9%)=15300元所以做安利难吗?一点都不难,首先就是具备做15%的能力,然后就是复制,再然后就是建立属于自己的系统,再然后……再然后就是享受安利给我们带来的快乐了^_^安利公司的奖衔1个月27%:银章营业主任3个月27%:金章营业主任6个月27%:高级营业主任做到DD是安利里的另一个里程碑,可以享受8~14万元的年薪,免费的海外旅游,并可以将待遇世袭继承给后代。
安利的奖金分配制度安利的奖金分配制度以下是安利公司的营销人员销售业绩报酬表:世界统一(公平、公正、公开并可超越!)九种十二项奖励计划一、个人销售佣金奖(6%—24%月结奖金)1.销售权:安利在中国上市的200多款产品的代理权涵盖纽崔莱营养保健食品(拥有超过77年的悠久历史,全球销量第一)、雅姿美妆(全球五大美妆品牌之一)、个人护理用品、家居护理用品、家居高科技产品等。
,充分满足了消费者的日常需求,提高了他们的生活质量。
二、市场开拓奖金当您一个人每月最低销售净营业额7500,这个月就可以得到675元(个人销售佣金),叫您每月销售125000元产品的时候就比较难,于是我们比较聪明而科学地应用了一个方法,就是找几个朋友和自己合作销售安利产品,组成一个营销部门,你可以找A、B、C、D......朋友作为您的合作伙伴。
您的部门平均:A:30000、B:30000、C:30000、D:30000;您:10000;如何结算您的部门的奖金呢?就是把A+B+C+D+您=130000×24%=31200(元)。
但是这些钱不是您一个人的,必须减去您的朋友所得的钱,31200—A 4500(30000×15%)—B 4500(30000×15%)—C 4500(30000×15%)—D4500(30000×15%)=13200(元),您的收入是13200元,说到这里您的朋友就有些纳闷了,您叫了朋友和您一起销售安利产品,为什么您只卖了10000元净营业额的产品,就有13500元的收入,而您的4个朋友(A、B、C、D)每人卖了30000元净营业额的产品,才获得5400元报酬呢?这就是因为您的努力付出,多获得了市场开拓奖金。
您的朋友一定会想,您在赚他的钱对吗?我们可以这样做个假设,您的朋友如果不和您合作直接和安利公司合作,按照他的销售额30000×18%=5400,也只有5400元,您呢?也不必要顾虑您在赚朋友的钱,因为您在建立自己的销售部门的时候要投入时间和精力,电话费,差旅费,安利公司在全世界有400多万的营销人员,在每个月的时候每个人都拿着电话单,和差旅费报销单和安利公司结帐,您说有可能吗?那当您拿着报销单的时候,安利公司对报销单的真实如何审核?您是不是为了培养一个小组而付出了大量劳动呢?安利公司怎样去核实您的劳动量呢?于是直接以奖金的形式返还给您,您觉得这样合适吗?三、4%领导奖金(世袭)当您的朋友A把您的模式进行了复制,您的朋友A做到了125000大家看是不是出了问题?计算您的部门的业绩是125000×24%减去您朋友A125000×24%,您的收入等于0,您会干吗?回答当然是不会!安利公司的确也不会这样干,因为安利公司这样做的话没有人来和他合作了。
安利奖金制度
1、个人销售佣金(9%~27%)(月结奖金)
以下是安利公司的营销人员收入表营业额(净)销售佣金销售补贴*
计算方法为:如果你一个月内销售了4000元月产品,那么你这个月的收入为:
4000×9%=360
如果你一个月内销售了10000元月产品,那么你这个月的收入为:
10000×15%=1500
同理,如果你一个月内销售了80000元月产品,那么你这个月的收入为:
80000×27%=21600
当您一个人每月销售4000元或者10000元我想比较容易,可是叫您每月销售80000元产品的时候就比较难了,是吗?于是我们比较聪明地应用了一个方法就是找几个朋友和自己合作销售安利产品,组成一个营销部门,你可以找A、B、C、D...朋友作为您的合作伙伴。
您的部门:
您如何结算您的部门的奖金呢?就是把A+B+C+D+您=20000×18%=3600元。
但是这些钱不是您一个人的,必须减去您的朋友所得的钱,也就是说3600—A 360(4000×9%)—B 360(4000×9%)—C 360(4000×9%)—D360(4000×9%)=2160,您的收入是2160元。
到这里您的朋友就有些纳闷了,您叫了朋友和您一起销售安利产品,为什么您也是卖了4000元就有2160的收入而您的朋友每人也卖4000才360元呢?这就体现了市场倍增原理。
您的朋友一定会想,您在赚他的钱对吗?我们可以这样做个假设,您的朋友如果不和您合作直接和安利公司合作,按照他的销售额4000×9%=360,也只有360元,您呢?也不必要顾虑您在赚朋友的钱,(我想问一下,今天有没有新朋友?)因为您在建立自己的销售部门的时候要投入时间和精力,电话费,差旅费,安利公司在全世界有300多万的营销人员,在每个月的时候每个人都拿着电话单,和差旅费报销单和安利公司结帐,您说有可能吗?那当您拿着报销单的时候,安利公司对报销单的真实如何审核?您是不是为了培养一个小组而付出了大量劳动呢?安利公司怎样去核实您的劳动量呢?于是直接以奖金的形式返还给您,您觉得合适吗?
您的朋友看到您这样,是不是他们每个人也可以找几个朋友一起来创业,那么:
您部门的奖金就是A+B+C+D+您=84000×27%=22680元。
您的收入就是:22680—A 3600(20000×18%)—B 3600(20000×18%)—C 3600(20000×18%)—D3600(20000×18%)=8280,您的月收入就是8280元。
当您和您的整个部门的营业额达到8万元时,您就达标安利公司的中级经销商,现在又叫营销之星,您的月收入大概在7千~1万元,这在广州已经是中领的收入了。
如果您觉得这个收入不够,您还可以继续努力打拼,当您在一个财年里有六个月都维持8万元的营业额,那么您就达标安利公司的高级经销商(DD),现在又叫营销主任,年收入是14万元,还加一次免费海外旅游。
如果您培养了3个DD,那么您就达标安利公司的翡翠,年收入是33万元,加1~2次免费海外旅游。
如果您培养了6个DD,那么您就达标安利公司的钻石,年收入是79万元,加1~2次免费海外旅游。
如果您培养了9个DD,那么您就达标安利公司的杰出钻石,年收入是120万元,加2~3次免费海外旅游。
如果您培养了12个DD,那么您就达标安利公司的双钻石,年收入是200万元,加很多次免费海外旅游。
如果您培养了15个DD,那么您就达标安利公司的三钻石,年收入是300万元,加很多次免费海外旅游。
如果您培养了18个DD,那么您就达标安利公司的四钻石,年收入是400万元,加很多次免费海外旅游。
如果您培养了20个DD,那么您就达标安利公司的五钻石,年收入是500万~1000万元,加很多次免费海外旅游。
如果您培养了40个DD、60个DD……您就会有很多钱和无数次免费海外旅游。
讲到这里,或许您会觉得安利里的收入就像金字塔那样,好像是上面的人在赚下
面的人的钱。
其实我们可以分析一下:
如果:
介绍人只培养了他和您两个DD,那么介绍人还是DD,年收入14万元;而您更努力,培养了甲乙丙3个DD,您就是翡翠,年收入33万元;而甲比您更努力,培养了ABCDEF6个DD,那他就是钻石了,年收入79
万元。
可见,安利里并不像传统行业里那样,永远都是上级比下级的收入高,所以安利的制度是非常公平、公正、具有超越性,只要你肯付出、肯努力,随时都可以超越您上面的领导人。
或许您会说,这些都是高级以上的人在对比,如果还没上级别呢?好!比如:
介绍人→您→A
1000 2000 10000
总收入:13000×15%=1950
介绍人收入:1950–12000×15%=150
您的收入:12000×15%–10000×15%=300
A的收入:10000×15%=1500
由此可见,安利里的收入并不呈现金字塔状。
这也说明,做安利不在乎您加入的迟早,而在乎您的努力程度,您越努力,收获越大。
2、4%领导奖金
当您的朋友把您的模式进行了复制,您的朋友ABCD大家都做到了80000,大家看是不是出了问题?计算您的部门的业绩是80000×4×27%减去您四个朋友80000×27%×4,您的收入等于0,这就去到了传统行业的弊端:师父教会了徒弟,饿死了师父。
安利就突破了这个瓶颈,当您的合作伙伴每月的业绩达到8万的时候,他会和您有形式上的脱离,安利公司会因为您为他们公司培养了一个
稳定的销售部门,额外的拨给您该部门的净营业额的4%作为您的奖金,就是80000×4%=3200元,有4个这样的部门就乘以(4–1)倍:80000×4%×3=9600元。
这奖金具有世袭性,在国外叫世袭奖金,只要您的部门存在,这些奖金还会给您的法定继承人,可维持5代,意思就是您的爷爷做安利,而您爸爸不做,当您爷爷不在时,这笔收入会继承给您爸爸,您也不做安利,当您爸爸不在时,可以继承给你,这样延续5代人,这就是保障,这也就是为什么安利会吸引那么多人来从事这个事业。
世袭奖金充分得体现了安利事业的人性化,这保障就是:3200×12月×40年=1536000元。
3、红宝石奖金
当您帮您的部门A、B、C三组分别做到了27%以上,这些就是您的独立部门,您每个月可以领到这三组4%的领导奖金。
D、E、F、G等合作伙伴分别只做到9%~27%均未达到27%的,这就是您的小部门,如果这些小部门的月销售业绩达到120000的时候,除了可以领您个人销售顾客服务报酬、销售佣金、A、B、C 的领导奖金之外,安利公司再发给您小部门业绩的总和的2%作为红宝石奖金。
该奖金说明了安利事业是无盖子、没限制、努力与收入永远成正比:这项奖金也是鼓励您尽量把安利事业做宽、做大、充分发挥您的潜能。
您可以得到这项奖金也就为您的钻石梦打好基础。
您的月收入将会是(8000~15000)
4、明珠奖金
当您培养了A、B、C三组部门同个月做到27%,您除了可以领A、B、C三组的4%领导奖金以外。
而A、B、C三组以下的每个部门,不管深度如何,您每个月都可以领到以下部门总业绩的1%奖金,直到您的部门中有D.D亦做到明珠他的第二代以下的明珠奖金归他。
这项奖金叫明珠奖金。
明珠奖金展现了充沛的“自动生命力”。
前面所介绍的顾客服务报酬、销售佣金、领导奖金、红宝石奖金、明珠奖金,后四项都称为月结奖金。
当您可以领到明珠奖金的时候前面的奖金、佣金、都可以得到。
(1~2万/月)以下第6种后的奖金属于年终奖金。
5、翡翠奖金0.25%年终奖金
在介绍翡翠奖金之前,先对以下的定义加以说明
银章销售主任;任何月份个人及其所推荐的小组达27%以上(A、B、C、D、)金章销售主任;在任何的12个月内有三个月达到银章的资格的。
D.D(高级销售主任);必须在同一个会计年度内,任何连续12个月中,有六个月整组业绩做到符合银章资格其中三个月要连续、三个月可以不连。
翡翠高级销售经理;在您的合作伙伴A、B、C、D、中有三组做到D.D,并保持6个月您就符合“翡翠”奖衔资格。
您可以领到翡翠的年终奖金0.25%×全国符合翡翠奖衔的小组当年的营业额总和再除符合该奖衔的人数,即为每位翡翠应得的年终奖金。
同时您还可以取得前面所介绍的、销售佣金、领导奖金、红宝石奖金、明珠奖金。
(2~3万/月40万/年)。