统编版高中语文选择性必修下册第一单元第三课《蜀道难》《蜀相》教学设计
- 格式:docx
- 大小:18.96 KB
- 文档页数:4
丹心从来系家国 ——《蜀道难》与《蜀相》群文阅读《蜀道难》《蜀相》教材分析这两课属于选择性必修课程 中华传统文化经典研习”学习任务群,主要学习内容为中国古典诗歌。
李白的蜀道难和杜甫的蜀相。
李白和杜甫身处唐王朝繁华似锦的极盛时代,又目睹了安史之乱的惊天巨变,各自以不朽的诗篇书写了。
时代精神和人们的心灵。
李白天才不羁,诗风豪迈飘逸,想象奇特,比翼纵横,无拘无束。
杜甫老成浑厚,诗方沉郁顿挫,笔力千钧,法度森然,体势谨严,两人的诗方既截然有别。
有共同表现出《蜀道难》是李白的代表作,《蜀相》是杜甫的代表作。
通过对这两首诗的学习,有利于学生区分两大风格词派的作品以及以后进行诗歌鉴赏的训练。
教学目标:1.品味涵咏诗歌,深入理解李白和杜甫诗歌的不同风格。
2.深入剖析,挖掘诗人深蕴的情思,感受诗人不同的诗风。
3.结合对作者写作风格和思想情感的把握,探究诗歌在当代的价值。
教学重点:诵读诗歌,感受诗人的家国情怀。
教学难点:品读诗歌,提高学生的文化素养。
教学方法:诵读法,点拨法,探究法、读写法教学过程导学任务:任务一:诵读经典,品味诗歌内涵。
非高声朗诵不能得其雄伟之概,非密咏恬吟则不能探其深远之趣。
”-----曾国藩1.自由诵读两首诗,理解诗意。
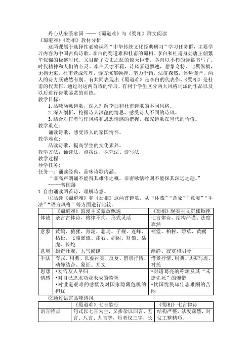
①品读《蜀道难》和《蜀相》这两首诗歌,从 体裁” 意象” 意境” 手语言风格”等方面进行比较。
《蜀道难》浪漫主义豪放飘逸《蜀相》现实主义沉郁顿挫体裁杂言古体诗,格律不拘,形式灵活七言律诗,结构严谨、法度森然意象黄鹤、猿猱、青泥、悲鸟、子规、连峰、枯松、飞湍瀑流、崖石、剑阁、豺狼、猛虎、长蛇祠堂、柏树、碧草、黄鹂意境雄奇壮观,大气磅礴幽静、寂寞和阴冷手法夸张、用典、以虚衬实、反复、借景抒情、动静结合、象征、互文借景抒情、用典、以实写虚、衬托思想情感•劝告友人早归•对自己追求功业未成的愤慨•对世道艰难的感慨及对国家隐藏危机的担忧•对诸葛亮的称颂及其 未捷先死”的惋惜•忧国忧民却壮志难酬的苦闷《蜀道难》七言歌行《蜀相》七言律诗语言特点句式以七言为主,又掺杂以四言、五言、八言、九言等,短者仅三字,长结构严整,法度森然,对仗工整精巧。
统编版选择性必修下册3《蜀道难》《蜀相》联读公开课一等奖创新教学设计浪漫与现实之间的徘徊者----《蜀道难》《蜀相》联读教学设计【教学目标】1、诵读品评赏鉴,体悟诗歌的艺术特色和主旨。
2、通过归纳对比,探讨李白和杜甫的精神世界。
3、学写文学短评,阐述自己对不同选择的看法。
【教学重点和难点】1、教学重点:从学习诗歌的朗诵入手,学习诗歌语言及艺术手法鉴赏,把握诗歌的主要诗句的深刻含义,领悟诗歌的主旨。
2、教学难点:把握诵读技巧;分析李白和杜甫在浪漫主义和现实主义之间的徘徊【教学方法】诵读品味、探究点拨、小组合作、辩论对抗【教学课时】第二课时【课前准备】学生在第一课时完成1、自主学习任务单(疏通字音、划分诗歌层次、借助注释翻译诗句)2、了解李白和杜甫的生平经历,两首诗的写作背景,鉴赏诗歌的方法3、群文阅读:《寻李白》《一代诗仙》《草堂祭杜甫》《千古诗圣》【教学过程】一、导入李白和杜甫是唐代诗坛两个巨人,一场安史之乱是唐代由盛转衰的分界线。
也把这两个巨人分隔在山顶的两侧:李白站在往上走的一侧,头是仰着的。
看到的是无穷尽的蓝天,悠悠的白云和翱翔的雄鹰,因而心胸开阔,歌声豪放;杜甫站在往下走的一侧,头是低着的,看到的是小径的崎岖,深沟得阴暗,因而忧心忡忡,歌声凄苦。
二人好似走向截然不同的两条路,一个浪漫、一个现实。
却又好像是同一类人,始终徘徊在浪漫与现实之间。
今天,我们继续学习《蜀道难》和《蜀相》,借助这两首诗走进诗人的精神世界。
二、任务一:赏与读首先请同学们齐声诵读这两首诗。
老师领诵读后点评:大家读的不错,字音准确,节奏清晰。
上节课给同学们留的作业是:赏析《蜀道难》《蜀相》中的你最喜欢的句子,要求能够结合所用手法或者关键字词分析句子所蕴含的情感或表达效果。
【学生赏析】(一)蜀道难1、“噫吁嚱,危乎高哉!蜀道之难,难于上\青\天!"开篇直抒胸臆,以感情强烈的咏叹点出主题,为全诗奠定了雄放的基调。
这一句与后文中2句,形成反复,一咏三叹。
《蜀相》《蜀道难》教学设计(优秀6篇)(经典版)编制人:__________________审核人:__________________审批人:__________________编制单位:__________________编制时间:____年____月____日序言下载提示:该文档是本店铺精心编制而成的,希望大家下载后,能够帮助大家解决实际问题。
文档下载后可定制修改,请根据实际需要进行调整和使用,谢谢!并且,本店铺为大家提供各种类型的经典范文,如总结报告、心得体会、应急预案、演讲致辞、合同协议、规章制度、条据文书、教学资料、作文大全、其他范文等等,想了解不同范文格式和写法,敬请关注!Download tips: This document is carefully compiled by this editor. I hope that after you download it, it can help you solve practical problems. The document can be customized and modified after downloading, please adjust and use it according to actual needs, thank you!Moreover, our store provides various types of classic sample essays, such as summary reports, insights, emergency plans, speeches, contract agreements, rules and regulations, documents, teaching materials, complete essays, and other sample essays. If you would like to learn about different sample formats and writing methods, please pay attention!《蜀相》《蜀道难》教学设计(优秀6篇)作为一名人·民教师,可能需要进行教案编写工作,编写教案有利于我们科学、合理地支配课堂时间。
《蜀道难》《蜀相》教学设计教案一、教材分析《蜀道难》《蜀相》是中国著名诗人李白的作品,是中国古代文学的瑰宝之一、《蜀道难》以蜀道作为背景,描写了渡江人的艰辛。
《蜀相》描写了蜀相刘备刚正不阿的品质。
这两首诗语言优美,意蕴深远,富有感情色彩,适合中学生学习。
二、教学目标1.知识与技能目标:了解《蜀道难》《蜀相》的背景和意义,学会欣赏和理解诗歌的语言特点和情感表达。
2.过程与方法目标:培养学生的阅读能力和文学鉴赏能力,培养学生的思辨能力和创造能力。
3.情感态度价值观目标:培养学生对中国古代文化的热爱和尊重,培养学生的思维品质和情操。
三、教学重难点1.教学重点:理解《蜀道难》《蜀相》的意境和情感表达。
2.教学难点:用适当的方式引导学生理解诗歌的背景和意义,培养学生的文学鉴赏能力。
四、教学方法1.教师讲解与引导结合:教师通过讲解诗歌的背景和意义引导学生理解诗歌。
2.学生活动与讲评结合:教师组织学生进行小组讨论,鼓励学生发表观点。
五、教学过程1.导入(5分钟)教师通过展示蜀道的图片,引出学生对于蜀道的理解和感受。
2.学习课文(30分钟)教师给学生分发《蜀道难》《蜀相》的诗歌,让学生用默读的方式阅读诗歌。
然后,教师将两首诗歌逐句讲解,解释诗句的意思,帮助学生理解诗歌的内容和意义。
3.学生活动与讲评(30分钟)教师组织学生进行小组讨论,让学生表达自己对《蜀道难》和《蜀相》的理解和感受。
每组学生选择一首诗歌,进行朗读和讨论。
教师逐组点评,提问学生对于诗歌的理解和感受。
4.练习与巩固(15分钟)教师布置小组作业,让学生选择一个角度,以创意形式表达对《蜀道难》《蜀相》的理解和感受,如绘画、书法、剪纸等。
学生下课后完成作业。
六、教学反思通过本堂课讲授《蜀道难》《蜀相》,可以培养学生的文学鉴赏能力和创造能力,提高学生的阅读能力和思辨能力。
同时,通过学习中国古代文学作品,让学生了解和尊重中国的传统文化,培养学生对中国古代文化的热爱和尊重的情感态度。
人教统编版高中语文课教案授课内容:选择性必修下册第单元第课《》授课班级:指导教师:授课教师:学校:第3.2课《蜀相》教学设计第一篇教学目标1、理解诗歌意象,梳理作品脉络,把握作品的内容和主旨。
2、学会联系诗歌创作的时代背景及诗人的人生经历欣赏不同朝代不同流派诗人的代表作品。
3、培养学生自主赏析和合作探究能力,使其能对诗歌进行多元化的富有创意的解读。
核心素养语言建构与运用:结合注释和工具书,积累重要的文言字词,提高阅读浅易文言文的能力。
思维发展与提升:搜集杜甫的相关资料,了解时代背景。
审美鉴赏与创造:把握杜甫表达的思想感情,领略作者的抱负。
文化传承与理解:学习作者忧国忧民的感情。
教学重难点重点:了解诗歌创作的时代背景,理解作者的思想感情,初步掌握古诗的诵读。
难点:感受诗人忧国忧民的、强烈的爱国主义感情。
课前准备1、指导学生完成预习2、制作课件一、导入新课《蜀相》是七言律诗,结构严整,法度森然。
这首诗抒写作者游览武侯祠的所见所感,表达了对诸葛亮才干、德行的称颂及对其“出师未捷身先死”的惋惜也暗含着感时忧国的情怀和以身许国的抱负。
全诗情感深沉悲壮,有厚重的历史感。
学习时要反复诵读涵泳,并联系《出师表》等文,加深对诗人情志的理解。
感受杜甫与诸葛亮的相同和不同之处。
二、写作背景唐肃宗上元元年(760)春天。
此时的杜甫,暂住于城西的浣花溪畔。
在此之前的五年他颠沛流离,一度身陷安史叛军中,目睹了安史之乱中兵火连天、百姓涂炭、田园荒芜的景况,加之唐肃宗昏庸,宠信宦官,排斥功臣,这使得早年间一心想要“致君尧舜上,再使风淳”的他倍感失落,对时局的忧虑也始终徘徊在心头。
正是在这样的心理背景下,杜甫游览了成都城外的诸葛武侯祠,写下了《蜀相》一诗。
三、作者介绍杜甫(公元712年-公元770年),字子美,自号少陵野老。
汉族,祖籍襄阳,河南巩县(今河南省巩义)人。
唐代伟大的现实主义诗人,与李白合称“李杜”。
为了与另两位诗人李商隐与杜牧即“小李杜”区别,杜甫与李白又合称“大李杜”,杜甫也常被称为“老杜”。
人教部编版高中语文选择性必修三第一单元第三课《蜀道难》《蜀相》教学设计课前学生活动背诵《蜀道难》《蜀相》;结合课下注释和工具书翻译诗句;学生可根据对诗句的理解,发挥创作,可写作,可画画,可朗读。
教学过程虚虚实实探诗境【导入】李白、杜甫,一个张扬狂放,一个内敛隐忍,两人性格迥异,其作品风格也大不相同。
这节课,让我们通过《蜀道难》《蜀相》这两部作品来感受两人作品风格的差异。
【学习目标】(生:了解学习目标,默记于心)借助想象,置身诗境,鉴赏分析虚写和实写的诗句,体会现实和浪漫两种诗歌风格。
生:自由朗读下面这首诗歌思考下列问题。
古朗月行李白小时不识月,呼作白玉盘。
又疑瑶台镜,飞在青云端。
仙人垂两足,桂树何团团。
白兔捣药成,问言与谁餐。
生:思考这首诗前四句写了月亮什么样的特点?运用了什么手法?后四句写月亮上有仙人、有桂树、有白兔?月亮上真有吗?运用什么手法写的这种生活?师:(过渡)比喻这种修辞手法我们并不陌生,今天来学习虚写这种表现手法。
)明确虚写的含义(生:朗读并理解)虚写,是一种以虚写实的高级叙述技巧,是由文学创作中有形或真实的部分所引起的无形或虚构的部分,给读者提供更多联想的空间,从而达到一种必然的虚境。
(生:结合例句理解虚写。
)思考:哪些内容属于虚写?1、神仙鬼怪世界或梦境《梦游天姥吟留别》“霓为衣兮风为马,云之君兮纷纷而来下。
”2、已逝之景之境《虞美人》“雕栏玉砌应犹在,只是朱颜改。
”3、设想的未来之境贺铸《青玉案》“锦瑟华所谁与度。
月桥花院,琐窗朱户。
”4、从对方角度写唐·杜甫《月夜》“今夜鄜州月,闺中只独看。
”(生:做好笔记。
师:理解了吗?接下来走进《蜀道难》,探寻虚写的诗句,鉴赏虚写的妙处。
【思能生慧】生:自由朗读《蜀道难》,边读边圈画文本中虚写蜀道难这一特点的语句,生小组讨论:你所找到的虚写语句是否正确?将正确的写到本子上。
并赏析虚写语句的妙处。
生:请同学交流鉴赏的答案。
虚写:1、“上有六龙回日之高标,下有冲波逆者之回川”意思诗人想象自己在蜀道中所见,把夸张和神话融为一体,直写山高,衬以“回川”之险。
选择性必修下第一单元阅读教学微专题历史感和浪漫风:李杜诗风比拟【专题解释】指导学生通过比拟阅读的方法,感受李白、杜甫诗歌风格的区别。
主要借助《蜀道难》和《蜀相》两首诗歌,从意象选择、艺术手法运用、诗歌节奏感等方面引导学生体会杜甫诗歌的深沉喟叹和李白的浪漫飘逸,从而掌握运用比拟阅读鉴赏诗歌的方法。
【活动准备】.查阅词典,解决读音问题1.熟读两首作品,能够读准节奏,最好能够背诵.结合课下注解,理解诗歌大意2.查阅资料,了解两首诗歌的写作背景活动一:初读感知1.导入:李白和杜甫被称作盛唐诗歌的“双子星”,二人并称为“李杜”,唐朝诗人韩愈曾在《调张籍》一诗中这样盛赞二人的诗歌成就:“李杜文章在,光焰万丈长。
”这节课我们通过对《蜀道难》和《蜀相》两首诗歌进行朗诵涵泳、比拟阅读,感受两首诗歌以及两位诗人的迥异风格。
2.自由诵读两首诗歌,谈谈自己的朗读感受:这两首诗歌你读了之后感觉有哪些区别?3.学生发言,教师点拨,共同归纳:(1)韵脚:《蜀相》闭口音,气韵深沉厚重;《蜀道难》开口音,气韵舒朗。
(2)体裁:《蜀相》格律诗,对仗工整严谨;《蜀道难》古体诗,长短句结合,形式自由流淌,符合李白浪漫主义风格的洒脱不羁,尤其是开篇三个感叹词“噫嘘唏”叠用,让情感一泻千里。
(3 ) 抒情方式:《蜀相》抒情委婉,借助对历史人物的怀念表达自身慨叹;《蜀道难》是写给在蜀地做官的友人的,着力描写蜀道的雄奇艰险,也表达了对友人的担忧与规劝,诗歌直抒胸臆,表达了《蜀道难》中“蜀道之难,难于上青天” 一共出现了三次,全诗不断咏叹中强化情感。
活动二:精读深思1.杜甫被称作“诗圣”,结合《蜀相》谈谈诗歌是如何表现诗人的圣人情怀?(1)学生根据对诗意的理解,畅谈自己的思考。
(2)师生共同归纳。
“诗圣”可以有两方面理解:一是说杜甫诗歌表达出的仁爱之心。
杜诗内容着眼于现实,他有着圣人般对苍生的悲悯情怀,用一支笔书写着人间的百态,堪称真正的圣贤。
高中语文选必下第一单元《蜀道难》和《蜀相》教学设计【教学目标】1.吟咏品评诗歌,品味两首诗歌风格的差异,提高审美品位2.探究虚实相生等艺术手法的运用。
3.寻找诗心,传承经典,体悟文化精神培育家国情怀。
【教学重难点】探究理解李白和杜甫诗歌的不同风格及相同担当【课时安排】二课时【教学过程】一、导入唐代是诗歌盛世,李白、杜甫是中国诗歌史上两座并峙的高峰,他们以超凡的诗才撑起了唐诗一片瑰丽的天空。
“李杜文章在,光焰万丈长〃,后人经常以李杜并称。
南宋严羽在《沧浪诗话》里说,“子美不能为太白之飘逸,太白不能为子美之沉郁”。
巴蜀地区人杰地灵,李杜二人先后与巴蜀碰撞出了火花,今天我们来认识李杜与巴蜀撞出的两朵火花《蜀道难》和《蜀相》。
二、新授任务一:知人论世,把握诗歌体式【答案示例】一句话点评李白潇洒飘逸的仗剑游子杜甫心忧苍生的草堂诗人古体诗也叫古诗、古风,包括古诗(唐以前的诗歌)、楚辞、乐府诗等。
古体诗不讲对仗,押韵较自由,其发展轨迹是:《诗经》3楚辞3汉赋3汉乐府与魏晋南北朝民歌∙÷建安诗歌玲陶诗等文人五言诗3唐代的古风、新乐府。
律诗是近体诗的一种,因格律要求非常严格而得名。
律诗共八句,每句五字的叫五律,每句七字的叫七律,偶数句押韵,首句可入韵,也可不入韵;每两句为一联,分别称为首联、颔联、颈联、尾联,颔联和颈联必须对仗。
十句以上为排律,排律除首尾两联外中间各联都对仗,押韵也和律诗一样。
李白蜀中漫游时期25岁前《上李邕》第一次漫游时期25-42岁《蜀道难》供奉翰林时期42-44岁《梦游天姥吟留别》第二次漫游时期44—55岁《将进酒》安史之乱时期55-62岁《与史郎中钦听黄鹤楼上吹笛》杜甫读书和漫游时期(三十五岁以前)《望岳》困居长安时期(三十五至四十四岁)《自京赴奉先县咏怀五百字》陷贼和为官时期(四十五至四十八岁)《月夜》《春望》西南飘泊时期(四十八至五十八岁)《蜀相》《登高》任务二:声情并茂,诵读感知《蜀道难》以浪漫主义的手法歌咏蜀地山川的壮秀,充分显示了诗人的浪漫气质和热爱自然的感情,并从中透露了对社会的某些忧虑与关切。
《蜀道难》《蜀相》教学设计【课标分析】中国古典诗歌要在诵读中把我诗歌的主旨,借助想象,置身诗境。
通过对意象的揣摩和对意境的体察,《蜀道难》通过写实与想象交织,写出蜀道之“难”,形成迷离惝恍、奇丽峭拔的是歌境界。
《蜀相》以历史人物入诗,抒发了诗人对诸葛亮才智品德的崇敬和功业未遂感慨。
通过学习,培养民族审美趣味,增进对中华优秀传统文化的理解,提升对中国民族文化的认同感、自豪感,增强文化自信更好地继承和弘扬中华优秀传统文化。
【教材分析】1、课文出处《蜀道难》《蜀相》出自高中语文选择性必修的下册第一单元高中语文诗歌散文阅读的目的是增强学生的审美情趣,提高文学品位,培养对诗歌散文的理解能力。
本单元学习目的是“诗意的探寻”,通过对诗歌的情感的理解,让学生有感情的诵读作品,深刻领会作品蕴含的情感。
2、学生对于李白杜甫比较熟悉,这节课应引导学生挖掘两人身上共同的家国情怀。
诵读地学生比较感兴趣,但是对于诵读的技巧不是很系统的了解,需要进行指导,引导比较不同体裁的诗歌在节奏韵律、表现手法、艺术风格等方面的异同。
【教学目标】1、鉴赏李白、杜甫诗歌的艺术风格2、理解以李白、杜甫为代表的中国文人精神【教学重难点】:李白杜甫所代表的的中国文人精神【教学过程】1、导语:中国诗歌史上有一座双子峰,他们就是唐朝李白和杜甫,“李杜文章在,光焰万丈长”,韩愈的诗写出了这两位诗人对中国文学的影响,今天,通过解读《蜀道难》《蜀相》,让我们一起来感受他们不同的精彩,感悟他们相同的精神。
2、展示教学目标:鉴赏李白、杜甫诗歌的艺术风格理解以李白、杜甫为代表的中国文人精神3、学习活动一:诵读感受李白杜甫诗歌不同的艺术风格请风兮诗社的同学为我们展示两首诗的朗诵要求:随机找同学点评,从对诗歌的理解与把握、句子轻重缓急的处理、停顿等方面进行点评。
活动预设:让学生在诵读的过程中感受诗歌的魅力,感受乐府诗与律诗的不同诵读方法,学习朗诵的基本方法,停顿、句子的轻重缓急的处理、诗歌内容的理解和把握,提高学生的审美能力,体会文字的魅力。
人教统编版高中语文选择性必修下册《蜀相》教学设计【教学目标】1.了解杜甫的生平及其成就,了解诗歌的写作背景。
2.抓住重点词语,分析景物意象,品味诗歌的意境。
3.把握诗歌的景与情,感受诗人忧国忧民、强烈的爱国主义情感。
4.背诵全诗【教学重点】抓住重点词语,分析景物意象,品味诗歌的意境。
【教学难点】把握诗歌的景与情,感受诗人忧国忧民、强烈的爱国主义情感。
【教学过程】一、新课导入他,是蜀汉丞相,“受任于败军之际,奉命于危难之间”。
用至死不渝的诚心铸就了蜀汉三分天下的辉煌;他,是大唐的诗人, 用嘶哑带血的歌喉唱出了盛唐气象破灭的悲哀。
公元760年,半生蹭蹬的杜甫在成都拜谒了诸葛武侯祠,他静静地观看,细细地倾听,长长地叹息,默默地流泪。
并写下了千古名篇《蜀相》。
(板书课题和作者)二、作者简介及写作背景1.作者简介先由学生介绍自己了解的杜甫,然后出示课件补充:杜甫(712---770),字子美,号少陵野老,世称杜少陵,杜工部。
唐代伟大的现实主义诗人、世称“诗圣”,与李白并称“李杜”。
杜甫生活在唐朝由盛转衰的历史时期,其诗多涉笔社会动荡、政治黑暗、人民疾苦,他的诗被誉为“诗史”。
在艺术上,他善于运用各种诗歌形式,风格沉郁顿挫。
杜甫一生写诗一千四百多首,其中很多是传颂千古的名篇,比如“三吏”和“三别”,并有《杜工部集》传世。
杜甫的诗篇流传数量是唐诗里最多最广泛的,是唐代最杰出的诗人之一,对后世影响深远。
杜甫诗歌的思想精神:杜甫出生于官僚世家,思想核心是仁政思想,他有“致君尧舜上,再使风俗淳”(《奉赠韦左丞丈二十二韵》)的宏伟抱负,渴望济世扬名,建功立业,他的这种理想和抱负是建立在强烈的社会责任感以及忧患意识之上的。
长安十年困守,使杜甫变成了一个忧国忧民的诗人。
杜甫诗歌的内容:杜甫生活在唐朝由盛转衰的历史时期,其诗多涉笔社会动荡、政治黑暗、人民疾苦,反映当时的社会矛盾和人民疾苦,记录了唐朝由盛转衰的历史巨变,表达了崇高的儒家仁爱精神和强烈的忧患意识,因而被誉为“诗史”。
《蜀相》《蜀道难》教学设计教学设计:以《蜀相》《蜀道难》为主题进行诗歌教学一、教学目标:1.了解杜甫及其诗歌创作背景和特点。
2.理解和欣赏《蜀相》《蜀道难》两首诗的意境和艺术魅力。
3.感受诗歌的美感,培养学生的审美情操和文学素养。
4.培养学生的语言表达能力和艺术鉴赏能力。
二、教学重点:1.学会分析杜甫的诗歌创作背景和特点。
2.理解《蜀相》中对历史人物的赞美和思考。
3.理解《蜀道难》中对战争悲剧和人民苦难的描绘。
三、教学难点:1.理解《蜀相》中对历史人物的赞美和思考。
2.分析《蜀道难》中的意象和表达方式。
四、教学过程:一、导入(15分钟)1.展示课桌上的杜甫诗集,询问学生对这位古代诗人的了解。
2.简要介绍杜甫的生平、历史背景和创作特点。
二、课文导读(20分钟)1.朗读《蜀相》,并解释生词和句子结构。
2.让学生讨论诗歌中对历史人物的赞美和思考。
3.引导学生分析诗歌中的意象、修辞手法和意义。
4.朗读《蜀道难》,并解释生词和句子结构。
5.让学生讨论诗歌中对战争悲剧和人民苦难的描绘。
三、诗歌鉴赏(30分钟)1.分组让学生自由欣赏两首诗,并组织小组讨论。
2.每个小组选择一首诗进行介绍和解读,其他小组进行点评。
3.老师答疑并提供必要的帮助和补充说明。
四、创作实践(35分钟)1.要求学生以《蜀相》或《蜀道难》为题材,创作一首类似的现代诗歌。
2.给予学生一定的创作指导,并提供相关素材和词语。
3.学生互相交流作品,并进行评论和修改。
五、课堂总结(10分钟)1.学生代表朗读自己的创作,并进行集体欣赏和评价。
2.老师点评学生的创作,总结今天的学习内容。
3.布置诗歌鉴赏任务:要求学生找一首自己喜欢的古代或现代诗歌,并写一篇读后感。
六、作业布置要求学生将课堂讨论的内容整理成文章或诗歌,提交给老师。
七、教学反思通过本次教学活动,学生能够更深入地了解杜甫的诗歌创作背景和特点,并通过分析、解读两首杜甫的名篇《蜀相》《蜀道难》来培养学生的文学鉴赏能力和主动思考能力。
新教材统编版语文选择性必修下册第一单元第3课教学设计第3课《蜀相》目录一、素养目标二、教学素养三、作者背景常识四、鉴赏活动五、文本研读六、文本联读第3课《蜀相》一、素养目标1.通过分析诗歌中的人物形象,感受李白怀才不遇的愤懑与杜甫忧心国事的感怀。
2.鉴赏诗歌的语言艺术,体会诗歌的语言魅力。
3.鉴赏诗歌的表达艺术。
4.体会诗歌表现出来的浪漫主义的飘逸和现实主义的沉郁。
二、教学素养唐代诗坛群星闪烁,李白和杜甫就是其中极为璀璨的明星。
惨淡的月光下,一个孤单的身影,左手一壶浊酒,右手一把利剑,趁着酒兴而舞,利剑反射出淡淡寒光。
借着酒气与剑气,诗人痛快淋漓地呼出:“噫吁嚱,危乎高哉!蜀道之难,难于上青天!”然而苦难和穷困使另一个身影不能不看到封建社会的冷酷现实。
在他的笔下,多少辛酸苦楚倾泻而出,多少忧国忧民积郁其中。
一代诗圣,壮志未酬,仕途坎坷,却只能发出“出师未捷身先死,长使英雄泪满襟”的长叹。
三、作者背景常识杜甫(712—770),字子美,河南巩县(今河南巩义西南)人,唐代诗人。
杜审言之孙。
后人称他为“诗圣”。
开元后期,举进士不第,漫游各地。
后寓居长安近十年。
及安禄山攻陷长安,乃逃至凤翔,谒见肃宗,官左拾遗。
长安收复后,随肃宗还京,寻出为华州司功参军。
不久弃官居秦州、同谷。
又移家成都,筑草堂于浣花溪上,世称浣花草堂。
一度在剑南节度使严武幕中任参谋,武表为检校工部员外郎,故世称杜工部。
晚年携家出蜀,病死于湘江途中。
杜甫生活在唐朝由盛转衰的历史时期,其诗反映当时的社会矛盾和人民疾苦,反映了唐代由盛转衰的历史过程,表达了崇高的儒家仁爱精神和强烈的忧患意识,因而被称为“诗史”。
其作品以古体、律诗见长,风格多样,而以沉郁为主。
主要作品:《春望》《北征》《三吏》(《新安吏》《石壕吏》《潼关吏》)《三别》(《新婚别》《垂老别》《无家别》)等。
[名家评说]文章垂世自一事,忠义凛凛令人思。
——陆游此诗作于唐肃宗上元元年(760)春,当时杜甫避乱于成都。
教学设计蜀诗双璧传千古——异课同构《蜀道难》《蜀相》课标分析:《普通高中语文课程标准(2017》要求:文学阅读与写作任务群旨在引导学生阅读优秀文学作品,使学生在感受形象、品味语言、体验情感的过程中提升文学欣赏能力。
养成独立思考、质疑探究的习惯,增强思维的严密性、深刻性和批判性。
乐于进行交流和思想碰撞,敢于表达自己的阅读感受和见解,在相互切磋中,加深领悟,共同提高;创造更多展示交流学生作品的机会或平台,激发学生文学创作的成就感。
学情分析:本班学生不善于主动回答问题,不是很善于展现自己,为了培养他们主动发言的习惯,充分展现自己,我安排他们以小组为单位讨论交流,组里推举一名发言人负责站起来交流他们组交流的结果。
鼓励他们大胆的说出自己的心声,不要怕出错,课堂就是学生展示的平台。
【教材内容】唐诗是古典诗歌发展史上的又一高峰,李白和杜甫各领风骚,继承了中国诗歌浪漫主义和现实主义两大传统,在学生充分的学习解读这两首诗之后,再次让学生走进这两首诗,利用本节课的比较阅读,更加深入的从四个角度去理解李白豪放飘逸的风格和杜甫沉郁顿挫的风格的不同,并通过写作交流呈现自己的理解。
【教学目标】1.品味涵咏诗歌,深入理解李白和杜甫诗歌的不同风格【教学重难点】1、探究理解李白和杜甫诗歌的不同风格【课时安排】一课时诵读赏析【导入】在中国诗歌史上,巴蜀是最值得人们铭记的地标之一,这里曾经诞生中国最璀璨的诗歌,中国最杰出的诗人李白、杜甫、苏轼、李商隐都与这里有着千丝万缕的联系。
这节课我们来欣赏诗仙诗圣的《蜀道难》《蜀相》【鉴赏任务】学习任务一:吟咏诗歌,品味诗歌之美学习任务二:围绕诗意的探寻,通过对意象的揣摩,艺术手法的运用,把握诗歌的情感,认识诗歌的当代价值。
【衔接语】今天《经典咏流传》第四期节目恰好正在开播《蜀道难》《蜀相》,让我们把镜头切换到节目现场,初步感受诗歌韵律之美。
【活动一】吟咏与品味主持人(开场白):五千年文化,三千年诗韵,我们的文化从未断流,阳春布德泽,万物生光辉,胸怀希望,才能走出飘如陌上尘,天地一沙鸥的慨叹;拥有希望,你就能打开更多的窗户,雁引愁心去,山衔好月来;哪怕畏途巉岩不可攀,也要会当凌绝顶,一笑作春温。
统编版高中语文选择性必修下册《蜀道难》《蜀相》教学设计
教学目的
1、通过诗歌探究诗人如何运用虚实相生手法,营造艺术境界,获得审美体验,提高审美品位
2、体会诗人情感,感受古诗给予的感情力量,体会中华文化的核心思想和人文精神。
重点
1、通过品读与分析,把握诗歌主旨,体会诗歌意境,探究诗人是如何运用虚实相生艺术手法的
2、体会诗人情感,感受诗歌的给予的感情力量,思考诗歌的意义。
难点
1、审美鉴赏能力
2、独立思考能力
教学方法
1、朗诵指导
2、合作探究
3、自主研讨
学情分析:本节课是在学生初步掌握什么是“虚实相生”这种艺术手法,熟读两首诗歌的基础上进行的学习,学生课前预习过本节课的预设问题“探究诗人在诗中如何运用虚实相生”手法,本节课属于交流分析点拨
导入:课前与学生共同鉴赏齐白石的画作《蛙声十里出山泉》,此画为齐白石代表作品之一,名扬海内外。
这幅画好在何处?
(学生谈看法,老师解读)画中实在有的只有蝌蚪,可谓只见蝌蚪不见蛙,但我们从这些顺流而下的小蝌蚪可以推测青蛙就在附近,仿佛能听到蛙鸣与奔腾的溪流合奏,可谓画中有画,画外有声,以有限创造无限,写实与想象结合,充满艺术魅力。
艺术是相通的,在诗文中,也有这样的手法,我们称为虚实相生,今天我们就来共同鉴赏《蜀道难》《蜀相》这两首诗歌
以画导入,引出本节课的重点“虚实相生”
朗读体会
(活动1)老师与同学合作朗读《蜀道难》《蜀相》(点评)李白不愧为诗仙,原因之一在于他豪放的诗风,他的诗多情绪高昂,境界开阔,尤其此事,不拘一格,句式参差不齐,读的时候气势要足。
杜甫的诗沉郁顿挫,表现对百姓的深切同情,应深情一些,老师可范读,学生模仿。
(活动2)学生自由朗读,再次体会。
参、赏析手法词二首诗都写了蜀地之貌,虽风格迥异,但表现意境之深渊,情感之真切,虚实相生的艺术手法在其中均有体现,下面我们就从这个角度进行鉴赏。
(活动1)2分钟自主探讨,交流鉴赏,找到相关诗句,分析诗人是如何运用虚实相生手法的?表现了蜀地什么样的特点?或抒发什么情感?
(活动2)学生分析诗句,老师点拨预设一学生不能从中找到恰当的诗句Ppt 展示老师提前准备好的诗句,学生从中找,进行赏析诗句:
1、上有六龙回日之高标,下有冲波逆折之回川
3、黄鹤之飞尚不得过,猿猱欲度愁攀援
4、扪参历井仰胁息,以手抚膺坐长叹
5、又闻子规啼月夜,愁空山
6、飞湍瀑流争喧豗,砯崖转石万壑雷
7、朝避猛虎,夕避长蛇,磨牙吮血,杀人如麻
8、映阶碧草自春色,隔叶黄鹂空好音
预设二学生可以自己从诗歌中寻找相关诗句进行赏析老师根据学生分析,进行点拨相关点拨:
1、宋代画家郭熙说,“山欲高,尽出之则不高,烟霞锁其腰则高矣。
水欲远,尽出之则不远,掩映断其脉则远矣。
”
2、白居易《夜雪》已讶衾枕冷,复见窗户明夜深知雪重,时闻折竹声。
3、音乐旋律很抽象,但白居易能将婉转之虚转化为“间关莺语”之实;愁情是很抽象的,但在李煜笔下化成了“一江春水”,气势汹涌、不可遏止
4、《春望》杜甫国破山河在,城春草木深。
感时花溅泪,恨别鸟惊心。
四、风格
总结李白:豪放、奇丽——浪漫主义风格杜甫:沉郁顿挫——现实主义
学生活动:
学生活动1:学生个别朗诵展示
活动2:学生自由朗诵
活动3:自主探讨交流
活动四:分析诗句,老师点拨赏析形式:我找到——诗句,这两句的意思是——,我认为虚实相生的手法在诗句中时——这样体现的,可以表现——的特点(或表现诗人——的情感)
通过分析诗句,总结诗人风格
李白:豪放、奇丽——浪漫主义
杜甫:沉郁顿挫——现实主义
五、体味情感
1、李白《蜀道难》这首诗创作时间历代有不同看法,认为应在742到756年
间创作的,此时李白已经四五十岁,在这漫长的时间里,他虽自命不凡,渴望大展身手,但却并没有得到朝廷的重用。
这首诗的写作目的也众说纷纭,多集中在劝告友人不要羁留蜀地,免遭不测;寄寓仕途功业难成;对蜀中军阀割地作乱的担忧。
2、《蜀相》的创作时间是760年,杜甫结束了四年颠沛流离的生活,来到蜀
地,探访诸葛武侯祠。
此时,杜甫已经48岁,遭遇了安史之乱的他,尽管个人不幸,但无时无刻不忧国忧民,怀着对诸葛亮的崇敬与惋惜,对国家命运的美好憧憬,写下了这首诗。
六、诗歌在当下的意义它教会人们静听雨打芭蕉的声音,欣赏村舍炊烟袅袅
升起并与流连于山腰的晚霞融为一体的景色;它教人们用一种怜爱之心对待茶花女和采桑女、被幽禁被遗弃的恋人、那些儿子远在天涯海角服役的母亲,以及那些饱受战火创伤的黎明百姓。
时而诉诸浪漫,使人们超然在这个辛苦劳作和单调无聊的生活中,获得一种感情的升华;时而又诉诸人们的悲伤、屈从、克制等情感,通过悲愁的艺术反照来净化人们的心灵。
总结:在疫情期间很多古典诗词走红网络,中国捐给伊朗的物资上写有“万里尚为邻,相扶无远近。
”日本给大连的物资上写有“青山一道同云雨,明月何曾是两乡。
”中国古诗跨越千年不仅濡养我们的血肉,更彰显中华文化自信,展现大国风范。
七、作业
作业及练习作业
1、必做:运用虚实相生手法,写一写校园秋景,可写诗词,也可写散文。
2、选做:阅读相关书籍,开拓视野,积淀文化《吾国与吾民》《重温最美古
诗词》
课后小结
这节课我们探究了虚实相生手法在《蜀道难》《蜀相》两首诗中的体现,感受两首诗的不同风格,体会诗词对我们的意义。
【测评练习】:
一、古典诗词中虚实相生的表现形式1、写景为实,抒情为虚。
水口行舟朱熹
昨夜扁舟雨一蓑,满江风浪夜如何?
今朝试卷孤蓬看?依旧青山绿水多。
问题:请分析诗中的虚实相生手法。
2、意象为实,意境为虚。
商山早行温庭筠
晨起动征铎,客行悲故乡。
鸡声茅店月,人迹板桥霜。
檞叶落山路,枳花明驿墙。
因思杜陵梦,凫雁满回塘。
提问:请赏析颔联的虚实相生手法
3、正面为实,侧面为虚。
白居易《琵琶行》中诗人三次写到“江月”,“别时茫茫江浸月”“东船西舫悄无言,惟见江心秋月白” “绕船明月江水寒”
提问:请分析这三句的虚实相生手法。
4、具象为实,抽象为虚。
青玉案贺铸
凌波不过横塘路。
但目送、芳尘去。
锦瑟华所谁与度。
月桥花院,琐窗朱户。
只有春知处。
飞云冉冉蘅皋暮。
彩笔新题断肠句。
若问闲情都几许。
一川烟草,满城风絮。
梅子黄时雨。
提问:请分析下阕“一川烟草,满城风絮,梅子黄时雨”的虚实相生手法。
5、眼前为实,过去为虚。
越中览古李白
越王勾践破吴归,战士还家尽锦衣。
宫女如花满春殿,至今惟有鹧鸪飞。
提问:请分析诗中的虚实相生手法。
6、现时为实,将来为虚。
月夜杜甫
今夜鄜州月,闺中只独看。
遥怜小儿女,未解忆长安。
香雾云鬟湿,清辉玉臂寒。
何时倚虚幌,双照泪痕干。
提问:请分析尾联的虚实相生手法
7、己方为实,对方为虚。
送魏二王昌龄
醉别江楼橘柚香,江风引雨入舟凉。
忆君遥在满湘月,愁听清猿梦里长。
提问:请分析全诗的虚实相生手法。
二、写一段写景散文,描绘你见过的最美丽的风景,运用虚实相生的手法。
(500左右)
三、你认为诗歌对你的意义在于什么?结合你的经历谈一谈。
课后反思
一、本节课值得发扬的部分:
1、培养学生自主探究的能力合作探究能力学生课下做了大量的查阅,以小组的形式进行了学习研究,课堂是一个呈现学习效果的场地,老师起到点拨指导作用。
这种形式,调动了学生的积极性,使得学生能够融入其中,而不只是被动的接受。
2、设计本课意在提高学生的审美能力,激发学生的审美情趣,让学生能够感受到中国古典诗词的美,读诗词不仅仅停留在表面,而是能够结合自己的经历运用一定的手法,丰富自己的想象,充分感受诗歌。
3、培养学生独立思考能力。
学生个人是否能够完成任务,是否能够独自思考,这对每一位高中生的逻辑思维等方面有很大的作用,本节课意在激发学生的这种能力,思考古典诗词对当下的意义,对自己的意义。
二、教学中不足部分
主要在于部分环节的流畅度还不够,本课的最后一环节时间已经不够,内容有些仓促,在设计的时候还待加强。
板书的设计上不够精致,仍需做进一步修改。