2018年精准扶贫政策解读
- 格式:docx
- 大小:128.23 KB
- 文档页数:6
我国精准扶贫的三种方式:内涵、手段与政策措施作者:陈明生来源:《北方经济》2018年第11期摘 ;要:精准扶贫是包含“目标——对象(含致贫原因)——手段——措施”在内的精准扶贫脱贫的完整体系,精准扶贫方式是以扶贫手段及措施为内容的精准扶贫实现形式的特定模式。
不同类型贫困人口的贫困程度和致贫原因并不相同,需要实行政府扶持力度有差异的不同的精准扶贫方式,包括政府分配型精准扶贫方式、政府主导型精准扶贫方式和市场主导型精准扶贫方式,分别采用“授之以鱼” “授之以渔”和“授以可捕之鱼”的政策措施。
关键词:精准扶贫方式 ;政府分配型精准扶贫方式 ;政府主导型精准扶贫方式 ;市场主导型精准扶贫方式贫困问题的解决对于贫困人口的生存和发展以及实现我国全面建设小康社会的目标具有重要的意义。
“精准扶贫”理论和政策的提出标志着我国扶贫工作进入新的阶段。
扶贫工作是一个系统工程,我国扶贫政策的出发点和原则是覆盖所有贫困人口的,我国城市地区也存在大量贫困人口。
在精准扶贫已经成为我国扶贫工作基本方略的背景下,针对扶贫任务艰巨、扶贫资金有限而贫困人口规模庞大等具体情况,对于致贫原因不同、自有能力及其它条件不同的贫困人口理应实行扶持力度不同、脱贫标准不同、扶助方式不同的分类管理的精准扶贫方式。
一、精准扶贫的内涵和精准扶贫方式精准扶贫思想是习近平总书记在2013年11月到湘西考察扶贫工作时提出的。
关于精准扶贫的内涵,习近平总书记和我国的政策文件有许多定义式的阐述或界定,如2015年6月习近平总书记在贵州召开扶贫工作座谈会时指出:“各地都要在扶持对象精准、项目安排精准、资金使用精准、措施到户精准、因村派人(第一书记)精准、脱贫成效精准上想办法、出实招、见真效。
”围绕着上述论述,易棉阳(2016)、陈健、龚晓莺(2017)、刘铮、浦仕勋(2018)等学者对于精准扶贫提出了更加抽象化和学术化的定义。
精准扶贫是系统的政策体系,我们将精准扶贫的内涵理解为包含“目标——对象(含致贫原因)——手段——措施”在内的精准扶贫脱贫的完整体系。
甘肃省人民政府办公厅关于调整完善精准扶贫专项贷款政策的通知正文:----------------------------------------------------------------------------------------------------------------------------------------------------甘肃省人民政府办公厅关于调整完善精准扶贫专项贷款政策的通知甘政办发〔2018〕70号各市、自治州人民政府,兰州新区管委会,省政府有关部门,中央在甘有关单位:2015年,我省实施的精准扶贫专项贷款工程,有效解决了贫困户贷款难的问题,为贫困户发展生产、增收脱贫提供了有力的资金支撑,是我省脱贫攻坚的重要举措和有力抓手。
为深入贯彻党中央国务院及省委省政府关于扶贫开发的决策部署,落实好“一户一策”精准脱贫计划,继续发挥专项贷款在我省脱贫攻坚中的积极作用,促进农民持续稳定增收,经省政府同意,决定调整完善精准扶贫专项贷款政策,现就有关事项通知如下。
一、分类实施收回或续贷政策(一)农户自主使用的贷款到期后,根据农户意愿收回或续贷,将省财政厅、省扶贫办、人行兰州中心支行、甘肃银监局《关于规范精准扶贫专项贷款政策的通知》(甘财办明电〔2017〕9号)规定的延期2年调整为续贷期限最长不超过3年。
续贷期内省财政继续给予全额贴息,按年结息,结息日为每年12月20日,省财政贴息资金在每年11月20日前拨付到县级财政。
对具备还款能力且再无贷款需求的,到期后收回本金,解除贷款合同;对具有还款意愿、信用良好、有就业创业潜质和技能素质、贷款资金用于生产经营、但一次全额归还有困难的建档立卡贫困户或已脱贫户,采取分期还款的方式,具体办法由县级政府与承贷银行协商确定。
对闲置或放在银行没有使用的贷款,因年龄超限、五保户、一二类低保户、信用记录不良等不具备条件的贷款,以及用于非生产性支出的贷款等,贷款到期后,通过宣传贷款政策和开展深入细致的工作,引导农户按期归还。
2018年第伽(总第793期)大教货_用“精准扶贫”原则指导家庭经济困难学生资助工作甘奇#燕忠(海南大学,海南海口570228)摘要:以资助育人为重心,以生源地国家助学贷款、奖助学金为主体,以勤工助学、社会捐助、困难A助、学费减免等为A 充的“一个重心二个主体四项辅助”多方位、立体资助模式。
以“决不让一个家庭经济困难学生因交不起学费而辍学”为基本目 标,以“让每一个学生都能成为有用人才”为终极目标,以“提升家庭经济困难学生核心就业竞争力”为导向,以“起飞计划”为主要资助育人的抓手,力求在工作中解放思想,开拓创新,把资助政策落到实处,把资助工作做到深处,把资助服务做到细处。
关键词:精准扶贫家庭经济困难大学生资助工作学生资助是促进社会公平和高等教育公平的重要举 措,事关家庭经济困难学生的成长成才及切身经济利益。
学 校资助工作部门要深人贯彻落实国家、省市关于精准扶贫 工作、大学生资助工作的文件精神和工作要求,要在学校各 相关职能部门和学院积极配合和共同努力下,进一步理清 资助工作思路,完善资助工作制度,规范资助工作流程,拓 宽资助 。
_、制定资助原则,实现资助工作科学合理。
将制定学生资助 作 学生资助工作的出发点,国家和省里有关资助政策,调研学校家庭经济困难学生实际情,邀 家 ,公开、公平、公 度 ,制 合学校实际情的学生资助 。
二、运用信息化平台“精准识贫%,不让一个学生因贫失学。
家庭经济困难学生 是资助工作 的和石,切实 家庭经济困难学生 情况,国家制定的各资助政策和落实到贫困学生身上,实 _贫困学生的精准资助,和 学生工作管理.系,和 ,学生家庭 、家庭成 、家庭人情、家庭 情况、资助情、事件情、家庭 情 进录人,完善“家庭经济困难学生信息库”和实 理。
家庭经济困难学生认定工作,以学年为单位,学年全 校 “”工作,学年家庭经济困难学生 。
“”相 ,理。
各学院 能、、学生进 ,有 事件 家庭经济困难 其他特殊情未申报但家庭经济确实困难的学生,及时予增补;困难生 里的学 生,家庭条件好转后,已不符合家庭经济困难学生 条件的,及时给予调整,尽量到困难学生及时、准确。
脱贫攻坚政策详细解读(全)-脱贫攻坚惠民政策措施解读脱贫攻坚政策详细解读第一部分基本概念篇【两不愁三保障】“不愁吃、不愁穿, 义务教育、基本医疗和住房安全有保障”【六个精准】扶贫对象精准、项目安排精准、资金使用精准、措施到户精准、因村派人精准、脱贫成效精准。
【五个一批】发展生产脱贫一批、易地扶贫搬迁脱贫一批、生态补偿脱贫一批、发展教育脱贫一批、社会保障兜底一批。
【基本方略】精准扶贫、精准脱贫。
【七个强化】强化领导责任、强化资金投入、强化部门协同、强化东西协作、强化社会合力、强化基层活力、强化任务落实。
【五项经验】加强领导是根本、把握精准是要义、增加投入是保障、各方参与是合力、群众参与是基础。
【.脱贫攻坚思路】重大项目带动、特色产业富民、龙头带动、长短结合、务实脱贫。
【.责任机制】州级统筹、县市主体、乡镇包干、合力攻坚。
【.五个责任清单】州级领导挂钩县市责任清单、县市党政主要领导责任清单、州级行业主管部门责任清单、驻村扶贫工作队员责任清单、乡镇包干责任清单。
【全部七个责任清单】县级领导挂钩乡镇脱贫攻坚责任清单、乡镇党政主要领导脱贫攻坚责任清单、乡镇包干脱贫攻坚责任清单、驻村扶贫工作队员脱贫攻坚责任清单、行业主管部门脱贫攻坚责任清单、挂包单位扶贫工作责任清单、帮扶干部扶贫工作责任清单。
【乡镇七包干】包贫困对象识别精准、包贫困退出真实可靠、包产业到户精准施策、包资金使用安全有效、包项目实施善始善终、包革除陋习具体实在、包工作队员考勤管理。
【全部挂包帮“四个一”工作法】挂包帮“四个一”即逢双月走访一次,重大节日至少送一次温暖,每年至少帮助解决一个实际困难,每季度汇总一次帮扶情况。
【三率一度】指贫困退出考核中的三率一度。
具体为:综合贫困发生率不得高于3%,错退率不高于2%,漏评率不高于2%,群众认可度不得低于90%。
【收入核算】收入计算方式:人均纯收入=(生产经营净收入+工资性收入+财产净收入+转移净收入)÷家庭常住人口数。
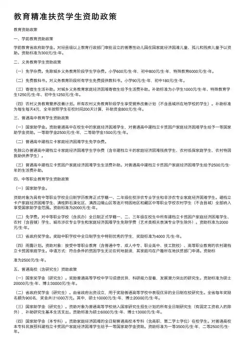
教育精准扶贫学⽣资助政策教育资助政策⼀、学前教育资助政策学前教育省政府助学⾦。
对经县级以上教育⾏政部门审批设⽴的普惠性幼⼉园在园家庭经济困难⼉童、孤⼉和残疾⼉童予以资助。
资助标准为300元/⽣·年。
⼆、义务教育学⽣资助政策(⼀)免学杂费。
免除城乡义务教育阶段学⽣学杂费。
⼩学600元/⽣·年,初中800元/⽣·年,特殊教育6000元/⽣·年。
(⼆)免费教科书。
对义务教育阶段所有学⽣免费提供教科书。
⼩学90元/⽣·年,初中180元/⽣·年。
(三)寄宿⽣⽣活补助。
对城乡义务教育家庭经济困难寄宿⽣给予⽣活费补助。
补助标准为⼩学⽣1000元/⽣·年、特殊教育学⽣1250元/⽣·年、初中⽣1250元/⽣·年。
(四)农村义务教育营养改善计划。
所有农村义务教育阶段学⽣享受营养改善计划(不含县城所在地学校的学⽣)。
补助标准为每⽣每天4元,全年按照学⽣在校时间200天计算,补助资⾦800元/⽣·年。
三、普通⾼中教育学⽣资助政策(⼀)国家助学⾦。
资助普通⾼中在校⽣中的家庭经济困难学⽣,对普通⾼中建档⽴卡贫困户家庭经济困难学⽣给予⼀等国家助学⾦资助。
⼀等助学⾦2500元/⽣·年,⼆等助学⾦1500元/⽣·年。
(⼆)普通⾼中建档⽴卡家庭经济困难学⽣免学杂费。
免除公办普通⾼中建档⽴卡家庭经济困难学⽣学杂费(含⾮建档⽴卡的家庭经济困难残疾学⽣、农村低保家庭学⽣、农村特困救助供养学⽣)。
(三)普通⾼中建档⽴卡贫困户家庭经济困难学⽣⽣活费补助。
对普通⾼中建档⽴卡贫困户家庭经济困难学⽣给予2500元/⽣·年的⽣活费补助。
四、中等职业教育学⽣资助政策(⼀)国家助学⾦。
资助对象为具有中等职业学校全⽇制学历教育正式学籍⼀、⼆年级在校涉农专业学⽣和⾮涉农专业家庭经济困难学⽣。
建档⽴卡户家庭经济困难学⽣、滇桂黔⽯漠化区、滇西边境⼭区等连⽚特困地区和藏区中等职业学校农村学⽣(不含县城)全部纳⼊享受国家助学⾦范围。
2018年是脱贫攻坚工作关键年,结合全县脱贫攻坚工作开展情况,全方位、立体化、多形式做好精准扶贫政策宣传工作,提升群众的知晓率和满意度,依照我县实际特制定本工作计划。
一、指导思想全面贯彻党的十九大精神,落实中央扶贫开发工作会议以及省委、市委、县委相关扶贫工作会议精神,充分认识做好扶贫政策宣传工作的重要性,采取多种形式进行宣传,将扶贫惠民政策宣传工作做到全覆盖,让贫困户全面了解掌握扶贫政策,为打赢脱贫攻坚战、全面建成小康社会做出贡献。
二、宣传内容:(一)中央、省、市、县各级扶贫工作相关精神要求。
(二)各类扶贫政策解读。
1、教育扶贫;2、健康扶贫;3、政策扶贫;4、金融扶贫;5、产业扶贫。
(三)移风易俗相关内容。
三、宣传方式:(一)制作完善扶贫政策宣传手册,走村入户实地讲解。
通过制作扶贫政策宣传手册,确保发放到贫困群众手中。
对包村干部、包片领导、驻村工作队进行政策知识系统全面培训。
组织政策宣传小分队走村入户有针对性地对产业扶持政策、教育扶贫政策、健康扶贫政策、兜底保障政策等扶贫政策进行详细宣传,面对面解答群众关于扶贫政策的疑问,为脱贫攻坚工作打好坚实基础。
(牵头单位:扶贫办)(二)通过乡村广播,每周按期按时循环播音。
充分利用乡村广播这一宣传阵地,录制mp3音频政策解读文件,定期将教育扶贫、健康扶贫、金融扶贫等各项扶贫政策内容进行宣传播报,使村民足不出户便可知晓扶贫相关政策,有利于增强群众脱贫的决心和信心。
(牵头单位:县委宣传部、县文广新局)(三)制作宣传图版,采取图文形式进行政策解读。
在全县各村屯制作精准扶贫政策宣传栏,进一步构建精准扶贫大宣传格局,在聚集人群众较多的广场、街口等醒目地方,制作政策图版,提高群众对精准扶贫政策了解。
还可以通过开展讲座、发放资料、现场咨询等活动,近距离详细为百姓讲解政策。
(牵头部门:扶贫办)(四)县电视台制作专题宣传讲座,定期循环播放。
县电视台加强对扶贫政策宣传工作进行专题报道,并开设扶贫政策解读专栏,通过讲座、知识窗等形式进行政策解读,让群众切实了解相关政策法规。
脱贫攻坚政策详细解读第一部分基本概念篇【两不愁三保障】“不愁吃、不愁穿, 义务教育、基本医疗和住房安全有保障”【六个精准】扶贫对象精准、项目安排精准、资金使用精准、措施到户精准、因村派人精准、脱贫成效精准。
【五个一批】发展生产脱贫一批、易地扶贫搬迁脱贫一批、生态补偿脱贫一批、发展教育脱贫一批、社会保障兜底一批。
【基本方略】精准扶贫、精准脱贫。
【七个强化】强化领导责任、强化资金投入、强化部门协同、强化东西协作、强化社会合力、强化基层活力、强化任务落实。
【五项经验】加强领导是根本、把握精准是要义、增加投入是保障、各方参与是合力、群众参与是基础。
【.脱贫攻坚思路】重大项目带动、特色产业富民、龙头带动、长短结合、务实脱贫。
【.责任机制】州级统筹、县市主体、乡镇包干、合力攻坚。
【.五个责任清单】州级领导挂钩县市责任清单、县市党政主要领导责任清单、州级行业主管部门责任清单、驻村扶贫工作队员责任清单、乡镇包干责任清单。
【全部七个责任清单】县级领导挂钩乡镇脱贫攻坚责任清单、乡镇党政主要领导脱贫攻坚责任清单、乡镇包干脱贫攻坚责任清单、驻村扶贫工作队员脱贫攻坚责任清单、行业主管部门脱贫攻坚责任清单、挂包单位扶贫工作责任清单、帮扶干部扶贫工作责任清单。
【乡镇七包干】包贫困对象识别精准、包贫困退出真实可靠、包产业到户精准施策、包资金使用安全有效、包项目实施善始善终、包革除陋习具体实在、包工作队员考勤管理。
【全部挂包帮“四个一”工作法】挂包帮“四个一”即逢双月走访一次,重大节日至少送一次温暖,每年至少帮助解决一个实际困难,每季度汇总一次帮扶情况。
【三率一度】指贫困退出考核中的三率一度。
具体为:综合贫困发生率不得高于3%,错退率不高于2%,漏评率不高于2%,群众认可度不得低于90%。
【收入核算】收入计算方式:人均纯收入=(生产经营净收入+工资性收入+财产净收入+转移净收入)÷家庭常住人口数。
【国家扶贫标准】1、2013年国家扶贫标准为人均纯收入2736元;2、2014年国家扶贫标准为人均纯收入2800元;3、2015年国家扶贫标准为人均纯收入2855元;4、2016年国家扶贫标准为人均纯收入2952元。
2018年精准扶贫政策解读2018年,精准扶贫政策成为了中国政府工作的重中之重。
在习近平总书记的亲自关心和指导下,精准扶贫政策取得了显著的成果。
本文将对2018年精准扶贫政策进行解读。
首先,精准扶贫政策的核心理念是精准脱贫。
这一理念要求政府针对贫困户进行精确分类,确定贫困户的扶贫需求,并采取相应的扶贫措施。
具体来说,就是要实施精准识别、精准帮扶、精准管理、精准退出的要求。
只有将扶贫对象限定在真正的贫困户上,才能真正实现扶贫的目标。
其次,2018年的精准扶贫政策强调了产业扶贫。
通过发展产业、培育就业、创造财富,帮助贫困户实现增收致富。
具体来说,就是要通过发展农业、农村产业和乡村旅游等,培育贫困户的经济产业,从根本上解决贫困问题。
同时,通过培训贫困户的技能和知识,提高他们的就业能力,帮助他们脱贫致富。
第三,2018年的精准扶贫政策强调了教育扶贫。
教育是脱贫的一项重要手段,通过提供教育资源,改善贫困地区的教育水平,培养贫困户的人力资源,帮助他们实现脱贫。
具体来说,就是要提供免费的义务教育,解决贫困户子女上学的问题;加大对贫困学生的资助力度,帮助他们完成学业;扶持留守儿童和农村贫困学生,减少教育资源的差距。
第四,2018年的精准扶贫政策强调了生态扶贫。
生态环境是扶贫的基础,只有保护好生态环境,才能够实现可持续发展,从而真正实现脱贫。
具体来说,就是要修复退化的生态环境,发展生态产业,提高环境质量,改善贫困户的生活条件。
第五,2018年的精准扶贫政策注重了社会扶贫。
社会扶贫是政府与社会各界共同参与的一种方式,通过整合社会资源,帮助贫困户脱贫。
具体来说,就是要加强对社会力量的引导和支持,鼓励企业、慈善组织、志愿者等广泛参与扶贫工作,为贫困户提供资金、技术、帮扶等各种资源。
总之,2018年的精准扶贫政策是一项重大的民生工程,旨在实现全面小康社会的目标。
这项政策以贫困户为中心,注重发展产业、教育、生态和社会等多个方面,旨在帮助贫困户实现增收致富,改善生活条件,最终实现脱贫。
2018年精准扶贫政策解读精准扶贫政策是针对贫困人口而制定的一系列政策措施,旨在消除绝对贫困,实现全面小康。
以下是对2018年精准扶贫政策的解读和相关参考内容:一、分类施策,因地制宜精准扶贫政策是因地制宜的,根据不同地区贫困原因和特点,采取不同的扶贫措施。
例如,对于山区地区,可以发展特色产业、加强基础设施建设;对于农村地区,可通过农业技术扶贫、金融扶贫等方式来解决贫困问题。
参考内容:2018年全国卫生与计划生育工作会议提出,做好分类施策,因地制宜的精准扶贫工作,加强健康扶贫和健康扶贫政策的协同,提高贫困地区卫生健康服务水平,保障贫困人口基本医疗服务需求。
二、注重产业扶贫,促进就业增收通过产业扶贫,提高贫困地区的经济收入,促进就业增长,增强贫困群众的自我发展能力。
在产业扶贫中,除了重点发展当地特色产业外,还能探索农业、旅游、教育等领域的扶贫模式。
参考内容:《乡村振兴战略规划(2018-2022年)》提出,扶持特色农产品产业、生态农业、休闲农业等,鼓励发展乡村旅游产业、特色小镇、文化创意产业等。
三、强化教育扶贫,提升贫困人口的人力资本2018年,国家推出了多个教育扶贫政策,例如“三区三州”教育振兴计划、义务教育均衡发展规划等。
通过加强贫困地区的教育体系建设,提高贫困人口的受教育水平和技能水平,以达到切实帮助脱贫致富的目的。
参考内容:《国务院办公厅关于印发“三区三州”教育振兴计划全面提升贫困地区教育现代化水平的指导意见》提出,通过建立立体化的教育体系、加大资助力度等方式,全面提升贫困地区教育现代化水平。
四、加强基础设施建设,改善贫困地区的生产生活条件基础设施是一项重要的扶贫措施,其对于贫困地区的发展起到至关重要的作用。
由于自然条件和经济环境的差异,贫困地区的基础设施建设,包括交通、水电、通信等方面的建设,都面临着严峻的问题。
参考内容:国家能源局和农业部近日印发了联合公告,要求加强农村电网建设,积极推进农村电气化,助力农村产业发展。
坚持以致贫原因为依据,以脱贫成效为标准,以稳定脱贫为目标,分类找准脱贫路径,精准落实各类扶贫资源和政策措施,实现精准施策。
中国文库网为大家带来的国家精准扶贫政策知识,希望能帮助到大家!一、精准扶贫政策一点通1、什么是“五个一批”“六个精准”?“五个一批”是指:发展生产脱贫一批、易地扶贫搬迁脱贫一批生态补偿脱贪一批、发展教育脱贫一批、社会保障兜底一批。
“六个精准”是指:扶贫对象精准、项目安排精准、资金使用精准、措施到户精准、因村派人精准、脱贫成效精准。
2、国家、省扶贫标准是什么?2017年建档立卡的标准是2016年底农村居民人均可支配收入低于2952元(2010年不变价),扶贫标准是动态调整的。
3、什么是“两不愁、三保障”?“两不愁”不愁吃、不愁穿。
“三保障”义务教育、基本医疗、住房安全有保障。
二、贫困人口识别与退出4、贫困人口识别的具体要求是?不仅看收入,还要看负担。
主要是“五必看、六不评、六优先”。
“五必看”是一看房、二看粮、三看劳动力强不强、四看有没有读书郎、五看有无病人躺在床;“六不评”是家庭成员中有在国家机关或企事业单位工作且有稳定工资收入的、家庭成员中有任村党组织书记或村委会主任的、家庭成员中有在城镇购买商品房、门市房等的(不含因灾重建、易地扶贫搬迁和拆迁建房)、家庭成员中拥有小轿车(含面包车)、工程机械、大型农机具的、家庭成员中有作为企业法人或股东在工商部门注册有企业且有年审记录的,或长期雇佣他人从事生产经营活动的、家庭成员中有高费择校读书、在高费私立学校读书或自费出国留学的;“六优先”是有重病人的优先、有重度残疾的优先、有因贫辍学的优先、无劳动力的优先、无赡养(抚养)义务人的优先、无安全住房的优先。
5、贫困户识别程序是哪些?农户申请一村民代表大会民主评议→村委会核实一第一次公示→乡镇人民政府审核→第ニ次公示→县(市、区)人民政府比对、复审→公告。
6、贫困户退出的标准是什么?贫困人口退出以户为单位,以该户年人均纯收入稳定超过国家扶贫标准(2017年农民年人均纯收入3200元),吃穿不愁,安全饮水、义务教育、基本医疗、住房安全有保障,经过村民民主评议、村“两委”和驻村工作队核实、帮扶责任人和贫困户认可,公示公告无异议后,可在全国扶贫开发信息系统中标注为“脱贫”。
坚持精准扶贫精准脱贫基本方略着力解决因残致贫问题作者:程凯来源:《行政管理改革》 2018年第7期程凯[摘要] “因残致贫”问题是全球减贫事业共同面对的挑战。
解决“因残致贫”问题必须在政治、经济、文化、教育、统计、社会动员和残疾人组织作用发挥等方面共同用力、综合施策。
要坚持党中央确定的脱贫攻坚目标和扶贫标准,提高政治站位,认真学习习近平扶贫思想;夯实政策,强化对“因残致贫”家庭的综合兜底保障措施;加大精准帮扶力度,推动各项“惠残”政策措施落地;聚焦难点,合力推动贫困重度残疾人托养照护工作;加大宣导,不断提高贫困残疾人及其亲属脱贫的内生动力。
[关键词] 习近平扶贫思想;因残致贫;精准扶贫;精准脱贫[中图分类号] D63 [文献标识码]A习近平总书记指出:“全面建成小康社会,残疾人一个也不能少。
”贫困是制约广大残疾人如期实现全面小康的最大障碍,脱贫解困是贫困残疾人及其亲属最大的期盼。
党的十八大以来,习近平总书记始终以人民至上的情怀、实事求是的作风、长期的基层实践,科学总结并提出了精准扶贫精准脱贫基本方略。
这一方略是习近平扶贫思想的核心内容之一,是习近平新时代中国特色社会主义思想的重要组成部分,是马克思主义反贫困理论中国化最新成果,是中国特色扶贫开发理论的最新发展,是指导我们坚决打好打赢脱贫攻坚战的有力思想武器。
[1]“精准”是这一方略的鲜明特征和目标导向。
习近平总书记反复强调,扶贫开发推进到今天这样的程度,贵在精准,重在精准,成败之举在于精准。
党的十八大以来,他每次调研扶贫必谈精准,每次调度扶贫必推精准,不断把精准扶贫精准脱贫方略推到细处、落到实处、引向深入。
“因残致贫”问题的提出和“因残施策”一系列政策措施的制定实施,真实地验证着精准扶贫精准脱贫方略思想的力量。
一、科学提出“因残致贫”问题2016 年 4 月 24 日,习近平总书记深入安徽金寨贫困村贫困户考察精准扶贫时深刻指出:“因病、因残致贫问题时有发生,扶贫机制要进一步完善兜底措施。
2018江西大学生村官申论热词解析:精准扶贫【导语】以下内容是江西大学生村官考试网的小编为大家整理的申论热词解析“精准扶贫”,供考生参考及学习,更多内容请关注大学生村官考试申论备考栏目!如何利用有限的时间找准备考重点?这是考生最想听到的答案。
而作为主观型考试科目的申论,无疑让许多考生感到了无从下手。
众所周知,每年省考的申论主题都会选取当前最火热的话题。
2017年的主题为“平衡”,考察的是供给侧改革,2016年主题为“创业者心中的山”,考察的是“大众创业,万众创新”。
而这些都是当年的最热的话题和理论政策。
那么,中公教育专家将带领广大考生来了解2018年又有哪些热点值得我们去关注?有哪些重大的理论政策需要我们记忆呢?精准扶贫无疑是重中之重。
一、何为精准扶贫?精准扶贫是粗放扶贫的对称,是指针对不同贫困区域环境、不同贫困农户状况,运用科学有效程序对扶贫对象实施精确识别、精确帮扶、精确管理的治贫方式。
一般来说,精准扶贫主要是就贫困居民而言的,谁贫困就扶持谁。
二、为何要精准扶贫?要想了解为何要推出精准扶贫,首先我们就需要了解它的“对立面”——粗放式扶贫。
所谓粗放式扶贫指的是传统的扶贫手段,各地政府为了帮助当地居民脱贫,采取的重要手段就是发放扶贫款,简而言之,就是谁穷就给谁钱,是一种“撒胡椒面式”、“大水漫灌式”扶贫。
我们会发现,这种方式存在着很大的问题,最明显的就是过于的一刀切,每个贫困地区的经济发展水平有限,相对于贫困人口的数量,政府的财政收入和扶贫款项无疑是“杯水车薪”,无法从根本上解决问题。
除此以外,还存在以下几个方面问题:1、底数不清。
贫困居民底数不清,扶贫对象常由基层干部“推估”,而不了解当地的贫困人口数量,不知道谁是贫困户,扶贫也就成为了“笑话,”扶贫的效果更是无从谈起。
2、情况不明。
每位贫困户致贫的原因不同,有些是因病致贫、有些是因灾致贫、有些是因为恶劣的生态环境致贫、有些是因为贫困的代际传递等。
精准扶贫政策解读相关概念(一)精准扶贫精准扶贫是指针对不同贫困区域环境、不同贫困农户状况,运用科学有效程序对扶贫对象实施精确识别、精确帮扶、精确管理的治贫方式。
(二)精准扶贫工作的对象精准扶贫工作的对象包括贫困户、贫困村、贫困县和连片特困地区。
(三)精准扶贫工作目标通过实施精准扶贫,到2020 年,贫困户稳定实现《中国农村扶贫开发纲要(2011—2020年)》提出的“两不愁、三保障”目标,确保现行标准下农村贫困人口实现脱贫。
(四)精准扶贫的工作原则做到“五个坚持”,即坚持对象识别到村到户、坚持规划落实到村到户、坚持项目资金到村到户、坚持帮扶措施到村到户、坚持跟踪管理到村到户。
(五)脱贫攻坚“两不愁、三保障”“两不愁”是指农村贫困人口不愁吃、不愁穿,“三保障”是指其义务教育、基本医疗和住房安全有保障。
(六)精准扶贫“六个精准”扶持对象精准、项目安排精准、资金使用精准、措施到户精准、因村派人<即第一书记>精准、脱贫成效精准。
(七)脱贫攻坚“五个一批”通过扶持生产和就业发展一批、通过易地搬迁安置一批、通过生态保护脱贫一批、通过教育扶贫脱贫一批、通过低保政策兜底一批。
(八)十大脱贫工程产业扶贫工程、就业扶贫工程、生态补偿扶贫工程、易地搬迁扶贫工程、村庄整治扶贫工程、危旧房改造扶贫工程、基础设施建设扶贫工程、最低生活保障扶贫工程、教育扶贫工程和健康扶贫工程。
(九)精准扶贫“两率一度”识别精准率、退出准确率、群众满意度。
(十)贫困线标准国家现行贫困标准按农民人均可支配收入计算,具体分年度标准:2014年为2800元/年;2015年为2968元/年;2016年为3146元/年;2017年为3335元/年;2018年为3535元/年;2019年为3747元/年;2020年为4000元/年。
「精准扶贫」这些扶贫知识你一定要懂!精准管理(十一)贫困户识别依据以2013年农民人均纯收入2300元的国家农村扶贫标准和“两不愁、三保障”为识别标准,以户为单位,家庭总收入减去生产经营费用总支出除以家庭人口,在此标准下的农村家庭,识别为贫困户。
实施精准扶贫的意义、现状、问题及应对措施作者:彭勤来源:《乡村科技》 2018年第5期实施精准扶贫的意义、现状、问题及应对措施彭勤(江西财经大学,江西南昌330013)[摘要]自从精准扶贫的概念被提出以来,受到了各级政府的高度重视,政策层层落实取得了令人瞩目的成效。
但是,在显著的成果背后也存在很多问题,这些问题不容忽视,需要采取行动积极应对。
本文主要对精准扶贫的概念、为什么要精准扶贫、精准扶贫取得的成就以及其面临的挑战和应对措施进行阐述。
[关键词]精准扶贫;粗放扶贫;脱贫[中图分类号] F323.8 [文献标识码] A [文章编号] 1674-7909(2018)05-15-21精准扶贫的含义精准扶贫最早是由习近平总书记提出的。
习近平总书记在考察湖南湘西时提出重要指示:“实事求是、因地制宜、分类指导、精准扶贫”。
精准扶贫的对立面是粗放扶贫,理解了粗放扶贫自然就能懂得精准扶贫的含义。
粗放扶贫是指笼统地对待扶贫对象,不对他们进行区分,采取统一的扶贫方法。
而精准扶贫则大不相同,是运用科学的方法有效地对不同的贫困户进行识别、帮扶,对症下药,帮助真正贫困的居民。
2014 年初,中共中央办公厅把精准扶贫工作的具体内容详细地制定了出来。
参加两会代表团审议时习近平总书记强调,如果要实施精准扶贫,必须要找准扶贫对象,然后对贫困对象进行重点帮扶。
2015 年1 月,在云南调研期间,习近平强调扶贫工作对于民族地区经济和社会发展的重要性。
近半年后,习近平总书记在贵州省调研时强调要科学谋划“十三五”扶贫开发工作,并且提出了2020 年的脱贫目标。
2015 年10 月,习近平总书记强调,中国扶贫工作实施精准扶贫方略,出台一系列优惠政策,加大对扶贫工作的投入力度,坚持中国现有制度上的优势,坚持对不同的人实施不同的政策方案。
注意6 个精准,坚持分类别实施政策,按人不同实施政策,按贫困类型不同实施政策,按贫困原因实施政策。
通过扶持生产和就业使一部分贫困人口得到发展,通过易地搬迁使一部分贫困人口得到安置,通过保护生态使一部分贫困人口脱贫,通过教育脱贫一批,通过低保政策兜底一批,尽量动员全社会强大的力量参与到扶贫工作中。
2018年5月31日,中共中央政治局召开会议,审议《关于打赢脱贫攻坚战三年行动的指导意见》。
中共中央总书记习近平主持会议。
会议指出,党的十九大把脱贫攻坚战作为决胜全面建成小康社会必须打赢的三大攻坚战之一,作出全面部署。
一、主要内容(一)要坚持精准扶贫、精准脱贫基本方略,坚持中央统筹、省负总责、市县抓落实的工作机制,坚持大扶贫工作格局,坚持脱贫攻坚目标和现行扶贫标准,聚焦深度贫困地区和特殊贫困群体,突出问题导向,优化政策供给,下足绣花功夫,着力激发贫困人口内生动力,着力夯实贫困人口稳定脱贫基础,着力加强扶贫领域作风建设,切实提高贫困人口获得感,确保到2020年贫困地区和贫困群众同全国一道进入全面小康社会,为实施乡村振兴战略打好基础。
(二)要集中力量支持深度贫困地区脱贫攻坚,着力改善深度贫困地区发展条件,着力解决深度贫困地区群众特殊困难,着力加大深度贫困地区政策倾斜力度。
要强化到村到户到人的精准帮扶举措,加大产业扶贫力度,全力推进就业扶贫,深入推动易地扶贫搬迁,加强生态扶贫,着力实施教育脱贫攻坚行动,深入实施健康扶贫工程,加快推进农村危房改造,强化综合保障性扶贫,开展贫困残疾人脱贫行动,开展扶贫扶志行动,树立脱贫光荣导向,弘扬自尊、自爱、自强精神,提高贫困群众自我发展能力。
(三)各级党委和政府要把打赢脱贫攻坚战作为重大政治任务,进一步落实脱贫攻坚责任制。
要完善脱贫攻坚考核监督评估机制,提高考核评估质量和水平,切实解决基层疲于迎评迎检问题。
要保持贫困县党政正职稳定,加强对脱贫一线干部的关爱激励。
要开展扶贫领域腐败和作风问题专项治理,集中力量解决扶贫领域形式主义、官僚主义的突出问题,坚决依纪依法惩治贪污挪用、截留私分、虚报冒领、强占掠夺等行为。
要深入宣传脱贫攻坚典型经验,宣传脱贫攻坚取得的成就。
二、习近平总书记在会议中明确当前脱贫攻坚战的三个“着力点”:(一)着力激发贫困人口内生动力。
当前,我国的扶贫工作主要以党委政府主导、扶贫干部帮扶为主,一些贫困户最关心的问题是“政府能给我多少钱”,而不是“我该怎么做才能脱贫”,贫困群众内生动力明显不足。
关于《凭祥市财政专项扶贫资金管理办法》的政策解读《凭祥市财政专项扶贫资金管理办法》(凭政办发〔2018〕35号)(以下简称“管理办法”),已经2018年3月1日凭祥市十六届人民政府第13次常务会议讨论通过。
这是我市今后一段时间财政专项扶贫资金管理的纲领性文件,因此为便于各单位更好地理解这项政策,形成工作合力,我们从若干角度对该文件进行解读。
一、《管理办法》出台背景和重要意义(一)创新扶贫资金投入机制,是打赢脱贫攻坚战的现实需要1、习总书记强调:“消除贫困、改善民生、逐步实现共同富裕,是社会主义的本质要求,是我们党的重要使命。
全面建成小康社会,是我们对全国人民的庄严承诺。
”2、就我市而言,要在2018年完成贫困摘帽任务,任务十分艰巨。
3、随着时间的推移,扶贫开发逐渐进入啃硬骨头的攻坚拔寨期,脱贫摘帽难度更大、成本更高,对扶贫资金的需求也更迫切。
这就从客观上要求我们创新财政扶贫资金投入机制,提高扶贫资金有效供给,只有这样才能为各项扶贫开发事业提供充足的财力保障。
(二)强化扶贫资金监管力度,是加大财政扶贫投入的必然要求要想确保扶贫资金安全,就必须从制度上架起扶贫资金使用管理的“高压线”,完善监管体系、创新监管举措、落实监管责任,使扶贫资金真正惠及扶贫对象。
二、《管理办法》主要内容和政策创新《管理办法》包含七个方面的内容,分别为总则、资金预算与分配管理、资金使用管理、资金拨付及管理、资金报账管理、绩效评价与监督检查和附则。
以下我就重点介绍资金拨付流程方面新政策,供大家一起学习。
(一)财政扶贫专项资金定义:财政专项扶贫资金是指自治区财政预算、崇左市财政预算以及本级财政专项安排支持我市主要用于精准扶贫、精准脱贫的资金,具体包括发展资金、以工代赈资金、少数民族发展资金、易地扶贫搬迁资金等。
此外,对于由行业主管部门安排、使用政府收支分类科目“21305扶贫”相关科目的财政专项资金,参照本办法执行。
比如说2016年自治区下达的农村饮水安全巩固提升工程资金时使用了“21305”科目,则该资金使用管理必须参照本办法执行。
精准扶贫政策解读
相关概念
(一)精准扶贫
精准扶贫是指针对不同贫困区域环境、不同贫困农户状况,运用科学有效程序对扶贫对象实施精确识别、精确帮扶、精确管理的治贫方式。
(二)精准扶贫工作的对象
精准扶贫工作的对象包括贫困户、贫困村、贫困县和连片特困地区。
(三)精准扶贫工作目标
通过实施精准扶贫,到2020 年,贫困户稳定实现《中国农村扶贫开发纲要(2011—2020年)》提出的“两不愁、三保障”目标,确保现行标准下农村贫困人口实现脱贫。
(四)精准扶贫的工作原则
做到“五个坚持”,即坚持对象识别到村到户、坚持规划落实到村到户、坚持项目资金到村到户、坚持帮扶措施到村到户、坚持跟踪管理到村到户。
(五)脱贫攻坚“两不愁、三保障”
“两不愁”是指农村贫困人口不愁吃、不愁穿,“三保障”是指其义务教育、基本医疗和住房安全有保障。
(六)精准扶贫“六个精准”
扶持对象精准、项目安排精准、资金使用精准、措施到户精准、因村派人<即第一书记>精准、脱贫成效精准。
(七)脱贫攻坚“五个一批”
通过扶持生产和就业发展一批、通过易地搬迁安置一批、通过生态保护脱贫一批、通过教育扶贫脱贫一批、通过低保政策兜底一批。
(八)十大脱贫工程
产业扶贫工程、就业扶贫工程、生态补偿扶贫工程、易地搬迁扶贫工程、村庄整治扶贫工程、危旧房改造扶贫工程、基础设施建设扶贫工程、最低生活保障扶贫工程、教育扶贫工程和健康扶贫工程。
(九)精准扶贫“两率一度”
识别精准率、退出准确率、群众满意度。
(十)贫困线标准
国家现行贫困标准按农民人均可支配收入计算,具体分年度标准:2014年为2800元/年;2015年为2968元/年;2016年为3146元/年;2017年为3335元/年;2018年为3535元/年;2019年为3747元/年;2020年为4000元/年。
精准管理
(十一)贫困户识别依据
以2013年农民人均纯收入2300元的国家农村扶贫标准和“两不愁、三保障”为识别标准,以户为单位,家庭总收入减去生产经营费用总支出除以家庭人口,在此标准下的农村家庭,识别为贫困户。
贫困户识别以农户收入为基本依据,综合考虑住房、教育、健康等情况,通过农户申请、测算收入、民主评议、公示公告和逐级审核的方式,整户识别,贫困对象须经群众公认。
(十二)贫困户识别的程序
七步程序法:第一步,农户自愿申请;第二步,村委会核查收入及“两不愁、三保障”情况;第三步,将申请农户信息与公安、人社、住建、民政、残
联、金融、保险、工商、不动产管理等部门数据,按“七清四严”要求进行比对;第四步,各行政村成立民主评议小组,并召开村民代表大会进行民主评议,确定贫困户初选名单,由驻村工作队和村委会核实后第一次公示;第五步,公示无异议后,报乡镇人民政府审核,审核后形成全乡镇贫困户名单,在行政村进行第二次公示;第六步,公示无异议后,报县扶贫领导开发小组复审;第七步,复审后批准建档立卡,在行政村公告,之后录入建档立卡系统,组织帮扶。
(十三)精准识别“七清四严”
七个从严:
①在集镇、县城或其它城区购(建)商品房、商铺、地皮等房地产(不包括搬迁移民扶贫户)或现有住房装修豪华的农户;
②拥有家用小汽车、大型农用车、大型工程机械、船舶等之一的农户;
③家庭成员有私营企业主,或长期从事各类工程承包、发包等盈利性活动的,长期雇用他人从事生产经营活动的农户;
④家中长期无人,无法提供其实际居住证明的,或长期在外打工,人户分离的农户;
⑤家庭成员中有自费出国留学的;
⑥因赌博、吸毒、打架斗殴、寻衅滋事、长期从事邪教活动等违法行为被公安机关处理且拒不改正的农户;
⑦为了成为贫困户,把户口迁入农村,但实际不在落户地生产生活的空挂户,或明显为争当贫困户而进行拆户、分户的农户。
四个甄别:
①家中有现任村委会成员的农户;
②家庭成员中有在国家机关、事业单位、社会团体等由财政统发工资,或在国有企业和大中型民营企业工作,收入相对稳定的农户:
③自费购买商业养老保险的农户;
④对举报或质疑不能做出合理解释的农户。
(十四)贫困户类型
主要分为一般贫困户、低保贫困户、五保贫困户。
(十五)对贫困户如何精确帮扶
一是坚持“实事求是,因地制宜,分类指导,精准扶贫”的工作方针;
二是因户施策,通过进村入户,分析掌握致贫原因,逐户落实帮扶责任人、帮扶项目和帮扶资金。
按照缺啥补啥的原则,宜农则农、宜工则工、宜商则商、宜游则游;
三是干部结对帮扶。
从国家扶贫政策和村情、户情出发,帮助贫困户理清发展思路,制定符合发展实际的扶贫规划,明确工作重点和具体措施,并落实严格的责任制,做到不脱贫不脱钩。
(十六)村级脱贫攻坚“五个一”
按照“设置一个工作室、统一配备一个文件柜、一户一张贫困户帮扶卡、一户一个贫困户资料档案袋、一个贫困户信息公示栏”的要求,建好扶贫工作室。
精准退出
(十七)贫困退出标准
——贫困人口退出以户为单位,以贫困户年人均可支配收入稳定超过国家贫困标准且吃穿不愁,义务教育、基本医疗、住房安全有保障为主要衡量指标。
最低生活保障(包括五保户,下同)标准超过当年国家贫困标准时,凡纳入最低生活保障的家庭,其收入视为稳定超过国家贫困标准。
具体指标:
⑴家庭年人均可支配收入超过当年国家贫困标准;
⑵有安全的住房;
⑶无因贫辍学的子女(指义务教育);
⑷基本医疗能就近保障,大病医疗实现报销;
⑸能喝上安全的饮用水;
⑹有持续稳定的收入来源。
——贫困村退出标准除以贫困发生率低于2%的刚性指标外,还有下列量化指标:
(1)交通方面:25户(含25户)以上自然村有3.5米以上(含3.5米)宽度的通村委会硬化道路;农户入户路基本硬化。
(2)饮水方面:100%农户饮水安全,有水质、水量达标的自来水、家用井水或山泉水。
(3)住房方面:100%农户住房安全;无人居住危旧房全部拆除。
(4)用电方面:100%农户通生活用电;村委会所在地通动力电。
(5)通讯方面:村委会所在地通宽带网络;农户能收看电视节目。
(6)环境建设方面:25户(含25户)以上自然村有保洁员;25户(含25户)以上自然村有垃圾集中收集点;25户(含25户)以上自然村排水沟渠基本健全,正常年份的降雨期无内涝现象,平时无污水横流现象;65%以上农户享有无害化卫生厕所。
(7)公共服务设施方面:贫困村有卫生室(所);有农村综合服务平台或综合文化活动室(或中心)。
(8)集体经济收入。
贫困村有集体经济收入。
(十八)贫困户退出程序
——贫困户退出按照年初计划退出、跟进精准扶持、年终摸底调查、民主评议、入户核实、公示公告、批准退出的程序执行。
——贫困村退出按照对象初选、精准扶持、调查核实、公示公告、批准退出的程序执行。
(十九)政策不变坚持正向激励,留出缓冲期,在脱贫攻坚期内保持现有政策措施稳定连续,做到脱贫不脱政策。
全面小康不落下一人
贫困户扶贫干部们
全县人民
一起加油。