Bluetooth 基本架构
- 格式:docx
- 大小:55.68 KB
- 文档页数:2
一、概述1、BLE蓝牙协议栈结构附图6 BLE蓝牙协议栈结构图分为两部分:控制器和主机。
对于4.0以前的蓝牙,这两部分是分开的。
所有profile(姑且称为剧本吧,用来定义设备或组件的角色)和应用都建构在GAP 或GATT之上。
下面由结构图的底层组件开始介绍。
·PHY层,工作车间,1Mbps自适应跳频GFSK(高斯频移键控),运行在免证的2.4GHz·LL层为RF控制器,控制室,控制设备处于准备(standby)、广播、监听/扫描(scan)、初始化、连接,这五种状态中一种。
五种状态切换描述为:未连接时,设备广播信息(向周围邻居讲“我来了”),另外一个设备一直监听或按需扫描(看看有没有街坊邻居家常里短可聊,打招呼“哈,你来啦”),两个设备连接初始化(搬几把椅子到院子),设备连接上了(开聊)。
发起聊天的设备为主设备,接受聊天的设备为从设备,同一次聊天只能有一个意见领袖,即主设备和从设备不能切换。
·HCI层,为接口层,通信部,向上为主机提供软件应用程序接口(API),对外为外部硬件控制接口,可以通过串口、SPI、USB来实现设备控制。
·L2CAP层,物流部,行李打包盒拆封处,提供数据封装服务·SM层,保卫处,提供配对和密匙分发,实现安全连接和数据交换·ATT层,库房,负责数据检索·GATT层,出纳/库房前台,出纳负责处理向上与应用打交道,而库房前台负责向下把检索任务子进程交给ATT库房去做,其关键工作是把为检索工作提供合适的profile结构,而profile由检索关键词(characteristics)组成。
·GAP层,秘书处,对上级,提供应用程序接口,对下级,管理各级职能部门,尤其是指示LL层控制室五种状态切换,指导保卫处做好机要工作。
TI的这款CC2540器件可以单芯片实现BLE蓝牙协议栈结构图的所有组件,包括应用程序。
三种蓝⽛架构实现⽅案(蓝⽛协议栈⽅案)蓝⽛架构实现⽅案有哪⼏种?我们⼀般把整个蓝⽛实现⽅案叫做蓝⽛协议栈,因此这个问题也可以这么阐述:蓝⽛协议栈有哪些具体的架构⽅案?在蓝⽛协议栈中,host是什么?controller是什么?HCI⼜是什么?⼤家都知道,不同的应⽤场景有不同的需求,因此不同的应⽤场景对蓝⽛实现⽅案的要求也不⼀样,从⽽催⽣不同的蓝⽛架构实现⽅案,或者说蓝⽛协议栈⽅案。
架构1:host+controller双芯⽚标准架构蓝⽛是跟随⼿机⽽诞⽣的,如何在⼿机中实现蓝⽛应⽤,是蓝⽛规格⾸先要考虑的问题。
如果你仔细阅读蓝⽛核⼼规格,你会发现规格书更多地是站在⼿机⾓度来阐述的,然后“顺带”描述⼀下⼿机周边蓝⽛设备的实现原理。
如⼤家所熟知,⼿机⾥⾯包含很多SoC或者模块,每颗SoC或者模块都有⾃⼰独有的功能,⽐如⼿机应⽤跑在AP芯⽚上(⼀般⽽⾔,Android或者iOS开发者只需跟AP芯⽚打交道),显⽰屏,3G/4G通信,WiFi/蓝⽛等都有⾃⼰专门的SoC或者模块,这些模块在物理上都会通过某种接⼝与AP相连。
如果应⽤需要⽤到某个模块的时候,⽐如蓝⽛通信,AP会⾃动跟蓝⽛模块交互,从⽽完成蓝⽛通信功能。
市场上有很多种AP芯⽚,同时也有很多种蓝⽛模块,如何保证两者的兼容性,以减轻⼿机的开发⼯作量,增加⼿机⼚商蓝⽛⽅案选型的灵活性,是蓝⽛规格要考虑的事情。
为此,蓝⽛规格定义了⼀套标准,使得⼿机⼚商,⽐如苹果,⽤⼀颗新AP替换⽼AP,蓝⽛模块不需要做任何更改;同样⽤⼀颗新蓝⽛模块换掉⽼蓝⽛模块,AP端也不需要做任何更改。
这个标准把蓝⽛协议栈分成host和controller两部分,其中host跑在AP上,controller跑在蓝⽛模块上,两者之间通过HCI协议进⾏通信,⽽且host具体包含协议栈那些部分,controller具体包含协议栈那些部分,两者之间通信的HCI协议如何定义,这些在蓝⽛核⼼规格中都有详细定义,因此我把它称为双芯⽚标准⽅案。
BlueTooth:蓝牙核心协议与蓝牙芯片结构1 Bluetooth Core System Protocol(蓝牙核心协议)蓝牙技术规范(specification)包括核心协议(protocol)和应用规范(profile)两个部分。
核心协议包含蓝牙协议栈中最低的4个Layer,和一个基本的服务协议SDP(Service Discover Protocol),以及所有应用profile的基础Profile GAP(General Acess Profile)。
核心协议是蓝牙协议栈中必不可少的。
除了核心协议外,蓝牙规范必须包含一些其他的应用层的服务和协议--应用层profile。
蓝牙协议栈通常有如下内容:蓝牙5而蓝牙的核心系统协议为最低的4个Layer,再加上应用层profile SDP,包括:RF,LC(link control),LM(Link Manager),L2CAP(Logical Link Control and Adaptation Protocol),SDP。
核心系统的架构图如下,为简明起见,没有画出SDP。
蓝牙6最低的3个Layer经常也看作一个子系统,叫Bluetooth Controler。
Bluetooth Controler和包括L2CAP在内上层Profile之间的通信,是通过HCI(Host to Controler Interface)进行。
HCI以下的内容Bluetooth Controler由蓝牙芯片实现,以上的内容由Bluetooth Host(比如手机Baseband)实现。
蓝牙核心系统通过一系列Service Access Point(如上图的椭圆部分所示)提供服务,这些服务包含了对蓝牙核心系统的最基本和原始的控制。
可以分为3种类型:Device Control Service,修改蓝牙Device的行为,状态和模式;Tansport Control Sevice,创建修改和释放trafficbearers(信道和链接);Data Service,在Traffic bearers上进行数据传输。
bluetooth5数据帧结构Bluetooth 5数据帧结构Bluetooth 5是蓝牙技术的最新版本,它引入了许多新特性,其中包括改进的数据传输速度和范围。
为了实现这些改进,Bluetooth 5引入了新的数据帧结构,本文将对这一结构进行详细介绍。
一、数据帧结构概述在Bluetooth 5中,数据帧是蓝牙通信中的基本单位,它用于在设备之间传输数据。
每个数据帧由几个字段组成,这些字段包含了与数据传输相关的信息,例如数据长度、信道号和CRC校验等。
二、数据帧字段解析1. Preamble(前导码)前导码是数据帧的第一个字段,用于同步接收和发送设备之间的时钟。
在Bluetooth 5中,前导码由两个部分组成,每个部分由8位二进制数表示。
2. Access Address(接入地址)接入地址是数据帧的第二个字段,它用于识别数据帧的接收方。
在Bluetooth 5中,接入地址由32位二进制数表示。
3. Header(头部)头部是数据帧的第三个字段,它包含了与数据传输相关的信息,例如数据类型、数据方向和数据长度等。
在Bluetooth 5中,头部由16位二进制数表示。
4. Payload(有效载荷)有效载荷是数据帧的第四个字段,它包含了传输的实际数据。
在Bluetooth 5中,有效载荷的长度可以根据需要进行调整。
5. CRC(循环冗余校验)CRC是数据帧的最后一个字段,它用于检测数据传输中的错误。
在Bluetooth 5中,CRC由24位二进制数表示。
三、数据帧结构示意图为了更好地理解Bluetooth 5数据帧结构,下面是一个示意图:------------------------| Preamble | Access Address |------------------------| Header | Payload |------------------------| CRC |------------------------四、数据帧传输过程在Bluetooth 5中,数据帧的传输过程包括发送和接收两个阶段。
蓝牙协议的体系结构随着无线通信技术的迅猛发展,蓝牙技术作为一种短距离无线通信技术逐渐得到广泛应用。
蓝牙协议是其通信的基础,了解蓝牙协议的体系结构对于理解和应用蓝牙技术是非常重要的。
本文将介绍蓝牙协议的体系结构,包括物理层、链路层、网络层、传输层以及应用层,以帮助读者深入了解蓝牙协议。
一、物理层蓝牙协议的物理层是负责定义蓝牙设备之间的无线通信接口和传输介质。
在物理层,蓝牙使用FHSS(频率跳频扩频)技术来减少干扰和提高通信质量。
蓝牙的物理层规定了蓝牙信道的使用和频率范围,以及信号的调制和解调方式。
二、链路层蓝牙协议的链路层负责建立连接、维护连接以及管理链路上的数据传输。
链路层的功能包括蓝牙设备的发现、认证和加密等。
蓝牙采用主从设备的模式,链路层规定了主设备和从设备之间的角色切换和数据传输方式。
链路层还包括L2CAP(逻辑链路控制和适配协议),它提供了对上层应用的数据传输服务。
三、网络层蓝牙协议的网络层负责数据包的路由和传输控制。
网络层使用的是RFCOMN(无连接封装模块)协议,它支持点对点和多点通信,并提供了对上层协议的透明传输服务。
网络层还包括SDP(服务发现协议),它可以让蓝牙设备自动发现和识别附近的蓝牙服务。
四、传输层蓝牙协议的传输层主要负责数据的传输和流控。
传输层使用的是RFCOMP(串行端口模块)协议,它支持同步和异步数据传输,并提供了可靠的数据传输服务。
传输层还包括TCS(电话控制协议)、RFCOTP(透明对象传输协议)等。
五、应用层蓝牙协议的应用层包括一系列的应用协议和配置协议,用于实现各种不同的应用场景。
常见的应用层协议包括OBEX(对象交换协议)、HID(人机接口设备协议)、A2DP(高质量音频传输协议)等。
应用层协议规定了各种不同应用之间的通信方式和数据格式。
总结:蓝牙协议的体系结构包括物理层、链路层、网络层、传输层和应用层。
物理层定义了蓝牙设备之间的无线通信接口和传输介质;链路层负责建立连接、维护连接和管理链路上的数据传输;网络层负责数据包的路由和传输控制;传输层负责数据的传输和流控;应用层包括一系列的应用协议和配置协议,用于实现各种不同的应用场景。
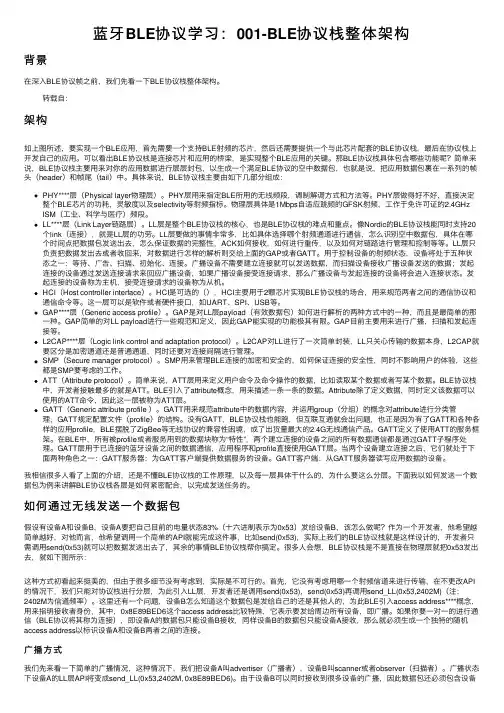
蓝⽛BLE协议学习:001-BLE协议栈整体架构背景在深⼊BLE协议帧之前,我们先看⼀下BLE协议栈整体架构。
转载⾃:架构如上图所述,要实现⼀个BLE应⽤,⾸先需要⼀个⽀持BLE射频的芯⽚,然后还需要提供⼀个与此芯⽚配套的BLE协议栈,最后在协议栈上开发⾃⼰的应⽤。
可以看出BLE协议栈是连接芯⽚和应⽤的桥梁,是实现整个BLE应⽤的关键。
那BLE协议栈具体包含哪些功能呢?简单来说,BLE协议栈主要⽤来对你的应⽤数据进⾏层层封包,以⽣成⼀个满⾜BLE协议的空中数据包,也就是说,把应⽤数据包裹在⼀系列的帧头(header)和帧尾(tail)中。
具体来说,BLE协议栈主要由如下⼏部分组成:PHY****层(Physical layer物理层)。
PHY层⽤来指定BLE所⽤的⽆线频段,调制解调⽅式和⽅法等。
PHY层做得好不好,直接决定整个BLE芯⽚的功耗,灵敏度以及selectivity等射频指标。
物理层具体是1Mbps⾃适应跳频的GFSK射频,⼯作于免许可证的2.4GHz ISM(⼯业、科学与医疗)频段。
LL****层(Link Layer链路层)。
LL层是整个BLE协议栈的核⼼,也是BLE协议栈的难点和重点。
像Nordic的BLE协议栈能同时⽀持20个link(连接),就是LL层的功劳。
LL层要做的事情⾮常多,⽐如具体选择哪个射频通道进⾏通信,怎么识别空中数据包,具体在哪个时间点把数据包发送出去,怎么保证数据的完整性,ACK如何接收,如何进⾏重传,以及如何对链路进⾏管理和控制等等。
LL层只负责把数据发出去或者收回来,对数据进⾏怎样的解析则交给上⾯的GAP或者GATT。
⽤于控制设备的射频状态,设备将处于五种状态之⼀:等待、⼴告、扫描、初始化、连接。
⼴播设备不需要建⽴连接就可以发送数据,⽽扫描设备接收⼴播设备发送的数据;发起连接的设备通过发送连接请求来回应⼴播设备,如果⼴播设备接受连接请求,那么⼴播设备与发起连接的设备将会进⼊连接状态。
Bluetooth协议一、射频及基带部分Bluetooth设备工作在2.4GHz的ISM(Industrial,Science and Medicine)频段,在北美和欧洲为2400~2483.5MHz,使用79个频道,载频为2402+kMHz(k=0,1…,22)。
无论是79个频道还是23个频道,频道间隔均为1MHz,采用时分双工(TDD,TimeDivision Duplex)方式。
调制方式为BT=0.5的GFSK,调制指数为0.28~0.35,最大发射功率分为三个等级,分别是:100mW(20dBm),2.5mW (4dBm)和1mW(0dBm),在4~20dBm范围内要求采用功率控制,因此,Bluetooth 设备间的有效通信距离大约为10~100米。
Bluetooth的基带符号速率为1Mb/s,采用数据包的形式按时隙传送,每时隙长0.625ūs,不排除将来采用更高的符号速率。
Bluetooth系统支持实时的同步面向连接传输和非实时的异步面向非连接传输,分别成为SCO链路(Synchronous Ccnnection-Oriented Link)和ACL链路(Asynchronous Connection-Less Link),前者只要传送语音等实时性强的信息,在规定的时隙传输,后者则以数据为主,可在任意时隙传输。
但当ACL传输占用SCO的预留时隙,一旦系统需要SCO传输,ACL则自动让出这些时隙以保证SCO的实时性。
数据包被分成3大类:链路控制包、SCO包和ACL包。
已定义了4钟链路控制数据包,后两者最多可分别定义12种,目前已定义了4种和7种,即共定义了15种。
大多数数据包只占用1个时隙,但有些包占用3个或5个时隙。
Bluetooth支持64kb/s的实时语音传输和各种速率的数据传输,语音编码采用对数PCM或连续可变斜率增量调制(CVSD,Continuous Variable Slope Delta Modulation)。
蓝牙技术协议栈蓝牙技术是一种短距离无线通信技术,它允许电子设备之间进行数据交换。
这种技术的核心是其协议栈,它是一套定义了设备如何相互通信的规则和程序。
本文将介绍蓝牙技术协议栈的基本结构和主要组成部分。
蓝牙协议栈概述蓝牙协议栈是一个分层的结构,每一层都有特定的功能和责任。
从底层的物理传输到高层的应用层,每一层都为上一层提供服务,同时依赖于下一层的支持。
整个协议栈可以分为以下几个主要部分:1. 物理层:负责无线电信号的发送和接收。
2. 链路层:控制设备的物理连接,包括频率跳变和信道管理。
3. 适配层:提供不同设备之间的适配功能,确保数据的正确传输。
4. 协议层:包括逻辑链路控制和适配协议(L2CAP)、服务发现协议(SDP)、串行端口协议(SPP)等,它们为上层应用提供必要的服务。
5. 应用层:包括各种基于蓝牙的应用协议,如音频/视频传输、文件传输等。
主要协议介绍物理层物理层是蓝牙协议栈的基础,它定义了蓝牙设备之间的无线电通信方式。
这一层负责频率选择、功率控制和信号调制解调等功能。
蓝牙技术支持多种频段操作,但最常见的是在2.4 GHz ISM频段内工作。
链路层链路层也称为基带层,它管理蓝牙设备之间的物理连接。
这一层负责处理设备的地址分配、信道选择、连接建立和释放等任务。
链路层还实现了一种称为“微微网”的概念,即一个主设备与多个从设备形成的网络。
适配层适配层的主要作用是为不同类型的蓝牙设备提供互操作性。
这一层通过适配协议来转换不同设备之间的数据格式,确保信息能够正确传输。
例如,L2CAP协议就是适配层中的一个重要协议,它提供了更高级别的服务,如分段和重组、服务质量(QoS)信息传递等。
协议层协议层包含了多个重要的协议,它们为应用层提供了必要的支持。
例如,SDP协议使得设备能够发现并利用其他设备提供的服务;而SPP协议则提供了一个模拟传统串行端口的方法,使得蓝牙设备能够像使用有线连接一样进行数据传输。
应用层应用层是蓝牙协议栈的最高层,它直接面向最终用户。
Android之蓝牙驱动开发总结二Android Bluetooth架构 (1)2.1 Bluetooth架构图 (1)2.2 Bluetooth代码层次结构 (3)三Bluetooth协议栈分析 (4)3.1 蓝牙协议栈 (4)3.2 Android与蓝牙协议栈的关系 (5)四Bluetooth之HCI层分析 (5)4.1 HCI层与基带的通信方式 (6)4.2 包的分析及研究 (7)4.3 通信过程的研究与分析 (8)五Bluetooth之编程实现 (8)5.1 HCI层编程 (8)5.2 L2CAP层编程 (10)5.3 SDP层编程 (12)六Bluetooth之启动过程实现 (13)6.1 Bluetooth启动步骤 (14)6.2 Bluetooth启动流程 (14)6.3 Bluetooth数据流向 (14)6.4 Bluez控制流程 (14)6.5 Bluetooth启动过程分析 (15)七Bluetooth之驱动移植 (15)7.1 android系统配置 (15)7.2 启动项修改 (16)7.3 电源管理rfkill驱动 (16)7.4 Rebuild Android image and reboot (16)7.5 实现BT睡眠唤醒机制 (16)7.6 系统集成 (17)八Bluetooth之调试与编译 (17)8.1 Bluetooth驱动调试 (17)九Bluetooth之应用程序开发 (18)9.1 Bluetooth的API开发 (18)9.2 The Basics开发 (18)9.3 Bluetooth Permissions开发 (19)9.4 Setting Up Bluetooth服务 (19)9.5 Finding Devices服务 (20)9.6 Connecting Devices服务 (22)9.7 Managing a Connection服务 (26)9.8 Working with Profiles服务 (28)十总结与疑问 (29)一Bluetooth基本概念蓝牙是无线数据和语音传输的开放式标准,它将各种通信设备、计算机及其终端设备、各种数字数据系统、甚至家用电器采用无线方式联接起来。
Bluetooth安全协议随着智能设备的普及和无线通信技术的进步,蓝牙已经成为我们日常生活中使用最广泛的无线通信标准之一。
然而,由于其无线特性,蓝牙也面临着一些安全风险和挑战。
为了确保用户数据和通信的安全性,蓝牙协议联盟(Bluetooth SIG)制定了一系列的安全协议和措施。
1. 蓝牙安全架构蓝牙安全架构主要由两个层次组成:链接层安全(Link Layer Security)和应用层安全(Application Layer Security)。
1.1 链接层安全链接层安全主要用于设备之间的身份验证和加密通信。
在链接层上,蓝牙设备会建立一组称为“链接密钥(Link Key)”的秘钥来进行设备之间的身份验证和数据加密。
连接密钥可以分为长期密钥(Long-Term Key,LTK)和临时密钥(Temporary Key)两种类型。
长期密钥通常用于设备之间的信任建立和长时间稳定的通信,而临时密钥则用于短时间内的临时连接。
1.2 应用层安全应用层安全主要用于保护Bluetooth设备上运行的应用程序的数据和通信。
蓝牙标准中定义了一些安全模式来满足不同场景下的需求,如认证模式(Authentication Mode)、授权模式(Authorization Mode)和加密模式(Encryption Mode)。
应用层安全是通过在传输层上应用加密算法和密钥管理机制来保护通信的。
2. 针对已知漏洞的修复蓝牙协议联盟会定期检测和修复已知的安全漏洞,以保证协议的安全性。
一旦发现漏洞,联盟会发布安全更新,供设备制造商和开发者及时升级和修复。
3. 蓝牙低功耗(Bluetooth Low Energy,BLE)的安全性蓝牙低功耗是一种为了满足低功耗和长电池寿命需求而开发的蓝牙技术。
与传统的蓝牙技术相比,BLE在安全性方面有一些不同之处。
3.1 链接层安全BLE使用了类似于链接层安全的机制来实现设备之间的身份验证和数据加密。
⼩⽩学习蓝⽛第⼆章——蓝⽛的系统构成⽬录重要名词介绍1)BT Controller:此部分指的就是蓝⽛芯⽚,包括BR/EDR芯⽚(蓝⽛2.1芯⽚),AMP芯⽚(蓝⽛3.0芯⽚),LE芯⽚(蓝⽛4.0芯⽚),后续我们将4.0以下的统称为传统蓝⽛,4.0以上的统称为低功耗蓝⽛,在芯⽚层⾯存在两种模式:单模蓝⽛芯⽚:单⼀传统的蓝⽛芯⽚,单⼀低功耗蓝⽛芯⽚。
双模蓝⽛芯⽚:同时⽀持传统蓝⽛和低功耗蓝⽛的芯⽚。
2)BT Host:蓝⽛协议栈(重点关注内容)简单架构详细架构层级释义HW层蓝⽛芯⽚层Transport层此部分在硬件接⼝(UART、USB、SDIO)实现HOST与CONTROLLER的交互HOST层蓝⽛协议栈,重点内容。
HW层主要包括以下内容:英⽂名全称中⽂名释义RF RADIO射频层本地蓝⽛数据通过射频发送给远端设备,并且通过射频接受来⾃远端蓝⽛设备的数据。
BB BASEBAND基带层进⾏射频信号与数字或者语⾳信号的相互转化,实现基带协议和其它底层连接规程。
LMP LINK MANAGERPROTOCOL链路管理层负责管理蓝⽛设备之间的通信,实现链路的建⽴、验证、链路配置等操作。
HCI HOST CONTROLLERINTERFACE主机控制器接⼝层HCI层在芯⽚以及协议栈都有,芯⽚层⾯的HCI负责把协议栈的数据做处理,转换为芯⽚内部动作,并且接收远端的数据,通过HCI报告给协议栈。
BLE PHY BLE的物理层BLE LL BLED的链路层TRANSPORT层主要包括:协议释义H2USB的transportH4UART的transportH5UART的transportBCSP UART的transportSDIO暂时未知其中H4,H5,BCSP的主要差别在于H4需要BT CHIP UART_TX/UART_RX/UART_CTS/UART_RTS/VCC/GND接到MCU,⽽H5,BCSP只需要BT CHIP的UART_TX/UART_RX/VCC/GND接到MCU就可以通信。
蓝牙技术基础蓝牙的技术特点蓝牙技术是一种无线数据与语音通信的开放性标准,它以低成本的近距离无线连接为基础,为固定与移动设备通信环境建立一个特别连接。
如果把蓝牙技术引入到移动电话和便携型电脑中,就可以去掉移动电话与便携型电脑之间令人讨厌的连接电缆而通过无线使其建立通信。
打印机、PDA、桌上型电脑、传真机、键盘、游戏操纵杆及所有其它的数字设备都可以成为“蓝牙”技术系统的一部分。
除此之外,蓝牙无线技术还为已存在的数字网络和外设提供通用接口以组建一个远离固定网络的个人特别连接设备群。
蓝牙技术在全球通用的2.4GHz ISM(工业、科学、医学)频段,蓝牙的数据速率为1Mb/s。
从理论上来讲,以2.45GHz ISM波段运行的技术能够使相距30m以内的设备互相连接,传输速率可达到2Mbps,但实际上很难达到。
应用了蓝牙技术link and play的概念,有点类似“即插即用”的概念,任意蓝牙技术设备一旦搜寻到另一个蓝牙技术设备,马上就可以建立联系,而无须用户进行任何设置,可以解释成“即连即用”。
这在无线电环境非常嘈杂的环境下,它的优势就更加明显了。
蓝牙技术的另一大优势是它应用了全球统一的频率设定,这就消除了“国界”的障碍,而在蜂窝式移动电话领域,这个障碍已经困扰用户多年。
另外,ISM频段是对所有无线电系统都开放的频段,因此使用其中的某个频段都会遇到不可预测的干扰源。
例如某些家电、无绳电话、汽车房开门器、微波炉等,都可能是干扰。
为此,蓝牙技术特别设计了快速确认和跳频方案以确保链路稳定。
跳频技术是把频带分成若干个跳频信道(Hop Channel),在一次连接中,无线电收发器按一定的码序列不断地从一个信道跳到另一个信道,只有收发双方是按这个规律进行通信的,而其它的干扰不可能按同样的规律进行干扰;跳频的瞬时带宽是很窄的,但通过扩展频谱技术使这个窄带或成倍地扩展成宽频带,使干扰可能的影响变成很小。
与其它工作在相同频段的系统相比,蓝牙跳频更快,数据包更短,这使蓝牙技术比其它系统都更稳定。
蓝⽛通讯协议⼀、数据透传 蓝⽛模块可以通过串⼝(SPI、IIC)和MCU控制设备来进⾏数据传输。
蓝⽛模块可以做主机和从机两种模块。
主机模式就是能够搜索别的蓝⽛模块并且主动与之建⽴连接。
⽽从机模式不能主动的建⽴连接,只能够等主机连接⾃⼰。
⼆、低功耗 低功耗蓝⽛(Bluetooth Low Energy),简称为BLE。
蓝⽛低能耗⽆线技术利⽤许多智能⼿段最⼤限度地降低功耗。
蓝⽛低能耗架构共有两种芯⽚构成:单模芯⽚和双模芯⽚。
蓝⽛单模器件是蓝⽛规范中新出现的⼀种只⽀持蓝⽛低能耗技术的芯⽚——是专门针对ULP操作优化的技术的⼀部分。
蓝⽛单模芯⽚可以和其它单模芯⽚及双模芯⽚通信,此时后者需要使⽤⾃⾝架构中的蓝⽛低能耗技术部分进⾏收发数据。
双模芯⽚也能与标准蓝⽛技术及使⽤传统蓝⽛架构的其它双模芯⽚通信。
三、蓝⽛协议组成 蓝⽛协议体系中的协议按SIG的关注程度分为四层: 1、核⼼协议:BaseBand、LMP、L2CAP、SDP; 2、电缆替代协议:RFCOMM; 3、电话传送控制协议:TCS-Binary、AT命令集; 4、选⽤协议:PPP、UDP/TCP/IP、OBEX、WAP、vCard、vCal、IrMC、WAE。
除上述协议层外,规范还定义了主机控制器接⼝(HCI),它为基带控制器、连接管理器、硬件状态和控制寄存器提供命令接⼝。
在上图中可见,HCI位于L2CAP的下层,但HCI也可位于L2CAP上层。
蓝⽛核⼼协议由SIG制定的蓝⽛专⽤协议组成。
绝⼤部分蓝⽛设备都需要核⼼协议(加上⽆线部分),⽽其他协议则根据应⽤的需要⽽定。
总之,电缆替代协议、电话控制协议和被采⽤的协议在核⼼协议基础上构成了⾯向应⽤的协议。
四、蓝⽛基本架构 1、底层硬件模块 (1)⽆线射频模块(Radio):蓝⽛最底层,带微带天线,负责数据接收和发送。
(2)基带模块(BaseBand):⽆线介质访问约定。
提供同步⾯向连接的物理链路(SCO)和异步⽆连接物理链路(ACL),负责跳频和蓝⽛数据及信息帧传输,并提供不同层次的纠错功能(FEC和CTC)。
核心架构
核心系统定义
Bluetooth®核心系统涵盖蓝牙规格所定义的四个最低层级以及相关协议,此外也包括一个普通服务层协议、服务发现协议(SDP)以及通用访问配置文件(GAP)规定的整体配置文件要求。
完整的蓝牙应用需要蓝牙规格定义的多个其它服务和较高层级协议。
蓝牙控制器
最低的三个层级有时会组成一个子系统,即蓝牙控制器。
在涉及有关蓝牙控制器与L2CAP、服务层级和更高层级(即蓝牙主机)等其余的蓝牙系统之间的标准物理通信界面中,这是一个常见操作。
尽管该界面并非强制使用,但结构的设计已允许其存在并已容纳其特征。
蓝牙规格通过对等效层级间交换的协议信息作出定义,从而使独立的蓝牙系统之间实现互操作性,此外,通过对蓝牙控制器及蓝牙主机之间的通用界面进行定义,从而也使独立的蓝牙子系统之间实现互操作性。
若干功能模块已列出,此外还有模块之间的服务和数据路径。
图中显示的功能模块仅供参考。
一般而言,除实现互操作性有所要求外,蓝牙规格不会定义实施详情。
核心系统协议和信令
不同设备间的所有运行均已对标准交互作出定义,蓝牙设备则根据蓝牙规格交换协议信令。
蓝牙核心系统协议包括射频(RF)协议、链路控制(LC)协议、链路管理器(LM)协议和逻辑链路控制及适配协议(L2CAP),蓝
牙规格的后续版本中均已对所有上述协议进行定义。
此外,服务发现协议(SDP)是所有蓝牙应用都需要配备的服务层级协议。
蓝牙核心系统通过一系列服务接入点(图表中的椭圆形所示)提供服务。
这些服务中包含了控制蓝牙核心系统的基础基元,并可分为三个类型。
一是修改蓝牙设备行为和模式的设备控制服务,二是创建、修改和解除流量承载器(traffic bearer),即信道及链路的传输控制服务,三是递交数据用于流量承载器之间进行传输的数据服务。
一般认为前两种属于控制层(C-plane),后一种则属于用户层(U-plane)。
主机控制器界面(HCI):将蓝牙协议栈分为控制器和主机
已对蓝牙控制器子系统的服务界面进行定义,使蓝牙控制器可被认为是一个标准部分。
在这个配置中,蓝牙控制器运行最低的三个层级,而L2CAP层级则包含在主机系统的其它蓝牙应用之中。
标准界面称为主机控制器界面(HCI)。
该标准服务界面并非强制应用。
由于蓝牙结构的定义乃包含了一个独立主机与控制器之间通过HCI进行通信的可能性,因此定义进行了若干一般假设。
我们假设与主机相比,蓝牙控制器的数据缓冲能力有限。
因此,当L2CAP层级向控制器传递L2CAP PDU从而向同类设备进行传输时,L2CAP层级将需进行一些简单的资源管理。
这包括将L2CAP SDU分为更加便于管理的PDU,其后将PDU分成大小适合于控制器缓冲区的起始及连续数据包,同时管理控制器缓冲区的使用,从而确保提供具备服务质量(QoS)承诺的信道。
L2CAP层的错误检测
基带层提供蓝牙技术的基本自动重复请求(ARQ)协议。
L2CAP层级可选择地提供其它错误检测,并重新传输至L2CAP PDU。
如果某项应用要求用户数据中必须较少存在未发现错误,则推荐使用此功能。
L2CAP 中可进一步选择的另一项功能是基于窗口的流量控制功能,可用于管理接收设备中的缓冲分配。
这些可选功能均能增强若干情景下的服务质量表现。
尽管在单一系统中包含所有层级的嵌入式蓝牙技术应用中可能无需作出这些假设,但一般结构和服务质量(QoS)模型的定义均已纳入这些假设,以符合最低共同标准。
测试界面:射频(RF)及测试控制界面(TCI)
必须对蓝牙核心系统应用自动进行一致性测试。
测试的进行方式是允许测试器通过射频界面(普遍见于所有蓝牙系统)以及通过测试控制界面(TCI)(仅用于一致性测试)控制应用。
测试器通过射频界面与被测应用(IUT)进行交换,确保能够对远程设备的请求作出正确回应。
测试器通过TCI 控制IUT,促使IUT通过射频界面生成交换,从而使其亦能通过一致性测试。
TCI测试对各个结构层级和协议进行测试会分别使用不同的指令集(服务界面)。
HCI指令集已发布的一个子集乃作为TCI服务界面,用于蓝牙控制器子系统中的各个层级及协议。
L2CAP层级和协议的测试将使用一个单独的服务界面。
由于L2CAP服务界面在蓝牙核心规格中并无定义,因此其在TCI规格中单独作出定义。
只有一致性测试才需要使用L2CAP服务界面。