纸层析法分离氨基酸剖析
- 格式:ppt
- 大小:302.00 KB
- 文档页数:28
纸层析法—氨基酸的分离与鉴定纸层析法——氨基酸的分离与鉴定⼀、实验⽬的1、了解纸层析法的使⽤原理。
2、掌握⽤纸层析法分离蛋⽩质的操作步骤。
⼆、实验原理1、纸层析法是以滤纸作为惰性⽀持物的分配层析⽅法,滤纸上的纤维具有羟基,是亲⽔基团,滤纸吸附⽔作为固定相,其上流经的有机溶剂即展层剂作为流动相。
当展层剂流经固定相时,固定相上的样品由于亲⽔、疏⽔能⼒不同,在两相之间不断分配,疏⽔能⼒强的多溶于流动相,随流动相移动距离较远,亲⽔能⼒强的移动距离则较近。
2、所有的氨基酸的α碳上均连接⼀个氢原⼦和两个亲⽔基团羧基(—COOH)与氨基(—NH2),唯⼀的不同则在于R基团。
因此R基团在氨基酸的亲⽔疏⽔能⼒对⽐中起到了决定性的作⽤。
本实验采⽤丙氨酸,苯丙氨酸,天冬氨酸,其R基团分别是—CH3,—CH2—C6H5,—CH2—COOH,其亲⽔疏⽔能⼒迥异,能在滤纸上明显分开。
3、Rf值表⽰原点中⼼⾄显⾊斑点中⼼的距离与原点中⼼⾄流动相前沿的距离⽐。
在⼀定条件下,Rf值为定值,其影响的因素有物质本⾝的性质,溶剂的性质,PH值,温度,滤纸的性质等等,本实验不予探究。
在测量原点中⼼⾄显⾊斑点中⼼的距离时,由于斑点的形状不规范(近似圆形),所以,⼀般取斑点的重⼼,测量出重⼼与起点的距离即可。
4、显⾊原理:茚三酮在弱碱性溶液中与α—氨基酸共热,引起氨基酸氧化脱氧,脱羧反应,最后茚三酮与反应产物——氨和还原茚三酮发⽣作⽤⽣成紫⾊物质。
三、试剂(⼀)提前配制试剂8*10-3mol/L丙氨酸溶液:精确称取0.356g晶体,溶解后定容到500ml。
8*10-3mol/L苯丙氨酸溶液:精确称取0.661g晶体,溶解后定容到500ml。
8*10-3mol/L天冬氨酸溶液:精确称取0.532g晶体,溶解后定容到500ml。
(将上述三种溶液装于⼩瓶中实验时,每两组共⽤⼀组试剂)正丁醇88%甲酸蒸馏⽔茚三酮晶体注:实验时,以上试剂均为每两组同学共⽤⼀组试剂。
生物化学实验二——纸层析法分离氨基酸实验二氨基酸的分离鉴定——纸层析法一、实验目的1、掌握氨基酸纸层析的方法和原理,学会分析待测样品的氨基酸成分。
2、学习用纸层析法分离、鉴定氨基酸二、实验原理⑴纸层析是以滤纸为惰性支持物的分配层析。
滤纸纤维上的羟基具有亲水性,吸附一层水作为固定相,有机溶剂为流动相。
当有机相流经固定相时,物质在两相间不断分配而得到分离。
⑵溶质在滤纸上的移动速度用Rf值表示:⑶Rf=原点到层析斑点中心的距离/原点到溶剂前沿的距离⑷在一定的条件下某种物质的Rf值是常数。
Rf值的大小与物质的结构、性质、溶剂系统、层析滤纸的质量和层析温度等因素有关。
本实验利用纸层析法分离氨基酸。
三、实验器材a)大烧杯(5000mL):1只/组b)毛细管。
c)喷雾器:公用。
d)培养皿:1只/组。
e)层析滤纸(长22cm、宽14cm的新华一号滤纸):1张/组。
f)直尺、铅笔:自备。
g)电吹风:1只/组。
h)托盘、针、白线:1套/组。
i)手套:1双/组。
j)塑料薄膜:公用。
k)小烧杯:50mL,1只/组。
四、实验试剂(1)扩展剂:将4体积正丁醇和1体积冰醋酸放入分液漏斗中,与5体积水混合,充分振荡,静置后分层,弃去下层水层。
(2)氨基酸溶液:0.5%的已知氨基酸溶液3种(亮氨酸、赖氨酸、苯丙氨酸、缬氨酸,脯氨酸氨酸),0.5%的待测氨基酸液1种。
(3)显色剂:0.1%水合茚三酮正丁醇溶液。
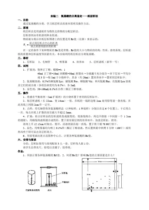
五、实验操作检查培养皿是否干燥、洁净;若否,将其洗净并置于干燥箱内120℃烘干。
(1)平衡:剪一大块塑料薄膜铺在桌面上,将层析缸或大烧杯到置于塑料薄膜上,再把盛有约20mL展层溶液的小烧杯置于倒置的层析缸或大烧杯中,用塑料薄膜密封起来,平衡20min。
(2)规划:带上手套,取宽约14cm、高约22cm的层析滤纸一张。
在纸的下端距边缘2cm 处轻轻用铅笔划一条平行于底边的直线A,在直线上做4个记号,记号之间间隔2cm,这就是原点的位置。
氨基酸的纸层析实验报告氨基酸的纸层析实验报告引言:氨基酸是构成蛋白质的基本组成单元,对于研究蛋白质结构和功能具有重要意义。
纸层析是一种简单而有效的分离技术,可用于分离和鉴定氨基酸。
本实验旨在通过纸层析技术对氨基酸进行分离和鉴定,进一步了解氨基酸的性质和特点。
实验材料和方法:材料:苯酚、丙酮、氨基酸溶液(酪氨酸、赖氨酸、谷氨酸、甘氨酸、丝氨酸)方法:1. 准备纸层析板:在纸层析板的一端绘制一个起点线,距离底部约2 cm。
2. 在起点线上分别滴加不同氨基酸溶液,每个溶液滴加约1 cm。
3. 将纸层析板放入含有苯酚和丙酮的密闭容器中,使其与溶剂接触,但不要浸泡。
4. 等待溶剂前进至纸层析板的顶端,取出纸层析板并迅速标记出溶剂前进的距离。
5. 用紫外灯照射纸层析板,观察各氨基酸的色谱带。
结果与讨论:通过实验,我们成功地进行了氨基酸的纸层析分离和鉴定。
根据实验结果,不同氨基酸在纸层析板上产生了不同的色谱带,表明它们在溶剂中的迁移速度和亲和性不同。
首先,酪氨酸的色谱带位于起点线上方最高位置,表明酪氨酸与溶剂的亲和性最低,迁移速度最慢。
这可能是由于酪氨酸分子结构中的芳香环和羟基团导致了其与溶剂的较弱相互作用。
其次,赖氨酸和谷氨酸的色谱带位于起点线上方,但位置较低。
这表明赖氨酸和谷氨酸与溶剂的亲和性较高,迁移速度较快。
赖氨酸和谷氨酸分子中的带正电荷的氨基团可能与溶剂中的负电荷相互作用,加快了它们的迁移速度。
甘氨酸和丝氨酸的色谱带位于起点线以下,迁移速度最快。
这表明甘氨酸和丝氨酸与溶剂的亲和性最高,迁移速度最快。
甘氨酸和丝氨酸分子中的带负电荷的羧基可能与溶剂中的正电荷相互作用,加快了它们的迁移速度。
总结:通过纸层析实验,我们成功地分离和鉴定了不同氨基酸。
实验结果表明,氨基酸的迁移速度和亲和性与其分子结构密切相关。
进一步研究氨基酸的纸层析技术可以帮助我们更好地了解蛋白质的结构和功能,对于生物化学和生物医学领域的研究具有重要意义。
纸层析法分离氨基酸实验报告(1)纸层析法是一种快速、便捷、经济的分离和鉴定化合物的方法。
在这里,我们将介绍纸层析法在氨基酸分离中的应用,同时,提出实验过程中需要注意的细节。
实验目的1. 了解和掌握纸层析法在氨基酸分析中的应用。
2. 学习氨基酸的色谱鉴定。
实验原理纸层析法是一种基于物质在不同极性溶液中移动速度不同而实现分离的方法。
纸层析的原理是将待分离样品沿贴在纸上的渗透材料上上升,该渗透材料通常是纤维素。
当样品上升时,发生两种类型的分离:1)酸、碱、盐等物质与渗透剂发生物理吸附力,进而移动; 2)不同的物质在材料和溶液之间的相互作用下以不同的速度前进。
氨基酸是由天然界普遍存在的氨基酸和其他异构体的混合物组成的,这些异构体具有不同的极性特性,氨基酸的分离需要一种特定的方法,这就是纸层析法。
在纸层析法中,要利用恰当的溶剂来增加各种氨基酸分子之间的区别,从而分离它们并定性/定量分析。
实验装置实验物品包括升华氨基酸、滤纸、碱性氨基酸标准溶液、质谱仪。
实验步骤1. 制备样品:对待分离氨基酸进行粉化,加入几滴蒸馏水,制成粉末状。
2. 制备纸层析用的渗透剂:将纸条浸泡在渗透剂中,然后切割和剥离一小块以浸泡的材料,留一侧作为上升的起点。
3. 制备样品溶液:在碱性氨基酸标准溶液中加入少量样品,将其混合均匀。
4. 在纸的距下端约2.5cm处用笔记下起点,并轻轻地在此处涂上约1ml的样品溶液。
5. 将纸置于相对湿度为30%,温度为25°C的巢式箱中,进行分离过程。
6. 分离后,用视觉方法透过质谱仪观察和记录样品的颜色和位置。
7. 在纸条上标记出不同的氨基酸,用质谱仪确认分离结果。
实验结果分析由于各种氨基酸分别具有独特的极性、结构和分析性质,它们在健康纸上的上升率是不同的,因此可以通过观察它们在纸上的移动位置来确定它们的相似性或差异性。
同时,我们可以观察到样品的颜色变化,以进一步确定其成分。
实验注意事项1. 实验中使用的纸条应该是均匀的,没有细节的瑕疵、撕裂或沾污。
氨基酸纸层析法
氨基酸纸层析法是一种常用的氨基酸分析方法,它基于氨基酸在纸上迁移的速度差异实现氨基酸的分离和定量。
操作步骤如下:
1. 准备纸层析纸和适量的标准氨基酸溶液。
2. 在纸层析纸上绘制起始线,并标记出各个氨基酸的迁移距离标准曲线。
3. 取一定量的样品溶液,通过滴管或毛细管将其点于起始线上,并尽量避免超出纸张边缘。
4. 将纸张悬挂于合适的溶剂中,使溶剂迅速上升到纸张的边缘,不要让样品接触溶剂。
5. 当溶剂前进到一定高度时,取出纸张,晾干并用紫外灯照射。
6. 观察纸上的条带,根据标准曲线确定各个氨基酸的浓度。
氨基酸在纸层析纸上迁移的速度差异主要由以下因素影响:
1. 氨基酸的物理性质,如分子大小、极性和电荷等。
2. 纸层析纸的性质,如吸附性能和孔径大小等。
3. 溶剂体系的选择,如氨基酸与溶剂之间的亲疏性。
氨基酸纸层析法具有操作简便、成本低廉和分离效果好等优点,但由于纸张吸附作用的限制,对于极性和电荷相似的氨基酸分离效果较差。
在实际应用中,常结合其他分析方法使用,以提高分析的准确性和可靠性。
氨基酸纸层析实验报告氨基酸纸层析实验报告一、引言氨基酸是构成蛋白质的基本组成单元,对于了解生物体内蛋白质的组成和结构具有重要意义。
氨基酸纸层析是一种简单而有效的分离和鉴定氨基酸的方法。
本实验旨在通过氨基酸纸层析实验,了解不同氨基酸在纸上的迁移速度和相对极性,以及利用该方法对未知氨基酸进行鉴定。
二、实验原理氨基酸纸层析是基于氨基酸在纸上的迁移速度差异和相对极性的原理进行的。
在纸上,氨基酸会随着溶剂的上升而迁移,迁移的距离与氨基酸的极性有关。
相对极性较大的氨基酸迁移速度较慢,相对极性较小的氨基酸迁移速度较快。
三、实验步骤1. 准备工作:将纸层析纸剪成适当大小的条状,将各种氨基酸溶液准备好。
2. 在纸层析纸上标记出起点线和氨基酸溶液的滴点位置。
3. 使用毛细管或微量移液器,将不同浓度的氨基酸溶液滴在起点线上。
4. 将纸层析纸的一端浸入含有适量溶剂的容器中,确保溶剂不超过起点线。
5. 等待溶剂上升至纸层析纸的上端,取出纸层析纸并迅速将其晾干。
6. 在纸层析纸上观察出现的斑点,并记录它们的迁移距离和颜色。
7. 将实验结果与已知氨基酸的迁移速度进行对比,鉴定未知氨基酸。
四、实验结果根据实验结果,可以观察到在纸层析纸上出现了多个斑点。
每个斑点代表一个氨基酸。
根据它们的迁移距离和颜色,可以初步判断它们的相对极性和成分。
五、讨论与分析通过对实验结果的观察和对已知氨基酸的对比,可以初步鉴定未知氨基酸的种类。
根据不同氨基酸的迁移速度和相对极性,可以推测未知氨基酸的性质和结构。
此外,实验中还需要注意一些实验条件的控制。
如溶剂的选择、纸层析纸的处理等,这些因素都会对实验结果产生影响。
六、实验总结氨基酸纸层析是一种简单而有效的分离和鉴定氨基酸的方法。
通过本实验,我们了解了不同氨基酸在纸上的迁移速度和相对极性的差异,并学会了利用该方法对未知氨基酸进行鉴定。
然而,本实验还存在一些不足之处。
例如,由于实验条件的限制,可能无法对所有氨基酸进行准确鉴定。
氨基酸的分离鉴定——纸层析法实验目的:1、学习纸层析法的基本原理;2、掌握纸层析法分离氨基酸的操作技术。
实验原理:纸层析法是用滤纸作为惰性支持物的分配层析法,它是利用不同的氨基酸在展层溶剂中的分配系数不同而得以分离的一种方法。
惰性支持物是新华一号滤纸,其上含有很多的羟基,与水有较强的亲和力因此把它看成是含有静止水相的惰性支持物。
水相因此称为静止相(固定相),有机溶剂称为流动相。
展层溶剂由两个互不相溶的有机溶剂和水组成,它们互相混合时便分成两相:一相是以水饱和了的有机相,另一相是以有机溶剂饱和了的水相。
分配系数(α)=溶质在固定相的浓度/溶质在流动相的浓度。
当用滤纸进行分配层析时,流动相流经支持物时与固定相之间连续抽提,使氨基酸在两相之间不断分配而得以分离。
分配层析的原理可用一个模式解释(英国Martin等):把滤纸看成是一个层析柱,可以分成若干层板,设层板的物质为A、B;且A 和B的分配系数(α)分别为1和1/3;又设固定相为S,流动相为L,两相互相接触但不相混溶。
当第一层流动相中加入一定量的A、B两项物质后,溶质根据各自的分配系数在第一层的两相中分配,流动相继续在流动,此时第一层固定相与新流到的流动相之间以及原来第一层流动相与第二层固定相之间进行第二次分配,以此类推三次分配即可看出A与B最浓部分以分开,A在第二层最浓,B在第三层最浓,如果继续抽提下去,经过若干此后,A、B两物质便可完全分开。
显然,分配系数越大的物质就越容易分开。
模式图如下所示:S(固定相)L(流动相)第一次分配第二次分配第三次分配第一次分配第二次分配第三次分配0层A1 B11层A1/2B1/4A1/4B1/16A1/8B1/64A1/2B3/4A1/4B3/16A1/8B3/642层A1/4B3/16A1/8+ A1/8B3/64+B3/64A1/4B9/16A1/8+ A1/8B9/64+B9/643层A1/8B9/64A1/8B27/64 图中的第二层流动相中的溶质A为1/2,B为27/32;第三层流动相中的溶质A为1/8,B为27/64;第三层抽提一定时间后,溶剂流到接近滤液前沿1~2cm时。
一、实验目的1. 理解和掌握纸层析法的原理和操作步骤。
2. 学习利用纸层析法分离和鉴定氨基酸。
3. 掌握通过Rf值判断氨基酸种类的实验方法。
二、实验原理纸层析法是一种利用混合物中各组分在固定相和流动相之间的分配系数差异进行分离的技术。
在纸层析实验中,滤纸作为固定相,其上的水分子吸附力强;而有机溶剂作为流动相,其与滤纸的亲和力较弱。
当混合物中的氨基酸在滤纸上展开时,它们在两相之间不断进行分配,由于不同氨基酸的分配系数不同,导致它们在滤纸上的移动速率不同,从而实现分离。
实验中,通过比较不同氨基酸的Rf值(溶质在固定相和流动相之间的分配系数),可以判断氨基酸的种类。
Rf值是溶质在固定相和流动相之间分配平衡时,溶质在固定相上的移动距离与在流动相上的移动距离之比。
三、实验材料与仪器1. 实验材料:氨基酸样品(包括精氨酸、酪氨酸、苯丙氨酸等)、层析缸、滤纸、毛细管、显色剂等。
2. 实验仪器:电子天平、烧杯、量筒、滴管、电吹风、显微镜等。
四、实验步骤1. 准备层析缸:将层析缸放入一个水槽中,加水至距缸口约1cm处。
2. 准备滤纸:取一张滤纸,剪成适当大小的长条,将一端放入层析缸水中,使滤纸自然展开,待滤纸完全展开后取出,晾干。
3. 样品点样:用毛细管吸取少量氨基酸样品,在滤纸条的一端距底部约1cm处点样,重复3次,点样间距约2cm。
4. 展开层析:将滤纸条放入层析缸中,使点样端朝下,加入适量有机溶剂(如正丁醇、乙酸乙酯等),确保溶剂液面低于点样线。
5. 显色:待溶剂前沿接近滤纸条顶部时,取出滤纸条,晾干。
用显色剂(如茚三酮)喷洒在滤纸条上,观察氨基酸层析点的颜色变化。
6. 记录结果:测量各氨基酸层析点的位置,计算Rf值,并与标准氨基酸样品的Rf值进行比较,判断氨基酸种类。
五、实验结果与分析1. 实验结果:通过实验,成功分离出精氨酸、酪氨酸、苯丙氨酸等氨基酸,并得到它们的Rf值。
2. 结果分析:根据Rf值与标准氨基酸样品的Rf值比较,可以判断实验中分离出的氨基酸种类。