最新七年级下册数学知识点总结(人教版)
- 格式:docx
- 大小:1.05 MB
- 文档页数:16
人教版七年级数学下册各单元知识点汇总第五章相交线与平行线5.1 相交线邻补角、对顶角对顶角相等直线a与直线b互相垂直,记作a b。
垂直是相交的一种特殊情形,两条直线互相垂直,其中的一条直线叫做另一条直线的垂线,它们的交点叫做垂足。
在同一平面内,过一点有且只有一条直线与已知直线垂直。
连接直线外一点与直线上各点的所有线段中,垂线段最短。
垂线段最短。
直线外一点到这条直线的垂线段的长度,叫做点到直线的距离。
同位角、内错角、同旁内角5.2 平行线及其判定5.2.1 平行线在同一平面内,当直线a与直线b不相交时,我们就说直线a与直线b互相平行,记作//a b. 平行公理:经过直线外一点,有且只有一条直线与这条直线平行。
如果两条直线都与第三条直线平行,那么这两条直线也互相平行。
即如果b a,c a,那么b c.5.2.2 平行线的判定判定方法1 两条直线被第三条直线所截,如果同位角相等,那么这两条直线平行。
同位角相等,两直线平行。
判定方法2 两条直线被第三条直线所截,如果内错角相等,那么这两条直线平行。
内错角相等,两直线平行。
判定方法3 两条直线被第三条直线所截,如果同旁内角互补,那么这两条直线平行。
同旁内角互补,两直线平行。
5.3 平行线的性质5.3.1 平行线的性质性质1 两条平行线被第三条直线所截,同位角相等。
两直线平行,同位角相等。
性质2 两条平行线被第三条直线所截,内错角相等。
两直线平行,内错角相等。
性质3 两条平行线被第三条直线所截,同旁内角互补。
两直线平行,同旁内角互补。
5.3.2 命题、定理、证明判断一件事情的语句,叫做命题命题由题设和结论两部分组成。
题设是已知事项,结论是由已知事项推出的事项。
数学中的命题通常可以写成“如果……那么……”的形式,这时“如果”后的部分是题设,“那么”后接的部分是结论。
如果题设成立,那么结论一定成立,这样的命题叫做真命题。
题设成立时,不能保证结论一定成立,这样的命题中做假命题。
人教版数学七年级下册知识点总结一、集合集合是由一些确定的事物组成的整体。
1. 集合的表示方法- 枚举法:将集合的元素一一列举出来,并用大括号{}括起来。
- 描述法:根据集合元素的某种特性描述集合。
2. 集合间的基本关系- 相等关系:两个集合具有完全相同的元素。
- 包含关系:一个集合的所有元素都是另一个集合的元素。
- 交集:两个集合共有的元素组成的新集合。
- 并集:包含两个集合所有元素的新集合。
- 差集:一个集合中除去另一个集合中的元素后的新集合。
二、整数整数是由正整数、负整数和0组成的数集。
1. 整数的概念- 正整数:大于0的整数。
- 负整数:小于0的整数。
- 0:既不是正整数也不是负整数。
2. 整数的运算- 加法:整数之间可以相加,结果的符号取决于加数的符号。
- 减法:整数之间可以相减,结果的符号取决于被减数和减数的符号。
- 乘法:整数之间可以相乘,结果的符号规律为“同号得正,异号得负”。
- 除法:整数之间可以相除,结果的符号规律同乘法。
三、分数分数是表示有理数的一种形式,由一个分子和一个非零的分母组成。
1. 分数的概念- 真分数:分子小于分母的分数。
- 假分数:分子大于分母的分数。
- 带分数:由一个整数部分和一个真分数部分组成的分数。
2. 分数的运算- 分数的加法和减法:分数的加减法需先找到分子同分母,然后按照相同的分母进行运算。
- 分数的乘法和除法:分数的乘除法分别对应分子和分母进行运算。
- 分数的化简:将分子和分母的公因数全部约去,使其最简化。
四、平方根与立方根平方根和立方根是数的运算,使得运算之后的结果的平方或立方等于原来的数。
1. 平方根给定一个非负数a,满足a的平方为b,那么b就是a的平方根。
2. 立方根给定一个数a,满足a的立方为b,那么b就是a的立方根。
以上是人教版数学七年级下册的知识点总结,希望对你有帮助!。
人教版初一数学单元知识点初一下册数学知识点总结1、单项式:数字与字母的积,叫做单项式。
2、多项式:几个单项式的和,叫做多项式。
3、整式:单项式和多项式统称整式。
4、单项式的次数:单项式中所有字母的指数的和叫单项式的次数。
5、多项式的次数:多项式中次数的项的次数,就是这个多项式的次数。
6、余角:两个角的和为90度,这两个角叫做互为余角。
7、补角:两个角的和为180度,这两个角叫做互为补角。
8、对顶角:两个角有一个公共顶点,其中一个角的两边是另一个角两边的反向延长线。
这两个角就是对顶角。
9、同位角:在“三线八角”中,位置相同的角,就是同位角。
10、内错角:在“三线八角”中,夹在两直线内,位置错开的角,就是内错角。
11、同旁内角:在“三线八角”中,夹在两直线内,在第三条直线同旁的角,就是同旁内角。
12、有效数字:一个近似数,从左边第一个不为0的数开始,到精确的那位止,所有的数字都是有效数字。
13、概率:一个事件发生的可能性的大小,就是这个事件发生的概率。
14、三角形:由不在同一直线上的三条线段首尾顺次相接所组成的图形叫做三角形。
15、三角形的角平分线:在三角形中,一个内角的角平分线与它的对边相交,这个角的顶点与交点之间的线段叫做三角形的角平分线。
16、三角形的中线:在三角形中连接一个顶点与它的对边中点的线段,叫做这个三角形的中线。
17、全等图形:两个能够重合的图形称为全等图形。
18、变量:变化的数量,就叫变量。
19、自变量:在变化的量中主动发生变化的,变叫自变量。
20、因变量:随着自变量变化而被动发生变化的量,叫因变量。
21、轴对称图形:如果一个图形沿一条直线折叠后,直线两旁的部分能够互相重合,那么这个图形叫做轴对称图形。
22、对称轴:轴对称图形中对折的直线叫做对称轴。
初一下册数学知识点整理一、同底数幂的乘法(m,n都是整数)是幂的运算中最基本的法则,在应用法则运算时,要注意以下几点:a)法则使用的前提条件是:幂的底数相同而且是相乘时,底数a可以是一个具体的数字式字母,也可以是一个单项或多项式;b)指数是1时,不要误以为没有指数;c)不要将同底数幂的乘法与整式的加法相混淆,对乘法,只要底数相同指数就可以相加;而对于加法,不仅底数相同,还要求指数相同才能相加;二、幂的乘方与积的乘方三、同底数幂的除法(1)运用法则的前提是底数相同,只有底数相同,才能用此法则(2)底数可以是具体的数,也可以是单项式或多项式(3)指数相减指的是被除式的指数减去除式的指数,要求差不为负四、整式的乘法1、单项式的概念:由数与字母的乘积构成的代数式叫做单项式。
七年级下册数学知识点总结人教版七年级下册数学知识点总结(人教版)一、实数1. 有理数和无理数的概念- 有理数:整数和分数统称为有理数,包括正整数、负整数、正分数、负分数和零。
- 无理数:不能表示为分数形式的实数,如√2、π等。
2. 实数的运算- 加法:同号相加,异号相减,取绝对值大的数的符号。
- 减法:减去一个数等于加上它的相反数。
- 乘法:正数与正数得正,负数与负数得正,正数与负数得负。
- 除法:除以一个数等于乘以它的倒数。
- 乘方:求一个数的幂。
3. 算术平方根和平方根- 算术平方根:一个数的平方根中最大的正数。
- 平方根:一个数的平方根有两个,一个正数和一个负数。
4. 实数的性质和比较大小- 性质:实数的加法、减法、乘法、除法和乘方的性质。
- 比较大小:正实数大于零,负实数小于零,正实数大于所有负实数。
二、代数1. 代数式- 单项式:只含有乘法运算的代数式。
- 多项式:由若干个单项式相加或相减组成的代数式。
2. 代数式的运算- 加法和减法:合并同类项。
- 乘法:单项式与单项式相乘,多项式与单项式相乘。
- 除法:多项式除以单项式。
3. 因式分解- 提公因式法:找出多项式中所有项共有的因子。
- 公式法:使用平方差公式、完全平方公式等进行分解。
4. 代数方程- 一元一次方程:只含有一个未知数,且未知数的最高次数为1的方程。
- 二元一次方程组:含有两个未知数,每个未知数的次数都为1的方程组。
5. 不等式- 不等式的性质:包括加法、减法、乘法和除法的性质。
- 解一元一次不等式:通过移项、合并同类项、系数化为1等步骤求解。
三、几何1. 平面图形- 点、线、面的基本性质。
- 直线、射线、线段的定义和性质。
- 角的定义、分类和性质,包括邻角、对顶角、同位角等。
2. 三角形- 三角形的基本性质和分类,如等边三角形、等腰三角形和直角三角形。
- 三角形的内角和定理:三角形内角和为180度。
- 三角形的外角性质:一个三角形的外角等于其不相邻的两个内角的和。
新人教版七年级下册数学知识点整理的两个角叫做同位角,它们的度数相等。
②在两条直线(被截线)的异侧,都在第三条直线(截线)的同一侧,这样的两个角叫做内错角,它们的度数相等。
③在两条直线(被截线)的同一侧,都在第三条直线(截线)的同一侧,这样的两个角叫做同旁内角,它们的度数互补。
7、平移是指在平面内,将一个图形沿着某个方向按照某个距离移动,移动后的图形与原图形形状、大小、方向都相同。
平移的性质:平移不改变图形的形状、大小和方向,只改变图形的位置。
本文介绍了平面几何中的角度和平行线的相关概念和性质。
其中,角度分为同位角、内错角和同旁内角,平行线的判定包括同位角相等、内错角相等、同旁内角互补和平行于同一条直线的两条直线互相平行。
此外,文章还介绍了命题和定理的概念,以及平移变换的性质。
最后,文章对实数进行了分类,包括按定义分类和按性质符号分类。
科学记数法是一种将数表示为(1≤<10,n为整数)形式的记数方法。
平面直角坐标系由有序数对和两条互相垂直且有公共原点的数轴组成。
其中,有序数对是有顺序的两个数a与b组成的数对,记做(a,b)。
横轴是水平的数轴,也称为x轴或横轴;纵轴是竖直的数轴,也称为y轴或纵轴;两坐标轴的交点为平面直角坐标系的原点。
对于平面内任一点P,过P分别向x轴,y轴作垂线,垂足分别在x轴,y轴上,对应的数a,b分别叫点P的横坐标和纵坐标,记作P(a,b)。
坐标轴上的点不在任何一个象限内,而两条坐标轴将平面分成四个部分,右上部分叫第一象限,按逆时针方向依次叫第二象限、第三象限、第四象限。
坐标轴上的点有特殊的坐标特点,如x轴正半轴上的点的坐标为(a,0),y轴负半轴上的点的坐标为(0,-b)。
点P(a,b)到x 轴的距离是|b|,到y轴的距离是|a|。
对称点的坐标特点包括:关于x轴对称的两个点,横坐标相等,纵坐标互为相反数;关于y轴对称的两个点,纵坐标相等,横坐标互为相反数;关于原点对称的两个点,横坐标、纵坐标分别互为相反数。
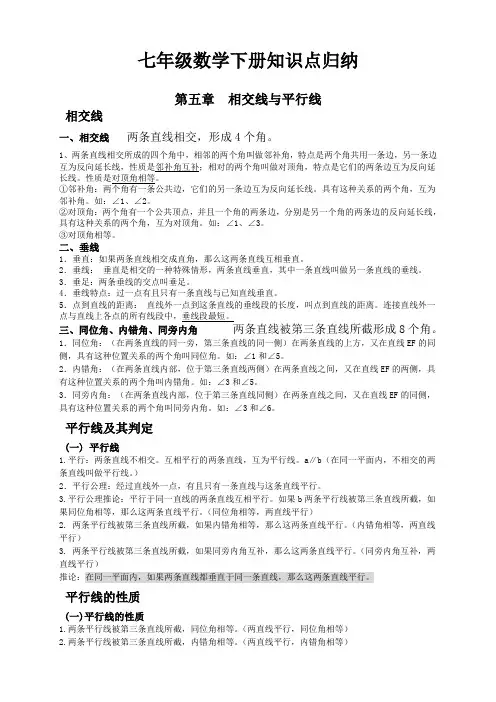
七年级数学下册知识点归纳第五章相交线与平行线相交线一、相交线两条直线相交,形成4个角。
1、两条直线相交所成的四个角中,相邻的两个角叫做邻补角,特点是两个角共用一条边,另一条边互为反向延长线,性质是邻补角互补;相对的两个角叫做对顶角,特点是它们的两条边互为反向延长线。
性质是对顶角相等。
①邻补角:两个角有一条公共边,它们的另一条边互为反向延长线。
具有这种关系的两个角,互为邻补角。
如:∠1、∠2。
②对顶角:两个角有一个公共顶点,并且一个角的两条边,分别是另一个角的两条边的反向延长线,具有这种关系的两个角,互为对顶角。
如:∠1、∠3。
③对顶角相等。
二、垂线1.垂直:如果两条直线相交成直角,那么这两条直线互相垂直。
2.垂线:垂直是相交的一种特殊情形,两条直线垂直,其中一条直线叫做另一条直线的垂线。
3.垂足:两条垂线的交点叫垂足。
4.垂线特点:过一点有且只有一条直线与已知直线垂直。
5.点到直线的距离:直线外一点到这条直线的垂线段的长度,叫点到直线的距离。
连接直线外一点与直线上各点的所有线段中,垂线段最短。
三、同位角、内错角、同旁内角两条直线被第三条直线所截形成8个角。
1.同位角:(在两条直线的同一旁,第三条直线的同一侧)在两条直线的上方,又在直线EF的同侧,具有这种位置关系的两个角叫同位角。
如:∠1和∠5。
2.内错角:(在两条直线内部,位于第三条直线两侧)在两条直线之间,又在直线EF的两侧,具有这种位置关系的两个角叫内错角。
如:∠3和∠5。
3.同旁内角:(在两条直线内部,位于第三条直线同侧)在两条直线之间,又在直线EF的同侧,具有这种位置关系的两个角叫同旁内角。
如:∠3和∠6。
平行线及其判定(一) 平行线1.平行:两条直线不相交。
互相平行的两条直线,互为平行线。
a∥b(在同一平面内,不相交的两条直线叫做平行线。
)2.平行公理:经过直线外一点,有且只有一条直线与这条直线平行。
3.平行公理推论:平行于同一直线的两条直线互相平行。
七年级下册数学知识点总结(人教版)第五章相交线与平行线一、相交线相交线:如果两条直线只有一个公共点,就说这两条直线相交,该公共点叫做两直线的交点。
如直线AB、CD相交于点O。
A DC O B对顶角:两条直线相交出现对顶角。
顶点相同,角的两边互为反向延长线.,满邻补角:有一条公共边,角的另一边互为反向延长线.满足这种关系的两个角,互为领补角。
邻补角与补角的区别与联系❖ 1.邻补角与补角都是针对两个角而言的,而且数量关系都是两角之和为180°❖ 2.互为邻补角的两个角一定互补,但是互为补角的两个角不一定是邻补角即:互补的两个角只注重数量关系而不谈位置,而互为邻补角的两个角既要满足数量关系又要满足位置关系。
领补角与对顶角的比较二、垂线垂直:当两条直线相交所成的四个角中,有一个角是直角时,这两条直线互相垂直,其中一条直线叫另一条直线的垂线,它们的交点叫垂足。
从垂直的定义可知,判断两条直线互相垂直的关键:要找到两条直线相交时四个交角中一个角是直角。
垂直的表示:用“⊥”和直线字母表示垂直例如:如图,a 、b 互相垂直,O 叫垂足.a 叫b 的垂线,b 也叫a 的垂线。
则记为:a ⊥b 或b ⊥a ; 若要强调垂足,则记为:a ⊥b, 垂足为O.垂直的书写形式: 如图,当直线AB 与CD 相交于O 点,∠AOD=90°时,AB ⊥CD ,垂足为O 。
书写形式:∵∠AOD=90°(已知)∴AB ⊥CD (垂直的定义)反之,若直线AB 与CD 垂直,垂足为O ,那么,∠AOD=90°。
书写形式:∵ AB ⊥CD (已知) ∴ ∠AOD=90° (垂直的定义)应用垂直的定义:∠AOC=∠BOC=∠BOD=90°垂线的画法:如图,已知直线 l 和l 上的一点A ,作l 的垂线. 则所画直线AB 是过点A 的直线l 的垂线.工具:直尺、三角板1放:放直尺,直尺的一边要与已知直线重合;2靠:靠三角板,把三角板的一直角边靠在直尺上;3移:移动三角板到已知点;4画线:沿着三角板的另一直角边画出垂线.垂线的性质:1、同一平面内,过一点有且只有一条直线与已知直线垂直.2、连接直线外一点与直线上各点的所有线段中,垂线段最短,或说成垂线段最短。
人教版七年级下册数学知识点总结归纳七年级下册数学知识点1概率1.一般地,在大量重复试验中,如果事件A发生的频率n/m会稳定在某个常数p附近,那么这个常数p就叫做事件A的概率。
2.随机事件:在一定的条件下可能发生也可能不发生的事件,叫做随机事件。
3.互斥事件:不可能同时发生的两个事件叫做互斥事件。
4.对立事件:即必有一个发生的互斥事件叫做对立事件。
5.必然事件:那些无需通过实验就能够预先确定它们在每一次实验中都一定会发生的事件称为必然事件。
6.不可能事件:那些在每一次实验中都一定不会发生的事件称为不可能事件。
2相交线与平行线1.相交线在同一平面内,两条直线的位置关系有相交和平行两种。
如果两条直线只有一个公共点时,称这两条直线相交。
2.垂线当两条直线相交所成的四个角中,有一个角是直角时,即两条直线互相垂直,其中一条直线叫做另一直线的垂线,交点叫垂足。
3.同位角两条直线a,b被第三条直线c所截(或说a,b相交c),在截线c的同旁,被截两直线a,b的同一侧的角,我们把这样的两个角称为同位角。
4.内错角两条直线被第三条直线所截,两个角分别在截线的两侧,且夹在两条被截直线之间,具有这样位置关系的一对角叫做内错角。
5.同旁内角两条直线被第三条直线所截,在截线同旁,且在被截线之内的两角,叫做同旁内角。
6.平行线几何中,在同一平面内,永不相交(也永不重合)的两条直线叫做平行线。
平行线的性质:①两直线平行,同位角相等;②两直线平行,内错角相等;③两直线平行,同旁内角互补。
7.平移平移,是指在同一平面内,将一个图形上的所有点都按照某个直线方向做相同距离的移动,这样的图形运动叫做图形的平移运动,简称平移。
3平面直角坐标系1.定义:平面内画两条互相垂直、原点重合的数轴,组成平面直角坐标系。
水平的数轴称为x轴或横轴,习惯上取向右为正方向;竖直的数轴称为y轴或纵轴,取向上方向为正方向;两坐标轴的交点为平面直角坐标系的原点。
2.平面上的任意一点都可以用一个有序数对来表示,记为(a,b),a是横坐标,b是纵坐标。
第五章相交线与平行线平面内,点与直线之间的位置关系分为两种:①点在线上②点在线外同一平面内,两条或多条不重合的直线之间的位置关系只有两种:①相交②平行一、相交线1、两条直线相交,有且只有一个交点。
(反之,若两条直线只有一个交点,则这两条直线相交。
)两条直线相交,产生邻补角和对顶角的概念:邻补角:两角共一边,另一边互为反向延长线。
邻补角互补。
要注意区分互为邻补角与互为补角的异同。
对顶角:两角共顶点,一角两边分别为另一角两边的反向延长线。
对顶角相等。
注:①、同角或等角的余角相等;同角或等角的补角相等;等角的对顶角相等。
反过来亦成立。
②、表述邻补角、对顶角时,要注意相对性,即“互为”,要讲清谁是谁的邻补角或对顶角。
例如:判断对错:因为∠ABC +∠DBC = 180°,所以∠DBC是邻补角。
()相等的两个角互为对顶角。
()2、垂直是两直线相交的特殊情况。
注意:两直线垂直,是互相垂直,即:若线a垂直线b,则线b垂直线a 。
垂足:两条互相垂直的直线的交点叫垂足。
垂直时,一定要用直角符号表示出来。
过一点有且只有一条直线与已知直线垂直。
(注:这一点可以在已知直线上,也可以在已知直线外)3、点到直线的距离。
垂线段:过线外一点,作已知线的垂线,这点到垂足之间的线段叫垂线段。
垂线与垂线段:垂线是一条直线,而垂线段是一条线段,是垂线的一部分。
垂线段最短:连接直线外一点与直线上各点的所有线段中,垂线段最短。
(或说直角三角形中,斜边大于直角边。
)点到直线的距离:直线外一点到这条直线的垂线段的长度,叫这点到直线的距离。
注:距离指的是垂线段的长度,而不是这条垂线段的本身。
所以,如果在判断时,若没有“长度”两字,则是错误的。
4、同位角、内错角、同旁内角三线六面八角:平面内,两条直线被第三条直线所截,将平面分成了六个部分,形成八个角,其中有:4对同位角,2对内错角和2对同旁内角。
注意:要熟练地认识并找出这三种角:①根据三种角的概念来区分②借助模型来区分,即:同位角——F型,内错角——Z型,同旁内角——U型。
初中数学七年级下册知识点及公式总结大全(人教版)第五章相交线与平行线一、知识框架二、知识概念1.邻补角:两条直线相交所构成的四个角中,有公共顶点且有一条公共边的两个角是邻补角。
2.对顶角:一个角的两边分别是另一个叫的两边的反向延长线,像这样的两个角互为对顶角。
3.垂线:两条直线相交成直角时,叫做互相垂直,其中一条叫做另一条的垂线。
4.平行线:在同一平面内,永不相交的两条直线叫做平行线。
5.同位角、内错角、同旁内角:同位角:∠1与∠5、∠2与∠6像这样具有相同位置关系的一对角叫做同位角。
内错角:∠4与∠6、∠3与∠5像这样的一对角叫做内错角。
同旁内角:∠4与∠5、∠3与∠6像这样的一对角叫做同旁内角。
6.命题:判断一件事情的语句叫命题。
7.平移:在平面内,将一个图形沿某个方向移动一定的距离,图形的这种移动叫做平移变换,简称平移。
8.对应点:平移后得到的新图形中每一点,都是由原图形中的某一点移动后得到的,这样的两个点叫做对应点。
9.对顶角的性质:对顶角相等。
10.垂线的性质:性质1:过一点有且只有一条直线与已知直线垂直。
性质2:连接直线外一点与直线上各点的所有线段中,垂线段最短。
11.平行公理:经过直线外一点有且只有一条直线与已知直线平行。
平行公理的推论:如果两条直线都与第三条直线平行,那么这两条直线也互相平行。
12.平行线的性质:性质1:两直线平行,同位角相等。
性质2:两直线平行,内错角相等。
性质3:两直线平行,同旁内角互补。
13.平行线的判定:判定1:同位角相等,两直线平行。
判定2:内错角相等,两直线平行。
判定3:同旁内角互补,两直线平行。
第六章平面直角坐标系一.知识框架二.知识概念1.有序数对:有顺序的两个数a与b组成的数对叫做有序数对,记做(a,b)2.平面直角坐标系:在平面内,两条互相垂直且有公共原点的数轴组成平面直角坐标系。
3.横轴、纵轴、原点:水平的数轴称为x轴或横轴;竖直的数轴称为y轴或纵轴;两坐标轴的交点为平面直角坐标系的原点。
七年级数学下册知识点归纳第五章相交线与平行线相交线一、相交线两条直线相交,形成4个角。
1、两条直线相交所成的四个角中,相邻的两个角叫做邻补角,特点是两个角共用一条边,另一条边互为反向延长线,性质是邻补角互补;相对的两个角叫做对顶角,特点是它们的两条边互为反向延长线。
性质是对顶角相等。
①邻补角:两个角有一条公共边,它们的另一条边互为反向延长线。
具有这种关系的两个角,互为邻补角。
如:∠1、∠2。
②对顶角:两个角有一个公共顶点,并且一个角的两条边,分别是另一个角的两条边的反向延长线,具有这种关系的两个角,互为对顶角。
如:∠1、∠3。
③对顶角相等。
二、垂线1.垂直:如果两条直线相交成直角,那么这两条直线互相垂直。
2.垂线:垂直是相交的一种特殊情形,两条直线垂直,其中一条直线叫做另一条直线的垂线。
3.垂足:两条垂线的交点叫垂足。
4.垂线特点:过一点有且只有一条直线与已知直线垂直。
5.点到直线的距离:直线外一点到这条直线的垂线段的长度,叫点到直线的距离。
连接直线外一点与直线上各点的所有线段中,垂线段最短。
三、同位角、内错角、同旁内角两条直线被第三条直线所截形成8个角。
1.同位角:(在两条直线的同一旁,第三条直线的同一侧)在两条直线的上方,又在直线EF的同侧,具有这种位置关系的两个角叫同位角。
如:∠1和∠5。
2.内错角:(在两条直线内部,位于第三条直线两侧)在两条直线之间,又在直线EF的两侧,具有这种位置关系的两个角叫内错角。
如:∠3和∠5。
3.同旁内角:(在两条直线内部,位于第三条直线同侧)在两条直线之间,又在直线EF的同侧,具有这种位置关系的两个角叫同旁内角。
如:∠3和∠6。
平行线及其判定(一) 平行线1.平行:两条直线不相交。
互相平行的两条直线,互为平行线。
a∥b(在同一平面内,不相交的两条直线叫做平行线。
)?2.平行公理:经过直线外一点,有且只有一条直线与这条直线平行。
3.平行公理推论:平行于同一直线的两条直线互相平行。
(完整版)人教版七年级下册数学知识点总结大全直角三角形- 定义:有一个角为直角(90度)的三角形。
- 勾股定理:直角三角形斜边的平方等于两腿的平方和。
- 特殊直角三角形:45-45-90度三角形和30-60-90度三角形。
圆- 定义:平面上到一个固定点的距离等于定长的点的集合。
- 元素:圆心、半径、直径、弦、弧、扇形、切线等。
- 四大关系:- 半径和弦垂直- 弦长的一半与半径的乘积等于斜边的一半与半径的乘积- 外接角等于弧对应的圆心角- 弧度与角度之间的换算关系比例与相似- 定义:表示两个或多个有对应关系的数之间的比值关系。
- 比例定理:若a/b = c/d,则a、b、c、d成比例。
- 三线一比例:三角形内部的三条连线和三角形外部的三条平行线与三角形的腰成比例。
- 相似三角形:对应角相等,对应边成比例的三角形。
科学计数法- 定义:一种简便表示极大或极小数的方法。
- 标准形式:数字部分在1到9之间,指数为整数。
- 运算法则:运算时先计算系数的乘除,再计算指数的加减。
二次根式- 定义:含有根号并且被根号包围的代数式。
- 平方根:一个数的平方等于该数。
- 二次根式的运算:相加减后化简、乘除法则。
分式- 定义:由整数与整数或整数代数式的比例组成的式子。
- 分式的性质:分母不能等于0,分子分母互质,分子分母都是整数等。
- 分式的运算:加减乘除、化简、倒数。
线性方程- 定义:等式中含有未知数的方程。
- 解方程:找到使等式成立的未知数的值。
- 一次方程:未知数的次数为1。
- 解一元一次方程:转化为等价方程,通过逆向运算得到未知数的值。
平行线与直线的交角- 定义:两条平行线与直线的交角为对应角或同位角。
- 绳分线定理:直线与两平行线相交时,对应角相等,内错角之和等于180度。
随机事件与概率- 定义:随机试验的可能结果称为随机事件。
- 基本事件与必然事件:基本事件是随机试验的单个结果,必然事件是一定发生的事件。
- 概率的计算:概率等于有利事件数除以可能事件总数。
七年级下册第五章:相交线与平行线(1)直线的位置关系:在同一平面内两条直线的位置关系只有两种:相交和平行. (2)邻补角:有一条公共边,且另一边互为反向延长线的两个角,互为邻补角. 如:1∠和2∠;2∠和3∠;3∠和4∠;1∠和4∠.(3)对顶角:有一个公共顶点,并且一个角的两边是另一个角的两边的反向延长线,具有这种位置关系的两个角,互为对顶角.如:2∠和4∠;1∠和3∠.(4)邻补角互补,对顶角相等.如:12180∠+∠=︒;34180∠+∠=︒;13∠=∠;24∠=∠. (5)两条直线相交时,当它们的夹角为90︒时,我们就说这两条直线互相垂直.如:直线a 与直线b 互相垂直,记作:a b ⊥.(6)垂直是相交的一种特殊情形,两条直线互相垂直。
其中的一条直线叫做另一条直线的垂线,它们的交点叫做垂足. 如上图:AB CD ⊥,垂足为O .如果AB 与CD 相交于点O ,90AOC ∠=︒,那么AB CD ⊥.这个推理过程可以写成下面形式: (因为)90AOC ∠=︒,∴(所以)AB CD ⊥(垂直的定义). 反过来也可以写成:(因为)AB CD ⊥, ∴(所以)90AOC ∠=︒. (7)经过一点(已知直线上或直线外),能画出已知直线的一条垂线,并且只能画出一条垂线.即:在同一平面内,过一点有且只有一条直线与已知直线垂直. 注:“在同一平面内”缺一不可,如果没有这个条件,则可以画无数条垂线.(8)连接直线外一点与直线上各点的所有线段中,垂线段最短.简单的说:垂线段最短.(9)点到直线的距离:直线外一点到这条直线的垂线段的长度,叫做点到直线的距离.4123Oa b90°ODC A B90°(10)同位角、内错角、同旁内角:同位角:两条直线被第三条直线所截构成的八个角中,分别在两条直线的同一侧,又在第三条直线的同侧的角叫做同位角.如:1∠和5∠,2∠和6∠,3∠和7∠,4∠和8∠是同位角.内错角:两条直线被第三条直线所截构成的八个角中,位于两条直线之间,又在第三条直线两侧的一对角叫做内错角.如:3∠和5∠,4∠和6∠是内错角.同旁内角:两条直线被第三条直线所截构成的八个角中,位于两条直线之间,又在第三条直线同旁的一对角叫做同旁内角.如:3∠和6∠,4∠和5∠是同旁内角.(11)在U 字型中一般出现同旁内角;在Z 字型中一般出现内错角;在F 字型中一般出现同位角;其中三角形的三个内角两两都构成同旁内角.(12)平行线:在同一平面内,不相交的两条直线叫做平行线.表示方法:直线a 与直线b 平行,记作:a ∥b .(13)平行公理:经过直线外一点,有且只有一条直线与这条直线平行. (14)平行的传递性:如果两条直线都与第三条直线平行,那么这两条直线也互相平行.即:如果a ∥b ,b ∥c ,那么a ∥c . (15)平行线的判定:判断一:同位角相等,两直线平行. 判断二:内错角相等,两直线平行. 判断三:同旁内角互补,两直线平行.(16)在同一平面内,如果两条直线都垂直于同一条直线,那么这两条直线平行.即:如果a b ⊥,b c ⊥,那么a ∥c .(17)平行线的性质:性质一:两直线平行,同位角相等.性质二:两直线平行,内错角相等. 性质三:两直线平行,同旁内角互补.(18)常见的“折线”问题、“拐角”问题,解决这类问题的关键是经过拐点作平行线.(19)命题:判断一件事情的语句叫做命题.命题由题设和结论两部分组成.题设是已知事项,结论是由已知事项推出的事项.在数学中,命题常可以写成“如果……那么……”的形式,这时“如果”后接的部分是题设,“那么”后接的部分是结论.例:命题“对顶角相等”可以写成“如果两个角是对顶角,那么这两个角相等”. (20)结论一定成立的命题叫做真命题,结论不一定成立的命题叫做假命题. (21)定理:经过推理证实的真命题叫做定理.(22)证明:在很多情况下,一个命题的正确性需要经过推理才能作出判断,这个推理过程叫做证明.(23)要判断一个命题的真假性,只需要举出一个反例即可.87653214a c b(24)平移:在平面内,将一个图形整体沿某一直线方向移动一定的距离,这样的图形运动称为平移.图形的平移,不限于是水平的.(25)平移的性质:平移前后图形的形状和大小完全相同,平移前后图形的对应点连接的线段平行且相等.例:ABC ∆向下平移得到'''A B C ∆.对应点:A 和'A ;B 和'B ;C 和'C .对应边:AB 和''A B ;AC 和''A C ;BC 和''B C . 结论:'''AA BB CC ==;'AA ∥'BB ∥'CC .第六章:实数(1)算术平方根:一般地,如果一个正数x 的平方等于a ,即2x a =,那么正数x 叫做a 的算术平方根,aa ”; a 叫做被开方数.规定:0的算术平方根为0;45=;0.01=;10=;0=. (2)被开方数越大,对应的算术平方根也越大.>. 34<<<<..67<<⇒<.几个常见数的算术平方根: 1.414≈1.732≈2.236≈; 2.449≈;2.646≈;(3)平方根:一般地,如果一个数x 的平方等于a ,即2x a =,那么数x 就叫做a 的平方根或二次方根.例如:3和3-是9的平方根,记为:3=±. 求一个数a 的平方根的运算,叫做开平方.ABCA'B'C'例:①255±=±; ②10010±=±.(4)正数的平方根有两个,它们互为相反数,其中正的平方根就是这个数的算术平方根. (5)0的平方根是0,0的算术平方根是0. (6)负数没有平方根也没有算术平方根.(7)a 的算术平方根记为a ,读作“根号a ”;a 的平方根记为a ±,读作“正、负根号a ”;(42=;42±=±;81的平方根是3±;16的算术平方根是2)(8)()()20a a a =≥.(9)()()()20000a a a a a a a >⎧⎪===⎨⎪-<⎩.(10)立方根:一般地,如果一个数x 的立方等于a ,即3x a =,那么数x 就叫做a 的立方根或三次方根.(328=,所以2是8的立方根). 求一个数a 的立方根的运算,叫做开立方. (11)正数的立方根是正数,负数的立方根是负数,0的立方根是0.(12)a 的立方根记为3a ,读作“三次根号a ”,其中a 是被开方数,3是根指数,根指数3不能省略.(3273=;3273-=-;300=;31182-=-) (13)被开方数越大,对应的立方根也越大.(335029>)(14)33a a -=-. (15)33a a =;()33aa =.(16)无理数:无限不循环小数.(π也是无理数,开根开不尽的数也是无理数,如2,33-) (17)实数:有理数和无理数统称为实数.(18)实数的分类:实数(定义) 有理数无理数正有理数 负有理数正无理数 负无理数实数(大小)正实数负实数正有理数负有理数负有理数负无理数(8)实数与数轴上的点一一对应.(9)实数a 的相反数是a -;一个正实数的绝对值是它本身;一个负实数的绝对值是它的相反数;0的绝对值是0.即:()()()0000a a a a a a >⎧⎪==⎨⎪-<⎩;例:①;3.14π-的相反数是()3.14 3.14ππ--=-.②a a ⇒=a =(10)实数的混合运算法则:①先乘方,再乘除,后加减;②同级运算,从左到右进行;③如有括号,先做括号内的运算,按小括号、中括号、大括号依次进行.+==;②==③()224x -=22x ⇒-=或22x -=-,所以4x =或0x =. ④()31242x -=⇒()328x -=⇒22x -=,所以4x =. (11)一个数的平方等于它本身,这个数是0或1;一个数的平方根等于它本身,这个数是0;一个数的算术平方根等于它本身,这个数是0或1;一个数的立方等于它本身,这个数是1-或0或1;一个数的立方根等于它本身,这个数是1-或0或1.2.由于:23<<,所以整数部分为22.第七章:平面直角坐标系(1)有序数对:有顺序的两个数a 与b 组成的数对叫做有序数对,记作(),a b .注:(),a b 和(),b a 表示不同的数对.(2)平面直角坐标系:在平面内,两条互相垂直且有公共原点的数轴组成平面直角坐标系. 水平的数轴称为x 轴或横轴,习惯取向右为正方向;竖直的数轴称为y 轴或纵轴,习惯取向上为正方向;两坐标轴的交点为平面直角坐标系的原点.原点的坐标为()0,0. (3)坐标:对于平面内任一点p ,过p 分别向x 轴,y 轴作垂线,垂足分别在x 轴,y 轴上,对应的数a ,b 分别叫点p 的横坐标和纵坐标(4)象限:两条坐标轴把平面分成四个部分,右上部分叫第一象限,按逆时针方向一次叫第二象限、第三象限、第四象限;注意:坐标轴上的点不属于任何象限.(5)如图:第一象限符号特征:(),++; 第二象限符号特征:(),-+; 第三象限符号特征:(),--; 第四象限符号特征:(),+-; 点在x 轴正半轴符号特征:(),0+; 点在x 轴负半轴符号特征:(),0-; 点在y 轴正半轴符号特征:()0,+; 点在y 轴负半轴符号特征:()0,-;如:点B ,点E ,点F ,点H 在坐标轴上,不属于任何象限. (6)坐标平面内的点与有序数对是一一对应的. (7)点在x 轴上,y 为0;点在y 轴上,x 为0; (8)点(),P x y 到x 轴的距离为y ,到y 轴的距离为x .(9)点(),P x y 在第一、三象限的角平分线上,横坐标等于纵坐标.即:x y =.如坐标()1,1、()3,3、()2,2--;在第二、四象限的角平分线上,横坐标和纵坐标互为相反数.即:0x y +=.如坐标()1,1-、()3,3-、()2,2-;(10)点在平行与x 轴的直线上,纵坐标不变,横坐标为任意数;点在平行与y 轴的直线上,横坐标不变,纵坐标为任意数;(11)点(),P x y 的坐标满足:①当0xy >时,点P 在第一、三象限; ②当0xy <时,点P 在第二、四象限;③当0xy =时,点P 在坐标轴上;(x 轴或y 轴)xA 1, 2() ;B 0 , 4() ;C -2 , 1() ;D -3 ,-1() ;E -1 ,0() ;F 0 ,-2 () ;G 2 ,-1 () ;H 3 , 0();O 0, 0() ;(12)点关于x 轴对称,x 不变,y 互为相反数.如:()2,3-和()2,3;()4,3--和()4,3-.点关于y 轴对称,y 不变,x 互为相反数.如:()2,3-和()2,3--;()4,3--和()4,3-.点关于原点对称,x ,y 都互为相反数.如:()2,3-和()2,3-;()4,3--和()4,3. (13)点的平移:一般地,在平面直角坐标系中,将点(),x y 向右平移a 个单位长度,可以得到对应点(),x a y +;将点(),x y 向左平移a 个单位长度,可以得到对应点(),x a y -;将点(),x y 向上平移b 个单位长度,可以得到对应点(),x y b +;将点(),x y 向下平移b 个单位长度,可以得到对应点(),x y b -;技巧:可以简单的记为:x :左-右+;y :上+下-.如:①点()2,4A -先向左平移4个单位长度,再向上平移3个单位长度得到点B 的坐标为:()2,1-- .(注:x :242-=-;y :431-+=-)②点(),P x y 经过平移变换为()14,2P x y +-,可以得到点P 先向右平移4个单位长度,再向下平移2个单位长度得到1P .(14)两点间的距离公式:若()11,A x y ,()22,B x y ;则AB =例:()2,3A --,()4,5B -;则AB ===(15)两点间的中点坐标公式:若()11,A x y ,()22,B x y ;则P 中1212,22x x y y ++⎛⎫⎪⎝⎭.例:()2,3A --,()4,5B -;则P 中()()()2435,22-+-+-⎛⎫⎪⎝⎭,即:P 中()1,4-.第八章:二元一次方程组(1)二元一次方程:含有两个未知数,并且所含未知数的项的次数都是1,等号两边都是整式的方程叫做二元一次方程.如:方程2x y +=,y x =,123x y+=都是二元一次方程.方程5x =,2xy y +=,25x y -=,12x y+=都不是二元一次方程. (2)二元一次方程的解:一般地,使二元一次方程两边的值相等的两个未知数的值,叫做二元一次方程的解.(3)二元一次方程组:方程中含有两个未知数,并且所含未知数的项的次数都是1,并且一共有两个方程,像这样的方程组叫做二元一次方程组.(4)二元一次方程组的解:一般地,二元一次方程组的两个方程的公共解,叫做二元一次方程组的解.(5)二元一次方程组的解法:解二元一次方程组的基本思路是通过消元将二元一次方程组转化为一元一次方程求解,消元的两大基本方法为代入消元法和加减消元法.(6)在方程326x y +=中,①用x 表示y ,332y x ⇒=-;②用y 表示x ,223x y ⇒=-; 技巧:表示那个未知数,那个未知数就移到等号的左边,并化系数为1.(7)解二元一次方程组的一般步骤: 二元一次方程组→(消元)→一元一次方程→(求解)→求出一个未知数的值→(回代)→求出另一个未知数的值→(联立)→写出方程组的解.(8)例: 解方程组 415323x y x y +=⎧⎨-=⎩.(代入消元)415323x y x y +=⎧⎨-=⎩ (加减消元)415323x y x y +=⎧⎨-=⎩解: 由①式得:154y x =-③. 解:由①2⨯得:8230x y +=③. 把③式代入②得:()321543x x --=. 由②+③得:1133x =. 解得:3x =. 解得:3x =.把3x =代入①式得:4315y ⨯+=. 把3x =代入①式得:4315y ⨯+=. 解得:3y =. 解得:3y =. ∴ 原方程组的解为33x y =⎧⎨=⎩ . ∴ 原方程组的解为33x y =⎧⎨=⎩ .①②①②(9)解决实际问题的步骤:①审; ②设; ③列; ④解; ⑤检; ⑥答;(10)本章的经典问题:鸡兔同笼.(技巧:先列头,再列脚,再联立方程解决问题) (11)三元一次方程组:方程中含有三个未知数,并且所含未知数的项的次数都是1,并且一共有三个方程,像这样的方程组叫做三元一次方程组. (12)解三元一次方程组的一般步骤:三元一次方程组→(消元)→二元一次方程组→(消元)→一元一次方程第九章:不等式与不等式组(1)不等式:用符号“>”,“<”,“≥”,“≤”,“≠”表示大小(不等)关系的式子,叫做不等式.例如:2x >;3x ≠等.(2)不等式的解:一般地,能使不等式成立的未知数的值叫做不等式的解.如:1x =是不等式21x +>的解.(3)不等式的解集:一般地,一个含有未知数的不等式的所有的解,组成这个不等式的解集.如:14x +<的解集是3x <.(4)解不等式:求不等式的解集的过程叫做解不等式. (5)不等式解集的表示方法:例:(6)不等式的性质:性质一:不等式两边同时加上(或减去)同一个数(或式子),不等号的方向不变. 即:如果a b >,那么a c b c ±>±.性质二:不等式两边同时乘(或除以)同一个正数,不等号的方向不变. 即:如果a b >,0c >,那么ac bc >(或a b c c>). 性质三:不等式两边同时乘(或除以)同一个负数,不等号的方向改变.具体为 “>”变“<”;“<”变“>”;“≥”变“≤”;“≤”变“≥”. 即:如果a b >,0c <,那么ac bc <(或a bc c<). (7)符号“≥”读作“大于或等于”,也就是“不小于”;符号“≤”读作“小于或等于”,也就是“不大于”.(8)一元一次不等式:只含有一个未知数,且未知数的次数是1,左右两边都是整式的不等式叫做一元一次不等式.(9)一元一次不等式的解集:一元一次不等式的所有解组成的集合叫做一元一次不等式的解集.(10)解一元一次不等式的一般步骤:①去分母 ②去括号 ③移项 ④合并同类项 ⑤化系数为1.(11)例:解不等式2151132x x -+-≤.并把它的解集在数轴上表示出来. 解:()()2213516x x --+≤ . (解不等式的依据:不等式的三个性质) 421536x x ---≤ .1111x -≤ . 1x ≥- .这个不等式的解集在数轴上表示如图所示:(12)一元一次不等式组:关于同一个未知数的几个一元一次不等式合在一起,就组成了一元一次不等式组.(13)一元一次不等式组的解集:一般地,几个一元一次不等式的解集的公共部分,叫做这个一元一次不等式组的解集.(14)解不等式组:求不等式组的解集的过程,叫做解不等式组.(15)解一元一次不等式组的基本步骤:解一元一次不等式组时,一般地先求出其中各不等式的解集,再求出这些解集的公共部分,利用数轴可以直观地表示不等式组的解集. (16)取公共部分时的技巧:同大取大、同小取小、大小小大取中间、大大小小无解.(17)解不等式组211841x x x x ->+⎧⎨+<-⎩ . 解不等式组()5231131722x x x x->+⎧⎪⎨-≤-⎪⎩ .解:211841x x x x ->+⎧⎨+<-⎩ 解:()5231131722x x x x ->+⎧⎪⎨-≤-⎪⎩解不等式①得:2x >. 解不等式①得: 2.5x >.解不等式②得:3x >. 解不等式②得:4x ≤.把不等式①和②的解集表示在数轴上: 把不等式①和②的解集表示在数轴上:∴原不等式组的解集为:3x >. ∴原不等式组的解集为:2.54x <≤.–112345670–1–2–3–412340①②①②–11234567解不等式组231125123x x x x +≥+⎧⎪+⎨-<-⎪⎩ . 解不等式组12233131722x x x x ⎧⎛⎫->+ ⎪⎪⎪⎝⎭⎨⎪-≤-⎪⎩ . 解:231125123x x x x +≥+⎧⎪+⎨-<-⎪⎩ 解:12233131722x x x x ⎧⎛⎫->+ ⎪⎪⎪⎝⎭⎨⎪-≤-⎪⎩ 解不等式①得:8x ≥. 解不等式①得:3x <-.解不等式②得:45x <. 解不等式②得:4x ≤. 把不等式①和②的解集表示在数轴上: 把不等式①和②的解集表示在数轴上:∴原不等式组无解. ∴原不等式组的解集为:3x <-.第十章:数据的收集、整理与描述(1)条形统计图:显示每组的具体数据,易于比较数据之间的差别.(2)折线统计图:能清楚的反映出事物的变化情况,易于显示数据的变化趋势.(2)扇形统计图:反映各部分在总体中所占的百分比大小,易于显示每组数据相对于总数的大小.圆心角越大,扇形在圆中占的百分比就越大.(3)圆心角的度数360=︒⨯所占百分比.(4)全面调查:考察全体对象的调查叫做全面调查.注:普查也是全面调查.(5)抽样调查:抽取一部分对象进行调查的方法叫做抽样调查.(6)总体:所要考察对象的全体叫做总体.(7)个体:把组成总体的每一个考察对象叫做个体.(8)样本:从总体中抽取的部分个体叫做总体的一个样本.①②–1–2–3–412345678910110①②1234–1–2–3–4–5–6–70(9)样本容量:样本中包含个体的数目叫做样本容量.样本容量是一个数值,没有单位.例:某校有2000名学生,要想了解全校学生对新闻、体育、动画、娱乐、戏曲五类电视节目的喜爱情况,随机抽取了100名学生进行调查.(2000名学生喜爱的节目类型是总体、100名学生喜爱的节目类型是样本、样本容量是100)(10)简单随机抽样:总体中的每一个个体都有相等的机会被抽到,像这样的抽样方法叫做简单随机抽样.(11)抽样的注意事项:①抽样调查具有广泛性和代表性,即样本容量要恰当.②抽取的样本要有随机性.(12)全面调查和抽样调查是收集数据的两种方式.全面调查收集到的数据全面、准确,但一般花费多、耗时长,而且某些调查不宜用全面调查.抽样调查具有花费少、省时的特点,但抽取的样本是否具有代表性,直接关系到对总体估计的准确程度.(13)频数分布直方图:频数分布直方图也是一种条形图,它是用小长方形的面积来反映数据落在各个小组内的频数的大小的统计图.(14)频数:对总的数据按照统一的标准进行分组,每个小组内的数据的个数叫做该组的频数.(15)绘制频数分布直方图的方法:①分析数据,计算极差,极差=最大值-最小值..②决定组距和组数.组数=极差组距③列频数分布表(数据要做到不重不漏,上限不在内的原则)④画频数分布直方图.注:组距和组数的确定没有固定的标准,要凭借经验和所研究的具体问题来决定.当数据在100个以内时,按照数据的多少,常分为5至12组.(16)频率=频数.总数(17)所有频数的和等于总数,所有频率的和等于1.×100%.(18)扇形图的百分比=圆心角度数360°=频数.(19)频数分布直方图中:小长方形的面积=组距×频数组距(20)样本估计总体:例:王大爷家有一个鱼塘,第一次捞出200条鱼,做好标记,第二次又捞出20条鱼,其中做好标记的有10条,问王大爷家鱼塘里有多少条鱼?解:设王大爷家的鱼塘有x条鱼,根据题意得:20010=20xx=解得:400x=是原分式方程的解且符合题意.经检验:400答:王大爷家的鱼塘有400条鱼.。
最新人教版七年级下册数学《立方根》知
识点总结
1. 立方根的概念
立方根是指一个数的立方为给定数的平方根。
例如,数a的立方根记作∛a,满足公式∛a ×∛a ×∛a = a。
2. 求立方根的方法
- 近似法:根据数的大小和取值范围,可以使用近似法来求立方根。
例如,可以通过试探法或通过表格查找近似值。
- 简化运算法:根据立方根的运算规律,可以进行一些数学运算来求得完全精确的立方根。
例如,可以使用平摊法、因数分解法或二分法等。
3. 立方根的性质
- 正数的立方根是一个实数,且大于等于0。
- 负数的立方根是一个复数,其中一个解为实数,另外两个解为共轭虚数。
- 0的立方根为0。
4. 立方根的应用
- 立方根在几何学中常用于计算体积。
例如,通过求立方的边长可以求得立方的体积。
- 立方根也广泛应用于科学领域,例如计算物体的密度、电磁学中的场强等。
总结:立方根是数学中的一个重要概念,用于求解一个数的立方。
通过近似法或简化运算法可以求得立方根。
立方根常用于计算几何体的体积以及科学研究等领域。
七年级下册数学知识点总结人教版数学是一门精密的科学,是人类文明发展的重要组成部分。
在七年级下册人教版数学教材中,我们学习了很多重要的数学知识点。
下面我将对这些知识点进行总结。
一、有理数1. 有理数的概念和性质:有理数是整数和分数的统称,可以进行加、减、乘、除运算。
有理数具有封闭性、可比性和顺序性。
2. 有理数的大小比较:可以通过同分母或同分子的方式进行大小比较。
3. 有理数的加法和减法:根据有理数加法和减法的规则,进行运算,并化简结果。
4. 有理数的乘法和除法:根据有理数乘法和除法的规则,进行运算,并化简结果。
二、代数式1. 代数式的概念:代数式是由字母和数字通过运算符号连接而成的式子。
2. 代数式的计算:代数式的计算可以根据运算法则进行。
如可结合律、交换律、分配律等。
3. 代数式的应用:代数式可以用来表示实际问题,从而进行求解。
三、平方根1. 平方根的概念:数a的平方根是指满足b²=a的数b。
平方根用符号√表示。
2. 平方根的性质:平方根具有非负性、非负平方根性质和唯一性等性质。
3. 平方根的计算:可以通过分解质因数的方法、长除法等方式计算平方根。
四、图形的认识1. 四边形:矩形、正方形、平行四边形、菱形的性质和特点。
2. 三角形:等边三角形、等腰三角形、直角三角形、任意三角形的性质和特点。
3. 圆的性质:圆心、半径、直径、弧、弦、切线等概念。
4. 空间几何:立体图形的认识,如长方体、正方体、棱锥等。
五、比例与比例应用1. 比例的概念:比例是指两个比相等的关系。
可以表示为a:b=c:d。
2. 比例的性质:比例具有反比例性质、比例的平方性质和比例的倒数性质等。
3. 比例的计算:可以通过交叉乘积等方式计算比例中的未知数。
4. 比例应用:比例可以应用于实际问题,如物品购买、图形的放缩等。
六、数据的整理与分析1. 数据的整理:可以通过列表、表格、图表等方式进行数据整理。
2. 数据的分析:可以通过求平均数、众数、中位数等方式进行数据分析。
人教版小学七年级下册数学知识点总结一、有理数1.有理数的概念有理数是可以表示为两个整数之比的数,包括整数和分数。
有理数集通常用符号Q 表示。
2.有理数的分类o正有理数:大于0的有理数,如1, 2, 3等。
o负有理数:小于0的有理数,如-1, -2, -3等。
o零:0既不是正数也不是负数。
3.有理数的性质o加法性质:同号两数相加,取相同的符号,并把绝对值相加;异号两数相加,取绝对值较大的数的符号,并用较大的绝对值减去较小的绝对值。
o减法性质:减去一个数等于加上这个数的相反数。
o乘法性质:同号得正,异号得负,并把绝对值相乘;任何数与0相乘得0。
o除法性质:除以一个不为0的数等于乘以这个数的倒数。
4.有理数的运算o加法与减法:通过加法或减法法则进行运算。
o乘法与除法:通过乘法或除法法则进行运算。
o乘方:一个数自乘若干次,表示为a n,其中a是底数,n是指数。
5.有理数的比较o大小关系:正数大于0,0大于负数,正数大于一切负数。
o绝对值:一个数到0的距离,用符号“| |”表示。
如|-3| = 3,|3| = 3。
二、整式的加减1.单项式o概念:表示数与字母乘积的代数式。
如3x,2y2等。
o系数:单项式中的数字部分。
o次数:单项式中所有字母的指数之和。
2.多项式o概念:由有限个单项式通过加、减运算连接而成的代数式。
如3x−2y+1。
o次数:多项式中次数最高的单项式的次数。
3.整式的加减o合并同类项:将相同类型的单项式相加或相减。
o去括号:应用分配律去掉整式中的括号。
三、一元一次方程1.一元一次方程的概念o概念:只含有一个未知数,并且未知数的次数是1的方程。
如3x−2=5。
2.一元一次方程的解法o移项:将方程中的项从一边移到另一边,保持方程平衡。
o合并同类项:将方程中的同类项合并。
o系数化为1:通过除法将未知数的系数化为1,得到未知数的解。
3.一元一次方程的应用o实际问题:通过设立未知数,建立一元一次方程,解决实际问题。
人教版七年级数学下册知识点大全第五章相交线与平行线5.1.1相交线1、如果两条直线只有一个公共点,就说这两条直线相交,该公共点叫做两直线的交点。
2、如果两个角有一个公共边,并且它们的另一边互为反向延长线,那么这两个角互为邻补角。
性质:邻补角互补。
(两条直线相交有4对邻补角。
)3、如果两个角的顶点相同,并且两边互为反向延长线,那么这两个角互为对顶角。
性质:对顶角相等。
(两条直线相交,有2对对顶角。
)5.1.2垂线4、当两条直线相交,所成的四个角中有一个角是直角,那么这两条直线互相垂直。
其中一条直线叫做另一条直线的垂线,它们的交点叫做垂足。
5、由直线外一点向直线引垂线,这点与垂足间的线段叫做垂线段。
(要找垂线段,先把点来看。
过点画垂线,点足垂线段。
)6、垂线段是垂线上的一部分,它是线段,一端是一个点,另一端是垂足。
7、垂线画法:①放:放直尺,直尺的一边要与已知直线重合;②靠:靠三角板,把三角板的一直角边靠在直尺上;③移:移动三角板到已知点;④画线:沿着三角板的另一直角边画出垂线.8、垂线性质1:过一点有且只有一条直线与已知直线垂直。
9、过一点画已知线段(或射线)的垂线,就是画这条线段(或射线)所在直线的垂线.10、连接直线外一点与直线上各点的所有线段中,垂线段最短。
(垂线段最短.)11、直线外一点到这条直线的垂线段的长度,叫做点到直线的距离。
5.1.3同位角、同旁内角、内错角12、同位角:如果两个角都在被截的两条直线的同方向,并且都在截线的同侧,即它们的位置相同,这样的一对角叫做同位角。
形如字母“F”。
13、内错角:如果两个角分别在被截的两条直线之间(内),并且分别在截线的两侧(错),这样的一对角叫做内错角。
形如字母“Z”。
14、同旁内角:如果两个角都在被截直线之间(内),并且都在截线的同侧(同旁),这样的一对角叫做同旁内角。
形如字母“U”。
5.2.1平行线15、在同一平面内,不相交的两条直线叫做平行线,记作:a∥b。
第五章相交线与平行线一、相交线相交线:如果两条直线只有一个公共点,就说这两条直线相交,该公共点叫做两直线的交点。
如直线AB、CD相交于点O。
A DC O B对顶角:两条直线相交出现对顶角。
顶点相同,角的两边互为反向延长线.,满邻补角:有一条公共边,角的另一边互为反向延长线.满足这种关系的两个角,互为领补角。
邻补角与补角的区别与联系❖ 1.邻补角与补角都是针对两个角而言的,而且数量关系都是两角之和为180°❖ 2.互为邻补角的两个角一定互补,但是互为补角的两个角不一定是邻补角即:互补的两个角只注重数量关系而不谈位置,而互为邻补角的两个角既要满足数量关系又要满足位置关系。
领补角与对顶角的比较二、垂线垂直:当两条直线相交所成的四个角中,有一个角是直角时,这两条直线互相垂直,其中一条直线叫另一条直线的垂线,它们的交点叫垂足。
从垂直的定义可知,判断两条直线互相垂直的关键:要找到两条直线相交时四个交角中一个角是直角。
垂直的表示:用“⊥”和直线字母表示垂直例如:如图,a 、b 互相垂直,O 叫垂足.a 叫b 的垂线,b 也叫a 的垂线。
则记为:a ⊥b 或b ⊥a ; 若要强调垂足,则记为:a ⊥b, 垂足为O.垂直的书写形式: 如图,当直线AB 与CD 相交于O 点,∠AOD=90°时,AB ⊥CD ,垂足为O 。
书写形式:∵∠AOD=90°(已知)∴AB ⊥CD (垂直的定义)反之,若直线AB 与CD 垂直,垂足为O ,那么,∠AOD=90书写形式:∵ AB ⊥CD (已知)∴ ∠AOD=90° (垂直的定义)应用垂直的定义:∠AOC=∠BOC=∠BOD=90°垂线的画法:如图,已知直线 l 和l 上的一点A ,作l 的垂线. 则所画直线AB 是过点A 的直线l 的垂线.工具:直尺、三角板1放:放直尺,直尺的一边要与已知直线重合;2靠:靠三角板,把三角板的一直角边靠在直尺上;3移:移动三角板到已知点;4画线:沿着三角板的另一直角边画出垂线.垂线的性质:1、同一平面内,过一点有且只有一条直线与已知直线垂直.2、连接直线外一点与直线上各点的所有线段中,垂线段最短,或说成垂线段最短。
直线外一点到这条直线的垂线段的长度,叫做点到直线的距离。
B l三、同位角、内错角、同旁内角(出现在一条直线与两条直线分别相交的情形) 同位角:一边都在截线上而且同向,另一边在截线同侧的两个角。
如∠1和∠5,∠4和∠8。
内错角:一边都在截线上而且反向,另一边在截线两侧的两个角。
(两个角在两条截线内)如∠3和∠5,∠4和∠6。
同旁内角:一边都在截线上而且反向,另一边在截线同旁的两个角。
(两个角在两条截线内)如∠3和∠6,∠4和∠5。
同位角、内错角、同旁内角的比较四、平行线平行线:在同一平面内,不相交的两条直线叫做平行线。
平行线的表示: 我们通常用符号“//”表示平行。
1 2 4 357 6 C B D A 8EF任意两条直线,有两种位置关系,一种是相交,另一种是平行。
平行线的画法:已知直线a 和直线外的一个已知点P,经过点P 画一条直线与已知直线a 平行。
一、帖(线) 二、靠(尺) a 三、移(点) 四、画(线)平行公理:经过直线外一点,有且只有一条直线与这条直线平行。
平行公理推论:如果两条直线都和第三条直线平行,那么这两条直线也互相平行。
∵ b ∥a b ∥ c ∴ a ∥c a b平行线具有传递性。
c●P五、平行线的判定判定方法1: 两条直线被第三条直线所截,如果同位角相等,那么这两条直线平行。
简单说成:同位角相等, 两直线平行 判定方法2:两条直线被第三条直线所截,如果 内错角相等,那么这两条直线平行. 简单说成:内错角相等,两直线平行.判定方法3:两条直线被第三条直线所截,如果同旁内角互补,那么这两条直线平行.简单说成:同旁内角互补,两直线平行在同一平面内,垂直于同一条直线的两条直线互相平行.六、平行线的性质:性质1:两条平行线被第三条直线所截,同位角相等.简单地说:两直线平行,同位角相等.性质2:两条平行线被第三条直线所截,内错角相等.简单地说:两直线平行,内错角相等.性质3:两条平行线被第三条直线所截,同旁内角互补. 简单地说:两直线平行,同旁内角互补.七、命题、定理、证明命题:判断一件事情的语句,叫做命题。
命题由题设和结论两部分组成。
题设是已知事项,结论是由已知事项推出的事项。
数学中的命题常可以写成“如果……那么……”的形式,“如果”后的部分是题设,“那么”后的部分是结论。
如果题设成立,那么结论一定成立,这样的命题称真命题。
命题成立,而结论不一定成立,这样的命题称假命题。
定理:有些真命题是基本事实,它们的正确性是经过推理证实的,无需再次进行证明的,这样的真命题叫定理。
证明:很多情况下,一个命题的正确性需要经过推理,才能作出判断,这个推理的过程叫做证明。
1 2a b c 32ab c 3 4a bc九、平移平移:在平面内,将一个图形沿某个方向移动一定的距离,这样的图形运动称为平移。
平移的性质:经过平移,对应点所连的线段平行且相等,对应线段平行且相等,对应角相等。
平移作图:将线段AB 平移,使点A 与点D 对应。
1、连结AD2、过点B 作AD 的平行线3、在平行线上作线段BC ,使BC=AD4、连结CD第六章 实数一、平方根算术平方根:如果一个正数x 的平方等于a,即x 2=a ,那么这个正数x 叫做a 的算术平方根。
a 的算术平方根记为a ,读作“根号a ”,a 叫做被开方数。
0的算术平方根是0。
平方根:如果一个数x 的平方等于a,即x 2=a (x 可能为正数,也可能为负数),那么x 就叫做a 的平方根(二次方根).开平方:求一个数a 的平方根的运算,叫做开平方. 平方与开平方互为逆运算。
平方根的表示方法:如果x 2=a (a ≥0), 那么x = a ±,a ±读作“正负根号a ”。
a +表示a 的正的平方根。
a -表示 a 的负的平方根。
规定:正数a 的正的平方根 a 叫做a 的算数平方根;0的算数平方根是0.归纳:1、正数有两个平方根,它们互为相反数;2、0的平方根是0;3、负数没有平方根。
例题1:0225812=-x方法: 1、把x 2当作一个整体,求出x 2=a;2、再根据平方根的定义求x.例题2: (1) 81的平方根是 ________ 。
(2)81的平方根是 ________ 。
二、立方根立方根:若一个数的立方(三次方)等于a,那么这个数叫做 a 的立方根(三次方根)若x 是 a 的立方根,则说明x 3 = a 。
a的立方根记为: ,读作“三次根号a ”。
根指数开立方:我们把求立方根的运算称之为开立方,它与立方运算是互逆的。
(1) 8 的立方根:283= (2)- 64 的立方根:4-64-3=归纳:一个正数有一个正的立方根;一个负数有一个负的立方根;零的立方根是零。
平方根和立方根的异同点3a3a被开方数三、实数无理数:无限不循环小数称为无理数。
(开方开不尽的数;含有π的数;有规律但不循环的数。
)如2,3等实数:有理数和无理数统称实数。
实数与数轴:每一个实数都可以用数轴上的一个点来表示;反过来,数轴上的每一点都表示一个实数。
即实数和数轴上的点是一一对应的。
归纳:1、a是一个实数,它的相反数为-a2、一个正实数的绝对值是它本身;一个负实数的绝对值是它的相反数;0的绝对值是0。
(在实数范围内,相反数、绝对值的意义和有理数范围内的相反数、绝对值的意义完全一样。
)第七章平面直角坐标系一、有序数对有序数对:把有顺序的两个数a与b组成的数对叫做有序数对,记做(a,b)。
利用有序数对,能准确表示一个位置,这里两个数的顺序不能改变。
二、平面直角坐标系平面直角坐标系:平面内两条互相垂直、原点重合的数轴,组成平面直角坐标系。
水平方向的数轴称为x轴或横轴,习惯取向右的方向为正方向;竖直方向上的数轴称为y轴或纵轴,习惯取向上的方向为正方向;两坐标轴的交点是平面直角坐标系的原点.①条数轴②互相垂直③公共原点满足这三个条件才叫平面直角坐标系注意:坐标轴上的点不属于任何象限。
平面直角坐标系中两条数轴特征:(1)互相垂直(2)原点重合(3)通常取向上、向右为正方向(4)单位长度一般取相同的平面上点的表示:平面内任意一点P,过P点分别向x、y轴作垂线,垂足在x轴、y轴上对应的数a、b分别叫做点p的横坐标、纵坐标,则有序数对(a,b)叫做点P的坐标,记为P(a,b)注意:横坐标写在前,纵坐标写在后,中间用逗号隔开.直角坐标系中点的坐标的特点:三、用坐标表示平移平移:把一个图形整体沿某一方向移动一定的距离,图形的这种移动,叫做平移。
平移后图形的位置改变,形状、大小不变。
我们先试一试:在坐标中描出点A(-2,-3)并进行如下平移:(1)将点A向右平移5个单位长度得到点A1,则点A1的坐标是________ (2)将点A向左平移3个单位长度得到点A2,则点A2的坐标是________ (3)将点A向右平移a(a>o)个单位长度得到点An,则点An的坐标是________ (4)将点A向左平移a(a>o)个单位长度得到点An´,则点An 的坐标是_______总结规律1:图形平移与点的坐标变化的关系(1)左、右平移:原图形上的点(x,y) ,向右平移a个单位,(x+a,y)原图形上的点(x,y) ,向左平移a个单位,(x-a,y)(2)上、下平移:原图形上的点(x,y) ,向上平移b个单位,(x,y+b)原图形上的点(x,y) ,向下平移b个单位,(x,y-b)总结规律2:图形上点的坐标变化与图形平移间的关系(1)横坐标变化,纵坐标不变:原图形上的点(x,y) ,如果要得到(x+a,y),要向右平移a个单位。
原图形上的点(x,y) ,如果要得到(x-a,y),要向左平移a个单位。
(2)横坐标不变,纵坐标变化:原图形上的点(x,y) ,如果要得到(x,y+b),要向上平移b个单位。
原图形上的点(x,y) ,如果要得到(x,y-b),要向下平移b个单位。
(3)横坐标、纵坐标都变化:原图形上的点(x,y) ,如果要得到(x+a,y+b),要向右平移a个单位,向上平移b个单位;原图形上的点(x,y) ,如果要得到(x+a,y-b),要向右平移a个单位,向下平移b个单位;原图形上的点(x,y) ,如果要得到(x-a,y+b),要向左平移a个单位,向上平移b个单位;原图形上的点(x,y) ,如果要得到(x-a,y-b),要向左平移a个单位,向下平移b个单位;第八章 二元一次方程组一、二元一次方程组二元一次方程:含有两个未知数,并且未知数的指数都是 1的方程叫做二元一次方程。