从InSAR干涉测量提取DEM
- 格式:pdf
- 大小:749.77 KB
- 文档页数:4
insar 技术生产 dem的原理和数据处理步骤一、引言合成孔径雷达(InSAR)技术是一种广泛应用于地球遥感领域的高分辨率成像雷达。
通过这种技术,我们可以获取地面高精度的几何形态和高度信息,进而生成数字高程模型(DEM),为地理、地质、环境等领域提供了重要的数据支持。
本篇文章将详细介绍insar技术生产DEM的原理和数据处理步骤。
二、insar技术生产DEM的原理insar技术通过重复的卫星扫描,获取地面的反射信号,经过信号处理和分析,可以重建地面的三维结构。
这种技术具有高分辨率、全天时、全天候工作、无损测量等优点。
在雷达信号处理中,我们可以通过对信号的干涉处理,得到同一地物的多幅图像的相位信息,进而利用相位信息反演地物的形状,得到DEM。
具体来说,我们可以通过对同一地物在不同时间获得的雷达图像进行干涉处理,得到地物表面的高度信息,再结合地物的反射率信息,通过一系列算法,可以精确计算出地物表面的三维形态。
三、数据处理步骤1. 数据获取:获取经过处理并配准好的SAR数据,确保数据的准确性和完整性。
2. 预处理:对获取的数据进行预处理,包括去除噪声、滤波、几何校准等,以提高数据的可用性。
3. 差分干涉处理:对预处理过的数据进行差分干涉处理,得到干涉图,通过解干涉图获得相位信息。
4. 相位解包裹:利用获得的相位信息进行相位解包裹,得到地面点的幅度和相位信息。
5. 高度计算:根据反射率或其他参数,结合幅度和相位信息,通过算法反演地物的高度信息。
6. 精度评估与后处理:对反演得到的高度信息进行精度评估,并进行后处理,如平滑、插值等,得到最终的DEM结果。
7. DEM成果输出:将DEM成果进行格式转换,并输出。
四、结论insar技术通过精确的干涉测量和先进的算法,可以有效地生产DEM,为地理、地质、环境等领域提供了重要的数据支持。
然而,由于雷达信号的复杂性以及地球曲率等因素的影响,DEM的生产过程中需要精细的处理和校准,以确保结果的准确性。
利用星载InSAR 技术提取镇江地区DEM 及其精度分析何敏,何秀凤河海大学卫星及空间信息应用研究所,南京(210098)摘 要:InSAR 技术是目前获取高精度数字高程模型(DEM )的一种新方法,为了分析InSAR 技术提取DEM 的精度,首先介绍了美国航天飞机雷达SRTM DEM 的精度和数据结构,然后以江苏镇江地区作为试验区,采用ERS1/2卫星影像来提取DEM ,并对星载SAR 提取的DEM 与SRTM 3弧秒分辨率DEM 的精度作了比较。
结果表明,利用星载SAR 提取的DEM 分辨率与SRTM 3弧秒分辨率的DEM 相当,能很好地显示出地形起伏(如山脉、沟谷)的纹理特征。
进一步的研究还表明,利用InSAR 技术提取DEM 的精度与SRTM 3 DEM 之间存在5米左右的系统误差,文中对产生这一系统误差的原因作了详细分析。
关键词:星载SAR ,InSAR 技术,SRTM ,DEM中图分类号:P237 文献标识码:A0. 引言精确的地形信息在地质、地形、水文、冰山、自然灾害监测、自然资源调查等领域有着十分重要的作用。
科研人员一直在进行各种探讨和研究,以求尽可能短时间内获取覆盖面积广、空间分辨率高、精度高的数字高程模型(DEM )。
合成孔径雷达(SAR )与其他遥感技术相比,具有全天候、全天时以及一定的地面穿透能力等独特优点[1,2]。
而干涉合成孔径雷达(InSAR)技术又充分利用了雷达所获取的相位信息,极大地增加了雷达数据所提供的信息量,扩大了SAR 的应用范围。
InSAR 技术为获取快速精确的DEM 提供了一个全新的方法,是雷达遥感的最新研究方向。
正因为如此,利用InSAR 技术提取DEM 的研究已成为世界各国地学领域研究的热点。
InSAR 提取DEM 又有星载和机载之分,本文重点研究星载SAR 影像提取DEM ,并分析所获得的DEM 精度。
美国航天飞机雷达SRTM DEM 是目前唯一免费提供全球性的DEM ,但是纵观国内外的参考文献,对于星载SAR 提取DEM 精度与SRTM DEM 精度作比较和分析的报道并不多见。
InSAR技术提取DEM的质量评价及精度分析
作者:李婉秋薛东剑郑洁
来源:《科技创新与应用》2016年第25期
摘要:合成孔径雷达的特点是分辨率高,具有全天时、全天候工作的能力,且对地物有穿透性,利用SAR影像获取DEM已经成为一种全新的数据获取方法。
文章阐述了InSAR工作的原理及数据处理流程,以ALOS数据为基础,利用InSAR技术提取DEM,将提取出来的DEM数据与GDEM数据比较,进行质量评价与精度分析,并分析其结果。
结果表明,利用InSAR技术提取的DEM具有一定研究价值。
关键词:合成孔径雷达干涉测量;DEM;精度分析。
65第2期周伟文:用星载InSAR技术获取DEM及误差分析利用星载InSAR技术获取DEM及误差分析周伟文(广东华远国土工程有限公司 广东中山 528400)Analysis of DEM Acquisition and Error Sources Using Space-borne InSAR TechniqueZHOU Weiwen摘 要:星载干涉合成孔径雷达(InSAR)技术是一种高效的数字高程模型(DEM)获取方法,对其展开探讨具有十分重要的意义。
对利用InSAR技术获取DEM的技术流程进行介绍,并分析利用星载InSAR技术获取DEM的误差来源。
关键词:星载干涉合成孔径雷达;数字高程模型;误差分析中图法分类号:P227当前,数字高程模型已经在国民经济、环境规划监测等领域得到了广泛的应用。
InSAR技术是一种数据覆盖范围广、经济、高效、便捷的DEM获取方法,具有全天候全天时、大面积成像等优点,因此,对利用星载InSAR技术获取DEM 的研究具有重要的实际意义。
本文对利用星载InSAR技术获取DEM的技术流程进行介绍,并分析了利用星载InSAR技术获取DEM的误差来源。
1 获取DEM的技术流程InSAR是微波遥感领域发展的重要方向,不仅具有SAR 的优点,而且由于利用了雷达回波的相位信息,使得InSAR 在获取地表数字高程模型和地形微小形变方面发挥了越来越重要的作用。
在地形复杂区域,选择数据时要选择合适的雷达卫星平台、斜视模式及入射角,尽量减少SAR 图像中的近距离压缩、透视收缩、叠掩和阴影。
对于平均坡度为30°左右的中等起伏地形,宜选用中等入射角的SAR 系统(如入射角为20°的ERS-1/2,SEASAT等),对于坡度达到60°的高起伏地形,宜选用低入射角SAR 系统(如入射角低至10°~15°的RADARSAT-1等)。
另外,波长对时间失相干也有较大影响,同一测区,传感器波长越大,成像受时间失相干影响越小。
InSAR生成DEM的方案设计——以上海为例韦炜韧(广西壮族自治区遥感信息测绘院, 广西 南宁 530023)摘要:合成孔径雷达干涉测量技术(InSAR)是近年来发展比较迅速且具有广泛应用潜力的一种新的对地观测技术。
InSAR 技术与传统的获取DEM的方法相比,具有全天候和全天时的成像能力,穿透能力强等优点。
本文根据上海市的具体情况,详细设计出一套InSAR生成上海市DEM的方案,对于数据选取和数据处理流程都进行了详细的阐述,并基于该方案,利用GAMMA软件进行了实验。
对于增强InSAR技术获取DEM的实用性以及提高生成的DEM的精度具有重要意义。
关键词:合成孔径雷达干涉测量;数字高程模型;基线估计;相位解缠一、InSAR生成DEM方案设计——以上海市为例上海大部分地区位于长江三角洲冲积平原,境内除西南处有少数丘陵和山脉外,全为坦荡低平的平原,水网密布,平均高度为海拔4米左右,地势呈东高西低之状。
本次方案采用欧空局ERS-1/2卫星的SAR数据来进行处理生成上海市DEM。
因为ERS-1/2的轨道比较稳定,覆盖的范围较为广泛,数据发布的策略也比较先进和规范。
SAR干涉生成DEM的数据处理的一般流程主要为以下几个步骤:主辅影像配准,干涉成像,去除平地效应,相位滤波,基线估计,相位高程转换,地理编码。
根据上海市的地形条件和选用的卫星数据,下面将具体阐述利用InSAR数据生成上海市DEM的每个步骤所采用的方法。
(一)图像配准方案SAR图像配准分为粗配准和精配准两个步骤。
本次方案粗配准采用基于卫星轨道参数的方法,精配准采用相干系数法。
由于本次方案选择的卫星是欧空局的ERS-1/2卫星,该卫星的精密轨道星历可以从荷兰DELFT大学网上免费下载,因此使用基于卫星轨道参数的配准方法能够满足粗配准的精度要求,而且较为简单方便。
利用相干系数法进行SAR主辅影像的精配准是一种最常用的方法之一,因为这种方法既考虑了影像数据的振幅信息,又考虑了相位信息,判断配准的依据十分充分[2]。
基于InSAR技术的DEM提取及误差分析作者:陈雷来源:《价值工程》2016年第09期摘要:合成孔径雷达具有全天时全天候的对地实时观测优势,结合干涉测量精度高的特点,InSAR技术能够提取高精度的数字高程模型以及对地表微小形变进行监测。
干涉测量利用其丰富的相位信息转化为高程信息,再加上获取SAR图像的优势使得InSAR提取DEM得以广泛应用,是近年来研究的热点之一。
本文以多种星载SAR数据为基础,应用多种SAR干涉处理软件进行DEM提取的研究,并进行精度对比。
首先阐述了合成孔径雷达的基本原理,并介绍了干涉测量的主要工作方式。
然后研究了InSAR生成DEM的基本处理流程,包括数据配准,干涉条纹图的生成,去平地效应和滤波,相位解缠,地理编码,DEM的生成。
以ERS-1/2和ENVISAT数据为例应用ERDAS IMAGINE的InSAR模块进行处理,每一步都给出了具体的说明。
Abstract: The synthetic aperture radar has the advantages of all-weather and all-time observation for the ground. Combined with the characteristics of high interferometry precision,InSAR technology can extract high precision digital elevation model and monitor the small deformation of the surface. Interferometry transforms its abundant phase information into elevation information. The advantage of accessing SAR image makes the application of extracting DEM by InSAR more wide. It is one of the hot spot of research in recent years. Based on a variety of spaceborne SAR data, this paper uses many SAR interference processing softwares to study DEM extraction and carry out the precision comparison. It firstly expounds the basic principle of synthetic aperture radar and introduces the main work pattern of interferometric measure. And then, it studies the basic processing procedure of InSAR to generate DEM, the processing procedure includs data registration, the generation of interference fringes pattern, elimination of flat-earth effect and smoothing, phase unwrapping, geocoding, DEM generation. ERS-1/2 and ENVISAT data is taken as an example to process by tha application of InSAR module of ERDAS IMAGINE, each step is given the specific instructions.关键词:干涉合成孔径雷达;影像配准;干涉条纹图;相位解缠;DEMKey words: interferometric synthetic aperture radar;image registration;interference fringes pattern;phase unwrapping;DEM中图分类号:P237 文献标识码:A 文章编号:1006-4311(2016)09-0221-040 引言近年来,随着数字地球、数字中国、数字区域、数字城市等研究在全球的蓬勃展开,DEM为这些数字工程提供着重要的空间数据支持,是其创建和应用的基础。
文章编号:1005-6033(2010)01-0157-04收稿日期:2009-11-06基于I n S A R的DEM 获取数据处理流程及方法张淑燕,邢立新,梁立恒(吉林大学地球探测科学与技术学院,吉林长春,130026)摘要:合成孔径雷达干涉测量技术(I nSAR)是以复数据提取的相位信息为源获取地表三维信息,与传统的获取数字高程模型的方法相比,InSAR 技术在获取DEM 方面具有全天候、大范围、高精度等优势。
详细介绍了基于I nSAR的DEM 获取数据处理流程及方法。
关键词:数字高程模型;合成孔径雷达干涉测量;数据处理中图分类号:P225.1文献标识码:A数字高程模型(DEM)是人们研究地表过程、构造地貌的一种行之有效的方法。
伴随3S(GI S,R S,GP S)技术的发展和成熟,数字高程模型(DEM)已成为地学研究的一个重要组成部分。
高精度的数字高程模型数据在地质、地形、水文、自然灾害监测、自然资源调查等领域有着重要的应用[1]。
获取数字高程模型的方法有地面测量、地形图等高线的数字化、航空摄影测量等,这些方法既费时又费力。
近年来,随着遥感技术的不断发展,特别是合成孔径雷达卫星技术的发展,利用合成孔径雷达干涉测量技术(InSAR)提取大规模、高精度数字高程模型已成为一种重要的手段[2]。
尤其是2000 年2 月“奋进号”航天飞机的发射[3],更体现了雷达干涉测量技术获取数字高程模型的高速率、大区域、高精度等优点。
随着雷达卫星的相继发射,可用于进行雷达干涉测量提取DEM 的I nSAR数据也相继增多,其干涉原理基本是一致的。
本文拟介绍图像配准、增强农村防灾减灾能力的重要保障。
我国各种自然灾害打击的对象主要是农村,近几年来发生的重大农村灾害导致的严重损失逐渐暴露出我国农村“靠天吃饭”现象的存在以及监测预警设施的薄弱。
农村灾害的监测和预警必须要具备针对性、及时性、准确性和多样性等特点,农业气象观测业务站点的数量和地震宏观观测点的数量是反映农村灾害监测密度的指标。
基于InSAR技术在山地区域DEM提取及精度评定摘要:近年来,随着数字地球、数字中国、数字区域、数字城市等研究在全球的蓬勃展开,DEM为这些数字工程提供着重要的空间数据支持,是其创建和应用的基础。
随着遥感技术的发展,利用遥感影像获取山区DEM在我国测绘工作也已经得到广泛应用。
文章重点就基于InSAR技术在山地区域DEM提取及精度评定进行研究分析,以供参考和借鉴。
关键词:InSAR技术;山地区域;DEM提取;精度评定引言随着科技的进步,航空航天业的发展,InSAR技术成为测绘行业获取地面高程信息的全新手段。
雷达波遥感不同于光学影像遥感,属于主动式遥感,可以提供全天时服务。
另外,雷达波具有穿透性,能透过云层、浓雾、烟尘等,可以提供全天候服务,为光学传感器困难区域填补空白。
InSAR技术的最早应用领域就是数字地面高程提取,后来随着传感器升级,卫星数量增多,该技术在地形测绘、海洋表面状态监测、农作物监测以及地表形变监测等方面得以广泛应用。
雷达数据获取时传感器搭载在飞机上或者卫星上,数据处理的方式和关键技术也会有所差异。
1数字高程模型(DEM)的特点1.1容易以多种形式显示地形信息地形数据经过计算机软件处理后,产生多种比例尺的地形图、纵横断面图和立体图,而常规形图一经制作完成后,比例尺不容易改变,如要改变比例尺或者要绘制其他形式的地形图,则需要人工处理。
1.2精度不会损失常规地图随着时间的推移,图纸将会变形,失掉原有的精度,而DEM采用数字媒介因而能保持精度不变。
另外,人工方法由常规的地图制作其他种类的地图,精度会受到损失。
而由DEM直接输出,精度可得到控制且不会损失。
1.3容易实现自动化、实时化常规地图要增加和修改都必须重复相同的工序,劳动强度大而且周期长,不利于地图的实时更新,而DEM由于是数字形式的,所以增加或改变地形信息只需将修改信息直接输入到计算机,经软件处理后立即可实时化地产生各种地形图。
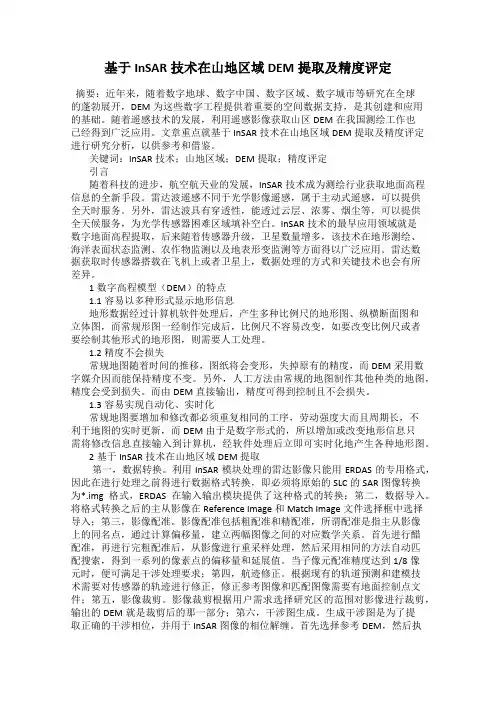
2基于InSAR技术在山地区域DEM提取第一,数据转换。
第41卷第5期2018年5月测绘与空间地理信息GEOMATICS&SPATIALINFORMATIONTECHNOLOGYVol.41ꎬNo.5Mayꎬ2018收稿日期:2017-05-16基金项目:黑龙江测绘地理信息局科技项目(201605)资助作者简介:裴㊀旭(1989-)ꎬ女ꎬ黑龙江北安人ꎬ助理工程师ꎬ硕士ꎬ2015年毕业于昆明理工大学测绘工程专业ꎬ主要从事遥感影像生产与应用研究工作ꎮ基于InSAR技术在山地区域DEM提取及精度评定裴㊀旭ꎬ李㊀岩ꎬ王立娜ꎬ周㊀亮(黑龙江地理信息工程院ꎬ黑龙江哈尔滨150081)摘要:利用InSAR技术对四景ENVISAT-ASAR雷达数据进行DEM提取ꎮ简述了InSAR测高的原理ꎬ总结了SAR数据的处理方法ꎮ获取了两组研究区域DEM成果ꎬ经精度评定ꎬ成果能够满足1ʒ50000比例尺DEM产品的精度要求ꎮ同时ꎬ实验证明InSAR技术可以快速地获取大面积DEMꎮ关键词:InSARꎻDEMꎻ相位滤波ꎻ相位解缠中图分类号:P231㊀㊀㊀文献标识码:A㊀㊀㊀文章编号:1672-5867(2018)05-0033-04DEMExtractioninMountainousRegionbyInSARTechnologyandPrecisionAssessmentPEIXuꎬLIYanꎬWANGLinaꎬZHOULiang(HeilongjiangInstituteofGeomaticsEngineeringꎬHarbin150081ꎬChina)Abstract:InthispaperꎬInSARtechnologywasusedtoextractDEMof4ENVISAT-ASARimages.ThispaperbrieflyintroducedtheprincipleofInSARheightmeasurementandsummarizedtheprocessingmethodsofSARdata.TheresultsoftwogroupsofresearchareaDEMwereobtainedꎬandtheprecisioncanmeettheprecisionrequirementof1ʒ50000DEMproducts.MeanwhileꎬtheexperimentalresultsshowthatInSARtechnologycanquicklyobtainlargeareaDEM.Keywords:InSARꎻDEMꎻphasefilteringꎻphaseunwrapping0㊀引㊀言随着科技的进步ꎬ航空航天业的发展ꎬInSAR技术成为测绘行业获取地面高程信息的全新手段ꎮ雷达波遥感不同于光学影像遥感ꎬ属于主动式遥感ꎬ可以提供全天时服务ꎮ另外ꎬ雷达波具有穿透性ꎬ能透过云层㊁浓雾㊁烟尘等ꎬ可以提供全天候服务ꎬ为光学传感器困难区域填补空白ꎮInSAR技术的最早应用领域就是数字地面高程提取ꎬ后来随着传感器升级ꎬ卫星数量增多ꎬ该技术在地形测绘㊁海洋表面状态监测㊁农作物监测以及地表形变监测等方面得以广泛应用ꎮ雷达数据获取时传感器搭载在飞机上或者卫星上ꎬ数据处理的方式和关键技术也会有所差异ꎮ本文重点研究星载数据的处理方法及结果分析ꎬ在前人研究的基础上ꎬ研究采用EVVISAT-ASAR数据对山地区域提取DEM的研究数据处理的步骤方法DEM并针对关键技术重点分析ꎬ总结影响精度的原因ꎮ1㊀InSAR干涉测量的基本原理InSAR技术就是合成孔径雷达干涉测量ꎬ是在合成孔径雷达技术提出后应运而生的ꎮ该技术是利用同一区域的两景具有相干性的SAR影像ꎬ通过干涉处理获得干涉相位ꎬ再利用干涉相位提取地面目标的高程信息[1]ꎮ为精确计算地面点的高程信息ꎬ相位信息要结合卫星轨道参数数据㊁雷达波长信息㊁波束的入射角信息㊁天线基线长度等各参数和文件[2]ꎮ根据平台的不同ꎬ雷达数据获取可以分为重复轨道单天线模式和双天线单轨道模式ꎮ下面以双天线单轨道模式为例ꎬ理论说明InSAR测高的原理ꎮ假设传感器搭载平台两部天线分别为A1和A2ꎬA1发射信号ꎬA1㊁A2同时接收回波ꎬ天线位置如图1所示ꎮ天线所在轨道高度为Hꎬ入射角为θꎬ探测目标点的高程为hꎬA1和A2至地面点的斜距分别为R1和R2ꎮ天线相位中心连线为基线Bꎬ相位的表达式为:φ=φ1-φ2=2πλP(R2-R1)(1)式中ꎬλ为雷达波波长ꎻP为模式系数ꎮ双天线单轨道模式时P=1ꎬ单天线重复轨道模式时P=2ꎬ因为双天线接收信号ꎬ干涉图体现的是往返双程的相位差ꎮ经影像配准后ꎬ将对应像素共轭相乘ꎬ得到干涉图相位差ꎮ相位差函数表达为:φM=arctanlm(uint)Re(uint)éëêêùûúú(2)式中ꎬuint是共轭相乘的值ꎬIm代表实部ꎬRe代表虚部ꎮ求得的相位差φw是一个[0ꎬ2π]区间内的值ꎬ称为主值ꎬ整周相位个数需要通过相位解缠方法求解ꎮ已知沿A1P传播的波和沿A2P传播的波之间的绝对相位差为φꎬ根据图1所示几何关系得:R22=R21+B2-2R1Bcos(π2-θ+α)(3)sin(θ-α)=cos(π2-θ+α)=R22-R21+B22R1B=(R2+R1)(R2-R1)2R1B+B2R1(4)因为B≪2R1ꎬ这里忽略[E]2R1项ꎬR1+R2ʈ2R1ꎬ再代入式(3)得ꎬsin(θ-α)=(R2-R1)B=-λφ2πPB(5)可以得出θ的表达式:θ=α-arcsinλφ2πPBéëêùûú(6)图1得到的几何关系为:h=H-R1cosθ(7)y=R1sinθ(8)式(6)㊁式(7)㊁式(8)表达了干涉测量相位差φ与地面点h之间的数学关系ꎮ从理论上解释了ꎬ已知天线的姿态和位置(参数B㊁H㊁θ)和雷达系统参数入射角θꎬ就可以求得地面点的高程值hꎮ图1㊀雷达干涉测量原理Fig.1㊀Prinipleofsyntheticapertureradarinterferometry2㊀数据处理流程本次实验使用的数据为ENVISAT-ASAR数据ꎬ软件采用在ENVI遥感图像处理软件平台之上的高级雷达图像处理软件SARScapeꎮ基本流程包括影像聚焦处理㊁影像配准㊁干涉图去平㊁干涉图滤波㊁相位解缠㊁轨道精炼和重去平㊁相位转换高程ꎬ如图2所示ꎮ图2㊀数据处理流程图Fig.2㊀Flowchartofdataprocessing3㊀ASAR数据实验分析3.1㊀数据选取原则研究区域位于滇中高原的东部ꎬ坐标为东径102ʎ18ᶄ 102ʎ39ᶄꎬ北纬24ʎ52ᶄ 25ʎ5ᶄꎬ南北长45kmꎬ东西宽约40kmꎮ研究区域内地质构造复杂ꎬ地形起伏较大ꎬ区域东西面为两条南北向断裂带ꎬ南北两面受东西和北东断裂控制ꎬ区内形成断陷盆地ꎮ地形为东南地势高㊁西北地势低ꎬ有3个山间盆地ꎬ其他位置为山区㊁半山区地形ꎮSAR数据来自于欧空局发射的对地观测卫星ENVISAT-ASARꎮASAR的工作波段为C波段ꎬ波长5.6cmꎬ极化方式为多极化ꎬ具有观测角度可变㊁宽幅成像等特点ꎮASAR传感器有5种模式ꎬ一般用于提取DEM的为IM模式ꎮ在干涉图去平过程中ꎬ还需要参考DEM数据ꎮ本实验采用的是SRTM-3的90m分辨率产品ꎮ同时ꎬ聚焦处理㊁基线估算㊁影像配准和干涉图去平等过程都需要用到卫星的轨道信息ꎮ实验中采用DORIS精密轨道数据ꎬ格式为DOR_VORꎮ用星载SAR数据处理来提取DEMꎬ两景影像选取很重要ꎮ影像之间具有良好的相干性ꎬ才能保证高程的测量精度ꎮ良好的相干性需要满足以下3个条件:1)适合的基线长度ꎮ为获取更高精度的DEM产品ꎬ一般希望垂直基线越长越好ꎬ但也不能超过临界基线[3]ꎮ当两幅SAR影像的垂直基线过长大于临界基线时ꎬ会造成两幅影像失相干ꎬ无法形成干涉ꎮ2)两次成像时地面的变化要小ꎮ星载模式下ꎬ尽量缩短时间基线可以适当减少地面的散射变化ꎮ3)成像处理时要有较好的相位保持ꎮ成像处理器必须保持回波信号的相位信息才能利用成像处理后的图像进行干涉ꎮ3.2㊀实验步骤实验选取四景ENVISAT-ASAR雷达数据ꎬ分别为2009年两景㊁2010年两景ꎮ同年份两景数据分别组成影像对ꎬ时间基线均为35dꎮ分别进行基线解算ꎬ2009年数43㊀㊀㊀㊀㊀㊀㊀㊀㊀㊀㊀㊀㊀㊀测绘与空间地理信息㊀㊀㊀㊀㊀㊀㊀㊀㊀㊀㊀㊀㊀㊀㊀㊀2018年据对垂直基线为543.818mꎬ2010年数据对垂直基线为154.849mꎮ首先ꎬ将原始L0级数据做聚焦处理ꎬ将分散的原始接收的回波信号沿距离向和方位向聚集到一个像素单位中ꎮ经聚焦后得到单视复数影像ꎮ单视复数影像存在大量斑点ꎬ需要进行多视处理去除噪声ꎬ提高信噪比ꎮ实验数据采用距离向视数与方位向视数1ʒ5的多视窗口ꎬ得到多视强度图ꎬ如图3所示ꎮ图中纹理清晰区域为山地ꎬ颜色亮度越大后向散射系数越大ꎮ图3㊀多视强度图Fig.3㊀Intensityimage第二步进行影像配准和干涉图生成ꎮ影像配准经过粗配准和精配准两个过程ꎬ粗配准依靠轨道偏移量参数ꎬ配准精度在几十个像素级[4]ꎮ精配准使用交叉相关技术对覆盖同一区域的多景影像进行自动配准ꎬ精度达亚像素级ꎮ配准后得到干涉图ꎬ如图4所示ꎮ图中明暗条纹干涉明显ꎬ明暗条纹平直处地形平坦ꎬ条纹弯曲处地势有起伏ꎮ图4㊀去平前生成的干涉图Fig.4㊀Interferogrambeforeeliminatingflateffect第三步干涉图去平地效应ꎮ利用参考DEM数据ꎬ过滤干涉图中相关的地形和常数相位ꎬ去除地形相位分量ꎬ为后续处理提供更好条件ꎮ去平后干涉图如图5所示ꎮ图5㊀去平后生成的干涉图Fig.5㊀Interferogramaftereliminatingflateffect第四步干涉图滤波[5]ꎮ实验中采用后置滤波处理ꎬ滤出干扰噪声ꎮ分别采用自适应滤波器㊁Boxcar滤波器和Goldstein滤波器ꎮ实验采用相干系数来评价滤波效果的优劣ꎮ滤波效果的优劣是通过统计相干系数评价的ꎬ相干系数数值比较见表1ꎮ表1㊀相干系数数值比较Tab.1㊀Coherentcoefficientnumericalcomparison相干系数图最大值最小值平均值Adaptive滤波0.96350.00050.3678Boxcar滤波0.84070.00070.1871Goldstein滤波0.97930.00040.4545通过3种滤波方法的比较分析ꎬ滤波效果从Adaptive㊁Boxcar㊁Goldstein依次变好ꎬ但3种算法的时间消耗也依次增加ꎮ在数据量不大的情况下ꎬ可优先考虑Glodstein滤波方法ꎮ第五步相位解缠ꎮ相位解缠是提取DEM的关键技术ꎬ相位结果直接影响测高精度[6]ꎮ实验采用3种算法对同一幅干涉图进行处理ꎬ比较分析各算法的适用条件ꎮ3种算法分别为区域增长法㊁最小费用流法㊁改进的最小费用流法ꎮ实验区域通过比较ꎬ3种算法得到相位解缠图差别不大ꎬ统计的数值分布图趋势基本保持一致ꎮ相位解缠图数值比较见表2ꎮ表2㊀相位解缠数值比较Tab.2㊀Numericalcomparisonofphaseunwrapping解缠算法最小值(min)最大值(max)平均值(Mean)标准差(Stdev)RegionGrowing-6.349813.68213.29641.9747MCF-7.725814.38203.29351.9841DelaunayMCF-8.732014.46223.29321.9825从统计数据上看ꎬ3种方法得到的解缠效果基本一致ꎬ虽最大值与最小值略有差异ꎬ但这种差异由个别像素决定ꎬ不影响整体结果ꎮ一般ꎬ区域增长法算法相对简单ꎬ效率更高ꎬ在相干性较好的区域可优先选择使用ꎮ最小费用流法算法相对复杂ꎬ处理需要更多时间ꎬ针对一些复杂区域ꎬ比区域增长法效果更好ꎮ改进的最小费用流法在使用经验上总结ꎬ与最小费用流法差别不大ꎬ一般很少采用ꎮ第六步轨道精炼和重去平ꎮ轨道精炼是利用DORIS精密轨道数据ꎬ计算卫星轨道位置和速度的微小偏移量ꎬ再将改正值更新到数据头文件中ꎮ重去平是在轨道精炼之后重新对干涉图做去平地效应处理ꎮ第七步相位转换到高程ꎮ这是一个将解缠㊁校准后的实际相位计算到高程的过程ꎮ利用相位解缠图将相位53第5期裴㊀旭等:基于InSAR技术在山地区域DEM提取及精度评定信息转换成高程信息ꎬ并地理编码到指定坐标系下[7]ꎮ实验获取得到的两组DEM成果如图6所示ꎮ图6㊀生成的DEMFig.6㊀DEMgeneration3.3㊀实验结果分析采用单点法验证对研究区域DEM成果进行精度评定ꎮ在DEM成果重叠区均匀采样20个点ꎬ将样本一与样本二的高程值比较ꎬ见表3ꎮ高程误差最大值为6.06mꎬ该样本点处于一片森林区域ꎬ森林区域雷达波会发生体散射和组合散射ꎬ对地面目标的回波识别有很大影响ꎮ求得样本高程均方差为ʃ4.007mꎮ依据1ʒ50000地形图测图标准ꎬ该精度能够满足山地类型国家1ʒ50000比例尺DEM一级产品的精度指标要求ꎮ表3㊀样本点高程值及误差表Tab.3㊀Elevationvaluesanderrorofsample点号BLSample2H/mSample3H/m高程差H/m125ʎ05ᶄ11.05ᵡ102ʎ21ᶄ12.00ᵡ2082.142077.164.98225ʎ04ᶄ11.35ᵡ102ʎ27ᶄ14.09ᵡ2359.122353.066.06325ʎ03ᶄ48.47ᵡ102ʎ30ᶄ17.19ᵡ2230.062233.51-3.45425ʎ02ᶄ12.79ᵡ102ʎ33ᶄ44.41ᵡ2136.132140.20-4.07525ʎ00ᶄ36.40ᵡ102ʎ21ᶄ25.73ᵡ2079.462075.434.03625ʎ00ᶄ04.36ᵡ102ʎ25ᶄ42.07ᵡ1873.311868.844.47724ʎ59ᶄ18.59ᵡ102ʎ29ᶄ53.83ᵡ1962.051956.485.57续表3Tab.3(Continued)点号BLSample2H/mSample3H/m高程差H/m824ʎ58ᶄ44.26ᵡ102ʎ32ᶄ15.73ᵡ2182.262185.80-3.54924ʎ56ᶄ56.68ᵡ102ʎ20ᶄ26.22ᵡ1904.731907.62-2.891024ʎ55ᶄ56.44ᵡ102ʎ23ᶄ21.65ᵡ1872.971874.08-1.111124ʎ56ᶄ13.05ᵡ102ʎ27ᶄ03.70ᵡ1887.701883.514.191224ʎ55ᶄ18.61ᵡ102ʎ32ᶄ28.31ᵡ1993.631996.59-2.961324ʎ54ᶄ02.23ᵡ102ʎ19ᶄ08.01ᵡ1831.371834.37-3.001424ʎ53ᶄ25.99ᵡ102ʎ23ᶄ13.98ᵡ1975.001973.291.711524ʎ52ᶄ39.75ᵡ102ʎ27ᶄ14.09ᵡ1865.821860.115.711624ʎ52ᶄ27.98ᵡ102ʎ29ᶄ42.80ᵡ1872.511872.310.201724ʎ50ᶄ57.06ᵡ102ʎ17ᶄ58.56ᵡ2056.482059.25-2.771824ʎ51ᶄ11.42ᵡ102ʎ21ᶄ57.05ᵡ2039.842044.81-4.971924ʎ48ᶄ51.48ᵡ102ʎ27ᶄ36.50ᵡ2043.962049.17-5.212024ʎ48ᶄ21.72ᵡ102ʎ30ᶄ19.00ᵡ2119.042115.663.384㊀结束语从上面的实验研究可以看出ꎬ合成孔径雷达干涉测量技术提取DEM具有可行性ꎬ且ENVISAT-ASAR数据提取得到的成果能够满足1ʒ50000比例尺DEM产品的精度要求ꎮInSAR技术大面积提取DEM具有高效㊁快速㊁节省人力等特点ꎬ并且能够填补传统光学遥感困难区的空白ꎮ随着SAR数据分辨率的提高ꎬ更优质的数据能够得到更高精度的DEMꎬ从而挖掘InSAR技术提取DEM的潜力ꎮ参考文献:[1]㊀李平湘ꎬ杨杰.雷达干涉测量原理与应用[M].北京:测绘出版社ꎬ2006.[2]㊀王志勇ꎬ张继贤ꎬ张永红.从InSAR干涉测量提取DEM[J].测绘通报ꎬ2007(7):27-29.[3]㊀亓宁轩.InSAR相位解缠算法的比较[J].测绘与空间地理信息ꎬ2016ꎬ39(3):199-201ꎬ204.[4]㊀张红ꎬ王超ꎬ吴涛ꎬ等.基于相干目标的D-InSAR方法研究[M].北京:科学出版社ꎬ2009.[5]㊀廖明生ꎬ林珲ꎬ张祖勋ꎬ等.InSAR干涉条纹图的复数空间自适应滤波[J].遥感学报ꎬ2003ꎬ7(2):98-105.[6]㊀张俊娜ꎬ邓喀中ꎬ范洪东ꎬ等.InSAR相位解缠方法应用比较[J].现代测绘ꎬ2011ꎬ34(4):12-14.[7]㊀单新建ꎬ刘浩.利用干涉合成孔径雷达技术提取数字地面模型[J].国土资源遥感ꎬ2001(2):43-47.[编辑:张㊀曦]63㊀㊀㊀㊀㊀㊀㊀㊀㊀㊀㊀㊀㊀㊀测绘与空间地理信息㊀㊀㊀㊀㊀㊀㊀㊀㊀㊀㊀㊀㊀㊀㊀㊀2018年。
InSAR提取DEM的原理与实践第17卷第5期2008年1O月测绘工程ENGINEERINGOFSURVEYINGANDMAPPINGV o1.17№.5Oct.,2008InSAR提取DEM的原理与实践胡波,朱建军,张长书(中南大学信息物理工程学院,湖南长沙410083)摘要:介绍合成孔径雷达干涉测量的原理和DEM获取流程.基于Linux操作系统,利用Gamma软件处理平台,对上海某地区ERS-1/2卫星影像数据进行处理,成功提取高精度的数字高程模型. 关键词:合成孔径雷达;数字高程模型;合成孔径雷达干涉测量;数据处理中图分类号:P237文献标识码:A文章编号:10067949(2008)05—0057—03 TheprincipleandpracticeofgeneratingDEMfromInSARHUBo,ZHUJian-jun,ZHANGChang—shu (DepartmentofSurveyingandIrandInformationEngineering,CentralSouthUniversity,Ch angsha410083,China)Abstract:Inthispaper,themainprincipleofInSARandacquiringflowofDEMareintroduced .BasedonGammasoftwareprocessingplatforminIinuxsystem,UsingtheERSSARdata,itsuccessfull yobtainedaccuratedigitalelevationmodelofanareainShanghai.Keywords:SAR;DEM;InSAR;dataprocessing合成孔径雷达干涉测量(SyntheticApertureRadarinterferometry)技术诞生于2O世纪6O年代末,是将由雷达影像复数据导出的相位信息作为信息源提取地表三维信息的一项技术.1nSAR技术成功地综合了合成孔径雷达原理和干涉测量技术,利用传感器的系统参数,姿态参数和轨道之间的集几何关系等精确测量地表某一点的三维空间位置及微小变化.InSAR是利用两部天线在同一次飞行中所得到的同一地区的两幅SAR影像进行干涉,提取干涉相位,或利用两幅在不同雷达站所获取的同一地区的SAR影像进行干涉,提取干涉相位,根据干涉相位与雷达的波长,天线位置,入射角的关系获取地面高度信息的方法.InSAR技术的特点在于它充分利用雷达波束的相位信息,形成地形的干涉图,然后通过测定相位差来确定地面点高程.本文通过对InSAR提取DEM理论的分析,基于Gam—ma干涉处理软件,利用ERS卫星提供的SAR数据对上海某地区进行实验研究,取得了很好的效果.1InSAR提取DEM的几何原理图1干涉雷达几何示慝图一区域成像的位置.A的轨道高度为H,基线长为B,水平角为a,入射角为0,地面目标S点的高程为H.A和A.至地面点P的斜距分别为R(R一R)和R(R一R+△R);将基线沿视线向方向分解,得到平行于视线向分量B和垂直于视线向分量Bv,从A发射波长为的信号经目标点P反射后被A接收,得到测量相位相x,-t蔫A星A篙.㈩相几何关系图.假设和.是卫星两次对同……收稿日期:2007—12—12基金项目:国家自然科学基金资助项目(40404001);国家863专题项目(2006AA122156)作者简介:胡波(1983~),男,硕士研究生.58?测绘工程第17卷另一轨道上A卫星的测量相位为一(R+AR),(2)则A和Az关于目标P点的相位差为===l一===一△R.(3)根据图中的几何关系,利用余弦定理可得sin(0--a)一.(4)由于R>>AR,R》B,式(4)可简化为△R≈Bsin(0一a).(5)由式(3),式(5),可以解算出0,再根据式(6)就可确定P点高程.h—H—Rcos0.(6)2InSAR数据处理流程1nSAR数据处理基本流程如图2所示.复图象1——r—一—E复图象2卜fl幸Il滤H波应lI相Il高位ll程解H计缠Il算地理编码图2InSAR数据处理基本流程1)选择合适的SAR干涉数据集.针对不同的干涉应选取合适的SAR干涉图像对,成功地进行InSAR处理.要求进行干涉处理的SAR图象对必须相干.2)SAR信号数据处理成SLC图象.如果所获取的数据是sAR原始信号,必须对SAR信号进行成像处理,生成单视复影像(SLC).3)SAR图象对的精确配准.在进行SAR干涉测量时,SAR图象对必须进行精确配准以保证输出的干涉条纹具有良好的相干性.干涉纹图受配准误差的影响可以通过研究相干强度分析出来,通常图象的配准误差必须在1/8个像元以下才对干涉条纹的质量没有明显的影响.4)生成干涉图和计算相干系数.配准后的图象对作共轭相乘生成干涉图.采用最大似然估算器计算相干系数.一般情况下,相干系数存在一定的偏差,通过对相干估算值进行空间平均可纠正这种偏差.5)去"平地效应"."平地效应"是高度不变的平地在干涉纹图中所表示出来的干涉条纹随距离向和方位向的变化而呈周期性变化的现象."平地效应"可通过对干涉信号乘以复相位函数来去除.6)干涉纹图的滤波和二次采样.通常需要对干涉纹图进行滤波和二次采样,利用滤波消除顶底位移对数据的影响,增加干涉纹图的信噪比.二次采样是为了减少后期数据处理的数据量.7)相位解缠.相位解缠就是从相位差图象中恢复真实相位差的过程.相位解缠是InSAR处理中尤为关键的一步,相位解缠结果的好坏直接影响InSAR的最终数据产品.8)高程计算和地理编码.干涉测量的几何参数校正和解缠相位到高程数据的转换,利用公式可实现解缠相位到高程数据的转换.InSARDEM所处的坐标系是SAR系统的斜距一方位坐标系,为了将DEM提供给最终用户使用,DEM必须转换到通用的地理坐标系中.3实验及结果分析实验中采用的是ERS一1和ERS一2的数据,实验区域为上海某地区,此ERS一1和ERS一2数据为隔天成像的复影像数据.使用Gamma软件对该地区影像数据进行处理.Gamma软件是由瑞士的Aktiengesellschaft—AG公司生产,其创始人是Dr.Charles和Dr.UrsWegmuller两位博士.该软件可以在Unix,Linux或Windows3种操作系统下运行.但在Windows环境下必须要用cygwin来模拟Unix方可使用.它有6个模块,分别是MSP, ISP,DIFF&GEO,LAT,IPTA和DISP,可以处理的数据类型有ENVISAT,ERS1/2,Radarsat等. Gamma软件生成DEM的主要步骤和命令如下: 1)SAR数据的读取.—}SLCDataTranscriptionandProcessingPa—rameterGeneration:par—ASAR/par—ESA—ERS{par_RSAT—SLC2)配准和干涉.一DELFT—vec2Initialoffsetestimation:create—offset-,-init—offset—orbit|init—offset-~Precisionestimationofoffsetpolynomials: offset~pwr{offset—SLC--~offset—fit--~Computenormalizedinterferogramandreg—isteredintensityimages:interf_SLC,—+Estimationofinterferometricbaselineand removecurvedEarthphasetrend:baseorbit/ base—est—fftph—slope—base--~cc—wave-~rasmph—'raSCC3)滤波.---~Adaptivefilteringofinterferometricphase: adf4)解缠.corr_flagneutron--~residue--,-ree—gzw grassesrasrmg第5期胡波,等:InSAR提取DEM的原理与实践5)地理编码.-+Geocodinglookuptablederivation:createdem_par---~gc_map—geocode该区域影像的相干性很好,能生成较好的相干条纹.图3给出了该地区的相干图,已经做了多视处理.图4为滤波后的干涉图.图3相干图图4滤波后的干涉图图5显示的是解缠后的干涉图.选取上海中心地区生成DEM,由于中心地区高楼建筑较多,相干性好,更具有代表性.图6为地理编码后的DEM三维显示图.图5解缠后的干涉图图6地理编码后的DEM三维显示图可以看出,无论从相干图还是干涉图质量,图象都非常清晰,且斑点噪声很少,滤波后的图象更加光滑.最后通过建桥进行解缠,使得解缠后的图象更加接近事实,这样克服了由于孤岛而无法进行解缠的困难.这也是Gamma软件优于其他软件之处. 可以看出,由于数据只相差1d,而且截取的是上海市区生成DEM,图象相干性较好,DEM图起伏不大,比较平坦.4结束语利用InSAR技术获取大区域,高精度数字高程模型已经显示了巨大的潜力.本文通过对InSAR提取DEM理论的深入分析,以Gamma软件为基础,在Linux系统下,利用欧空局提供的ERS卫星数据,提取上海某地区高精度的数字高程模型.参考文献[1]舒宁.雷达影像十涉测量原理[M].武汉:武汉大学版社,2003.[2]李平湘,杨杰.雷达测量原理与应用[M.北京:测绘出版社,2006.[3]李陶.重复轨道星载SAR差分干涉监测地表形变研究[D].武汉:武汉大学,200乱[4]张红.D-InSARP()I一InSAR的方法及应用研究[D]. 北京:中科院,2002.[]王超,张红,刘智.星载合成孑L径雷达干涉测量[M].北京:科学出版_丰十,2002.[6]舒宁.雷达遥感原理[M].北京:测绘出版社,1997.[7]MASSONNETD,R()SSIM,CARMONAC,eta1.The displacementfieldofthelandersearthquakemappedby radarinterferometryI-j].Nature,1993,364(8):138142.F-8]ZEBKERH.A,ROSERP.A,GOIDSTEINR.M.ela1.OnthederivationofcoseismicdisplacementfieldsU singdifferentialradarinterfere-ometry-thelandersearth—quake[J].J.Geophys.Res,1994,99:19.[责任编辑:郝丽英]。
InSAR提取DEM的原理与实践
胡波;朱建军;张长书
【期刊名称】《测绘工程》
【年(卷),期】2008(017)005
【摘要】介绍合成孔径雷达干涉测量的原理和DEM获取流程.基于Linux操作系统,利用Gamma软件处理平台,对上海某地区ERS-1/2卫星影像数据进行处理,成功提取高精度的数字高程模型.
【总页数】3页(P57-59)
【作者】胡波;朱建军;张长书
【作者单位】中南大学信息物理工程学院,湖南,长沙,410083;中南大学信息物理工程学院,湖南,长沙,410083;中南大学信息物理工程学院,湖南,长沙,410083
【正文语种】中文
【中图分类】P237
【相关文献】
1.基于InSAR技术的DEM提取及InSAR DEM精度与地形因子的关系 [J], 张博;张文君;蔡国琳
2.基于InSAR技术在山地区域DEM提取及精度评定 [J], 裴旭;李岩;王立娜;周亮
3.INSAR高精度DEM提取方法及其精度分析 [J], 朱俊聪
4.基于InSAR技术的大别山DEM提取及地貌特征分析 [J], 于书媛;杨源源;丁娟;王义;骆佳骥
5.利用InSAR技术提取厦门市DEM及其精度分析 [J], 林晓萍
因版权原因,仅展示原文概要,查看原文内容请购买。
InSAR技术用于西安地区DEM生成的精度分析杨成生1,赵超英1,季灵运2(1. 长安大学地质工程与测绘工程学院,西安 710054;2. 国家地震局第二形变监测中心,西安 710054)摘要:InSAR具有能够实现全天时、全天候的对地观测等特点,现已成为空间对地观测技术的研究热点。
本文论述了合成孔径雷达干涉测量(InSAR)技术生成DEM的原理、方法以及该过程存在的误差、减弱办法,最后对利用InSAR生成的西安地区DEM与1:5万比例尺的外部DEM进行了比较,并分析了其精度。
关键词:合成孔径雷达干涉测量;数字高程模型;精度分析中图分类号:P228.6 文献标识码:BAbstract:InSAR has already become a hot topic of the technique that can observe earth from space because of its day to night and all-weather imaging capability. This paper discusses the principle of DEM generation from synthetic aperture radar interferometer (InSAR) technique,processing,existed errors and the method for error mitigation. Finally,the DEM of Xi'an area,which acquired from InSAR and the local DEM of 1∶50,000 are compared and the accuracy of them analyzedKey words:InSAR;DEM;quality assessment0前言合成孔径雷达干涉测量是一种新型的空间技术,主要应用之一就是大范围的数字高程模型(DEM)的生成,如美国在2000年进行的SRTM就是采用航天雷达干涉技术生成全球约80%区域的DEM,其精度和技术参数如表1所示[1]。
干涉雷达DEM提取模块简介IMAGINE InSAR利用高级的SAR处理技术,从SAR像对中提取高精度的、高分辨率的DEM。
输出的DEM可进一步地作为正射雷达纠正的数据源,或在ERDAS IMAGINE中的其他坡度分析工具中利用。
恢复轨道模型1、在ERDAS IMAGINE图标面板上点击Radar图标。
打开Radar菜单。
2、在Radar菜单上,点击Generic SAR Node按钮。
打开Generic SAR Node parameters对话框。
3、在Input SAR image filename字段中导入输入文件名(IFSAR_match.img)。
4、如果Original按钮可用的话,点击它。
5、点击Model按钮。
6、点击Apply按钮。
在问你是否取代SAR 节点的Attention对话框中,点击Yes。
7、对所有的输入影像重复上述步骤。
运行IMAGINE InSAR1、在Radar菜单上,点击InSAR按钮。
运行一个新的InSAR工程1、在InSAR Project Selector对话框中点击OK,运行一个新的InSAR工程。
打开Create New InSAR Project对话框。
2、浏览到你有写入权限的路径。
3、在File name框中,输入文件名insar_tour,然后按Enter键,自动加入扩展名.ifp。
4、在Create New InSAR Project对话框中,点击OK。
输入(Input)步骤设置InSAR选项1、点击InSAR DEM Workstation的Options图标。
打开InSAR Options对话框。
2、确保Work Images Directory被设置为有可用空间和写入权限的输出路径。
3、如果必要地话,输入一个新路径到Work Images Directory。
4、确保Delete Working Images in Progress选择框没有被选中。