11G101-1图集锚固长度查询表
- 格式:doc
- 大小:297.50 KB
- 文档页数:2
本人QQ:575744882,设计有不周到之处,请与本人联系。
简要说明:
1、非抗震l a=ζa l ab
2、抗震l aE=ζaE l a
3、抗震公式推导l aE=ζaE×ζa l ab
4、当钢筋直径≤25时,laE=ζaE×lab,当钢筋直径>25时,laE=ζaE×ζalab;
5、当钢筋直径≤25时,三级抗震锚固长度laE=四级基本锚固长度lab×1.05;二级抗震锚固长度laE=四级基本锚固长度lab×1.15;
7、依据第5、6条的推论,当钢筋直径≤25时,laE=labe;当钢筋直径>25时,同样可以推倒出laE=ζa×labe;
8、综上所述,laE和labe,唯一区别就是,ζa的取值。
受拉钢筋锚固(搭接)长度 la、laE、ll、llE纵向受拉钢筋搭接长度修正系数ζl
6、依据11G101-1 页53表,基本锚固长度不受钢筋直径等的限制,三级基本锚固长度labe=非抗震基本锚固长度
lab*1.05;
二级基本锚固长度labe=非抗震基本锚固长度
本表依据11G101-1 页53、55 设计而成,只需选
择 钢筋种类、抗震等级、钢筋规格、砼等级等,此
表格会自动计算锚固长度及搭接长度。
11G101-1图集汇总1、11G图集P53,新图集锚固长度以基本锚固长度Lab为基础,通过修正系数计算受拉钢筋锚固长度La和抗震锚固长度Lae,老图集锚固长度分为受拉钢筋最小锚固长度La和受拉钢筋抗震锚固长度Lae。
受拉钢筋锚固长度,老图集任何情况下不得小于250mm,新图集任何情况下不得小于200mm。
2、11G图集P54,新图集环境类别三分为三a和三b两种,老图集环境类别三只有一种。
3、11G图集P53, 锚固钢筋的保护层厚度不大于5d时,老图集无规定,新图集规定锚固长度内应设置横向构造钢筋。
4、11G图集P54,老图集保护层为受力钢筋的保护层,新图集保护层为最外侧钢筋的保护层,且当混凝土强度等级不大于C25时图集中的保护层数值应加5。
5、11G图集P54,老图集保护层受混凝土强度影响,新图集不受混凝土强度影响。
6、11G图集P55,老图集机械锚固有3种形式,新图集增加至6种。
7、11G图集P53,钢筋种类,老图集主要包括热轧HPB235级、HRB335级、HRB400级和RRB400级钢筋四种,新图集主要包括HPB300级、HRB335级、HRB400级、RRB400级和HRB500级钢筋五种,并增加HRBF335级、HRBF400级、和HRBF500级三个细晶粒热轧钢筋种类,并取消环氧树脂涂层钢筋。
8、11G图集P56,增加焊接封闭箍,旧图集中没有。
9、11G图集P55,机械锚固长度,老图集为0.7Lae,新图集为基本锚固长度的60%。
10、11G图集P55,机械锚固长度范围内设置箍筋,老图集有规定,新图集无规定。
11、11G图集P53,锚固长度中的混凝土强度上限范围,老图集为C40,新图集为C60。
12、11图集P16,老图集剪力墙拉筋只标注一种间距,新图集需要标注两种间距,并增加双向拉筋与梅花双向拉筋示意图。
13、11图集P18,对洞口补强筋的情况中增加了一点,当洞宽洞高方向补强筋不一致时,分别注写洞宽,洞高方向的补强钢筋,用“/”分隔。
11G101图集锚固表—基本受拉钢筋锚固长度(L a、L aE)总说明1、本表格只在于详细的阐述钢筋的相关锚固长度及绑扎搭接之间的关系。
2、本表格完全引用《11G101—1图集》第53页表格中数据及注解进行深化分析而编制。
3、此表中L aE为直锚状态下的锚固长度;L ab则用于计算抗震锚固长度L a、L aE及绑扎搭接长度L L、L LE。
4、根据《11G101-1图集》第53页所述:非抗震情况下:L a=ζa·L ab ,那么抗震情况下:L aE=ζa·L abE,加之L aE=ζaE·L a 于是换算可知:L aE=ζa·L abE;L abE=ζaE·L ab 。
5、表格中各级别钢筋普通情况下的锚固数据与《11G101-1图集》第53页的数据相同,即数据取自此表;由基本的L ab乘以抗震修正系数ζaE得到LaE就是表里头的L abE,而第53页表里的是四舍五入取整数。
6、表里对应的修正系数应该进行连乘再乘以对应每种级别钢筋的普通锚固情况下的数据,才能得出此环境下钢筋的锚固长度(表中数据已进行乘积步骤,能直接取用于实际工程)。
7、本表格严格基于《11G101—1图集》中数据进行编制,若《11G101—1图集》中锚固数据出现变更,则本表中对应的数据也须对应表格中的修正系数进行变化。
注:ζaE:为抗震等级修正系数ζa:为锚固长度修正系数,与抗震环境无关,只与钢筋自身因素有关。
表中数据为L aE。
一级光圆钢筋篇(HPB300)级别书写符号A二级带肋钢筋篇(HRB335、HRBF335)级别书写符号B三级钢筋篇(HRB400、HRBF400、RRB400)级别书写符号C四级钢筋篇(HRB500、HRBF400)级别书写符号D特此:感谢四川康立监理公司仁正远工程师、魏晓军工程师对我工作的支持,以及文庭建钢筋技术员的技术指导,让我对这些数据进行了详细合理的分析及整理。
下图为03G101-1图集第34页的受拉钢筋抗震锚固长度查询表
常规情况下可以通过查表直接得到锚固长度Lae,较为方便。
下图为11G101-1图集第53页基本锚固长度(Lab)、基本抗震锚固长度(LabE)查询表
新版图集中如需求得锚固长度La及抗震锚固长度Lae需要根据表中的基本锚固长度乘以几个系数才能求得,相比03G图集查询相对麻烦,应部分网友建议,现将直径25划分以及环氧树脂涂层带肋钢筋划分条件调整至查询表范围内,以方便有需要的朋友直接查询。
表中数值均是根据GB50010-2010《混凝土结构设计规范》第8.3.1条之公式推导计算的,黄色部分为图集数值与计算数值不同之处,不知是图集计算错误还是图集有意如此所致,图集中此处数值为31d,环氧树脂涂层为39d,直径大于25为34d,直径大于25的环氧树脂涂层钢筋为43d(均比表中数值大1),如无需显示环氧树脂涂层钢筋,可见下表
以上内容仅是个人整理,以方便查询,原作者不能保证被转载后之数据无误,如有转载请注明原帖出处。
11G101-1图集锚固长度查询表
下图为03G101-1图集第34页的受拉钢筋抗震锚固长度查询表
常规情况下可以通过查表直接得到锚固长度Lae,较为方便。
下图为11G101-1图集第53页基本锚固长度(Lab)、基本抗震锚固长度(LabE)查询表
新版图集中如需求得锚固长度La及抗震锚固长度Lae需要根据表中的基本锚固长度乘以几个系数才能求得,相比03G图集查询相对麻烦,应部分网友建议,现将直径25划分以及环氧树脂涂层带肋钢筋划分条件调整至查询表范围内,以方便有需要的朋友直接查询。
表中数值均是根据GB50010-2010《混凝土结构设计规范》第8.3.1条之公式推导计算的,黄色部分为图集数值与计算数值不同之处,不知是图集计算错误还是图集有意如此所致,图
集中此处数值为31d,环氧树脂涂层为39d,直径大于25为34d,直径大于25的环氧树脂涂层钢筋为43d(均比表中数值大1),如无需显示环氧树脂涂层钢筋,可见下表
以上内容仅是个人整理,以方便查询,原作者不能保证被转载后之数据无误,如有转载请注明原帖出处。
下图为03G101-1图集第34页的受拉钢筋抗震锚固长度查询表
常规情况下可以通过查表直接得到锚固长度Lae,较为方便。
下图为11G101-1图集第53页基本锚固长度(Lab)、基本抗震锚固长度(LabE)查询表
新版图集中如需求得锚固长度La及抗震锚固长度Lae需要根据表中的基本锚固长度乘以几个系数才能求得,相比03G图集查询相对麻烦,应部分网友建议,现将直径25划分以及环氧树脂涂层带肋钢筋划分条件调整至查询表范围内,以方便有需要的朋友直接查询。
表中数值均是根据GB50010-2010《混凝土结构设计规范》第8.3.1条之公式推导计算的,黄色部分为图集数值与计算数值不同之处,不知是图集计算错误还是图集有意如此所致,图集中此处数值为31d,环氧树脂涂层为39d,直径大于25为34d,直径大于25的环氧树脂涂层钢筋为43d(均比表中数值大1),如无需显示环氧树脂涂层钢筋,可见下表
以上内容仅是个人整理,以方便查询,原作者不能保证被转载后之数据无误,如有转载请注明原帖出处。
下图为03G101-1图集第34页的受拉钢筋抗震锚固长度查询表
常规情况下可以通过查表直接得到锚固长度Lae,较为方便。
下图为11G101-1图集第53页基本锚固长度(Lab)、基本抗震锚固长度(LabE)查询表
新版图集中如需求得锚固长度La及抗震锚固长度Lae需要根据表中的基本锚固长度乘以几个系数才能求得,相比03G图集查询相对麻烦,应部分网友建议,现将直径25划分以及环氧树脂涂层带肋钢筋划分条件调整至查询表范围内,以方便有需要的朋友直接查询。
表中数值均是根据GB50010-2010《混凝土结构设计规范》第8.3.1条之公式推导计算的,黄色部分为图集数值与计算数值不同之处,不知是图集计算错误还是图集有意如此所致,图集中此处数值为31d,环氧树脂涂层为39d,直径大于25为34d,直径大于25的环氧树脂涂层钢筋为43d(均比表中数值大1),如无需显示环氧树脂涂层钢筋,可见下表
以上内容仅是个人整理,以方便查询,原作者不能保证被转载后之数据无误,如有转载请注明原帖出处。
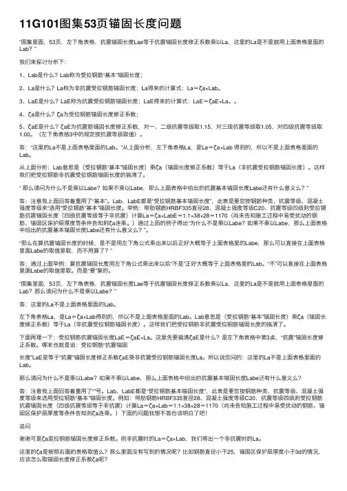
11G101图集53页锚固长度问题“图集⾥⾯,53页,左下⾓表格,抗震锚固长度Lae等于抗震锚固长度修正系数乘以La,这⾥的La是不是就⽤上⾯表格⾥⾯的Lab?”我们来探讨分析下:1、Lab是什么?Lab称为受拉钢筋“基本”锚固长度;2、La是什么?La称为⾮抗震受拉钢筋锚固长度;La得来的计算式:La=ζa×Lab。
3、LaE是什么?LaE称为抗震受拉钢筋锚固长度;LaE得来的计算式:LaE=ζaE×La。
4、ζa是什么?ζa为受拉钢筋锚固长度修正系数;5、ζaE是什么?ζaE为抗震筋锚固长度修正系数,对⼀、⼆级抗震等级取1.15,对三级抗震等级取1.05,对四级抗震等级取1.00。
(左下⾓表格3中的规定按抗震等级取值)。
答:“这⾥的La不是上⾯表格⾥⾯的Lab。
”从上⾯分析,左下⾓表格La,是La=ζa×Lab 得到的,所以不是上⾯表格⾥⾯的Lab。
从上⾯分析:Lab意思是(受拉钢筋“基本”锚固长度)乘ζa(锚固长度修正系数)等于La(⾮抗震受拉钢筋锚固长度)。
这样我们把受拉钢筋⾮抗震受拉钢筋锚固长度的搞清了。
“ 那么请问为什么不是乘以Labe?如果不乘以Labe,那么上⾯表格中给出的抗震基本锚固长度Labe还有什么意义么?”答:注意我上⾯回答着重⽤了“基本”。
Lab、LabE都是“受拉钢筋基本锚固长度”,此表是要您按钢筋种类、抗震等级、混凝⼟强度等级来“选⽤”受拉钢筋“基本”锚固长度。
举例:带肋钢筋HRBF335直径28、混凝⼟强度等级C20、抗震等级四级则受拉钢筋抗震锚固长度(四级抗震等级等于⾮抗震)计算La=ζa×LabE=1.1×38×28=1170(尚未告知施⼯过程中易受扰动的钢筋、锚固区保护层厚度等条件告知则ζa连乘。
)通过上靣的例⼦得出“为什么不是乘以Labe?如果不乘以Labe,那么上⾯表格中给出的抗震基本锚固长度Labe还有什么意义么?”。
11G101-1框架柱、剪力墙、梁、板P53受拉钢筋基本锚固长度Lab、Labe;受拉钢筋锚固长度La;抗震锚固长度Lae;受拉钢筋锚固长度修正系数ζ a1、新。
《受拉钢筋基本锚固长度Lab、Labe》表格中,非抗震和抗震的基本锚固长度均可直接查得,无需再计算。
(表中,一、二级抗震等级Labe取1.15Lab,三级抗震等级取1.05,四级抗震取1.00)2、受拉钢筋的锚固长度Lae一般均为基本锚固长度Labe(即等于查表的数据),特殊情况下乘以修正系数ζa:1)带肋钢筋的公称直径大于25时,乘以1.10;2)锚固区保护层厚度3d时,乘以0.80;5d时,乘以0.70;中间时按内插值。
(与《混凝土结构设计规范》GB50010-2010第8.3.2条一致)3、图籍注:HPB300级钢筋末端应做180°弯钩,弯后平直段长度不应小于3d,但作为受压钢筋时可不做弯钩。
4、新。
当锚固钢筋保护层厚度不大于5d时,锚固长度范围内应配置横向构造钢筋,其直径不应小于d/4(d为锚固钢筋的最大直径);对梁、柱等杆状构件间距不应大于5d,对板、墙等平面构件间距不大于10d,且均不应小于100mm,此处d为锚固钢筋的直径。
(与《混凝土结构设计规范》GB50010-2010第8.3.1条一致。
在钢筋锚固长度范围内配置构造钢筋(箍筋或横向钢筋),以防止保护层混凝土劈裂时钢筋突然失锚)5、新。
钢筋种类:淘汰低强235Mpa钢筋,以300Mpa光圆钢筋替代;增加高强500Mpa 钢筋;限制并准备淘汰335Mpa钢筋;最终形成300、400、500Mpa的强度梯次,与国际接轨。
《混凝土结构设计规范》GB50010-2010第4.2.1条:混凝土结构的钢筋应按下列规定选用:1纵向受力普通钢筋宜采用HRB400、HRB500、HRBF400、HRBF500钢筋,也可采用HRB335、HRBF335、HPB300、RRB400钢筋;2箍筋宜采用HRB400、HRBF400、HPB300、HRB500、HRBF500钢筋,也可采用HRB335、HRBF335钢筋;P54混凝土结构的环境类别;混凝土保护层的最小厚度;纵向受力钢筋搭接区箍筋构造(一)混凝土保护层的最小厚度(mm)1、板、墙15mm;梁、柱20mm。
11G101-1图集汇总11G101-1图集汇总1、11G图集P53,新图集锚固长度以基本锚固长度Lab为基础,通过修正系数计算受拉钢筋锚固长度La和抗震锚固长度Lae,老图集锚固长度分为受拉钢筋最小锚固长度La和受拉钢筋抗震锚固长度Lae。
受拉钢筋锚固长度,老图集任何情况下不得小于250mm,新图集任何情况下不得小于200mm。
2、11G图集P54,新图集环境类别三分为三a和三b两种,老图集环境类别三只有一种。
3、11G图集P53, 锚固钢筋的保护层厚度不大于5d时,老图集无规定,新图集规定锚固长度内应设置横向构造钢筋。
4、11G图集P54,老图集保护层为受力钢筋的保护层,新图集保护层为最外侧钢筋的保护层,且当混凝土强度等级不大于C25时图集中的保护层数值应加5。
5、11G图集P54,老图集保护层受混凝土强度影响,新图集不受混凝土强度影响。
6、11G图集P55,老图集机械锚固有3种形式,新图集增加至6种。
7、11G图集P53,钢筋种类,老图集主要包括热轧HPB235级、HRB335级、HRB400级和RRB400级钢筋四种,新图集主要包括HPB300级、HRB335级、HRB400级、RRB400级和HRB500级钢筋五种,并增加HRBF335级、HRBF400级、和HRBF500级三个细晶粒热轧钢筋种类,并取消环氧树脂涂层钢筋。
8、11G图集P56,增加焊接封闭箍,旧图集中没有。
9、11G图集P55,机械锚固长度,老图集为0.7Lae,新图集为基本锚固长度的60%。
10、11G图集P55,机械锚固长度范围内设置箍筋,老图集有规定,新图集无规定。
11、11G图集P53,锚固长度中的混凝土强度上限范围,老图集为C40,新图集为C60。
12、11图集P16,老图集剪力墙拉筋只标注一种间距,新图集需要标注两种间距,并增加双向拉筋与梅花双向拉筋示意图。
13、11图集P18,对洞口补强筋的情况中增加了一点,当洞宽洞高方向补强筋不一致时,分别注写洞宽,洞高方向的补强钢筋,用“/”分隔。
下图为03G101-1图集第34页的受拉钢筋抗震锚固长度查询表
常规情况下可以通过查表直接得到锚固长度Lae,较为方便。
下图为11G101-1图集第53页基本锚固长度(Lab)、基本抗震锚固长度(LabE)查询表
新版图集中如需求得锚固长度La及抗震锚固长度Lae需要根据表中的基本锚固长度乘以几个系数才能求得,相比03G图集查询相对麻烦,应部分网友建议,现将直径25划分以及环氧树脂涂层带肋钢筋划分条件调整至查询表范围内,以方便有需要的朋友直接查询。
表中数值均是根据GB50010-2010《混凝土结构设计规范》第8.3.1条之公式推导计算的,黄色部分为图集数值与计算数值不同之处,不知是图集计算错误还是图集有意如此所致,图集中此处数值为31d,环氧树脂涂层为39d,直径大于25为34d,直径大于25的环氧树脂涂层钢筋为43d(均比表中数值大1),如无需显示环氧树脂涂层钢筋,可见下表
以上内容仅是个人整理,以方便查询,原作者不能保证被转载后之数据无误,如有转载请注明原帖出处。