银行支票填写样本图片
- 格式:ppt
- 大小:274.50 KB
- 文档页数:8
中国邮政储蓄十万银行转账支票填写样本标题:中国邮政储蓄十万银行转账支票填写样本正文:为简化流程、提高效率,中国邮政储蓄银行推出十万银行转账支票填写样本,以下是该样本的详细信息:1. 支票抬头:支票抬头应填写收款人全称,格式为"XX省XX市XX县支行",其中XX为省份简称,XX为县(市)名称。
2. 支票户名:支票户名应填写收款人银行全称,格式为"XX省XX市XX县支行",其中XX为省份简称,XX为县(市)名称。
3. 支票号码:支票号码应填写在支票正面下方,数字和字母组合,格式为"XXXX-XXXXXX"。
4. 转账金额:转账金额应填写支票正面右上角"转账"字样下的金额,格式为"10,000,000.00"。
5. 转账日期:转账日期应填写支票背面的日期,格式为"YYYY年MM月DD日"。
6. 转账用途:转账用途应填写支票正面下方的"转账支票用于",格式为"用于XXX"。
7. 收款人签名:收款人签名应填写在支票背面的收款人签名处,由收款人亲笔签名,格式为"XXX签名"。
8. 收款人账户信息:收款人账户信息应填写在支票正面下方的"收款人账户信息"处,格式为"账户号码:XXX,开户银行:XXX,账号:XXX"。
9. 支票印鉴:支票印鉴应填写在支票正面下方的"支票印鉴"处,格式为"印鉴:XXX"。
10. 支票号码后四位:支票号码后四位应为数字,以保证支票的有效性。
以上是中国邮政储蓄十万银行转账支票填写样本的详细信息,填写时应注意支票格式正确、字迹清晰,以确保支票的有效性和银行的安全性。
支票(汇票)背书格式及方法3、补充:现金支票收款人只能是出票人(单位),而去提款兑现的却是其他个人,所以要由收款人背书(反面盖人(可以是本单位的人,也可是外单位的人),并写上提款人的身份证号码即可提现。
转账支票通常是直接开给收是单位),因此只需要在正面盖上预留印鉴章即可。
如果收款人需要背书给第三方收款人,也可在背面背书给第三支票最多可以背书三次。
现金支票是正反都盖章,开出的转账支票是正面盖章,收到的转账支票是反面盖章(不论上图),收到的需粘贴单的是反面盖两次你公司的财务章和法人章!(印章可以去银行再盖,慎出错!)直接去银面需要盖贵公司的印章,假如你支票开好给收款人,让收款人自己去银行托收的话,你只要盖正面的章,背面由收2、背书区用完需连续背书的,可附黏贴单(粘贴单要对准粘单线粘贴,不能压住线.并在粘单与银行的制式单),黏贴单盖章处为第一被背书人。
4、盖章方法:现金支票,在正反两面同时加盖企业财务专用章和企业法人章(即银行预留印鉴);转帐支票,在和企业法人章。
盖章时要注意:章一定要清晰,不能有缺角、毛边等情况,盖章时不要晃动,用力按下后垂直抬起处。
正面盖财务章及法人章时上不能压住金额,下不能压住支票下面的一排乱码。
(转账支票用途:一般填写货款1、支票背书式样如下:注意大小写(月份要求1,2 ,10月前加零,日期要求1-9 前加零,10,20,30 前加零;日章清晰整洁、文字书写规范无涂改、支票不能有折痕、背书连续无涂改、有无支付密码等。
(汇票背书大体相同,及方法,所以要由收款人背书(反面盖的印鉴章即是背书章)给提款提现。
转账支票通常是直接开给收款单位(不能是个人,只能方收款人,也可在背面背书给第三方,依此类推,同一张转账收到的转账支票是反面盖章(不论转手几次,背书需连续,见去银行再盖,慎出错!)直接去银行转账给对方的话,正反两话,你只要盖正面的章,背面由收款人盖!粘单与支票上盖骑缝章(财务章及法人章).粘贴单要用银行预留印鉴);转帐支票,在支票正面加盖企业财务专用章时不要晃动,用力按下后垂直抬起。
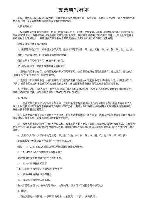
⽀票填写样本⽀票分为转账⽀票与现⾦⽀票两种,这两种填写⽅式也有所不同,现⾦⽀票只能⽤于⽀付现⾦,并且两者的⽤途也有所不同,在⽀票填写样式是哪些需要我们注意的呢?⽀票填写样本⼀般⽐较常见的⽀票分为两种⼀种是:转账⽀票。
另外⼀种是:现⾦⽀票。
(还有⼀种是普通⽀票!这种⽀票不常⽤)在⽀票正⾯上⽅都有明确标注是转账⽀票还是现⾦⽀票。
转账⽀票只能⽤于转账(限同城内,⽐如说北京就在北京不能⽤于北京和河北)。
⽬前现⾦⽀票只能⽤于⽀取现⾦(限同城⾥⾯不⽤于不做在异地使⽤的)现⾦⽀票和转账⽀票的填写:1、出票的⽇期(⼤写):数字规定必须⼤写,数字⼤写的写法是:零、壹、发叁、肆、伍、陆、柒、捌、玖、拾。
例如:2002年1⽉1⽇:贰零零贰年零壹⽉零壹⽇捌⽉前零字可写也可不写,伍⽇前零字必写。
2010年4⽉15⽇:贰零壹零年零肆⽉壹拾伍⽇(1)壹⽉贰⽉前零字必写,叁⽉⾄玖⽉前零字可写可不写。
拾⽉⾄拾贰⽉必须写成壹拾⽉、壹拾壹⽉、壹拾贰⽉(前⾯多写了“零”字也认可,如零壹拾⽉)。
(2)壹⽇⾄玖⽇前零字必写,拾⽇⾄拾玖⽇必须写成壹拾⽇及壹拾X⽇(前⾯多写了“零”字也认可,如零壹拾伍⽇,下同),贰拾⽇⾄贰拾玖⽇必须写成贰拾⽇及贰拾X⽇,叁拾⽇⾄叁拾壹⽇必须写成叁拾⽇及叁拾壹⽇。
2、付款⾏名称、出票⼈帐号:即为本单位开户银⾏名称及银⾏帐号(帐号是⼩写的阿拉伯数字)如上图所⽰:付款⾏名称:**科技城分理处出票⼈帐号:32409102980102089。
3、收款⼈:(1)、现⾦⽀票收款⼈可以写为本单位名称,这时现⾦⽀票背⾯“被背书⼈”栏内加盖本单位的财务专⽤章和法⼈章,之后收款⼈可凭现⾦⽀票直接到开户的银⾏领取现⾦。
(有部分银⾏各营业点联⽹的可到联⽹营业点直接取款,具体的要看联⽹覆盖范围⽽定)。
(2)、现⾦⽀票收款⼈可写为收款⼈个⼈姓名,此时现⾦⽀票背⾯不盖任何章,收款⼈在现⾦⽀票背⾯填上⾝份证号码和发证机关名称,凭⾝份证和现⾦⽀票签字领款。
交通银行现金支票填写样本背面一、背面填写要点在填写交通银行现金支票的背面时,需要注意以下要点:1.填写日期2.填写收款人姓名和账号3.填写支票号码4.填写金额5.填写签名二、填写日期在背面的右上角填写日期,使用年月日的顺序,并在日期的前面划上一个小横线。
三、填写收款人姓名和账号在支票背面的中间部分,按照规定的位置填写收款人的姓名和账号。
收款人的姓名需要填写清楚,确保无误。
账号可以填写收款人的银行卡号或者其他支付账号。
四、填写支票号码在支票背面的右侧,找到支票号码的位置,并在相应的框内填写支票号码。
支票号码可以在支票正面的左上角找到。
五、填写金额在背面的左侧,找到金额的位置,并在相应的框内填写金额。
金额需要填写清楚,并在数字后面加上“¥”符号。
六、填写签名在背面的最下方,找到签名的位置,并在相应的框内签名。
签名需要与开立支票的人一致,以确保验证的准确性。
七、注意事项1.填写背面时,要注意填写的内容清晰可读,避免涂改和错写。
2.填写时要仔细核对信息,确保准确无误。
3.填写金额时,要仔细填写大写金额,以防止填错数字或金额被篡改。
4.填写完毕后,要仔细检查填写的内容,确保没有填写遗漏和错误。
八、例子日期:2022年01月01日收款人姓名:张三收款人账号:1234567890支票号码:24681357金额:人民币壹仟元整(¥1000.00)签名:以上是交通银行现金支票填写样本背面的示例。
在填写实际支票时,请按照具体要求进行填写,并仔细核对填写的内容。
支票填写样本以及人民币大写写法1、出票日期(大写):数字必须大写,大写数字写法:零、壹、贰、叁、肆、伍、陆、柒、捌、玖、拾。
举例:2005年8月5日:贰零零伍年捌月零伍日,捌月前零字可写也可不写,伍日前零字必写。
2006年2月13日:贰零零陆年零贰月壹拾叁日(1) 壹月贰月前零字必写,叁月至玖月前零字可写可不写。
拾月至拾贰月必须写成壹拾月、壹拾壹月、壹拾贰月(前面多写了“零”字也认可,如零壹拾月)。
(2) 壹日至玖日前零字必写,拾日至拾玖日必须写成壹拾日及壹拾X日(前面多写了“零”字也认可,如零壹拾伍日,下同),贰拾日至贰拾玖日必须写成贰拾日及贰拾X日,叁拾日至叁拾壹日必须写成叁拾日及叁拾壹日。
2、收款人:(1) 现金支票收款人可写为本单位名称,此时现金支票背面“被背书人”栏内加盖本单位的财务专用章和法人章,之后收款人可凭现金支票直接到开户银行提取现金。
(由于有的银行各营业点联网,所以也可到联网营业点取款,具体要看联网覆盖范围而定)。
(2) 现金支票收款人可写为收款人个人姓名,此时现金支票背面不盖任何章,收款人在现金支票背面填上身份证号码和发证机关名称,凭身份证和现金支票签字领款。
(3) 转账支票收款人应填写为对方单位名称。
转账支票背面本单位不盖章。
收款单位取得转账支票后,在支票背面被背书栏内加盖收款单位财务专用章和法人章,填写好银行进账单后连同该支票交给收款单位的开户银行委托银行收款。
3、付款行名称、出票人账号:即为本单位开户银行名称及银行账号,例如:工行高新支行九莲分理处1202027409900088888账号小写。
4、人民币(大写):数字大写写法:零、壹、贰、叁、肆、伍、陆、柒、捌、玖、亿、万、仟、佰、拾。
注意:“万”字不带单人旁。
举例:(1) 289?546.52 贰拾捌万玖仟伍佰肆拾陆元伍角贰分。
(2) 7?560.31 柒仟伍佰陆拾元零叁角壹分。
此时“陆拾元零叁角壹分”“零”字可写可不写。
会计凭证样本格式1、现金支票银行现金支票存根(湘)ⅩⅣ00000000 附加信息出票日期年月日单位主管会计银行现金支票(湘) ⅩⅣ00000000 出票日期(大写) 年月日付款行名称:收款人:出票人账号2、转账支票银行转账支票存根(湘)ⅩⅣ00000000 附加信息出票日期年月日银行转账支票(湘) ⅩⅣ00000000 出票日期(大写) 年月日付款行名称:收款人:出票人账号:单位主管会计用途上列款项请从我账户内支付出票人签章复核记账用途上列款项请从我账户内支付出票人签章复核记账本支票付款期限十天本支票付款期限十天3、银行进账单银行 进账单 (回 单)1年 月 日4、银行汇票申请书银行汇票申请书(存根) 1第 号6、银行本票申请书银行省分行签发银行本票申请书(存根) 18、商业承兑汇票商业承兑汇票(卡片)1出票日期:年月日汇票号码此联承兑人存查9、银行承兑汇票银行承兑汇票(卡片)1出票日期:年月日汇票号码此联承兑行留存备查,到期支付票款时作借方凭证附件10、银行承兑协议银行承兑协议(存根) 111、信汇凭证银行信汇凭证(回单) 1委托日期年月日12、电汇凭证银行电汇凭证(回单) 1 □普通□加急委托日期年月日13、托收凭证托收凭证(受理回单) 1委托日期: 年 月 日此联作收款人开户银行给收款的受理回单14、现金缴款单现金缴款单 (回单)1NO :缴款日期: 年 月 日 编号:省增值税专用发票No00000000发票联校验码:开票日期:年月日第一联:发票联购买方核算采购成本和增值税进项税额的记账凭证收款人:复核:开票人:销货单位:公路、内河货物运输业统一发票发票联发票代码000000000000发票号码00000000开票日期:第一联发票联付款方记账凭证承运人盖章:开票人:省裁剪发票存根联年月日客户:地址:①销售方存根备查18、旅差费报销单旅差费报销单部门:填报日期年月日附单据共张主管部门审核填报人1119、收料单收 料 单 1供货单位:此联验收留存验收: 保管: 记账:制单:20、领料单领 料 单 1 (领料部门留存)领料单位: 凭证编号: 用途: 年 月 日 发料仓库:21、限额领料单限额领料单1(领料部门)领料部门:第号:生产计划部门供销部门仓库1222、产品出库单产品出库单 1存根联主管记账保管员23、财产物资报废单财产物资报废单部门:年月日①存根联填表人:审核人:1324、财产物资盘存单财产物资盘存单单位名称:盘存时间:年月日编号:财产类别:存放地点:财产责任人:盘点人签章:实物保管人签章:1425、账存实存对比表账存实存对比表盘点人签章:会计签章:1526、现金盘点报告表现金盘点报告表单位名称:年月日分析原因:审批意见:盘点人签章:出纳签章:1627、材料发出汇总表发出材料汇总表年月日部门:单位:元171828、职工薪酬计算表职工薪酬计算表(①留存)审核制单1929、记账凭证记账凭证30、凭证封面凭证封面主管装订31、凭证封底20。
购买支票:在支票的申购凭证上填写单位的名称、帐号、所购买支票的类型和数量,盖上单位预留银行印鉴,在申购人栏签上你的名字,填上身份证号码,交给银行职员办理即可(需出示身份证办理的)^_^用支票进行转帐的话,一般只能办理同城的转帐,在出票行办理;填写支票:1.支票票面日期的填写:一般书写的数字0123456789为“零壹贰叁肆伍陆柒捌玖”举个例子:2006年8月20日可以书写为“贰零零陆年捌月零贰拾日”2006年10月10日可以书写为“贰零零陆年零壹拾月零壹拾日”遇到10、20、30的数字大写时前边要加零,一般在月份3~9的填写前面可以不用加零等等;2.填写收款单位;3.填写贵公司的银行帐号;4.填写大、小写金额;注意在书写时要顶格不要留空位,若留空位的话容易让别人添加文字造成支票大小写金额不符,小写金额前面要填写人民币符号;5.填写转帐用途一般填货款即可;6.盖上单位开户时的预留银行印鉴,缺一不可办理;填一份进帐单,填清楚出票单位的名称、帐号、行名,收款人单位的名称、帐号、行名交给银行员工就行了,同城同行免费,同城跨行的转帐需要支付手续费的;如果是普通的支票转帐,不是大同城支票(即磁码支票)的话,在支票背面背不背书意义都不大,因为普通支票不能用于办理银行委托收款,只能在出票行办理转帐手续,填一份进帐单,填清楚出票单位的名称、帐号、行名,收款人单位的名称、帐号、行名交给银行员工就行了,同城同行免费,同城跨行的转帐需要支付手续费的;至于大同城的支票(磁码支票)的转帐,在支票背面背书后,你可以在你公司的开户行填一份进帐单办理转帐就行了,支票提出交换后,如果没有退票,一般4个工作日到帐(节假日顺延);^_^参考资料:工行网站填写现金支票:1.支票票面日期的填写:一般书写的数字0123456789为“零壹贰叁肆伍陆柒捌玖”举个例子:2006年8月20日可以书写为“贰零零陆年捌月零贰拾日”2006年10月10日可以书写为“贰零零陆年零壹拾月零壹拾日”遇到10、20、30的数字大写时前边要加零,一般在月份3~9的填写前面可以不用加零等等;2.填写收款单位;(提取现金的,只需填写本单位名称即可)3.填写贵公司的银行帐号;4.填写大、小写金额;注意在书写时要顶格不要留空位,若留空位的话容易让别人添加文字造成支票大小写金额不符,小写金额前面要填写人民币符号;5.填写用途一般5万元以内的填备用金、差旅费等都是可以的;6.支票正面盖上单位开户时的预留银行印鉴,缺一不可办理;背面盖上单位的财务章或公章,取款人签名即可;支票的左边是要填写的,你可以简单写一下名称,金额和用途,便于做帐^_^现金支票样本现金支票填写样式和格式常见支票分为现金支票、转账支票。
中国工商银行支票范本中国工商银行(ICBC)是中国最大的银行之一,为了方便客户进行支付和存取款等业务,工商银行为其客户提供了支票服务。
支票是一种便捷的支付工具,可用于实现资金转移和结算。
下面是中国工商银行支票范本的详细介绍。
中国工商银行支票通常包括以下几要素:1. 支票头部信息:中国工商银行的支票通常具有清晰可辨认的头部信息,包括银行的名称、地址、联系方式、支票账号以及支票开立日期。
头部信息是支票的基本标识,确保支票的唯一性和合法性。
2. 支票金额:支票金额是以人民币(RMB)形式写明的,通常在支票上分别以数字和中文表示,确保金额的准确完整。
金额是支票的核心内容,决定了支票的支付能力,同时也需要注意金额的填写要与人民币大小写金额相一致。
3. 支票收款人:支票收款人栏目用于填写支票的受益人姓名。
支票的受益人可以是个人或者企业机构,其名称需要准确无误。
填写时应注意,支票的受益人栏目通常放置在支票右上方的位置。
4. 支票出票人:支票出票人是指签发支票的人或企业,需填写其姓名或企业全称。
出票人栏目通常放在支票的左上方,内容需要与银行账户一致,确保支票真实有效。
5. 支票编号和条码信息:支票具有唯一的编号和条码信息,用于系统管理和识别支票。
支票编号和条码信息通常位于支票右下方,确保支票的安全性和追踪性。
6. 银行印章与签名:支票上通常需要有银行印章和出票人的签名,以确保支票的真实性和合法性。
银行印章和签名位于支票底部或右下方,需要明晰清晰,确保不易被伪造。
总结起来,中国工商银行支票范本包括支票头部信息、支票金额、支票收款人、支票出票人、支票编号和条码信息、银行印章和签名等要素。
这些要素的准确填写和清晰可辨认对于支票的有效性和安全性至关重要。
通过使用中国工商银行支票,客户可以轻松实现资金的转移和结算,提供了更方便的支付方式。
请注意,支票的使用需要遵守相关法律法规和银行的规定,确保交易的合法性和安全性。
同时,建议在填写支票时认真核对信息,确保准确性和规范性。
购买支票:在支票的申购凭证上填写单位的名称、帐号、所购买支票的类型和数量,盖上单位预留银行印鉴,在申购人栏签上你的名字,填上身份证号码,交给银行职员办理即可(需出示身份证办理的)^_^ 用支票进行转帐的话,一般只能办理同城的转帐,在出票行办理;填写支票: 1.支票票面日期的填写:一般书写的数字0123456789为“零壹贰叁肆伍陆柒捌玖”举个例子:2006年8月20日可以书写为“贰零零陆年捌月零贰拾日” 2006 年10月10日可以书写为“贰零零陆年零壹拾月零壹拾日”遇到10、20、30的数字大写时前边要加零,一般在月份3~9的填写前面可以不用加零等等; 2.填写收款单位; 3.填写贵公司的银行帐号; 4.填写大、小写金额;注意在书写时要顶格不要留空位,若留空位的话容易让别人添加文字造成支票大小写金额不符,小写金额前面要填写人民币符号; 5.填写转帐用途一般填货款即可; 6.盖上单位开户时的预留银行印鉴,缺一不可办理;填一份进帐单,填清楚出票单位的名称、帐号、行名,收款人单位的名称、帐号、行名交给银行员工就行了,同城同行免费,同城跨行的转帐需要支付手续费的;如果是普通的支票转帐,不是大同城支票(即磁码支票)的话,在支票背面背不背书意义都不大,因为普通支票不能用于办理银行委托收款,只能在出票行办理转帐手续,填一份进帐单,填清楚出票单位的名称、帐号、行名,收款人单位的名称、帐号、行名交给银行员工就行了,同城同行免费,同城跨行的转帐需要支付手续费的;至于大同城的支票(磁码支票)的转帐,在支票背面背书后,你可以在你公司的开户行填一份进帐单办理转帐就行了,支票提出交换后,如果没有退票,一般4个工作日到帐(节假日顺延);^_^ 参考资料:工行网站填写现金支票: 1.支票票面日期的填写:一般书写的数字0123456789为“零壹贰叁肆伍陆柒捌玖”举个例子:2006年8月20日可以书写为“贰零零陆年捌月零贰拾日” 2006年10月10日可以书写为“贰零零陆年零壹拾月零壹拾日”遇到10、20、30的数字大写时前边要加零,一般在月份3~9的填写前面可以不用加零等等; 2.填写收款单位;(提取现金的,只需填写本单位名称即可) 3.填写贵公司的银行帐号; 4.填写大、小写金额;注意在书写时要顶格不要留空位,若留空位的话容易让别人添加文字造成支票大小写金额不符,小写金额前面要填写人民币符号; 5.填写用途一般5万元以内的填备用金、差旅费等都是可以的; 6.支票正面盖上单位开户时的预留银行印鉴,缺一不可办理;背面盖上单位的财务章或公章,取款人签名即可;支票的左边是要填写的,你可以简单写一下名称,金额和用途,便于做帐^_^现金支票样本现金支票填写样式和格式常见支票分为现金支票、转账支票。
柬埔寨银行支票样本摘要:1.柬埔寨银行支票概述2.柬埔寨银行支票样本展示3.柬埔寨银行支票使用及兑付流程4.柬埔寨银行支票与我国支票的异同正文:柬埔寨银行支票是一种在柬埔寨国内流通的支付工具,类似于我国的支票。
它由银行客户签发,用于在指定的时间内向持票人支付一定金额的货币。
以下是对柬埔寨银行支票的详细介绍。
1.柬埔寨银行支票概述柬埔寨银行支票是一种由柬埔寨银行发行的支付工具,适用于柬埔寨国内的各种经济交易。
支票的种类繁多,有现金支票、转账支票、汇票等。
柬埔寨银行支票具有法定的支付效力,持票人可以在规定的期限内到指定的银行兑现。
2.柬埔寨银行支票样本展示以下是一张柬埔寨银行支票的样本:(此处插入柬埔寨银行支票样本图片)3.柬埔寨银行支票使用及兑付流程柬埔寨银行支票的使用及兑付流程如下:(1)签发支票:客户在柬埔寨银行开立支票账户,需要签发支票时,填写支票上的相关信息,包括收款人、金额、日期等,并在支票背面签名。
(2)交付支票:将签发好的支票交给收款人。
收款人可以在规定的兑付期限内到指定的银行兑现。
(3)兑付支票:收款人在兑付期限内携带支票到指定的银行,银行核实支票的真实性后,按照票面金额支付给收款人。
4.柬埔寨银行支票与我国支票的异同柬埔寨银行支票与我国支票在形式和功能上有一定的相似性,但也存在一些差异:(1)发行机构:柬埔寨银行支票由柬埔寨银行发行,我国支票由中国人民银行发行。
(2)使用范围:柬埔寨银行支票仅在柬埔寨国内使用,而我国支票可以在全国范围内流通。
(3)币种:柬埔寨银行支票以柬埔寨货币瑞尔为计量单位,我国支票以人民币为计量单位。
综上所述,柬埔寨银行支票作为一种支付工具,在柬埔寨国内经济交易中发挥着重要作用。
富邦银行支票填写样本
收款人全称____付款人全称____
开户银行_____开户银行_____
帐号_____帐号_____
汇票号码_____汇票金额(大写)__
签发日期___年__月__日到期日期___年__月__日
以上汇票经承兑银行承兑,承兑申请人(下称申请人)愿遵守《银行结算办法》的规定以及下列条款:
一、申请人于汇票到期日前将应付票款足额交存承兑银行。
二、承兑手续费按票面金额千分之( )计划,在银行承兑时一次付清。
三、承兑汇票如发生任何交易纠纷,均由收付双方自行处理,票款于到期前仍按第一条办理。
四、承兑汇票到期日,承兑银行凭票无条件支付票款。
如到期日之前申请人不能足额交付票款时,承兑银行对不足支付票款转作承兑申请逾期贷款,并按照有关规定计收罚息。
五、承兑汇票款付清后,本协议自动失效。
本协议第一、二联分别由承兑
银行信贷部门和承兑申请人存执,协议副本由承兑银行会计部门存查。
承兑申请人___(盖章) 承兑银行___(盖章)
订立承兑协议日期:年月日。