网络数控制造系统中常用DNC通讯接口模式
- 格式:doc
- 大小:9.64 KB
- 文档页数:3
数控机床DNC网络通讯系统JCSDNC新一代的DNC网络系统——一个具有更强大功能的生产现场数据交换平台。
标准功能型用在数控设备和程序管理系统之间双向传送NC程序、刀具补偿文件、数控系统参数;增强功能型网络还可以实现生产任务的下发、设备状态、任务完工等生产现场的数据采集,为车间生产管理系统的正常运行提供反馈。
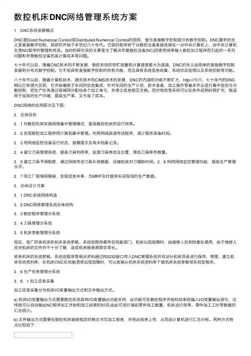
1系统组成数控机床群的DNC网络系统可以由数个DNC子网络组成。
子网络与主机通过以太网连接。
本系统通过局域网与CAD/CAM联接实现数据共享。
系统简图如下图所示。
图1 DNC网络系统联接图2系统功能➢数控程序的集中管理——数控程序集中保存在本地网的服务器或指定的计算机中。
➢数控程序的远程传输——可以在数控机床处直接从通讯服务器中调用数控程序,机床操作人员无须操作计算机。
➢联机能力——容量最高256台;适合所有数控机床。
➢在线加工功能——对所有的数控机床的串口或所选择的串口同时做DNC。
➢实用的辅助功能——能够实时数控文件比较、数控文件编辑、数控文件轨迹仿真。
➢因地制宜的数据采集功能2.1通讯与数据采集功能功能名称说明系统支持通讯协议RS232/422/485,TCP/IP协议通讯距离最远2Km联机能力最大256台数控系统覆盖所有通讯功能正常的数控系统基本通讯NC程序传输在机床侧传送NC程序NC参数传输在机床侧传送NC参数螺补参数传输在机床侧传送螺补参数刀具参数传输在机床侧传送刀具参数远程查询程序查询在机床侧查询该程序对应的零件名称、程序长度、编写日期、程序中的注释内容、主轴转速、进给速度、刀号操作履历查询查询当日信息传输履历(按时间依次显示上传/下传文件的名称、长度、时间)在线加工DNC在线功能在机床侧进入/退出DNC在线加工状态。
子程序调用DNC在线状态时自动子程序调用(嵌套级数4级)。
DNC断点续传无需记录刀号、程序行号,在机床侧自动进入断点续传状态。
数据采集宏功能数据采集利用内置的宏程序处理模块采集正在执行的NC程序名(零件名称)、加工开始时间、结束时间机床集成器采集利用机床集成服务器采集生产现场数据2.2 管理功能功能名称说明设备管理设备分组将设备按需要分成不同的组。
数控机床DNC通信和管理系统的研究与设计摘要近年来,随着计算机等方面的相关核心技术以及互联网高新技术的飞速变化,当前制造系统的网络化以及集成化时其发展的大趋势。
制造系统的网络化、集成化对于提高企业竞争力起到非常重要的作用。
其中投资成本较低,信息高度集中,以及效果明显等是数控机床群的显著特点,这对于企业来说很有意义,能够完成CAD/CAM一体化的建设。
所以,DNC技术已经被越来越多的企业所采用,DNC技术对于企业数控车间的信息集成和数控设备的信息集成具有重要的作用和意义。
在本文中,主要针对研究了当前国内企业的实际生产情况,其中的局域网设置为企业的通信基层,通过运用串口服务器以及软插件等等技术完成数控仪器的相关联网,数控机床的DNC通信与管理系统从而被创建。
系统可以实现对于数控机床的信息采集和管理,可以实现计算机与数控机床之间的互相连接和信息的传输交换,此外还可以实现企业办公管理信息与车间生产加工信息的互相连接。
关键词:数控机床;DNC技术;通信和管理系统AbstractIn recent years, with the rapid development of computer technology and Internet technology, the development of manufacturing system has become more and more integrated and networked. The network and integration of the manufacturing system play a very important role in improving the competitiveness of enterprises. CNC machine tool group has the characteristics of high degree of information concentration, low investment cost and remarkable effect, which is of great significance for enterprises to realize CAD / CAM integration. Therefore, DNC technology has been adopted by more and more enterprises, DNC technology for enterprise numerical control workshop information integration and numerical control equipment information integration has an important role and significance. The research of this paper is based on the actual production scale of Chinese enterprises, the enterprise's local area network is set as the bottom of communication, the use of soft plug-in technology, serial server and other technologies for CNC equipment networking work, on the basis of the creation of CNC machine tools DNC communication and Management system. The system can realize the information collection and management of the CNC machine tool, which can realize the interconnection between the computer and the CNC machine tool and the exchange of information. In addition, it can realize the interconnection between the enterprise office management information and the workshop production and processing information.Key words: CNC machine tools; DNC technology; communication and management system目录数控机床DNC通信和管理系统的研究与设计 0摘要 0Abstract (1)目录 (1)1.绪论 (3)1.1研究背景与意义 (3)1.2国内外研究现状 (4)1.2.1国外研究现状 (4)1.2.2国内研究现状 (4)1.2.3发展趋势 (4)1.3研究内容与方法 (5)1.3.1研究内容 (5)1.3.2研究方法 (5)1.4课题来源 (6)2.技术概念 (7)2.1DNC通信系统 (7)2.2多线程技术及应用注意事项 (7)2.2.1多线程技术 (7)2.2.2多线程的应用 (8)2.2.3线程优先级与同步问题 (8)2.3串行通信技术 (9)2.4网络编程技术 (9)2.5数据库开发技术 (11)3.总体方案设计 (13)3.1应用的需求分析 (13)3.2DNC系统功能分析 (14)3.3常见的通信网络 (15)3.3.1串行通信网络 (15)3.3.2现场总线通信网络 (15)3.4DNC系统网络结构设计 (16)3.5DNC系统的底层通信 (17)3.5.1常见的数控机床通信接口 (17)3.5.2数控机床的联网设计 (18)4.串行通信设计与实现 04.1串口服务器的选择 04.1.1动态连接库技术 04.1.2串口服务器硬件的选择 (1)4.2串口服务器的任务设计 (1)4.3串口服务器的程序设计 (3)4.3.1工作线程 (3)4.3.2与机床当前状态监测系统通信 (5)5.通信管理软件的设计与实现 (6)5.1数控程序传输线路设计 (6)5.2DNC通信平台设计 (7)5.2.1通信平台设计思路 (7)5.2.2 DNC通信平台的程序设计 (7)5.3机床事件接收平台设计 (9)5.4客户端机床管理软件设计 (10)5.4.1系统登录模块 (10)5.4.2.机床管理模块 (11)6. 总结 (14)6.1 全文总结 (14)6.2 研究展望 (14)参考文献 (15)致谢 (19)附录A: (20)附录B: (20)1.绪论1.1研究背景与意义在零部件的加工生产过程中,实现对数控程序的集中化管理是非常困难的,此外实现计算机与数控设备的关联和通信也非常困难,这导致数控机床的工作效率比较低。
数控机床DNC⽹络管理系统⽅案1.DNC系统发展概况DNC是Direct Numerical Control或Distributed Numerical Control的简称,意为直接数字控制或分布数字控制。
DNC最早的含义是直接数字控制,其研究开始于本世纪六⼗年代。
它指的是将若⼲台数控设备直接连接在⼀台中央计算机上,由中央计算机负责NC程序的管理和传送。
当时的研究⽬的主要是为了解决早期数控设备(NC)因使⽤纸带输⼊数控加⼯程序⽽引起的⼀系列问题和早期数控设备的⾼计算成本等问题。
七⼗年代以后,随着CNC技术的不断发展,数控系统的存贮容量和计算速度都⼤为提⾼,DNC的含义由简单的直接数字控制发展到分布式数字控制。
它不但具有直接数字控制的所有功能,⽽且具有系统信息收集、系统状态监视以及系统控制等功能。
⼋⼗年代以后,随着计算机技术、通讯技术和CIMS技术的发展,DNC的内涵和功能不断扩⼤,http:///与六、七⼗年代的DNC 相⽐已有很⼤区别,它开始着眼于车间的信息集成,针对车间的⽣产计划,技术准备,加⼯操作等基本作业进⾏集中监控与分散控制,把⽣产任务通过局域⽹分配给各个加⼯单元,并使之信息相互交换。
⽽对物流等系统可以在条件成熟时再扩充,既适⽤于现有的⽣产环境,提⾼⽣产率,⼜节省了成本。
DNC⽹络的应⽤层次见下图:2.总体⽬标2.1 对数控机床实施⽹络集中管理模式,提⾼数控机床的运⾏效率。
2.2 实现数控加⼯程序⽤计算机集中管理。
利⽤⽹络⾼速传送程序,减少程序准备时间。
2.3 ⽤⽹络监控设备运⾏状态,故障提⽰及有关档案记录。
2.4 建⽴⼑具管理系统,提⾼⼑具利⽤率,监测⼑具寿命及位置,降低⼑具库存数量。
2.5 建⽴⼑具予调制度,通过⽹络传送⼑具补偿数据,压缩机床对⼑辅助时间。
2.6 利⽤⽹络监控管理功能,提⾼⽣产管理⽔平。
2.7 同⼯⼚局域⽹联接,实现信息共享,为MRP及时提供车间现场的⽣产数据。
3.总体设计⽅案3.1 DNC系统⽹络构造3.2 DNC⽹络管理系统总体结构3.3 数控程序管理分系统3.4 ⼑具管理分系统3.5 机床参数管理分系统现在,我⼚的各机床的机床系统参数、系统宏程序都存在档案部门,机床出现故障时,由维修⼈员到档案处借⽤,由于维修⼈员对机床的⽂件并不⼗分了解,造成机床维修周期⾮常长。
网络DNC系统在数控实验教学中的应用一、前言计算机技术、网络技术在机械制造业的应用,使制造业日益现代化,代表现代制造业发展方向的网络制造模式也逐渐为企业接受和使用。
高等教育担负着培养人才的重任,要为国家提供高素质的实用型人才,就必须建立一个高水平的能体现现代先进科学技术的实验基地。
近几年来,国家加大了对教育的投入,使先进的教学设备进入实验室,各高校机械系纷纷购进先进的数控设备用于教学实习。
随着数控设备数量和品种的增加,如何加强对这些设备的管理,进行合理配置,使其发挥出最大的效益成为实验指导老师面临的重要课题。
二、问题分析1.程序传输(1)由于数控机床引进的时间不同,从早期RS-232串行接口的数控机床,到现在既能提供串行接口又能提供网络接口的新型数控机床,不同的发展阶段,不同的版本,导致数控系统繁杂,各系统之间所用的通信协议(波特率数据位、停止位、奇偶校验、开始符和结束符等)和通信电缆互不一样,造成相互之间不兼容的现状。
(2)由于没有通讯网络,只好用笔记本电脑单机传输程序,但频繁的热插拔极易烧坏机床的接口。
(3)有些机床带有软驱,但学生毕业设计的加工程序数万条,用软盘向数控机床输入程序时,由于软盘容量小,需反复多次,因此用软盘作为传输介质极不方便。
同时软盘易损坏,所以经常造成程序丢失,管理也不方便。
(4)实验室有一台教学系统,由于内存空间较小,存放程序数量少,大量的加工程序不得不进行反复删除和键入,使得辅助时间加长,影响了数控机床的加工效率。
(5)学生手工编写完的零件G代码加工程序,在输入数控机床前,需要指导老师检查,由于每个学生的思路方法不同,检查起来很费时间。
(6)学生在做数控实验时,是分批成组进行,每组学生将自己编写好的程序从控制面板上输入,由于环境嘈杂,极易出错,常常因为输错一个字符造成实验件报废和刀具损坏。
2.程序管理(1)由于传输不便,有许多实验的程序都是在控制面板上现编现用,由于内存空间小,以及误操作等原因,程序经常丢失,管理上缺乏条理。
华中数控通讯软件 NetDnc使用手册V2.02007.11武汉华中数控股份有限公司中国·武汉目录一 硬件说明 (1)1.1串口连接 (1)1.2.以太网连接 (1)二 软件说明 (2)三 上位机的软件安装 (4)四 软件使用说明 (6)4.1 通讯模式选择 (6)4.1.1 选择通讯方式 (7)4.1.2 更改用户权限 (9)4.2 建立连接 (12)4.2.1 网络连接 (12)4.2.2 串口连接 (17)4.3 传送G代码文件 (19)4.3.1 上传G代码文件 (19)4.3.2 下载G代码文件 (19)4.4 传送PLC文件 (19)4.4.1 上传PLC文件 (20)4.4.2 下载PLC文件 (20)4.5 传送参数文件 (20)4.5.1 上传参数文件 (20)4.5.2 下载参数文件 (20)4.6 用拖拽的方法传输文件 (21)4.7 其他 (25)4.7.1 设置系统路径 (25)4.7.2 设置串口参数 (26)4.7.3 修改用户密码 (27)4.8 边传边加工(适用于世纪星HNC-21/22数控系统) (27)一硬件说明上位机:PC机、笔记本电脑。
下位机:网络功能适用于华中数控的HNC-18/19 xp、HNC-21/22(软件版本为7.10版及以后)数控系统;串口通讯适用于我公司HNC-18iT(软件版本为04.00及以后)、HNC-18/19xp、HNC-21/22(软件版本为7.10版及以后) 数控系统。
1.1串口连接华中数控系统支持在上位机和下位机间的串口通讯,串口线支持三线制和七线制,推荐使用三线制。
数控装置PC计算机1.2.以太网连接通过以太网口与外部计算机连接是一种快捷、可靠的方式。
华中数控网络通讯有两种连接方式:(1) 用网线直接与电脑连接(直连网线制作见图1.2);(2) 用HUB转接方式,即先用网线连接到HUB(集线器),再经HUB 连入局域网,与局域网上的其他任何计算机连接,此方式用普通网线即可(见图1.3)。
DNC网络连线操作说明(MARK10)一.适用机种:HITACHI 钻孔机,及成型机二.特点:1)通过网络在机台侧直接调用加工程式。
2)用户界面简明,操作便利,勿需更多操作。
3)加工程式传送安全、可靠。
4)节省磁盘。
三.操作步骤:分为两种方式(1)从网络上拷贝加工程式至软盘上,再调用程式在机台电脑F7画面,使用命令:COPY :CO:料号名称(含扩展名) TO :F2:(2号软驱,也可使用其它软驱)料号拷贝到软盘后,再在F6界面下加载(2)F6画面直接调用加工程式选择REMOTE模式,然后在F6画面的加载料号的命令栏上键入O程式名,按↓键,(此时画面左上角出现 REMOTE这表示此程式是从网络上调用),键入W99999即可,等程式全部跑完,再在触控面板上选择REPEAT模式,最后按START加工作业。
四.简单故障排除(1)报警信息:FILE NOT READY (NO SUCH FILES)说明:键入加工程式名不正确,即网络服务器上无此文件名。
处理方式:键入正确的文件名。
(2)报警信息:COMMUNICATION TIME OUT说明:NPORT连网异常、NPORT 与机台的通讯电缆线及接口故障处理方式:重新启动NPORT或请检查通讯电缆是否断线、接口是否故障。
(3)报警信息:I/F ERRO或( DEVICE NOT READY)说明:FILE SERVER上的DNC连线程式未启动或网络故障处理方式:重新启动DNC连线程式,然后再检查网络通讯连线是否有问题,重新启动NPORT。
.达航电子设备(上海)有限公司。
数控机床DNC传输连接、程序格式与传输软件的使用DNC传输连接、程序格式与传输软件的使用
在数控机床的程序输入操作中,如果采用手动数据输入的方法往CNC中输入,一是操作、编辑及修改不便;二是CNC内存较小,程序比较大时就无法输入。
为此,我们必须通过传输(电脑与数控CNC之间的串口联系,即DNC功能)的方法来完成。
一、串口线路的连接
1.华中系统串口线路的连接
附图1 9孔串行接口与25针串行接口编号
华中系统数控机床的DNC采用2个9孔插头(其串口编号见附图1。
一个与电脑的COM1或COM2相连接,另一个与数控机床的通信接口相连接)用网络线连接。
数控车床的焊接关系见附图2。
数控铣床、加工中心采用1、9空以外,其它一一对应进行焊接。
2.FANUC系统串口线路的连接
FANUC系统数控机床的DNC采用9孔插头(与电脑的COM1或COM2相连接)及2 5针插头(与数控机床的通信接口相连接)用网络线连接。
25针串行接口的编号见附图1;9孔串口与25针串口的焊接关系见附图3。
3.Siemens系统串口线路的连接
Siemens系统数控机床的DNC采用的方式与华中系统数控车床的相同(附图2)。
文章标签:。
华中数控通讯软件NetDnc使用手册V2.02007.11武汉华中数控股份有限公司中国·武汉目录一 硬件说明 (1)1.上位机和下位机的串口连接 (1)2.上位机和下位机的以太网连接 (1)二软件说明 (2)三上位机的软件安装 (3)四软件使用说明 (6)4.1 通讯模式选择 (6)4.2 建立连接 (11)4.2.1 网络连接 (11)4.2.2 串口连接 (13)4.3 传送G代码文件 (14)4.3.1 上传G代码文件 (14)4.3.2 下载G代码文件 (15)4.4 传送PLC文件 (15)4.4.1 上传PLC文件 (15)4.4.2 下载PLC文件 (16)4.5 传送参数文件 (16)4.5.1 上传参数文件 (16)4.5.2 下载参数文件 (16)4.6 用拖拽的方法传输文件 (16)4.7 其他 (20)4.7.1 设置系统路径 (20)4.7.2 设置串口 (21)4.7.3 修改密码 (22)4.8 边传边加工 (22)一 硬件说明上位机:PC机、笔记本电脑。
下位机:华中数控配备网络功能的HNC-18/19XP,HNC-21/22数控系统(配备软件版本7.10版及以后)。
1.上位机和下位机的串口连接华中数控系统支持在上位机和下位机间的串口通讯,串口线支持三线制和七线制,推荐使用三线制。
PC计算机数控装置2.上位机和下位机的以太网连接通过以太网口与外部计算机连接是一种快捷、可靠的方式。
华中数控网络通讯有两种连接方式:(1)用网线直连方式与电脑连接(直连网线制作见图 1.3);(2)用HUB转接方式,即先用网线连接到HUB(集线器),再经HUB连入局域网,与局域网上的其他任何计算机连接,此方式用普通网线即可(见图1.4)。
在硬件上,配备网络功能的数控系统提供了以太网口接口。
PC计算机数控装置HUB(集线器)数控装置二软件说明上位机操作系统为windows系列,推荐使用windows 2000/xp。
DNC-DT 通讯设定步骤一.机床OSP-200系统端设定:●按Ctrl+/ / 键,调出系统“开始”画面菜单。
●“开始”“设置”“网络连接”“local Areaconnection” 属性TCP/IP(协议)双击鼠标左键或者右键单击选择属性显示如下画面:使用下面的IP地址:IP地址:192.168.0.1(设置时不能和个人电脑端IP地址重复)子网掩码: 255.255.255.0(光标移到此单击左键系统自动设定)确定确定关闭“local Area connection”属性框●按设置控制面板系统双击鼠标左键计算机名更改隶属于工作组命名一个工作组(注意:所命名的名称必须和个人电脑端命名的工作组名称一致。
如:MSHOME)●注意:在做这些步骤前请先确认网线是否正确,是否以连接。
二.个人电脑端设置(Windows XP系统):●“网上邻居”双击鼠标左键“查看网络连接”双击鼠标左键“本地连接”双击“属性”TCP/IP(协议)双击显示如下画面:使用下面的IP地址:IP地址:192.168.0.2(设置时不能和机床系统端IP地址重复)子网掩码: 255.255.255.0(光标移到此单击左键系统自动设定)确定确定关闭“local Area connection”属性框。
●打开“我的电脑”打开“D盘”或者其它盘新建一个文件夹(如ug)将程序复制到该文件夹中将该文件夹(如ug)设置为完全共享。
●打开“控制面板”“系统”双击鼠标左键计算机名更改隶属于工作组命名一个工作组(注意:所命名的名称必须和机床系统端命名的工作组名称一致。
如:MSHOME)确定重启计算机关闭所有防火墙,杀毒软件。
三.准备连接●在机床系统OSP-200中屏幕右下角选择“DNC-T1”打开(显示DNC Device Setting画面)如下所示:Device name: TCA:Remote path:﹨﹨PC Name﹨程序所在的共享文件夹名(ug)User name: Administrator(个人电脑用户名,可以从“注销”画面看到)Password: 111111(个人电脑用户名对应的登录密码)●按>>Ref软键(Remote path 栏右端浏览文件夹)“网上邻居”Microsoft Windows network MSHOMEPC Name ug(个人电脑中程序所在的文件夹)●按Aplly软键显示Succeeded in save 确定quit●将机床系统切换到自动模式下“程序选择”“设备”“TC”OK●注:Remote path:﹨﹨PC Name﹨程序所在的共享文件夹名(ug)也可以用如下方式替换:Remote path:﹨﹨192.168.0.2(个人电脑端IP地址)﹨程序所在的共享文件夹名(ug)。
FANUC数控系统的DNC软件传输操作说明FANUC数控系统数据传输操作1 FANUC 数据传输历史最早使用穿孔纸带记载加工程序 , 通过纸带阅读机把加工程序读入数控系统的缓冲寄存器 , 这是早期数控机床自动运行的主要方式。
因为那时候存储器技术还不完善 , 人们只好借助穿孔纸带记录和保存加工程序。
纸带体积庞大 , 还要为其准备专门的阅读机装置 , 稍有不慎或使用多次会造成破损,导致输入错误是无法避免的。
存储器技术的发展已经让我们有足够的理由淘汰纸带和阅读机。
640m纸带所记载的程序容量相当于 256K 字节的存储器 , 其体积也不过是一个30mm × 15m × 3m 的集成电路模块而已。
读入和读出靠软件 , 不占空间。
我们用手工编制的加工程序一般都不太长 , 加工一个有钻、镗、铣、攻丝等工序的汽车变速箱程序大约有 2K 字节就够了 , 这就算长程序。
在 256 K 程序存储器的 FANUC 数控系统里 , 存储100个加工零件的程序是毫无问题的。
当前生产制造的中高档数控系统无一例外 , 全部都采用了这种程序存储器方式作自动运行。
然而随着三轴乃至四、五轴联动功能的出现 , 加工三维空间曲面的编程已经成为必需解决的问题,因为靠人手工是无法实现的。
CAD/CAM 计算机辅助设计/ 制造软件, 特别是具有三维造型和编程的软件受到用户的喜爱。
市面上流行最广的有Pro/Engineer,Unigraphics,Cimatron等。
由于模具制造加工的编程都属于三维实体 , 它们必需使用这些软件进行造型和编程。
计算机应用上述软件生成的加工程序都很长 , 少则 1-3 兆 , 多则几十至几百兆。
这样长的程序数控系统没有可存放的空间,它们只能存放在计算机的硬盘中。
当需要加工时, 利用电缆连接计算机和数控系统的RS232C 串行接口 , 通过 DNC 软件把加工程序一部分、一部分地传送给数控系统。
西门子、发那科、三菱数控系统DNC加工方法汇总一、对于DNC的认识:DNC(Distributed Numerical Control)称为分布式数控,是网络化数控机床常用的制造术语。
其本质是计算机与具有数控装置的机床群使用计算机网络技术组成的分布在车间中的数控系统。
CNC是数控加工中心的简称,DNC是将计算机和CNC机床联网实时传输进行加工的一种控制方法。
在实施DNC系统时,往往会遇到一些与数控系统相关的问题。
作为DNC系统实施商来说,最为关注的就是设备的接口方式和通讯方式,因为这是数控机床能够接入DNC网络必备的要素之一。
对于串口机床,需在机床操作面板上有串口输入、输出的菜单。
数控设备按照接口类型分作:RS232/RS485串口和RJ45网卡两类。
不同的数控系统在实施DNC系统时,将根据机床的通讯接口和通讯参数进行DNC参数调整和匹配,需要保证机床和DNC服务器的设置一致。
二、各数控系统DNC加工如何设置:1、FANUC数控存储卡DNC加工步骤:a、在MD模式,按OFS/SET键,再按“设定(SEnG)”,在设定画面把Io通道改为4,即使用存储卡加工模式。
如果使用传输线加工方式,把Io通道改为0b、按《DNC》键c、按“PROG”键,直到出现下面画面d、再按《列表》,按《操作》,按《+》扩展找到设备,出现下面画e、选择要加工的程序输入,按《DNC》键输入要加工的程f、在上图状态,按操作键,输入要加工的程序的序号,再按《DNC》键,出现下面画面,再按循环启动即可(下图调用的是8号程序)。
2、FANUC 0I-MF以太网DNC加工步骤a、电脑端连接软件:cn-FTPServer992 FTP 软件 SERVU软件等b、参数设置:参数:11630#1=114885#0=0 嵌入以太网输入输出代码为ISO14885#1=1 嵌入以太网DNC功能有效20=9 DNC加工时要设定,与CF之间传输时不需要c、电脑端设定本地连接IPV4:IP地址:设定与NC的IP地址同一网段地址子掩码:255.255.255.0默认网关:无需设定d、FTP设定(系统设定)主机名:电脑IP地址端口号:21用户名:USER密码:123登陆地址:C:/FFPING下测试下联通情况e、连接软件设定设定用户:USER密码:123目录:C:/F属性:不能勾选“没有数据”、“虚拟连接“,其他都勾上。
网络数控制造系统中常用DNC通讯接口模式
关键字:DNC 通讯接口网络数控制造
DNC 分布式数字控制( DiSTributed Numerical Control) , 是以计算机技术、通讯技术、数控技术等为基础,把数控机床与上层控制计算机集成起来,从而实现数控机床的集中控制、管理,以及数控机床与上层控制计算机间的信息交换。
它是现代机械加工企业实现设备集成、信息集成、功能集成的一种新方法,是制造自动化的重要模式,也是实现CIMS 等集成制造系统的重要组成部分。
在过去十几年,人们将大量的精力投向FMS(Flexible ManufactureSystem)系统的研究,但实际应用结果表明, FMS 的这种不仅注重信息流的集成,更强调物流的集成与自动化,虽然具有运行效率高和自动化程度高等优点,但投资风险大、见效慢、可靠性较差。
相对于FMS, DNC 是投资小、见效快、并具有较好柔性的集成制造系统。
随着计算机技术、数控技术和网络通信技术的发展, DNC 的内涵和功能也在不断扩大,目前DNC 系统已具备制造数据传送、状态数据采集与处理、刀具管理、生产调度与监控、单元控制和CAD/CAPP/CAM 接口等功能。
在分析现有DNC 主机与数控系统通信接口功能的基础上,从DNC 通信接口功能的角度可将DNC 分为基本DNC、狭义DNC 和广义DNC 三种。
基本内容如表1 所示。
表1 DNC 分类
目前,在实际DNC 系统集成应用中,常采用基于串行口通讯的接口模式、以太网络模式。
笔者重点对以上DNC 的二种通讯接口模式分别介绍。
1 基于串行口通讯的DNC 接口模式
利用数控机床提供的RS232C 或RS485 接口,采用点对点型或星形拓扑结构,实现串行通信。
这是目前在车间中应用最多的一种通信方法,但这种通信方法存在工控微机多、投入成本高、管理和维护工作量大和易于出错等缺点。
目前使用的数控系统大多带有RS232C 串行通信接口。
利用该RS232C 接口可直接实现基本DNC 通信和狭义DNC 通信功能。
1.1 带串口扩展卡的DNC 通讯接口模式
带串口扩展卡的DNC 接口模式是上世纪90 年代中期出现的模式,,在当时大家还普遍使用单机传输的年代,此方式是一种创新,可以说它代表了当时我国DNC 产品的最高水平。
MOXA C320Turbo 卡(或其它多路串行通讯卡)是通过ISA(或PCI)插卡的方式与计算机连接,再通过一根带屏蔽的10 芯电缆线连接通讯模块,每个通讯模块带8 个通讯口,可以实现多个通讯模块级联,每个通讯口最多带8 个节点,每个计算机又可以扩展4 个ISA(或PCI)插卡,这样一台计算机最多可以扩展256 个RS- 232 接口。
通讯模块与计算机之间距离不能太长,一般在十几米左右。
1.2 带串口服务器的DNC 通讯接口模式
串口服务器的功能是将来自TCP/IP 协议的数据包,解析为串口数据流;反之,也可以将串口数据流打成TCP/IP 协议的数据包,从而实现数据的网络传输,它能将多个串口设备连接并能对串口数据流进行选择和处理,把现有的RS232 接口的数据转化为IP 端口的数据,这样就能够将传统的串行数据送上流行的IP 通道,而无须过早的淘汰原有的不带以太网模块的数控系统设备,从而提高现有设备的利用率,节约了投资,简化了布线,。
在数据处理方面,串口服务器完成的是一个面向连接的RS232 链路和面向无连接以太网之间的通讯数据的存储控制,系统对来自串口设备的串口数据流进行处理,并进行格式转换,使之成为可以在以太网中传播的数据帧,对来自以太网的数据帧进行判断,并转换成串行数
据送达响应的串口设备。
在实际应用方面,串口服务器将具有TCP/IP 协议的以太网接口映射为Windows 操作系统下的一个标准串口,应用程序可以像对普通串口一样对其进行收发和控制,因此,串口服务器在数控系统组网中的功能是把来自数控系统的任何信息透明地传输到局域网上的任何一个计算机,也可以把来自局域网的任何信息透明地传输给数控设备;相当于局域网和串口设备的网关通过为串口服务器配置IP 地址,使数控机床成为局域网中的一个节点,从而拥有局域网的部分功能,实现资源共享。
例如MOXA CN2516 多路串口服务器,在组网时它可以是局域网络上的一个节点,通过HUB 或交换机来与NC 程序管理计算机相连,这样,它可以放在车间的任一固定位置上,大大减少了车间到管理中心部门的布线,另外, CN2516 还可以在多台计算机上安装其驱动程序,多台计算机可同时进行监视控制,给用户的维护工作带来方便,网络结构。
图3 带串口服务器的广义DNC 网络结构图
串口服务器真正的优势以及价值的体现并不是表现在直连方式的应用上,将设备连接到以太网上是它重要的目的,通过串口服务器将数控设备连接到以太网上,其接线方式非常简单,只需要将串口服务器连接到集线器或者交换机上即可,通过设置串口服务器的IP 地址,就可使串口服务器成为以太网上的一个节点,从而使连接到该串口服务器的数控系统连接到以太网上,通过该组网方式能够将不同的数控系统,不同形式的串口(如RS232、RS422 和RS485),连接到以太网上,实现数控系统的异构组网。
该组网方式可以将整个企业的数控系统连接到网络上,在组网过程中,除了可以利用交换机和集线器扩展外,还可以利用工业以太网交换机,如MOXA EDS508, 可以扩展不同型号的串口服务器,实现数控设备的灵活组网,实现了网络资源的共享和对所有数控系统的集中管理、控制,为网络制造技术搭建平台,网络结构。
图4 带串口服务器的广义DNC 以太网络结构图
2 基于串口服务器的以太网DNC 模式
随着工业以太网的快速发展,工业自动化通信网络正在逐步统一到工业以太网,并正在向下逐渐延伸。
基于工业以太网和TCP/IP 技术在DNC 通信系统的应用研究已成为DNC 技术研究的新方向,以太网速度从原始的10Mbps 提高到100Mbps以至到今天的1000Mbps, 足够的带宽和交换式集线器的应用解决了以太网的不确定问题,使以太网有能力满足实时系统的要求,其次,以太网交换机为连接在其端口上的每个网络节点提供了独立的带宽,连接在同一交换机上面的不同设备不存在资源争夺,这就相当于每个设备独占一个网段;再次,全双工通信技术又为每一个设备与交换机端口之间提供了发送与接受的专用通道,因此使不同以太网设备之间的冲突大大降低或完全避免。
故越来越多的基于以太网的工业通讯网络得以在DNC 系统中应用。
对于某些具备以太网接口的先进加工中心等数控设备和微机设备,可直接连接到交换机;对于只具备RS232 或RS485等串行接口的数控设备,通过串口服务器(如MOXA Nport5210)转换为以太网接口,然后连接到交换机。
DNC 服务器通过以太网交换机与底层的数控设备实现信息互通,从而实现服务器对数控设备的联网控制管理,。
图5 基于以太网的DNC 模式结构图
基于以太网的DNC 系统使车间乃至整个企业的信息网与DNC 通信网络得以整体集成,而且可以直接将数控机床接入Internet,实现远程信息的传输,适应了现代网络制造的需要,同时企业联盟可通过访问Internet 互联网,在企业联盟各自的服务器之间实现数据和信息
的流通。
企业内部的DNC 系统通过服务器接口,对外提供服务和资源的共享。
为了防止企业联盟间在Internet 上进行的信息流通和协作活动所出现的网络安全隐患。
可使用VPN 技术在企业联盟间建立虚拟的专用网络。
VPN 具有高度的网络安全性,容易扩展而且适应性强,企业对网络拥有充分的控制权,随时可以与外界进行连接。
因此,使用VPN 技术将制造企业联盟的车间DNC 系统通过VPN 集成起来,实现联盟间的网络化设计、生产制造,是当前网络化制造环境下可行的、安全的制造模式。
3 结束语
信息技术和计算机网络技术的迅速发展给制造业带来了巨大的影响。
在当今经济全球化的时代,为了快速响应市场需求,提高企业的产品研发能力,缩短产品开发周期,降低开发成本,提高企业的竞争能力,制造企业必须要从传统制造模式进入网络化的生产制造模式。
网络化制造模式作为一种先进制造模式,提供了制造企业在网络环境下从产品设计到生产制造最终到管理和营销等业务的具体实现技术。
在网络化制造模式下,DNC 系统作为现代机械制造企业的一种先进运行模式,其功能不仅包括车间底层制造设备的通信和集中控制管理,还向上延伸至企业的其它部门,乃至制造联盟以及合作企业部门间的信息通信集成。
通过DNC 系统和网络技术可实现企业动态联盟间的资源重新配置和重组,以及新产品的协同设计和远程制造加工。