学霸支招:2018年国家公务员考试90天复习计划
- 格式:docx
- 大小:15.09 KB
- 文档页数:2
国家公务员考试学习方法和计划(2013年)全国公务员考试,自2002年举办至今,已历经十一届。
考试范围及考查重点日渐清晰。
结合考试的具体情况,提出如下学习路径,考生可根据自身情况取舍:(一)严肃的公务员资格考试,尤其是标准化考试,为确保命题客观、答案确定唯一,每一道题必定应以指定教材上的具体论述为依据,努力避免超出大纲和指定教材的范围,这是命题的根本原则,只有掌握这一原则才可能防止命题人和答题人各自自由发挥、才可能存在没有争议的“标准答案”。
因此,学习自始至终应围绕指定教材进行,答题也必须始终根据指定教材上的具体论述来作答。
(除申论)(二)学习的首要任务是把书读薄,在第一时间找到重点章节,和各章节的复习重点,即“考点”。
从历年真题来看,也存在着“重者恒重,轻者恒轻”的规律,各门课程的考核重点虽不是一成不变,但也是相对稳定的。
需要重点学习的考点约有2、300个,其中许多考点往往又有多种考核方式,称之为“题型”。
学习备考的全部核心内容就是:对重要的点,要从考点出发熟悉所有相关题型,从题型反过来更深刻地理解考点,反复进行,不断深化。
而在此范围外的点,则大可以一眼带过。
(三)对课程的重点每个人可能都有自己的理解。
但我的理解不重要,你的理解也不重要,只有一个人的理解才是真正重要的,即命题人认为哪里是重点?因此,必须让自己找到的重点尽量客观,或者说尽可能真正接近考试的重点。
这就是决定整个复习成败的关键环节:真题研究。
常常有人认为,真题没有价值,已经考过的题目不会再考,错!理由是:(1)许多重要的点往往是年年考次次考、翻来覆去地考、换汤不换药地考。
几年来,真题涉及的考点重复率至少高达80%,从这个意义来说,做真题就是在做未来的考题。
(2)和市面上、网络上各种模拟题相比,真题水平最高,对考点的把握最透。
或者换一个角度来理解,历年真题是命题人本人出的模拟题,是最权威的模拟题;而市面上的模拟题却一定不是命题人本人出的题。
公务员100天备考计划表第一阶段:准备阶段(第1-30天)第1天-10天:明确目标和计划- 确定公务员考试的目标和方向- 制定详细的备考计划,包括每天的学习内容和时间安排第11天-20天:基础知识复习- 复习数学、语文、英语等基础知识- 制定每科目的复习计划,逐步掌握重点知识点第21天-30天:模拟考试和错题整理- 参加每周一次的模拟考试,检验学习效果- 重点整理错题,找出问题所在并加强练习第二阶段:进阶阶段(第31-60天)第31天-40天:专业知识学习- 针对公务员考试的专业科目进行系统学习- 制定专业知识学习计划,注重重点和难点知识的掌握第41天-50天:刷题和解题技巧- 大量刷题,熟悉考试题型和解题技巧- 总结解题经验,提高答题效率和准确率第51天-60天:模拟考试和弱项突破- 继续参加模拟考试,查漏补缺- 针对弱项进行重点突破,加强练习和复习第三阶段:冲刺阶段(第61-90天)第61天-70天:综合能力提升- 提高综合运用能力,强化解题思维- 进行模拟考试,继续加强对各科目的综合训练第71天-80天:全面复习和强化训练- 对所有科目进行全面复习,巩固知识点- 增加模拟考试频率,模拟考试要求更接近实际考试第81天-90天:冲刺阶段集中突击- 集中突击重点、难点知识,加强训练- 多参加模拟考试,模拟考试要求做到标准答题时间内完成试卷第四阶段:冲锋阶段(第91-100天)第91天-100天:疯狂冲刺和最后冲锋- 每天进行密集复习和练习- 保持良好的状态,全力以赴冲刺最终阶段在100天备考计划表中,务必要严格按照计划执行,保持学习的热情和动力,相信经过努力和坚持,一定能够取得优异的成绩。
祝所有备战公务员考试的考生取得理想的考试成绩,实现自己的事业目标!。
2018国家公务员考试行测备考:考前2个月行测文科题备考计划通过国家公务员考试资讯,了解到行测是国家公务员考试的公共科目之一,从2015年开始,行测实行分级分类考试,分为省级以上和副省及以下两套试卷,跟申论同步。
均为客观性真题,考试时限120分钟,满分100分。
从近两年国家公务员考试的行测考试内容来看,“省级以上”总题量为135道,“副省及以下”总题量130道。
主要差别在数量关系题和资料分析题。
中公教育专家认为,这种考查形式已经基本稳固下来,处于有章可循的状态。
下面,宁夏中公教育整理了公考资料大全供考生备考学习。
需要更多指导,请选择在线咨询一对一解答。
一、判断推理(对比17年国考)逻辑判断均考查了必然性推理和可能性推理,其中必然性推理与往年相比变化较大,出现了考查综合推理的题目,考点涉及复言命题和朴素逻辑,对考生思维的严谨性提出了更高的要求。
但从题目形式上而言,两套试卷差别较大,与副省级不同,市地级首度出现一题多问的形式,同一个题干下设置5个小题,一定程度上减轻了阅读难度,但是也在一定程度上对思维的连贯性提出了要求,也体现了两套试卷的不同要求。
图形推理与往年不同的是,分类分组题目相比往年减少了2道,古典型题目增多,顺推型、类比型、九宫格型题目均有考查。
考点分布广泛,其中多道题目图形间相似度较高,个别题目结合字母考查,其思考角度均较为固定。
类比推理部分侧重对言语关系的考查,词义和语法均有涉及,成语形式也进行了考察。
值得注意的是时隔四年后,再次出现对诗句形式的考查。
定义判断中规中矩,值得注意的是,大家在做题过程中要注意问法,有正向角度提问,也有你想角度提问。
二、备考建议5条1、必然性推理:重点放在假言命题和朴素逻辑。
假言命题需要掌握好推理规则和矛盾命题,多做题,熟悉解题思路;2、可能性推理:一定要培养批判性思维,只有这样才能在进行题干分析中把握好漏洞,进而对论证进行削弱与加强;可能性推理的第一步就是要找到他们内部的逻辑关系。
公务员省考 90 天备考计划——万题库独家秘笈初识公务员考试《行测》五大模块:常识判断、言语理解与表达、数量关系、判断推理、资料分析。
《申论》五大题型:归纳概括题、提出对策题、综合分析题、应用文写作、大作文写作。
阶段一:扎马步、打基础(35 天)既然是应对考试,必然要先学习方法和技巧!此阶段是对公务员考试的基础题型进行全面的复习,掌握常考必考知识点的解题技巧!用书推荐:《行测讲义》,《申论讲义》课程推荐:万题库《方法精讲》课程,110 课时,以题代练精细讲解,夯实基础。
阶段二:武装强化(25 天)基础扎实,再图提高,武装强化!适当增加每天学习时间!此阶段在基础阶段的前提下,继续学习另外 25%相对较难的知识点,向高分发起冲击!课程推荐:万题库《专项突破》课程,133 课时,针对性强化练习,知识点全面查漏补缺阶段三:疯狂刷题(25 天)理论应用实际,至此基础已扎实,提高已学习,开启疯狂刷题模式!疯狂刷题阶段需要建立对考试的整体格局感!识别较难题目和自己弱势方向,掌握战略性放弃的原则,懂取舍!确立各个模块的做题顺序!严格控制模拟时间,提高做题速度!用书推荐:《疯狂刷题 A 班行测讲义》,《疯狂刷题 A 班申论讲义》,《疯狂刷题 B 班行测讲义》,《疯狂刷题 B 班申论讲义》模拟大赛推荐:公务员万题库 APP 每周组织模考大赛,完全免费。
真题推荐:公务员万题库 APP 有历年考试真题及解析,完全免费。
课程推荐:万题库《疯狂刷题》课程,312 课时,六大模块以题带点,吃透各模块,建立整体格局感,量变到质变的跨越。
阶段四:冲刺(5 天)最后冲刺阶段非常重要,对整体知识点进行系统梳理,消灭错题集!申论热点的常识判断热点的预测,通过预测去了解一些基础素材是很有必要的!查看各模块老师们总结的高频考点,加强记忆,临阵磨枪,印象深刻!课程推荐:万题库《考前冲刺》课程,50 课时,针对每周热点新闻,分析解读,辛辣点评最后一点,此阶段心理状态也是成功上岸的必备条件,好好吃饭,好好睡觉,抛下一切压力,轻松上阵!。
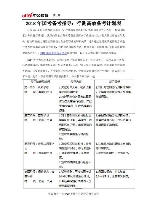
2018年国考备考指导:行测高效备考计划表公务员,是指在各级政府机关中,行使国家行政职权,执行国家公务的人员。
根据《国家公务员暂行条例》,我国的国家公务员是指各级国家行政机关中除工勤人员以外的工作人员。
行政职业能力测验主要测查与公务员职业密切相关的、适合通过客观化纸笔测验方式进行考查的基本素质和能力要素,包括言语理解与表达、数量关系、判断推理、资料分析和常识判断等部分。
2018年国家公务员考试即将到来,以下是国考行测方面的备考指导。
2017省考大局基本已经,失利的小伙伴都开始准备下一年的国考了,无论是第一次考还是继续再战,都要放好心态,努力去备考,尽自己最大努力去准备被,其实笔试是有规律可循的,只要题量够了,方法能够让你快速解题,分数还是有很大提升空间的,那么我们接下来就一起看一下备考期间都需要做什么,中公教育和你在一起。
中公教育专家祝愿大家能够得偿所愿,考上理想的岗位,在2018收获成功!
青海中公教育特别推荐最新青海公职考情资讯,分享近期青海省各类招聘考试信息汇总,预祝广大考生在考试中金榜题名,荣获佳绩。
2018国家公务员考试备考指导该来的总是会来,2018年国考大纲如期发布,距离考试12月10号也只有一个月多一点的时间了,如果你只有一个月的时间备考,那么,科学的备考方案必不可少,你必须要做以下三件事:一、跟对老师,系统学习他的知识体系一个月的时间已经来不及自己慢慢做题总结了,有太多的方法和技巧等着你去学习。
这时,你需要做的,就是选择一个值得信赖的老师。
一个值得信赖的老师,除了多年的授课经验外,还应该是多次参加过实战考试,取得高分,并且有相应的专业背景,如文学专业的言语老师,奥数背景的数资老师,MBA的判断老师和有机关写作经验的申论老师。
同时,一个科学完备的知识体系是必不可少的。
很多公考小白一直用自己多年来的知识积累去做公考题目,往往会在50分~60分之间徘徊,很难突破瓶颈。
而一个科学的知识体系能让你迅速提升到65分以上。
以下是中政的知识体系:二、刷最新真题,巩固自己的知识体系关于刷题,现在才开始准备公考的你,已经落后了。
但是,没必要担心,因为大多数人刷题其实刷错了。
刷题分两种,检验自己的水平和提高自己的水平。
如果想要检验自己的水平,则需要限定时间,限定题量,严格按照考场策略,做完题目后再对答案估分。
这也是很多同学平时做的。
但是,不断检验自己的水平是不会获得提高的,如果是要靠刷题提高自己的水平,则必须对应自己学过的知识体系,多总结。
比如,我们来刷一道逻辑推理的题目:【例】如果某地公共政策制定是正确的并且执行有力,则不会出现大规模上访。
只有相关决策人不关心群众,才会出现大规模上访。
某地公共政策制定是正确的,相关决策人也心系群众,深入实际搞调查研究,当地群众对此是满意的。
根据以上信息,得不出以下哪项:A.如果某地出现大规模上访,则该地相关决策人不关心群众B.如果某地出现大规模上访,则该地公共政策并非执行有力C.如果某地没有出现大规模上访,则该地公共政策执行有力D.如果某地没有出现大规模上访,则该地公共政策制定正确【解析】这道题属于翻译推理。
最后15天2018年国家公务员备考冲刺这么冲根据工作安排,中央机关及其直属机构2018年度公务员招考报名时间为10月30日至11月8日,公共科目笔试时间为12月10日,届时请广大考生关注。
为帮助更多考生积极备考2018湖南省公务员考试,湖南华图为你准备2018湖南公务员考试备考资料,希望对你有所帮助!!2018年国家公务员考试在12月10日拉开帷幕,在最后的国家公务员考试冲刺的阶段,很多考生可能会比较慌乱和失意,认为最后的备考时间,感觉自己什么都不会,更加不知道如何进行一个复习了。
那么在最后的半个月时间里,我们该如何利用好最后的时间进行备考工作呢,又该怎么把握复习冲刺的重点呢。
我们都知道考试的科目主要有行测和申论两大项。
行测考试科目主要有五大专项,其中常识、数学得分率比较低,同时也比较难以提高学习成绩。
所以在最后的冲刺备考阶段不建议考生把太多精力放在这俩专项。
资料分析、判断推理与言语理解题目比较多,相对容易提高成绩,所以我们应该把精力放在这几个专项。
当然也要因人而异,如果你的数学特别好,也可以多花些时间巩固,总而言之就是不要把过多时间放在啃骨头上,万一骨头没啃下来,时间白白浪费了。
对于最后的15天来说,我们的注意力一方面应该放在回归课本上,另一个就是要再回顾回顾之前做的错题,第三方面还要每天做题,好记性不如烂笔头。
要时刻提醒自己或是保证在考场上的时候不会出现手生的情况。
近几年国考资料分析难度系数比较低,这主要是因为国考降低了对考生计算能力的考察。
所以我们不建议考生把主要精力用来做那些计算量比较大,整体比较难的模拟题。
国考题目比较注重对考生的数据分析的能力的考察,所以考生可以刻意地练习材料的阅读能力。
在浏览材料的时候,快速地把每段段意归纳概括出来。
思考每段文字或者每个表格、图形之间的关联。
另外,考生需要总结以前做的真题、模拟题中资料分析的考点、考法、计算方法,思考每种算式类型用什么样的计算方法更快、更精确。
公务员备考100天学习计划第1-10天:基础知识的巩固在这十天里,我们将主要的精力放在对基础知识的巩固上。
首先是对政治、法律、经济等基础知识的系统温习。
同时,要对历年公务员考试真题进行分析,总结出常考的重点知识点,形成一个知识点清单,方便后续的学习。
此外,可以借助教材、辅导书或者网络等资源,整理出一份自己的知识清单,明确自己的薄弱环节。
第11-20天:名师讲解的学习在这十天里,主要是通过名师讲解的视频课程或者专题讲座,系统学习公务员考试的各科目知识。
可以选择网络直播课、教育培训机构的课程等,重点关注重点知识点的深入讲解和应试技巧。
同时,要注意做好笔记和复习总结,形成自己的学习体系。
第21-30天:真题的训练在这十天里,要着重进行真题训练。
可以选择历年公务员考试的真题,按照考试科目和考试时间进行模拟考试。
在模拟考试之后,要对做错的题目进行分析,总结出自己的失分原因,并加以改进,以便在后续的训练中避免犯同样的错误。
可以注意做一些时间定格的练习,培养自己的时间把控能力。
第31-40天:强化训练在这十天里,要着重进行强化训练。
可以选择专业的辅导书、教材等资源,对自己掌握的知识点进行有针对性的训练,以加强自己的记忆能力和解题技巧。
同时,可以找一些专业的老师或者辅导员,进行一对一的辅导,帮助自己解决学习中遇到的难题和疑惑。
第41-50天:模拟考试在这十天里,要着重进行模拟考试。
可以选择专业的公务员考试模拟机构或者在线平台,进行模拟考试。
通过模拟考试,可以检测自己的考试水平和应试能力,找出自己的不足之处,并针对性地进行改进。
同时,还要注意模拟考试后的复盘和总结,总结出自己在考试中容易疏忽的地方,并加以改善。
第51-60天:重点攻克在这十天里,要着重攻克知识点的重点和难点。
可以找一些专业的讲师或者辅导员,进行深度的学习和解惑,尤其是对一些容易混淆的知识点进行重点训练和辨析。
同时,要对重点知识点进行整理和巩固,形成自己的知识网络,以便在考试中能够迅速应对。
2018年国家公务员考试140+高分复习攻略2018年国家公务员考试公告暂未公布,根据历年国家公务员考试安排,2018国家公务员考试预计也会在2017年10月份启动,备考之事必须提上日程。
为帮助广大考生快速了解国考、顺利备考,湖南华图教育对历年国考信息进行分析汇总,并且会第一时间发布2018国家公务员考试相关信息,为广大考生的国考之路保驾护航!国家公务员考试是每个考生人生道路上一件重要的事情,它是每个备考同学一段时间内的生活目标,甚至会改变一些人的人生方向。
面对一年又一年的经验传授,考生们都感慨“听过很多的道理依旧过不了这一关”,殊不知公考路上,除了吸取前人的经验,找到正确的方式复习方法也至关重要。
图片源于网络参考往年国家公务员考试招录时间,预计2018年国家公务员考试将于今年10月份启动,11月进行笔试。
考试时间一步步临近,湖南华图教育(/)就说说如何有效率的利用时间复习呢。
国家公务员考试考前准备:搜集资料、了解政策、准备备考资料一旦下定目标就要立刻行动起来。
首先第一步要做好备考前的准备工作。
古人有云:工欲善其事必先利其器。
只有做好充分的准备工作,才能让后面的复习更加有效果。
湖南华图教育认为备考前应做好三件事:搜集资料、了解政策、准备备考资料。
一是搜集想要报考的地区的往年的职位表、报考人数等。
二是了解国考的政策,比如报考时间流程、报考条件等等。
三是准备备考资料,如历年国考的真题、进行模块练习的实战题库、模拟训练的试卷等。
国家公务员考试行测复习要点:重视真题、学会归纳总结登记1、行测真题很重要很重要很重要----重要的事情说3遍行测真题应该作为和大纲同等重要的资料使用,不仅是题目、更应该从中总结出复习的方法和答题经验,形成自己的知识体系。
考生将近5年真题按年份、按模块各自形成2套册子,按年份排列的真题,在练习和总结过程中,可以使考生清晰看到逐年的变化和不变、总体难度分布和偏向;按模块各自排列的真题,能够帮助考生把握每个部分的变动、主要考点以及评估自我能力。
公务员备考复习的规划(详细)公务员备考复习的规划(详细)国家公务员考试越来越多人报考,国家公务员考试,简称“国考”,是中央、国家机关为选拔公务员的考试,一年一次考试,通常会提前一年招考,下面是小编为大家整理的公务员备考复习的规划,希望对您有所帮助!公务员备考复习的规划一、前期的复习规划公务员备考的内容有很多,那考生在前期就要做好复习规划。
具体来说,就是根据各个板块之间的内容安排合理的复习时间。
通常行测中的资料分析和数量关系会难一些,因而这个板块的复习时间就要长一些。
而数量关系这部分考生可能要花五六个月的时间,那就得从前期开始复习。
至于资料分析虽然也有点难度,但考生花两个月的时间就足够了。
至于其他的板块,考生可以放到考前两个月复习,复习效果也会更好。
二、申论部分如何复习?这部分复习的时间不能拉的太长,不然会耽误其他板块的复习。
而这部分复习主要是为了提高写作能力,那考生在复习的时候就可以积累一些写作要用到的万能句,以备不时之需,而且也能减少思考的时间。
此外,考生也可以多看看写作的模板,借鉴一点经验,然后去形成自己的模板。
这样写作的风格也就不会跟其他考生一样了,会更有特色。
不过考生要注意,申论写作的字数是有要求的,考生要达到写作的字数要求,不能少些。
三、控制时间做真题做好了基本的复习之后,考生就可以去做真题了,但考生要记得控制时间。
毕竟考试时间是有限的,考生得在规定的时间内做完全部的题目。
那平时在备考做题的时候,考生就要卡好时间,训练自己的答题速度,进一步提高自己的答题质量。
四、牢记复习的小技巧1、在复习行测部分的时候,考生可以准备几本资料书,利用这些资料书巩固基本知识。
而做题方面,考生可以准备一些模拟题,有计划的做题,提升的也会更快。
2、在复习申论这个部分的时候,考生可以通过看新闻,浏览网络,积累一些写作的素材。
或者通过看报纸、杂志来学习他人的写作方式和写作经验。
国考备考建议认真总结总结前三年的国考真题以及各省省考真题,虽然这些试题已经考过,再现真题的可能几乎为零,但我们也要认真总结:在备考过程中,我们到底学会什么,有哪些知识点自己还没掌握,哪些知识点已经掌握,哪些知识点还有点模糊等等。
2018国家公务员考试备考计划大全第一篇:2018国家公务员考试备考计划大全2018国家公务员考试备考计划除了网上那些心理上的自我安慰法,面对焦虑,我们可以试试以下三个方法。
第一:制定合理的目标。
过高的目标会让人紧张焦虑,过低的目标会让人自我放松。
在制定目标之前,我们先通过模考了解自己目前的成绩,你的目标就是在现有成绩上提高五到十分。
如果你现在是110分的水平,那下一步就朝着120努力,如果你现在是130的成绩,那下一步就朝着135努力。
我们每次模考的时候分数上下浮动五分左右都是正常的,不用太过兴奋或失望。
第二:做好每天的任务。
到了备考的后期,大家都会产生疲劳,尤其是备考周期在三个月以上的考生,后期常会出现迷茫,不知道自己该往哪个方向复习。
这时候可以给自己制定一个任务表,把每天要完成的任务列出来,剩下的时间就是按部就班的来完成既定任务,不要去想会不会考砸之类的事情。
比如我在考试的最后一星期,要求自己每天上午一套行测卷,下午一套申论卷,其余时间对错题进行整理,并提炼出错题中的知识点,再利用砖题库APP中的专项练习功能,只刷做错的知识点。
大家在平时的练习中也可以运用专项练习功能。
大量刷自己不擅长的知识点,提升自己的短板。
第三:正常作息。
备考期间要保证充足睡眠,以牺牲睡眠时间去进行题海战术是得不偿失的,尤其是考前几天,更不要进行突击式的练习。
考试前几天可以适当放松一些,调整心态,但也不能走另一极端,认为考前要彻底大休一周,停止复习,这也会适得其反。
心理学家认为,人们如长期处于紧张的工作学习中,大脑中枢会相应建立起紧张思维运作模式,使人能适应紧张的工作学习。
如果突然停下无事可干,原来的生物钟就会打乱,心理模式就无所适从,考生会产生失落、不安和心慌等不适的心理现象,所以在考前还是按原来正常的作息时间作息。
第二篇:2018国家公务员考试面试备考行!与梦想坚持者同2018国家公务员考试面试备考【面试真题】“变来变去不是创新,没有方向不是进步,只破不立不是发展。
公务员复习计划
随着国家的不断发展,公务员的角色已经发生了翻天覆地的变化,公务员职位的竞争越来越激烈,公务员复习计划也就显得格外重要。
为了更好地迎接公务员考试,复习计划也必不可少,以下就是公务员复习计划:
一、确立复习目标
公务员复习计划要从复习目标开始,首先要明确复习目标,让自己更加清楚考试的内容,然后根据考试内容制定具体的复习计划,既包含完成大纲政治经济理论的学习,又注重实战技巧的训练等。
二、合理时间安排
要保证质量,必须进行严格的时间安排,一般建议每天抽出7-8个小时的时间来复习,分配时间,从最重要的部分开始,笼统地掌握常识,在一定时间里一定量地复习,也可以安排专项训练增强实战能力,同时努力提高速度,培养考试选择题做题能力。
三、全力准备
公务员复习计划应针对不同学科制定专门的复习方案,既包括理论基础又要涉及到实践能力,学习方法也要合理有效,有计划地来复习,从考点入手,重点强化练习,把考试重点复习,做到心中有数,才能达到能在考试中取得更好的成绩。
四、综合拓展
复习不能只专注于理论和实践能力,其实综合拓展也是非常重要的,关注社会热点,熟悉新产品,熟悉新概念,向专业方向拓展,增加阅读量,提升审美能力等,都是可以让自己进一步提升的方面,从而能更好地适应考试的变化和适应工作的需要。
以上就是关于公务员复习计划的800字文章,在准备公务员考试复习的过程中,要认真制定复习计划,把握正确的原则,提高自身的学习效率,才能够在考试中取得良好的成绩。
2018国家公务员已经进入百天倒计时,那么应该如何高效备考呢?现将2018国家公务员考试笔试备考经验分享详情公布如下,为了帮助大家以更好的姿态、更高的效率、更科学的方法冲刺国考,将2018国考倒计时100天复习方案整理发布在此,希望能为正在备考路上前行的你提供一些方向。
百天倒计时想考上公务员?看这篇高分攻略就够了最近很多考生都在关心这样一个问题——“2018国家公务员考试什么时候举行呢?”其实,熟悉国考考情的同学们都知道,国考一年举行一次,笔试多于11月的最后一个周末举行。
所以,2018国考笔试时间预测在今年的11月25、26日。
对有志于参加2018国考的同学们而言,倒计时的这100天至关重要。
如何合理制定备考计划、科学统筹学习时间、潜心修炼解题技战术、高效锤炼应考能力,是每一个备战国考的你需要认真思考的问题。
为了帮助大家以更好的姿态、更高的效率、更科学的方法冲刺国考,现将2018国考倒计时100天复习方案整理发布在此,希望能为正在备考路上前行的你提供一些方向。
一.备考时间安排笔试复习大体上可分为四个阶段:第一阶段:基础准备阶段(建议用时:30天)第二阶段:模块练习阶段(建议用时:35天)第三阶段:巩固提升阶段(建议用时:25天)第四阶段:模拟实战阶段(建议用时:10天)以上各阶段的具体用时,考生可根据自身学习情况加以调整。
为了确保足够好的学习效果,建议考生每天应保证不低于3个小时的有效复习时间。
二.复习目标1.基础准备阶段目标这一阶段,本年度的国考大纲尚未发布,但从近几年的情况来看,国考大纲发展趋势较为稳定,变化不大,因此考生们可以参考上一年度的国考大纲进行备考。
这一阶段的复习工作以基础准备工作为主,考生需要对国考这一考试的历年考情具备充分的了解,主要从国考试题考察重点、试题难度、核心知识领域等加以把握。
此外,考生还需要对国考笔试的主要内容进行了解。
行测五大模块的题量分布、难易程度、模块特质,申论客观题和主观题的分数构成与作答要点,都是需要每一位考生提前“备案”的功课。
公务员考试复习计划高效备考路线图公务员考试复习计划高效备考路线图在如今竞争激烈的社会中,公务员职位成为了众多求职者的热门选择。
然而,公务员考试备考过程中的艰辛和复杂性却不容忽视。
为了提高备考效率和成功率,制定一份高效的复习计划和备考路线图是至关重要的。
本文将为您提供一份公务员考试复习计划高效备考路线图,帮助您实现考试目标。
第一阶段:了解考试内容和要求(建议时间:1周)在备考之前,了解考试的内容和要求是非常重要的。
您应该详细研究招考通知公告,了解考试科目、时间安排、考试形式等相关信息。
同时,梳理考试大纲,明确各科目的考点和重点。
第二阶段:制定学习计划(建议时间:2周)制定一个合理的学习计划是备考的基础。
您可以根据考试科目和个人情况,合理安排每天的学习时间和内容。
确保计划既有针对性,又合理分配时间。
要充分利用课余时间,高效备考。
第三阶段:系统复习基础知识(建议时间:4周)系统复习基础知识是考试备考的重要一环。
您应该结合考试大纲,针对各科目的要求,进行系统、全面的知识复习。
建议重点关注行测、申论和英语等科目,并注重解题技巧和答题技巧的训练。
第四阶段:针对性强化复习(建议时间:6周)针对性的强化复习是备考的关键。
您可以通过模拟试题、历年真题等方式进行针对性的强化训练,加深对各科目考点和解题技巧的理解。
此外,多参加模拟考试,提高应试能力和时间管理技巧。
第五阶段:专项突破和答题训练(建议时间:4周)在备考的最后阶段,您应该进行专项突破和答题训练。
针对每个科目中的热点、难点问题,进行有针对性的训练和解答。
同时,多进行模拟考试和真题训练,提高应试技巧和临场反应能力。
第六阶段:综合复习和冲刺阶段(建议时间:2周)在考试前的最后一段时间里,综合复习和冲刺阶段尤为重要。
您应该再次温习所有科目的重点知识,并进行整体梳理和回顾。
同时,进行模拟考试和真题训练,提高应试水平和心态。
总结:通过以上的复习计划和备考路线图,您可以在备考过程中有条不紊地进行规划和实施。
官方网站: 给人改变未来的力量公考咨询交流、公考资讯早知道、公考资料获取,尽在中公网行政职业能力测验是国家公务员考试的必考科目之一,占据了笔试的半壁江山,难度也呈逐年上升趋势。
行测考试全部为客观性试题,共135-140题左右,考试时限为120分钟。
因此题量大、种类多、时间紧就成了行测的突出特点。
要想取得理想的成绩,就要有一个正确认识,制定科学、有效、适合自己的复习方案,在备考行测时一定不要有临时抱佛脚的心理,这种投机的态度对备考和应试都是十分有害的。
虽然考试成绩与复习时间不一定呈线性相关的关系,但充分的复习时间是取得理想成绩的必要条件,一分耕耘一分收获,天道酬勤。
在做好勤奋努力的心理准备的同时还要注意方法和技巧,从现在开始给自己制定个全面的复习计划,为实现自己成“公”的愿望助一臂之力。
中公教育专家把应考的考生分为脱产考生和不脱产考生,根据这两类考生具体情况制定了针对性的复习计划。
本文针对脱产考生如何复习行测提出几点建议。
对脱产考生(即有三个月的时间可以专门准备公务员考试的考生)来说,不需要工作、不需要上学,有整整90天的复习时间。
此类考生最大的特点是时间充足,即使是初学者,也有足够时间从零学起,只需要坚持下去就能够考出好成绩。
但也有需要克服的地方,那就是认为时间太多,所以出现复习拖延症、复习倦怠症等,这就需要脱产类考生们能够调整好自己的心态,制定合理的复习计划,按照计划一步步的去做,这样才能更好地高效地准备行测考试。
官方网站: 给人改变未来的力量公考咨询交流、公考资讯早知道、公考资料获取,尽在中公网1.前30天:真题研习、夯实基础、提升能力(真题7套+系统学习)备考行测,要了解行测,只有做到知己知彼,方能百战不殆。
八月下旬至九月下旬30天时间为夯实基础阶段,其内容主要是对行测考试的整体认识,包括全面了解行测考试的试卷构成、试卷命制特色、基本题型,各个题型的命题规律及其基本的解题方法等。
而在掌握基本作题思路与方法的同时,我们也应加强日常练习,力求了解各个题型的命题特点。
2018年国家公务员考试最后冲刺阶段要做什么准备根据工作安排,中央机关及其直属机构2018年度公务员招考报名时间为10月30日至11月8日,公共科目笔试时间为12月10日,届时请广大考生关注。
为帮助更多考生积极备考2018湖南省公务员考试,湖南华图为你准备2018湖南公务员考试备考资料,希望对你有所帮助!!每年参加国家公务员考试的都会有很多新手,也会对2018年国家公务员考试准考证打印流程不是特别了解,因此我们为考生整理了2018国家公务员考试准考证打印指南,希望能对参加2018年国家公务员考试的考生有一定的帮助。
》》》》2018年国家公务员考试准考证打印网址(最新)在国家公务员考试的前15天是整个考试复习的最后一个阶段,也是最重要的一个阶段,俗话说“养兵千日,用兵一时”,前期的专项复习,专项复习都已经联系的差不多了,那么到了是骡子是马拉出来溜溜的时候了,建议时间基本是考前1~2个月,当然因人而异,时间可以相对减少,那么在这里主要介绍距离考试15天左右的行测冲刺方案。
在该阶段主要应做的准备包括:第一,选择具有和真题形式、难度相当的冲刺试卷,严格按照考试时间作答,自我检测,以提高把握考试进度的能力。
第二,复习进入冲刺过程时,考生的压力和心态可想而知。
这时,考生应抱着信心十足的状态,把平时学习的知识点进行必要的总结和归纳,使自己对所掌握的东西有一个整体的把握,对抓紧时间再巩固知识会起到很好的作用。
若有时间还可以对距离考试一年以内的一些热点要闻、新颁布的政策、法律等做一个回顾和了解,另外需要提醒考生的是,考试的现场会有严格的要求和程序安排,应试者在考前应该对应试程序做认真了解,考试中应严格按照要求来操作。
第三,在临近考试的一周左右的时间,要把最近几年的行测考试卷子拿出来,做一下全真模拟,时间也要与真正的考试时间一致,包括总时长和开始的时间点,一般国考中行测考试都是在上午9点-11点,申论是在下午2点到5点,所以建议大家也是按照这个时间来模拟,一定要买全真的模拟试卷还有答题卡和申论答题纸,答完题后一定要认真批改,因为真题的质量都是非常高的,前期的复习过程中千万不要把真题拿出来做,一定要留在最后这个阶段,把做错的题目好好分析,不仅要分析自己当时为什么会选错,还要找到说明自己做错的题目考查的知识点自己还是没记住或者是没理解,总结一下这个点就是:完成对考试的脱敏练习、查缺补漏、反复研究真题;当然这个阶段还是比较焦虑的,因为距离考试的时间已经很短了,所以正常的人都会紧张的,要找到自己的减压方法,比如说大吃一顿啊、找几个小伙伴一起去KTV唱歌啊等,这些其实都是很好的减压方法,每个人都一样,在有压力的时候往往不能正常发挥自己的真实水平,适当的减压是非常有必要的,当然切记不要过度,不要忘了自己的目标。
学霸支招:2018年国家公务员考试90天复习计划
2018年国家公务员考试笔试预计会在11月底进行,这样算下来考试就剩下大约不到3个月的复习时间了.现在许多考生早已进入紧张的复习中,不过很多考生向中政教育的老师反映自己效率不高,效果不佳.这是因为考生在备考过程中忽略了复习的计划性,想到哪复习到哪或者虽有计划,但是缺乏科学性、合理性.公务员考试考察内容繁多,涉及范围广,不管是国考还是省考,如果没有系统的计划就会导致复习效率低下,最终影响到自己最后的成绩.那么如何统筹安排,达到事倍功半的效果呢?让考霸来给你支支招吧!
一、计划前的准备
首先,要对公务员这个职业有一个充分的认识,弄清楚自己是否真的想从事这个职业,以及想从事哪方面的工作.如果你的回答是肯定的,那么,进行下一步:树立信心,树立目标.即便是只招一人的岗位,你也要认定那个人就是你,不管什么人什么事都不能动摇,为目标坚持下去.其次,正确认清自己.这个最简单的做法是做真题卷,模拟考试,然后找出自己的强项和弱项.最后,估算一下自己有多少的复习时间,根据时间安排计划.
二、计划三部曲
第一,基础复习阶段.这一阶段主要是给自己打基础,因此,在复习时应以基础教材为主,对基础知识加以把握.这就好比是盖楼房,第一步是打地基,地基稳,楼房才能盖得高.这一阶段不要急于做真题,而是着重夯实基础,学习目标是通过对教材的系统学习,全面、直观的了解公务员考试考查的知识点,分清常考点和难点,构建起自己的知识体系,以及掌握不同题型的解题思路及方法技巧.这一阶段的时间一般控制在20天左右,当然是根据一般考生而言.如果是有过考试经验,有基础的考生,这一步可以缩短时间,基础好的考生可以直接跳过,而基础薄弱的考生可能需要花上多一点的时间.
第二,模块精炼阶段.这一阶段主要是在系统学习的基础上,对每个模块结合真题,进行专项复习,特别是自己的薄弱项.考生在这阶段复习需要准备一个错题本,把错题和不会的题记录下来,并不时翻阅.这阶段的复习要有针对性,目标是提高,提升--提高自己薄弱项,提升自己强项.时间安排还是根据考生的自身情况定,尽量安排紧凑些,不要把战线拉得太长.
第三,综合提高阶段.这一阶段主要是对真题进行训练,辅之以高质量的模拟题,从而查漏补缺,使行测、申论得到综合提升.考霸建议考生在这一阶段,可以每天花两小时完整做一套真题,行测和申论可以交叉进行,做题的时候应该严格按照考试要求的时间进行,考生在此阶段要根据自己实际情况分配每类题型的考试时间,以便提高答题效率.
第四,冲刺阶段.这一阶段,考生主要是进行实战演练,让自己适应考试环境,锻炼自己的考试能力.最好每天上午9:00-11:00做一套行测题,下午2:00-4:30做一套申论题,然后对题目进行纠错,复习自己整理的错题笔记.最后阶段,每天可以对常识题的知识点、以及一年以内的一些热点要闻、新颁布的政策、法律等做一个回顾和记忆.
三、几个重要的注意点
第一,结合自身情况,根据实际来制定计划.每个复习阶段的时间都是按照自己的实际情况来制定,以及备考时间来决定.
第二,每个阶段还要有每个阶段的小计划,最好具体到每天,并且要坚持.
第三,复习新知识,不忘旧知识.计划中要包含对已学知识的巩固.
第四,计划最好高一点,压力就是动力.
2018年国考快来了,希望考霸的经验可以对大家的备考有所帮助.还没有开始准备的考生也不用担心,周密计划,严格执行,就能达到事倍功半的效果,三个月备战国考足矣!。