2018年浙江省杭州市中考科学试卷及答案
- 格式:docx
- 大小:1.02 MB
- 文档页数:12
科学试题卷一、选择题(本大题共60分,每小题3分。
每题只有一个选项符合题意)1.南京理工大学胡炳成团队研究出高能微粒N5+,则有关说法正确的是( ) A.N5+是由5个氮原子构成的单质B.N5+中只有质子,没有中子和电子C.每个N5+中含有35个质子和34个电子D.N5+中含有35个质子和35个电子2.一种用软锰矿(主要成分MnO2)制备K2MnO4的工艺中主要涉及下列反应。
①二氧化锰与氢氧化钾共熔,并通入氧气:2MnO2+4KOH+O22K2MnO4+2H2O;②电解锰酸钾溶液:2K2MnO4+2H2O2KMnO4+2KOH+H2↑。
下列说法正确的是( )。
A.K2MnO4中锰元素显+7价 B.KMnO4属于盐类物质C.反应②属于复分解反应 D.改制法中KMnO4是主要原料3.我国法律规定严禁种植能提取毒品的植物,下列属于此类植物的是()A.大麻B.天麻C.蓖麻D.亚麻4.下列广告用于中有明显科学性错误的是()A.本化肥含磷元素,可以促进幼苗的生长发育B.本饮料内不含有任何化学物质,有利于人体健康C.本酸奶含乳酸菌,适量饮用有益人体健康D.本药品含抗生素,可以治疗细菌性感冒5.一个成年人正常的步行速度大约是()米/秒米/分千米/时分米/秒6.在无菌条作下将铁皮石斛植株的组织放在含有全面营养成分的培养基上培养,培育出许多与原来的铁皮石斛基本相同的新个体。
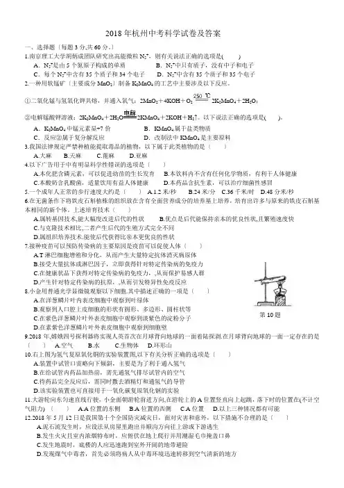
上述培育技术()A.属转基因技术,能大幅度改良后代的性状B.优点是后代能保持亲本的优良性状,且繁殖速度快C.与克隆技术相比,二者产生后代的生殖方式完全不同D.属组织培养技术.能使后代获得比亲本更优良的性状7.接种疫苗可以预防传染病的主要原因是疫苗可以促使人体()淋巴细胞增殖和分化,从而产生大量特定抗体消灭病原体B.接受大量抗体或淋巴因子,立即获得针对特定传染病的免疫力C.在健康状品下获得对特定传染病的免疫力,,从而保护易感人群D.产生针对特定传染病的抗原,,从而引发特异性免疫反应8.小金用普通光学显微镜观察下列细胞.其中描述正确的一项是()A.在洋葱鳞片叶内表皮细胞中观察到叶绿体B.观察到人口腔上皮细胞的形状有圆形、多边形、圆柱状等C.在紫色洋葱鳞片叶外表皮细胞中观察到淡紫色的淀粉分子D.在素紫色洋葱鳞片叶外表皮细胞中观察到细胞壁年,嫦娥四号探利器将实现人英首次在月球背向地球的一面着陆探剥.在月球背向地球的一面一定存在的是()A.空气B.水C.生物体D.环形山10.右图为氢气还原氧化铜的实验装置图,下列有关分析正确的是()第10题A.装置中试管口需略向下倾斜,主要是为了利于通入氢气B.在给试管内药品加热前,需先通氢气排尽试管内的空气C.待药品完全反应后,需同时撒去酒精灯和通氢气的导管D.该实验装置也可直接用于一氧化碳还原氧化钢的实验11.大游轮向东匀速直线行驶,小金面朝游轮前进方向,在游轮上的A位置竖直向上起跳,落下时的位置在(不计空气阻力) ()位置的东侧位置的西侧位置 D.以上三种情况都有可能年5月12日是我国第十个全国防灾减灾日,面对灾害和意外,下列措施不合理的是()A.泥石流发生时,应设法从房屋里跑出并顺沟方向往上游或下游逃生B.发生火灾且室内浓烟特布时,应俯伏在地上爬行并用潮湿毛巾掩盖口鼻C.发生地震时,底楼的人应迅速跑到室外开阔的地带避险D.发现煤气中毒者,首先必须将病人从中毒环境迅速转移到空气清新的地方13.下列操作均在室温下进行,且不考虑水分的蒸发。
2018年杭州市中考科学试题及参考答案与解析一、选择题(本大题共60分,每小题3分。
每小题只有一个选项符合题意)1.南京理工大学胡炳成团队用新方法制得了NaN5•3H2O.该化合物中含有N5-等微粒。
已知N为7号元素,则下列有关说法正确的是()A.N5-是一种单质B.1个N5-带1个单位的正电荷C.1个N5-中共含有35个质子D.1个N5-中共含有35个电子2.一种用软锰矿(主要成分是MnO2)制备KMnO4的工艺中主要涉及下列反应:①2MnO2+O2+4KOH2K2MnO4+2H2O②2K2MnO4+2H2O═2KMnO4+2KOH+H2↑下列有关说法正确的是()A.K2MnO4中锰元素显十7价B.KMnO4属于盐类物质C.反应②属于复分解反应D.该制法中K2MnO4是主要原料3.我国法律规定严禁种植能提取毒品的植物。
下列属于此类植物的是()A.大麻B.天麻C.蓖麻D.亚麻4.下列广告语中,有明显科学性错误的是()A.本化肥含磷元素,可以促进幼苗的生长发育B.本洗衣粉含能高效分解油污的蛋白酶,洗涤效果佳C.本酸奶含乳酸菌,适量饮用有益人体健康D.本药品含抗生素,可以治疗细菌性感冒5.一个成年人正常的步行速度大约是()A.1.2 米/秒B.24 米/秒C.36 千米/秒D.48 分米/秒6.在无菌条件下将铁皮石斛植株的组织放在含有全面营养成分的培养基上培养,培育出许多与原来的铁皮石斛基本相同的新个体。
上述培育技术()A.属转基因技术,能大幅度改良后代的性状B.优点是后代能保持亲本的优良性状,且繁殖速度快C.与克隆技术相比,二者产生后代的生殖方式完全不同D.属组织培养技术,能使后代获得比亲本更优良的性状7.接种疫苗可以预防传染病的主要原因是疫苗可以促使人体()A.T淋巴细胞增殖和分化,从而产生大量特定抗体消灭病原体B.接受大量抗体或淋巴因子,立即获得针对特定传染病的免疫力C.在健康状况下获得对特定传染病的免疫力,从而保护易感人群D.产生针对特定传染病的抗原,从而引发特异性免疫反应8.小金用普通光学显微镜观察下列细胞,其中描述正确的一项是()A.在洋葱鳞片叶内表皮细胞中观察到叶绿体B.观察到人口腔上皮细胞的形状有圆形、多边形、圆柱状等C.在紫色洋葱鳞片叶外表皮细胞中观察到淡紫色的淀粉分子D.在紫色洋葱鳞片叶外表皮细胞中观察到细胞壁9.2018年,嫦娥四号探测器将实现人类首次在月球背向地球的一面着陆探测。
2018年杭州中考科学试卷及答案一、选择题(每小题3分,共60分。
)1.南京理工大学胡炳成团队研究出高能微粒N 5+,则有关说法正确的是( )A .N 5+是由5个氮原子构成的单质B .N 5+中只有质子,没有中子和电子C .每个N 5+中含有35个质子和34个电子D .N 5+中含有35个质子和35个电子2.一种用软锰矿(主要成分MnO 2)制备K 2MnO 4的工艺中主要涉及下列反应。
①二氧化锰与氢氧化钾共熔,并通入氧气:2MnO 2+4KOH +O 22K 2MnO 4+2H 2O ;②电解锰酸钾溶液:2K 2MnO 4+2H 2O 2KMnO 4+2KOH +H 2↑。
下列说法正确的是( )。
A .K 2MnO 4中锰元素显+7价B .KMnO 4属于盐类物质C .反应②属于复分解反应D .改制法中KMnO 4是主要原料3.我国法律规定严禁种植能提取毒品的植物,下列属于此类植物的是( )A.大麻B.天麻C.蓖麻D.亚麻4.下列广告用于中有明显科学性错误的是( )A.本化肥含磷元素,可以促进幼苗的生长发育B.本饮料内不含有任何化学物质,有利于人体健康C.本酸奶含乳酸菌,适量饮用有益人体健康D.本药品含抗生素,可以治疗细菌性感冒5.一个成年人正常的步行速度大约是( ) A.1.2米/秒 B.24米/分 C.36千米/时 D.48分米/秒6.在无菌条作下将铁皮石斛植株的组织放在含有全面营养成分的培养基上培养,培育出许多与原来的铁皮石斛基本相同的新个体。
上述培育技术( )A.属转基因技术,能大幅度改良后代的性状B.优点是后代能保持亲本的优良性状,且繁殖速度快C.与克隆技术相比,二者产生后代的生殖方式完全不同D.属组织培养技术.能使后代获得比亲本更优良的性状7.接种疫苗可以预防传染病的主要原因是疫苗可以促使人体( )A.T 淋巴细胞增殖和分化,从而产生大量特定抗体消灭病原体B.接受大量抗体或淋巴因子,立即获得针对特定传染病的免疫力C.在健康状品下获得对特定传染病的免疫力,,从而保护易感人群D.产生针对特定传染病的抗原,,从而引发特异性免疫反应8.小金用普通光学显微镜观察下列细胞.其中描述正确的一项是( )A.在洋葱鳞片叶内表皮细胞中观察到叶绿体B.观察到人口腔上皮细胞的形状有圆形、多边形、圆柱状等C.在紫色洋葱鳞片叶外表皮细胞中观察到淡紫色的淀粉分子D.在素紫色洋葱鳞片叶外表皮细胞中观察到细胞壁9.2018年,嫦娥四号探利器将实现人英首次在月球背向地球的一面着陆探剥.在月球背向地球的一面一定存在的是( ) A.空气 B.水 C.生物体 D.环形山10.右上图为氢气还原氧化铜的实验装置图,下列有关分析正确的是( )A.装置中试管口需略向下倾斜,主要是为了利于通入氢气B.在给试管内药品加热前,需先通氢气排尽试管内的空气C.待药品完全反应后,需同时撒去酒精灯和通氢气的导管D.该实验装置也可直接用于一氧化碳还原氧化钢的实验11.大游轮向东匀速直线行驶,小金面朝游轮前进方向,在游轮上的A 位置竖直向上起跳,落下时的位置在(不计空气阻力) ( ) A.A 位置的东侧 B.A 位置的西侧 C.A 位置 D.以上三种情况都有可能12.2018年5月12日是我国第十个全国防灾减灾日,面对灾害和意外,下列措施不合理的是( )A.泥石流发生时,应设法从房屋里跑出并顺沟方向往上游或下游逃生B.发生火灾且室内浓烟特布时,应俯伏在地上爬行并用潮湿毛巾掩盖口鼻C.发生地震时,底楼的人应迅速跑到室外开阔的地带避险D.发现煤气中毒者,首先必须将病人从中毒环境迅速转移到空气清新的地方第10题第15题第17题第18题13.下列操作均在室温下进行,且不考虑水分的蒸发。
2018年杭州市初中毕业升学文化考试科学试题卷一、选择题(本大题共60分,每小题3分。
每题只有一个选项符合题意)1.南京理工大学胡炳成团队研究出高能微粒N5+,则有关说法正确的是( )A.N5+是由5个氮原子构成的单质B.N5+中只有质子,没有中子和电子C.每个N5+中含有35个质子和34个电子D.N5+中含有35个质子和35个电子2.一种用软锰矿(主要成分MnO2)制备K2MnO4的工艺中主要涉及下列反应。
①二氧化锰与氢氧化钾共熔,并通入氧气:2MnO2+4KOH+O22K2MnO4+2H2O;②电解锰酸钾溶液:2K2MnO4+2H2O2KMnO4+2KOH+H2↑。
下列说法正确的是()。
A.K2MnO4中锰元素显+7价B.KMnO4属于盐类物质C.反应②属于复分解反应D.改制法中KMnO4是主要原料3.我国法律规定严禁种植能提取毒品的植物,下列属于此类植物的是()A.大麻B.天麻C.蓖麻D.亚麻4.下列广告用于中有明显科学性错误的是()A.本化肥含磷元素,可以促进幼苗的生长发育B.本饮料内不含有任何化学物质,有利于人体健康C.本酸奶含乳酸菌,适量饮用有益人体健康D.本药品含抗生素,可以治疗细菌性感冒5.一个成年人正常的步行速度大约是()A.1.2米/秒B.24米/分C.36千米/时D.48分米/秒6.在无菌条作下将铁皮石斛植株的组织放在含有全面营养成分的培养基上培养,培育出许多与原来的铁皮石斛基本相同的新个体。
上述培育技术()A.属转基因技术,能大幅度改良后代的性状B.优点是后代能保持亲本的优良性状,且繁殖速度快C.与克隆技术相比,二者产生后代的生殖方式完全不同D.属组织培养技术.能使后代获得比亲本更优良的性状7.接种疫苗可以预防传染病的主要原因是疫苗可以促使人体()A.T淋巴细胞增殖和分化,从而产生大量特定抗体消灭病原体B.接受大量抗体或淋巴因子,立即获得针对特定传染病的免疫力C.在健康状品下获得对特定传染病的免疫力,,从而保护易感人群D.产生针对特定传染病的抗原,,从而引发特异性免疫反应8.小金用普通光学显微镜观察下列细胞.其中描述正确的一项是()A.在洋葱鳞片叶内表皮细胞中观察到叶绿体B.观察到人口腔上皮细胞的形状有圆形、多边形、圆柱状等C.在紫色洋葱鳞片叶外表皮细胞中观察到淡紫色的淀粉分子D.在素紫色洋葱鳞片叶外表皮细胞中观察到细胞壁9.2018年,嫦娥四号探利器将实现人英首次在月球背向地球的一面着陆探剥.在月球背向地球的一面一定存在的是( ) A.空气 B.水 C.生物体 D.环形山10.右图为氢气还原氧化铜的实验装置图,下列有关分析正确的是( ) A.装置中试管口需略向下倾斜,主要是为了利于通入氢气 B.在给试管内药品加热前,需先通氢气排尽试管内的空气C.待药品完全反应后,需同时撒去酒精灯和通氢气的导管D.该实验装置也可直接用于一氧化碳还原氧化钢的实验11.大游轮向东匀速直线行驶,小金面朝游轮前进方向,在游轮上的A 位置竖直向上起跳,落下时的位置在(不计空气阻力) ( )A.A 位置的东侧B.A 位置的西侧C.A 位置D.以上三种情况都有可能 12.2018年5月12日是我国第十个全国防灾减灾日,面对灾害和意外,下列措施不合理的是( )A.泥石流发生时,应设法从房屋里跑出并顺沟方向往上游或下游逃生B.发生火灾且室内浓烟特布时,应俯伏在地上爬行并用潮湿毛巾掩盖口鼻C.发生地震时,底楼的人应迅速跑到室外开阔的地带避险D.发现煤气中毒者,首先必须将病人从中毒环境迅速转移到空气清新的地方13.下列操作均在室温下进行,且不考虑水分的蒸发。
2018年杭州中考科学试卷及答案一、选择题(每小题3分,共60分。
)1.南京理工大学胡炳成团队研究出高能微粒N5+,则有关说法正确的是( )A.N5+是由5个氮原子构成的单质B.N5+中只有质子,没有中子和电子C.每个N5+中含有35个质子和34个电子D.N5+中含有35个质子和35个电子2.一种用软锰矿(主要成分MnO2)制备K2MnO4的工艺中主要涉及下列反应。
①二氧化锰与氢氧化钾共熔,并通入氧气:2MnO2+4KOH+O22K2MnO4+2H2O;②电解锰酸钾溶液:2K2MnO4+2H2O2KMnO4+2KOH+H2↑。
下列说法正确的是()。
A.K2MnO4中锰元素显+7价B.KMnO4属于盐类物质C.反应②属于复分解反应D.改制法中KMnO4是主要原料3.我国法律规定严禁种植能提取毒品的植物,下列属于此类植物的是()A.大麻B.天麻C.蓖麻D.亚麻4.下列广告用于中有明显科学性错误的是()A.本化肥含磷元素,可以促进幼苗的生长发育B.本饮料内不含有任何化学物质,有利于人体健康C.本酸奶含乳酸菌,适量饮用有益人体健康D.本药品含抗生素,可以治疗细菌性感冒5.一个成年人正常的步行速度大约是()A.1.2米/秒 B.24米/分 C.36千米/时 D.48分米/秒6.在无菌条作下将铁皮石斛植株的组织放在含有全面营养成分的培养基上培养,培育出许多与原来的铁皮石斛基本相同的新个体。
上述培育技术()A.属转基因技术,能大幅度改良后代的性状B.优点是后代能保持亲本的优良性状,且繁殖速度快C.与克隆技术相比,二者产生后代的生殖方式完全不同D.属组织培养技术.能使后代获得比亲本更优良的性状7.接种疫苗可以预防传染病的主要原因是疫苗可以促使人体()A.T淋巴细胞增殖和分化,从而产生大量特定抗体消灭病原体B.接受大量抗体或淋巴因子,立即获得针对特定传染病的免疫力C.在健康状品下获得对特定传染病的免疫力,,从而保护易感人群D.产生针对特定传染病的抗原,,从而引发特异性免疫反应8.小金用普通光学显微镜观察下列细胞.其中描述正确的一项是()A.在洋葱鳞片叶内表皮细胞中观察到叶绿体B.观察到人口腔上皮细胞的形状有圆形、多边形、圆柱状等第10题C.在紫色洋葱鳞片叶外表皮细胞中观察到淡紫色的淀粉分子D.在素紫色洋葱鳞片叶外表皮细胞中观察到细胞壁9.2018年,嫦娥四号探利器将实现人英首次在月球背向地球的一面着陆探剥.在月球背向地球的一面一定存在的是() A.空气 B.水 C.生物体 D.环形山10.右上图为氢气还原氧化铜的实验装置图,下列有关分析正确的是()A.装置中试管口需略向下倾斜,主要是为了利于通入氢气B.在给试管内药品加热前,需先通氢气排尽试管内的空气C.待药品完全反应后,需同时撒去酒精灯和通氢气的导管D.该实验装置也可直接用于一氧化碳还原氧化钢的实验11.大游轮向东匀速直线行驶,小金面朝游轮前进方向,在游轮上的A位置竖直向上起跳,落下时的位置在(不计空气阻力) () A.A位置的东侧 B.A位置的西侧 C.A位置 D.以上三种情况都有可能12.2018年5月12日是我国第十个全国防灾减灾日,面对灾害和意外,下列措施不合理的是()A.泥石流发生时,应设法从房屋里跑出并顺沟方向往上游或下游逃生B.发生火灾且室内浓烟特布时,应俯伏在地上爬行并用潮湿毛巾掩盖口鼻C.发生地震时,底楼的人应迅速跑到室外开阔的地带避险第15题 第17题第18题 13.下列操作均在室温下进行,且不考虑水分的蒸发。
2018 浙江省杭州市中考科学真题及答案一、选择题(每小题 3分, 共 60分。
)1. 南京理工大学胡炳成团队研究出高能微粒 N 5+,则有关说法正确的是 ( )A . N 5+是由 5 个氮原子构成的单质B .N 5+中只有质子,没有中子和电子C .每个 N 5+中含有 35 个质子和 34 个电子D .N 5+中含有 35 个质子和 35 个电子2. 一种用软锰矿(主要成分 MnO 2)制备 K 2MnO 4的工艺中主要涉及下列反应。
①二氧化锰与氢氧化钾共熔,并通入氧气: 2MnO 2+4KOH + O 2 2K 2MnO 4+2H 2O ;②电解锰酸钾溶液: 2K 2MnO 4+ 2H 2O 2KMnO 4+ 2KOH + H 2↑。
下列说法正确的是 () 。
A . K 2MnO 4中锰元素显 +7 价BC .反应②属于复分解反应D 3. 我国法律规定严禁种植能提取毒品的植物,下列属于此类植物的是( )A. 大麻B. 天麻C. 蓖麻D. 亚麻4. 下列广告用于中有明显科学性错误的是( )A. 本化肥含磷元素, 可以促进幼苗的生长发育B. 本饮料内不含有任何化学物质, 有利于人体健康C. 本酸奶含乳酸菌, 适量饮用有益人体健康D. 本药品含抗生素, 可以治疗细菌性感冒5. 一个成年人正常的步行速度大约是( ) A.1.2 米/秒 B.24 米/分 C.36 千米/时 D.48 分米 / 秒6. 在无菌条作下将铁皮石斛植株的组织放在含有全面营养成分的培养基上培养, 培育出许多 与原来的铁皮石斛基本相同的新个体。
上述培育技术( )A. 属转基因技术 , 能大幅度改良后代的性状 B . 优点是后代能保持亲本的优良性状且繁殖速度快C. 与克隆技术相比 , 二者产生后代的生殖方式完全不同D.属组织培养技术 . 能使后代获得比亲本更优良的性状7. 接种疫苗可以预防传染病的主要原因是疫苗可以促使人体( )A. T 淋巴细胞增殖和分化,从而产生大量特定抗体消灭病原体B. 接受大量抗体或淋巴因子,立即获得针对特定传染病的免疫力 C.在健康状品下获得对特定传染病的免疫力, , 从而保护易感人群D. 产生针对特定传染病的抗原, , 从而引发特异性免疫反应8. 小金用普通光学显微镜观察下列细胞 .其中描述正确的一项是( )A. 在洋葱鳞片叶内表皮细胞中观察到叶绿体B. 观察到人口腔上皮细胞的形状有圆形、多边形、圆柱状等C. 在紫色洋葱鳞片叶外表皮细胞中观察到淡紫色的淀粉分子D. 在素紫色洋葱鳞片叶外表皮细胞中观察到细胞壁9.2018 年,嫦娥四号探利器将实现人英首次在月球背向地球的一面着陆探剥 . 在月球背向地 球的一面一定存在的是( ) A. 空气 B. 水 C. 生物体 D. 环形山10. 右上图为氢气还原氧化铜的实验装置图 ,下列有关分析正确的是( )KMnO 4属于盐类物质.改制法中 KMnO 4 是主要原料A. 装置中试管口需略向下倾斜,主要是为了利于通入氢气B. 在给试管内药品加热前,需先通氢气排尽试管内的空气C. 待药品完全反应后,需同时撒去酒精灯和通氢气的导管D. 该实验装置也可直接用于一氧化碳还原氧化钢的实验11.大游轮向东匀速直线行驶, 小金面朝游轮前进方向 , 在游轮上的 A 位置竖直向上起跳, 落 下时的位置在 ( 不计空气阻力 ) () A.A 位置的东侧 B.A 位置的西侧 C.A 位置 D.以上三种情况都有可能 12.2018 年 5 月 12 日是我国第十个全国防灾减灾日,面对灾害和意外,下列措施不合理的 是( )A.泥石流发生时,应设法从房屋里跑出并顺沟方向往上游或下游逃生B. 发生火灾且室内浓烟特布时,应俯伏在地上爬行并用潮湿毛巾掩盖口鼻C. 发生地震时,底楼的人应迅速跑到室外开阔的地带避险D. 发现煤气中毒者,首先必须将病人从中毒环境迅速转移到空气清新的地方13. 下列操作均在室温下进行,且不考虑水分的蒸发。
2018浙江省杭州市中考科学真题及答案一、选择题(每小题3分,共60分。
)1.南京理工大学胡炳成团队研究出高能微粒N5+,则有关说法正确的是( )A.N5+是由5个氮原子构成的单质 B.N5+中只有质子,没有中子和电子C.每个N5+中含有35个质子和34个电子 D.N5+中含有35个质子和35个电子2.一种用软锰矿(主要成分MnO2)制备K2MnO4的工艺中主要涉及下列反应。
①二氧化锰与氢氧化钾共熔,并通入氧气:2MnO2+4KOH+O 22K2MnO4+2H2O;②电解锰酸钾溶液:2K2MnO4+2H2O2KMnO4+2KOH+H2↑。
下列说法正确的是( )。
A.K2MnO4中锰元素显+7价 B.KMnO4属于盐类物质C.反应②属于复分解反应 D.改制法中KMnO4是主要原料3.我国法律规定严禁种植能提取毒品的植物,下列属于此类植物的是()A.大麻B.天麻C.蓖麻D.亚麻4.下列广告用于中有明显科学性错误的是()A.本化肥含磷元素,可以促进幼苗的生长发育B.本饮料内不含有任何化学物质,有利于人体健康C.本酸奶含乳酸菌,适量饮用有益人体健康D.本药品含抗生素,可以治疗细菌性感冒5.一个成年人正常的步行速度大约是() A.1.2米/秒 B.24米/分 C.36千米/时D.48分米/秒6.在无菌条作下将铁皮石斛植株的组织放在含有全面营养成分的培养基上培养,培育出许多与原来的铁皮石斛基本相同的新个体。
上述培育技术()A.属转基因技术,能大幅度改良后代的性状B.优点是后代能保持亲本的优良性状,且繁殖速度快C.与克隆技术相比,二者产生后代的生殖方式完全不同D.属组织培养技术.能使后代获得比亲本更优良的性状7.接种疫苗可以预防传染病的主要原因是疫苗可以促使人体()A.T淋巴细胞增殖和分化,从而产生大量特定抗体消灭病原体B.接受大量抗体或淋巴因子,立即获得针对特定传染病的免疫力C.在健康状品下获得对特定传染病的免疫力,,从而保护易感人群第10题D.产生针对特定传染病的抗原,,从而引发特异性免疫反应8.小金用普通光学显微镜观察下列细胞.其中描述正确的一项是()A.在洋葱鳞片叶内表皮细胞中观察到叶绿体B.观察到人口腔上皮细胞的形状有圆形、多边形、圆柱状等C.在紫色洋葱鳞片叶外表皮细胞中观察到淡紫色的淀粉分子D.在素紫色洋葱鳞片叶外表皮细胞中观察到细胞壁9.2018年,嫦娥四号探利器将实现人英首次在月球背向地球的一面着陆探剥.在月球背向地球的一面一定存在的是() A.空气 B.水 C.生物体 D.环形山10.右上图为氢气还原氧化铜的实验装置图,下列有关分析正确的是()A.装置中试管口需略向下倾斜,主要是为了利于通入氢气B.在给试管内药品加热前,需先通氢气排尽试管内的空气C.待药品完全反应后,需同时撒去酒精灯和通氢气的导管第15题 第17题第18题 D.该实验装置也可直接用于一氧化碳还原氧化钢的实验11.大游轮向东匀速直线行驶,小金面朝游轮前进方向,在游轮上的A 位置竖直向上起跳,落下时的位置在(不计空气阻力) ( ) A.A 位置的东侧 B.A 位置的西侧 C.A 位置 D.以上三种情况都有可能12.2018年5月12日是我国第十个全国防灾减灾日,面对灾害和意外,下列措施不合理的是( )A.泥石流发生时,应设法从房屋里跑出并顺沟方向往上游或下游逃生B.发生火灾且室内浓烟特布时,应俯伏在地上爬行并用潮湿毛巾掩盖口鼻C.发生地震时,底楼的人应迅速跑到室外开阔的地带避险D.发现煤气中毒者,首先必须将病人从中毒环境迅速转移到空气清新的地方13.下列操作均在室温下进行,且不考虑水分的蒸发。
浙江省杭州市2018年中考科学试卷一、选择题1. 南京理工大学胡炳成团队用新方法制得了NaN •3H O,该化合物中含有 等微粒,已知N 为7 号元素,则下列有关说法正确的是( )A .是一种单质 B . 1个带一个单位的正电荷 C . 1个共含有 35个质子 D . 1 个中共含有 35 个电子2. 一种用软锰矿(主要成分是MnO )制备KMnO 的工艺中主要涉及下列反应:①2MnO +O +4KOH 2K MnO +2H O②2K MnO +2H O2KMnO4+2KOH+H ↑下列有关说法正确的是( )A . K MnO 中锰元素显+7 价B . KMnO 属于盐类物质C . 反应②属于复分解反应D . 该制法中 K MnO 是主要原料3. 我国法律规定严禁种植能提取毒品的植物。
下列属于此类植物的是( )A . 大麻B . 天麻C . 蓖麻D . 亚麻4. 下列广告语中,有明显科学性错误的是( )A . 本化肥含磷元素,可以促进幼苗的生长发育B . 本洗衣粉含能高效分解油污的蛋白酶,洗涤效果佳C . 本酸奶含乳酸菌,适量饮用有益于人体健康 D . 本药品含抗生素,可以治疗细菌性感冒5. 一个成年人正常的步行速度大约是( )A . 1.2 米/秒B . 24 米/秒C . 36 千米/秒D . 48 分米/秒6. 在无菌条件下将铁皮石斛植株的组织放在含有全面营养成分的培养基上培养,培育出许多与原来的铁皮石斛基本相同的新个体。
上述培育技术( )A . 属转基因技术,能大幅度改良后代的性状B . 优点是后代能保持亲本的优良性状,且繁殖速度快C . 与克隆技术相比,二者产生后代的生殖方式完全不同 D . 属组织培养技术,能使后代获得比亲本更优良的性状7. 接种疫苗可以预防疾病的主要原因是疫苗可以促使人体( )A . T 淋巴细胞增殖和分化,从而产生大量特定抗体消灭病原体B . 接受大量抗体或淋巴因子,立即获得针对特定传染病的免疫力 C . 在健康状况下获得对特定传染病的免疫力,从而保护易感人群 D . 产生针对特定传染病的抗原,从而引发特异性免疫反应8. 小金用普通光学显微镜观察下列细胞,其中描述正确的一项是( )A . 在洋葱鳞片叶表皮细胞中观察到叶绿体B . 观察到人口腔上皮细胞的形状有圆形、多边形、圆柱状等C . 在紫色洋葱鳞片叶外表皮细胞中观察到淡紫色的淀粉分子 D . 在紫色洋葱鳞片叶外表皮细胞中观察到细胞壁9. 2018 年,嫦娥四号探测器将实现人类首次在月球背向地球的一面着陆探测。
2018年中考科学试卷与答案一、选择题(每小题3分,共60分。
)1.理工大学胡炳成团队研究出高能微粒N5+,则有关说确的是( )A.N5+是由5个氮原子构成的单质B.N5+中只有质子,没有中子和电子C.每个N5+中含有35个质子和34个电子D.N5+中含有35个质子和35个电子2.一种用软锰矿(主要成分MnO2)制备K2MnO4的工艺中主要涉与以下反应。
①二氧化锰与氢氧化钾共熔,并通入氧气:2MnO2+4KOH+O22K2MnO4+2H2O;②电解锰酸钾溶液:2K2MnO4+2H2O2KMnO4+2KOH+H2↑。
以下说确的是( )。
A.K2MnO4中锰元素显+7价 B.KMnO4属于盐类物质C.反应②属于复分解反应 D.改制法中KMnO4是主要原料3.我国法律规定严禁种植能提取毒品的植物,以下属于此类植物的是()A.大麻B.天麻C.蓖麻D.亚麻4.以下广告用于中有明显科学性错误的是()A.本化肥含磷元素,可以促进幼苗的生长发育B.本饮料不含有任何化学物质,有利于人体健康C.本酸奶含乳酸菌,适量饮用有益人体健康D.本药品含抗生素,可以治疗细菌性感冒5.一个成年人正常的步行速度大约是()A.1.2米/秒 B.24米/分 C.36千米/时 D.48分米/秒6.在无菌条作下将铁皮石斛植株的组织放在含有全面营养成分的培养基上培养,培育出许多与原来的铁皮石斛基本相同的新个体。
上述培育技术()A.属转基因技术,能大幅度改良后代的性状B.优点是后代能保持亲本的优良性状,且繁殖速度快C.与克隆技术相比,二者产生后代的生殖方式完全不同D.属组织培养技术.能使后代获得比亲本更优良的性状7.接种疫苗可以预防传染病的主要原因是疫苗可以促使人体()A.T淋巴细胞增殖和分化,从而产生大量特定抗体消灭病原体B.承受大量抗体或淋巴因子,立即获得针对特定传染病的免疫力C.在健康状品下获得对特定传染病的免疫力,,从而保护易感人群D.产生针对特定传染病的抗原,,从而引发特异性免疫反应8.小金用普通光学显微镜观察以下细胞.其中描述正确的一项是()A.在洋葱鳞片叶表皮细胞中观察到叶绿体B.观察到人口腔上皮细胞的形状有圆形、多边形、圆柱状等第10题C.在紫色洋葱鳞片叶外表皮细胞中观察到淡紫色的淀粉分子D.在素紫色洋葱鳞片叶外表皮细胞中观察到细胞壁9.2018年,嫦娥四号探利器将实现人英首次在月球背向地球的一面着陆探剥.在月球背向地球的一面一定存在的是()A.空气 B.水 C.生物体 D.环形山10.右上图为氢气还原氧化铜的实验装置图,以下有关分析正确的是()A.装置中试管口需略向下倾斜,主要是为了利于通入氢气B.在给试管药品加热前,需先通氢气排尽试管的空气C.待药品完全反应后,需同时撒去酒精灯和通氢气的导管D.该实验装置也可直接用于一氧化碳还原氧化钢的实验11.大游轮向东匀速直线行驶,小金面朝游轮前进方向,在游轮上的A位置竖直向上起跳,落下时的位置在(不计空气阻力) ()A.A位置的东侧 B.A位置的西侧 C.A位置 D.以上三种情况都有可能12.2018年5月12日是我国第十个全国防灾减灾日,面对灾害和意外,以下措施不合理的是()A.泥石流发生时,应设法从房屋里跑出并顺沟方向往上游或下游逃生B.发生火灾且室浓烟特布时,应俯伏在地上爬行并用潮湿毛巾掩盖口鼻第15题第17题第18题 C.发生地震时,底楼的人应迅速跑到室外开阔的地带避险D.发现煤气中毒者,首先必须将病人从中毒环境迅速转移到空气清新的地方13.以下操作均在室温下进行,且不考虑水分的蒸发。
2018年杭州中考科学试卷及答案一、选择题〔每题3分,共60分。
〕1.南京理工大学胡炳成团队研究出高能微粒N5+,则有关说法正确的选项是( )A.N5+是由5个氮原子构成的单质B.N5+中只有质子,没有中子和电子C.每个N5+中含有35个质子和34个电子D.N5+中含有35个质子和35个电子2.一种用软锰矿〔主要成分MnO2〕制备K2MnO4的工艺中主要涉及以下反应。
①二氧化锰与氢氧化钾共熔,并通入氧气:2MnO2+4KOH+O22K2MnO4+2H2O;②电解锰酸钾溶液:2K2MnO4+2H2O2KMnO4+2KOH+H2↑。
以下说法正确的选项是()。
A.K2MnO4中锰元素显+7价B.KMnO4属于盐类物质C.反应②属于复分解反应D.改制法中KMnO4是主要原料3.我国法律规定严禁种植能提取毒品的植物,以下属于此类植物的是〔〕A.大麻B.天麻C.蓖麻D.亚麻4.以下广告用于中有明显科学性错误的选项是〔〕A.本化肥含磷元素,可以促进幼苗的生长发育B.本饮料内不含有任何化学物质,有利于人体健康C.本酸奶含乳酸菌,适量饮用有益人体健康D.本药品含抗生素,可以治疗细菌性感冒5.一个成年人正常的步行速度大约是〔〕A.1.2米/秒 B.24米/分 C.36千米/时 D.48分米/秒6.在无菌条作下将铁皮石斛植株的组织放在含有全面营养成分的培养基上培养,培育出许多与原来的铁皮石斛基本相同的新个体。
上述培育技术〔〕A.属转基因技术,能大幅度改进后代的性状B.优点是后代能保持亲本的优良性状,且繁殖速度快C.与克隆技术相比,二者产生后代的生殖方式完全不同D.属组织培养技术.能使后代获得比亲本更优良的性状7.接种疫苗可以预防传染病的主要原因是疫苗可以促使人体〔〕A.T淋巴细胞增殖和分化,从而产生大量特定抗体消灭病原体B.接受大量抗体或淋巴因子,立即获得针对特定传染病的免疫力C.在健康状品下获得对特定传染病的免疫力,,从而保护易感人群D.产生针对特定传染病的抗原,,从而引发特异性免疫反应8.小金用普通光学显微镜观察以下细胞.其中描述正确的一项是〔〕A.在洋葱鳞片叶内表皮细胞中观察到叶绿体B.观察到人口腔上皮细胞的形状有圆形、多边形、圆柱状等第10题C.在紫色洋葱鳞片叶外表皮细胞中观察到淡紫色的淀粉分子D.在素紫色洋葱鳞片叶外表皮细胞中观察到细胞壁9.2018年,嫦娥四号探利器将实现人英首次在月球背向地球的一面着陆探剥.在月球背向地球的一面一定存在的是〔〕 A.空气 B.水 C.生物体 D.环形山10.右上图为氢气复原氧化铜的实验装置图,以下有关分析正确的选项是〔〕A.装置中试管口需略向下倾斜,主要是为了利于通入氢气B.在给试管内药品加热前,需先通氢气排尽试管内的空气C.待药品完全反应后,需同时撒去酒精灯和通氢气的导管D.该实验装置也可直接用于一氧化碳复原氧化钢的实验11.大游轮向东匀速直线行驶,小金面朝游轮前进方向,在游轮上的A位置竖直向上起跳,落下时的位置在(不计空气阻力) 〔〕 A.A位置的东侧 B.A位置的西侧 C.A位置 D.以上三种情况都有可能12.2018年5月12日是我国第十个全国防灾减灾日,面对灾害和意外,以下措施不合理的是〔〕A.泥石流发生时,应设法从房屋里跑出并顺沟方向往上游或下游逃生B.发生火灾且室内浓烟特布时,应俯伏在地上爬行并用潮湿毛巾掩盖口鼻C.发生地震时,底楼的人应迅速跑到室外开阔的地带避险第15题 第17题第18题 13.以下操作均在室温下进行,且不考虑水分的蒸发。
科学试卷 第1页(共12页) 科学试卷 第2页(共12页)绝密★启用前浙江省杭州市2018年初中毕业生学业考试科学本试卷满分160分,考试时间120分钟第Ⅰ卷(选择题 共60分)一、选择题(本题共20小题,每小题3分,共60分。
每小题只有一个选项符合题意,不选、多选、错选均不得分)1.南京理工大学胡炳成团队用新方法制得了52NaN 3H O ,该化合物中含有5N -等微粒。
已知N 为7号元素,则下列有关说法正确的是( )A .5N -是一种单质B .1个5N -带1个单位的正电荷C .1个5N -中共含有35个质子D .1个5N -中共含有35个电子2.一种用软锰矿(主要成分是2MnO )制备4KMnO 的工艺中主要涉及下列反应: ①222422MnO O 4KOH 2K MnO 2H O △+++②242422K MnO 2H O2KMnO 2KOH H ↑通电+++下列有关说法正确的是( ) A .24K MnO 中锰元素显+7价 B .4KMnO 属于盐类物质 C .反应②属于复分解反应D .该制法中24K MnO 是主要原料3.我国法律规定严禁种植能提取毒品的植物。
下列属于此类植物的是( ) A .大麻B .天麻C .蓖麻D .亚麻4.下列广告用语中,有明显科学性错误的是( ) A .本化肥含磷元素,可以促进幼苗的生长发育 B .本洗衣粉含能高效分解油污的蛋白酶,洗涤效果佳 C .本酸奶含乳酸菌,适量饮用有益人体健康 D .本药品含抗生素,可以治疗细菌性感冒5.一个成年人正常的步行速度大约是( )A .1.2米/秒B .24米/分C .36千米/时D .48分米/秒6.在无菌条作下将铁皮石斛植株的组织放在含有全面营养成分的培养基上培养,培育出许多与原来的铁皮石斛基本相同的新个体。
上述培育技术( ) A .属转基因技术,能大幅度改良后代的性状 B .优点是后代能保持亲本的优良性状,且繁殖速度快C .与克隆技术相比,二者产生后代的生殖方式完全不同D .属组织培养技术,能使后代获得比亲本更优良的性状7.接种疫苗可以预防传染病的主要原因是疫苗可以促使人体( ) A .T 淋巴细胞增殖和分化,从而产生大量特定抗体消灭病原体 B .接受大量抗体或淋巴因子,立即获得针对特定传染病的免疫力 C .在健康状况下获得对特定传染病的免疫力,从而保护易感人群 D .产生针对特定传染病的抗原,从而引发特异性免疫反应8.小金用普通光学显微镜观察下列细胞,其中描述正确的一项是( ) A .在洋葱鳞片叶内表皮细胞中观察到叶绿体B .观察到人口腔上皮细胞的形状有圆形、多边形、圆柱状等C .在紫色洋葱鳞片叶外表皮细胞中观察到淡紫色的淀粉分子D .在紫色洋葱鳞片叶外表皮细胞中观察到细胞壁9.2018年,“嫦娥四号”探测器将实现人类首次在月球背向地球的一面着陆探测。
在月球背向地球的一面一定存在的是( )A .空气B .水C .生物体D .环形山 10.如图为氢气还原氧化铜的实验装置图,下列有关分析正确的是( ) A .装置中试管口需略向下倾斜,主要是为了利于通入氢气 B .在给试管内药品加热前,需先通氢气排尽试管内的空气 C .待药品完全反应后,需同时撤去酒精灯和通氢气的导管 D .该实验装置也可直接用于一氧化碳还原氧化铜的实验11.大游轮向东匀速直线行驶,小金面朝游轮前进方向,在游轮上的A班级_____________ 姓名________________ 得分________________________________ ___________-------------在--------------------此--------------------卷--------------------上--------------------答--------------------题--------------------无--------------------效----------------位置竖直向上起跳,落下时的位置在(不计空气阻力)()A.A位置的东侧B.A位置的西侧C.A位置D.以上三种情况都有可能12.2018年5月12日是我国第十个全国防灾减灾日,面对灾害和意外,下列措施不合理的是( )A.泥石流发生时,应设法从房屋里跑出并顺沟方向往上游或下游逃生B.发生火灾且室内浓烟密布时,应俯伏在地上爬行并用潮湿毛巾掩盖口鼻C.发生地震时,底楼的人应迅速跑到室外开阔的地带避险D.发现煤气中毒者,首先必须将病人从中毒环境迅速转移到空气清新的地方13.下列操作均在室温下进行,且不考虑水分的蒸发。
则溶液中溶质的溶解度和溶质质量分数都发生变化的是( )A.将一定量硝酸钾不饱和溶液升温10℃B.将一定量饱和石灰水升温10℃C.取一定量蔗糖不饱和溶液向其中加入少蔗糖D.取一定量氯化钠饱和溶液向其中加入少量水14.如图,粗糙程度相同的水平地面上,重30牛的物块在AB段受F=10牛的水平拉力作用,向右做匀速直线运动,到B点时撤去水平拉力,物块仍继续运动,到C处静止。
下列说法正确的是( )A.在AB段物块受到水平向右的摩擦力,大小为10牛B.在AB段物块受到水平向左的摩擦力,大小为20牛C.在BC段物块受到水平向左的摩擦力,大小为10牛D.在C点物块受到水平向右的摩擦力,大小为30牛15.如图为掷出的实心球的运动轨迹,实心球离开手后在空中飞行过程中最高点所受到的力( )A.只有重力B.重力和空气阻力C.重力和手的推力D.重力、空气阻力和手的推力16.小金在做硫燃烧实验时,进行了如下操作:①在铺有细沙的燃烧匙里放入少量硫;②将燃烧匙在酒精灯火焰上加热,直至硫燃烧;③将燃烧匙伸入盛有氧气的集气瓶中(集气瓶内盛有滴加紫色石蕊试液的少量水)。
实验中可观察到的现象与结论不符合的是( )A.对比①和②可说明硫燃烧需要达到一定的温度B.对比②和③中硫的燃烧现象说明氧气具有助燃性C.在③中观察到紫色石蕊试液变红,说明硫燃烧是化学变化D.在③中观察到紫色石蕊试液变红,说明硫燃烧产物是一种酸17.跳绳是大家喜爱的体育运动之一,小金的质量为50千克。
每次跳起高度约为6厘米(人整体上升,如图所示),一分钟跳100次,下列说法正确的是( )A.向上起跳过程中小金的动能持续增大B.在整个跳绳过程中小金的机械能守恒C.小金跳一次克服重力做功约3焦D.小金在这一分钟内跳绳的功率约为50瓦18.如图,质量分布均匀的长方体物A B、。
密度分别为Aρ和Bρ,底面积分别为A S和B S,且ASBS,将它们放在水平地面上,它们对地面的压强相等。
现水平割去上半部分(如图中虚线所示),剩余部分对地面的压强分别为A p和B p,对地面的压力分别为A F和B F,下列物理量大小比较的关系正确的是( )A.A F<B FB.AρBρC.AρBρD.切割前后A、B对地面的压强均不变19.小金做了如下实验:将4.2克铁粉和4.0克氧化铜粉末均匀混合,然后一次性投入盛有200克9.8%稀硫酸的大烧杯中。
观察到如下现象:立即出现红色固体,前阶段没有明显的气泡产生,后阶段产生大量无色气泡,充分反应后上科学试卷第3页(共12页)科学试卷第4页(共12页)科学试卷 第5页(共12页) 科学试卷 第6页(共12页)层清液呈浅绿色。
由此小金作出下列判断,其中不合理的是( )A .“立即出现红色固体”是由于很快发生了如下转化4CuO CuSO Cu −−−→−−−→稀硫酸铁粉B .“产生大量无色气泡”是由于发生了如下反应:2442Fe+H SO =FeSO +H ↑C .该实验条件下,硫酸铜比稀硫酸更容易跟铁粉发生反应D .在不同浓度的硫酸铜和稀硫酸的混合溶液中投人铁粉,都是硫酸铜先跟铁粉反应 20.测量是一个把待测的量与公认的标准进行比较的过程。
下列实验过程中没有用到这一科学原理的是( ) A .用天平测出某物体的质量 B .用弹簧秤测力计测出某物的重力 C .用光学显微镜观察小鱼尾鳍内的血液流动 D .用pH 试纸测出某溶液的pH第Ⅱ卷(非选择题 共100分)二、填空题(本题共6小题,共26分)21.(4分)如图表示甲、乙二人进食前后血糖含量的变化曲线,据图回答:(1)乙曲线BC段血糖含量明显上升的原因是 。
在该时间段进行剧烈运动,容易影响胃肠器官的功能,理由是 。
(2)某同学分析乙曲线,认为CD 段人体内胰岛素分泌量是持续增加的。
你是否同意这个观点? 。
(3)甲曲线中MN 段血糖含量下降非常缓慢,原因是 。
22.(4分)湖州农民将桑林附近的洼地深挖为鱼塘。
垫高塘基、基上种桑,以桑养蚕、蚕丝织绸,蚕沙(蚕的粪便)喂鱼、塘泥肥桑,从而建成了有特色的桑基鱼塘生态系统。
2018年4月19日,该桑基鱼塘系统被联合国粮农组织正式认定为“全球重要农业文化遗产”。
据图回答下列问题:(1)由于人为调整了该生态系统中的 结构,使能量较多地流向蚕和鱼,发挥了较好的经济效益。
(2)吃了蚕沙后,鱼将蚕沙中的有机物转变成自身的有机物,这一过程属于鱼的 。
其中新合成的有机物一部分用于呼吸作用消耗,另一部分用 。
(3)若塘中鱼群处于幼年期时,每摄取100千克的蚕沙可以使鱼群增重X 千克。
当鱼群长到成年期时,每摄取100千克的蚕沙可以使鱼群增重Y 千克。
则Y (填“大于”“小于”或“等于”)X 。
23.(4分)某化工厂利用含有1%2%2BaCO 的废料制取2BaCl (废料中其他物质不溶于水和稀盐酸、且不与稀盐酸反应),其部分流程如下:滤渣必须经过充分洗涤,确保其中2+Ba 含量达到规定标准才能作为固体废弃物处理,检验2+Ba 的试剂可用 ,洗涤滤渣的主要目的是 。
24.(4分)2CO 的转化和利用是一个热门的研究课题。
回答下列相关问题:(1)2016年我国科研人员研制出一种“可呼吸2CO ”的电池,放电时该电池“吸收2CO ”,充电时该电池“放出2CO ”。
放电时,金属钠和2CO 发生置换反应生成一种非金属单质和一种常见的盐,写出此反应的化学方程式 。
(2)2018年5月,某杂志介绍了我国的一项研究成果:在一种新催化剂作用下可实现二氧化碳高效转化为甲醇,相关反应如图所示,参加反应的甲和乙的分子个数之比为 。
25.(4分)援藏教师到达西藏后发现用普通锅煮饭不容易熟。
请用学过的知识解析原-------------在--------------------此--------------------卷--------------------上--------------------答--------------------题--------------------无--------------------效----------------班级_____________ 姓名________________ 得分________________________________ ___________。